车载型路面养护车基本参数
- 格式:doc
- 大小:18.50 KB
- 文档页数:3
漳州市公路局、漳州市环境卫生管理处公路养护车、拉臂式车载厕所采购项目技术参数要求及投标品牌预审表投标方名称(加盖公章):
采购要求及说明:
1、供应商资质要求
(1) 具备专用汽车和钢结构的设计、生产、制作及提供优质服务的能力,有
改意见建议”栏中提出;2、“投标品牌型号”栏,投标人可根据自身情况填报品牌,可提供同种品牌的多款机型进行填报;3、投标人在制作此文件时可作两份,一份密封交于采购中心,另一份备份到现场,进行标前论证。
审核意见(合格或不合格):
审核人签字:。
道路清障车具体参数
一、工作环境:
1、工作海拔:0-4500米
2、工作环境温度:-25℃---+45℃
3、相对湿度:80%
二、适用范围:
用于城市道路、郊区公路、高速公路以及机场、桥涵道路之安全清障。
工作对象为各种轿车、中小型客货车以及在技术参数允许范围内的各种专用车辆。
三、托举机构:
1、东风EQ1126KJI二类底盘1台
2、主臂总成1套
3、附梁总成1套
4、托臂总成1套
5、操纵机构总成1套
6、滑轮组件及吊具总成2套
7、卷扬机总成2套
8、车身总成1个
9、工具箱总成2个
10、灯架总成1个
11、警报装置1套
12、整车液压系统1套
13、电气系统1套
14、组合灯具1套
15、前悬配重装置1套
16、后支腿总成1套
17、托架总成1对
18、Y型卡具4对
19、钢丝绳(包括吊钩)2条
20、电、气输出装置2套
21、保险链条2条
22、易损件1套。
路面养护车保养维护说明福建武夷汽车制造有限公司前言感谢您使用福建武夷汽车制造有限公司制造的2T路面养护车,2T路面养护车是城市环卫专用清洗车辆,不仅具有普通洒水车的功能,还可高压清洗路面、路缘,进行喷雾降尘,调节空气湿度,改善空气质量,并能用高压水枪清洗路标、广告牌等,主要用于城市狭窄路段、步行街道的日常作业。
水箱设有低水位传感报警系统,无水时自动报警,不锈钢水箱防腐性能优异。
采用高压力小流量进口高压水泵,喷射水流强,性能可靠,使用寿命长,可确保清洗效果。
多功能特点,可适用于各种不同的步行道路作业。
驾驶室内设置彩色液晶显示屏,可随时监控作业路面。
可选用轻便、小巧,可以对平台,广告牌、墙面等区域进行清洗和扫刷。
根据实际作业需求,该车型可选装多种实用功能,如降温降尘、调节空气湿度的后上、后下喷雾装置。
关于底盘部分的结构、原理、性能、参数及使用保养等在本说明书中不做详细介绍,有关内容请参阅原底盘使用保养说明书,本说明书重点介绍改装部分的内容。
由于用户的一些特殊要求及我公司系列新产品的不断开发,有可以使本说明书的介绍与实际车辆有一定的差异。
为了保证您正确使用车辆,请您仔细阅读本说明书,并请您注意经销商、送车人员、或本公司服务人员对车辆使用所作的详细介绍。
一、主要技术参数表二、技术性能概述结构简介与使用调整:本车采用高压力小流量进口高压泵,喷射水流强,连续作业时间长。
副发动机及传动系统副发动机安装于上车的后部,工作转速为3400r/min,在驾驶室用手油门控制;。
本车设有低水位传感电路保护水泵,当无水时,请关闭副发动机。
关于动力分配问题,若高压水路系统也采用底盘动力,即高压水泵的动力从底盘发动机引出,则有可能存在以下缺陷:(1) 多缸汽油发动机有别于单缸柴油机,前者的动力引出较复杂,改进成本高,增加了相应的动力分配传动机构,布局复杂,且占用底盘空间;(2) 传递效率浪费较大;(3) 当车不行进时,高压水泵可能无法正常工作;因此,针对上述缺陷,我们推荐增加一副发动机,专门给高压水泵提供动力,副发动机本身几何尺寸小,不占用太大空间,且布置在车厢上面简单,方便维修与更换。
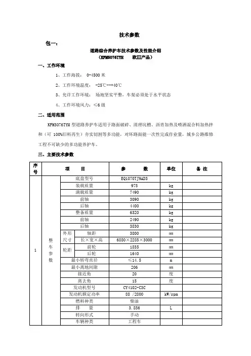
技术参数
包一:
道路综合养护车技术参数及性能介绍
(KFM5076TYH 欧Ⅲ产品)
一、工作环境
1、工作海拔: 0-4500米
2、工作环境温度: -25℃--+40℃
3、允许工作环境:场地坚实平整,车架必须处于水平状态
4、工作环境风力:≤6级
二、适用范围
KFM5076TYH型道路养护车适用于路面破碎、清理坑槽、沥青加热及喷洒混合料加热拌和(可100%旧料再生)夯实切割等多功能,对坏路面能一次性完成作业量,城乡公路维修工程不可缺少的多功能养护车。
三、主要技术参数
四、配置说明
1、底盘
2、车体改造
3、沥青组合箱
4、发电机组
5、输料机构
6、拌和系统
7、驱动系统
8、除尘系统
9、电控系统
10、沥青输送系统
11、导热油保温系统
12、喷洒系统
13、燃烧器
14、灯具系统
15、长排警灯
16、上护栏总成
17、手扶压路机
18、日本电镐
19、清缝机
20、沥青枪
21、电缆盘
五、KFM5076TYH型养护车标准配置
其他要求:
1、产品四包;
2、成交供应商协助办理上牌手续;
3、产品的运输费及在办理车辆上牌的购置税、检测费等一切费用都由成交供应商支付。
包二:
1、切割机技术参数
2、液压动力站技术参数
3、手扶式压路机技术参数
4、平板夯技术参数。
产品名称:铁马牌热墙式路面养护车XC5163TYHLZAA生产厂家:中国兵器工业集团重庆铁马腾飞汽车有限公司产品图片:一、产品用途及适用范围产品用途:1、铁马牌热墙式路面养护车是沥青路面维护与养护的多功能、高效率的路面养护机械。
2、该产品可广泛用于修补沥青路面坑槽、网裂、拥包、松散等各种路面病害,产品侧重于路况因各种外界因素造成的浅层坑洼的养护和小面积修理工作,是一种多用途日常性的养护机械。
3、该产品能利用各种沥青废弃料,由导热油传温加热再生料仓重新再生为可利用料,降低路面修补成本。
4、路面加热墙可将破损路面加热软化,使沥青路面表层约6cm处被红外线由外向里加热,沥青料化学性质基本不变,实现就地再生。
5、整个修补过程环保、无污染,是目前国内外最先进的养护机械之一。
适用范围:全天候条件下可作业;特别是在雨天情况下,金属纤维加热墙亦能完好正常工作。
二、产品组成及原理产品主要组成:ZZ1167M4617C底盘、修补料仓、导热油加热装置、加热锅炉、加热墙、PLC控制系统、视频监视系统、液压系统、乳化沥青系统、燃气系统、废料箱、汽化器、压路机、液压破碎镐、液压疏松耙等。
工作原理:整车工作时,底盘取力系统提供修补上装的液压动力,燃气系统提供加热墙及导热油炉的燃料动力,导热油炉提供循环导热油对料仓冷料进行加热,螺旋输料机构卸料填补路面坑洞,压路机对沥青路面进行压实,最后完成路面修补。
三、产品技术参数四、产品性能特点及与其它同类产品的区别1、主要不同点之一:该产品保温加热料仓,采用导热油传温均匀加热,该加热方式获得国家实用新型专利一项,专利号:ZL200820098215.1;料仓加热均匀,沥青料不会碳化,能充分保证沥青混合料的质量;整个再生过程不会产有害气体和有毒物质,符合国家环保要求。
另外,料仓加热效率高,4~5小时就可把料仓内的料加热到使用温度,远远高于同类产品,同类产品加热时间一般是7~8个小时。
2、主要不同点之二:该产品加热墙采用最新的金属纤维材料作为发热元件,具有完全防水性能、很强的抗机械震动性能和抗冷热冲击性能;使用寿命长,是同类产品陶瓷材料的4倍以上;热负荷高达80-20000KW/㎡,是同类产品陶瓷材料的5倍以上;可完全满足雨天作业的要求。
人工驾驶拖地车技术参数1. 概述人工驾驶拖地车是一种智能化的清洁设备,通过人工驾驶和自动化技术,能够实现地面清洁工作。
它具有节省人力成本、提高清洁效率、适用于不同场所和地面的优点,是现代清洁行业的重要设备。
2. 外观尺寸人工驾驶拖地车的外观尺寸一般为长宽高分别为1500mm、1000mm、2000mm,以适应不同场所的通行需求,并保证清洁效果。
3. 最大载重量人工驾驶拖地车的最大载重量通常在500kg左右,能够承载各类清洁工具和清洁液,以满足不同清洁工作的需求。
4. 动力系统人工驾驶拖地车一般采用电池作为动力来源,电池容量在40AH左右,能够提供长时间的工作续航能力。
电动驱动系统能够保证车辆的平稳运行和高效清洁。
5. 自动驾驶技术人工驾驶拖地车的自动驾驶技术一般采用激光雷达、摄像头、超声波等传感器,能够实现智能感知和避障功能,保证车辆行驶的安全性和稳定性。
通过内置的导航系统,能够自主规划清洁路线,提高清洁效率。
6. 控制系统人工驾驶拖地车的控制系统一般采用嵌入式控制器,能够实现对车辆的精确控制和远程监控。
同时配备有人机交互界面,方便操作人员进行设定和调整。
7. 清洁性能人工驾驶拖地车配备有高效的清洁装置,包括吸尘器、拖把、喷水装置等,能够实现地面的干湿清洁和除尘工作。
清洁效果好,能够提高地面卫生水平。
8. 网络通信功能人工驾驶拖地车具备WIFI、蓝牙等通信功能,能够实现车辆的联网管理和远程控制,并能够与其他清洁设备进行数据交互和协同作业。
9. 安全配置人工驾驶拖地车配备有安全报警系统、紧急停车按钮、防碰撞装置等安全配置,保障车辆和操作人员的安全。
总结:人工驾驶拖地车以其智能化、高效化、安全化的特点,成为现代清洁行业的重要设备。
未来随着人工智能和自动化技术的不断发展,人工驾驶拖地车将在地面清洁领域发挥越来越重要的作用。
6吨道路综合养护车技术参数及性能介绍(CLW5120ZYH 欧Ⅳ产品)一、工作环境1、工作海拔: 0-4500米2、工作环境温度: -25℃~+40℃3、允许工作环境:场地坚实平整,车架必须处于水平状态4、工作环境风力:≤6级二、适用范围CLW5100ZYH道路养护车适用于路面破碎、清理坑槽、沥青加热及喷洒混合料加热拌和(或旧料再生)夯实切割等多功能,对坏路面能一次性完成作业量,城乡公路维修工程不可缺少的多功能养护车。
三、主要技术参数序号项目参数单位备注1 整车参数底盘型号东风多利卡附说明书装载质量1850 kg满载质量9500 kg整备质量7450 kg外形尺寸轴距3800 ㎜长×宽×高7820×2460×3270 ㎜轮距前轮1880 ㎜后轮1800 ㎜最小转弯直径≤17 m最小离地间隙240 ㎜接近角11 度离去角13 度发动机型号CY1402-CE4B 100KW发动机额定功率88/2500 kW/rpm燃料种类柴油排量 3.8 L转向形式手动车辆种类工程车轴数 2 轴轮胎规格750-16驱动形式4×2最大扭矩650/1200-1700 Nm/rpm规定载客 3 人车头形式平头厂牌代码CLW5100ZYH制造厂名称程力集团前悬/后悬1800/2320 ㎜2 拌炒料方式柴油燃烧器直烧石料和筒单次炒料300 ㎏燃烧器功率178/356 kW 炒料能力3000~6000 ㎏/h 耗油量15/30 ㎏/h3 发电机组型号24GF电压380/220 V功率24 kW额定转速1440 r/min4 上料机容量200 ㎏5 沥青箱容积800 L 燃烧器加热型号CLW-800功率63 kW 加热时间 2 h 电压220 V6 水箱容积60 L7 除尘风机型号CLW-IIA旋风除尘+水除尘功率 2.2 KW电压380 V转速2900 r/min8 沥青泵型号CLB-50B流量50 L/min功率 2.2 kW压力 1 MPa9 导热油型号HD-320容积80 L10 电控系统CLW-5110YFC德国西门子导热油泵型号YR25-25-160流量50 L/min 压力0.3 MPa 电机功率0.75 kW 电压380 V其他附件液压切割机17万(客户可自行购买)液压电镐液压夯实机整车价格:65万四、配置说明1、东风多利卡底盘 1台2、车体改造 1套3、沥青组合箱 1套4、发电机组 1台5、输料机构 1套6、拌和系统 1套7、驱动系统 1套8、除尘系统 1套9、电控系统 1套10、沥青输送系统 1套11、导热油保温系统 1套12、喷洒系统 1套13、燃烧器 2台14、灯具系统 1套15、长排警灯系统 1套程力集团养护车专业厂。
KFM5084TYHGF灌缝式路面养护车KFM5084TYHGF灌缝式路面养护车是本公司经市场调研、结合用户实际施工需要、凭借公司30多年的路面养护车制造经验而开发研制的。
本车结构精巧,性能可靠,外形美观,实际应用性强。
本车具备灌缝胶的加热和喷洒、乳化沥青及乳化沥青喷洒、混合料加热和拌合(或旧料再生)、等多项功能,对路面裂缝、坑槽等病害能一次性完成作业,是高等级公路及城乡公路等黑色路面养护工程不可缺少的多功能养护车。
一.整车构成及主要技术参数1.KFM5084TYHGF灌缝式路面养护车构成如图1所示。
本车的构成主要包括:1、汽车底盘,2、发电机组,3、灌封胶箱,4、除尘系统,5、沥青料拌合装置,6、灌封胶枪,7、燃烧器,8、倒料槽,9、燃油箱,10、电镐箱,11、电控箱,12、车改平台,13、上料机构,14、灌缝胶输送系统。
2. KFM5084TYHGF灌缝式路面养护车主要技术参数(表1)表1.整车主要技术参数表1二、整车优势特点1.整车集灌缝胶的加热和喷洒、乳化沥青及乳化沥青喷洒、混合料加热和拌合(或旧料再生)为一体,路面养护施工时可同时修补坑槽和裂缝。
实现快速到位,快速修补、快速撤离的养护理念。
2. 灌缝胶的喷洒采用全程保温的方式进行裂缝修补,使灌缝胶的温度保持恒定,避免因温降导致灌缝胶的性能下降。
施工后输送管路可实现全程免清洗,不影响第二次施工。
3.大容量的灌缝胶箱,可连续灌注裂缝1500延米、箱内设有胶体搅拌装置,避免箱体内的灌缝材料出现温度不均、脱层等现象。
4.弥补热料冷补修补工艺的不足整车修补坑槽待最终碾压完成后,在开槽的接缝处灌注密封胶,密封胶的防水性能、低温抗裂和高温抗变形的能力高于沥青粘结层材料,可有效解决热料冷补修补工艺产生的接缝处性能不足,提高路面修补后的使用寿命。
高速公路养护车辆标准
高速公路养护车辆是保障高速公路安全畅通的重要保障,其标准的制定和执行
对于保障高速公路的安全和畅通具有重要意义。
高速公路养护车辆标准主要包括车辆的技术参数、养护设备和工具、安全标志等内容。
本文将就高速公路养护车辆标准进行详细介绍。
首先,高速公路养护车辆的技术参数是制定标准的重要内容之一。
车辆的尺寸、载重量、动力性能等参数需要符合国家相关标准,以确保车辆在道路上的稳定性和安全性。
此外,车辆的排放标准也是必须符合的内容,以保护环境和减少污染。
其次,养护车辆需要配备相应的养护设备和工具。
例如,清洁车需要配备清洁
喷水装置、吸尘设备等;修补车需要配备修补材料、工具等。
这些设备和工具的配备需要符合国家标准,并且需要定期检查和维护,以确保其正常运行和充分发挥作用。
此外,高速公路养护车辆还需要配备安全标志,以提醒其他车辆注意,确保养
护作业时的安全。
例如,警示标志、警示灯等都是必不可少的安全标志,其设置需要符合相关标准,以确保其在夜间和恶劣天气下的可见性和有效性。
总的来说,高速公路养护车辆标准的制定和执行对于保障高速公路的安全和畅
通具有重要意义。
只有严格执行标准,确保养护车辆的质量和性能达到要求,才能更好地保障高速公路的安全和畅通。
希望相关部门能够加强对养护车辆标准的执行和监督,以确保高速公路的安全和畅通。
路面养护车功能介绍
1.路面清洗和清扫:路面养护车可以配备高压水枪和吸尘器等清洗和清扫设备,可对道路进行清洗、冲洗和吸尘。
2. 路面养护:路面养护车可以进行路面维护,包括路面养护后的修补、补充沥青和涂覆路面反光涂料等。
3. 环境保护:路面养护车可以进行清洗和清扫道路时,将吸收的污水和垃圾集中处理,达到环境保护的目的。
4. 工程救援:路面养护车还可以在道路施工过程中提供救援和支持服务,如拖车、清运等。
综上所述,路面养护车在道路养护和维护方面具有重要作用,可以有效提高道路使用寿命和行车安全性能。
- 1 -。
人工驾驶拖地车技术参数人工驾驶拖地车是一种自动化的清洁设备,用于清扫大面积地面。
它结合了人工智能和机械工程技术,能够高效地完成清洁任务。
下面是人工驾驶拖地车的一些技术参数。
1.尺寸和重量:人工驾驶拖地车通常较小巧轻便,方便在狭小空间内操作。
一般尺寸约为1.5米长、1米宽和0.5米高,重量在100公斤左右。
2.电池容量:人工驾驶拖地车通常搭载大容量锂电池以提供动力。
一般来说,电池容量在10至20安培时(Ah)之间,可以满足长时间的工作需求。
3.清洁效率:人工驾驶拖地车的清洁效率是评估其性能的重要指标之一。
它通常以平方米/小时为单位衡量。
高效的拖地车可以在较短的时间内清洁更大面积的地面。
4.自动化程度:人工驾驶拖地车具备自动化的清洁功能。
它可以根据预设的路径和时间表进行工作,无需人工干预。
同时,它还具备避开障碍物和自动充电等功能。
5.水箱容量:人工驾驶拖地车通常配备水箱,用于储存清洁用水。
水箱容量的大小会直接影响拖地车的工作时间。
一般来说,水箱容量在20至50升之间。
6.噪音水平:人工驾驶拖地车通常采用低噪音设计,以减少对周围环境和人员的干扰。
噪音水平通常在60分贝以下,确保在工作场所内安静舒适。
7.操控方式:人工驾驶拖地车的操控方式多样化,可以通过遥控器、智能手机应用程序或者前置操作面板进行操作。
这样,操作人员可以根据实际需求选择最便捷的方式。
8.安全保护:人工驾驶拖地车在设计中考虑了安全因素。
它配备了传感器和防碰撞装置,可以避免与障碍物发生碰撞。
同时,还具备紧急停车功能,确保在紧急情况下及时停止工作。
人工驾驶拖地车技术参数的不断改进与升级,为清洁行业带来了更高效、智能的解决方案。
通过了解和掌握这些参数,人们可以更好地选择和使用适合自己需求的拖地车产品,提高工作效率,创造更清洁、舒适的工作环境。
道路快修维护车参数及要求(一)采购内容及数量:道路快修维护车1辆。
(二)基本功能要求能适应沥青路面日常维护需要,满足日常维护中快速供料和运料,对坑槽破损以及大面积龟裂、网裂等病害路面进行快速维修,恢复路面完好状态。
(三)主要技术性能参数与配置1、工作装置参数要求:1.1沥青混合料料仓*(1)旋转式滚筒料仓,单次承载能力≥2.5吨。
*(2)加热能力: 一次性将超过3吨冷料加热至施工温度所需时间30—50分钟,沥青料无离析、花白料,颜色均匀一致,提供权威机构出具的检测报告。
(3)加热温度控制:设定可调自动控制,确保温度控制准确。
(4)料仓带保温罩,料仓保温罩保温层厚度≥50mm,须提供保温罩照片。
(5)料仓应采取措施防止沥青混合料离析,详细阐述防止离析的措施。
(6)料仓应能在路上行驶以及在加热墙工作时正常工作,确保快速供料的需要。
(7)采用机械垂直翻转式上料机构,具有自锁功能。
单次上料量≥150kg,单次上料时间:≦20s。
1.2 加热墙*(1)加热墙加热区尺寸(长×宽)≥2.4m×1.8m,可分为四个或四个以上独立控制的加热区。
(2)加热墙具有升降、平移、旋转功能,升降行程≥150mm,平移行程≥1450mm,旋转角度≥45°。
(3)加热墙上装有用于较大面积路病快速化修补的疏松耙,作为主机的一部分。
须在上牌公告图片中标出其位置。
*(4)加热墙加热方式:热辐射加热,以液化气为燃料。
*(5)加热墙最大加热深度≥8cm,表面不烧焦,底层温度≥100℃,提供获得计量认证合格(CMA)的省部级检测机构出具的同类型加热墙装置的检测报告。
*(6)加热墙修补大面积病害路面能力:一次性修复11㎡(2.2m×5m)的较大面积路病,软化深度≥6.5cm,加热时间≤16min,耙松深度≥4cm,底层温度≥100℃,完成时间≤30分钟,提供获得计量认证合格(CMA)检测机构出具的同类型加热墙装置的检测报告;一次性修复22㎡(2.2m×10m)的大面积路病,软化深度≥6.5cm,加热时间≤25min,耙松深度≥4cm,底层温度≥100℃,完成时间≤45分钟,提供获得计量认证合格(CMA)检测机构出具的同类型加热墙装置的检测报告。
车载型路面养护车基本参数
一、设备功能基本要求
1、车载型路面养护车
1.1 工作环境
环境温度:- 40 ℃— 55℃
★1.2 养护车基本功能
能够具有就地再生功能、冷料加热功能、热料保温功能、乳化沥青喷洒功能、路面压实功能、旧料回收功能、电力输出功能、液压输出功能。
1.3整车技术参数
★1.3.1车底盘及驾驶室:东风车地盘,助力转向,配冷暖空调,排放标准达到 (国四底盘),驾驶室乘员数不少于3人;。
★具有免税公告、上牌手续。
核定载质量≥6T;
★柴油发动机:功率≥118KW;
★1.3.2 料仓及加热系统:能够实现沥青混合料加热与保温,既能在外出施工或车辆行驶中能够进行加热,又能在仓库等存放场地进行加热。
★容积≥1立方米;
★加热方式:燃气加热和电加热
★冷沥青混合料加热时间:1立方冷料在4小时内,温
度达到摄氏170度,加热要均匀。
加热及温控系统:采用PLC电脑控制。
★卸料系统:自动卸料,卸料速度可调,最大速度6分钟可将1立方沥青混合料出完。
★1.3.3加热系统:可以左右分区控制,能够实现分区和整体加热。
★加热板面积: 3m2
★加热方式:蓝光热辐射加热;
加热时间:路面温度达到140℃时间≤12min,不烧焦路面;
★1.3.4乳化沥青喷洒系统:能够实现乳化沥青的喷洒及管路的自动清洗;乳化沥青箱容积45L以上,柴油清洗箱容积17L以上,乳化沥青管长度12m以上。
★1.3.5具有旧料回收装置:能够对路面废旧料进行回收,旧料回收仓应方便装卸料。
★旧料回收仓容积≥300L。
★1.3.6 辅助装置
★1.3.6.1压路机:设备自带手扶式单钢轮振动压路机,压路机为本设备的组成之一。
起吊装置:液压控制,自动升降。
方便压路机的装卸;压路机最大激振力≥12KN;
★1.3.6.2液压输出系统:设备配有液压输出接口,可直接
为液压工具提供动力;
★1.3.6.3电源输出系统:设备配有电源输出接口,可以用作道路抢险应急动力和电力来源,直接为电动工具提供动力;
★1.3.6.4安全警示装置:包括警示灯,双向箭头灯等配置。
二、投标供应商必需满足以下要求
1.4 备品备件及专用工具。
1、随机备品备件:中标供应商应另提供一套设备正常、连续运行2000工作小时的随机备件(投标人在投标文件中提供清单)。
随主机一同交货,其验收应与主机的要求一致,并列出详细清单。
2、专用工具及维修工具((投标人在投标文件中提供清单):中标供应商应向采购人提供工具及维修工具,随主机一同交货。
专用工具及维修工具名称,规格、数量详细列出清单。
3、提供整车性能参数和标配清单。
以上加“★”标志的为实质性响应指标,如有任何一项不满足或负偏离则按照无效投标处理。