天然林保护工程有关政策及补助标准
- 格式:doc
- 大小:23.00 KB
- 文档页数:2
中共中央办公厅、国务院办公厅印发《天然林保护修复制度方案》文章属性•【制定机关】中共中央办公厅,国务院办公厅•【公布日期】2019.07.23•【文号】•【施行日期】2019.07.23•【效力等级】党内规范性文件•【时效性】现行有效•【主题分类】森林资源正文中共中央办公厅国务院办公厅印发《天然林保护修复制度方案》(2019年7月23日)天然林是森林资源的主体和精华,是自然界中群落最稳定、生物多样性最丰富的陆地生态系统。
全面保护天然林,对于建设生态文明和美丽中国、实现中华民族永续发展具有重大意义。
1998年,党中央、国务院在长江上游、黄河上中游地区及东北、内蒙古等重点国有林区启动实施了天然林资源保护工程,标志着我国林业从以木材生产为主向以生态建设为主转变。
20多年来特别是党的十八大以来,我国不断加大天然林保护力度,全面停止天然林商业性采伐,实现了全面保护天然林的历史性转折,取得了举世瞩目的成就。
同时,我国天然林数量少、质量差、生态系统脆弱,保护制度不健全、管护水平低等问题仍然存在。
为贯彻落实党中央、国务院关于完善天然林保护制度的重大决策部署,用最严格制度、最严密法治保护修复天然林,现提出如下方案。
一、总体要求(一)指导思想。
以习近平新时代中国特色社会主义思想为指导,全面贯彻党的十九大和十九届二中、三中全会精神,紧紧围绕统筹推进“五位一体”总体布局和协调推进“四个全面”战略布局,牢固树立“绿水青山就是金山银山”理念,建立全面保护、系统恢复、用途管控、权责明确的天然林保护修复制度体系,维护天然林生态系统的原真性、完整性,促进人与自然和谐共生,不断满足人民群众日益增长的优美生态环境需要,为建设社会主义现代化强国、实现中华民族伟大复兴的中国梦奠定良好生态基础。
(二)基本原则——坚持全面保护,突出重点。
采取严格科学的保护措施,把所有天然林都保护起来。
根据生态区位重要性、物种珍稀性等多种因素,确定天然林保护重点区域。
关于印发《天然林资源保护工程财政专项资金管理办法》的通知财农〔2011〕138号有关省(自治区、直辖市)财政厅(局)、林业厅(局),内蒙古、龙江、大兴安岭森工(林业)集团公司,新疆生产建设兵团财务局、林业局:为加强天然林资源保护工程财政专项资金管理,提高资金使用效益,保障工程顺利实施,根据《中华人民共和国预算法》和国务院批准的《长江上游、黄河上中游地区天然林资源保护工程二期实施方案》和《东北、内蒙古等重点国有林区天然林资源保护工程二期实施方案》,财政部、国家林业局对2006年印发的《天然林保护工程财政专项资金管理规定》进行了修订。
现将修订后的《天然林资源保护工程财政专项资金管理办法》印发给你们,请遵照执行。
执行中有何问题,请及时反馈我们。
附件:天然林资源保护工程财政专项资金管理办法财政部国家林业局二〇一一年六月二十二日附件:天然林资源保护工程财政专项资金管理办法第一章总则第一条为加强天然林资源保护工程(以下简称天保工程)财政专项资金管理,提高天保工程财政专项资金(以下简称天保资金)使用效益,保障天保工程顺利实施,根据《中华人民共和国预算法》,国务院批准的《长江上游、黄河上中游地区天然林资源保护工程二期实施方案》和《东北、内蒙古等重点国有林区天然林资源保护工程二期实施方案》(以下简称《实施方案》)和有关法律、法规,制定本办法。
第二条天保资金是指中央财政根据《实施方案》的要求,安排用于天保工程的专项资金,包括森林管护费、中央财政森林生态效益补偿基金、森林抚育补助费、社会保险补助费、政策性社会性支出补助费。
第三条本办法适用于各级财政、林业主管部门以及《实施方案》确定的天然林资源保护工程实施单位(以下简称实施单位)。
第二章预算管理第四条按照《财政部关于提前通知转移支付指标有关问题的通知》(财预〔2010〕409号),财政部于每年9月30日前,将下一年度天保资金中的森林管护费、社会保险补助费和政策性社会性支出补助费等指标提前通知各省(含自治区、直辖市,下同)财政部门。
权威解读天然林资源保护工程二期政策权威解读天然林资源保护工程二期政策国家林业局天然林保护工程管理中心2011年05月17日国家林业局指导思想基本原则主要目标工程二期总投入资金2440.2亿元,其中:中央投入2195.2亿元,地方投入245亿元。
指导思想:高举中国特色的社会主义伟大旗帜,以邓小平理论和“三个代表”重要思想为指导,深入贯彻落实科学发展观,把培育森林资源、保护生态环境作为转变林区发展方式的着力点,以巩固一期建设成果为基础,以保护和培育天然林资源为核心,以保障和改善民生为宗旨,以调整完善政策为保障,加大投入力度,推进林区改革,提升发展能力,努力实现资源增长、质量提升、生态良好、民生改善、林区和谐。
基本原则:坚持因地制宜,分区施策;坚持以人为本,保障民生;坚持政策引导,促进改革;坚持事权划分,分级负责。
主要目标:到2020年,新增森林面积7800万亩、森林蓄积11亿立方米、碳汇4.16亿吨;工程区水土流失明显减少,生物多样性明显增加,同时为林区提供就业岗位64.85万个,基本解决转岗就业问题,实现林区社会和谐稳定。
工程实施范围有所扩大天然林资源保护工程(以下简称天保工程)二期与一期相比,省(区、市)数量不变,县(局)数量适当调整。
工程一期涉及长江上游、黄河上中游地区和东北、内蒙古等重点国有林区共17个省(区、市)。
其中:长江上游包括四川、云南、贵州、重庆、湖北、西藏6省(区、市);黄河上中游包括陕西、甘肃、青海、宁夏、内蒙古、山西、河南7省(区);东北内蒙古等重点国有林区包括内蒙古、吉林、黑龙江、海南、新疆5省(区)。
二期实施范围在一期原有范围基础上,增加了丹江口库区的11个县(区、市),其中湖北7个、河南4个。
新增的11个县,既是国家生态重点保护区域,也是国家级重点公益林建设区,还是国家南水北调中线工程的水源地。
政策调整呈现七大亮点天保工程二期与一期相比,中央投入政策更加体现以人为本的精神,符合实际,更加具有针对性和可操作性。
森工林区天然林保护工程评价及后续政策•工程背景与目标•工程实施与效果•工程问题与挑战目录•后续政策建议•工程案例分析全球环境问题全球气候变化、生物多样性丧失、水土流失等环境问题日益严重,天然林保护工程成为应对这些问题的关键措施。
中国森工林区的发展历程中国森工林区经历了长期的开发和利用,天然林资源受到了严重破坏,因此需要采取保护措施。
天然林资源的重要性天然林是生态系统的重要组成部分,为人类和生物提供了生存的基础和发展的条件。
工程背景介绍01通过实施天然林保护工程,保护天然林的生态功能和生物多样性,防止过度采伐和破坏。
保护天然林资源02通过植被恢复、生态修复等技术手段,恢复天然林的生态环境,提高生态系统的稳定性和抗逆性。
恢复生态环境03天然林保护工程不仅有利于环境保护,也有利于经济发展和社会进步,实现可持续发展目标。
促进可持续发展工程目标概述管理机制强化政府监管,实施绩效考核,确保工程质量和效果资金投入政府投入为主,引导社会资本参与,多渠道筹措资金保护目标维护生态平衡,保障森林资源和生物多样性,促进可持续发展实施主体政府主导,联合企业、社区和公众共同参与实施策略坚持保护优先,明确保护范围和重点,采取分区施策的方法工程实施情况工程效果评估生态效益森林资源得到有效保护,生物多样性增加,水源涵养能力提高社会效益当地居民就业机会增加,生活质量改善,社会和谐稳定经济效益林下经济、生态旅游等产业得到发展,形成绿色发展模式资金投入不足天然林保护工程需要大量的资金投入,包括人力、物力和财力。
然而,由于资金来源有限,往往导致投入不足,影响工程的实施效果。
技术难题天然林保护工程涉及复杂的生态系统和环境保护问题,需要先进的科技支持。
然而,目前存在技术难题,如监测和评估技术不够成熟,无法满足实际需求。
政策配套不完善天然林保护工程需要完善的政策配套,包括土地使用政策、生态补偿机制等。
然而,目前相关政策配套尚不完善,影响工程实施效果。
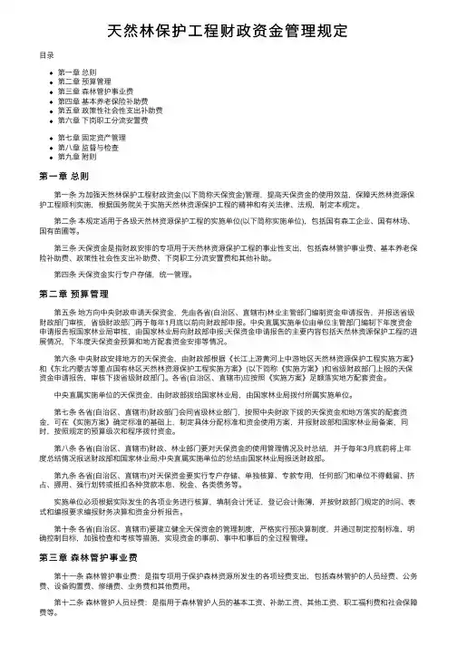
天然林保护⼯程财政资⾦管理规定⽬录第⼀章总则第⼆章预算管理第三章森林管护事业费第四章基本养⽼保险补助费第五章政策性社会性⽀出补助费第六章下岗职⼯分流安置费第七章固定资产管理第⼋章监督与检查第九章附则第⼀章总则第⼀条为加强天然林保护⼯程财政资⾦(以下简称天保资⾦)管理,提⾼天保资⾦的使⽤效益,保障天然林资源保护⼯程顺利实施,根据国务院关于实施天然林资源保护⼯程的精神和有关法律、法规,制定本规定。
第⼆条本规定适⽤于各级天然林资源保护⼯程的实施单位(以下简称实施单位),包括国有森⼯企业、国有林场、国有苗圃等。
第三条天保资⾦是指财政安排的专项⽤于天然林资源保护⼯程的事业性⽀出,包括森林管护事业费、基本养⽼保险补助费、政策性社会性⽀出补助费、下岗职⼯分流安置费和其他补助。
第四条天保资⾦实⾏专户存储,统⼀管理。
第⼆章预算管理第五条地⽅向中央财政申请天保资⾦,先由各省(⾃治区、直辖市)林业主管部门编制资⾦申请报告,并报送省级财政部门审核,省级财政部门再于每年1⽉底以前向财政部申报。
中央直属实施单位由单位主管部门编制下年度资⾦申请报告报国家林业局审核,由国家林业局向财政部申报;天保资⾦申请报告的主要内容包括天然林资源保护⼯程的进展情况,下年度天保资⾦预算和地⽅配套资⾦安排等情况。
第六条中央财政安排地⽅的天保资⾦,由财政部根据《长江上游黄河上中游地区天然林资源保护⼯程实施⽅案》和《东北内蒙古等重点国有林区天然林资源保护⼯程实施⽅案》(以下简称《实施⽅案》)和省级财政部门上报的天保资⾦申请报告,审核下拨省级财政部门。
各省(⾃治区、直辖市)应按照《实施⽅案》⾜额落实地⽅配套资⾦。
中央直属实施单位的天保资⾦,由财政部拨给国家林业局,由国家林业局拨付所属实施单位。
第七条各省(⾃治区、直辖市)财政部门会同省级林业部门,按照中央财政下拨的天保资⾦和地⽅落实的配套资⾦,可在《实施⽅案》确定标准的基础上,制定具体分配标准和资⾦使⽤⽅案,并报财政部和国家林业局备案,同时,按照规定的预算级次和程序拨付资⾦。
财政部、国家林业和草原局关于印发《林业草原生态保护恢复资金管理办法》的通知文章属性•【制定机关】财政部,国家林业和草原局•【公布日期】2020.04.24•【文号】财资环〔2020〕22号•【施行日期】2020.04.24•【效力等级】部门规范性文件•【时效性】现行有效•【主题分类】森林资源,专项资金管理正文关于印发《林业草原生态保护恢复资金管理办法》的通知财资环〔2020〕22号各省、自治区、直辖市、计划单列市财政厅(局)、林业和草原主管部门,新疆生产建设兵团财政局、林业和草原主管部门,内蒙古、大兴安岭森工(林业)集团公司:为进一步规范中央财政林业草原生态保护恢复资金管理,财政部、国家林业和草原局制定了《林业草原生态保护恢复资金管理办法》。
现予印发,请遵照执行。
附件:林业草原生态保护恢复资金管理办法财政部国家林业和草原局2020年4月24日附件林业草原生态保护恢复资金管理办法第一章总则第一条为加强和规范林业草原生态保护恢复资金使用管理,提高资金使用效益,加强林业草原生态保护恢复,根据《中华人民共和国预算法》、《中华人民共和国森林法》等法律法规和有关财政管理制度规定,制定本办法。
第二条本办法所称林业草原生态保护恢复资金是指中央预算安排的用于林业草原生态保护恢复方面的共同财政事权转移支付资金。
第三条林业草原生态保护恢复资金由财政部、国家林业和草原局负责管理。
财政部负责编制中期财政规划和年度预算草案,审核资金分配建议方案并下达预算,组织开展预算绩效管理和预算监管,指导地方加强资金使用管理监督等。
国家林业和草原局负责编制相关规划,提出资金分配建议方案,会同财政部下达年度任务计划,做好预算绩效管理,督促和指导地方做好项目和资金使用管理监督工作等。
第四条地方财政部门负责本地区林业草原生态保护恢复资金的预算分解下达、组织预算执行、资金使用管理和监督以及预算绩效管理工作等。
地方林业和草原主管部门根据职能参与本地区林业草原生态保护恢复资金分配,负责资金的具体使用管理和监督、项目组织实施及预算绩效管理具体工作等。
国家林业局关于《重点地区天然林资源保护工程建设项目管理办法(试行)》的通知文章属性•【制定机关】国家林业局(已撤销)•【公布日期】1999.04.12•【文号】林计发[1999]126号•【施行日期】1999.04.12•【效力等级】部门规范性文件•【时效性】失效•【主题分类】森林资源正文*注:本篇法规已被:国家林业局公告2012年第9号――关于规范性文件清理结果的公告(发布日期:2012年10月23日,实施日期:2012年10月23日)宣布失效或废止国家林业局关于《重点地区天然林资源保护工程建设项目管理办法(试行)》的通知(林计发[1999]126号)为加强重点地区天然林资源保护工程建设项目管理工作,使之逐步科学化、规范化、制度化,我局编制了《重点地区天然林资源保护工程建设项目管理办法》(试行),现印发给你们,请结合当前国家投资体制改革的要求,密切联系本单位实际,认真贯彻执行,并将执行中存在的问题及时反馈我局。
一九九九年四月十二日重点地区天然林资源保护工程建设项目管理办法(试行)第一章总则第一条为保证重点地区天然林资源保护工程(以下简称天然林保护工程)的顺利实施,保护、培育和发展森林资源,改善我国生态环境,实现国民经济和林业可持续发展;确保天然林保护工程建设质量,提高工程投资效益,依据《森林法》以及国家现行的有关建设项目管理办法,特制定本办法。
第二条本办法适用于经国务院批准的重点地区天然林资源保护工程的建设项目,包括公益林建设项目、商品林建设项目、转产项目等。
(一)公益林建设项目,是指通过保护和人工培育以涵养水源、保持水土、调节气候、防风固沙等以发挥生态效能和改善生态环境为主要目的的天然林和人工林的建设项目。
(二)商品林建设项目,是指以市场为导向,以集约经营为手段,以追求最大经济效益为主要目标,培育为社会提供木材、工业用原料和其它林产品的天然林、人工林的建设项目。
(三)转产项目,是指以盈利为目的,以安置企业因木材减产形成的富余人员为目标,合理开发利用林区多种资源的建设项目。
天然林资源保护工程财政专项资金管理办法第一章总则第一条为加强天然林资源保护工程(以下简称天保工程)财政专项资金管理,提高天保工程财政专项资金(以下简称天保资金)使用效益,保障天保工程顺利实施,根据《中华人民共和国预算法》,国务院批准的《长江上游、黄河上中游地区天然林资源保护工程二期实施方案》和《东北、内蒙古等重点国有林区天然林资源保护工程二期实施方案》(以下简称《实施方案》)和有关法律、法规,制定本办法。
第二条天保资金是指中央财政根据《实施方案》的要求,安排用于天保工程的专项资金,包括森林管护费、中央财政森林生态效益补偿基金、森林抚育补助费、社会保险补助费、政策性社会性支出补助费。
第三条本办法适用于各级财政、林业主管部门以及《实施方案》确定的天然林资源保护工程实施单位(以下简称实施单位)。
第二章预算管理第四条按照《财政部关于提前通知转移支付指标有关问题的通知》(财预〔2010〕409号),财政部于每年9月30日前,将下一年度天保资金中的森林管护费、社会保险补助费和政策性社会性支出补助费等指标提前通知各省(含自治区、直辖市,下同)财政部门。
省、市、县级财政部门要将提前通知的指标,层层落实到实施单位,并全额编入下一年度预算。
国家林业局直属大兴安岭林业集团公司和新疆生产建设兵团的天保资金,按照部门预算管理程序和要求分别编入国家林业局部门预算和新疆生产建设兵团预算。
第五条省级财政部门可按照有利于统筹安排的原则,在森林管护费、社会保险补助费、政策性社会性支出补助费之间进行适当调整。
省级财政部门会同省级林业主管部门将经省级人民政府批准的调整方案,抄报财政部和国家林业局。
第六条天保资金实行专款专用。
任何部门和单位不得截留、挤占、挪用、强行划转或抵扣各种债务和税金等。
第七条天保资金支付按照财政国库管理制度有关规定执行。
属于政府采购范围的,应当执行政府采购有关规定。
第八条各级财政、林业主管部门和实施单位要建立健全天保资金管理制度,严格实行预决算制度。
财政部、国家林业局关于印发《中央财政林业补助资金管理办法》的通知文章属性•【制定机关】财政部,国家林业局(已撤销)•【公布日期】2014.04.30•【文号】财农[2014]9号•【施行日期】2014.06.01•【效力等级】部门规范性文件•【时效性】失效•【主题分类】专项资金管理,森林资源正文财政部、国家林业局关于印发《中央财政林业补助资金管理办法》的通知(财农[2014]9号)各省、自治区、直辖市、计划单列市财政厅(局)、林业厅(局),新疆生产建设兵团财务局、林业局,内蒙古、龙江、大兴安岭森工(林业)集团公司,解放军总后勤部财务部、基建营房部:为深化改革,加强规范中央财政林业补助资金使用和管理,提高资金使用效益,财政部、国家林业局联合制定了《中央财政林业补助资金管理办法》(以下简称《办法》)。
现将《办法》印发给你们,并就有关事项通知如下:一、在2014年至2015年林业贷款贴息补贴政策调整过渡期间,2014年中央财政对以前年度累计贷款余额及2013年10月1日至2014年4月30日期间的新增林业贷款贴息,2015年中央财政对以前年度累计贷款余额及2014年5月1日至2014年12月31日期间的新增林业贷款贴息。
自2016年起,中央财政均对以前年度累计贷款余额及上一年度1月1日至12月31日的新增林业贷款贴息。
二、执行中有何问题,请及时反馈财政部、国家林业局。
财政部国家林业局2014年4月30日附件:中央财政林业补助资金管理办法第一章总则第一条为深化改革,加强规范中央财政林业补助资金使用和管理,提高资金使用效益,根据《中华人民共和国预算法》、《中华人民共和国森林法》等有关法律、法规,制定本办法。
第二条中央财政林业补助资金(以下简称林业补助资金)是指中央财政预算安排的用于森林生态效益补偿、林业补贴、森林公安、国有林场改革等方面的补助资金。
第二章预算管理第三条每年12月31日前,由国家林业局会同财政部下达下一年度林业工作任务计划,具体包括:下一年度造林、森林抚育及良种生产繁育计划,湿地和林业国家级自然保护区支持重点内容,林业贴息贷款建议计划,林业科技推广示范项目立项指南等。
国家林业局关于印发《天然林资源保护工程管理办法》和《天然林资源保护工程核查验收办法》的通知文章属性•【制定机关】国家林业局(已撤销)•【公布日期】2001.05.08•【文号】林天发[2001]180号•【施行日期】2001.05.08•【效力等级】部门规范性文件•【时效性】失效•【主题分类】森林资源正文国家林业局关于印发《天然林资源保护工程管理办法》和《天然林资源保护工程核查验收办法》的通知(林天发〔2001〕180号2001年5月8日)各有关省、自治区、直辖市林业(农林)厅(局),内蒙古、吉林、龙江、大兴安岭森工(林业)集团公司,新疆生产建设兵团林业局:为加强天然林资源保护工程管理工作,提高工程质量,规范工程运作,保证工程各项目标的顺利实现,国家林业局研究制定了《天然林资源保护工程管理办法》和《天然林资源保护工程核查验收办法》,现印发给你们,请遵照执行。
执行中有什么问题,请及时反馈给我局。
附件:1.天然林资源保护工程管理办法2.天然林资源保护工程核查验收办法天然林资源保护工程管理办法第一章总则第一条天然林资源保护工程(以下简称天保工程)是国家保护、培育和发展森林资源,改善生态环境,保障国民经济和社会可持续发展的重要举措。
为加强天保工程管理,根据国务院批准的《长江上游、黄河上中游地区天然林资源保护工程实施方案》、《东北、内蒙古等重点国有林区天然林资源保护工程实施方案》以及国家林业局、国家计委、财政部、劳动保障部“关于组织实施长江上游黄河上中游地区和东北内蒙古等重点国有林区天然林资源保护工程的通知”等有关规定,特制定本办法。
第二条本办法适用于由中央财政预算内基本建设(专项)投资、中央财政资金和地方财政配套资金安排的天保工程项目。
第三条天保工程的建设目标是,停伐或调减木材产量,保护好现有天然林,加快宜林荒山荒地造林种草,加强森林管护,妥善安置富余人员,缓解企业社会负担,为林区发展和改善生态环境创造条件。
天然林资源保护工程森林管护管理办法第一章总则第一条为了进一步规范和加强天然林资源保护工程(以下简称“天保工程”)森林资源管护工作,促进森林资源持续增长,根据《长江上游黄河上中游地区天然林资源保护工程实施方案》、《东北、内蒙古等重点国有林区天然林资源保护工程实施方案》,以及《天然林资源保护工程管理办法》和《天然林资源保护工程“四到省”考核办法(试行)》的有关规定和要求,特制定本办法。
第二条本办法适用于长江上游、黄河上中游,以及东北、内蒙古等重点国有林区天保工程森林管护工作。
第三条森林管护,是指对纳入天保工程范围内的森林资源进行看管和保护,以及相关的组织管理。
第四条按照天保工程建设目标、任务、资金、责任“四到省”和《中共中央国务院关于加快林业发展的决定》的要求,各级地方政府对本地区的森林管护工作全面负责,政府主要负责同志是第一责任人,分管同志是主要责任人,要层层签订责任状,落实责任制。
第五条县(市、区、旗)林业主管部门、国有重点森工企业、国有林场等工程实施单位(以下简称实施单位)具体组织实施森林管护工作,落实森林管护责任,定期进行考核和奖惩。
第六条地方各级人民政府及林业主管部门要按照《森林法》和《森林法实施细则》的规定,明晰森林、林木和林地所有权和使用权,确保其所有者和使用者的合法权益。
第七条森林管护应本着有利于生物多样性保护、有利于促进森林生态系统功能恢复和提高的原则,根据森林的生态区位重要程度实行分类管护,重点区域实行重点管护。
第二章组织管理第八条实施单位负责组织实施所辖区域内的森林管护项目,要采取措施,将森林管护的任务落实到山头地块,把管护责任落实到人。
第九条实施单位要合理安排管护站点和必要的基础设施建设,配备必要的管护设备,划定管护责任区,重点地段设臵警示标牌,编制管护分布图,配备管护人员,做到图册和实地一致。
第十条实施单位要按照批准的天保工程实施方案,制定森林管护实施方案,作为组织实施以及安排管护资金和检查验收的依据。
附件:天然林资源保护工程财政专项资金管理办法第一章总则第一条为加强天然林资源保护工程(以下简称天保工程)财政专项资金管理,提高天保工程财政专项资金(以下简称天保资金)使用效益,保障天保工程顺利实施,根据《中华人民共和国预算法》,国务院批准的《长江上游、黄河上中游地区天然林资源保护工程二期实施方案》和《东北、内蒙古等重点国有林区天然林资源保护工程二期实施方案》(以下简称《实施方案》)和有关法律、法规,制定本办法。
第二条天保资金是指中央财政根据《实施方案》的要求,安排用于天保工程的专项资金,包括森林管护费、中央财政森林生态效益补偿基金、森林抚育补助费、社会保险补助费、政策性社会性支出补助费。
第三条本办法适用于各级财政、林业主管部门以及《实施方案》确定的天然林资源保护工程实施单位(以下简称实施单位)。
第二章预算管理第四条按照《财政部关于提前通知转移支付指标有关问题的通知》(财预[2010]409号),财政部于每年9月30日前,将下一年度天保资金中的森林管护费、社会保险补助费和政策性社会性支出补助费等指标提前通知各省(含自治区、直辖市,下同)财政部门。
省、市、县级财政部门要将提前通知的指标,层层落实到实施单位,并全额编入下一年度预算。
国家林业局直属大兴安岭林业集团公司和新疆生产建设兵团的天保资金,按照部门预算管理程序和要求分别编入国家林业局部门预算和兵团预算。
第五条省级财政部门可按照有利于统筹安排的原则,在森林管护费、社会保险补助费、政策性社会性支出补助费之间进行适当调整。
省级财政部门会同省级林业部门将经省级人民政府批准的调整方案,抄报财政部和国家林业局。
第六条天保资金实行专款专用。
任何部门和单位不得截留、挤占、挪用、强行划转或抵扣各种债务和税金等。
第七条天保资金支付按照财政国库管理制度有关规定执行。
属于政府采购范围的,应当执行政府采购有关规定。
第八条各级财政、林业主管部门和实施单位要建立健人所有的地方公益林管护费补助标准为每亩每年3元。
国家林业局、财政部关于做好天然林保护工程区森工企业职工“四险”补助和混岗职工安置等工作的通知文章属性•【制定机关】财政部,国家林业局(已撤销)•【公布日期】2006.05.19•【文号】林计发[2006]92号•【施行日期】2006.05.19•【效力等级】部门规范性文件•【时效性】现行有效•【主题分类】森林资源正文国家林业局、财政部关于做好天然林保护工程区森工企业职工“四险”补助和混岗职工安置等工作的通知(林计发[2006]92号)有关省、自治区、直辖市林业、财政厅(局),新疆生产建设兵团林业、财务局,内蒙古、吉林、龙江、大兴安岭森工(林业)集团公司:党中央、国务院高度重视解决天然林保护工程区森工企业职工困难问题。
经请示,国务院同意从2006年起,在天然林保护工程实施期间,对森工企业职工参加医疗、失业、工伤、生育四项基本保险(以下简称“四险”),以及混岗职工和进入再就业中心协议期满下岗职工安置给予适当补助。
为贯彻落实此项政策,把好事做好、做实,现就有关问题通知如下:一、基本原则做好森工企业职工“四险”补助和混岗职工、再就业中心协议期满下岗职工安置等工作,应遵循以下基本原则:(一)坚持省级人民政府负责的原则。
各省(区、市)混岗职工和再就业中心协议期满下岗职工的安置办法、安置标准,由各省级人民政府自行制定并负责组织实施。
中央直属大兴安岭林业集团公司混岗集体职工和再就业中心协议期满下岗职工的安置办法、安置标准,由大兴安岭林业集团公司制定,报国家林业局批准后,由集团公司负责组织实施。
(二)坚持以人为本,多形式安置的原则。
各省(区、市)可根据不同类型、不同年龄职工对安置方式的不同需求,分类制定安置办法。
要充分考虑“4050”人员(即女40周岁以上,男50周岁以上)再就业困难的实际状况,切实保障他们的基本生活。
(三)坚持多渠道融资、统筹资金使用的原则。
除地方财政预算安排外,各地可通过国有林权转让收益、辅业改制的净资产转让收益和育林基金收入等渠道进一步筹集资金。
Ә政策法规2018年㊀第7期关于印发«林业生态保护恢复资金管理办法»的通知ʻ财农 2018 66号各省㊁自治区㊁直辖市㊁计划单列市财政厅(局)㊁林业厅(局)ꎬ新疆生产建设兵团财政局㊁林业局ꎬ内蒙古㊁龙江㊁大兴安岭森工(林业)集团公司:为加强和规范林业生态保护恢复资金使用管理ꎬ推进资金统筹使用ꎬ提高财政资金使用效益ꎬ促进林业生态保护恢复ꎬ根据«中华人民共和国预算法»«中华人民共和国森林法»«国务院关于印发推进财政资金统筹使用方案的通知»(国发 2015 35号)«国务院关于探索建立涉农资金统筹整合长效机制的意见»(国发 2017 54号)等有关规定ꎬ我们制定了«林业生态保护恢复资金管理办法»ꎮ现予印发ꎬ请遵照执行ꎮ附件:林业生态保护恢复资金管理办法财政部㊀国家林业和草原局2018年6月25日附件:林业生态保护恢复资金管理办法第一章㊀总㊀㊀则第一条㊀为加强和规范林业生态保护恢复资金使用管理ꎬ推进资金统筹使用ꎬ提高资金使用效益ꎬ加强林业生态保护恢复ꎬ根据有关法律法规和国务院对天然林资源保护㊁退耕还林还草的相关规定ꎬ以及«国务院关于印发推进财政资金统筹使用方案的通知»(国发 2015 35号)㊁«国务院关于探索建立涉农资金统筹整合长效机制的意见»(国发 2017 54号)㊁«财政部关于印发‹中央对地方专项转移支付绩效目标管理暂行办法›的通知»(财预 2015 163号)㊁«财政部关于印发‹中央对地方专项转移支付管理办法›的通知»(财预 2015 230号)等文件ꎬ制定本办法ꎮ第二条㊀本办法所称林业生态保护恢复资金是指中央财政预算安排的用于天然林资源保护工程(以下简称天保工程)社会保险㊁天保工程政策性社会性支出㊁全面停止天然林商业性采伐㊁完善退耕还林政策㊁新一轮退耕还林还草等方向的专项转移支付资金ꎮ第三条㊀林业生态保护恢复资金由财政部㊁国家林业和草原局共同管理ꎮ财政部负责林业生态保护恢复资金中期财政规划和年度预算编制ꎬ会同国家林业和草原局分配及下达资金ꎬ实施全过程预算绩效管理ꎬ加强资金使用管理监督ꎻ国家林业和草原局负责相关规划编制ꎬ提出资金分配建议ꎬ指导㊁推动和监督地方开展林业生态保护恢复工作ꎬ会同财政部做好预算绩效和资金使用管理监督工作ꎮ地方各级财政㊁林业和草原主管部门负责林业生态保护恢复资金的分解下达㊁预算执行ꎬ以及管理监督等工作ꎮ第二章㊀资金使用范围第四条㊀天保工程社会保险补助是指用于国务院批准的«长江上游㊁黄河上中游地区天然林资源保护工程二期实施方案»和«东北㊁内蒙古等重点国有林区天然林资源保护工程二期实施方案»(以下简称«实施方案»)确定的天保工程实施单位的职工基本养老㊁基本医疗㊁失业㊁工伤和生育等五项社会保险的缴费补助ꎮ第五条㊀天保工程政策性社会性支出补助622018年㊀第7期Ә政策法规是指用于对«实施方案»确定的天保工程实施单位承担的公检法司㊁政府事务㊁教育㊁医疗卫生等政府职能ꎬ消防㊁环卫㊁街道等社会公益事业以及推进国有林区改革等支出给予的补助ꎮ第六条㊀全面停止天然林商业性采伐补助是指用于停止国有天然商品林采伐后ꎬ保障国有林经营管理单位职工基本生活和社会正常运转等补助ꎬ包括天保工程区天然林停伐补助㊁天保工程区外天然林停伐补助和重点国有林区金融机构债务贴息补助ꎮ第七条㊀完善退耕还林政策补助是指用于上一轮退耕还林任务(1999-2006年)粮食和生活费补助期满后ꎬ为支持解决退耕农户生活困难发放的现金补助ꎮ第八条㊀新一轮退耕还林还草补助是指用于对实施新一轮退耕还林还草农户发放的现金补助ꎮ第九条㊀林业生态保护恢复资金不得用于兴建楼堂馆所㊁偿还债务等与林业生态保护恢复无关的支出ꎮ第三章㊀资金分配第十条㊀林业生态保护恢复资金采取因素法分配ꎮ第十一条㊀天保工程社会保险补助按照天保工程实施单位人员数量和缴费基数及缴费比例分配ꎮ人员数量一年一核定ꎬ缴费基数为«实施方案»确定的天保工程实施单位所在省相关年份城镇单位就业人员中在岗职工平均工资的80%ꎬ缴费比例为30%ꎬ各省(自治区㊁直辖市ꎬ以下简称省)根据本省社会保障政策具体落实ꎮ第十二条㊀天保工程政策性社会性支出补助按照天保工程实施单位的人员数量和相关补助标准分配ꎮ人员数量一年一核定ꎬ补助标准根据«实施方案»确定ꎬ并根据物价和经济发展水平适时调整ꎮ第十三条㊀全面停止天然林商业性采伐补助按照以下原则分配:重点国有林区天保工程区停伐补助按照截至停伐时点天然林停伐产量㊁编制人数及核定人数㊁基层林业局承担社会职能情况㊁国有林区改革进展和相应补助标准分配ꎮ天保工程区外停伐补助按照停伐产量(55%)㊁ 十二五 年均采伐限额(35%)㊁天然有林地面积(10%)等因素及权重分配ꎮ重点国有林区金融机构债务贴息补助按照重点国有林区截至停伐时点与停伐直接相关㊁为维持林区正常运转产生的金融机构债务和4.9%的年利率给予补助ꎬ补助期限至2020年ꎮ第十四条㊀完善退耕还林政策补助按照国务院有关部门下达的年度任务和补助标准确定补助规模ꎮ现金补助标准为:长江流域及南方地区每亩退耕地每年补助125元ꎬ黄河流域及北方地区每亩退耕地每亩补助90元ꎮ补助期限为:还生态林补助8年ꎬ还经济林补助5年ꎮ第十五条㊀新一轮退耕还林还草补助按照国务院有关部门下达的年度任务和补助标准确定补助规模ꎮ补助标准为:退耕还林每亩退耕地现金补助1200元ꎬ五年内分三次下达ꎬ第一年500元ꎬ第三年300元ꎬ第五年400元ꎻ退耕还草每亩退耕地现金补助850元ꎬ三年内分两次下达ꎬ第一年450元ꎬ第三年400元ꎮ第四章㊀资金下达第十六条㊀省级林业和草原主管部门会同财政部门于每年7月15日前ꎬ向国家林业和草原局㊁财政部报送上年天保工程实施单位国有在册职工社会保险缴费人数和公检法司㊁政府事务㊁教育㊁医疗卫生等政府职能岗位以及消防㊁环卫㊁街道等社会公益事业岗位国有在册职工人数ꎮ大兴安岭林业集团公司相关人数向国家林业和草原局报送ꎮ第十七条㊀财政部于每年10月31日前ꎬ按当年预计执行数的一定比例ꎬ将下一年度林业生态保护恢复资金预计数提前下达省级财政部门ꎬ抄送国家林业和草原局㊁财政部驻各地财政监察专员办事处(以下简称专员办)ꎮ第十八条㊀省级财政部门会同林业和草原72Ә政策法规2018年㊀第7期主管部门于每年2月28日前ꎬ研究设定当年林业生态保护恢复资金区域绩效目标ꎬ按照财预 2015 163号文件要求填写 区域绩效目标申报表 ꎬ报送财政部㊁国家林业和草原局ꎬ并抄送各地专员办ꎮ第十九条㊀国家林业和草原局于每年3月31日前ꎬ提出当年林业生态保护恢复资金各省分配建议㊁整体绩效目标和分区域绩效目标ꎬ函报财政部ꎮ第二十条㊀财政部于每年全国人民代表大会批准预算后90日内ꎬ根据中期财政规划㊁年度预算安排㊁国家林业和草原局资金分配建议等ꎬ审核下达当年林业生态保护恢复资金ꎬ同步下达区域绩效目标ꎬ抄送国家林业和草原局㊁各地专员办ꎮ第五章㊀资金管理监督第二十一条㊀各级财政㊁林业和草原主管部门应当加快预算执行ꎬ提高资金使用效益ꎮ结转结余的林业生态保护恢复资金ꎬ按照财政部关于结转结余资金管理的相关规定处理ꎮ第二十二条㊀林业生态保护恢复资金的支付执行国库集中支付制度有关规定ꎮ属于政府采购管理范围的ꎬ应当按照政府采购有关规定执行ꎮ第二十三条㊀林业生态保护恢复资金使用管理应当全面落实预算信息公开有关要求ꎮ第二十四条㊀各级财政㊁林业和草原主管部门应当组织实施林业生态保护恢复资金绩效目标执行监控ꎬ对照年初绩效目标ꎬ跟踪查找执行中资金使用管理的薄弱环节ꎬ及时弥补管理中的 漏洞 ꎬ纠正绩效目标执行中的偏差ꎻ适时组织实施林业生态保护恢复资金绩效评价工作ꎬ并根据绩效评价结果ꎬ提出改进意见ꎬ督促落实整改ꎬ实施相关奖惩措施ꎮ加强对资金分配㊁使用㊁管理情况的监督ꎬ发现问题及时纠正ꎮ各地专员办根据工作需要和财政部要求对林业生态保护恢复资金进行全面预算监管ꎬ定期或不定期形成监管报告报送财政部ꎮ第二十五条㊀各级财政㊁林业和草原等有关部门及其工作人员在林业生态保护恢复资金的分配㊁使用㊁管理等相关工作中ꎬ存在违反本办法规定的行为ꎬ以及其他滥用职权㊁玩忽职守㊁徇私舞弊等违法违纪行为的ꎬ按照«预算法»«公务员法»«监察法»«财政违法行为处罚处分条例»等国家有关规定追究相应责任ꎻ涉嫌犯罪的ꎬ移送司法机关处理ꎮ资金使用单位和个人在使用林业生态保护恢复资金中存在各类违法违规行为的ꎬ按照«预算法»«财政违法行为处罚处分条例»等国家有关规定追究相应责任ꎮ第六章㊀附㊀㊀则第二十六条㊀中央单位林业生态保护恢复资金管理参照本办法执行ꎬ相关支出列入中央部门预算ꎮ新疆生产建设兵团参照地方管理ꎮ第二十七条㊀省级财政部门会同林业和草原主管部门应当根据本办法制定实施细则ꎬ报送财政部㊁国家林业和草原局ꎬ并抄送当地专员办ꎮ第二十八条㊀林业生态保护恢复资金实施期限根据天然林保护实施方案和退耕还林还草政策期限确定ꎮ第二十九条㊀本办法由财政部会同国家林业和草原局负责解释ꎮ第三十条㊀本办法自印发之日起施行ꎮ«退耕还林工程现金补助资金管理办法»(财农 2002 156号)㊁«完善退耕还林政策补助资金管理办法»(财农 2007 339号)㊁«天然林资源保护工程财政专项资金管理办法»(财农 2011 138号)㊁«财政部国家林业局关于修改有关资金管理办法条文的通知»(财农 2016 192号)同时废止ꎮ«退耕还林财政资金预算管理办法»(财农 2010 547号)中有关涉及财政资金管理规定与本办法不符的ꎬ执行本办法ꎮ82。
天保工程相关概念天保工程即天然林资源保护工程,简称天保工程。
在我国,主要在长江上游、黄河上中游实施天然林资源保护工程,以及东北、内蒙古等重点国有林区实施天然林资源保护工程.1998年洪涝灾害后,针对长期以来我国天然林资源过度消耗而引起的生态环境恶化的现实,党中央、国务院从我国社会经济可持续发展的战略高度,做出了实施天然林资源保护工程的重大决策。
该工程旨在通过天然林禁伐和大幅减少商品木材产量,有计划分流安置林区职工等措施,主要解决我国天然林的休养生息和恢复发展问题。
在2000-2010年间,工程实施的目标:一是切实保护好长江上游、黄河上中游地区9。
18亿亩现有森林,减少森林资源消耗量6108万立方米,调减商品材产量1239万立方米.到2010年,新增林草面积2。
2亿亩,其中新增森林面积1.3亿亩,工程区内森林覆盖率增加3.72个百分点。
二是东北、内蒙古等重点国有林区的木材产量调减751。
5万立方米,使4.95亿亩森林得到有效管护,48.4万富余职工得到妥善分流和安置,实现森工企业的战略性转移和产业结构的合理调整,步入可持续经营的轨道。
一、公益林(森林)管护(一)森林管护的法律依据《森林法》第三章第十九条规定“地方各级人民政府应当组织有关部门建立护林组织,负责护林工作;根据实际需要在大面积林区增加护林设施,加强森林保护;督促有林的和林区的基层单位,订立护林公约,组织群众护林,划定护林责任区……护林员的主要职责是:巡护森林,制止破坏森林资源的行为.对造成森林资源破坏的,护林员有权要求当地有关部门处理”。
公益林是生态价值十分重要的森林资源,按“国家公益林、地方公益林"的事权原则分别由中央财政和地方财政筹集资金落实管护责任。
(二)对“管护"的理解“管护”一词由“管理”和“保护”组合而来,“管理”是手段、过程、措施,“保护”是目标、效果、法律要求。
可以将“天保工程公益林管护"理解为“预防性管理措施”,实现“保护森林”是目标.“天保工程森林管护七落实责任体系”即是从实践中摸索形成的“森林预防性管理措施”.(三)管护模式国有林管护模式主要由国有林场(所)按责任区,落实在编在岗职工,与其签订《森林管护责任书》实施管护.若在编在岗职工不足,则按“用工自主"原则,由国有林场(所)聘用临时人员,签订《森林管护合同》实施管护。
天然林保护工程方案一、天然林保护的意义1. 保护生物多样性天然林拥有丰富的植被和动物资源,是地球上生物多样性最丰富的生态系统之一。
保护天然林可以保护大量珍稀濒危物种,维护生态平衡。
2. 保持水土资源天然林具有较强的水土保持能力,可以有效防止水土流失,减缓洪涝灾害的发生。
3. 调节气候天然林对环境的调节作用非常显著,可以有效地吸收二氧化碳,减少温室气体的排放,有利于改善全球气候环境。
4. 提供生态服务天然林可以为人类提供众多的生态服务,例如景观美化、氧气供给、水源保护等。
二、天然林保护的工程方案1. 制定保护政策制定法律法规,建立天然林保护区,对砍伐、开垦等破坏行为进行严格监管和处罚,提高对天然林保护的重视程度。
2. 加强监测和科研建立天然林保护监测体系,对天然林资源进行定期监测和评估,及时发现天然林破坏行为,并开展相关科研评估工作,为制定保护措施提供科学依据。
3. 推动林业改革加大对天然林资源的保护和合理开发力度,鼓励采用可持续经营的方式进行林业开发,提高林木的利用率,推动林业结构的调整。
4. 加强宣传教育通过多种形式宣传天然林保护的意义和重要性,提高公众和企业对天然林资源保护的认识,倡导绿色生活方式,减少不必要的资源消耗。
5. 建设植被恢复项目在天然林保护区范围内开展植被恢复项目,促进天然植被的生长和繁衍,提高森林的覆盖率,恢复天然生态系统。
6. 强化执法监管加强对天然林保护区的执法监管工作,加大对破坏天然林资源行为的打击力度,严惩违法行为。
7. 落实生态补偿机制对于那些因保护天然林而不能开发利用的地区,可对当地政府和居民进行相应的生态补偿,增加生态保护的积极性。
三、总结天然林保护是一个长期而艰巨的工程,需要政府、企业和全社会的共同努力。
只有加强监管和管理,在保护天然林历程中,才能在人类和自然之间寻求一种平衡点。
通过制定合理的工程方案并实施, 我们有信心保护天然林, 更好地维护地球上的生态平衡。
天然林保护工程有关政策及补助标准
天然林保护工程政策性强,涉及内容多,为了便于各地正确掌握国家天保政策,管好用好天保资金,我们将国家实施天然林保护工程有关政策及各项投资用途和标准进行了整理,供各地遵照执行。
1、全面停止天然林采伐
全面停止工程区内天然林采伐,关闭木材交易市场和木材加工市场。
在工程区内,除为满足基本生活需要保留一部分农民自用材、薪炭材及经过核准的速生丰产林的资源消耗以外,严禁其它人为的森林资源消耗。
2、森林资源管护
森林管护对象为2000年省森林资源现状调查中,区划为森伐区内的有林地、灌木林、末成林造林在及有限伐区内的有林地和部分灌木林地。
按权属分,包括天然林资源保护工程内的国有森林(含国有林场、自然保护区、森林公园等共和制689.5万亩有林地、灌木林地及末成林造林地)、集体林(含乡村林场及集体所有林)、个体林(自留山、责任山)共同社3966.5万亩森林、灌木林及末成林造林地。
-----国有林管护:管护人员以原单位国有职工和森工企业分流的国有职工为主。
补助标准为每人管护面积3500亩,每年管护费用10000元。
(国家测算标准:每人管护每年管护费用10000元)。
-----集体林、个体林:森林管护采取划分森林管护责任区,实行个体承包。
集体林采取专职护林员与农民兼职护林员相结合的形式进行管护;个体林由林木所有者管护,补助标准为每人管护面积3500亩,每年管护费5469元。
(国家测算标准:每人管护面积5700亩,每人每年管护费用10000元)。
3、养老保险社会统筹
实行天然林保护工程养老保险社会统筹的对象是,转产分流后从事森林管护、营造林、苗圃生产及林下资源开发利用的2000年10月份在册的国有职工。
其补助标准是,按森工企业在岗职工应发工资总额的23%给予补助,工资总额以各地实际情况而定。
我省国有森工企业在岗职工应发工资额按8836元/人.年计算,补助额按在岗职工工资总额的23%确定。
养老保险社会统筹补助费下拨后,各地级财政部门直接拨给各级社会保障机构,不足部分由地方财政解决。
4、政策性社会性支出
政策性社会性支出补助是专门用于天然林资源保护工程区内由工程实施单位承担的政策性社会性支出补助,包括公检法司经费、教育经费、医疗卫生补助。
补助对象是天然林资源保护工程项目实施单位2000年10月份在册的上述三个方面的工作人员。
其补助标准分别是:
(1)分检法司经费:15000元/人.年。
(2)教育经费:12000元/人.年
(3)医疗卫生经费6000元/人.年
5、富余职工一次安置
一次性安置对象是指天然林资源保护工程区内国有森工企业2000年10月份在册的正式职工中,在天然林停伐后没有转产安置且愿自谋出路的富余人员。
其补助标准是:依据国家确定的按照森工企业职工上年平均工资的3倍测算补助标准,考虑到我省各地经济状况和工资水平的差异,各地在实际安置工作中,对自愿自谋出路的职工,可根据每个职工的工龄、在本单位的工作年限,确定每位职工的一次性安
置补助资金。
我省定为8836元/人.年
6、下岗职工基本生活保障
下岗职工基本生活保障对象是指国有森工企业在天然林停伐后既没有得到转产安置,又不愿实行一次性安置的下岗职工。
其补助标准和年限按照省有关规定,下岗职工基本生活保障费补助标准为3678.50元/人.年,连续补3年。
3年后与企业脱钩,自主择业。
7、封山育林
封山育林是封育结合,以育为主,以封为前提,封是手段,育是目的,通过有计划的封禁或加以人工辅助措施,使其自然恢复,其对象为工程区现有疏林地,投资标准为:封育5年,每亩每年月日4元,每亩共投资70元。
8、飞播林及补植管理
飞播林补植管理的对象为已实施飞播的林地的管理,包括补植、飞播后采取封山堵卡等管理。
投资标准为每亩投资50元。
9、人工造林
国有林场范围内的宜林荒山荒地,每亩投资200元,含造林后连续抚育3年的费用。
10、基础设施
包括苗圃和种子基地建设,每年按国家下达计划安排各种苗圃基础设施建设投资.
11、森林防火设施建设
在现有森林防火工程的基础上,规划新建。