直流电机测验题带答案
- 格式:doc
- 大小:89.50 KB
- 文档页数:5
第三章 直流电机一、填空1. 直流电机的电枢绕组的元件中的电动势和电流是 。
答:交流的。
2. 一台并励直流电动机,如果电源电压和励磁电流f I 不变,当加上一恒定转矩的负载后,发现电枢电流超过额定值,有人试在电枢回路中接一电阻来限制电流,此方法 。
串入电阻后,电动机的输入功率1P 将 ,电枢电流a I ,转速n 将 ,电动机的效率η将 。
答:不行,不变,不变,下降,下降。
3. 一台并励直流电动机拖动恒定的负载转矩,做额定运行时,如果将电源电压降低了20℅,则稳定后电机的电流为 倍的额定电流(假设磁路不饱和)。
答:1.25倍。
4. 并励直流电动机,当电源反接时,其中a I 的方向 ,转速方向 。
答:反向,不变。
5. 直流发电机的电磁转矩是 转矩,直流电动机的电磁转矩是 转矩。
答:制动,驱动。
6. ★电枢反应对并励电动机转速特性和转矩特性有一定的影响,当电枢电流a I 增加时,转速n 将 ,转矩T e 将 。
答:下降,增加。
7. 直流电动机电刷放置的原则是: 。
答:空载时正、负电刷之间获得最大的电动势,这时被电刷短路的元件的电动势为零。
8. 直流电动机调速时,在励磁回路中增加调节电阻,可使转速 ,而在电枢回路中增加调节电阻,可使转速 。
答:升高,降低。
9. 电磁功率与输入功率之差,对于直流发电机包括 损耗;对于直流电动机包括 损耗。
答:空载损耗功率,绕组铜损耗。
10. ★串励直流电动机在负载较小时,a I ;当负载增加时,T e ,a I ;n 随着负载增加下降程度比并励电动机要 。
答:小,增加,增加,严重。
11. 并励直流电动机改变转向的方法有 , 。
答:将电枢绕组的两个接线端对调,将励磁绕组的两个接线端对调,但二者不能同时对调。
12. 串励直流电动机在电源反接时,电枢电流方向 ,磁通方向 ,转速n 的方向 。
答:反向,反向,不变。
13. 当保持并励直流电动机的负载转矩不变,在电枢回路中串入电阻后,则电机的转速将 。
直流电机答案电机与拖动测试题A一、填空题(40分)1、直流发电机电磁转矩的方向和电枢旋转方向_相反_____,直流电动机电磁转矩的方向和电枢旋转方向__相同_____。
2、直流电动机的励磁方式有____他励________、___并励_______、___串励_______、_____复励_______四种。
3、并励直流发电机自励建压的条件是_______;_______;_______。
(主磁路存在剩磁;并联在电枢两端的励磁绕组极性要正确,使励磁电流产生的补充磁通方向与剩磁磁通方向相同;励磁回路的总电阻必须小于临界电阻)4、可用下列关系来判断直流电机的运行状态,当_______时为电动机状态,当_______时为发电机状态。
(E a〈U;E a〉U)5、直流发电机的绕组常用的有_______和_______两种形式,若要产生大电流,绕组常采用_______绕组。
(叠绕组;波绕组;叠)6、直流发电机电磁转矩的方向和电枢旋转方向_______,直流电动机电磁转矩的方向和电枢旋转方向_______。
(相反;相同)7、单迭和单波绕组,极对数均为p时,并联支路数分别是_______,_______。
(2p;2)8、直流电机的电磁转矩是由_______和_______共同作用产生的。
(每极气隙磁通量;电枢电流)9、直流电机电枢反应的定义是_______,当电刷在几何中线时,电动机产生_______性质的电枢反应,其结果使_______和_______,物理中性线朝_______方向偏移。
(电枢磁动势对励磁磁动势的作用;交磁;气隙磁场产生畸变;对主磁场起附加去磁作用)10、他励直流电动机的固有机械特性是指在_______条件下,_______和_______的关系。
(U=UN、φ=ΦN,电枢回路不串电阻;n;Tem11、直流电动机的起动方法有____ ___。
(降压起动、电枢回路串电阻起动)12、如果不串联制动电阻,反接制动瞬间的电枢电流大约是电动状态运行时电枢电流的_______倍。
《直流电机》练习题一、填空题1.直流电机的电枢绕组的元件中的电动势和电流是,电刷外部电动势和电流是。
2.一台并励直流电动机,如果电源电压和励磁电流If不变,当加上一恒定转矩的负载后,发现电枢电流超过额定值,有人试在电枢回路中接一电阻来限制电流,此方法。
串入电阻后,电动机的输入功率P1将,电枢电流Ia电动机的效率η将。
,转速n 将,3.一台并励直流电动机拖动恒定的负载转矩,做额定运行时,如果将电源电压降低了20℅,则稳定后电机的电流为倍的额定电流(假设磁路不饱和)。
4.并励直流电动机,当电源反接时,其中Ia的方向,转速方向。
5.直流发电机的电磁转矩是转矩,直流电动机的电磁转矩是转矩。
答:制动,驱动。
6.电枢反应对并励电动机转速特性和转矩特性有一定的影响,当电枢电流Ia增加时,转速n 将,转矩T 将。
7.直流电动机电刷放置的原则是:。
8.直流电动机调速时,在励磁回路中增加调节电阻,可使转速,而在电枢回路中增加调节电阻,可使转速。
9.并励直流电动机改变转向的方法有、。
10.当保持并励直流电动机的负载转矩不变,在电枢回路中串入电阻后,则电机的转速将。
11.并励直流发电机的励磁回路电阻和转速同时增大一倍,则其空载电压。
12.直流电机单叠绕组的并联支路对数为,单波绕组的并联支路对数。
13.直流电机若想实现机电能量转换,靠电枢磁势的作用。
14.直流发电机,电刷顺电枢旋转方向移动一角度,直轴电枢反应是;若为电动机,则直轴电枢反应是。
二、选择题1.一台直流发电机,由额定运行状态转速下降为原来的30%,而励磁电流及电枢电流不变,则。
A.Ea下降30% B. T 下降30%C:Ea和T 都下降30% D:端电压下降30%2.一台并励直流发电机希望改变电枢两端正负极性,采用的方法是。
A. 改变原动机的转向B.改变励磁绕组的接法C.改变原动机的转向或改变励磁绕组的接法D.改变原动机的转向的同时,改变励磁绕组的接法3.把直流发电机的转速升高20%,他励方式运行空载电压为U01,并励方式空载电压为U02,则。
直流电机习题答案1、说明直流发电机的⼯作原理。
答:1)⽤原动机拖动电枢绕组旋转2)电机内部有磁场存在;3)电枢绕组旋转切割磁场,产⽣交变的感应电势(右⼿定则);4)通过电刷将交变感应电势引出变成直流;5)将机械能变为电能。
2、说明直流电动机的⼯作原理。
答:1)将直流电源通过电刷接通电枢绕组,使电枢导体有电流流过。
2)机内部有磁场存在。
3)载流的转⼦(即电枢)导体将受到电磁⼒ f 作⽤ f=Bli a(左⼿定则)4)所有导体产⽣的电磁⼒作⽤于转⼦,使转⼦以n(转/分)旋转,以便拖动机械负载。
3、直流电机的额定值有哪些?答:额定值有额定功率、额定电压、额定电流和额定转速等4、答:直流电机的励磁⽅式分为他励和⾃励两⼤类,其中⾃励⼜分为并励、串励和复励三种形式。
1)他励他励直流电机的励磁绕组由单独直流电源供电,与电枢绕组没有电的联系,励磁电流的⼤⼩不受电枢电流影响。
2)并励发电机:Ia =If+I电动机::I =Ia +If3)串励:Ia =If=I4)复励5、直流电机有哪些主要部件?各部件的作⽤是什么。
答:⼀、定⼦1、主磁极:建⽴主磁通,包括:铁⼼:由低碳钢⽚叠成绕组:由铜线绕成2、换向磁极:改善换向,包括:铁⼼:中⼤型由低碳钢⽚叠成。
⼩型由整块锻钢制成。
绕组:由铜线绕成。
3、机座:固定主磁极、换向磁极、端盖等,同时构成主磁路的⼀部分,⽤铸铁、铸钢或钢板卷成。
4、电刷装置:引出(或引⼊)电流,电刷由⽯墨等材料制成。
⼆.转⼦1.电枢铁⼼:构成主磁路,嵌放电枢绕组。
由电⼯钢⽚叠成。
2.电枢绕组:产⽣感应电动势和电磁转矩,实现机—电能量转换。
由铜线绕成。
3.换向器:换向⽤,由换向⽚围叠⽽成。
6、直流电机的换向装置由哪些部件构成?它在电机中起什么作⽤?答:换向装置由换向⽚、换向极铁⼼和换向极绕组构成。
主要作⽤是改善直流电机的换向,尽可能地消除电⽕花。
7、直流电枢绕组由哪些部件构成?答:电枢绕组是由很多个线圈按照⼀定的规律连接⽽成的。
电机试验试题及答案一、选择题(每题2分,共20分)1. 电机的额定功率是指电机在额定工作条件下的输出功率。
()A. 正确B. 错误答案:A2. 直流电机的电枢反应主要影响电机的()。
A. 效率B. 转速C. 转矩D. 功率因数答案:C3. 异步电机的转子转速与同步转速之间的关系是()。
A. 相等B. 略低C. 略高D. 无关答案:B4. 电机的绝缘等级决定了电机的()。
A. 效率B. 工作温度C. 额定电压D. 额定电流答案:B5. 电机的起动电流通常比额定电流()。
A. 相等B. 略低C. 略高D. 显著高答案:D6. 电机的额定电压是指电机在额定工作条件下的()。
A. 输入电压B. 输出电压C. 峰值电压D. 有效电压答案:A7. 电机的额定电流是指电机在额定工作条件下的()。
A. 输入电流B. 输出电流C. 峰值电流D. 有效电流答案:A8. 电机的额定频率是指电机在额定工作条件下的()。
A. 供电频率B. 工作频率C. 机械频率D. 电枢频率答案:A9. 电机的额定转速是指电机在额定工作条件下的()。
A. 同步转速B. 转子转速C. 电枢转速D. 额定频率答案:B10. 电机的额定效率是指电机在额定工作条件下的()。
A. 机械效率B. 热效率C. 电效率D. 功率因数答案:C二、填空题(每题2分,共20分)1. 电机的额定功率是指电机在______工作条件下的输出功率。
答案:额定2. 直流电机的电枢反应主要影响电机的______。
答案:转矩3. 异步电机的转子转速与同步转速之间的关系是______。
答案:略低4. 电机的绝缘等级决定了电机的______。
答案:工作温度5. 电机的起动电流通常比额定电流______。
答案:显著高6. 电机的额定电压是指电机在额定工作条件下的______。
答案:输入电压7. 电机的额定电流是指电机在额定工作条件下的______。
答案:输入电流8. 电机的额定频率是指电机在额定工作条件下的______。
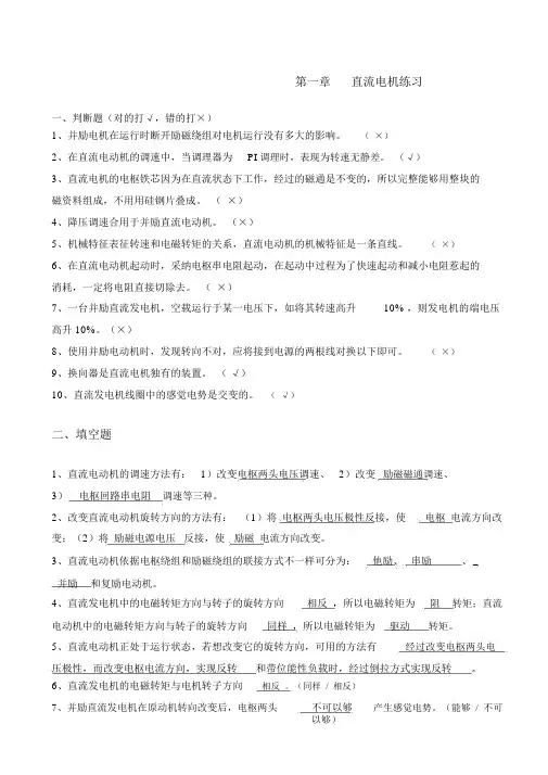
第一章直流电机练习一、判断题(对的打√,错的打×)1、并励电机在运行时断开励磁绕组对电机运行没有多大的影响。
(×)2、在直流电动机的调速中,当调理器为PI 调理时,表现为转速无静差。
(√)3、直流电机的电枢铁芯因为在直流状态下工作,经过的磁通是不变的,所以完整能够用整块的磁资料组成,不用用硅钢片叠成。
(×)4、降压调速合用于并励直流电动机。
(×)5、机械特征表征转速和电磁转矩的关系,直流电动机的机械特征是一条直线。
(×)6、在直流电动机起动时,采纳电枢串电阻起动,在起动中过程为了快速起动和减小电阻惹起的消耗,一定将电阻直接切除去。
(×)7、一台并励直流发电机,空载运行于某一电压下,如将其转速高升10% ,则发电机的端电压高升 10%。
(×)8、使用并励电动机时,发现转向不对,应将接到电源的两根线对换以下即可。
(×)9、换向器是直流电机独有的装置。
(√)10、直流发电机线圈中的感觉电势是交变的。
(√)二、填空题1、直流电动机的调速方法有:1)改变电枢两头电压调速、2)改变励磁磁通调速、3)电枢回路串电阻调速等三种。
2、改变直流电动机旋转方向的方法有:(1)将电枢两头电压极性反接,使电枢电流方向改变;(2)将励磁电源电压反接,使励磁电流方向改变。
3、直流电动机依据电枢绕组和励磁绕组的联接方式不一样可分为:他励、串励、并励和复励电动机。
4、直流发电机中的电磁转矩方向与转子的旋转方向相反,所以电磁转矩为阻转矩;直流电动机中的电磁转矩方向与转子的旋转方向同样,所以电磁转矩为驱动转矩。
5、直流电动机正处于运行状态,若想改变它的旋转方向,可用的方法有经过改变电枢两头电压极性,而改变电枢电流方向,实现反转和带位能性负载时,经过倒拉方式实现反转。
6、直流发电机的电磁转矩与电机转子方向相反。
(同样/相反)7、并励直流发电机在原动机转向改变后,电枢两头不可以够产生感觉电势。
重庆大学 电机学(1) 课堂测验二2011 ~2012 学年 第 一 学期考试方式:闭卷 测验日期:2011.12.08 测验时间: 45 分钟一、 单项选择题(每小题2分,共20分)1.一台额定转速为1000r/min 的并励直流电动机,在额定状态运行时输入功率为10kW ,若在电枢回路中串电阻调速,保持负载转矩不变,当转速为800 r/min 时输入功率为 A 。
A .10kW ;B .8kW ;C .12.5kW ;D .无法确定。
2.直流电机交轴电枢反应磁动势最大值的位置取决于 D 。
A .电刷的位置; B .主磁极轴线的位置; C .转子旋转方向; D .电枢的几何中性线。
3.把直流发电机的转速升高20%,他励方式运行空载电压为U 他,并励方式空载电压为U 并,则 B 。
A .U 他=U 并;B .U 他<U 并;C .U 他>U 并。
4.一直流电动机拖动一台他励直流发电机。
当电动机的外电压、励磁电流不变时,增加发电机的负载,则电动机的电枢电流I a 和转速n 将 A 。
A .I a 增大,n 降低; B .I a 减少,n 升高; C .I a 减少,n 降低; D .I a 增大,n 升高。
5.在直流电机中,公式E a =C e Фn 和T =C T ФI a 中的Φ指的是 C 。
A .每极合成磁通; B .所有磁极的总磁通; C .主磁通每极磁通; D .以上都不是。
6.直流电动机起动时,励磁回路应 B 电源。
A .与电枢回路同时接入;B .比电枢回路先接入;C .比电枢回路后接入。
7.直流电机电枢绕组元件中的电动势和电流是 B 。
A .直流; B .交流; C .可能是直流也可能是交流。
8.直流电动机的额定功率指 B 。
A .转轴上吸收的机械功率;B .转轴上输出的机械功率;C .电枢端口吸收的电功率;D .电枢端口输出的电功率。
9.电枢磁动势与主磁场相互作用产生电磁转矩。
直流电机基础知识题库单选题100道及答案解析1. 直流电机的主磁极主要作用是()A. 产生电动势B. 产生磁场C. 换向D. 产生电磁转矩答案:B解析:主磁极的主要作用是产生磁场。
2. 直流电机的电枢绕组的作用是()A. 产生磁场B. 产生电动势和电磁转矩C. 改善换向D. 削弱磁场答案:B解析:电枢绕组在直流电机中用于产生电动势和电磁转矩。
3. 直流电机中,换向极的作用是()A. 改善换向B. 产生主磁场C. 削弱电枢反应D. 增加电磁转矩答案:A解析:换向极的作用是改善换向。
4. 直流电机的电刷装置的作用是()A. 固定电枢绕组B. 引入或引出电流C. 改变电流方向D. 产生旋转磁场答案:B解析:电刷装置用于引入或引出电流。
5. 直流电机的电枢反应是指()A. 电枢磁场对主磁场的影响B. 主磁场对电枢磁场的影响C. 换向极磁场对电枢磁场的影响D. 电枢磁场对换向极磁场的影响答案:A解析:电枢反应是指电枢磁场对主磁场的影响。
6. 直流电机的电磁转矩与()成正比。
A. 电枢电流B. 磁通C. 电枢电流和磁通的乘积D. 电枢电阻答案:C解析:直流电机的电磁转矩与电枢电流和磁通的乘积成正比。
7. 直流电机的转速与()成反比。
A. 电枢电压B. 电枢电流C. 磁通D. 电枢电阻答案:C解析:转速与磁通成反比。
8. 他励直流电机的励磁绕组与电枢绕组()A. 串联B. 并联C. 混联D. 没有连接答案:D解析:他励直流电机的励磁绕组与电枢绕组没有连接。
9. 并励直流电机的励磁绕组与电枢绕组()A. 串联B. 并联C. 混联D. 没有连接答案:B解析:并励直流电机的励磁绕组与电枢绕组并联。
10. 串励直流电机的励磁绕组与电枢绕组()A. 串联B. 并联C. 混联D. 没有连接答案:A解析:串励直流电机的励磁绕组与电枢绕组串联。
11. 直流电机的额定功率是指()A. 输出的机械功率B. 输入的电功率C. 电磁功率D. 总功率答案:A解析:额定功率指输出的机械功率。
《电机与拖动》第一部分直流电机试题库及答案一、填空题:1、并励直流发电机自励建压的条件是_______;_______;_______。
(主磁路存在剩磁;并联在电枢两端的励磁绕组极性要正确,使励磁电流产生的补充磁通方向与剩磁磁通方向相同;励磁回路的总电阻必须小于临界电阻)2、可用下列关系来判断直流电机的运行状态,当_______时为电动机状态,当_______时为发电机状态。
(E a〈U;E a〉U)3、直流发电机的绕组常用的有_______和_______两种形式,若要产生大电流,绕组常采用_______绕组。
(叠绕组;波绕组;叠)4、直流发电机电磁转矩的方向和电枢旋转方向_______,直流电动机电磁转矩的方向和电枢旋转方向_______。
(相反;相同)5、单迭和单波绕组,极对数均为p时,并联支路数分别是_______,_______。
(2p;2)6、直流电机的电磁转矩是由_______和_______共同作用产生的。
(每极气隙磁通量;电枢电流)7、直流电机电枢反应的定义是_______,当电刷在几何中线时,电动机产生_______性质的电枢反应,其结果使_______和_______,物理中性线朝_______方向偏移。
(电枢磁动势对励磁磁动势的作用;交磁;气隙磁场产生畸变;对主磁场起附加去磁作用)二、判断题1、一台并励直流发电机,正转能自励,若反转也能自励。
()(F)2、一台直流发电机,若把电枢固定,而电刷与磁极同时旋转,则在电刷两端仍能得到直流电压。
()(T)3、一台并励直流电动机,若改变电源极性,则电机转向也改变。
(F)4、直流电动机的电磁转矩是驱动性质的,因此稳定运行时,大的电磁转矩对应的转速就高。
()(F)三、选择题1、直流发电机主磁极磁通产生感应电动势存在于()中。
(1)(1)电枢绕组;(2)励磁绕组;(3)电枢绕组和励磁绕组2、直流发电机电刷在几何中线上,如果磁路不饱和,这时电械反应是()(3)(1)去磁;(2)助磁;(3)不去磁也不助磁。
直流电机基础知识题库100道及答案1. 直流电动机的额定功率指()。
A. 转轴上吸收的机械功率B. 转轴上输出的机械功率C. 电枢端口吸收的电功率D. 电枢端口输出的电功率答案:B2. 直流电机空载时,其气隙磁密波形为()。
A. 平顶波B. 正弦波C. 马鞍形波D. 以上都不对答案:A3. 直流电机负载时,其电枢磁动势波形为()。
A. 三角形B. 矩形C. 正弦形D. 以上都不对答案:A4. 在直流电机中,右行单叠绕组的合成节距为()。
A. 1B. -1C. -2D. 2答案:A5. 一台他励直流发电机,4 极,单叠绕组,额定电流为100 安,电枢绕组的支路电流为()安。
A. 25B. 50C. 100D. 12.5答案:A(单叠绕组并联支路数= 极对数,100÷4 = 25)6. 一台他励直流发电机,额定电压为200 伏,四极,额定支路电流为50 安培,当电枢为单叠绕组时,其额定功率为()kW。
A. 40B. 20C. 80D. 120答案:A(200V×(50A×4) = 40000W = 40kW)7. 并励直流电动机带较大负载运行时励磁绕组断开了,电机将()。
A. 停转B. 飞车C. 可能飞车,也可能停转D. 无法确定答案:C8. 要改变并励直流电动机的转向,可以()。
A. 改接励磁绕组与电枢的联接B. 增大励磁C. 改变电源极性D. 减小励磁答案:A9. 一台直流发电机,磁极固定,电枢和电刷以同一速度、同一方向旋转,则两刷间的电动势是()。
A. 交流B. 直流C. 脉动直流D. 不能确定答案:A10. 一直流电动机拖动一台他励直流发电机,当电动机的外电压、励磁电流不变时,增加发电机的负载,则电动机的电枢电流和转速n 将()。
A. 电枢电流增大,n 降低B. 电枢电流减少,n 升高C. 电枢电流减少,n 降低D. 电枢电流增大,n 升高答案:A11. 一台并励直流电动机将单叠绕组改接为单波绕组,保持其支路电流不变,电磁转矩将()。
电机学考试题库及答案一、单项选择题(每题2分,共20分)1. 直流电机的工作原理是基于哪种物理效应?A. 电磁感应B. 洛伦兹力C. 法拉第电磁感应定律D. 楞次定律答案:B2. 异步电机的转子转速与同步转速的关系是?A. 相等B. 略低C. 略高D. 无固定关系答案:B3. 同步电机的励磁方式有几种?A. 一种B. 两种C. 三种D. 四种答案:C4. 电机的效率是指电机的哪种性能指标?A. 功率因数B. 转速C. 转矩D. 输出功率与输入功率之比答案:D5. 电机的启动电流通常比额定电流大多少倍?A. 2-3倍B. 3-5倍C. 5-7倍D. 7-10倍答案:B6. 电机的绝缘等级是根据什么来划分的?A. 温度B. 电压C. 电流D. 材料答案:A7. 电机的额定电压是指电机在长期运行时允许的最高电压。
A. 正确B. 错误答案:A8. 电机的额定功率是指电机在额定电压和额定转速下能够输出的最大功率。
A. 正确B. 错误答案:A9. 电机的额定转速是指电机在额定电压和额定负载下能够达到的转速。
A. 正确B. 错误答案:B10. 电机的额定电流是指电机在额定电压和额定负载下能够承受的最大电流。
A. 正确B. 错误答案:A二、多项选择题(每题3分,共15分)1. 以下哪些因素会影响电机的效率?A. 电机的材料B. 电机的制造工艺C. 电机的负载D. 电机的冷却方式答案:ABCD2. 电机的启动方式有?A. 直接启动B. 星-三角启动C. 变频启动D. 软启动答案:ABCD3. 电机的保护措施包括?A. 过载保护B. 短路保护C. 过热保护D. 欠压保护答案:ABCD4. 电机的调速方法有?A. 变频调速B. 变极调速C. 变压调速D. 变流调速答案:ABCD5. 电机的绝缘材料应具备哪些特性?A. 高绝缘强度B. 高耐热性C. 高耐化学腐蚀性D. 高机械强度答案:ABCD三、判断题(每题2分,共10分)1. 电机的额定电流是指电机在额定电压下能够承受的最大电流。
直流电机课堂测验(含答案)(重庆大学)仅供学习交流重庆大学 电机学(1) 直流电机课堂测验2012 ~2013 学年 第 一 学期考试方式:闭卷 测验日期:2012.12.23 测验时间: 45 分钟一、 单项选择题(每小题2分,共20分)1.直流电机电枢磁动势的波形是 C 。
A .平顶波;B .尖顶波;C .三角形波;D .马鞍形波。
2.直流电机交轴电枢反应磁动势最大值的位置取决于 C 。
A .电刷的位置;B .主极轴线的位置;C .电枢的几何中性线;D .转子的旋转方向。
3.若并励直流发电机转速上升20%,则空载时发电机的端电压将 B 。
A .升高20%;B .升高大于20%;C .升高小于20%;D .无法确定。
4.一台串励直流电动机,设电枢电流保持不变,若电刷顺转向偏离几何中性线一个角度,此时电动机转速 B 。
A .升高;B .降低;C .保持不变。
5.当他励直流电动机的励磁电流和负载转矩不变时,如果电枢回路串入附加电阻,则电机稳定运行时电枢电流将 C 。
A .上升;B .下降;C .不变。
6.一台并励直流发电机希望改变电枢两端正负极性,采用的方法是 C 。
A .改变原动机的转向;B .改变励磁绕组的接法;C .改变转向或改变励磁绕组接法;D .增加原动机的转速。
7.直流发电机电枢导体中的电流是 C 。
A .直流;B .脉动直流; C .交流;D .无法确定。
8.并励直流电动机重载运行时,若不慎将励磁回路断开,电机转速将 B 。
A .上升到较高的转速后稳定运行;B .减速到停转;C .上升到不允许的高速即“飞车”;D .保持原转速不变。
学院 电气工程学院 专业、班 年级 学号 姓名公平竞争、诚实守信、严肃考纪、拒绝作弊封线密9.直流电动机的额定功率指 C 。
A.电枢端口输出的电功率;B.电枢端口吸收的电功率;C.转轴上输出的机械功率;D.转轴上吸收的机械功率。
10.电枢磁动势与主磁场相互作用产生电磁转矩。
直流电机、变压器、异步电机测验题直流电机测验题⼀、选择题(每空2分,共20分)1、直流发电机发出直流电,其电枢绕组内导体的电势和电流是。
A、直流;B、交流。
2、直流电动机起动时,励磁回路应该。
A、与电枢回路同时接⼊;B、⽐电枢回路先接⼊;C、⽐电枢回路后接⼊。
3、他励直流电动机在电枢回路串电阻调速过程中,如果负载转矩不变,则不变。
A、输⼊功率P1;B、输出功率P2;C、电磁功率P em。
4、直流电动机带恒转矩负载运⾏,如果增加它的励磁电流I f,说明以下各量的变化,电磁转矩T em,电枢电流I a,电枢电势E a,转速n 。
A、增加;B、不变;C、减少;D、变化不定。
5、⼀台直流发电机由额定运⾏状态转速下降为原来的50%,⽽励磁电流I f,电枢电流I a不变,则。
A、T em下降50%;B、E a下降50%;C、E a和T em都下降50%;D、端电压下降50%。
6、直流电动机⼯作时,电枢电流的⼤⼩主要取决于。
A.转速⼤⼩B.负载转矩⼤⼩ C 电枢电阻⼤⼩7、直流电动机弱磁调速,如果每极磁通减少为原来的50%,⽽负载转矩不变则电动机的。
A、电枢电流I a不变;B、电枢电流I a 上升为原来的2倍;C、转速上升为原来的2倍。
⼆、填空题(每空2分,共20分)1、⼀台他励直流发电机,额定功率16千⽡,额定电压230伏,额定转速1450转/分,额定效率为85%,则该发电机的额定电流为 ,额定输⼊功率为。
2、直流发电机是由转换成输出,其电磁转矩与转向。
直流电动机是由转换成输出,其电磁转矩的作⽤为。
3、直流电动机稳定运⾏的条件是,图中能稳定运⾏的是点。
三、判断题(结论正确填“+”,结论错误填“-”)共16分1、⼀台直流电动机带额定负载直接起动的起动电流⼤于空载直接起动的起动电流()2、直流电动机处于制动状态,意味着电动机将减速停转。
()3、降压调速属于恒转矩调速⽅式,因此只能拖动恒转矩负载运⾏。
()4、电枢回路串电阻调速的他励直流电动机带额定负载转矩运⾏时,不论转速⾼低,电枢电流I a=I N。
直流电机拖动测试试卷考试类型:(闭卷)考试 考试时间: 45 分钟学号 姓名 年级专业 12自动化( )班一、填空题(本大题共10空,每空4分,共40 分)1. 直流电动机调速时,在励磁回路中增加调节电阻,可使转速 ,而在电枢回路中增加调节电阻,可使转速 。
升高,降低。
2. 当电动机的转速超过 时,回馈制动。
空载转速3. 拖动恒转矩负载进行调速时,应采用 调速方法,而拖动恒功率负载时应采用弱磁调速方法。
降压或电枢回路串电阻4. 负载转矩不变时,降低他励直流电动机的端电压,稳定后,电枢电流将 ,转速将 。
不变,下降5. 一台他励直流电动机额定数据为:P N =100kW ,U N =220V ,I N =517A ,n N =1200r/min ,Ra=0.026Ω。
额定负载时电动势常数(包括磁通)为 V.min/r ,固有机械特性方程为 ,电枢回路外串电阻R c=0.206Ω时的转速为 r/min ,电压U =50V 时的转速为 r/min 。
2N a 22N N 1000009.559.55795.83.12009.559.550.172517849.2.2200.026r/min 1279r/min 0.092ΦΦ0.1729.550.172N N N emN e N N e e T P T N m n T C I N mU R n T T T C C C ==⨯==Φ=⨯⨯==-=-=-⨯,a c 122N 2200.0260.206849.2r/min 582r/min 9.55(Φ)0.1729.550.172N e N e U R R n T C C ++⎛⎫=-=-⨯= ⎪Φ⨯⎝⎭ a 222N N 500.026849.2r/min 213r/min Φ9.55(Φ)0.1729.550.172e e R U n T C C ⎛⎫=-=-⨯= ⎪⨯⎝⎭ 二、选择判断题(本大题4小题,每小题 2分,共8分)1.他励直流电动机降压或串电阻调速时,最大静差率数值越大,调速范围也越大。
直流电机试题及参考答案第七章直流电机一、填空(每空1分)1. 直流电机的电枢绕组的元件中的电动势和电流是。
答:交流的。
2. ★★一台四极直流发电机采用单叠绕组,若取下一支或相邻的两支电刷,其电流和功率,而电刷电压。
答:减小,不变。
3. ★一台并励直流电动机,如果电源电压和励磁电流I f不变,当加上一恒定转矩的负载后,发现电枢电流超过额定值,有人试在电枢回路中接一电阻来限制电流,此方法。
串入电阻后,电动机的输入功率R 将,电枢电流l a,转速n将,电动机的效率n将。
答:不行,不变,不变,下降,下降。
4. ★一台并励直流电动机拖动恒定的负载转矩,做额定运行时,如果将电源电压降低了20%,则稳定后电机的电流为倍的额定电流(假设磁路不饱和)。
答:1.25倍。
5. 并励直流电动机,当电源反接时,其中l a的方向,转速方向。
答:反向,不变。
6. 直流发电机的电磁转矩是转矩,直流电动机的电磁转矩是转矩。
答:制动,驱动。
7. 一台串励直流电动机与一台并励直流电动机,都在满载下运行,它们的额定功率和额定电流都相等,若它们的负载转矩同样增加0.5,则可知:电动机转速下降得多,而电动机的电流增加得多。
答:串励,并励。
8. ★电枢反应对并励电动机转速特性和转矩特性有一定的影响,当电枢电流l a增加时,转速n将,转矩T e将。
答:下降,增加。
9. 直流电动机电刷放置的原则是:。
答:空载时正、负电刷之间获得最大的电动势,这时被电刷短路的元件的电动势为零。
10. 直流电动机调速时,在励磁回路中增加调节电阻,可使转速,而在电枢回路中增加调节电阻,可使转速。
答:升高,降低。
11. 电磁功率与输入功率之差,对于直流发电机包括损耗;对于直流电动机包括损耗。
答:空载损耗功率,绕组铜损耗。
12. ★串励直流电动机在负载较小时,l a ;当负载增加时,T e,la ;n随着负载增加下降程度比并励电动机要。
答:小,增加,增加,严重。
13. ★一台P对磁极的直流发电机采用单迭绕组,其电枢电阻为r a,电枢电流为l a,可知此单迭绕组有条并联支路,其每条支路电阻为;若为单波绕组其每条支路电阻为,电枢电阻为。
直流电机测验题
一、一台并励直流电动机,铭牌数据如下:P N=,U N=220V,I N=20A,n N=1000r/min,电枢回路电阻r a=1Ω,△U=2V,励磁
回路电阻R f=440Ω,空载实验:当U=220V时,输入电流I0=2A,试计算:当电枢电流I a=10A时,电机的效率。
二、一台他励直流电动机数据为:P N=,U N=110V,I N=,n N=1500r/min,电枢回路电阻R a=Ω,求:1)U=U N,Φ=ΦN条件下,电枢电流I a=60A时转速是多少2)U=U N条件下,主磁通减少15%,负载转矩为T N不变时,电动机电枢电流与转速是多少(3)U=U N,
Φ=ΦN条件下,负载转矩为,转速为(—800)r/min,电枢回路应串入多大电阻。
三、他励直流电动机:P N=29KW,U N=440V,I N=,n N=1050rpm,R a=。
1)电动机在发电反馈制动状态下工作。
设I a=-60A,附加电阻R c=0 ,求电动机的转速
2)电动机在能耗制动状态下工作。
转速n=-500rpm 时,电枢电流为额定值,求接入电枢回路中的附加电阻和电动机轴的电磁转矩;
3)电动机在反接状态下工作。
转速n=-600rpm 时,电枢电流I a=-50A。
求接入电枢回路中的附加电阻,电动机轴的电磁转矩,电网供给的功率,电枢回路电阻上消耗的功率以及从轴上输入的机械功率。
4)画出电机的机械特性及其1)、2)、3)情况下的工作点。
四、选择答案填空:一台提升用他励直流电动机,当需要高速(发电制动)下放物体时:
(1)在启动阶段(n<n0)时,电磁转矩为()
a)拖动性质,b)制动性质,c)0, d)不确定;
(2)在启动阶段(n<n0)时,直流电机的电磁功率为()
a)从电网吸收电功率,b)向电网发送电功率,c)0,d)不确定。
(3)当n=n0时,电动机的电枢电流为()
a )等于0,
b )小于0,
c )大于0,
d )不确定。
(4)当电机最后稳定运行时,直流电机的电磁功率为( )
a )从电网吸收电功率,
b )向电网发送电功率,
c )0,
d )不确定。
(5)当电机最后稳定运行时,其转速( )
a )n<n 0,
b )n>n 0,
c )n=n 0,
d )不确定。
(6)当电机最后稳定运行时,电磁转矩为( ) a )拖动性质,b )制动性质,c )0,d )不确定; 五、右图为直流发电机、电动机机组,
请回答以下问题:
1.发电机空载电压为额定,带载时(合上开关), 此时需注意什么如何调节
2.现将发电机负载增大,如何调节此时, 两个电流表读数如何变化发电机转速如何变化 若要保持转速不变,如何调节
直流电机测验题(答案)
一、一台并励直流电动机,铭牌数据如下:P N =,U N =220V ,I N =20A ,n N =1000r/min ,电枢回路电阻r a =1Ω,△U=2V ,励磁回路电阻R f =440Ω,空载实验:当U=220V 时,输入电流I 0=2A ,试计算:当电枢电流I a =10A 时,电机的效率。
220V
220V
)
%(99.7375.37035005.195.19835005.19825.19220%
98.75%10025.175575
.324440
22021011023102310)5.010(2201075.324440
2202)5.02(1)5.02(22205.19,5.0,200001
222
1210
22
1也对方法二:
时:空载时:解:==-⨯=⇒+=⋅⇒+==--==⨯==--∆⨯-⨯-=---==+⨯=====-
∆⨯--⨯--⨯=--====ηηW
p p I E p P P V E P P
W
U p p p P P W UI P A I p W U p p P P A I A I A I aN aN N emN aN cua cua a cuf
cua em aN f N
二、一台他励直流电动机数据为:P N =,U N =110V ,I N =,n N =1500r/min ,电枢回路电阻R a =Ω,求:1)U=U N ,Φ=ΦN 条件下,电枢电流I a =60A 时转速是多少2)U=U N 条件下,主磁通减少15%,负载转矩为T N 不变时,电动机电枢电流与转速是多少(3)U=U N ,
Φ=ΦN 条件下,负载转矩为,转速为(—800)r/min ,电枢回路应串入多大电阻。
Ω
=⇒+⨯+-=++=-=⨯-=
===⨯⨯=⋅==⨯-====
=⨯=⋅=
=⨯-==⨯-=47.2)1014.0(872.633467.54110)(3467.549.1011500
800
872.638.0)3(1740150085.09.101476.10085.0476.1001014.0929.93110929.9385
.084
.7985.0)2(7.152915009
.101916
.103916.1031014.060110)1(9.1011014.084.79110c c c a a a a aN a N aN a a aN a N aN a a aN R R R R I E U V E A I I rpm
n E E n V
E A I I rpm n E E n V E V E φφ解:
三、他励直流电动机:P N =29KW ,U N =440V ,I N =,n N =1050rpm ,R a =。
1)电动机在发电反馈制动状态下工作。
设I a =-60A ,附加电阻R c =0 ,求电动机的转速
2)电动机在能耗制动状态下工作。
转速n=-500rpm 时,电枢电流为额定值,求接入电枢回路中的附加电阻和电动机轴的电磁转矩;
3)电动机在电压反接状态下工作。
转速n=-600rpm 时,电枢电流I a =-50A 。
求接入电枢回路中的附加电阻,电动机轴的电磁转矩,电网供给的功率,电枢回路电阻上消耗的功率以及从轴上输入的机械功率。
轴上输出机械能反向电动状态
解:W T P W
R R I p W UI P m
N T R R R V E m N n P T R R R E V
E rpm
n V E V E em C a a cua em C C a a N emN emN C C a a a a aN 1170960
600
246.18610285)393.0721.3()50()(22000
)50()440(5.186600
)
50(3.23455.9721.3)()50(3.2344403.2340534.4101050
600
)3(2.2841050
2
.760534.41055.955
.9169.2)()2.76(02635.1950534.4101050
500
)2(118710500534
.41058
.46358.463393.0)60(440)1(0534.410393.02.764402221=-⨯-=⋅==+⨯-=+==-⨯-==⋅-=--⨯-⨯
=Ω=⇒+⨯-+-=--=⨯-=⋅=⨯⨯==Ω=⇒+⨯+=-=⨯-==⨯==⨯--==⨯-=π
ω
4)画出电机的机械特性及其1)、2)、3)情况下的工作点。
四、选择答案填空:
一台提升用他励直流电动机,当需要高速(发电制动)下放物体时:(1)在启动阶段(n<n0)时,电磁转矩为( a )
a)拖动性质,b)制动性质,c)0, d)不确定;
(2)在启动阶段(n<n0)时,直流电机的电磁功率为( a )a)从电网吸收电功率,b)向电网发送电功率,c)0,d)不确定。
(3)当n=n0时,电动机的电枢电流为( a )
a)等于0,b)小于0,c)大于0,d)不确定。
(4)当电机最后稳定运行时,直流电机的电磁功率为( b )a)从电网吸收电功率,b)向电网发送电功率,c)0,d)不确定。
(5)当电机最后稳定运行时,其转速( b )a)n<n0,b)n>n0,c)n=n0,d)不确定。
(6)当电机最后稳定运行时,电磁转矩为( b )
a)拖动性质,b)制动性质,c)0,d)不确定;
五、右图为直流发电机、电动机机组,
请回答以下问题:
1.发电机空载电压为额定,带载时(合上开关),
此时需注意什么如何调节?
2.现将发电机负载增大,如何调节此时,
两个电流表读数如何变化发电机转速如何变化
若要保持转速不变,如何调节
答:1、将R5调大,避免负载过重。
(启动:将R1、R3、R4、R5
R1
调到最小。
)停止:先断开K1,再断开K2。
2、将R5调小,电流表A1,A2的读数都将变大。
转速下降,调节R2使其增大,则转速上升。