微机原理-电子时钟的制作-实训报告
- 格式:doc
- 大小:171.00 KB
- 文档页数:12
一、实训背景随着科技的发展,电子钟在日常生活、工业生产、科研等领域得到了广泛应用。
为了提高我们的实践能力和创新能力,我们选择了电子钟应用系统作为实训项目。
通过本次实训,我们学习了电子钟的基本原理、设计方法和应用技术,提高了我们的动手能力和团队协作能力。
二、实训目的1. 熟悉电子钟的基本原理和设计方法;2. 掌握电子钟的元器件选用和电路设计;3. 学会使用电子钟的编程和调试技巧;4. 培养创新意识和团队协作精神。
三、实训内容1. 电子钟基本原理电子钟是一种用于测量和显示时间的电子设备,主要由时钟芯片、电源、显示屏、按键等部分组成。
时钟芯片负责产生基准时间信号,通过分频、计数等过程,实现时间的测量和显示。
2. 电子钟元器件选用(1)时钟芯片:选用具有较高精度和稳定性的时钟芯片,如DS3231、PCF8563等。
(2)显示屏:选用LED数码管或LCD显示屏,具有较好的可视性和稳定性。
(3)电源:选用适合的稳压电源,保证电子钟的稳定工作。
(4)按键:选用轻触式按键,方便用户操作。
3. 电子钟电路设计(1)电路框图设计:根据电子钟的功能和性能要求,绘制电路框图,包括时钟芯片、显示屏、按键等部分。
(2)电路板设计:根据电路框图,进行电路板设计,包括元器件布局、走线等。
4. 电子钟编程与调试(1)编程:使用C语言或汇编语言编写电子钟的程序,实现时间测量、显示、按键控制等功能。
(2)调试:通过调试工具对程序进行调试,确保电子钟的正常运行。
5. 电子钟应用系统设计(1)系统功能设计:根据实际需求,设计电子钟的应用系统,如定时器、闹钟、计时器等。
(2)系统实现:将设计好的功能模块进行集成,实现电子钟应用系统。
四、实训过程1. 学习电子钟基本原理和元器件知识,掌握相关电路设计方法。
2. 按照设计要求,选用合适的元器件,进行电路板设计。
3. 编写电子钟程序,实现时间测量、显示、按键控制等功能。
4. 进行程序调试,确保电子钟的正常运行。
一、实习目的本次实习旨在通过设计和制作数字电子时钟,加深对数字电路基本原理、电子元器件性能及电路设计方法的理解。
通过实际操作,掌握数字电子钟的设计、制作、调试和故障排除等技能,提高动手能力和创新意识。
二、实习内容1. 数字电子钟电路设计(1)电路组成:数字电子钟主要由振荡器、分频器、计数器、译码显示、报时电路和校时电路等部分组成。
(2)电路设计:采用555定时器构成振荡器产生1Hz的脉冲信号,通过分频器得到1Hz的秒脉冲信号。
计数器采用异步十进制计数器74LS90,实现秒、分、时的计数。
译码显示采用共阳极LED数码管,显示当前时间。
报时电路由门电路和蜂鸣器构成,实现整点报时功能。
校时电路由按键和计数器构成,实现手动校时功能。
2. 元器件选型(1)振荡器:选用555定时器,其频率稳定,易于调整。
(2)分频器:选用CD4060,具有分频功能,可方便地实现秒、分、时的计数。
(3)计数器:选用74LS90,具有异步计数功能,可方便地实现秒、分、时的计数。
(4)译码显示:选用共阳极LED数码管,显示清晰,功耗低。
(5)报时电路:选用门电路和蜂鸣器,实现整点报时功能。
(6)校时电路:选用按键和计数器,实现手动校时功能。
3. 电路制作与调试(1)电路制作:根据电路原理图,焊接电路板,连接元器件。
(2)电路调试:首先检查电路连接是否正确,然后逐个模块进行调试。
调试过程中,注意观察数码管显示是否正常,报时是否准确,校时是否方便。
三、实习过程1. 设计电路原理图:根据数字电子钟的功能和性能要求,设计电路原理图。
2. 选择元器件:根据电路原理图,选择合适的元器件。
3. 制作电路板:根据电路原理图,制作电路板。
4. 焊接元器件:将元器件焊接在电路板上。
5. 电路调试:逐个模块进行调试,确保电路功能正常。
6. 故障排除:在调试过程中,若出现故障,分析原因,进行修复。
四、实习结果1. 成功设计并制作了数字电子钟,实现了秒、分、时的计数,整点报时和手动校时等功能。
电子钟实训总结电子钟是一种通过电子技术实现时间显示和报时功能的钟表设备。
它不仅具备传统机械钟的功能,还具有更为精确的时间显示和报时功能。
本次电子钟实训课程,我学习了电子钟的工作原理、电路设计和实际调试,并取得了一定的成果。
在实训的第一阶段,我们学习了电子钟的工作原理。
通过老师的讲解和实例演示,我们了解到电子钟主要由振荡器、计数器、显示器和报时装置组成。
振荡器负责产生稳定的高频信号,计数器将高频信号转换为具体的时间单位,显示器用于显示时间,而报时装置则负责发出报时信号。
通过这个基本的工作原理,我对电子钟有了更深入的认识。
在实训的第二阶段,我们进行了电子钟的电路设计。
由于我对电路设计方面的知识掌握较为薄弱,所以在这个阶段,我遇到了很多困难。
但是通过老师的耐心指导和同学的互相帮助,我成功完成了电子钟电路的设计。
同时,在电路设计的过程中,我也加深了对于电子元件的了解,例如时钟芯片、数码管等。
这让我对电子器件有了更深入的认识。
在实训的第三阶段,我们进行了电子钟的实际调试。
在这个阶段,我们将设计好的电子钟电路焊接到电路板上,并通过对电路的调试,使电子钟能够正常工作。
在实际调试的过程中,我碰到了很多问题,例如电路焊接出现问题、电子元件失效等。
但是通过自己的努力和老师的指导,我一一解决了这些问题,并成功完成了电子钟的调试工作。
通过这次电子钟实训,我不仅学到了电子钟的基本知识和技能,还培养了自己的实际操作能力和解决问题的能力。
在实训的过程中,我遇到了很多困难和挑战,但是通过不断的努力和探索,我最终成功完成了任务。
这让我更加有信心和勇气面对未来的挑战。
此外,这次实训还给我提供了学以致用的机会。
在实训的过程中,我将所学的电子知识和技术应用于实际的电路设计和调试中,这让我更加深入地理解了所学的知识。
同时,我也学到了团队合作的重要性。
在实训中,我和同学们共同合作,互相帮助,共同解决问题,这让我体会到了团队合作的力量。
总的来说,这次电子钟实训让我通过实际操作和实践,进一步加深了对电子钟的认识和了解。
一、实训目的本次实训旨在通过制作数字电子钟,使学生深入了解数字电子技术的基本原理和实际应用,提高学生的动手能力、创新能力和团队协作能力。
通过本次实训,学生应掌握以下内容:1. 数字电子钟的基本组成和原理;2. 数字电路的基本元件和连接方法;3. 555定时器、计数器、译码器等集成电路的应用;4. 电路焊接、调试和故障排除的方法;5. 实验报告的撰写规范。
二、实训内容1. 数字电子钟的原理数字电子钟是一种利用数字电路实现计时功能的装置,主要由多谐振荡器、计数器、译码器和显示器等组成。
多谐振荡器产生周期性的脉冲信号,作为计数器的时钟信号。
计数器对脉冲信号进行计数,并通过译码器将计数结果转换为相应的数字信号,最后由显示器显示时间。
2. 电路设计本次实训的数字电子钟采用以下电路设计:(1)多谐振荡器:采用555定时器构成1kHz多谐振荡器,输出矩形波脉冲信号。
(2)计数器:采用十进制计数器CD4518,对多谐振荡器输出的脉冲信号进行计数。
(3)译码器:采用七段译码器CD4511,将计数器的输出信号转换为相应的数字信号。
(4)显示器:采用七段数码管,显示时、分、秒。
3. 电路焊接与调试根据电路原理图,将各个元件焊接在电路板上。
焊接过程中注意以下事项:(1)元件焊接顺序:先焊接电源和地线,再焊接信号线,最后焊接元件引脚。
(2)焊接质量:焊接点应饱满、无虚焊,焊点之间不应短路。
焊接完成后,进行电路调试。
调试步骤如下:(1)检查电源电压是否正常。
(2)检查各个元件的焊接质量。
(3)检查计数器和译码器是否正常工作。
(4)观察显示器是否显示正确的时间。
三、实训结果与分析1. 实训结果通过本次实训,成功制作了一台数字电子钟,能够实现时、分、秒的计时功能,显示时间准确。
2. 实训分析(1)多谐振荡器是数字电子钟的核心部分,其频率稳定性直接影响到计时精度。
本次实训采用555定时器构成的多谐振荡器,能够产生稳定的1kHz脉冲信号,满足计时需求。
单片机实训报告课程名称:单片微型计算机原理与接口技术实验项目:电子时钟实验班级:09电本一设计人:于润婷学号:2009104143004指导老师:祁伟实验时间:2011.9.28~2011.9.12学校:广东技术师范学院目录第一章绪论 (2)1.1 电子时钟的概述 (2)1.2 电子时钟的发展现状及前景 (2)第二章控制系统的硬件设计 (3)2.1 电源模块 (3)2.2 处理器模块 (5)2.3 显示模块 (6)2.4 按键模块 (9)2.5 蜂鸣器模块 (10)第三章系统的的软件实现 (11)3.1 主程序流程图 (11)3.2 按键流程图 (13)3.3 时钟中断流程图 (15)3.4 显示流程图 (15)第四章系统的功能及性能测试 (19)心得体会 (21)参考文献 (22)附件:程序清单第一章:绪论1.1 电子时钟的概述1957年,Ventura发明了世界上第一个电子表,从而奠定了电子时钟的基础,电子时钟开始迅速发展起来。
现代的电子时钟是基于单片机的一种计时工具,采用延时程序产生一定的时间中断,用于一秒的定义,通过计数方式进行满六十秒分钟进一,满六十分小时进一,满二十四小时小时清零。
从而达到计时的功能,基于单片机设计的电子时钟精确度较高,因为在程序的执行过程中,任何指令都不影响定时器的正常计数,即便程序很长也不会影响中断的时间。
从而,使电子时钟的精度仅仅取决于单片机的产生机器周期电路和定时器硬件电路的精确度。
另外,程序较为简洁,具有可靠性和较好的可读性。
如果我们想将它应用于实时控制之中,只要对上述程序和硬件电路稍加修改,便可以得到实时控制的实用系统,从而应用到实际工作与生产中去。
该电子时钟由AT89C51,SN74LS04N ,按键,数码管等构成,采用晶振电路作为驱动电路,由延时程序和循环程序产生的一秒定时,达到时分秒的计时,六十秒为一分钟,六十分钟为一小时,满二十四小时为一天,满三十一天为一个月,满十二个月为一年。
微机原理闹钟实验报告实验名称:微机原理闹钟实验报告实验目的:1. 了解单片机的基本工作原理和编程方法;2. 学习如何使用单片机设计并实现闹钟功能;3. 掌握数字时钟显示技术。
实验器材:1. 单片机实验箱;2. AT89C52单片机;3. LED数码管;4. 4位开关;5. 电源线;6. 连线线缆。
实验原理:本次实验使用单片机AT89C52来设计和实现闹钟功能。
单片机是一种微型电子计算机系统,具有高度集成、功能强大等特点。
数码管是一种常见的数字显示装置,适用于时钟、计时器等场合。
实验步骤:1. 将AT89C52单片机与LED数码管通过连接线连接起来,保证电源线的正负极连接正常。
2. 编写C程序,实现显示当前时间的功能。
通过编程可以将当前时间在数码管上显示出来。
3. 设定闹钟时间和闹铃的功能,通过编程实现。
当闹钟时间到达时,数码管上会显示闹钟时间,并通过蜂鸣器发出声音。
4. 调试程序,确保闹钟功能正常运行。
5. 完成闹钟的相关操作,包括设置闹钟时间、启动闹钟、关闭闹钟等功能。
实验结果:经过编程和调试,我们成功实现了微机原理闹钟的功能。
我们能够通过设置闹钟时间并启动闹钟来实现报时的功能。
当闹钟时间到达时,数码管上会显示相应的时间,并通过蜂鸣器发出声音,起到提醒作用。
实验总结:通过这次实验,我深入了解了单片机的基本工作原理和编程方法。
同时,我学会了使用单片机设计和实现闹钟功能,并掌握了数字时钟显示技术。
这次实验让我对单片机的应用有了更深刻的认识,并提高了我对数字电路设计和编程的能力。
同时,我还发现了实验过程中可能存在的问题和改进的空间。
例如,我可以进一步完善闹钟功能,加入更多的定时和报时功能,提高闹钟的多样化和实用性。
此外,我还可以优化程序的运行效率,提高系统的稳定性和响应速度。
总之,本次实验对我的学习和提高具有重要意义。
通过实践操作,我深入理解了微机原理闹钟的设计与实现,拓宽了我的知识面和实践能力。
我将继续深入学习和掌握微机原理和相关技术,为以后的学习和研究打下坚实的基础。
#### 一、前言随着科技的不断发展,数字电子技术在各个领域得到了广泛应用。
为了更好地理解和掌握电子制作的基本原理和技能,我们班级开展了为期一周的数字电子钟实训。
本次实训旨在通过动手实践,加深对电子电路原理的理解,提高动手能力和创新思维。
#### 二、实训目的1. 理解数字电子钟的电路原理,掌握数字电路的基本设计方法。
2. 学会使用电子元器件,熟悉电子电路的焊接和调试。
3. 提高团队合作能力,培养创新思维和实践能力。
#### 三、实训内容1. 电路原理学习:首先,我们学习了数字电子钟的电路原理,包括石英晶体振荡器、分频器、计数器、译码器和显示器等部分。
2. 元器件识别:在了解了电路原理后,我们学习了各种电子元器件的识别方法,包括电阻、电容、二极管、三极管等。
3. 电路焊接:在熟悉了元器件后,我们开始进行电路焊接。
首先按照电路图搭建电路,然后进行焊接。
4. 电路调试:焊接完成后,我们进行电路调试,检查电路是否正常工作。
如果出现故障,我们需要分析原因,并找出解决方案。
5. 校时与测试:调试完成后,我们对数字电子钟进行校时,确保其显示的时间准确。
同时,我们还对电子钟的报时功能进行测试。
#### 四、实训过程1. 电路原理学习:通过查阅资料和课堂讲解,我们了解了数字电子钟的电路原理,掌握了电路设计的基本方法。
2. 元器件识别:在实训过程中,我们学会了识别各种电子元器件,包括电阻、电容、二极管、三极管等。
3. 电路焊接:在焊接过程中,我们遵循以下步骤:- 按照电路图准备元器件和工具。
- 使用焊接工具将元器件焊接在电路板上。
- 焊接完成后,检查电路板是否有短路或虚焊现象。
4. 电路调试:在调试过程中,我们遇到了以下问题:- 电路板短路:经过检查,发现是焊点不牢固导致的。
- 电路板无反应:经过检查,发现是石英晶体振荡器损坏。
- 显示器显示不正常:经过检查,发现是译码器损坏。
针对这些问题,我们采取了以下措施:- 重新焊接焊点,确保电路板无短路。
一、实习目的本次电子钟实训的目的是通过实际操作,使学生熟悉电子钟的基本原理和制作方法,掌握电子元器件的识别和选用,提高动手能力和实际操作技能,培养学生的创新意识和团队合作精神。
二、实习时间2022年X月X日~2022年X月X日三、实习地点XX职业学院电子实验室四、实习内容1. 电子钟原理及电路分析电子钟是一种利用电子元件实现的计时工具,其基本原理是通过振荡器产生稳定的脉冲信号,通过分频器将脉冲信号进行分频,最终得到1秒的脉冲信号,驱动计时机构实现计时。
2. 电子元器件的识别和选用(1)振荡器:选用555定时器作为振荡器,其内部结构简单,稳定性好,易于调试。
(2)分频器:选用CD4060十进制计数器作为分频器,其内部结构复杂,可分频10次,满足电子钟的计时需求。
(3)计时机构:选用LED数码管显示计时,LED数码管具有低功耗、高亮度、可视角度大等优点。
(4)电源:选用9V电池作为电源,方便携带和使用。
3. 电路板设计与制作(1)设计电路图:根据电子钟的原理,绘制电路图,包括振荡器、分频器、计时机构和电源等部分。
(2)制作电路板:按照电路图,在电路板上焊接各个元器件,注意焊接顺序和焊接质量。
4. 电子钟的调试与测试(1)调试振荡器:调整555定时器的R1、R2电阻,使振荡器产生稳定的脉冲信号。
(2)调试分频器:调整CD4060计数器的时钟输入端,使分频器输出1秒的脉冲信号。
(3)调试计时机构:调整LED数码管显示的时、分、秒,使电子钟准确计时。
(4)测试电子钟:观察电子钟的计时准确性,检查是否存在故障。
五、实习总结1. 通过本次电子钟实训,使学生掌握了电子钟的基本原理和制作方法,熟悉了电子元器件的识别和选用。
2. 提高了学生的动手能力和实际操作技能,培养了学生的创新意识和团队合作精神。
3. 使学生对电子技术有了更深入的了解,为今后从事电子技术相关领域的工作奠定了基础。
4. 在实习过程中,学生之间相互交流、共同探讨,提高了团队协作能力。
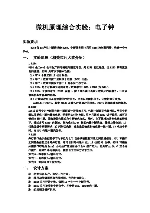
微机原理综合实验:电子钟实验要求8253每1s产生中断请求给8259,中断服务程序利用8255控制数码管,构建一个电子钟。
一、实验原理(相关芯片大致介绍)1.82548254 是Intel 公司生产的可编程间隔定时器,是8253 的改进型,比8253 具有更优良的性能。
8254 具有以下基本功能:(1)有3 个独立的16 位计数器。
(2)每个计数器可按二进制或十进制(BCD)计数。
(3)每个计数器可编程工作于6 种不同工作方式。
(4)8254 每个计数器允许的最高计数频率为10MHz(8253 为2MHz)。
(5)8254 有读回命令(8253 没有),除了可以读出当前计数单元的内容外,还可以读出状态寄存器的内容。
(6)计数脉冲可以是有规律的时钟信号,也可以是随机信号。
计数初值公式为:n=fCLKi÷fOUTi、其中fCLKi是输入时钟脉冲的频率,fOUTi是输出波形的频率。
2.8259Intel公司专为控制优先级中断而设计开发的芯片,包括中断源优先级排队、辨别中断源以及提供中断矢量的电路,无需附加任何电路,用户只需对8259 进行编程,就可以管理8 级中断,并选择优先模式和中断请求方式。
同时,在不需增加其他电路的情况下,通过多片8259 的级连,能构成多达64 级的矢量中断系统。
管理功能包括:1)记录各级中断源请求,2)判别优先级,确定是否响应和响应哪一级中断,3)响应中断时,向CPU 传送中断类型号。
3.8255并行接口是以数据的字节为单位与I/O 设备或被控制对象之间传递信息。
CPU 和接口之间的数据传送总是并行的,即可以同时传递8 位、16 位或32 位等。
8255 可编程外围接口芯片是Intel 公司生产的通用并行I/O 接口芯片,它具有A、B、C 三个并行接口,用+5V 单电源供电,能在以下三种方式下工作:方式0--基本输入/输出方式、方式1--选通输入/输出方式、方式2--双向选通工作方式。
一、实习目的本次电子钟实习旨在通过实践操作,加深对电子钟原理和结构的理解,掌握电子钟的组装、调试和维护方法,提高动手能力和解决实际问题的能力。
二、实习时间2023年3月15日至2023年3月30日,为期两周。
三、实习地点XX电子科技有限公司四、实习内容1. 电子钟原理学习在实习初期,我们首先学习了电子钟的基本原理,包括电子钟的工作流程、电路组成、电子元件的功能等。
通过学习,我们对电子钟有了初步的认识。
2. 电子钟组装在掌握电子钟原理的基础上,我们开始进行电子钟的组装。
实习指导老师向我们讲解了各个部件的安装方法和注意事项,我们按照指导老师的讲解,一步步完成了电子钟的组装。
3. 电子钟调试组装完成后,我们对电子钟进行调试。
调试过程中,我们学习了如何使用万用表检测电路是否正常,如何调整电路参数以达到最佳工作状态。
经过多次调试,电子钟终于能够正常运行。
4. 电子钟维护在实习后期,我们学习了电子钟的维护方法。
包括清洁、保养、更换损坏的电子元件等。
通过实际操作,我们掌握了电子钟的日常维护技巧。
五、实习心得1. 理论与实践相结合通过本次实习,我深刻体会到理论知识与实践操作相结合的重要性。
在实习过程中,我们不仅学到了电子钟的组装和调试方法,还学会了如何运用所学知识解决实际问题。
2. 提高动手能力在组装电子钟的过程中,我们不断遇到各种问题,通过查阅资料、请教老师,我们逐步提高了自己的动手能力。
3. 团队合作精神在实习过程中,我们相互帮助、共同进步,体现了良好的团队合作精神。
在遇到问题时,我们积极讨论、共同解决,这种精神对我们今后的工作有着重要意义。
4. 安全意识在实习过程中,我们严格遵守安全操作规程,确保实习过程的安全。
通过本次实习,我们进一步增强了安全意识。
六、实习总结本次电子钟实习让我受益匪浅,不仅提高了我的动手能力和解决实际问题的能力,还让我认识到团队合作和安全意识的重要性。
在今后的学习和工作中,我将继续努力,不断提高自己,为我国电子行业的发展贡献自己的力量。
电子钟实验报告电子钟实验报告引言:电子钟是一种利用电子技术来实现时间显示的装置,它不仅能够准确地显示时间,还具备了一些其他功能,如闹钟、温度显示等。
在本次实验中,我们将通过搭建一个简单的电子钟来了解其基本原理和工作方式。
一、材料与方法本次实验所需材料包括:Arduino开发板、LCD液晶显示屏、实时时钟模块、电阻、电容等。
我们首先将这些材料按照电路图连接起来,然后通过编写Arduino代码来实现时间的显示和功能的控制。
二、电子钟的原理电子钟的核心部分是实时时钟模块,它通过与Arduino开发板的连接,提供准确的时间信号。
实时时钟模块内部有一个独立的时钟电路,可以独立运行,并通过I2C总线与Arduino进行通信。
当我们将时间信息发送给实时时钟模块后,它会自动更新时间,并通过Arduino控制LCD显示屏来显示时间。
三、电路连接与编程我们首先将Arduino开发板与实时时钟模块通过I2C总线连接,然后将LCD显示屏与Arduino开发板连接。
接下来,我们需要编写Arduino代码来实现时间的显示和功能的控制。
在代码中,我们需要使用实时时钟模块的库函数来获取当前时间,并将其发送给LCD显示屏进行显示。
同时,我们还可以通过编写代码来实现一些其他功能,如闹钟、温度显示等。
四、实验结果与分析经过搭建电路和编写代码后,我们成功地实现了一个简单的电子钟。
通过观察LCD显示屏,我们可以清晰地看到当前的时间,并且可以通过按键来控制闹钟的开关和设置温度显示。
这个电子钟不仅具备了时间显示的功能,还具备了一些其他实用的功能,为我们的生活带来了便利。
五、实验总结通过本次实验,我们深入了解了电子钟的原理和工作方式,并通过实际操作来搭建了一个简单的电子钟。
在实验过程中,我们不仅学会了如何连接电路和编写代码,还锻炼了自己的动手能力和解决问题的能力。
电子钟作为一种常见的电子设备,广泛应用于我们的日常生活中,通过本次实验,我们对其有了更深入的了解。
一、实习背景随着科技的不断发展,电子时钟因其精确、方便、美观等特点,已成为现代生活中不可或缺的电子产品。
为了更好地了解电子时钟的设计与制作过程,提高自己的实践能力,我参加了本次电子时钟实习。
二、实习目的1. 了解电子时钟的基本原理和电路组成。
2. 掌握电子时钟的设计与制作方法。
3. 提高自己的动手能力和团队协作能力。
三、实习内容1. 电子时钟基本原理电子时钟是一种利用电子技术实现计时功能的设备。
其主要原理是利用晶振产生稳定频率的信号,经过计数器进行计数,最终由显示器显示时间。
2. 电子时钟电路组成电子时钟电路主要由以下几个部分组成:(1)晶振:产生稳定频率的信号。
(2)计数器:对晶振信号进行计数。
(3)译码器:将计数器的输出转换为显示器可识别的信号。
(4)显示器:显示时间。
(5)复位电路:实现电子时钟的复位功能。
3. 电子时钟设计与制作(1)设计过程在设计电子时钟的过程中,首先要确定所需的功能,如显示时分秒、闹钟等。
然后根据功能需求,选择合适的电子元件和电路模块。
最后,根据电路原理图进行电路板的设计。
(2)制作过程在制作电子时钟的过程中,需要完成以下步骤:①元器件焊接:按照电路原理图,将元器件焊接在电路板上。
②电路板制作:根据电路原理图,制作电路板。
③电路调试:将电路板上的元器件进行调试,确保电路正常工作。
④组装:将电路板、显示器、电池等部件组装在一起。
⑤测试:对组装好的电子时钟进行测试,确保其功能正常。
四、实习成果通过本次电子时钟实习,我取得了以下成果:1. 掌握了电子时钟的基本原理和电路组成。
2. 学会了电子时钟的设计与制作方法。
3. 提高了动手能力和团队协作能力。
五、实习体会1. 理论与实践相结合:在实习过程中,我深刻体会到理论与实践相结合的重要性。
只有将所学知识运用到实际操作中,才能真正掌握电子时钟的设计与制作方法。
2. 注重细节:在制作电子时钟的过程中,细节决定成败。
我学会了如何注意电路板焊接、元器件安装等细节,确保电子时钟的正常工作。
微机原理与接口技术课程设计实验报告——电子时钟(附8251串口通讯部分实验报告)通过设置8251的数据位和方式字,通过示波器测量输出波形。
在实验中,8251选择异步通讯方式,修改自发自收程序,通过测量TXD引脚观察波形。
观察波形&分析:1.数据位:6AH,方式字:7EH(1个停止位,偶校验)可知:输出为00101011001,数据为可以推断出是加粗部分,则前一位为起始位,后两位01分别为偶校验位和停止位。
实验结果与结果相符。
2.数据位:0C4H,方式字:7EH(1个停止位,偶校验)可知:输出为00010001111,数据为可以推断出是加粗部分,则前一位为起始位,后两位11分别为偶校验位和停止位。
实验结果与结果相符。
一、课程设计目的和意义通过本次课程设计掌握多种芯片使用的方法,灵活地综合运用课本知识,对所学的相关芯片的原理、内部结构、使用方法等有更加深刻的了解。
了解综合问题的程序设计掌握实时处理程序的编制和调试方法,掌握一般的设计步骤和流程。
二、开发环境及设备PC机一台、实验箱、导线若干8254定时器:用于产生秒脉冲,其输出信号可作为中断请示信号8255并口:用做接口芯片,和数码管相连8259中断控制器:用于产生中断LED:六个LED用于显示时:分:秒值三、设计思想与原理1、设计思想本系统设计的电子时钟用8254做定时计数器产生时钟频率,8255做可编程并行接口显示时钟,8259做中断控制器产生中断。
在此系统中,8254的功能是定时,接入8254的CLK信号为周期性时钟信号。
8254采用计数器0,先读写低字节后读写高字节,方式2,二进制计数,以18.432kHz为输入时钟,4800H分频后为1Hz,即1s产生上升沿,此信号接8259的中断请求信号输入端,CPU即处理中断,使液晶显示器上的时间发生变化。
2.设计原理利用实验台上提供的定时器8254和扩展板上提供的8259和数码显示电路,设计一个电子时钟,由8254中断定时,电子时钟的显示格式由左到右分别为时、分、秒。
河南农业大学课程设计报告题目:电子时钟课程:微机原理专业:电子信息工程班级:XX级电信X班学生姓名:XXX、XXX、XXX学号:指导教师:XXX前言-------------------------------------------------------------------------------------------------------------3 第一章序言--------------------------------------------------------------------------------------------------41.1 实习题目---------------------------------------------------------------------------------------41. 2 实习目的和要求-----------------------------------------------------------------------------41.3 实习安排---------------------------------------------------------------------------------------4 第二章软件系统介绍------------------------------------------------------------------------------------52.1 系统框图-------------------------------------------------------------------------------------52.2 软硬件功能介绍----------------------------------------------------------------------------5 第三章设计分析------------------------------------------------------------------------------------------63.1 汇编语言及汇编工具简介----------------------------------------------------------------63.2 程序流程图----------------------------------------------------------------------------------63.3 软件各部分内容----------------------------------------------------------------------------63.4 程序清单及详细注释----------------------------------------------------------------------6 第四章系统实现------------------------------------------------------------------------------------------74.1 程序源代码----------------------------------------------------------------------------------74.2 运行结果----------------------------------------------------------------------------------18 第五章参考文献-----------------------------------------------------------------------------------------19 第六章总结-----------------------------------------------------------------------------------------------20微机原理和计算机借口技术是计算机及电子类专业重要的基础专业课之一,它不但要求有较高的理论水平,而且还要求有较高的实际动手能力。
实训设计任务书机电一体化技术专业2009年级3班一、设计题目数字电子时钟设计二、主要内容1、利用CPU的定时器定时,设计一个电子时钟,使七段数码管输出记时值,格式如下:XX XX XX 由左向右分别为:时、分、秒2、利用蜂鸣器实现整点报时功能3、利用AN1~AN4实现时,分的分别加减。
三、具体要求1、本实验连线板上已经接好,无需另外接线。
①本实验中要把跳线JP1(板子右上角,LED灯正上方)跳到DIG上,J23(在黄色继电器右上方)接到右端。
②本实验中要把跳线J9(紧贴51插座右方,蜂鸣器下方,RST复位键上方)跳到右端③本实验要把跳线J6跳到AN端,AN1(P0.0)~ AN4(P0.4),J6在51插座右下方,4×4键盘左上方。
2、实验说明①与定时器有关的寄存器有工作方式寄存器TMOD和控制寄存器TCON。
TMOD用于设置定时器/计数器的工作方式0-3,并确定用于定时还是用于计数。
TCON主要功能是为定时器在溢出时设定标志位,并控制定时器的运行或停止等。
本实验中用定时器T0产生1秒钟基本时间单位,本系统fosc=11.0592MHz,当定时器T0工作在方式1(16位)时,最大定时时间为:216* 0.9216μs= 60397.9776μs再利用软件记数,当T0中断17次时,所用时间为60397.9776*17=1026765.6192μs≈1s 因此在T0中断处理程序中,要判断中断次数是否到17次,若不到17次,则只使中断次数加1,然后返回,若到了17次,则使电子秒表记时值加1(十进制),请参考硬件实验四有关内容。
②本实验中要将实时时钟值送到6个共阴极数码管中显示,这可通过调用编写的显示子程序来实现,实现过程是:先将(时、分、秒)3个记时值按个位和十位拆开成6个数字,然后查(0~9)段码表,再将段码分别送到显示缓冲区(片内数据存储30H~35H设定为显示缓冲区, 用于存放段码)中去,最调用显示子程序送到6个共阴极数码管中显示。
一、实训背景随着科技的发展,电子时钟因其精确度高、体积小、功能丰富等优点,在日常生活中得到了广泛应用。
为了提高同学们对电子时钟的制造、调试和维修能力,我们进行了高精度电子时钟的实训。
本次实训旨在通过实际操作,掌握电子时钟的基本原理、制作方法和调试技巧。
二、实训目的1. 理解高精度电子时钟的原理,掌握电子时钟的制作方法。
2. 学会使用电子元器件和工具,提高动手能力。
3. 掌握电子时钟的调试方法,提高维修能力。
4. 培养团队合作精神,提高解决问题的能力。
三、实训内容1. 电子时钟原理讲解2. 电子元器件识别与选用3. 电子时钟制作4. 电子时钟调试5. 电子时钟维修四、实训过程1. 电子时钟原理讲解实训老师首先介绍了电子时钟的原理,包括石英晶体振荡器、数字电路、显示电路等部分。
通过讲解,同学们对电子时钟的结构和功能有了初步的认识。
2. 电子元器件识别与选用实训老师讲解了电子元器件的种类、性能和选用原则。
同学们学习了如何识别电子元器件,并掌握了选用合适元器件的方法。
3. 电子时钟制作在实训老师的指导下,同学们开始制作电子时钟。
首先,根据电路图进行元器件布局,然后焊接电路板。
在焊接过程中,同学们注意了焊接技巧,确保电路板质量。
4. 电子时钟调试制作完成后,同学们对电子时钟进行调试。
首先,检查电路板焊接是否牢固,然后调整时钟的校准时间。
在调试过程中,同学们遇到了一些问题,如时间不准确、显示不稳定等。
在实训老师的帮助下,同学们逐一解决了这些问题。
5. 电子时钟维修为了提高同学们的维修能力,实训老师讲解了电子时钟的常见故障及维修方法。
同学们学习了如何检查电路板、更换元器件等维修技巧。
五、实训成果通过本次实训,同学们掌握了以下技能:1. 理解了高精度电子时钟的原理。
2. 掌握了电子元器件的识别与选用。
3. 学会了电子时钟的制作方法。
4. 提高了调试和维修能力。
5. 培养了团队合作精神。
六、实训总结本次高精度电子时钟实训取得了圆满成功。
一、实习目的随着科技的发展,电子钟已经成为我们日常生活中不可或缺的用品。
为了更好地了解电子钟的原理和制作方法,提高自己的动手能力,我参加了为期一周的六位电子钟实习。
本次实习旨在让我了解电子钟的基本结构、工作原理和调试方法,掌握电子钟的组装技巧,并培养我的实践能力和创新精神。
二、实习内容1. 电子钟的基本结构电子钟主要由以下几个部分组成:电源、振荡器、分频器、计数器、显示器和控制系统。
电源为电子钟提供稳定的电压;振荡器产生基准频率信号;分频器将基准频率信号分频,得到所需的时、分、秒信号;计数器对时、分、秒信号进行计数;显示器将计数结果显示出来;控制系统对电子钟的整体运行进行控制。
2. 电子钟的工作原理电子钟的工作原理如下:(1)电源为电子钟提供5V电压,经过稳压电路后得到稳定的3V电压。
(2)振荡器产生一个1MHz的基准频率信号。
(3)分频器将1MHz的基准频率信号分频,得到1Hz的时、分、秒信号。
(4)计数器对时、分、秒信号进行计数,并将计数结果存储在存储器中。
(5)控制系统读取存储器中的计数结果,并通过显示驱动电路将计数结果显示在显示器上。
3. 电子钟的组装(1)首先,将振荡器、分频器、计数器、显示器和控制系统等元件焊接在电路板上。
(2)然后,将电路板固定在机箱中,连接好电源线和显示器的引脚。
(3)最后,进行调试,确保电子钟的正常运行。
4. 电子钟的调试(1)检查电路板上的元件焊接是否牢固,有无短路或虚焊现象。
(2)调整振荡器的频率,使分频器输出的时、分、秒信号符合实际时间。
(3)检查显示器的显示效果,确保显示的时、分、秒准确无误。
(4)调整控制系统,使电子钟的时、分、秒能够自动调整。
三、实习收获1. 了解电子钟的基本结构和工作原理,为今后从事电子行业打下基础。
2. 提高自己的动手能力,掌握电子钟的组装和调试方法。
3. 培养自己的实践能力和创新精神,为今后的职业生涯做好准备。
4. 增强团队协作能力,与同学们共同完成实习任务。
电子时钟制作附件:电子时钟1:电子时钟简介电子钟是一种利用数字电路来显示秒、分、时的计时装置,它具有走时准确、显示直观、无机械传动装置等优点,因而得到广泛应用。
随着人们生活环境的不断改善和美化,在许多场合都用到电子时钟。
2:电子时钟的基本特点现在高精度的计时工具大多数都使用了石英晶体振荡器,由于电子钟、石英钟、石英表都采用了石英技术,因此走时精度高,稳定性好,使用方便,不需要经常调试,数字式电子钟用集成电路计时时,译码代替机械式传动,用LED显示器代替指针显示进而显示时间,减小了计时误差,这种表具有时、分、秒显示时间的功能,还可以进行时和分的校对,片选的灵活性好。
3:电子时钟的应用LCD数字电子钟除了在城市的主要营业场所、车站、码头等公共场所使用,还可以改装在摩托车和汽车上,LCD显示,带蓝色背光,白天在太阳光下也能非常清楚的看到显示时间,关钥匙可以关闭蓝色背光,时间还能显示也不会清零,因LCD的显示耗电量很省的,所以一直工作也不必担心耗电问题。
在骑摩托车时,为了看时间,先要停下车子,取出手机,才能看时间,是否有点麻烦,现在车上改装了一个蓝色背光的液晶电子钟后,不管白天黑夜色,随时可以看时间,非常方便。
4:电子时钟的原理一般电子钟是一个将“时”,“分”,“秒”显示于人的视觉器官的计时装置。
它的计时周期为24小时,显示满刻度为23时59分59秒,另外应有校时功能和报时功能。
主电路系统由秒信号发生器、“时、分、秒”计数器、译码器及显示器、校时电路、整点报时电路组成。
将标准秒信号送入“秒计数器”,“秒计数器”采用60进制计数器,每累计60秒发出一个“分脉冲”信号,该信号将作为“分计数器”的时钟脉冲。
“分计数器”也采用60进制计数器,每累计60分钟,发出一个“时脉冲”信号,该信号将被送到“时计数器”。
“时计数器”采用24进制计时器,可实现对一天24小时的累计。
译码显示电路将“时”、“分”、“秒”计数器的输出状态用七段显示译码器译码,通过七段显示器显示出来。
整点报时电路时根据计时系统的输出状态产生一脉冲信号,然后去触发一音频发生器实现报时。
校时电路时用来对“时”、“分”、“秒”显示数字进行校对调整。
电子时钟由89C51,BUTTON,七段数码管等构成,采用晶振电路作为驱动电路,由延时程序和循环程序产生的一秒定时,达到时分秒的计时,六十秒为一分钟,六十分钟为一小时,满二十四小时为一天。
而电路中唯一的一个控制键却拥有多种不同的功能,按下又松开,可以实现屏蔽数码管显示的功能,达到省电的目的;直接按下不松开,则可以通过按键实现分钟的累加,每按一次分钟加一;而连续两次按下按键不放松,则可实现小时的调节,同样每按一次小时加一。
5:数码管显示工作原理LED数码管分共阳极与共阴极两种,其工作特点是,当笔段电极接低电平,公共阳极接高电平时,相应笔段可以发光。
共阴极LED数码管则与之相反,它是将发光二极管的阴极(负极)短接后作为反映出半导体材料的特性。
常见管芯材料有磷化镓(GaP)、砷化镓(GaAs)、磷砷化镓(GaAsP)、氮化镓(GaN)等,其中氮化镓可发蓝光。
发光颜色不仅与管芯材料有关,还与所掺杂质有关,因此用同一种管芯材料可以制成发出红、橙、黄、绿等不同颜色的数码管。
其他颜色LED数码管的光谱曲线形状与之相似,仅入,值不同。
LED数码管的产品中,以发红光、绿光的居多、这两种颜色也比较醒目。
LED数码管等效于多只具有发光性能的PN结。
当PN结导通时,依靠少数载流子的注人及随后的复合而辐射发光,其伏安特性与普通二极管相似。
在正向导通之前,正向电流近似于零,笔段不发光。
当电压超过开启电压时,电流就急剧上升,笔段发光。
因此,LED数码管属于电流控制型器件,其发光亮度L(单位是cd/m2)与正向电流IF有关,用公式表示:L=KIF即亮度与正向电流成正比。
LED 的正向电压U,则与正向电流以及管芯材料有关。
使用LED数码管时,工作电流一般选10mA左右/段,既保证亮度适中,又不会损坏器件。
8254简介8254是Intel公司生产的可编程间隔定时器。
是8253的改进型,比8253具有更优良的性能。
8254具有以下基本功能:(1)有3个独立的16位计数器;(2)每个计数器可按二进制或十进制(BCD)计数;(3)每个计数器可编程工作于6种不同工作方式;(4)8254每个计数器允许的最高计数频率为10MHz(8253为2MHz);(5)8254有读回命令(8253没有),除了可以读出当前计数单元的内容外,还可以读出状态寄存器的内容;8254的引脚功能它是由与CPU的接口,内部控制电路,和三个计数器组成。
此次主要利用8254产生1ms的方波,其与总线相连接的引线主要是:DO-D7双向数据线,用以传送数据和控制字,分别与XDO-XD7相连接。
CS输入信号,低电平有效,当它有效时才能选中该定时器芯片,实现对它的读或写,这里与系统IOY3相连接。
RD读控制信号,低电平有效,与系统总线IOR#相连接。
WR写控制信号, 低电平有效,与系统总线IOW#相连接AO、A1为8254的内部计数器和一个控制寄存器的编码选择信号,其功能如下:CLKO时计数器的时钟输入端,计数器对此时钟信号进行计数。
GATEO门控信号,即计数器的控制输入信号,用来控制计数器的工作,这里使其为高电平,直接接系统5V。
OUT计数器输出信号,用来产生不同方式工作时的输出波形,本次设计的1ms方波由此输出。
8254的工作方式8254有六种工作方式,在此实验中由于只用来产生方波,所以使其工作在方式3(方波发生器),在此方式下,GATA信号为低电平,强迫OUT输出高电平,当GATA主高电平时,OUT输出时称方波。
(1)方式0:计数到0结束输出正跃变信号方式。
(2)方式1:硬件可重触发单稳方式。
(3)方式2:频率发生器方式。
(4)方式3:方波发生器。
(5)方式4:软件触发选通方式。
(6)方式5:硬件触发选通方式。
8254的内部控制字8254的控制字有两个:一个用来设置计数器的工作方式,称为方式控制字;另一个用来设置读回命令,称为读回控制字。
这两个控制字共用一个地址,由标识位来区分。
连接电路图8254计时单元键盘键盘及数码显示管单元按图连接实验程序;================================源程序及注释=============================== ; 文件名: A82541.ASM; 功能描述: 采用8254定时器0产生50ms方波,输入给定时器1,利用定时器1产生1s中断,然后显示MY8255_A EQU 0600HMY8255_B EQU 0602HMY8255_C EQU 0604HMY8255_CON EQU 0606HA8254 EQU 06C0HB8254 EQU 06C2HC8254 EQU 06C4HCON8254 EQU 06C6HDATA SEGMENTDTABLE DB 3FH,06H,5BH,4FH,66H,6DH,7DH,07HDB 7FH,6FH,77H,7CH,39H,5EH,79H,71HDATA ENDSSSTACK SEGMENT STACKDW 200 DUP(?)SSTACK ENDSCODE S EGMENTASSUME CS:CODE, SS:SSTACK,DS:DATASTART: PUSH DSMOV AX, 0000HMOV DS, AXMOV AX, OFFSET IRQ7 ;取中断入口地址MOV SI, 003CH ;中断矢量地址MOV [SI], AX ;填IRQ7的偏移矢量MOV AX, CS ;段地址MOV SI, 003EHMOV [SI], AX ;填IRQ7的段地址矢量CLIPOP DSMOV AX,DATA ;remember thisMOV DS,AX ;not lose,it is very importantMOV CX,06HMOV DI,3000HMOV AL,00HLP: MOV [DI],ALINC DILOOP LPMOV DI,3003H ;save counterMOV SI,4000HMOV AL,00HMOV [SI],AL ;清显示缓冲MOV [SI+1],AL ;display secondMOV [SI+2],ALMOV [SI+3],AL ;display minuteMOV [SI+4],ALMOV [SI+5],AL ;display hourMOV SI,4000H;MOV AX,COUNT ;SAVE COUNT=1000;MOV [DI],AL;MOV [DI+1],AH;初始化主片8259MOV AL, 11HOUT 20H, AL ;ICW1MOV AL, 08HOUT 21H, AL ;ICW2MOV AL, 04HOUT 21H, AL ;ICW3MOV AL, 01HOUT 21H, AL ;ICW4MOV AL, 6FH ;OCW1OUT 21H, AL;8254MOV DX, CON8254;MOV AL, 30H ;计数器0,方式0MOV AL, 36H ;计数器0,方式3,产生50ms方波OUT DX, ALMOV DX, A8254 ;计数初值为3E8H=1000,产生1ms中断MOV AL, 50H ;c350H=50000,产生50msOUT DX, ALMOV AL, 0c3HOUT DX, ALMOV DX, CON8254MOV AL, 50H ;计数器1,方式0OUT DX, ALMOV DX, B8254 ;计数初值为3E8H=1000,产生1ms中断MOV AL, 20H ;c350H=50000,产生50ms中断OUT DX, AL;MOV AL, 0c3H;OUT DX, ALMOV DX,MY8255_CON ;写8255控制字MOV AL,81HOUT DX,ALSTIAA1: C ALL DIS ;调用显示子程序JMP AA1;========================================;显示子程序;========================================DIS: PUSH AXMOV SI,4000HMOV DL,0DFHMOV AL,DLAGAIN: PUSH DXMOV DX,MY8255_AOUT DX,AL ;select first segMOV AL,[SI]MOV BX,OFFSET DTABLEXLATMOV DX,MY8255_BOUT DX,ALCALL DALLYINC SIPOP DXMOV AL,DLTEST AL,01HJZ OUT1ROR AL,1MOV DL,ALJMP AGAINOUT1: POP AXRET;====== 延时子程序 ======DALLY: PUSH CXMOV CX,0012HT1: MOV AX,0010HT2: DEC AXJNZ T2LOOP T1POP CXRET;save secondIRQ7:PUSH AXMOV DX, B8254 ;重装计数初值MOV AL, 20HOUT DX, ALMOV AX, 0173HINT 10H ;显示字符s;;SECONDMOV DI,3000HMOV DL,[DI]MOV AH,00HMOV AL,DLMOV BL,10DIV BLMOV BH,AH ;AH 保存余数,al保存商MOV BL,AL ;MOV SI,4001H ;4000H内存单元保存秒的十位MOV [SI],ALOR AL,30H ;ADD 30HMOV AH,01HINT 10HMOV AL,BHMOV SI,4000H ;4001H内存单元保存秒的个位MOV [SI],ALOR AL,30H ;ADD 30HMOV AH,01HINT 10HMOV AX, 0120H ;20h=空格INT 10HMOV DI,3000HMOV DL,[DI]INC DLMOV [DI],DLCMP DL,60JL EXITMOV DL,00HMOV DI,3000HMOV [DI],DL ;clear second value;;minute;;;;;;;;;;;;;;;;;;;;;;;;;;;;;;EXIT: MOV AL, 20HOUT 20H, AL ;中断结束命令POP AXIRETCODE E NDS。