支付宝流程图详解
- 格式:ppt
- 大小:2.77 MB
- 文档页数:27
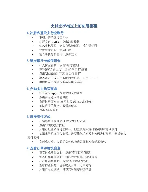
支付宝在淘宝上的使用流程1. 注册和登录支付宝账号•下载并安装支付宝App•打开支付宝App,点击注册按钮•输入手机号码,点击获取验证码,输入验证码•设置登录密码,完成注册•输入手机号和密码,点击登录2. 绑定银行卡或信用卡•在支付宝首页,点击“我的”按钮•在“我的”界面上方,点击“银行卡”按钮•点击“添加银行卡”或“添加信用卡”•输入银行卡或信用卡的相关信息,点击下一步•根据提示完成银行卡或信用卡绑定3. 在淘宝上购买商品•打开淘宝App,搜索要购买的商品•点击商品进入详情页面•在详情页面点击“立即购买”或“加入购物车”•确认商品的规格、数量等信息•点击“结算”按钮4. 选择支付方式•在结算页面选择支付宝作为支付方式•点击“立即支付”按钮•如果已经登录支付宝账号,则直接输入支付密码即可完成支付•如果未登录支付宝账号,需要输入手机号和密码进行登录,然后输入支付密码•支付成功后,会显示支付成功的页面和相关提示信息5. 查看订单和物流信息•在支付成功的页面,点击“查看订单”按钮•进入订单详情页面,可以查看订单的详细信息•在订单详情页面,点击“查看物流”按钮•查看物流信息,包括物流公司、运单号等•如果商品已发货,可以实时跟踪物流信息6. 申请退款和售后服务•在订单详情页面,点击“申请退款”按钮•选择退款原因,并填写详细的退款说明•提交退款申请后,等待卖家审核和处理•如果需要售后服务,可以在订单详情页面点击“申请售后”按钮•根据售后类型选择相应的服务,并填写相关信息7. 其他支付宝功能•在淘宝App中,可以使用支付宝的其他功能,如转账、缴费、充值等•打开支付宝App,可以查询余额、收支明细等账户信息•可以设置支付密码、绑定更多银行卡、信用卡等•支付宝还提供了二维码支付、扫码支付等便捷支付方式•可以在支付宝App中设置个人信息、安全设置等以上就是支付宝在淘宝上的使用流程。
通过注册和登录支付宝账号,绑定银行卡或信用卡,选择支付方式,购买商品,查看订单和物流信息,申请退款和售后服务,以及使用其他支付宝功能,用户可以在淘宝上轻松实现购物支付等操作。
比较支付宝,财富通,首易信,易宝支付,快钱五种第三方支付的申请流程和支付流程支付宝申请流程:一、先注册淘宝网帐户再激活支付宝帐户第一步:打开淘宝网,点击免费注册,然后根据提示输入相关信息,完成操作第二步:填写注册信息第三步:根据提示完成激活第四步:登陆您的注册邮箱第五步:打开信件激活页面,根据提示完成操作第六步:激活淘宝帐户后的页面第七步:进入我的淘宝页面,看到支付宝专区第八步:点击激活支付宝帐户,看到帐户目前状态,点击激活第九步:进入激活页面,根据提示完成操作激活支付宝帐户时您可以选择根据您的需要选择个人或者公司类型,在此步您需要设置您的支付宝帐户的登录密码、支付密码,密码问题及密码问题提示答案,此几点非常重要,一定要牢记。
第十步:支付宝帐户成功激活支付宝支付流程:1.选购好您的商品,在订单结算页面中选择[支付宝]付款,在订单生成后选择[使用支付宝支付]。
2.进入支付宝支付页面,选择可选择[使用网上银行付款]或[支付宝余额付款],根据相应提示选择银行常用E-mail或者手机号码。
3.选择网上银行支付的银行,以招商银行为例。
4.系统将自动切换至招商银行网上支付页面,输入相应的账户卡号信息,点击确认。
5.支付完成后,弹出提示请点击“已完成付款”;如您付款遇到问题也可以点击“付款遇到问题”查找原因。
财付通申请流程:第一步:登陆你的qq号,用鼠标左键点QQ面版上方的“钱袋”。
第二步:点“我的财付通”。
第三步:点“立即激活”;第四步:填写并保存。
财付通支付流程:在进入支付页面时,点击”财付通”图标即可进入”财付通”的支付页面。
1.选择您要使用的网上银行,点击“确认无误,付款”。
2.输入卡号、验证码,点击“提交”。
3.确定您在工行的预留信息,点击确定。
4.输入您的口令密码、网银登陆密码、验证码。
5.支付成功。
6.支付成功后,点击“历史订单查看”即可看到您成功支付完成的定单。
首易信申请流程:第一步:提供个人或者公司相关资料。
使用国际支付宝的支付流程简介国际支付宝是支付宝面向国际用户提供的支付服务,可以方便地进行跨境支付。
本文将介绍国际支付宝的支付流程,以帮助用户更好地了解和使用该服务。
准备工作在使用国际支付宝之前,用户需要完成以下准备工作:1.注册支付宝账号:用户需要先注册一个支付宝账号,并完成实名认证和绑定银行卡等操作。
2.设置支付密码:为了保障账户安全,用户需要设置一个支付密码。
3.完善个人资料:用户需要提供准确的个人资料,包括姓名、地址、电话等,以便系统验证用户身份。
支付流程使用国际支付宝进行支付的流程如下:1.选择支付方式:进入支付界面后,用户需要选择使用的支付方式,如信用卡、银行转账等。
2.输入支付信息:用户需要输入支付信息,包括订单金额、收款方信息等。
3.确认支付:用户确认支付信息无误后,点击支付按钮进行支付。
4.输入支付密码:用户需要输入支付密码进行身份验证。
5.支付结果:支付宝系统会进行支付结果验证,并向用户展示支付结果。
注意事项在使用国际支付宝进行支付时,用户需要注意以下事项:1.保护账户安全:用户应保护好支付宝账号和支付密码,避免泄露个人信息。
2.注意支付限额:支付宝针对不同账户和地区设置了不同的支付限额,用户需要了解并遵守相应规定。
3.确认收款方信息:在支付之前,用户应仔细核对收款方信息,确保支付到正确的账户。
常见问题解答1. 如何添加多个支付方式?用户可以在支付宝账号设置中,添加多个支付方式,如信用卡、银行账户等,以便更灵活地进行支付。
2. 如何修改支付密码?用户可以通过支付宝账号设置,找到“安全中心”选项,然后选择“修改支付密码”进行修改。
3. 为什么无法完成支付?支付失败可能有多种原因,如网络问题、银行卡余额不足等。
用户可以尝试使用其他支付方式或联系支付宝客服寻求帮助。
4. 是否支持退款?国际支付宝支持部分支付方式的退款,用户可以根据情况申请退款,并按照系统提示的流程进行操作。
5. 是否支持查询支付记录?用户可以在支付宝账户中查看支付记录,以便及时了解自己的支付情况。
充值流程图充值流程图充值是指通过支付一定数额的资金来增加账户余额或购买某种虚拟货币或服务。
对于许多在线游戏、电商平台或移动支付应用来说,充值是一项常见的操作。
下面将介绍一个典型的充值流程图。
1. 用户登录账户:用户首先需要输入正确的用户名和密码,以登录账户。
如果没有账户,用户需要进行注册。
2. 进入个人中心:用户成功登录后,系统会自动跳转至个人中心页面。
在个人中心,用户可以查看账户余额、历史充值记录等相关信息。
3. 选择充值方式:用户需在个人中心页面中找到充值选项,并点击进入充值页面。
通常,充值方式包括银行卡充值、支付宝充值、微信支付等多种选择。
4. 输入充值金额:用户在充值页面中输入欲充值的金额。
注意,充值金额应该在账户的可充值范围内。
5. 选择支付方式:用户在输入充值金额后,需要选择合适的支付方式。
支付方式通常包括银行卡支付、支付宝支付、微信支付等。
用户需要确认自己所选择的支付方式。
6. 连接支付平台:用户完成支付方式的选择后,系统会自动跳转至相应的支付平台页面。
在支付平台页面中,用户需要按照指示进行支付操作。
7. 输入支付密码:在支付平台页面中,用户需要输入相应的支付密码。
支付密码是为了确保用户的账户安全。
用户需要遵循相应的密码安全规则,确保密码的安全性。
8. 等待支付结果:用户完成密码的输入后,需要耐心等待支付平台的返回结果。
通常,支付平台会立即给出支付结果。
9. 返回个人中心:用户得到支付结果后,可以选择返回个人中心页面,查看最新的账户余额和充值记录。
用户也可以选择进行下一步操作,如购买商品或服务。
充值流程图以流程图形式描绘了充值的具体步骤和操作顺序。
用户通过登录账户,进入个人中心,选择充值方式,输入充值金额,选择支付方式,连接支付平台,输入支付密码,等待支付结果,最后返回个人中心。
整个充值过程简单明了,方便用户操作。
需要注意的是,不同的网站、应用或平台在充值流程上可能存在差异,例如支付方式、支付平台等。
支付宝使用说明(简要版)一、支付宝支付宝是一种网络支付方式,开通“支付宝账户”后,可以实现支付宝账户与银行卡之间的资金往来。
即:可将支付宝账户上的钱通过网络操作后存入银行卡,也可以将银行卡上钱通过网络操作后存入支付宝账户。
二、生源地信用助学贷款资金拨付流程开行省分行审批贷款后,贷款资金通过省学生资助管理中心、支付宝公司将贷款资金拨付到学生“支付宝账户”,支付宝公司按回执金额将学费、住宿费划拨到所读高校,多余资金留在支付宝账户,学生可以通过“支付宝账户”的“提现”功能将多余资金转移到自己已有的银行卡上,取出后使用。
三、支付宝操作(一)账户开立:申请国家开发银行生源地信用助学贷款时,国家开发银行相关系统会自动生成支付宝账户,签订贷款合同时将账户名打印在合同上。
此时账户并未开通,请于3-5天后登录支付宝网站(http://)进行支付宝账号认证,认证通过后即可正常使用。
注:首次申请贷款生成支付宝账户时,系统随机生成8位字母数字组合做为新浪邮箱、支付宝账户登录及支付的初始密码,并打印在贷款受理证明上,登陆后请及时修改并牢记。
2.如5天后仍无法正常登录支付宝账户,可联系县资助中心或自行登录学生在线服务系统()查询相关情况。
(二)支付宝账号认证(请于11月20日前完成,特别是支付宝账户上有余额的学生,必须于尽快认证):为保证账户资金安全,必须申请“实名认证”。
通过“实名认证”后,才可以使用或提前支付宝账户中剩余的助学贷款。
打开,登录支付宝账户,可以通过“普通方式认证”(不需要开通“网上银行”)或“卡通认证”(需要到银行开通网上银行)两种方式完成实名认证。
1、普通方式认证:(演示网址:)登录支付宝账号,点击“我的支付宝”中“我的账号”→点击“申请实名认证”→点击“填写认证信息”按钮→选择“通过确认银行汇款金额的方式进行实名认证”(根据提示在支付宝输入身份证信息、银行卡信息后,支付宝会在1-2工作日内往您填写的银行卡内打入一笔1元以下的金额,您核实收到的金额后,再登录支付宝网站,点击申请认证,将打入银行卡内的这笔金额数字输入,若输入正确,认证就通过了)。
干货丨常见的几种扫码支付方式详解干货丨常见的几种扫码支付方式详解来人人都是产品经理【起点学院】,BAT实战派产品总监手把手系统带你学产品、学运营。
目前,以支付宝和微信为代表的扫码支付正在各个线下消费场景中攻城略地,也给我们的生活带来了不小的方便。
今天就来聊聊生活中常见的几种扫码支付方式。
1. 扫码转账支付流程:用户点击支付宝扫一扫,扫码商家事先准备好的二维码,识别出来后选择转账。
扫码分析:此扫码支付的本质其实还是转账,只是通过扫码的方式定位到支付宝账户,然后对其进行转账操作。
类似于扫码对方微信二维码,然后加对方好友。
都是进行对位作用。
费用相关:商家无需承担支付手续费。
优点缺点:优点是无需承担手续费,接入无门槛(无需特定扫码设备、也不需要技术开发);缺点是用户付款后需要进行确认,特别是用户向商家展示付款成功时,商家不可能看的特别清楚,可能会有较低的资金风险。
2. 店铺买单(支付宝)支付流程:用户点击支付宝扫一扫,扫码商家事先准备好的二维码,识别出来后输入消费总金额、不参与优惠金额,并可以享受折扣。
扫码分析:此功能主要应用于加入到支付宝口碑店铺的商家,可以进行促销及优惠券的发放。
费用相关:商家需承担一定的支付手续费。
优点缺点:优点是接入门槛低,支持信用卡、花呗等透支消费,还可以进行常客营销;缺点是需承担手续费,用户付款后需要确认。
3. 公众号扫码支付(微信)支付流程:用户扫描商家准备好的二维码,跳转至商家H5页面,进行下单然后通过微信公众号支付。
扫码分析:实际上此种扫码支付形式只是和扫码发生了点关系而已,其本质是微信公众号支付,只是通过扫码的形式,将用户引导至商家的H5页面,最终进行公众号支付。
费用相关:商家需承担一定的支付手续费。
4. 扫码支付支付流程:微信有2种模式,其中一种与支付宝相同,即先生成预付订单再生成二维码,用户通过扫码二维码对应预付订单进行支付。
这种比较适合交易金额不固定的交易。
微信还有一种模式是,先生成二维码,用户扫码二维码后再生成预付订单并进行支付。
电子支付流程图电子支付是指通过互联网、移动通信等电子渠道进行支付的一种方式,它已经成为了人们日常生活中不可或缺的支付方式之一。
电子支付流程图可以帮助我们更好地理解电子支付的整个过程,下面将详细介绍电子支付的流程图及相关内容。
首先,电子支付的流程可以分为以下几个步骤,选择支付方式、输入支付信息、确认支付、支付成功。
在选择支付方式的步骤中,消费者可以根据自己的需求和习惯选择使用信用卡、借记卡、第三方支付平台等不同的支付方式。
输入支付信息阶段,消费者需要填写相关的支付信息,包括卡号、有效期、CVV码等。
确认支付阶段,消费者需要确认支付金额和支付信息的准确性,确保无误后进行支付。
最后,在支付成功的步骤中,消费者会收到支付成功的提示,同时商家也会收到支付通知,完成整个支付流程。
其次,电子支付的流程图中还包括了支付平台、商家和银行等相关角色。
支付平台是连接消费者和商家的桥梁,它提供了安全、便捷的支付服务。
商家是提供商品或服务的一方,他们需要提供支付接口和相关信息,以便消费者进行支付。
银行作为资金的托管方,需要确保支付的安全和顺利进行,同时也需要为消费者和商家提供相应的支付服务和支持。
最后,电子支付流程图中还包括了支付安全、支付环境和支付风险等相关内容。
支付安全是电子支付过程中最为重要的环节之一,包括了支付信息的加密传输、身份验证、风险监测等多种安全措施。
支付环境则指的是进行支付的场景和方式,可以是在网上购物、线下消费、移动支付等多种形式。
支付风险是指在支付过程中可能面临的各种风险和问题,包括了支付信息泄露、支付纠纷、交易风险等。
综上所述,电子支付流程图涵盖了电子支付的整个过程及相关内容,通过了解和掌握电子支付的流程图,可以更好地使用和管理电子支付,提高支付的安全性和便捷性,促进电子支付的发展和应用。
希望本文所述内容对大家有所帮助,谢谢阅读!。
香港代购代表网站-安易购购物流程图Enson.hk目录一、如何在安易购网上购物 (2)1)安易购购物NO1:淘宝注册 (2)2)安易购购物NO2:支付宝设置 (2)3)安易购购物NO3:如何选购宝贝 (2)4)安易购购物NO4:拍卖宝贝注意的事情........................................ 错误!未定义书签。
二、如何买 (2)1):购买宝贝 (5)2):付款 (5)三、如何使用“购物车” (6)四、图解申请退款步骤 (8)五、快递公司运费查询和比较 (9)(注:目录可以按住Ctrl,然后鼠标点击打开!)一、如何在安易购上购物1)安易购购物NO1:淘宝注册1:安易购(香港代购代表作)主页大家都知道www.enson.hk,在正上方可以看到“免费注册”的字样,点开然后填写自己的注册信息。
2:在“请填写常用的电子邮件地址,安易购需要您通过邮件完成注册”下面会要求你填写邮箱地址,这个邮箱地址很重要,请不要随便填写,这个有利于你寻找回密码等。
3:确认注册以后,安易购会发一封确认信到你的注册邮箱,打开你的邮箱确认激活便可,激活后会跳转到安易购网页。
如果没有邮件但在显示时告知注册成功,也可立刻购物。
4:登陆安易购,在支付宝专区那有一个管理支付宝账户,填写相应正确信息。
2)安易购购物NO2:支付宝设置支付宝安全交易流程的“收货满意后卖家才能拿到钱”使交易更安全!说白了,支付宝就是一个连接买家和卖家的中介,支付宝在网络购物中起着至关重要的地位,很大的保障了买家的利益,现在就教你如何设置支付宝账户。
1:登陆支付宝账户(密码是你的淘宝登陆密码,不是邮箱密码),左边一栏里找到“帐户信息管理”,为了安全,最好修改一下支付宝登陆密码,支付密码跟登陆密码不要一样,用户信息中资料要真实,身份证要和银行账户身份信息一致(注意:现在第一次登陆支付宝会直接出来一个页面,要求你设置自己的支付宝密码和支付密码,填写个人信息要真实!)2:“账户安全设置”设置一下你的密码保护,一定要记清楚哦!3:“银行账户信息”点开“银行账号管理”,输入你的支付宝密码,设置你的网上银行账号就可以了,一定是开通了网上银行的账号哦!设置完成后会让你去你的银行账户里确认一下金额,淘宝会给你点钱,填写一下就OK 了。
支付宝支付流程图
1、登录,点”我的支付宝”-“我要付款”:
点下一步,点确认信息并付款,请输入支付密码:再点确认付款就可以了。
2、如果您的支付宝账户有余额,那您可以使用支付宝账户的余额进行支付交易款,您只要输入支付宝账户的“支付密码”就可以进行支付:
如果您的支付宝账户余额为零,请选择相应的付款银行后点“付款到支付宝”使用银行卡进行付款:
3、再点“去网上银行付款”:
4、选择“证书客户支付”或“电子支付卡客户支付”后点“确认付款”:
5、输入您开通网上支付业务银行卡的“电子支付卡号”,并输入“银行卡支付密码”,再输入“验证码”后,点“确认付款”。
第1 页。
第三方支付清算流程图1、网上消费者浏览检索商户网页。
2、网上消费者在商户网站下订单。
3、网上消费者选择第三方支付平台,直接链接到其安全支付服务器上,在支付页面上选择自己适用的支付方式,点击后进入银行支付页面进行支付操作。
4、第三方支付平台将网上消费者的支付信息,按照各银行支付网关的技术要求,传递到各相关银行。
随着互联网的兴起,大家的支付方式也发生了翻天覆地的变化。
自从有了类似于支付宝,微信支付的第三方支付平台,日常生活中不管是网络购物,还是实体店消费都方便许多。
便利的背后支付流程到底又是怎样的呢?下面请看小编整理的第三方支付清算流程图资料。
▲一、第三方支付流程1、网上消费者浏览检索商户网页。
2、网上消费者在商户网站下订单。
3、网上消费者选择第三方支付平台,直接链接到其安全支付服务器上,在支付页面上选择自己适用的支付方式,点击后进入银行支付页面进行支付操作。
4、第三方支付平台将网上消费者的支付信息,按照各银行支付网关的技术要求,传递到各相关银行。
5、由相关银行(银联)检查网上消费者的支付能力,实行冻结、扣帐或划帐,并将结果信息传至第三方支付平台和网上消费者本身。
6、第三方支付平台将支付结果通知商户。
7、支付成功的,由商户向网上消费者发货或提供服务。
8、各个银行通过第三方支付平台向商户实施清算。
▲支付宝流程1、客户在电子商务网站上选购商品,最后决定购买,买卖双方在网上达成交易意向;2、客户选择利用第三方作为交易中介,客户用信用卡将货款划到第三方账户;3、第三方支付平台将客户已经付款的消息通知商家,并要求商家在规定时间内发货;4、商家收到通知后按照订单发货;5、客户收到货物并验证后通知第三方;6、第三方将其账户上的货款划入商家账户中,交易完成。
▲二、第三方平台结算支付模式有如下优点1、比较安全,信用卡信息或帐户信息仅需要告知支付中介,而无需告诉每一个收款人,大大减少了信用卡信息和账户信息失密的风险;2、支付成本较低,支付中介集中了大量的电子小额交易,形成规模效应,因而支付成本较低; (3)使用方便。