常见运动场地规格尺寸数据(体育教师考编必须掌握数据)
- 格式:doc
- 大小:203.50 KB
- 文档页数:9
标准球场尺寸及面积速查表(表一)
半圆式田径场尺寸及面积速查表(二)
99 98 2 15 .68
注:标准比赛场地设施布局;足球场、跑道、跳高和三级跳远、障碍水池( 3.66m X 3.66m X 0.50m - 0.70m)、掷标枪、掷铁饼、掷链球、撑杆跳、推铅球、跳高、110m 或根据甲方要求设计场地设施布局。
(如甲方要求不太明确,公司可设计1~3 套图纸,供甲方选择,每套图纸的布局要以文字加以说明)
(100m 起跑线、110m.栏起跑线、起跑区:至少3m、缓冲区:至少17m)。
场地设施布局按甲方要求设计布局或公司可设计1 ~ 3套图纸,供甲方选择,每套图纸的布局要以文字加以说明。
10
150m ~ 250m 设计至少4 条弯道、直道4-6条。
场地设施布局按甲方要求设计布局或公司可设计1 - 3 套图纸,供甲方选择,每套图纸的布局要以文字加以说明。
跳跃项目设施尺寸及面积速查表(表三)
球场围网(表四)
跑道、球场基础结构施工工艺速查表(表五)
28
29
30。
1、体育场:指有6条以上标准400米跑道、场地中心含有足球场、并建有固定看台的运动场。
(观众座席不少于500个)2、体育馆:指有固定看台可供训练比赛的室内体育设施。
座席数不少于500个。
不包括半封闭的室内体育设施。
3、游泳馆、跳水馆、室内(外)游泳池、室内(外)跳水池:指有固定看台或无固定看台可供游泳、跳水或戏水活动的室内体育设施。
室内游泳场地为全封闭的场地,室外游泳场为露天或大部分露天场地。
室内标准池为25米×10米以上,室外标准池为50米×25米。
4、有固定看台灯光球场:指有固定看台和固定灯光设备,可供篮球、排球、羽毛球等运动训练比赛用的室外体育场地。
灯光球场地面积不应小于26米×14米,四周各有2米的缓冲区。
5、综合房(馆):指同一建筑物内多层或分割独立的可同时开展两个以上运动项目的室内体育场地。
6、田径房(馆):指有200米以上环形跑道、供田径运动训练的室内体育场地。
7、篮球房(馆):其场地长宽不应小于26×14米,还应保留底线外2米、边线外2米的缓冲区。
8、排球房(馆):其场地长宽不应小于18×9米,还应保留底线外3米、边线外3米的缓冲区。
9、手球房(馆):其场地长宽不应小于40×20米,还应保留底线外2米、边线外1米的缓冲区。
10、体操房(馆):其场地长宽不应小于40×25米。
11、羽毛球房(馆):其场地长宽不应小于13.4×5.18米,还应保留底线外2米、边线外1米的缓冲区。
12、乒乓球房(馆):其场地面积不应小于192平方米。
13、武术房(馆):其场地长宽不应小于14×8米。
14、摔跤柔道房(馆):其场地长宽不应小于14×14米。
15、举重房(馆):其举重台长宽不应小于4×4米。
16、击剑房(馆):其剑道尺寸不应小于14×2米,长向每边留7米,宽向每边留3米。
17、健身房(馆):其场地面积不应小于40平方米。
常用室外运动场地标准尺寸
常用室外运动场地标准尺寸
2014-02-20 微设计
景观设计中经常用到的室外运动场地有网球场、篮球场、羽毛球场、排球场、足球场等。
一般球类的简易运动场地在平面划分上会有两部分组成:场地区和缓冲区。
景观设计时要注意根据实际情况预留运动缓冲区。
1.网球场
场地尺寸:23.77米X10.97米
缓冲区域:6.4米(长);3.65米(宽)
2.篮球场
场地尺寸:28米X15米
缓冲区域:4米(长);2米(宽)
3.羽毛球场
场地尺寸:13.4米X6.1米
缓冲区域:1.5米(长);0.5米(宽)
4.排球场
场地尺寸:18米X9米
缓冲区域:2米(长);2米(宽)
5.足球场
(1)五人制:
球场尺寸:40米X20米
缓冲区域:2米;2米
(2)七人制:
球场尺寸:65米X45米
缓冲区域:2米;1米
(2)十一人制:
球场尺寸:105米X68米缓冲区域:2米;2米。
体育各类场地尺寸铅球的场地:投掷圈内沿直径为2.135米,铁圈厚0.6厘米,高7.6厘米。
铁圈埋入地下,上沿与圈外地面齐平,比圈内地面高2厘米。
投掷圈外两侧各划一条宽5厘米,常75厘米的限制线。
它的后沿应通过圆心,并与纵轴线垂直。
抵趾板用木料制成。
内沿为弧形,弧长1.22米。
外沿为直线,内言与投掷圈的内沿相吻合,固定在地上。
落地有效区为40度。
落地区两侧的边线宽5厘米,不计入40度内。
篮球场尺寸国际篮联标准:整个篮球场地长28米,宽15米。
长款之比:28:15。
篮圈下沿距地面3.05米。
一、球场:是一个长方形的坚实平面,无障碍物。
对于国际篮联主要的正式比赛,球场的丈量要从界线的内沿量起。
对于所有其它比赛,国际篮联的适当部门,有权批准符合下列尺寸范围内的现有球场:长度减少4米,宽度减少2米,只要其变动互相成比例。
天花板或最低障碍物产高度至少7米。
球场照明要均匀,光度要充足。
灯光设备的安置不得妨碍队员的视觉。
所有新建球场的尺寸,要与国际篮联的主要正式比赛所规定的要求一致:长28米,宽15米。
二、线条:宽度为0.05米(5厘米)(一)界线:球场界线距观众、广告牌或任何其它障碍物至少2米。
球场长边的界线叫边线,短边的界线叫端线。
(二)中线:从边线的中点画一平行于端线的线叫中线;中线要向两侧边线外各延长0.15米(15厘米)。
(三)罚球线、限制区和罚球区:1.罚球线要与端线平行,它的外沿距离端线内沿5.80米;这条线长为3.60米。
它的中点必须落在连接两条端线中点的假想线上。
2.从罚球线两端画两条线至距离端线中点各3米的地方(均从外沿量起)所构成的地面区域叫限制区。
如果在限制区内部着色,它的颜色必须与中圈内部的着色相同。
3.罚球区是限制区加上以罚球线中点为圆心,以1.80米为半径,向限制区外所画出的半圆区域。
在限制区内的半圆要画成虚线。
4.罚球区两旁的位置区供队员在罚球时使用。
画法如下:(1)第一条线距离端线内沿1.75米,沿罚球区两侧边线丈量。
标准运动场尺寸
运动场是体育活动的重要场所,其尺寸的标准化对于保障运动员的比赛质量和
安全至关重要。
不同类型的运动场有着不同的尺寸标准,下面将就几种常见的运动场的标准尺寸进行介绍。
足球场是一种常见的运动场,其标准尺寸为长105米-110米,宽68米-75米。
而五人制足球场的标准尺寸为长25米-42米,宽16米-25米。
这些尺寸的标准化可以有效保障足球比赛的公平性和比赛质量。
篮球场是另一种常见的运动场,其标准尺寸为长28米,宽15米。
这样的尺寸
可以确保球员在比赛中有足够的空间进行运动,并且保证了比赛的公平性。
网球场的标准尺寸为长23.77米,宽8.23米。
这样的尺寸可以确保球员在比赛
中有足够的空间进行奔跑和挥拍,并且保证了比赛的公平性。
田径场是另一种常见的运动场,其标准尺寸为400米。
这样的尺寸可以确保田
径比赛的公平性和比赛质量。
除了以上几种常见的运动场外,还有许多其他类型的运动场,如曲棍球场、橄
榄球场、排球场等,它们都有着各自的标准尺寸,以确保比赛的公平性和比赛质量。
在建造和规划运动场时,必须严格按照相关的标准尺寸进行设计和施工,以确
保运动场的质量和安全。
此外,运动场的维护和管理也至关重要,只有做好运动场的维护工作,才能保证运动场的长期使用和良好状态。
总之,标准运动场尺寸的制定对于保障运动员的比赛质量和安全至关重要。
各
种类型的运动场都有着各自的标准尺寸,这些标准尺寸的制定和遵守可以有效保障比赛的公平性和比赛质量。
建造、规划、维护和管理标准尺寸的运动场是保障运动员健康和比赛质量的重要举措。
各类运动场馆尺寸大全随着人们生活水平的不断提升,全民健身成为越来越多的人的选择,老年人跳广场舞,年轻人撸铁,以及各种各类的运动场馆。
发展体育建设,增强全民体质。
下面来介绍一下各类运动场馆的标准尺寸。
1.篮球场尺寸:主场副场:长34米X宽19米面积646平方米主场:长28米X宽15米面积420平方米标准篮球场尺寸2.网球场尺寸主场副场:长36.6米X18.3米面积669平方米主场:长23.774米x10.973米面积260.87平方米标准网球场尺寸3.羽毛球场尺寸主场副场:长17.4米x10.1米面积175.74平方米双打主场:长13.4米x宽6.1米面积81.74平方米单打主场:长13.4米x宽5.18米面积69.412平方米羽毛球场标准尺寸4.排球场尺寸主场副场:长24米x宽18米面积432平方米主场:长21米x宽12米面积252平方米排球场标准尺寸5.乒乓球场尺寸主场副场:长14米x宽7米面积98平方米主场:长8米x宽4米面积32平方米乒乓球场地标准尺寸6.五人足球场尺寸主场副场:长44米x宽24米面积1056平方米主场:长40米x宽20米面积800平方米五人足球场标准尺寸7.七人足球场尺寸场地:长 65—68 米,宽 45—48 米球门:宽 5 米,高 2 米七人足球场标准尺寸8.11人正规足球场尺寸场地:长105米、宽68米;面积7140㎡球门:长7.32米、高2.44米;大禁区(罚球区):长40.32米、宽16.5米,在底线距离球门柱16.5米;小禁区(球门区):长18.32米、宽5.5米,在底线距离球门柱5.5米;中圈区:半径9.15米;角球区:半径1米,距离大禁区13.84米;罚球弧:以点球点为中心,半径9.15米的半圆;点球点:距离球门线11米11人足球场标准尺寸9.手球场尺寸主场:长40米x宽20米面积800平方米手球场地标准尺寸10.藤球场尺寸主场:长13.4米x宽6.1米藤球场标准尺寸。
田径篮球排球羽毛球网球等体育运动场地标准规格数据田径场:标准400米场地,半径为36.5米至内突沿外沿。
每条跑道宽1.22米(包含右侧分道线),分道线宽5厘米跨栏:起点至第一栏的距离:跳远与三级跳1、坑宽至少2.75米,最宽3米,长一般6—9米。
助跑道宽1.22—1.25米,长至少40米。
2、跳远起跳板前沿至沙坑的近段距离为2—4米,沙坑至远端的距离至少10米。
三级跳远起跳线至沙坑近端的距离男子至少13米,女子至少11米(7米,9米),至沙坑远端距离至少21米。
3、坑内沙面与起跳板表面在一个水平面上。
起跳板用木料制成,长1.22米,宽20厘米,漆成白色。
起跳板前有一块橡皮泥显示板,用来帮助裁判员判断运动员是否犯规。
跳高和撑杆跳高跳高落地区至少长5米,宽3米。
助跑道长度不限,最少为15米。
如果条件许可,应不短于20米,呈扇形。
跳高架应该有足够的高度,须配稳定放置横杆的横杆托,两立柱之间距离为4.00~4.04米。
撑竿跳高的落地区,至少5米×5米,重大比赛为6米×6米。
落地区和穴斗两边铺海绵包。
助跑道宽1.22米,长最少40米。
撑竿跳高插斗用木料、金属或其它坚实材料制成。
插斗埋入地下,上口应与地面齐平。
撑竿跳高架两立柱或延伸臂之间距离应不少于4.30米,不超过4.37米。
投掷(铅球、链球、铁饼、标枪)铅球和的投掷圈直径2.135米,铁饼的投掷圈稍大一点,直径2.5米。
标枪投掷区是一条宽4米,长约30~36.5米的助跑道。
在助跑道两边有两条宽5厘米的边界线,边界线的顶端是一个金属或者木质的弧形投掷弧,弧线的半径为8米,线宽7厘米。
弧线两端各有两条线为75厘米,线宽7厘米,与助跑道的两平行线垂直。
铅球、链球和铁饼比赛的落地区的扇面角度是34.92度,标枪比赛为约29度。
线宽5厘米,不包括在规定的长度(距离)和角度线之内。
羽毛球网一般全长610厘米,宽76厘米,离地面155厘米。
球场全长13.4米,单打场地宽5.18米,双打场地宽6.1米。
运动场地尺寸1、篮球场场地尺寸:主场+副场:长34米×宽19米,面积646平米;主场:长28米×宽15米,面积420平米;围网高4米,灯杆高6米,6组灯;室内要求高度不低于7米。
2、网球场场地尺寸:主场+副场:长36.6米×宽18.3米,面积669平米;主场:长23.774米×宽10.973米,面积260.87平米;围网高4米,灯杆高6米,8组灯;室内要求高度不低于11.5米。
3、羽毛球场地尺寸:主场+副场:长17.4米×宽10.1米,面积175.74平米;双打主场:长13.4米×宽6.1米,面积81.74平米;单打主场:长13.4米×宽5.18米,面积69.412平米。
室内要求高度不低于9米4、排球场地尺寸:主场+副场:长24米×宽18米,面积432平米;主场:长21米×宽12米,面积252平米。
要求室内高度不低于12.5米5、乒乓球场地尺寸:主场+副场:长14米×宽7米,面积98平米;主场:长8米×宽4米,面积32平米。
6、五人足球场地尺寸:主场+副场:长44米×宽24米,面积1056平米;主场:长40米×宽20米,面积800平米。
7、足球场场地尺寸:长105米×宽68米,面积7140平米。
8、已知标准跑道全长400米,是指最内圈跑道的长度,而且知道最内圈的半径为36米,所以只需先求出最内圈跑道的两个半圆弯道的周长和,然后用400米减去两个弯道的周长和,就得到直道的长。
400-3.14×36×2≈174174÷2=87米第一87×2+2×3.14×(36+1.2×0) =400第二87×2+2×3.14×(36+1.2×1)≈408第三87×2+2×3.14×(36+1.2×2) =415第四87×2+2×3.14×(36+1.2×3)≈423米第五87×2+2×3.14×(36+1.2×4)≈430米第六87×2+2×3.14×(36+1.2×5)≈438米第七87×2+2×3.14×(36+1.2×6)≈445米第八87×2+2×3.14×(36+1.2×7)≈453米1:那么最外圆的跑道半径为多少米36+1.2×7=44.4米2:相邻两条跑道的弯道部分相差多少米?2×3.14×1.2=7.536米3:若进行200米的赛跑,第3跑道的运动员要比第一跑道的运动员起跑点提前约多少米?2×3.14×(1.2×2)=?米400米标准跑道的面积约是8515平米,一般设8条跑道,每道宽1.22米附:综合资料1、壁球场分为:批荡式营造和模板式营造。
篮球场地的尺寸
说明:
1、所有新建球场的尺寸,要与国际篮联的主要正式比赛所规定的要求一致:长28米,宽15米。
2、球场的丈量要从界线的内沿量起。
3、国际篮联的适当部门,有权批准:长度减少4米,宽度减少2米,只要其变动互相成比例。
4、天花板或最低障碍物产高度至少7米。
5、球场照明要均匀,光度要充足。
灯光设备的安置不得妨碍队员的视觉。
6、划线条宽度为0.05米(5厘米)。
网球场地标准尺寸
排球场地标准尺寸乒乓球场地标准尺寸
羽毛球场地的尺寸
长13.40米,单打场地宽5.18米,双打场地宽6.10米,中间球网长6.10米、高1.55米。
说明:
1.单打发球边界:底线是外线边线是内线
2.双打发球边界:底线是内线边线是外线。
无论单打还是双打都要发对角区域,并且要发进前发球线以内!
3.打起来以后,单打的底线、边线和发球一样,只是不受对角区域和前发球线的限制。
双打的底线和单打一样也是外线,(内底线只在双打发球瞬间有用),边线还是外线,并且同样不受对角和前发球线的限制。
运动场地尺寸1、篮球场场地尺寸:主场+副场:长34米×宽19米,面积646平米;主场:长28米×宽15米,面积420平米;围网高4米,灯杆高6米,6组灯;室内要求高度不低于7米。
2、网球场场地尺寸:主场+副场:长36.6米×宽18.3米,面积669平米;主场:长23.774米×宽10.973米,面积260.87平米;围网高4米,灯杆高6米,8组灯;室内要求高度不低于11.5米。
3、羽毛球场地尺寸:主场+副场:长17.4米×宽10.1米,面积175.74平米;双打主场:长13.4米×宽6.1米,面积81.74平米;单打主场:长13.4米×宽5.18米,面积69.412平米。
室内要求高度不低于9米4、排球场地尺寸:主场+副场:长24米×宽18米,面积432平米;主场:长21米×宽12米,面积252平米。
要求室内高度不低于12.5米5、乒乓球场地尺寸:主场+副场:长14米×宽7米,面积98平米;主场:长8米×宽4米,面积32平米。
6、五人足球场地尺寸:主场+副场:长44米×宽24米,面积1056平米;主场:长40米×宽20米,面积800平米。
7、足球场场地尺寸:长105米×宽68米,面积7140平米。
8、已知标准跑道全长400米,是指最内圈跑道的长度,而且知道最内圈的半径为36米,所以只需先求出最内圈跑道的两个半圆弯道的周长和,然后用400米减去两个弯道的周长和,就得到直道的长。
400-3.14×36×2≈174174÷2=87米第一87×2+2×3.14×(36+1.2×0) =400第二87×2+2×3.14×(36+1.2×1)≈408第三87×2+2×3.14×(36+1.2×2) =415第四87×2+2×3.14×(36+1.2×3)≈423米第五87×2+2×3.14×(36+1.2×4)≈430米第六87×2+2×3.14×(36+1.2×5)≈438米第七87×2+2×3.14×(36+1.2×6)≈445米第八87×2+2×3.14×(36+1.2×7)≈453米1:那么最外圆的跑道半径为多少米36+1.2×7=44.4米2:相邻两条跑道的弯道部分相差多少米?2×3.14×1.2=7.536米3:若进行200米的赛跑,第3跑道的运动员要比第一跑道的运动员起跑点提前约多少米?2×3.14×(1.2×2)=?米400米标准跑道的面积约是8515平米,一般设8条跑道,每道宽1.22米附:综合资料1、壁球场分为:批荡式营造和模板式营造。
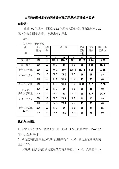
常见运动场地规格尺寸数据(体育教师考编必须掌握数据)田径场:标准400米场地,半径为36.5米至内突沿外沿。
每条跑道宽1.22米(包含右侧分道线),分道线宽5厘米跨栏:起点至第一栏的距离:跳远与三级跳1、坑宽至少2.75米,最宽3米,长一般6—9米。
助跑道宽1.22—1.25米,长至少40米。
2、跳远起跳板前沿至沙坑的近段距离为2—4米,沙坑至远端的距离至少10米。
三级跳远起跳线至沙坑近端的距离男子至少13米,女子至少11米(7米,9米),至沙坑远端距离至少21米。
3、坑内沙面与起跳板表面在一个水平面上。
起跳板用木料制成,长1.22米,宽20厘米,漆成白色。
起跳板前有一块橡皮泥显示板,用来帮助裁判员判断运动员是否犯规。
跳高和撑杆跳高跳高落地区至少长5米,宽3米。
助跑道长度不限,最少为15米。
如果条件许可,应不短于20米,呈扇形。
跳高架应该有足够的高度,须配稳定放置横杆的横杆托,两立柱之间距离为4.00~4.04米。
撑竿跳高的落地区,至少5米×5米,重大比赛为6米×6米。
落地区和穴斗两边铺海绵包。
助跑道宽1.22米,长最少40米。
撑竿跳高插斗用木料、金属或其它坚实材料制成。
插斗埋入地下,上口应与地面齐平。
撑竿跳高架两立柱或延伸臂之间距离应不少于4.30米,不超过4.37米。
投掷(铅球、链球、铁饼、标枪)铅球和的投掷圈直径2.135米,铁饼的投掷圈稍大一点,直径2.5米。
标枪投掷区是一条宽4米,长约30~36.5米的助跑道。
在助跑道两边有两条宽5厘米的边界线,边界线的顶端是一个金属或者木质的弧形投掷弧,弧线的半径为8米,线宽7厘米。
弧线两端各有两条线为75厘米,线宽7厘米,与助跑道的两平行线垂直。
铅球、链球和铁饼比赛的落地区的扇面角度是34.92度,标枪比赛为约29度。
线宽5厘米,不包括在规定的长度(距离)和角度线之内。
羽毛球羽毛球网一般全长610厘米,宽76厘米,离地面155厘米。
7140平方米正规足球场大小:场地:长105米、宽68米;球门:长7.32米、高2.44米;大禁区(罚球区):长40.32米、宽16.5米,在底线距离球门柱16.5米;小禁区(球门区):长18.32米、宽5.5米,在底线距离球门柱5.5米;中圈区:半径9.15米;角球区:半径1米,距离大禁区13.84米;罚球弧:以点球点为中心,半径9.15米的半圆;点球点:距离球门线11米《国际田联手册》规定标准半圆式田径场跑道全长为400米,由两个直道和两个弯道组成。
目前国际国内田径比赛通常使用以下规格的田径场。
(一)内突沿半径为36米的田径场一分道计算半径为36.30米,一分道一个弯道计算线长114.04米,两个弯道计算线长为228.08米。
一个直段长为85.96米,两个直段长为171.92米,一分道一圈计算线长度为400米。
如北京工人体育场、辽宁鞍山市体育场、上海沪南体育场等。
(二)内突沿设计半径为37.898米的田径场一分道计算半径为38.198米,一分道一个弯道计算线长为120米,两个弯道计算线长240米。
一个直段为80米,两个直段长为160米,一分道一圈计算线长度为400米。
如北京国家奥林匹克体育中心田径场、沈阳市体育中心田径场、24届奥运会韩国汉城田径场等。
(三)内突沿设计半径为36.50米的田径场一分道计算半径为36.80米,一分道一个弯道计算线长为115.61米,两个弯道计算线长231.22米。
一个直段为84.39米,两个直段长为168.78米,一分道一圈计算线长度为400米。
如大连市体育场、广州奥林匹克田径场、长沙市贺龙体育场、23届奥运会美国洛杉机田径场等。
(四)径赛跑道的宽度径赛跑道宽9.76米至10.00米(八条分道)或7.32米至7.50米(六条分道),每条分道宽1.22~1.25米(包括右侧分道线),分道线宽5厘米,所有分道宽应相同。
除草地跑道外,跑道内侧应用合适材料制成的突沿加以分界,突沿高约5厘米,最小宽度5厘米;如能排水,突沿最高可达6.5厘米,但不得超过;如无突沿,则需画5厘米宽的标志线。
常见运动场地规格尺寸数据
(体育教师考编必须掌握数据)
田径场:
标准400米场地,半径为36.5米至内突沿外沿。
每条跑道宽1.22米(包含右侧分道线),分道线宽5厘米
跨栏:
起点至第一栏的距离:
跳远与三级跳
1、坑宽至少2.75米,最宽3米,长一般6—9米。
助跑道宽1.22—1.25米,长至少40米。
2、跳远起跳板前沿至沙坑的近段距离为2—4米,沙坑至远端的距离至少10米。
三级跳远起跳线至沙坑近端的距离男子至少13米,女子至少11米(7米,9米),至沙坑远端距离至少21米。
3、坑内沙面与起跳板表面在一个水平面上。
起跳板用木料制成,长1.22米,宽20厘米,漆成白色。
起跳板前有一块橡皮泥显示板,用来帮助裁判员判断运动员是否犯规。
跳高和撑杆跳高
跳高落地区至少长5米,宽3米。
助跑道长度不限,最少为15米。
如果条件许可,应不短于20米,呈扇形。
跳高架应该有足够的高度,须配稳定放置横杆的横杆托,两立柱之间距离为4.00~4.04米。
撑竿跳高的落地区,至少5米×5米,重大比赛为6米×6米。
落地区和穴斗两边铺海绵包。
助跑道宽1.22米,长最少40米。
撑竿跳高插斗用木料、金属或其它坚实材料制成。
插斗埋入地下,上口应与地面齐平。
撑竿跳高架两立柱或延伸臂之间距离应不少于4.30米,不超过4.37米。
投掷(铅球、链球、铁饼、标枪)
铅球和的投掷圈直径2.135米,铁饼的投掷圈稍大一点,直径2.5米。
标枪投掷区是一条宽4米,长约30~36.5米的助跑道。
在助跑道两边有两条宽5厘米的边界线,边界线的顶端是一个金属或者木质的弧形投掷弧,弧线的半径为8米,线宽7厘米。
弧线两端各有两条线为75厘米,线宽7厘米,与助跑道的两平行线垂直。
铅球、链球和铁饼比赛的落地区的扇面角度是34.92度,标枪比赛为约29度。
线宽5厘米,不包括在规定的长度(距离)和角度线之内。
羽毛球
羽毛球网一般全长610厘米,宽76厘米,离地面155厘米。
球场全长13.4米,单打场地宽5.18米,双打场地宽6.1米。
(双打长13.4—0.76*2=11.88米,单打为13.4米)。
边线为宽4厘米,包括在场地之内。
单打区域:3 4 5 6 9 13 14 17 18这些都是单打
单打发球:发球要发在4 6 13 14区域
双打区域:整区域
双打发球:发球要在 2 4 6 8 12 13 14 15
球落在所有边线,及拐角上都算赢
排球:
排球比赛场地呈长方形、长18米,宽9米,正中有一条中线把场地分为相等的两个场区。
所有的线均宽5厘米,两侧的线称边线,两边的线称端线。
场上空7米以内(奥运会和国际重大比赛要高12.50米)和四周至少2米(奥运会和国际重大比赛端线后要有8米,边线外要有5米)内不得有障碍物。
在场地中线上空,架有球网。
网宽1米,长9.50米,张挂在场外两根圆柱上。
女子网高2.24米,男子网高2.43米。
球网两端垂直于边线和中线的交界线各有5厘米宽的标志带,在其外侧各连接一根长1.80米的标志杆。
排球外壳用柔软的熟皮或人造革制成,内装橡皮胆,圆周为65-70厘米,重量为260-280克,气压为0.40-0.45公斤/平方厘米。
网球:
国际网联和国家体委颁布的《网球竞赛规则》中规定,一片标准网球场地的占地面积不小于36.58米(长)×18.29米(宽),这个
尺寸也是一片标准网球场地四周围挡网或室内建筑内墙面的净尺寸。
在这个面积内,有效双打场地的标准尺寸是:23.77米(长)×10.97米(宽),在每条端线后应留有不小于6.40米得余地,在边线外应有不小于3.66米的空地。
在球场安装网柱,两柱中心测量,柱间距离是12.80米。
网柱顶端距地平面是1.07米,球网中心上沿距地平面是0.914米。
如果是两片或两片以上相邻而建的并行网球场地,相邻场地的边线之间距离不小于4米。
乒乓球:
乓球台
台面尺寸:2740×1525mm
台高:760mm
网宽1.83米,网高0.1525米:
场地:足球场的1/73、网球场的1/7那么大,用75cm高的挡板围成长14m、宽7m的长方形,灯光(亮度要达到1000勒克斯)高出地面5m。
篮球:
对于国际篮联主要的正式比赛(见“正式比赛程序”第五节),篮球场尺寸为:长28米,宽15米,篮球场的丈量是从界线的内沿量起。
对于所有其它比赛,国际篮联的适当部门,如地区委员会对地区或洲的比赛,或国家联合会对所有国内的比赛,有权批准符合下列尺寸范围内的现有篮球场:长度减少4米,宽度减少2米,只要其变动互相成比例。
天花板或最低障碍物的高度至少7米。
篮球场照明要均匀,光度要充足。
灯光设备的安置不得妨碍队员
的视觉。
所有新建篮球场的尺寸,要与国际篮联的主要正式比赛所规定的要求一致:长28米,宽15米。
篮板:1.80*1.20*0.03米,四周边沿画0.05米的边线。
木质画黑色,透明画白色。
板上长方形,0.59*0.45米(从外沿量起)线宽0.05米。
篮板的下沿距离地面2.75米,中心垂直落在场内距离端线中点1.20米的地方。
篮板支柱应设在场外,距离端线外沿至少1米。
球篮:包括篮圈和篮网。
篮圈应由是新铁条制成,内径为0.45米,圈条的直径为0.02米。
应漆成橙色。
应固定在篮板上,离地面3.05米,与篮板面相距0.15米。
篮网用白色线绳织成,长0.40米。
篮球:圆周为0.75—0.78米,重量为600—650克。
充气后使球从。
1.80的高度落到较硬的地面上,反弹起来的高度不得低于1.20米,也不得低于1.40米。
线条及其尺寸线条及其尺寸
(一)界线
1、篮球场要用线条按第二条规定画出,并且界线距观众、广告牌或任何其它障碍物至少2米。
2、篮球场长边的界线叫边线,短边的界线叫端线。
(二)中线从边线的中点画一平行于端线的线叫中线;中线要向两侧边线外各延长0.15米(15厘米)。
(三)罚球线、限制区和罚球区
1、罚球线要与端线平行,它的外沿距离端线内沿5.80米;边条线长为3.60米。
它的中点必须落在连接两条端线中点的假想线上。
2、从罚球线两端画两条线至距离端线中点各3米的地方(均从外沿量起)所构成的地面区域叫限制区。
如果在限制区内部着色,它的颜色必须与中圈内部的着色相同。
3、罚球区是限制区加上以罚球线中点为圆心,以1.80米为半径,向限制区所画出的半圆区域。
在限制区内的半圆要画成虚线。
4、罚球区两旁的位置区供队员在罚球时使用。
画法如下:
(1)第一条线距离端线内沿1.75米,沿罚球区两侧边线丈量。
(2)第一位置区的宽度为0.85米(85厘米),并且与中立区域的始端相接。
(3)中立区域的宽度为0.40米(40厘米),并且用和其它线条相同的颜色涂实。
(4)第二位置区与中立区域相邻,宽度为0.85米(85厘米)。
(5)第三位置区与第二位置区相邻,宽度为0.95米(85厘米) 。
(6)所有用来画这些位置区的线条,其长度为0.10米(10厘米),并垂直于罚球区边线的外侧。
(四)中圈中圈要画在球场的中央,半径为1.80米,从圆周的外沿丈量。
如果在中圈内部着色,它的颜色必须与限制区内部的着色相同。
(五)3分投篮区
某队的3分投篮区是指除对方球篮附近被下述条件限制出的区域之
外的整个球场地区。
这些条件包括:
1、分别距边线1.25米,从端线引出两条平行线;
2、半径为6.25米(量至圆弧外沿)的圆弧(半圆)与两平行线相交;
3、该圆弧的圆心要在对方球篮的中心垂直线与地面的交点上。
圆心距端线内沿中点的距离为1.575米。
注:假如篮球场宽度少于15米,圆弧仍按上述6.25米半径画出。
(六)球队席区域球队席区域要按下述条件画出:
1、在记录台和球队席同侧的场外;
2、每个区域分别由一条从端线向外延伸至少2米长的线,和另一条离中线5米且垂直于边线并至少长2米的线所限定。
注解:
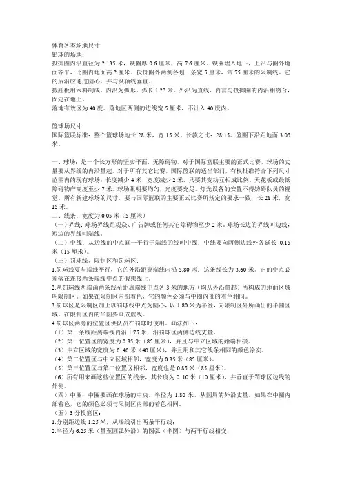
一、比赛期间,仅允许教练员、助理教练员、替补队员和最多5名有特定职务的随队人员(如:领队、医生、按摩员、统计员、译员等)坐在球队席区域内。
其他人员不得坐在球队席5米的范围内。
二、随队人员享有权利,也负有责任。
因此,他的行为在裁判员的管辖之下。
三、如情况需要,主裁判员可以减少在球队席区域内的随队人员数。