流水施工的组织方式
- 格式:doc
- 大小:251.00 KB
- 文档页数:9
流水施工组织方式一、概述在建筑施工过程中,如何合理组织施工流程,成为了影响施工效率的关键因素之一。
流水施工是一种常见的组织方式,即以流水线的形式进行施工,通过统筹规划,优化施工流程,提高施工效率,降低施工成本。
本文将深入探讨流水施工的基本概念、流程规划、施工管理等方面。
二、流水施工的基本概念流水施工是一种将施工过程中的各个环节串联起来,形成一个流程,以达到高效率和高质量的施工方式。
其基本概念包括以下三个方面:1、流水线施工流水施工是基于流水线指定的生产过程和工序,由施工人员依次完成各项工作任务。
流水线上每个岗位的工作任务都固定不变,施工人员一旦掌握其对应的工作技能,便可快速、高效地完成自己的工作。
2、信息流和物流的协同配合在流水施工中,信息流和物流的协同配合很重要。
信息流主要指施工流程信息的传递,包括施工计划、设计图纸、工作指导书等。
物流主要指施工过程中涉及到的材料、设备和工具的物流运作,如后续工序所需的材料和工具等。
信息流和物流的协同运作可以避免因工期延误而影响施工质量和进度的问题。
3、精益施工 philosophy流水施工的核心在于实施精益施工理念,通过优化施工过程、降低工人负担、提高效率,实现生产效率和质量的最大化。
精益施工要求精益生产的思路,以及对施工过程中所有问题的预见和解决。
三、流水施工的流程规划流水施工的流程规划包括主要的工作流程、工作路径和各岗位的工作内容。
1、工作流程流水施工工作流程主要分为以下几个过程:•先期准备:对施工区域进行整理,防护,交通道路、设备符合施工要求,预先准备所需工具和材料。
•施工前期:现场人员协调工作,准确勘测,依据施工计划,先后布置工作并安排好所需材料。
•施工中期:按照计划及时组织好人员,保证各个岗位的工作齐心协力,快速完成各项工作。
•施工后期:在整段施工完毕之后,做好检查工作,处理尾差和尾款问题,并对施工过程、材料等进行整理和存档。
2、工作路径流水施工的工作路径较为固定,以保证施工的连贯性和高效性,主要包括理论路径和实际路径。
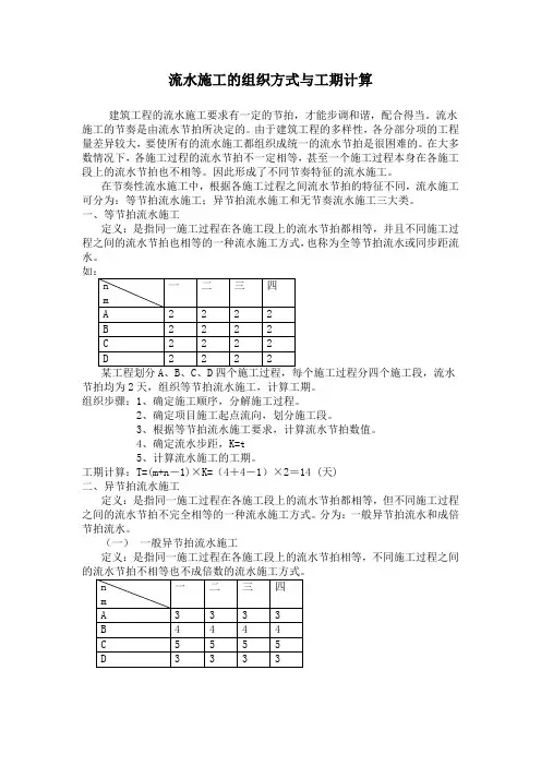
流水施工的组织方式与工期计算建筑工程的流水施工要求有一定的节拍,才能步调和谐,配合得当。
流水施工的节奏是由流水节拍所决定的。
由于建筑工程的多样性,各分部分项的工程量差异较大,要使所有的流水施工都组织成统一的流水节拍是很困难的。
在大多数情况下,各施工过程的流水节拍不一定相等,甚至一个施工过程本身在各施工段上的流水节拍也不相等。
因此形成了不同节奏特征的流水施工。
在节奏性流水施工中,根据各施工过程之间流水节拍的特征不同,流水施工可分为:等节拍流水施工;异节拍流水施工和无节奏流水施工三大类。
一、等节拍流水施工定义:是指同一施工过程在各施工段上的流水节拍都相等,并且不同施工过程之间的流水节拍也相等的一种流水施工方式,也称为全等节拍流水或同步距流水。
节拍均为2天,组织等节拍流水施工,计算工期。
组织步骤:1、确定施工顺序,分解施工过程。
2、确定项目施工起点流向,划分施工段。
3、根据等节拍流水施工要求,计算流水节拍数值。
4、确定流水步距,K=t5、计算流水施工的工期。
工期计算:T=(m+n-1)×K=(4+4-1)×2=14 (天)二、异节拍流水施工定义:是指同一施工过程在各施工段上的流水节拍都相等,但不同施工过程之间的流水节拍不完全相等的一种流水施工方式。
分为:一般异节拍流水和成倍节拍流水。
(一)一般异节拍流水施工定义:是指同一施工过程在各施工段上的流水节拍相等,不同施工过程之间如:某工程划分为A、B、C、D四个施工过程,分四个施工段组织流水施工,各施工过程的流水节拍分别为:t A=3,t B=4,t C=5,t D=3;试求该工程的工期。
组织步骤:1、确定流水施工顺序,分解施工过程。
2确定施工起点流向,划分施工段。
3确定流水节拍。
4确定流水步距。
5确定计划总工期工期计算:流水步距K A,B=t A=3天;K B,C=t B=4天;K C,D=m×t C-(m-1)×t D=4×5-(4-1)×3=11(天)工期T=∑K+t n=(3+4+11)+(4×3)=30 (天)(二)成倍节拍流水定义:是指同一施工过程在各个施工段上的流水节拍相等,不同施工过程t A=2,t B=6,t C=4 试组织等步距的异节拍流水施工。
第二章流水施工原理流水施工是一种科学、有效的工程项目施工组织方法之一,它可以充分地利用工作时间和操作空间,减少非生产性劳动消耗,提高劳动生产率,保证工程施工连续、均衡、有节奏地进行,从而对提高工程质量、降低工程造价、缩短工期有着显著的作用。
第一节基本概念一、流水施工方式(一)组织施工的方式【考虑因素】施工特点、工艺流程、资源利用、平面或空间布置要求;【组织方式】依次施工、平行施工、流水施工。
【举例】某住宅区拟建三栋结构相同的建筑物,其编号分别为I、II、III,各建筑物的基础工程均可分解为挖土方、浇混凝土基础和回填土三个施工过程,分别由相应的专业队按施工工艺要求依次完成,每个专业队在每栋建筑物的施工时间均为5周,各专业队的人数分别为10人、16人和8人。
三栋建筑物的基础工程施工的不同组织方式如图所示:1.依次施工将拟建工程项目中的每一个施工对象分解为若干个施工过程,按施工工艺要求依次完成每一个施工过程;当一个施工对象完成后,再按同样的顺序完成下一个施工对象,依次类推,直至完成所有施工对象。
依次施工方式具有的特点:(1)没有充分地利用工作面进行施工,施工工期长;(2)如果按专业成立工作队,则各专业队不能连续作业,有时间间歇,劳动力及施工机具等资源无法均衡使用;(3)如果由一个工作队完成全部施工任务,则不能实现专业化施工,不利于提高劳动生产率和工程质量;(4)单位时间内投入的劳动力、施工机具、材料等资源量较少,有利于资源供应的组织;(5)施工现场的组织、管理比较简单。
2.平行施工组织几个劳动组织相同的工作队,在同一时间、不同的空间,按施工工艺要求完成各施工对象。
平行施工方式具有的特点:(1)充分地利用工作面进行施工,工期短;(2)如果每一个施工对象均按专业成立工作队,劳动力及施工机具等资源无法均衡使用;(3)如果由一个工作队完成一个施工对象的全部施工任务,则不能实现专业化施工,不利于提高劳动生产率;(4)单位时间内投入的劳动力、施工机具、材料等资源成倍的增加,不利于资源供应的组织;(5)施工现场的组织管理比较复杂。
第三节流水施工的组织方式按照流水节拍的节奏特征,流水作业主要包括全等节拍流水作业、成倍节拍流水作业和分别流水作业三种方式。
一、全等节拍流水施工1.组织全等节拍流水施工的条件当所有的施工过程在各个施工段上的流水节拍彼此相等,这时组织的流水施工方式称为全等节拍流水。
组织这种流水,首先,尽量使各施工段的工程量基本相等;其次,要先确定主导施工过程的流水节拍;第三,使其它施工过程的流水节拍与主导施工过程的流水节拍相等,做到这一点的办法主要是调节各专业队的人数。
2.组织方法(1)确定项目施工起点流向,分解施工过程。
(2)确定施工顺序,划分施工段。
(3)确定流水节拍。
根据全等节拍流水要求,应使各流水节拍相等。
(4)确定流水步距,k=t。
(5)计算流水施工的工期。
流水施工的工期可按下式进行计算T=(j·m+n-1)·K+ΣZ1-ΣC式中,T为流水施工总工期;j为施工层数;m为施工段数;n为施工过程数;k为流水步距;z1为两施工过程在同一层内的技术组织间歇时间;c为同一层内两施工过程间的平行搭接时间。
(6)绘制流水施工指示图表。
3.应用举例(1)单层无技术间歇和搭接。
【例3-2】某分部工程由四个分项工程组成,划分成五个施工段,流水节拍均为3天,无技术组织间歇,试确定流水步距,计算工期,并绘制流水施工进度表。
【解】由已知条件知,宜组织全等节拍流水。
1.确定流水步距。
由全等节拍专业流水的特点知:k=t=3天2.计算工期。
T=(m+n-1)·k=(5+4-1)×3=24天3.绘制流水施工进度表。
如图3-4。
图3-4等节拍专业流水施工进度【例3-3】某二层现浇钢筋混凝土工程,有支模板、绑扎钢筋和浇混凝土三个施工过程,即n=3。
在竖向上划分为两个施工层,即结构层与施工层相一致。
如流水节拍都是3d(可通过调整劳动力人数来实现),试分别按以下三种情况组织全等节拍流水:(1)施工段数m=4;(2)施工段数m=3;(3)施工段数m=2。
流水施工组织方式的特点1、流水施工组织方式的概念流水施工组织方式是指建筑工地在施工过程中,把各工序的工作按一定的先后顺序排列,使之紧凑、连续、高效地完成,以节约施工费用、提高施工质量和有效地控制施工进度为目的的施工组织方式。
2、流水施工组织方式的特点(1)紧凑性。
流水施工组织方式把各工序紧凑地安排下来,使得施工进度更加加快,提高了效率。
(2)节约性。
流水施工组织方式把各工序的施工步骤按次序组织起来,能够把施工时间减少,节约施工费用。
(3)高效性。
流水施工组织方式把各工序的施工过程的时间、材料、劳动等资源有效地组织起来,使得施工高效进行,提高了施工质量。
(4)灵活性。
流水施工组织方式是一种灵活性非常强的施工组织方式,它可以根据工地的实际情况随时调整施工方案,使施工进度更加规范,提高施工质量。
3、流水施工组织方式的优势(1)流水施工组织方式能够有效地控制施工进度,提高施工质量,使工程项目更加高效地完成。
(2)流水施工组织方式能够节约施工费用,提高施工效率,更快地完成工程项目。
(3)流水施工组织方式能够有效地管理施工资源,使施工过程更加高效,更好地满足施工需求。
(4)流水施工组织方式能够有效控制施工质量,保证施工质量,确保工程质量。
4、流水施工组织方式的应用流水施工组织方式在各种建筑工程中都有广泛的应用,如建筑工地、水利工程、公路工程、桥梁工程、铁路工程等。
这种施工组织方式在建设高速公路、高速铁路、机场、港口等大型工程中应用更加普遍,为施工进度的控制、施工质量的确保和施工费用的节约提供了重要依据。
5、流水施工组织方式的不足(1)流水施工组织方式依赖于施工现场的设备、设施、材料等资源,如果施工现场设备设施不齐全,将会影响施工进度的控制,甚至影响施工质量。
(2)流水施工组织方式依赖于施工现场的劳动力,如果缺乏足够的劳动力,将会影响施工进度的控制,甚至影响施工质量。
(3)流水施工组织方式依赖于施工现场的管理,如果施工现场管理不到位,将会影响施工进度的控制,甚至影响施工质量。
建筑施工组织流水建筑施工的组织方式及工期计算建筑施工组织流水是指在施工过程中,根据工程的具体要求和施工方法,进行合理的组织、安排和协调工程人力、材料、机械和施工工艺等各项资源,以达到施工质量、进度、安全和经济的目标。
下面将介绍建筑施工的组织方式以及工期计算的方法。
1.建筑施工的组织方式(1)功能线组织方式:功能线是指建筑施工中各项专业施工工序的组织线路,按照功能线组织,能够实现施工工序之间的连续、高效进行。
常见的功能线包括地下工程施工线、地上主体结构施工线、装饰装修施工线等。
这种组织方式适用于较大规模的建筑工程,可以提高施工效率和质量。
(2)作业区域组织方式:按作业区域进行施工组织,将施工现场划分为不同的工区,每个工区进行独立的施工作业。
这种组织方式适用于施工面积较大,工序繁多且相互干扰较大的项目。
通过划分作业区域可以有效控制施工过程中的施工质量和安全。
(3)模块化组织方式:将建筑工程划分为多个相对独立的模块,在施工过程中分别进行施工,最后组装起来。
这种组织方式适用于施工期限紧、施工环境受限等情况。
通过使用模块化组织方式可以提高施工速度和质量。
2.工期计算的方法在建筑施工中,工期计算是对施工活动的时间进行合理安排和控制的过程。
下面介绍两种常用的工期计算方法。
(1)关键路径法(CPM):关键路径法是一种通过网络图来计算工期的方法。
首先,将工程的各个施工工序进行排序,并根据工序之间的先后顺序确定各工序之间的节点关系和时间关系。
然后,根据这些节点和时间关系,画出一个网络图。
最后,通过计算出每个工序的最早开始时间和最晚完成时间,以及整个工程的最早开始时间和最晚完成时间,可以确定出关键路径,即工期最长的路径。
关键路径上的工序不能延误,否则将影响整个工程的工期。
(2)平均负荷法:平均负荷法是一种通过对施工活动的时间进行合理安排和分配的方法。
首先,将施工活动按工序进行排序,并确定每个工序的工期。
然后,根据施工活动的时序关系,将工序进行逐步安排,使得工作处于平衡状态,即在施工过程中各个工序的开始时间和结束时间都能最大限度地重叠。
第1篇一、引言流水施工是一种科学的施工组织方式,通过将工程划分为若干个施工段,按工艺流程顺序,在施工段之间实现连续、均衡、有节奏地流水作业,从而提高施工效率,缩短工期,降低成本。
本文针对某建筑工程项目,提出一套流水施工方案,以期为类似工程提供参考。
二、工程概况本项目为某住宅小区,总建筑面积约20万平方米,包括住宅、商业、地下车库等配套设施。
工程工期为两年,施工期间需保证施工质量、安全、文明施工。
三、流水施工方案1.施工段划分根据工程特点,将整个工程划分为以下施工段:(1)基础施工段:包括土方开挖、基础垫层、基础主体结构等。
(2)主体结构施工段:包括主体结构砌筑、主体结构浇筑等。
(3)装饰装修施工段:包括内外墙抹灰、门窗安装、水电安装等。
(4)室外工程施工段:包括道路、绿化、排水、照明等。
2.流水施工顺序(1)基础施工段:土方开挖→基础垫层→基础主体结构。
(2)主体结构施工段:主体结构砌筑→主体结构浇筑。
(3)装饰装修施工段:内外墙抹灰→门窗安装→水电安装。
(4)室外工程施工段:道路→绿化→排水→照明。
3.流水施工参数(1)工艺参数:各施工段按照工艺流程顺序进行施工,确保各工序之间的连续性。
(2)空间参数:各施工段在同一时间进行施工,确保施工场地的充分利用。
(3)时间参数:各施工段按照施工进度计划进行施工,确保工程按期完成。
4.流水施工组织措施(1)成立专门的施工组织机构,负责协调各施工段的施工进度和质量。
(2)明确各施工段的负责人和责任,确保施工过程中的沟通顺畅。
(3)制定施工进度计划,合理安排各施工段的施工顺序和时间。
(4)加强施工现场管理,确保施工安全、文明施工。
四、结论通过以上流水施工方案,可以在保证施工质量、安全、文明施工的前提下,提高施工效率,缩短工期,降低成本。
在实际施工过程中,应根据工程实际情况进行调整和优化,以确保施工顺利进行。
第2篇一、前言流水施工是现代建筑施工中常用的一种施工方法,它通过科学合理的组织和管理,使施工过程更加高效、有序,有助于提高工程质量、缩短工期、降低成本。
第三节流水施工的组织方式按照流水节拍的节奏特征,流水作业主要包括全等节拍流水作业、成倍节拍流水作业和分别流水作业三种方式。
一、全等节拍流水施工1.组织全等节拍流水施工的条件当所有的施工过程在各个施工段上的流水节拍彼此相等,这时组织的流水施工方式称为全等节拍流水。
组织这种流水,首先,尽量使各施工段的工程量基本相等;其次,要先确定主导施工过程的流水节拍;第三,使其它施工过程的流水节拍与主导施工过程的流水节拍相等,做到这一点的办法主要是调节各专业队的人数。
2.组织方法(1)确定项目施工起点流向,分解施工过程。
(2)确定施工顺序,划分施工段。
(3)确定流水节拍。
根据全等节拍流水要求,应使各流水节拍相等。
(4)确定流水步距,k=t。
(5)计算流水施工的工期。
流水施工的工期可按下式进行计算T=(j·m+n-1)·K+ΣZ1-ΣC式中,T为流水施工总工期;j为施工层数;m为施工段数;n为施工过程数;k 为流水步距;z1为两施工过程在同一层内的技术组织间歇时间;c为同一层内两施工过程间的平行搭接时间。
(6)绘制流水施工指示图表。
3.应用举例(1)单层无技术间歇和搭接。
【例3-2】某分部工程由四个分项工程组成,划分成五个施工段,流水节拍均为3天,无技术组织间歇,试确定流水步距,计算工期,并绘制流水施工进度表。
【解】由已知条件知,宜组织全等节拍流水。
1.确定流水步距。
由全等节拍专业流水的特点知:k=t=3天2.计算工期。
T=(m+n-1)·k=(5+4-1)×3=24天3.绘制流水施工进度表。
如图3-4。
图3-4等节拍专业流水施工进度【例3-3】某二层现浇钢筋混凝土工程,有支模板、绑扎钢筋和浇混凝土三个施工过程,即n=3。
在竖向上划分为两个施工层,即结构层与施工层相一致。
如流水节拍都是3d(可通过调整劳动力人数来实现),试分别按以下三种情况组织全等节拍流水:(1)施工段数m=4;(2)施工段数m=3;(3)施工段数m=2。
第三节流水施工的组织方式
按照流水节拍的节奏特征,流水作业主要包括全等节拍流水作业、成倍节拍流水作业和分别流水作业三种方式。
一、全等节拍流水施工
1.组织全等节拍流水施工的条件
当所有的施工过程在各个施工段上的流水节拍彼此相等,这时组织的流水施工方式称为全等节拍流水。
组织这种流水,首先,尽量使各施工段的工程量基本相等;其次,要先确定主导施工过程的流水节拍;第三,使其它施工过程的流水节拍与主导施工过程的流水节拍相等,做到这一点的办法主要是调节各专业队的人数。
2.组织方法
(1)确定项目施工起点流向,分解施工过程。
(2)确定施工顺序,划分施工段。
(3)确定流水节拍。
根据全等节拍流水要求,应使各流水节拍相等。
(4)确定流水步距,k=t。
(5)计算流水施工的工期。
流水施工的工期可按下式进行计算
T=(j·m+n-1)·K+ΣZ1-ΣC
式中,T为流水施工总工期;j为施工层数;m为施工段数;n为施工过程数;k 为流水步距;z1为两施工过程在同一层的技术组织间歇时间;c为同一层两施工过程间的平行搭接时间。
(6)绘制流水施工指示图表。
3.应用举例
(1)单层无技术间歇和搭接。
【例3-2】某分部工程由四个分项工程组成,划分成五个施工段,流水节拍均为3天,无技术组织间歇,试确定流水步距,计算工期,并绘制流水施工进度表。
【解】由已知条件知,宜组织全等节拍流水。
1.确定流水步距。
由全等节拍专业流水的特点知:k=t=3天
2.计算工期。
T=(m+n-1)·k=(5+4-1)×3=24天
3.绘制流水施工进度表。
如图3-4。
图3-4等节拍专业流水施工进度
【例3-3】某二层现浇钢筋混凝土工程,有支模板、绑扎钢筋和浇混凝土三个施工过程,即n=3。
在竖向上划分为两个施工层,即结构层与施工层相一致。
如流水节拍都是3d(可通过调整劳动力人数来实现),试分别按以下三种情况组织全等节拍流水:
(1)施工段数m=4;
(2)施工段数m=3;
(3)施工段数m=2。
【解】按全等节拍流水施工组织方法,则流水施工的开展状况如图3-5(a)、(b)、(c)所示。
由图5-5可以看出:
1.当施工段数m大于施工过程数n,各施工段上不能连续有工作队在工作,但各工作队能连续工作,不会产生窝工现象。
2.当施工段数m等于施工过程数n,各工作队都能连续工作,且各施工段上都能连续有工作队在工作。
3.当施工段数m小于施工过程数n,各工作队不能连续工作,产生窝工现象,但各施工段上能连续地有工作队在工作。
图3-5(a) m>n时流水施工开展状况
图3-5(b) m=n时流水施工开展状况
图3-5(c) m <n 时流水施工开展状况
(3)多层建筑物有技术间歇和平行搭接。
组织多层建筑物有技术间歇和平行搭接的流水施工时,为保证工作队在层间连续施工,施工段数目m 应满足下列条件:
式中,ΣZ 1为一个楼层各施工过程间的技术组织间歇时间之和;Z 2为楼层间技术组织间歇时间;k 为流水步距;为一层平行搭接时间之和。
【例3-4】某项目有Ⅰ、Ⅱ、Ⅲ、Ⅳ四个施工过程,分两个施工层组织流水施工,施工过程Ⅱ完成后需养护一天,下一个施工过程Ⅲ才能施工,且层间技术间歇为一天,流水节拍均为一天。
试确定施工段数,计算工期,绘制流水施工进度表。
【解】1.确定流水步距:k =t =t i =1天 2.确定施工段数:
3.计算工期:T =( j ·m +n -1)·k +ΣZ 1-Σc =(2×6+4-1)×1+1-0=16(天) 4.绘制流水施工进度表,见图5-6。
12z z c k k k m n ∑∑∑≥++-
12
1146()
11
z z k k m n ∑∑=++=++=段
图3-6 分层并有技术、组织间歇时的全等节拍专业流水
二、成倍节拍流水施工
1.组织成倍节拍流水施工的条件
当同一施工过程在各施工段上的流水节拍都相等,不同施工过程之间彼此的流水节拍全部或部分不相等但互为倍数时,可组织成倍节拍流水施工。
2.组织方法
(1)确定施工起点流向,分解施工过程。
(2)确定流水节拍。
(3)确定流水步距k b ,计算公式为:k b =各流水节拍最大公约数。
(4)确定专业工作队数,计算公式为:
式中,j 为施工过程j 在各施工段上的流水节拍;b j 为施工过程j 所要组织的专业工作队数;n 1为专业工作队总数。
(5)确定施工段数
1)不分施工层时,可按划分施工段的原则确定施工段数,不一定要求m ≥n 。
2)分施工层时,施工段数
(6)确定计划总工期:T =(j ·m +n 1-1)·K b +ΣZ 1-ΣC
∑∑
===
=n j b
j
n j j k
t
b n 1
1
112b b b
z z c k k k m n ∑∑∑≥++-
式中,j 为施工层数;n 1为专业施工队数;k b 为流水步距;其他符号含义同前。
(7)绘制流水施工进度表。
3.应用举例
【例3-5】某项目由Ⅰ、Ⅱ、Ⅲ三个施工过程组成,流水节拍分别为=2天,=6天,=4天,试组织成倍节拍流水施工,并绘制流水施工的横道图进度表。
【解】 1.确定流水步距k b =最大公约数{2,6,4}=2(天) 2.求专业工作队数:
3.求施工段数:为了使各专业工作队都能连续有节奏工作,取m =n 1=6段。
4.计算工期:T =(6+6-1)×2=22(天)。
5.绘制流水施工进度表,见图5-7。
图3-7成倍节拍流水施工进度计划
1121
2b t b k ===2263
2b t b k ===3342
2
b t b k ===3
114
2
2i i n b ====∑
【例3-6】某二层现浇钢筋混凝土工程,有支模板,绑扎钢筋,浇混凝土三道工序,流水节拍分别为=4天,=2天,=2天。
绑扎钢筋与支模板可搭接1天。
层间技术间歇为1天。
试组织成倍节拍流水施工。
【解】1.确定流水步距:k b =各流水节拍的最大公约数=2(天) 2.求工作队数:
3.求施工段数:
4.求总工期:
5.绘制流水施工进度表,见图5-8。
2
2
411===b k t b (队)1
2
2
22===b k t b )
(12
233队===b k t b (队)4
1123
11=++==∑=i i b n 42121204211
=-++=∑-+∑+=∑
b b b k
c k Z k Z n m )
(21102)1442()1n (11天=-+⨯-+⨯=∑-∑+-+⋅=c Z k m j T b
图3-8二层现浇钢筋混凝土框架主体结构成倍节拍流水施工进度计划
三、无节奏流水施工(分别流水)
1.组织无节奏流水施工的条件
在组织流水施工时,经常由于工程结构形式、施工条件不同等原因,使得各施工过程在各施工段上的工程量有较大差异,导致各施工过程的流水节拍差异很大,无任何规律。
这时,可组织无节奏流水施工,最大限度地实现连续作业。
这种无节奏流水,亦称分别流水,是工程项目流水施工的普遍方式。
2.组织方法
组织分别流水施工的方法有两种,一种是保证空间连续(工作面连续),另一种是保证时间连续(工人队组连续)。
组织方法如下:
(1)确定施工起点流向,分解施工过程。
(2)确定施工顺序,划分施工段。
(3)按相应的公式计算各施工过程在各个施工段上的流水节拍。
(4)按空间连续或时间连续的组织方法确定相邻两个专业工作队之间的流水步距。
保证空间连续时,按流水作业的概念确定流水步距。
保证时间连续时,按“特考夫斯基定理”计算流水步距,方法如下:
1)根据专业工作队在各施工段上的流水节拍,求累加数列。
累加数列是指同一施工过程或同一专业工作队在各个施工段上的流水节拍的累加。
2)根据施工顺序,对所求相邻的两累加数列,错位相减。
3)取错位相减结果中数值最大者作为相邻专业工作队之间的流水步距。
(5)绘制流水施工进度表。
3.应用举例
【例3-7】某屋面工程有三道工序:保温层→找平层→卷材层,分三段进行流水施工,试分别绘制该工程时间连续和空间连续的横道图进度计划。
各工序在各施工段上的作业持续时间如表5-2所示。
表3-2各工序作业持续时间表
【解】1.按时间连续组织流水施工。
(1)确定流水步距:
首先求保温层与找平层两施工过程之间的流水步距。
3,6,10
—)2,4,7
3,4,6,–7
K a,b=m a x{3,4,6,-7}=6(天)
同理可求出找平层与卷材层之间的流水步距,为5天。
(2)绘制时间连续横道图进度计划,如图5-9所示。
图3-9时间连续的横道图计划
2.按空间连续组织施工。
(1)确定流水步距。
按流水施工概念分别确定。
(2)绘制空间连续横道图进度计划,如图5-10所示。
图3-10 空间连续的横道图进度计划。