管道水流量计算公式
- 格式:doc
- 大小:24.00 KB
- 文档页数:2
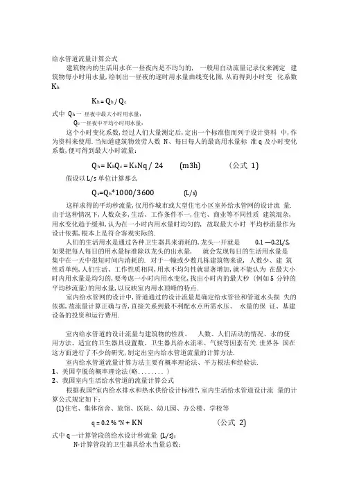
给水管道流量计算公式-CAL-FENGHAI.-(YICAI)-Company One1给水管道流量计算公式建筑物内的生活用水在一昼夜内是不均匀的,一般用自动流量记录仪来测定建筑物每小时用水量,绘制出一昼夜的逐时用水量曲线变化图,从而得到小时变化系数K hK h = Q h / Q c式中 Q h —昼夜中最大小时用水量;Q c —昼夜中平均小时用水量;这个小时变化系数,经过人们大量测定后,定出一个标准值而列于设计资料中,作为已知资料来使用。
当知道建筑物服务人数N、每日每人的最高用水量标准q及小时变化系数,便可得到最大小时流量:Q h = K h Q c = K h Nq / 24 (m3/h)(公式1)若以L/s单位计算则Q s=Q h*1000/3600 (L/s)这样求得的平均秒流量,仅用作城市或大型住宅小区室外给水管网的设计流量。
因为这种情况下,人数众多,生活、工作条件不一,住宅、商业等不同性质建筑混杂,用水变化趋于缓和,认为在一小时内用水量时均匀的,故取最大小时平均秒流量作为设计依据,基本上是符合客观实际的。
人们的生活用水是通过各种卫生器具来消耗的,龙头一开就是—0.2L/s,如果把每人每日的用水量标准除以龙头的出水量,就会发现每日的生活用水量是集中在一天中很短时间内消耗的。
对于一幢或少数几栋建筑物来说,人数少、建筑性质单纯,人们生活、工作性质相同,用水不均匀性就显着增加,就不能认为在最大小时内用水量是均匀的,要考虑一小时内用水变化,找出小时内的最大秒(例如5分钟的平均秒流量)的用水量,以反映室内用水高峰的特点。
室内给水管网的设计中,管道通过的设计流量是确定给水管径和管道水头损失的依据,故流量计算正确与否,直接关系到最不利配水点所需水压、水量的保证、基建设备的投资和运行费用。
室内给水管道的设计流量与建筑物的性质、人数、人们活动的情况、水的使用方法、合适的卫生器具设置数、卫生器具给水流率、气候等因素有关。
供水管道流量计算公式供水管道流量的计算,这可是个相当重要的话题!咱们生活中用水可都离不开它。
先来说说供水管道流量的基本计算公式,那就是:Q = A × V 。
这里的 Q 表示流量,A 是管道的横截面积,V 则是水流的速度。
那怎么来确定这几个值呢?比如说管道的横截面积 A ,这就得看管道的形状和尺寸啦。
如果是圆形管道,那A = π × (D/2)² ,这里的 D 就是管道的直径。
要是方形管道呢,那就用边长乘以边长来算。
水流速度 V 就有点复杂了,它受到好多因素的影响。
比如说管道的材质、内壁的粗糙度、水压的大小等等。
一般来说,在实际情况中,我们得通过测量或者参考相关的标准数据来确定水流速度。
我想起之前有一次去一个老旧小区帮忙检查供水问题。
那个小区的水管老是水压不足,水流很小。
我们就需要通过计算管道流量来找出问题所在。
拿着尺子量管道的直径,然后查看相关的材质资料,再估算水流速度。
这过程可不简单,得仔细又耐心。
还有啊,在实际的工程应用中,不同的场景对流量的要求也不一样。
像居民小区的供水,得保证每家每户都能有足够的水用;工厂里的生产用水,又得根据生产工艺的需求来确定流量大小。
另外,温度也会对水流和流量产生影响呢。
冬天的时候,水会变得更“稠”一些,流动速度可能就会变慢;夏天则相反,水更“欢快”地流淌。
总之,供水管道流量的计算虽然有公式可循,但实际操作中要考虑的因素可多啦。
只有综合各种情况,才能得出准确又实用的流量数据,保证咱们的用水需求得到满足。
希望通过我上面的这些讲解,能让您对供水管道流量的计算有更清楚的了解!。
管道水流量计算公式A.已知管的内径12mm,外径14mm,公差直径13mm,求盘管的水流量。
压力为城市供水的压力。
计算公式1:1/4∏×管径的平方(毫米单位换算成米单位)×经济流速(DN300以下管选1.2m/s、DN300以上管选1.5m/s)计算公式2:一般取水的流速1--3米/秒,按 1.5米/秒算时:DN=SQRT(4000q/u/3.14 流量q,流速u,管径DN。
开平方SQRT。
其实两个公式是一样的,只是表述不同而已。
另外,水流量跟水压也有很大的关系,但是现在我们至少可以计算出大体的水流量来了。
备注:1.DN为Nomial Diameter 公称直径(nominal diameter,又称平均外径(mean outside diameter。
这是缘自金属管的管璧很薄,管外径与管内径相差无几,所以取管的外径与管的内径之平均值当作管径称呼。
因为单位有公制(mm及英制(inch的区分,所以有下列的称呼方法。
1. 以公制(mm为基准,称DN (metric unit2. 以英制(inch为基准,称NB(inch unit3. DN (nominal diameter NB (nominal bore OD (outside diameter4. 【例】镀锌钢管DN50,sch 20 镀锌钢管NB2”,sch 205. 外径与DN,NB的关系如下:------DN(mm--------NB(inch-------OD(mm15-------------- 1/2--------------21.320--------------3/4 --------------26.725-------------- 1 ----------------33.432-------------- 1 1/4 -----------42.240-------------- 1 1/2 -----------48.350-------------- 2 -----------60.365-------------- 2 1/2 -----------73.080-------------- 3 -----------88.9100-------------- 4 ------------114.3125-------------- 5 ------------139.8B.常用给水管材如下:(1)给水用硬聚氯乙烯(PVC-U)DN100的管子其公称外径de=110,壁厚为e=4.2mm(S12.5,SDR26,PN1.0,则其内径为110-4.2×2=101.6mm;(2)给水用聚乙烯(PE)管材,DN100的管子其公称外径de=110,壁厚为e=8.1mm(PE80级,SDR13.6,PN1.0,则其内径为110-8.1×2=93.8mm;(3)冷水用聚丙烯(PP-R)管,DN100的管子其公称外径de=110,壁厚为e=12.3mm(S4,PN1.0,则其内径为110-12.3×2=85.4mm;(4)镀锌钢管,DN100的镀锌钢管其外径D=114.3,壁厚为S=4.0mm(普通钢管,则其内径为114.3-4.0×2=106.3mm;(5)流体输送用无缝钢管,DN100的无缝钢管其外径D=108,壁厚为S=4.0mm,则其内径为108-4.0×2=100mm。
给水管道流量计算公式建筑物内的生活用水在一昼夜内是不均匀的,一般用自动流量记录仪来测定建筑物每小时用水量,绘制出一昼夜的逐时用水量曲线变化图,从而得到小时变化系数K hK h = Q h / Q c式中Q h —昼夜中最大小时用水量;Q c —昼夜中平均小时用水量;这个小时变化系数,经过人们大量测定后,定出一个标准值而列于设计资料中,作为已知资料来使用.当知道建筑物服务人数N、每日每人的最高用水量标准q及小时变化系数,便可得到最大小时流量:Q h = K h Q c = K h Nq / 24 (m³/h)(公式1)若以L/s单位计算则Q s=Q h*1000/3600 (L/s)这样求得的平均秒流量,仅用作城市或大型住宅小区室外给水管网的设计流量。
因为这种情况下,人数众多,生活、工作条件不一,住宅、商业等不同性质建筑混杂,用水变化趋于缓和,认为在一小时内用水量时均匀的,故取最大小时平均秒流量作为设计依据,基本上是符合客观实际的.人们的生活用水是通过各种卫生器具来消耗的,龙头一开就是0。
1—0.2L/s,如果把每人每日的用水量标准除以龙头的出水量,就会发现每日的生活用水量是集中在一天中很短时间内消耗的。
对于一幢或少数几栋建筑物来说,人数少、建筑性质单纯,人们生活、工作性质相同,用水不均匀性就显著增加,就不能认为在最大小时内用水量是均匀的,要考虑一小时内用水变化,找出小时内的最大秒(例如5分钟的平均秒流量)的用水量,以反映室内用水高峰的特点。
室内给水管网的设计中,管道通过的设计流量是确定给水管径和管道水头损失的依据,故流量计算正确与否,直接关系到最不利配水点所需水压、水量的保证、基建设备的投资和运行费用.室内给水管道的设计流量与建筑物的性质、人数、人们活动的情况、水的使用方法、合适的卫生器具设置数、卫生器具给水流率、气候等因素有关.世界各国在这方面进行了不少的研究,制定出室内给水管道流量的计算方法。
给水管道流量计算公式建筑物内的生活用水在一昼夜内是不均匀的, 一般用自动流量记录仪来测定建筑物每小时用水量,绘制出一昼夜的逐时用水量曲线变化图,从而得到小时变化系数K hK h = Q h / Q c式中Q h 一昼夜中最大小时用水量;Q c 一昼夜中平均小时用水量;这个小时变化系数,经过人们大量测定后,定出一个标准值而列于设计资料中,作为资料来使用.当知道建筑物效劳人数N、每日每人的最高用水量标准q及小时变化系数,便可得到最大小时流量:Q h = K h Q c = K h Nq / 24 (m3h) (公式1) 假设以L/s单位计算那么Q s=Q h*1000/3600 (L/s)这样求得的平均秒流量,仅用作城市或大型住宅小区室外给水管网的设计流量.由于这种情况下,人数众多,生活、工作条件不一,住宅、商业等不同性质建筑混杂,用水变化趋于缓和,认为在一小时内用水量时均匀的, 故取最大小时平均秒流量作为设计依据,根本上是符合客观实际的.人们的生活用水是通过各种卫生器具来消耗的,龙头一开就是0.1 —0.2L/S,如果把每人每日的用水量标准除以龙头的出水量, 就会发现每日的生活用水量是集中在一天中很短时间内消耗的. 对于一幢或少数几栋建筑物来说, 人数少、建筑性质单纯,人们生活、工作性质相同,用水不均匀性就显著增加,就不能认为在最大小时内用水量是均匀的,要考虑一小时内用水变化,找出小时内的最大秒 (例如5分钟的平均秒流量)的用水量,以反映室内用水顶峰的特点.室内给水管网的设计中,管道通过的设计流量是确定给水管径和管道水头损失的依据,故流量计算正确与否,直接关系到最不利配水点所需水压、水量的保证、基建设备的投资和运行费用.室内给水管道的设计流量与建筑物的性质、人数、人们活动的情况、水的使用方法、适宜的卫生器具设置数、卫生器具给水流率、气候等因素有关.世界各国在这方面进行了不少的研究,制定出室内给水管道流量的计算方法.室内给水管道流量计算方法主要有概率理论法、平方根法和经验法.1、美国亨脱的概率理论法(略........ )2、我国室内生活给水管道的流量计算公式根据我国?室内给水排水和热水供给设计标准?,室内生活给水管道设计流量的计算公式规定如下:(1)住宅、集体宿舍、旅馆、医院、幼儿园、办公楼、学校等q = 0.2 % “N + KN (公式2)式中q 一计算管段的给水设计秒流量(L/s);N-计算管段的卫生器具给水当量总数;a、K-根据建筑用途而定的系数,按表2采用表2根据建筑物用途而定的系数a、K值表3各种卫生器具同时给水百分数〔2〕工厂生活问、公共浴室、洗衣房、公共食堂、实验室、影剧院、体育场等.q = Eq o n b/100. 〔公式3〕式中q 一计算管段的给水设计秒流量〔L/S〕q0一同类型的一个卫生器具给水额定流量〔L/S〕,按表3采用n 一同类型卫生器具数量b一卫生器具同时给水百分数,按表4采用;一公式〔2〕属于平方根法的形式,和原苏联q =0.2 VN+ KN公式形式近似.公式〔3〕属于经验公式.表4卫生器具给水的额定流量、当量、支管管径和流出水头注:1、一个阀开是指单独龙头或混合龙头只开热冷水或热水,二个阀开是指单独龙头或混合龙头冷、热水同时开放;2、单独计算冷水或热水流量时按表中一个阀开的给水额定流量及当量采用.计算冷、热水总流量时,按表中二个阀开的给水流两极当量值采用.在30年代,苏联工程师 C ・A •库尔辛在敖得萨城对大量的住宅建筑生活用水量进行为期6年的观测研究,分析了住宅建筑用水量变化曲线, 通过数学计算,提出了住宅建筑生活用水量的秒不均匀系数和平均日用水量的关系式.Ks 一住宅生活用水量的秒不均匀系数;Q P一平均日用水量〔m3h〕必须指出,在求Ks时,用水量变化曲线是以5分钟为单位,研究5分钟的顶峰流量,认为在5分钟内用水是均匀的.因此所谓“最大秒流量〞实际是 5 分钟顶峰用水的平均秒流量.据此,设计秒流量为q = Ks 〔Q P X 1000 / 24X 3600〕 = 〔30 /同〕•〔Q P X 1000 / 24X 3600〕=0.347^Op 〔L/s〕〔公式5〕当计算一户、一栋建筑的引入管径时,采用该式求设计秒流量是简便的, 然而用于计算室内给水支管时,因管段所效劳的人数较难确定,使用就不方便.因止匕,苏联JI - A - S斯培什诺夫在库尔辛公式的根底上提出了以卫生器具数量来决定设计流量的公式. 为了使不同性质的卫生器具可以累加, 把各种卫生器具的给水流量换算成器具给水当量数,以配水龙头的流量0.2 L/s为1个当量,0.3 L/s为1.5个当量,以次类推.最终表达为q =0.2 d/N 〔L/s〕〔公式6〕式中d —根据每人每日平均用水量标准而定的指数;N一卫生器具当量总数.用实测流量验证,发现按该式计算的结果,流量偏小,当量数越大,偏小越多,为此采取增加一项修正值的举措,公式成为q =0.2 VN + KN 〔L/s〕〔公式7〕式中K—根据当量总数而定的修正系数,其它符号意义同前.在60-70年代,公式〔7〕作为我国住宅给水管道流量的计算公式被普遍采用,经过各设计单位的应用实践,认为该该公式计算流量仍偏小,且计算不方便, 尤其是对卫生设备标准低的住宅,如每户只设洗涤盆1件或洗涤盆、抽水马桶2件卫生器具的住宅,计算流量偏小甚多,不能采用80年代在修订我国室内给排水〞时, 根据我国在60年代住宅用水量实测资料,提出了前述公式q =0.2 a JN+ KN.此式比公式〔7〕的计算略有提升, 计算简便并和公共建筑给水管道流量计算公式的形式一致.。
流量和流速的计算公式流量和流速是物理学中常用的两个概念,它们在液体、气体或其他流体的运动中起着重要的作用。
在工程和科学领域中,我们经常需要计算流体的流量和流速,以便更好地理解和控制流体的运动。
下面将介绍流量和流速的计算公式以及其应用。
一、流量的计算公式流量是指单位时间内通过某一截面的流体的体积。
在流量的计算中,我们通常使用以下公式:流量 = 速度× 截面积其中,速度是流体在流动方向上的平均速度,截面积是垂直于流动方向的某一截面的面积。
例如,我们想要计算水管中水的流量,可以先测量出水的平均速度,再确定水管的截面积,最后通过上述公式进行计算。
流量的单位通常是体积单位除以时间单位,如立方米每秒(m³/s)或升每分钟(L/min)等。
二、流速的计算公式流速是指流体在单位时间内通过某一截面的速度。
在流速的计算中,我们常常使用以下公式:流速 = 流量 / 截面积由于流量和截面积的单位通常是不同的,所以在计算流速时需要注意单位的换算。
流速的单位通常是长度单位除以时间单位,如米每秒(m/s)或千米每小时(km/h)等。
三、流量和流速的应用流量和流速的计算公式在工程和科学领域中有着广泛的应用。
以下是其中几个常见的应用场景:1. 水流量的计算:在水利工程中,我们经常需要计算水流的流量和流速,以便设计合适的水管、水泵或水闸等设施。
2. 空气流量的计算:在空调系统或风力发电系统中,我们需要计算空气的流量和流速,以便设计合适的通风设备或风力发电机组。
3. 液体输送管道的设计:在石油、化工等行业中,我们需要计算管道中液体的流量和流速,以便设计合适的输送管道和阀门等设备。
4. 污水处理工艺的优化:在污水处理厂中,我们需要计算污水的流量和流速,以便优化处理工艺,提高处理效率和降低成本。
总结:流量和流速是物理学中重要的概念,它们在工程和科学领域中有着广泛的应用。
通过流量和流速的计算,我们可以更好地理解和控制流体的运动,从而实现工程和科学领域的需求。
专业管道水流量计算公式汇总A.已知管的内径12mm,外径14mm,公差直径13mm,求盘管的水流量。
压力为城市供水的压力。
计算公式1:1/4∏×管径的平方(毫米单位换算成米单位)×经济流速(DN300以下管选1.2m/s、DN300以上管选1.5m/s)计算公式2:一般取水的流速1--3米/秒,按1.5米/秒算时:DN=SQRT(4000q/u/3.14)流量q,流速u,管径DN。
开平方SQRT。
其实两个公式是一样的,只是表述不同而已。
另外,水流量跟水压也有很大的关系,但是现在我们至少可以计算出大体的水流量来了。
备注:1.DN为Nomial Diameter 公称直径(nominal diameter),又称平均外径(mean outside diameter)。
这是缘自金属管的管璧很薄,管外径与管内径相差无几,所以取管的外径与管的内径之平均值当作管径称呼。
因为单位有公制(mm)及英制(inch)的区分,所以有下列的称呼方法。
1. 以公制(mm)为基准,称 DN (metric unit)2. 以英制(inch)为基准,称NB(inch unit)3. DN (nominal diameter)NB (nominal bore)OD (outside diameter)4. 【例】镀锌钢管DN50,sch 20镀锌钢管NB2”,sch 205. 外径与DN,NB的关系如下:------DN(mm)--------NB(inch)-------OD(mm)15-------------- 1/2--------------21.320--------------3/4 --------------26.725-------------- 1 ----------------33.432-------------- 1 1/4 -----------42.240-------------- 1 1/2 -----------48.350-------------- 2 -----------60.365-------------- 2 1/2 -----------73.080-------------- 3 -----------88.9100-------------- 4 ------------114.3125-------------- 5 ------------139.8B.常用给水管材如下:(1)给水用硬聚氯乙烯(PVC-U)DN100的管子其公称外径de=110,壁厚为e=4.2mm(S12.5,SDR26,PN1.0),则其内径为110-4.2×2=101.6mm;(2)给水用聚乙烯(PE)管材,DN100的管子其公称外径de=110,壁厚为e=8.1mm(PE80级,SDR13.6,PN1.0),则其内径为110-8.1×2=93.8mm;(3)冷水用聚丙烯(PP-R)管,DN100的管子其公称外径de=110,壁厚为e=12.3mm(S4,PN1.0),则其内径为110-12.3×2=85.4mm;(4)镀锌钢管,DN100的镀锌钢管其外径D=114.3,壁厚为S=4.0mm(普通钢管),则其内径为114.3-4.0×2=106.3mm;(5)流体输送用无缝钢管,DN100的无缝钢管其外径D=108,壁厚为S=4.0mm,则其内径为108-4.0×2=100mm。
管道水流量计算公式A.已知管的内径12mm,外径14mm,公差直径13mm,求盘管的水流量。
压力为城市供水的压力。
计算公式1:1/4∏×管径的平方(毫米单位换算成米单位)×经济流速(DN300以下管选1.2m/s、DN300以上管选1.5m/s)计算公式2:一般取水的流速1--3米/秒,按 1.5米/秒算时:DN=SQRT(4000q/u/3.14 流量q,流速u,管径DN。
开平方SQRT。
其实两个公式是一样的,只是表述不同而已。
另外,水流量跟水压也有很大的关系,但是现在我们至少可以计算出大体的水流量来了。
备注:1.DN为Nomial Diameter 公称直径(nominal diameter,又称平均外径(mean outside diameter。
这是缘自金属管的管璧很薄,管外径与管内径相差无几,所以取管的外径与管的内径之平均值当作管径称呼。
因为单位有公制(mm及英制(inch的区分,所以有下列的称呼方法。
1. 以公制(mm为基准,称DN (metric unit2. 以英制(inch为基准,称NB(inch unit3. DN (nominal diameter NB (nominal bore OD (outside diameter4. 【例】镀锌钢管DN50,sch 20 镀锌钢管NB2”,sch 205. 外径与DN,NB的关系如下:------DN(mm--------NB(inch-------OD(mm15-------------- 1/2--------------21.320--------------3/4 --------------26.725-------------- 1 ----------------33.432-------------- 1 1/4 -----------42.240-------------- 1 1/2 -----------48.350-------------- 2 -----------60.365-------------- 2 1/2 -----------73.080-------------- 3 -----------88.9100-------------- 4 ------------114.3125-------------- 5 ------------139.8B.常用给水管材如下:(1)给水用硬聚氯乙烯(PVC-U)DN100的管子其公称外径de=110,壁厚为e=4.2mm(S12.5,SDR26,PN1.0,则其内径为110-4.2×2=101.6mm;(2)给水用聚乙烯(PE)管材,DN100的管子其公称外径de=110,壁厚为e=8.1mm(PE80级,SDR13.6,PN1.0,则其内径为110-8.1×2=93.8mm;(3)冷水用聚丙烯(PP-R)管,DN100的管子其公称外径de=110,壁厚为e=12.3mm(S4,PN1.0,则其内径为110-12.3×2=85.4mm;(4)镀锌钢管,DN100的镀锌钢管其外径D=114.3,壁厚为S=4.0mm(普通钢管,则其内径为114.3-4.0×2=106.3mm;(5)流体输送用无缝钢管,DN100的无缝钢管其外径D=108,壁厚为S=4.0mm,则其内径为108-4.0×2=100mm。
计算给水管道的设计流量是为了确定给水管管径,进而计算出给水管系的水头损失以及选择合适的水泵。
设计秒流量是反映给水系统瞬时高峰用水规律的设计流量,它基于用水特点和计算方法被分为多种类型。
流量的计算公式为:Q = (πD2)/4·v·3600,其中Q表示流量,D表示管道内径,V表示流体的平均速度。
这个公式告诉我们,当流速保持不变时,流量与管道直径的平方成正比。
因此,在施工中如果遇到需要替换管径的情况,必须重新进行计算才能确定是否可以替代。
此外,除了以上提到的计算方法外,对于小区室外生活排水管道系统的设计流量,还需要按照最大小时排水流量来计算。
其值应由住宅生活给水最大小时流量与公共建筑生活给水最大小时流量之和的85%~95%来确定。
总的来说,设计流量的计算是一个复杂的过程,需要考虑多种因素和使用不同的计算方法。
水流量计算公式对照表水流量的计算可以使用质量守恒原理,即流入的质量等于流出的质量。
公式如下:流量(Q)= 质量(m)/ 时间(t)其中,流量的单位通常为单位时间内流过的质量,如立方米/秒(m³/s)、升/分钟(L/min)等。
此外,还有一些常见的公式可以用来计算水流量:1.圆柱形流量计算公式:Q=πr²v其中,Q表示流量,r表示圆柱体半径,v表示流速。
1.方形流量计算公式:Q=a×b×v其中,Q表示流量,a表示方形底面长度,b表示方形底面宽度,v表示流速。
1.梯形流量计算公式:Q=(a+b)hv/2其中,Q表示流量,a表示梯形上底长度,b表示梯形下底长度,h表示梯形高度,v表示流速。
1.流量计算公式:Q=Cd×Δp×A/Δt其中,Q表示流量,Cd表示系数,Δp表示压差,A表示流通面积,Δt表示时间。
注意,上述公式均假设流体为无限粘性流体,在实际应用时可需要根据实际情况选择合适的公式进行计算。
此外,还需要注意流体的密度、粘度等因素对流量的影响。
另外,在计算水流量时,还需要注意以下几点:1.水流量的计算一般基于质量守恒原理,即流入的质量等于流出的质量。
2.水流量的单位通常为单位时间内流过的质量,如立方米/秒(m³/s)、升/分钟(L/min)等。
3.水流量的计算公式根据流体的形状不同而有所不同,如圆柱形、方形、梯形等。
4.水流量的计算还需要考虑流体的密度、粘度等因素的影响。
5.水流量的计算常常需要测量流速、压差等参数,因此需要使用适当的流量计、压力计等仪器进行测量。
排水管计算公式范文
排水管的计算公式主要包括以下几个方面:
1.排水管尺寸的计算公式
排水管的尺寸主要包括内径、外径和壁厚,根据需要排水的流量和压
力来确定。
内径的计算公式为:
D=4√(Q/πv)
其中,D为管道的内径,Q为单位时间内需要排水的流量,v为流速。
外径的计算公式为:
D_1=D+2e
其中,D_1为管道的外径,e为壁厚。
壁厚的计算公式为:
e=D_1-D
2.管道流量的计算公式
管道的流量主要有水流量和气流量两种情况。
水流量的计算公式为:
Q=AV
其中,Q为水流量,A为水管的横截面积,V为水的流速。
气流量的计算公式为:
Q=CVA
其中,Q为气流量,C为气体的流量系数(取决于气体的类型),A 为气管的横截面积,V为气体的流速。
3.管道压力的计算公式
管道的压力主要有水压力和气压力两种情况。
水压力的计算公式为:
P=γh
其中,P为水压力,γ为水的单位体积重量,h为水的高度。
气压力的计算公式为:
P=γ_1h+γ_2h
其中,P为气压力,γ_1和γ_2分别为气体的单位体积重量,h为气体的高度。
4.堵塞概率的计算公式
排水管道的堵塞概率表示在一段时间内堵塞发生的可能性。
堵塞概率的计算公式为:
P=1-(1-p)^n
其中,P为堵塞概率,p为单次堵塞的概率,n为一段时间内进行的排水次数。
需要注意的是,以上公式只是一般情况下的计算公式,实际工程中还需要考虑更多的因素,如水流的阻力、管道的材质和施工工艺等。
因此,在工程设计中需要综合考虑实际情况并进行实际测量和调整。
水力流量计算公式详解水力流量计算是水利工程中非常重要的一个环节,它涉及到水流的速度、管道的直径、管道的材质等多个因素。
在水利工程中,我们经常会用到流量计算公式来计算水的流量,以便于工程设计和实际运行。
本文将详细解释水力流量计算公式的各个部分,并且介绍一些常用的流量计算方法。
1. 流速公式。
在水力学中,流速是指单位时间内通过管道横截面的水流量。
流速可以用以下公式计算:V = Q/A。
其中,V表示流速,单位是米/秒;Q表示水流量,单位是立方米/秒;A表示管道的横截面积,单位是平方米。
2. 流量计算公式。
水力学中常用的流量计算公式是以下的泊松方程:Q = A V。
其中,Q表示水流量,单位是立方米/秒;A表示管道的横截面积,单位是平方米;V表示流速,单位是米/秒。
3. 管道横截面积计算。
在实际工程中,管道的横截面积可以通过以下公式计算:A = π r^2。
其中,A表示管道的横截面积,单位是平方米;π表示圆周率,约为 3.14159;r表示管道的半径,单位是米。
4. 流速计算。
流速可以通过以下公式计算:V = (2 g h)^0.5。
其中,V表示流速,单位是米/秒;g表示重力加速度,约为9.81米/秒²;h表示水头高度,单位是米。
5. 流量计算实例。
假设有一个直径为1米的圆管,水头高度为10米,我们可以通过以上公式计算出水的流量:首先计算管道的横截面积:A = π (1/2)^2 = 0.7854平方米。
然后计算流速:V = (2 9.81 10)^0.5 = 14米/秒。
最后计算水流量:Q = 0.7854 14 = 11.01立方米/秒。
通过以上计算,我们可以得出在给定条件下,水的流量为11.01立方米/秒。
6. 流量计算方法。
除了上述的公式计算方法外,还有一些其他常用的流量计算方法,例如通过流量计算器、流量计算软件等。
这些方法可以帮助工程师更加方便快捷地进行流量计算,并且可以减少计算错误的可能性。
给水管道流量计算公式建筑物内的生活用水在一昼夜内是不均匀的,一般用自动流量记录仪来测定建筑物每小时用水量,绘制出一昼夜的逐时用水量曲线变化图,从而得到小时变化系数K hK h = Q h / Q c式中Q h —昼夜中最大小时用水量;Q c —昼夜中平均小时用水量;这个小时变化系数,经过人们大量测定后,定出一个标准值而列于设计资料中,作为已知资料来使用。
当知道建筑物服务人数N、每日每人的最高用水量标准q及小时变化系数,便可得到最大小时流量:Q h = K h Q c = K h Nq / 24 〔m³/h〕〔公式1〕假设以L/s单位计算则Q s=Q h*1000/3600 〔L/s〕这样求得的平均秒流量,仅用作城市或大型住宅小区室外给水管网的设计流量。
因为这种情况下,人数众多,生活、工作条件不一,住宅、商业等不同性质建筑混杂,用水变化趋于缓和,认为在一小时内用水量时均匀的,故取最大小时平均秒流量作为设计依据,基本上是符合客观实际的。
—/s,如果把每人每日的用水量标准除以龙头的出水量,就会发现每日的生活用水量是集中在一天中很短时间内消耗的。
对于一幢或少数几栋建筑物来说,人数少、建筑性质单纯,人们生活、工作性质相同,用水不均匀性就显著增加,就不能认为在最大小时内用水量是均匀的,要考虑一小时内用水变化,找出小时内的最大秒〔例如5分钟的平均秒流量〕的用水量,以反映室内用水高峰的特点。
室内给水管网的设计中,管道通过的设计流量是确定给水管径和管道水头损失的依据,故流量计算正确与否,直接关系到最不利配水点所需水压、水量的保证、基建设备的投资和运行费用。
室内给水管道的设计流量与建筑物的性质、人数、人们活动的情况、水的使用方法、合适的卫生器具设置数、卫生器具给水流率、气候等因素有关。
世界各国在这方面进行了不少的研究,制定出室内给水管道流量的计算方法。
室内给水管道流量计算方法主要有概率理论法、平方根法和经验法。
管道水流量计算公式
A.已知管的内径12mm,外径14mm,公差直径13mm,求盘管的水流量.压力为城市供水的压力。
计算公式1:1/4∏×管径的平方(毫米单位换算成米单位)×经济流速(DN300以下管选1.2m/s、DN300以上管选1。
5m/s)
计算公式2:一般取水的流速1-—3米/秒,按1.5米/秒算时:
DN=SQRT(4000q/u/3.14)
流量q,流速u,管径DN。
开平方SQRT.
其实两个公式是一样的,只是表述不同而已。
另外,水流量跟水压也有很大的关系,但是现在我们至少可以计算出大体的水流量来了.
备注:1。
DN为Nomial Diameter 公称直径(nominal diameter),又称平均外径(mean outside diameter)。
这是缘自金属管的管璧很薄,管外径与管内径相差无几,所以取管的外径与管的内径之平均值当作管径称呼。
因为单位有公制(mm)及英制(inch)的区分,所以有下列的称呼方法。
1。
以公制(mm)为基准,称 DN (metric unit)
2. 以英制(inch)为基准,称NB(inch unit)
3. DN (nominal diameter)
NB (nominal bore)
OD (outside diameter)
4。
【例】
镀锌钢管DN50,sch 20
镀锌钢管NB2”,sch 20
5。
外径与DN,NB的关系如下:
--—--—DN(mm)—-—--—--NB(inch)-———---OD(mm)
15——--——--————-- 1/2-—---—-—-—-—--21。
3
20--——--——---—-—3/4 -—-———--——--—-26.7
25-———-——-———-—- 1 ————-——------———33.4
32--—---——--—--- 1 1/4 -—-———-———-42.2
40-—-————--—---— 1 1/2 -—-—————-——48.3
50--———-————-——- 2 —-—-———-——-60.3
65--——--——--———- 2 1/2 ———-—----—-73.0
80—---———----——- 3 -—-—-—--—-—88.9
100—-—----—-----— 4 --———-——---—114。
3
125-—————---—--—— 5 ——-—-———--——139.8
B。
常用给水管材如下:
(1)给水用硬聚氯乙烯(PVC—U)DN100的管子其公称外径de=110,壁厚为e=4。
2mm (S12.5,SDR26,PN1.0),则其内径为110—4.2×2=101.6mm;
(2)给水用聚乙烯(PE)管材,DN100的管子其公称外径de=110,壁厚为e=8.1mm(PE80级,SDR13.6,PN1。
0),则其内径为110-8。
1×2=93。
8mm;
(3)冷水用聚丙烯(PP—R)管,DN100的管子其公称外径de=110,壁厚为e=12.3mm(S4,PN1.0),则其内径为110-12。
3×2=85。
4mm;
(4)镀锌钢管,DN100的镀锌钢管其外径D=114。
3,壁厚为S=4。
0mm(普通钢管),则其内径为114。
3-4。
0×2=106。
3mm;
(5)流体输送用无缝钢管,DN100的无缝钢管其外径D=108,壁厚为S=4。
0mm,则其内径为108-4。
0×2=100mm。
2.管道最大流量,是指管内输送水时流速的最大取值,给水工程上.给水管道的最大流速不得超过2m/s,消防给水管道的流速最大不得超过2.5m/s。
3.计算最大流量。
流量公式:Q=AV=(π/4)×d×d×V=
(1)PVC—U管:Q=(π/4)×0.1016×0.1016×2.0×3600=58.37m3
(2)PE管:Q=(π/4)×0.0938×0。
0938×2.0×3600=49.75m3
(3)PP—R管:Q=(π/4)×0。
0854×0。
0854×2.0×3600=41。
24m3
(4)镀锌钢管:Q=(π/4)×0.1063×0.1063×2。
0×3600=63.90m3
(5)无缝钢管:Q=(π/4)×0.1×0。
1×2.0×3600=56。
55m3
4.消防给水管道的最大流量
(1)镀锌钢管:Q=(π/4)×0.1063×0。
1063×2.5×3600=79。
87m3
(2)无缝钢管:Q=(π/4)×0.1×0.1×2.5×3600=70.69m3
C。
计算管道的流量或者流速需要知道水泵的扬程H、循环管道的内径D、长度L、内管壁糙率n、管配件的阻力系数K等。
先求管道的比阻S,S = 10。
3n^2/D^5.33
再计算管配件的当量长度L’= K D/入,”入"为管道的沿程阻力系数。
管道的流量Q = [H/S(L+L’)]^(1/2)
流速V=4Q/(3。
14D^2)
只要你的循环管路没有分支的话,管道内无论口径大小流量都是一样的,但流速不等,管径大的流速小,管径小的流速大。
不同管径串联的管路,沿程水头损失必须分段计算后再相加。
管配件的局部阻力系数K、内管壁糙率n在普通的《水力学》或《工程流体力学》都能查到,当然如有《水力设计手册》,就更全些。
塑胶管的内管壁糙率n可取0。
011,90度的弯头局部阻力系数与管径及转弯半径有关,如管径转弯半径比为0.8的90度弯头的局部阻力系数为0.206。
D。
水的流量可用公式Q=vS(式中v为流速,S为水流截面积)计算。
一台农用水泵的出水管是水平的,当抽水时,怎样利用卷尺和直棍,测出水的流量Q?请写出需要直接测量的量,并写出流量的表达式(用所测量的物理量来表达)
楼上测流速的方法有问题很难测准的!更最要的是题中给出的直棍没用上!
用直棍把水管出水口支起来,假设支的高度是h,当然要保证出水口时水平的,然后打开电机,在水落地的地方做上记号,再用卷尺测出水管出水口到刚才标记的地方的水平距离s,则t=根号下2h/g,v=s/t!!!!。