初三物理第一轮复习7力及三种常见的力
- 格式:ppt
- 大小:9.97 MB
- 文档页数:38
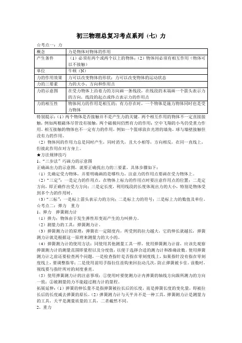
取夺市安慰阳光实验学校力、力学中常见的三种力一、力1、定义:力是物体对物体的作用说明:定义中的物体是指施力物体和受力物体,定义中的作用是指作用力与反作用力。
2、力的性质①力的物质性:力不能离开物体单独存在。
一谈到力,必然涉及两个物体,受力物体和施力物体,力不能离开物体而存在,找不到施力物体和受力物体的力是不存在的.一提到力一定要知道其施力物体和受力物体,学好物理的功底。
说明:分析力,①首先要明确施力物体和受力物体(作用对象)②对某一物体而言,可能有一个或多个施力物体.③受力物体和施力物体总是同时成对出现.②力的相互性:力的作用是相互的。
施力物体给予受力物体作用的同时必受受力物体的反作用.即力是成对出现的.施力物体同时也是受力物体.受力物体同时也是施力物体,我们把物体之间的作用称为作用力与反作用力.③力的矢量性:力是矢量,既有大小也有方向。
④力的性:一个力作用于物体上产生的效果与这个物体是否同时受其它力作用无关。
⑤力的测量工具:测力计,可以用弹簧称测量⑥单位:牛顿简称牛.符号N (SI制中:kgm/s2)意义:使质量为1千克的物体产生1米/秒2加速度力的大小为 1牛顿.⑦力的表示方法:三要素表示、力的图示和示意图力的三要素是:大小、方向、作用点.力的图示:用一根带箭头的线段表示出力的三要素,称为力的图示.要选择合适的比例(标度),要求严格。
说明:改变任一方面作用效果都改变。
力的示意图:若只要求正确地表示出物体的受力个数和受力的方向,按大致比例画出力的大小,称为力的示意图.示意图着重于受力个数和各力的方向画法,不要求作出标度.⑧力的作用效果①静力效果:使物体的形状发生改变(形变),拉伸压缩弯曲扭转等②动力效果:使物体的运动状态发生改变(改变物体的速度)即是产生加速度3、力的分类①按性质分类:重力、弹力、摩擦力、分子力、电磁力、核力等(受力分析时一定要分析的力)一定有施、受力物体。
②按效果分类:拉力、压力、支持力、动力、阻力、向心力、回复力、下滑力、分力、合力、斥力、吸力、浮力等③按研究对象分类:内力和外力。
初中物理知识点总结常见的力1.是力:力是物体对物体的作用。
2.物体间力的作用是相互的。
(一个物体对别的物体施力时,也同时受到后者对它的力)。
3.力的作用效果:力可以改变物体的运动状态,还可以改变物体的形状。
(物体形状或体积的改变,叫做形变。
)4.力的单位是:牛顿(简称:牛),符合是N。
1牛顿大约是你拿起两个鸡蛋所用的力。
5.实验室测力的工具是:弹簧测力计。
6.弹簧测力计的原理:在弹性限度内,弹簧的伸长与受到的拉力成正比。
7.弹簧测力计的用法:(1)要检查指针是否指在零刻度,如果不是,那么要调零;(2)认清最小刻度和测量范围;(3)轻拉秤钩几次,看每次松手后,指针是否回到零刻度,(4)测量时弹簧测力计内弹簧的轴线与所测力的方向一致;⑸观察读数时,视线必须与刻度盘垂直。
(6)测量力时不能超过弹簧测力计的量程。
8.力的三要素是:力的大小、方向、作用点,叫做力的三要素,它们都能影响力的作用效果。
9.力的示意图就是用一根带箭头的线段来表示力。
详细的画法是:(1)用线段的起点表示力的作用点;(2)延力的方向画一条带箭头的线段,箭头的方向表示力的方向;(3)假设在同一个图中有几个力,那么力越大,线段应越长。
有时也可以在力的示意图标出力的大小,10.重力:地面附近物体由于地球吸引而受到的力叫重力。
重力的方向总是竖直向下的。
11.重力的计算公式:G=mg,(式中g是重力与质量的比值:g=9.8牛顿/千克,在粗略计算时也可取g=10牛顿/千克);重力跟质量成正比。
12.重垂线是根据重力的方向总是竖直向下的原理制成。
13.重心:重力在物体上的作用点叫重心。
14.摩擦力:两个互相接触的物体,当它们要发生或已经发生相对运动时,就会在接触面是产生一种阻碍相对运动的力,这种力就叫摩擦力。
15.滑动摩擦力的大小跟接触面的粗糙程度和压力大小有关系。
压力越大、接触面越粗糙,滑动摩擦力越大。
16.增大有益摩擦的方法:增大压力和使接触面粗糙些。
初中物理七章力知识点总结一、力的概念力是物体对其他物体的作用。
力可以改变物体的形状、速度、方向等,力的作用与物体的运动状态和形变状态有关。
力常常用箭头表示,箭头的长度表示力的大小,箭头的方向表示力的方向。
力的计算单位是牛顿(N),1牛顿的力是指当力的大小为1牛顿时,作用在1千克质量的物体上,可以产生1米/秒²的加速度。
二、力的分类根据力的性质和作用对象,力可以分为接触力和非接触力。
1. 接触力:是指物体之间直接接触,通过物体表面对物体施加的力,包括摩擦力、弹簧力、支持力等。
2. 非接触力:是指物体之间不直接接触,通过场的作用对物体施加的力,包括重力、电磁力等。
三、力的表示力可以用矢量表示,力的大小用箭头的长度表示,力的方向由箭头的方向表示。
1. 力的合成:如果多个力作用在一个物体上,可以通过力的合成来求出合力的大小和方向。
2. 力的分解:任何一个力都可以分解为两个垂直方向的力的合力,也称为分力。
四、力的作用力对物体的作用有推、拉、挤、压、抛等。
1. 推:是指用力使物体沿一条直线运动。
2. 拉:是指用力使物体沿一条直线运动。
3. 挤:是指用力使物体向另一物体移动。
4. 压:是指用力使物体向另一物体移动。
5. 抛:是指用力使物体向空中运动。
五、力的效果力的作用对物体有不同的效果,包括物体的运动和形变。
1. 物体的运动:力可以改变物体的速度和方向,使物体运动。
2. 物体的形变:力可以改变物体的形状,对物体施加拉、挤、压等作用,使物体变形。
六、力的平衡和合力1. 力的平衡:当作用在一个物体上的多个力之间相互抵消,物体处于力的平衡状态。
2. 合力:当作用在一个物体上的多个力不相互抵消,产生合力,使物体受到合力的作用发生运动或形变。
通过初中物理七章力学学习,我们可以了解到力是物体相互作用的结果,力可以改变物体的运动状态和形变状态,力可以分为接触力和非接触力,力可以用矢量表示,可以通过力的合成和力的分解来求出合力和分力,力的作用包括推、拉、挤、压、抛等,力的效果包括物体的运动和形变,力的平衡与合力是力学重要的概念。
中考物理一轮复习专题解析突破—力与三种性质的力复习目标1.了解:弹性与弹性形变的概念;万有引力的概念;重心的概念。
2.会:进行力的三要素作图;进行重力的计算;分析增大或减小摩擦力的实例。
3.理解:力的概念、力的作用效果;力的三要素;弹力的概念;重力的概念;摩擦力的概念。
4.掌握:影响摩擦力大小的因素的实验探究。
5.认识:力的单位;弹力的基本特征;静摩擦力和滑动摩擦力。
6.能:利用弹簧测力计进行力的测量。
基础梳理一、思维导图二、知识梳理知识点一:力1.力:力是物体对物体的相互作用。
(1)力的性质:物体间力的作用是相互的(相互作用力在任何情况下都是大小相等,方向相反,作用在不同物体上)。
两物体相互作用时,施力物体同时也是受力物体,反之,受力物体同时也是施力物体。
(2)力的作用效果:力可以改变物体的运动状态,力可以改变物体的形状。
物体的运动状态是否改变一般指:物体的运动快慢是否改变(速度大小的改变)和物体的运动方向是否改变。
(3)力的单位:国际单位制中力的单位是牛顿简称牛,用N表示。
2.力的三要素:力的大小、方向和作用点叫力的三要素。
3.力的示意图:用一根带箭头的线段把力的大小、方向、作用点表示出来。
要点诠释:1.力(1)从字面上看“物体对物体”说明有力的存在时,至少需要两个物体,力是不能脱离物体而存在的。
这就是力的物质性。
“对”字前面的物体,我们常把它叫施力物体(因为它施加了力),“对”字后面的物体,我们把它叫受力物体。
有力存在时,一定有施力物体和受力物体。
例如:人推车,人对小车施加了力,小车受到了力,所以人是施力物体,车是受力物体。
(2)物体间只有发生相互作用时才会有力,若只有物体,没有作用,也不会有力。
例如:人踢球,使球在草坪上滚动,人踢球时,人对球施加了力,人是施力物体,球是受力物体,当球离脚之后,人不再对球施力,球也就不再受踢力。
2.力的作用效果(1)力可以改变物体的运动状态,物体运动状态的改变包括三种情况:①物体的运动方向不变,速度大小发生改变。
初中物理常见的力的名称1. 重力- 描述:重力是地球或其他物体对物体的吸引力。
它是物体的质量和地球的质量以及它们之间的距离所决定的。
- 示例:当我们把一本书放在桌子上时,书受到地球的重力作用而保持在桌子上。
2. 弹力- 描述:弹力是物体发生形变时产生的力。
当物体发生压缩或拉伸时,会产生与形变方向相反的弹力。
- 示例:当我们拉伸橡皮筋或弹簧时,会感受到弹力的存在。
3. 阻力- 描述:阻力是物体运动时所受到的阻碍力。
它存在于物体与流体(空气或液体)之间的接触中,阻碍其运动或降低速度。
- 示例:当我们骑自行车时,感受到的空气阻力使得骑车速度减慢。
4. 推力- 描述:推力是物体被推动时产生的力。
它是物体受到的推力,其方向通常与物体运动的方向相反。
- 示例:当我们用手推动一辆停放的自行车时,产生的力即为推力。
5. 电磁力- 描述:电磁力是由电荷所引起的力。
它包括吸引力和斥力两种,并存在于带有电荷的物体之间。
- 示例:当我们将两个带电子的磁铁相互靠近时,它们之间会产生电磁力。
6. 摩擦力- 描述:摩擦力是物体之间存在的力,阻碍物体相对移动。
它分为静摩擦力和动摩擦力两种。
- 示例:当我们在地板上行走时,脚与地板之间产生的摩擦力使我们不滑倒。
7. 空气阻力- 描述:空气阻力是物体在空气中运动时所受到的阻碍力。
它随着物体运动速度的增加而增加。
- 示例:当我们将一块纸片从高处往下扔时,它会受到空气阻力的作用而减缓下落速度。
这些是初中物理常见的力的名称及简要描述。
初中物理力知识点总结一、力的概念与特性1. 定义:力是物体对物体的作用,是导致物体状态改变的原因。
2. 特性:力具有大小、方向和作用点三个特性。
3. 单位:力的国际单位是牛顿(N),1牛顿等于1千克·米/秒²。
二、力的分类1. 重力:地球对物体的吸引力,与物体质量成正比,方向垂直向下。
2. 弹力:物体发生形变后产生的恢复力,与形变程度成正比。
3. 摩擦力:物体间接触面之间的阻力,与接触面的性质和压力有关。
4. 支持力:物体受到的垂直于接触面的力,大小等于物体受到的重力。
5. 拉力:绳索或弹簧等物体施加的沿绳索或弹簧方向的力。
6. 压力:物体施加于接触面的垂直力,与物体的重力或施加的力有关。
三、力的合成与分解1. 合成:当多个力作用于同一物体时,可以合成为一个等效的力。
2. 分解:一个力可以分解为两个或多个分力,分力的矢量和等于原力。
3. 原则:力的合成分解遵循平行四边形法则。
四、力的平衡1. 概念:当物体受到的所有力相互抵消,物体将保持静止或匀速直线运动状态。
2. 条件:作用于物体上的力大小相等、方向相反、作用在同一直线上。
3. 应用:平衡条件可用于计算物体在静止或匀速直线运动时所受的力。
五、牛顿运动定律1. 牛顿第一定律(惯性定律):物体保持静止或匀速直线运动状态,除非受到外力作用。
2. 牛顿第二定律(动力定律):物体加速度与作用力成正比,与物体质量成反比,加速度方向与作用力方向相同。
公式表达:F = ma,其中F是力,m是质量,a是加速度。
3. 牛顿第三定律(作用与反作用定律):作用力与反作用力大小相等、方向相反、作用在不同物体上。
六、力矩与杠杆原理1. 力矩:力与力臂的乘积,是导致物体转动的效果量。
公式表达:τ = r × F,其中τ是力矩,r是力臂,F是力。
2. 杠杆原理:通过改变力臂长度,可以改变施加力的大小或改变物体转动的效果。
公式表达:动力× 动力臂 = 阻力× 阻力臂。
力学常见的力
在物理学和工程学的领域中,力学是研究物体运动和力的学科。
以下是一些常见的力:
1.重力:是地球或其他天体对物体的吸引作用,通常用符号Fg 表示。
2.弹力:是物体受拉伸或压缩后具有的恢复力,通常用符号Fk 表示。
3.摩擦力:是阻碍物体在表面上运动的力,通常用符号f表示。
分为静摩擦力和动摩擦力。
4.引力:是物体间由于万有引力而产生的吸引力,通常用符号Fg 表示。
5.推力:是物体受到的推动力,通常用符号Ft表示。
6.浮力:是物体在液体或气体中所受的向上的力,通常用符号Fb 表示。
7.惯性力:是物体在惯性参照系中所受的力,通常用符号Fi表示。
8.阻力:是物体在流体或空气中运动时所受的阻碍力,通常用符号Fr表示。
这些力在物理学和工程学中都具有重要的应用,它们之间的相互作用和平衡状态对于物体运动和稳定性起到了关键的作用。
专题12 三种常见的力及其作用效果【核心考点讲解】一、力的三要素及作用效果1、力是物体对物体的作用,物体间力的作用是相互的。
(1)一个力的产生一定有施力物体和受力物体,且同时存在。
(2)单独一个物体不能产生力的作用。
(3)力的作用可发生在相互接触的物体间,也可以发生在不直接接触的物体间。
2、判断力的存在可通过力的作用效果来判断。
(1)力可以改变物体的运动状态。
(运动状态的改变是指物体的快慢和运动方向发生改变)举例:用力推小车,小车由静止变为运动,守门员接住飞来的足球。
(2)力可以改变物体的形状。
举例:用力压弹簧,弹簧变形,用力拉弓弓变形。
3、力的单位:牛顿(N)4、力的三要素:力的大小、方向、作用点,称为力的三要素,它们都能影响力的作用效果。
5、力的表示方法:画力的示意图。
在受力物体上沿着力的方向画一条线段,在线段的末端画一个箭头表示力的方向,线段的起点或终点表示力的作用点,线段的长表示力的大小,这种图示法叫力的示意图。
二、三种常见的力1、弹力(1)弹性:物体受力发生形变不受力自动恢复原来形状的特性;塑性:物体受力发生形变不受力不能自动恢复原来形状的特性。
(2)定义:物体由于发生弹性形变而产生的力。
(例如:压力,支持力,拉力)(3)产生条件:发生弹性形变。
(4)弹簧测力计①测量力的大小的工具叫做弹簧测力计。
②弹簧测力计(弹簧秤)工作原理:在弹性限度内,弹簧的伸长与受到的拉力成正比。
即弹簧受到的拉力越大,弹簧的伸长就越长。
③使用弹簧测力计的注意事项:A、观察弹簧测力计的量程和分度值,不能超过它的测量范围,否则会损坏测力计。
B、使用前指针要校零;如果不能调节归零,应该在读数后减去起始末测量力时的示数,才得到被测力的大小。
C、测量前,沿弹簧的轴线方向轻轻来回拉动挂钩几次,放手后观察指针是否能回到原来指针的位置,以检查指针、弹簧和外壳之间是否有过大的摩擦。
D、被测力的方向要与弹簧的轴线的方向一致,以免挂钩杆与外壳之间产生过大的摩擦。
力一、力1、力的概念:力是一个物体对另一个物体的一种作用。
2、力产生的条件:①必须有两个或两个以上的物体。
②物体间必须有相互作用(可以接触也可以不接触)。
3、力的性质:力的作用是相互的。
相互作用力在任何情况下都是大小相等,方向相反,作用在同一直线上,作用在不同物体上。
两物体相互作用时,施力物体同时也是受力物体,反之,受力物体同时也是施力物体。
4、力的作用效果:力可以改变物体的运动状态。
力可以改变物体的形状。
说明:物体的运动状态是否改变是指物体的运动方向或运动速度是否改变。
物体的运动状态不变是指物体的运动方向和运动速度都不改变,只有两种情况:静止状态或匀速直线运动状态。
二、力的描述:1、力用字母F表示,力的单位:国际单位制中力的单位是牛顿,简称牛,用N 表示。
力的感性认识:拿两个鸡蛋所用的力大约1N。
(也就是质量约100g的物体放在手上的感觉)2、力的三要素:力的大小、方向、和作用点。
3、力的图示:(表示出力的三要素),用一根带箭头的线段来表示力,箭头表示力的方向,线段的长度表示力的大小,线段的起点(也可用终点)表示力的作用点。
4、力的示意图:(表示力的方向和作用点两个要素),用一根带箭头的线段把力的方向、作用点表示出来,对线段的长度不要求精确表示。
三、弹力弹簧测力计1、弹力①弹性:物体受力时发生形变,失去力又恢复到原来的形状的性质叫弹性。
②塑性③弹力弹力的大小与弹性形变的大小有关。
弹力产生的重要条件: ①两物体相互接触②发生弹性形变生活中的弹力:拉力,支持力,压力,推力2、弹簧测力计①作用:测量力的大小②原理:在弹性限度内,弹簧受到的拉力越大,它的伸长就越长。
(在弹性限度内,弹簧的伸长量跟受到的拉力成正比)③结构:弹簧、挂构、指针、刻度、外壳④对于弹簧测力计的使用A、看清量程、分度值和指针是否对准零刻度线。
加在弹簧测力计上的力不许超过它的最大量程。
若指针没有对准零刻度线,应先调零。
B、使用时力的方向应与弹簧的伸长方向一致,注意防止指针、弹簧与秤壳接触。
初三物理总复习考点系列(七)力特别提示:(1)两个物体是否接触并不是产生力的关键。
两个相互作用的物体不一定直接接触,例如两根磁体尽管没有接触,两个磁极间仍然有力的作用;空中飞翔的小鸟仍受重力作用。
相互接触的物体也不一定有力的作用,例如一个篮球放在光滑的墙角,球与墙壁接触但没有力的作用。
(2)物体间的作用力总是同时产生,同时消失,且大小相等,方向相反,在同一直线上,但彼此作用在对方身上。
★方法规律技巧1、“三步法”巧画力的示意图正确画出力的示意图,就要正确找出力的三要素,具体步骤如下:(1)先确定受力物体,并要明确画的是哪些力,注意力的作用点要画在受力物体上。
(2)“三定”:一是定力的作用点,在物体上标力的作用点时要注意作用点的位置;二是定方向,即正确作出受力方向;三是定长度,利用线段的长度体现出力的大小,特别是物体受到多个力的作用时,(3)“三标”:一是标上箭头表示力的方向;二是标上力的符号;三是标上力的数值及单位。
☆考点二:弹力重力1、弹力弹簧测力计(1)弹力:物体由于发生弹性形变而产生的力叫弹力。
(2)测量力的工具:弹簧测力计。
(3)弹簧测力计的原理:弹簧在一定限度内,所受到的拉力越大,它的伸长就越长,弹簧测力计就是根据这一原理来测量力的大小的。
(4)弹簧测力计的使用方法:同使用其他测量工具一样,使用弹簧测力计前,应该先观察弹簧测力计的测量范围即量程以及分度值,以便于选择合适的测力计和准确读数。
使用弹簧测力计之前还要检查两个问题,一是检查指针是否指在零刻度线上,如果指针没有指在零刻度线上,要调整指零;二是使用前用手指拉住挂钩来回拉动几次,防止弹簧被卡住。
读数时,视线要与指针所对的刻度垂直。
(5)使用弹簧测力计的注意事项:①使用时要使测力计内弹簧的轴线方向跟所测力的方向一致;②被测量的力不能超过测力计的量程。
拓展延伸:(1)弹簧的伸长量不是指弹簧被拉长后的长度,而是弹簧长度的变化量,即被拉长后的长度减去弹簧的原长。
初三上册物理《力》知识点归纳物理是一门关于自然现象的科学,而力则是物理学中一个非常重要的概念。
它涉及到物体的运动、力的作用方向和大小以及力和运动之间的关系。
初三上册物理的力学部分,是学生们初次接触力学的内容。
在这个阶段,对于力的概念、特点、作用等方面的理解,都是非常关键的。
本文将为大家梳理初三上册物理《力》的知识点,帮助大家更加全面深入地了解力学。
一、力的概念力是物理学中非常重要的一个概念。
简单来说,力就是物体相互作用时的影响因素之一。
在物理学中,力是导致物体发生运动或改变运动状态的主要原因之一。
通俗地讲,力是控制物体运动和静止状态的“开关”。
二、力的特点1.力是矢量量,具有大小和方向,而且是标量的倍数和矢量的方向。
2.力的作用对象是物体,而不是本身。
3.力有多个种类,包括万有引力、电磁力等。
三、力的测量力的测量使用的单位是牛(N),它是一种导出单位,在标准国际单位制中,牛是力的基本单位。
常用的力计是弹簧秤,它能够测量物体受力的大小。
四、力的作用1.改变物体的运动状态,包括速度、方向和加速度等。
2.改变物体的形状或形态。
3.使物体发生变化,比如使物体加热或冷却等。
五、力的合成和分解力的合成是指产生一个合力的过程,合力的大小和方向可以通过多个力的合成来计算得出。
力的分解是指将一个力分解为多个力的过程,然后将这些力合成为原来的力,比如分解加速度成为水平加速度和竖直加速度。
六、力的叠加原理力的叠加原理指的是,当力作用于一个物体时,如果有多个力作用于它,那么物体会受到这些力的合力作用。
这个合力的大小和方向可以通过力的合成来计算得出。
七、牛顿三定律牛顿三定律是力学中非常基础和重要的定律,它是力学的基础。
它包括以下三个定律:1.牛顿第一定律:物体静止或匀速直线运动时,它的速度不会改变,除非有一个外力作用于它。
2.牛顿第二定律:当力作用于物体时,物体将加速,而且加速度与力成比例,加速度的大小和方向跟力的大小和方向有关系,可以用公式F=m*a计算。
中考物理知识点总结:常见的力
重力、摩擦力、弹力是我们常见的力,对于不同的力有着不同的要求:
1、重力:要掌握重力的施力物体,重力的大小、方向、作用点以及重力大小的影响因;
2、摩擦力:要掌握静摩擦力的大小与方向,滑动摩擦力的方向、以及大小的影响因素。
3、弹力:要掌握弹力的概念。
弹力的大小、方向。
弹力大小的影响因素。
【常见考法】
中考试题对这部分的考查,基本以两种方式出现,一是综合性不高的选择题,侧重基础知识的考查;一是综合性较高的填空题。
主要考查对上述几个常见的力的理解程度。
【误区提醒】
1、摩擦在实际中的意义:
〔1〕有利摩擦:增大摩擦的方法:增加接触面的粗糙程度;增大压力;变滚动为滑动。
〔2〕有害摩擦:减小摩擦的方法:减少粗糙面的粗糙程度;减小压力;变滑动为滚动;
2、滑动摩擦力的产生条件:
〔1〕接触面粗糙;
〔2〕两个物体互相接触且相互间有挤压;
〔3〕物体间有相对运动
【典型例题】
例析:
如下图、竖直向上抛出的小球重12N,请在图中作出小球所受重力的图示。
【解析】:
这道题考查了学生是否会作力的图示,另外,题目给出了一个干扰条件,小球向上运动,此时有的同学就认为小球受的力的方向也应该向上,从而忽略了重力的方向是竖直向下的。
解:球受的重力方向竖直向下,且力的大小是所给标度的4倍。
《初中物理力知识点全解析》在我们的日常生活中,力无处不在。
从推动一辆自行车到发射火箭,力都起着至关重要的作用。
在初中物理中,力是一个重要的知识点,它不仅是学习其他物理概念的基础,也与我们的生活息息相关。
本文将对初中物理力的知识点进行全面解析。
一、力的概念力是物体对物体的作用。
力不能脱离物体而单独存在,必须有施力物体和受力物体。
例如,人推车时,人是施力物体,车是受力物体。
力的作用效果有两个:一是使物体发生形变;二是使物体的运动状态发生改变。
例如,用力拉弹簧,弹簧会伸长,这是力使物体发生形变;用力踢足球,足球会由静止变为运动,这是力使物体的运动状态发生改变。
二、力的三要素力的大小、方向和作用点称为力的三要素。
它们都会影响力的作用效果。
1. 力的大小力的大小可以用测力计来测量。
在国际单位制中,力的单位是牛顿,简称牛,符号是 N。
例如,一个苹果的重力大约是 1N。
2. 力的方向力的方向是指力的作用线所指的方向。
例如,水平向右拉物体的力,其方向就是水平向右。
3. 力的作用点力的作用点是指力作用在物体上的位置。
作用点的位置不同,力的作用效果也可能不同。
例如,在门的不同位置推门,门的转动效果是不同的。
三、力的图示和力的示意图1. 力的图示力的图示是用一根带箭头的线段来表示力。
线段的长度表示力的大小,箭头的方向表示力的方向,线段的起点或终点表示力的作用点。
例如,画出一个大小为 5N,方向水平向右的力的图示。
2. 力的示意图力的示意图是只画出力的方向和作用点,不严格表示力的大小。
例如,画出物体受到重力的示意图。
四、常见的力1. 重力(1)重力的概念重力是由于地球的吸引而使物体受到的力。
重力的施力物体是地球,受力物体是地球上的物体。
(2)重力的大小重力的大小可以用公式 G = mg 来计算,其中 G 表示重力,m表示物体的质量,g 是重力加速度,在地球表面附近,g 约为9.8N/kg。
(3)重力的方向重力的方向总是竖直向下的。
初中物理力知识点总结一、力的定义和性质力是物体之间相互作用的表现,通常用箭头表示,箭头的长度和方向表示力的大小和方向。
力具有大小、方向和作用点三个基本属性。
二、力的分类1. 接触力:指物体之间直接接触所产生的力,例如推、拉、摩擦力等。
2. 引力:指物体之间由于引力而产生的力,例如地球引力、行星引力等。
3. 弹力:指弹性物体在变形后恢复原状时产生的力,例如弹簧的弹力等。
三、力的效果1. 使物体静止:当一个物体受到的合力为零时,物体保持静止。
2. 使物体运动:当一个物体受到的合力不为零时,物体会产生运动。
3. 改变物体速度:当一个物体受到的合力方向改变时,物体的速度也会改变。
四、力的作用特性1. 叠加原理:多个力作用于同一个物体时,合力等于这些力的矢量和。
2. 方向特性:合力的方向与力的合成有关,遵循平行四边形法则。
3. 作用反作用:任何力的作用都会有相等大小、相反方向的反作用力。
五、力的计算力的大小通常用牛顿(N,国际单位制)表示。
计算力的方法包括:1. F=ma(牛顿第二定律):力等于物体质量乘以加速度。
2. W=mg(重力公式):物体的重力等于质量乘以重力加速度。
3. F=μN(摩擦力公式):摩擦力等于摩擦系数乘以法向压力。
六、摩擦力1. 静摩擦力:当物体处于静止状态时,外力要克服的力。
2. 动摩擦力:当物体处于运动状态时,外力要克服的力。
3. 滑动摩擦力:物体之间表面直接接触时产生的摩擦力。
4. 滚动摩擦力:物体表面通过滚动接触时产生的摩擦力。
七、重力重力是地球吸引物体的力,是物体质量决定的。
根据普遍引力定律,重力与物体质量成正比,与物体间的距离成反比。
八、浮力浸泡在液体中的物体受到的向上的力,即浮力。
浮力的大小等于所排开的液体重量。
九、压强压强是单位面积上受到的压力,用公式P=F/A表示。
压强与力和面积成正比。
总结:初中物理力知识点包括力的定义和性质、力的分类、力的效果、力的作用特性、力的计算、摩擦力、重力、浮力以及压强。
初中物理力知识点总结物理是自然科学的一种,研究物质及其运动规律。
初中物理是基础物理知识的学习和掌握阶段,以下是初中物理常见的一些力的知识点总结。
一、力的概念1.力的定义:力是物体间相互作用的表现,是使物体产生变形、改变速度或改变方向的原因。
2.力的单位:国际单位制中力的单位是牛顿(N),符号是N。
3.力的性质:力有大小、方向和作用点三个基本性质。
二、力的作用效果1.力的平衡:当多个力作用在物体上时,如果合力为零,则物体处于力的平衡状态,不会发生运动或变形。
2.力的不平衡:当多个力作用在物体上时,如果合力不为零,则物体会发生运动或变形。
三、力的合成与分解1.力的合成:当多个力同时作用于一个物体时,可以利用平行四边形法则或三角形法则求解合力的大小和方向。
2.力的分解:一个力可以分解为多个合力的矢量之和。
四、重力与重力的计算1.重力:重力是地球对物体的吸引力,是由地球的质量所产生的。
2. 重力的计算:地球上物体的重力可以通过公式 F=mg 计算,其中F代表重力大小,m代表物体的质量,g代表重力加速度,通常取9.8m/s²。
五、摩擦力1.摩擦力的概念:摩擦力是两个物体相对运动或相对静止时的相互阻碍运动的力。
2.静摩擦力:在物体相对静止时,当外力小于等于最大静摩擦力时,物体不会发生运动,最大静摩擦力可以通过乘以系数得到:F静=μsN,其中μs代表静摩擦系数,N代表物体的支持力。
3.动摩擦力:在物体相对运动时,摩擦力的大小可以通过乘以系数得到:F动=μkN,其中μk代表动摩擦系数,N代表物体的支持力。
六、弹力1.弹力的概念:弹力是物体被压缩或拉伸后恢复原状时产生的力。
2.弹力的性质:弹力的大小与形变程度成正比,与物体的质量无关。
3. 弹簧力常量:弹簧力常量k可以通过 Hooke定律计算,其中F=-kx,F代表力的大小,k代表弹簧力常量,x代表弹簧的形变量。
七、牛顿三定律1.第一定律:也称为惯性定律,当物体不受外力作用时,物体保持静止或匀速直线运动的状态。