2020-2021学年四川省成都市第七中学高一上学期期中考试物理试题 Word版
- 格式:docx
- 大小:427.11 KB
- 文档页数:8
成都七中2022~2023学年度高一(上)期期中考试单选题(4分*8)1. 以下关于所用物理学的思想方法叙述不正确的是( ) A. 当Δ0t →时,xt∆∆就可以表示物体在t 时刻的瞬时速度,该定义运用了极限思想 B. 在探究自由落体运动规律实验中,伽利略把斜面实验的结果推广到坚直情况,这种方法被称为“合理外推”C. 物体所受重力可认为作用在物体的重心上,“重心”概念的提出用到了假设法D. 求匀变速直线运动位移时,将其看成很多小段匀速直线运动的累加,采用了微元法 【答案】C 【解析】【详解】A .在变速运动中,用平均速度代替瞬时速度时,时间越短平均速度越接近瞬时速度,当Δ0t →时,xt∆∆就可以表示物体在t 时刻的瞬时速度,该定义运用了极限思维法,故A 正确; B .在探究自由落体运动规律实验中,伽利略把斜面来“冲淡重力”,将实验的结果推广到竖直情况,这种方法被称为“合理外推”,故B 正确;C .重心是物体各部分所受的重力的合力的作用点,体现了等效替代的思想。
故C 错误;D .求匀变速直线运动位移时,将其看成很多小段匀速直线运动的累加,这样无数“矩形的面积”就无限接近“梯形的面积”了,因此采用了微元法,故D 正确。
本题选不正确的,故选C 。
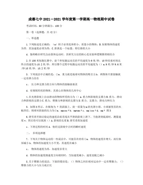
2. 小球从空中自由下落,与地面相碰后反弹到空中某一高度,其v t -图像如图所示,下列说法正确的是( )A. 2t 时刻,小球回到出发位置B. 2135t t =C. 小球的回弹高度为202gvD. 小球从0到2t 时刻的总位移是20825v g【答案】D 【解析】【详解】A .由图像可知,t 2时刻,小球反弹到最高点,选项A 错误; B .由图像可知1v t g=2135v t t g-= 可得2185t t =选项B 错误; C .小球的回弹高度为22003()95250gv v h g ==选项C 错误; D .小球的下落高度为202v H g=小球从0到2t 时刻的总位移是2'0825v h H h g=-=选项D 正确。
2019-2020学年四川省成都七中高一上期中考试物理试卷解析版一、单项选择题(以下四个选项中只有一个选项正确每小3分,共30分).1.(3分)关于质点,以下说法正确的是()A.质点就是很小的物体,如液滴、花粉颗粒、尘埃等B.体积很大的物体一定不能看作质点C.一山路转弯处较狭窄,司机下车实地勘察,判断汽车是否能安全通过。
此时在司机看来,汽车是一个质点D.描绘航空母舰在海洋中的运动轨迹时,航空母舰可看作质点【解答】解:A、当物体的形状、大小对所研究的问题没有影响时,我们就可以把它看成质点,与体积大小无关,体积很大的物体也能看成质点,比如地球的公转,故A错误。
B、能否看成质点,与体积大小无关,体积很大的物体也能看成质点,比如地球的公转,故B错误。
C、判断汽车是否能安全通过时,汽车的大小不能忽略,不能看成质点,故C错误。
D、描绘航空母舰在海洋中的运动轨迹时,航空母舰的大小和形状可以忽略,可以看成质点,故D正确。
故选:D。
2.(3分)下列不属于机械运动的是()A.流星划过夜空B.煤燃烧的过程C.钟表指针的运动D.秋天树叶纷纷飘落【解答】解:A、流星划过夜空,是流星相对于地球位置发生了变化,是宏观物体相对于地球做机械运动。
故A不符合题意。
B、煤燃烧的过程是化学转化为内能的过程,不涉及物体位置的变化,所以不是机械运动。
故B符合题意。
C、钟表各指针的运动相对于表盘的位置发生变化,物体位置的变化,所以是机械运动。
故C不符合题意。
D、树叶飘落的过程是树叶相对于地球的运动,属于机械运动。
故D不符合题意。
本题选不是机械运动的,故选:B。
3.(3分)文学作品中往往蕴含着一些物理知识,下列诗句中黑体的字表示位移的是()第1 页共12 页。
一、选择题1.关于质点和参考系,以下说法正确的是 ( )A.研究物体运动时不一定要选择参考系B.参考系的选择只能是相对于地面静止的物体C.研究飞往火星的宇宙飞船最佳运行轨道时,可以将其视为质点D.研究汽车在陡坡路段有无翻倒危险问题时,可以将其视为质点2.关于速度和加速度的关系,下列说法正确的是()A.加速度减小时速度一定减小B.加速度为零时,速度也为零C.加速度很小时,速度可以很大D.速度变化越大,加速度就越大3.关于重力、重心下列说法中正确的是()A.风筝升空后,越升越高,说明风筝的重心相对风筝的位置也越来越高B.质量分布均匀、形状规则的物体的重心一定在物体上C.舞蹈演员在做各种优美动作的时候,其重心相对身体的位置不断变化D.重力的方向总是垂直于地面4.航天员北京时间2013年6月20日上午10点在太空给地面的学生讲课.此次太空授课主要面向中小学生,其中有失重条件下物体运动的特点,及在失重的情况下如何测量物体的质量,第一次在太空中展示如何用牛顿定律测质量;测量的示意图如下图所示,测量的方法为:先把航天员固定在人体支架上,然后另一航天员将其向外拉到一定位置松手(图甲所示),最后支架会在弹簧恒定弹力的作用下拉回到初始位置(图乙所示).假设支架向外伸长的位移为S,弹簧对支架的作用力为恒力,大小为F,支架回到初始位置所用时间为t,则测量者的质量为:A.2FtmS=B.22FtmS=C.24FtmS=D.2FtmS=5.在平直公路上行驶的a车和b车,其位移时间图像分别为图中直线a和曲线b.t=3s 时,直线a和曲线b刚好相切,下列说法正确的是()A.t=3s时,两车具有共同的加速度B.在运动过程中,b车始终没有超过a车C.a车做匀速运动,b车做加速运动D.在0-3s的时间内,a车的平均速度比b车的大6.下列各组物理量中,不都是矢量的是()A.位移、重力B.路程、弹力C.加速度、速度的变化量、速度D.摩擦力、加速度7.甲、乙两人发生争执,甲打了乙的胸口一拳致使乙受伤.法院判决甲应支付乙的医药费.甲辩解说:“我打乙一拳,根据作用力与反作用力相等,乙对我也有相同大小的作用力,所以乙并没有吃亏.”那么这一事件判决的依据是A.甲打乙的力大于乙对甲的作用力,故判决甲支付乙的医药费B.甲打乙的力等于乙对甲的力,但甲的拳能承受的力大于乙的胸能承受的力,乙受伤而甲未受伤,甲主动打乙,故判决甲支付乙的医药费C.甲打乙的力大于乙对甲的力,甲的拳和乙的胸受伤害程度不相同,甲轻而乙重,故判决甲支付乙的医药费D.由于是甲用拳打乙的胸,甲对乙的力远大于乙胸对甲拳的作用力,故判断甲支持乙的医药费8.下列关于加速度的说法正确的是A.加速度就是增加的速度B.加速度也可以是指减小的速度C.加速度的大小在数值上与单位时间内速度变化量的大小相等D.加速度不断减小,速度一定不断减小9.意大利物理学家伽利略在《两种新科学的对话》一书中,详细研究了落体运动,他所运用的方法是( )A.假设-观察-逻辑推理(包括数学推演)-实验检验-修正推广B.观察-假设-逻辑推理(包括数学推演)-实验检验-修正推广C.逻辑推理(包括数学推演)-假设-观察-实验检验-修正推广D.逻辑推理(包括数学推演)-观察-假设-实验检验-修正推广10.一遥控玩具汽车在平直路上运动的位移﹣时间图象如图所示,则()A.15s内汽车的位移为 300mB.前10s内汽车的加速度为3m/s2C.20s末汽车的速度为﹣1m/sD.前 25s内汽车做单方向直线运动11.下列物理量中,不是矢量的是( )A.路程 B.位移 C.瞬时速度 D.加速度12.下列说法正确的是()A.木块放在水平桌面上受到一个向上的弹力,这是由于木块发生微小形变而产生的B.质量均匀分布,形状规则的物体的重心可能在物体上,也可能在物体外C.摩擦力的方向总是与物体的运动方向相反D.已知磁铁间有相互作用,由此可知力可以离开物体而单独存在13.关于速度和加速度,下列说法中正确的是A.加速度大的物体速度变化大B.加速度为零的物体速度也为零C.加速度大的物体速度变化快D.加速度不为零的物体速度必定越来越大14.在升降电梯内的地板上放一体重计,电梯静止时,晓敏同学站在体重计上,体重计示数为50 kg,当地的重力加速度为g.电梯运动过程中,某一段时间内晓敏同学发现体重计示数如图所示,在这段时间内下列说法中正确的是()A.晓敏同学所受的重力变小了B.电梯的加速度大小为0.8 g,方向竖直向下C.电梯的加速度大小为0.8 g,方向竖直向上D.电梯的加速度大小为0.2 g,方向竖直向下15.(题文)重型自卸车利用液压装置使车厢缓慢倾斜到一定角度,车厢上的石块就会自动滑下,以下说法正确的是A.在石块下滑前后自卸车与石块整体的重心位置不变B.自卸车车厢倾角越大,石块与车厢的动摩擦因数越小C.自卸车车厢倾角越大,车厢与石块间的正压力减小D.石块开始下滑时,受到的摩擦力大于重力沿斜面方向的分力16.下列运动中的物体,能被看做质点的是()A.研究地球的自转B.研究电风扇叶片的旋转C.评判在冰面上花样滑冰运动员的动作D.计算火车从北京到上海的时间17.把一个月牙状的薄板悬挂起来,静止时如图所示.则薄板的重心可能是图中的()A.A点B.B点C.C点D.D点18.人从发现情况到采取相应行动经过的时间叫反应时间.我们可以采用下面的实验测出自己的反应时间.请一位同学用两个手指捏住木尺顶端,你用一只手在木尺下部做握住木尺的准备,但手的任何部位在开始时都不要碰到木尺.当看到那位同学放开手时,你立即握住木尺,根据木尺下降的高度,可以算出你的反应时间.若某次测量中木尺下降了约11cm,由此可知此次你的反应时间约为()A.0.2 sB.0.15sC.0.1 sD.0.05 s19.下列说法正确的是( )A.形状规则的物体重心一定在几何中心B.运动员将足球踢出,球在空中飞行是因为球受到一个向前的推力C.静止的物体受到的摩擦力一定是静摩擦力D.两个物体发生相互作用不一定相互接触20.下列说法中正确的是A.平时我们问“现在什么时间?”里的“时间”是指时刻而不是指时间间隔B.“坐地日行八万里”是以地球为参考系C.研究短跑运动员的起跑姿势时,由于运动员是静止的,所以可以将运动员看做质点D.对直线运动的某个过程,路程一定等于位移的大小二、多选题21.甲物体从离地面H 高空自由落下,而乙物体在地面以初速度v 0同时向上抛出,两物体在离地面34H 处相遇,如果g 、v 0为已知量,则( ) A .从自由下落到相遇,经过的时间为02v t g= B .甲物体落到地面时,乙物体仍在上升C .相遇时,甲乙两物体的速度大小相等,均为2v D .乙上升的最大高度就是H ,且202v H g=,而甲物体落地时的速度大小是v 022.水平面上有一物体做直线运动,物体的加速度随时间变化的关系如图所示,已知t =0时物体的速度为1m/s ,以此时的速度方向为正方向,下列说法中正确的是( )A .在0-1s 内物体做匀加速直线运动B .1s 末的速度为2m/sC .2s 末物体开始反向运动D .3s 末物体离出发点最远23.如图所示,质量分别为m 和M 的两三角形斜劈P 和Q 叠放在一起后置于水平地面上,现用大小相等、方向相反的水平力F 分别推P 和Q ,它们均静止不动,已知重力加速度大小为g ,则( )A .P 与Q 之间一定存在摩擦力B .Q 与地面之间一定存在摩擦力C .Q 对P 的支持力可能大于mgD .地面对Q 的支持力大小一定等于(M+m )g24.如图光滑水平面上放着两块长度相同,质量分别为M 1和M 2的木板,两木板的左端各放一个大小、形状、质量完全相同的物块,物块和木板间的动摩擦因数相同,开始时各物均静止.今在两物块上各作用一水平恒力F 1、F 2,当物块和木板分离时,两木板的速度分别为v 1和v 2.下列说法正确的是( )A.若F1>F2,M1=M2,则一定v1>v2B.若F1<F2,M1=M2,则一定v1>v2C.若F1=F2,M1<M2,则一定v1>v2D.若F1=F2,M1>M2,则一定v1>v225.一轻弹簧的一端固定在倾角为θ的固定光滑斜面的底部,另一端和质量为2m的小物块A相连,质量为m的小物块B紧靠A静止在斜面上,如图所示,此时弹簧的压缩量为x0.从t=0时开始,对B施加沿斜面向上的外力,使B始终做加速度为a的匀加速直线运动.经过一段时间后,物块A、B分离.弹簧的形变始终在弹性限度内,重力加速度大小为g.若θ、m、x0、a均已知,则下列说法正确的是()A.根据已知条件,可求出从开始到物块A、B分离所用的时间B.根据已知条件,可求出物块A、B分离时的速度大小C.物块A、B分离时,弹簧的弹力恰好为零D.物块A、B分离后,物块A开始减速三、实验题26.在“探究弹力和弹簧伸长关系”的实验中,某实验小组据不同数量的钩码分别挂在竖直弹簧的下端,进行测量,根据实验所测数据,利用描点法作出了所挂钩码的重力G与弹簧总长L的关系图象,如图所示。
成都七中2021―2021学年度第一学期高一物理期中试卷考试时间:60分钟满分:100分第一卷(选择题,共42分)一、单选题1.下列陈述是正确的:(a)粒子必须是体积小、质量小的物体;B.如果物体的速度为零,其加速度必须为零;C.距离是一个标量,即位移的大小d.伽利略在研究自由落体运动时,其研究方法的核心是实验和逻辑推理相结合2.在100米短跑比赛中,前7秒短跑运动员的平均速度为9米/秒,10秒结束时到达终点的速度为10.2米/秒,所以整个过程中短跑运动员的平均速度为()a.9米/秒9.6米/秒10米/秒。
10.2米/秒3.下列说法中正确的是:()a.重力就是地球对物体的吸引力b.两物体只要接触就一定有弹力存在c、压力和支撑力的方向与物体的接触面垂直d.有规则形状的物体,其重心在物体的几何中心4.在光滑斜坡上自由滑动的物体所受的力为()a.重力和斜坡的支撑力B.重力、滑动力和斜坡的支撑力C.重力、摩擦力和斜坡的支撑力D.重力、支撑力、滑动力和压力5.如图3所示,在倾角为θ的斜面上,放一质量为m的光滑小球,小球被竖直的木板挡住,则球对斜面的压力为()a.mgcosθb.mgtanθc.mg/cosθd.mgθ图36.滑雪者开始以稳定的速度沿着直线从平滑的斜坡上滑下。
当他滑到底部时,测量速度v,然后你可以找到()A.斜坡的长度B.滑雪者的加速度c.下滑过程的时间d.他经过斜坡中点时的瞬时速度二、多项选择题7.下列关于物体运动的一些说法中,可能存在的有()a.物体的速度在增大,而位移却减小b.物体的加速度大小不变,其速度在减小c、物体的速度为零,加速度非常大d.物体的加速度跟速度方向相同时,当加速度减小,速度也随之减小8.关于摩擦力的说法,下面的错误是:()物体之间在相对运动中一定有摩擦力,()摩擦力的大小与压力成正比c.滑动摩擦力的方向总是沿着接触面,并且跟物体的运动方向相反d.静摩擦力的方向总是沿着接触面,并且跟物体相对运动趋势方向相反9.如图所示,水平地面上的两个粒子A和B同时从同一地点沿同一方向直线运动。
四川省成都市第七中学高一物理上学期期中考试试题卷一、选择题1.关于位移和路程,下列说法中正确的是()A.出租车是按位移的大小来计费的B.出租车是按路程的大小来计费的C.在田径场1500m长跑比赛中,跑完全程的运动员的位移大小为1500mD.高速公路路牌上显示“上海100km”,表示该处到上海的位移大小为100km2.质量为50kg的乘客乘坐电梯从四层到一层,电梯自四层启动向下做匀加速运动,加速度的大小是0.6m/s2,则电梯启动时地板对乘客的支持力为 ( )( g=10m/s2)A.530N B.500N C.450N D.470N3.“探究加速度与力、质量的关系”的实验装置如图所示.实验中,为使小车运动时所受的拉力近似等于盘和重物的总重力,则盘和重物的总质量m与小车的质量M应满足的关系是()A.m远大于M B.m远小于M C.m略大于M D.m略小于M4.根据牛顿第一定律,下列说法正确的是()A.如果物体的速度不断增大,那么物体必受力的作用B.如果物体的位移不断增大,那么物体必受力的作用C.一个竖直向上运动的物体,必受竖直向上的力的作用D.要使物体保持直线运动,一定要对它施加一个大小、方向合适的力5.关于合力与其两个分力的关系,正确的是()A.合力的大小一定大于小的分力、小于大的分力B.合力的大小一定随分力夹角的增大而增大C.合力的大小一定大于任意一个分力D.合力的大小可能大于大的分力,也可能小于小的分力6.原来作匀加速直线运动的物体,若其加速度逐渐减小到零,则物体的运动速度将()A.逐渐减小B.逐渐增大C.保持不变D.先增大后减小7.一女同学穿着轮滑鞋以一定的速度俯身“滑入”静止汽车的车底,她用15 s穿越了20辆汽车底部后“滑出”,位移为58 m,假设她的运动可视为匀变速直线运动,从上述数据可以确定( )A.她在车底运动时的加速度B.她在车底运动时的平均速度C.她刚“滑入”车底时的速度D.她刚“滑出”车底时的速度t=时刻由静止开始做匀加速直线运动,A和B是原点x t-图线8.如图所示,一质点从0上的两个点,该质点运动的加速度大小为()A .24m/s 7B .22m/s 3C .25m/s 8 D .22m/s9.如图甲、乙所示的x – t 图像和v – t 图像中给出四条图线,甲、乙、丙、丁代表四辆车由同一地点向同一方向运动的情况,则下列说法正确的是( )A .甲车做直线运动,乙车做曲线运动B .0~t 1时间内,甲车通过的路程小于乙车通过的路程C .0~t 2时间内,丙、丁两车在t 2时刻相距最远D .0~t 2时间内,丙、丁两车的平均速度相等10.水下潜水器某次海试活动中,完成任务后从海底竖直上浮,从上浮速度为v 时开始计时,此后匀减速上浮,经过时间t 上浮到海面,速度恰好为零,则蛟龙号在()00t t t <时刻距离海平面的深度为( )A .2vt B .0012t vt t ⎛⎫- ⎪⎝⎭ C .202t t v D .()202v t t t - 11.一辆汽车由静止开始做匀加速直线运动,4s 末速度变为10m/s ,则汽车的( )A .加速度为2m/s 2B .4s 内的位移为40mC .4s 内的平均速度为2.5m/sD .2s 末的速度为5m/s12.放在水平地面上的一石块重10N ,使地面受到10N 的压力,则( )A .该压力就是重力,施力者是地球B .该压力就是重力,施力者是石块C .该压力是弹力,是由于地面发生形变产生的D .该压力是弹力,是由于石块发生形变产生的13.下列有关摩擦力的说法中正确的是A.当两物体间的弹力消失时,摩擦力仍可存在一段时间B.摩擦力的存在依赖于正压力,其大小与正压力成正比C.运动的物体有可能受到静摩擦力的作用D.滑动摩擦力的方向一定与物体运动方向相反14.做匀减速直线运动的物体经4s停止,若在第1s内的位移是14m,则最后1s内位移是()A.4.5m B.3.5m C.2m D.1m15.汽车在平直公路上做初速度为零的匀加速直线运动,途中用了6s时间经过A、B两根电线杆,已知A、B间的距离为60 m,车经过B时的速度为15 m/s,以下结论正确的是()A.车从出发到B杆所用时间为10sB.车的加速度为15 m/s2C.经过A杆时速度为5 m/sD.从出发点到A杆的距离为15m16.物体由静止开始做匀加速直线运动,若第1秒内物体通过的位移是0.5m,则第2s内通过的位移是()A.0.5m B.1.5m C.2.0m D.3.5m17.以下物理量中是矢量的有 ( )a.位移b.路程c.瞬时速度d.平均速度e.时间f.加速度g.速率A.只有acdfB.只有adfC.只有afgD.只有af18.如图,在幼儿园的游乐场中,一小男孩从右侧梯子爬上滑梯,用时10s,然后在上面平台站了5s,接着从左侧的滑梯上由静止开始滑到水平地面,用时3s.下面关于他在滑梯上运动情况的说法中正确的是()A.他爬上去和滑下来的路程相等B.他爬上去和滑下来的位移相同C.他在第15s末开始要下滑,指的是时间间隔D .他整个过程用时18s ,指的是时间间隔19.如图所示,汽车里有一水平放置的硅胶魔力贴,魔力贴上放置一质量为m 的小花瓶.若汽车在水平公路上向前做匀速直线运动,则以下说法正确的是( )A .小花瓶受到三个力B .因为汽车向前开,所以摩擦力和汽车运动方向相反C .小花瓶所受的合力为零D .魔力贴对小花瓶的摩擦力大小为mg20.把一个重为G 的物体,用一个水平力F =kt (k 为恒量,t 为时间)压在竖直的足够高的平整的墙上,如下图所示,从t =0开始物体所受的摩擦力F f 随t 的变化关系是( )A .B .C .D .二、多选题21.如图,柔软轻绳ON 的一端O 固定,其中间某点M 拴一重物,用手拉住绳的另一端N .初始时,OM 竖直且MN 被拉直,OM 与MN 之间的夹角为α(2πα>).现将重物向右上方缓慢拉起,并保持夹角α不变.在OM 由竖直被拉到水平的过程中( )A .MN 上的张力逐渐增大B .MN 上的张力先增大后减小C .OM 上的张力逐渐增大D .OM 上的张力先增大后减小22.如图所示,在竖直放置的穹形光滑支架上,一根不可伸长的轻绳通过光滑的轻质滑轮悬挂一重物G .现将轻绳的一端固定于支架上的A 点,另一端从B 点沿支架缓慢地向C 点靠近(C 点与A 点等高).则绳中拉力大小变化的情况是( )A .由B 到D 的过程中,拉力逐渐变大B .由B 到D 的过程中,拉力保持不变C .由D 到C 的过程中,拉力逐渐变大D .由D 到C 的过程中,拉力保持不变23.粗糙水平面上a 、b 、c 、d 四个相同小物块用四根完全相同的轻弹簧连接,正好组成一个等腰梯形,系统静止。
成都七中2020┄2021学年上期2021年高一期中考试物理试卷考试时间:100分钟总分:110分注意事项:1.物理试卷分为第Ⅰ卷(选择题)和第Ⅱ卷两部分,共110分.2.答题前,考生务必将自己的姓名、班级、学号填涂在答题卡和答题卷相应位置.3.选择题答案涂在答题卡相应位置上.如需改动,用橡皮擦干净后,再涂其他答案标号.4.非选择题答案必须写在答题卷相应位置,答在试题卷上无效.计算题应有必要的文字说明、方程式和解题过程,只写出答案不给分。
第Ⅰ卷选择题本大题共60分,每题5分。
1~8为单项选择题,只有一个正确答案,选对得5分,选错得选择题,有一个或多个答案正确,选对得5分,选不全得3分,选零分;9~12题为不定项...错得零分。
1.关于力的认识,下列说法正确的是:()A.只有直接接触的物体间才有力的作用B.力可以离开施力物体而单独存在C.力是物体对物体的作用D.力的大小可以用天平测量2.直线运动中,下列关于瞬时速度、平均速度、瞬时速率的说法中正确的是:()A.瞬时速度是物体在某一时刻或某一位置时的速度B.平均速度是物体在某一段时间内速度的平均值C.运动方向不变时,瞬时速率就是平均平均速度的大小D.平均速度是指物体通过的路程与对应时间的比值3.下列关于重力的说法,正确的是:()A.物体所受重力的方向总是指向地球球心B.用测力计测小球的重力时,测力计对小球的拉力就是小球的重力C.物体只有在落向地面时才受到重力作用D.同一个物体,在地球的赤道和两极,其重力大小是不同的4.关于自由落体运动,下列说法正确的是:()A.物体做自由落体运动时不受任何力的作用B.质量大的物体受到的重力大,落到地面的速度也大C.加速度大小为重力加速度的直线运动一定是自由落体运动D.自由落体运动的物体只受重力作用5.无风的雨天,站在路旁的小明与坐在行驶的汽车中的小聪看到的雨滴的轨迹正确的是:()A.小明看到雨滴向左下方运动B.小明看到雨滴向右下方运动C.小聪看到雨滴向左下方运动D.小聪看到雨滴向右下方运动6.下列各图中能反映物体做匀速直线运动的是:()7.如图,为一质点从t=0起做初速度为零的匀加速直线运动的位移——时间图像,图中虚线为经过t=4s时图线上该点的切线,交时间轴于t=2s处,由此可知该质点的加速度大小为:()A.B.C.D.8.关于弹力与摩擦力的关系,下列说法正确的是:()A.有弹力就一定有摩擦力B.有摩擦力就一定有弹力C.弹力变大摩擦力就一定变大D.摩擦力变大弹力就一定变大(以下为不定项选择题,有一个或多个答案正确)9.一个物体从静止开始做匀加速直线运动,它在第1秒内与第2秒内位移大小之比为x1∶x2,在走完第1米时与走完第2米时的速度大小之比为v1∶v2,则下列说法正确的是:()A.x1∶x2=1∶3,v1∶v2=1∶2B.x1∶x2=1∶3,v1∶v2=1∶C.x1∶x2=1∶4,v1∶v2=1∶2D.x1∶x2=1∶4,v1∶v2=1∶10.如图,小球A重力大小为G,上端被竖直轻线悬挂于O点,下端与桌面接触,设线对小球的拉力为T,桌面对小球的支持力为N,关于小球A静止时,G、T、N大小关系可能正确的是:()A.T=0,N=G B.T=G,N=0C.T+N=G D.T-N=G11.若汽车的加速度方向与初速度方向一致,当加速度减小时,则:()A.汽车速度也减小B.汽车速度仍然增大C.当加速度减小到零时,汽车就停下来D.当加速度减小到零时,汽车的速度达到最大12.光滑水平面上静止放一物体,现用一水平力拉物体,使物体从静止开始运动,测得物体加速度随时间变化的关系如图所示,则此物体:()A.在0~2秒内做匀加速直线运动B.在2秒末的速度为2m/sC.在2~4秒内的位移为8mD.在4秒时速度最大第Ⅱ卷非选择题13.(4分)在用打点计时器测匀变速直线运动的加速度实验中,下列说法中对于减小误差来说有益的是:。
四川省成都市第七中学2020学年高一物理上学期半期考试试题考试时间:100 分钟满分:110 分注意事项:1.答题前,用蓝色或黑色签字笔将自己的姓名、班级、准考证号填写在答题卡上的指定位置,并用2B 铅笔把准考证号对应的标号涂黑;2.选择题的作答:用2B 铅笔把答题卡上对应题目的答案标号涂黑;3.非选择题的作答:用蓝色或黑色签字笔直接答在答题卡上对应的区域内。
第 I 卷选择题(44 分)一、单项选择题(本题 10 个小题,每题只有一个选项符合题意,选对得 2 分,不选或选错得 0 分,满分 20 分)1、下列有关力的说法,正确的是( ) A.相互接触的物体间一定存在弹力 B.物体的重心位置仅跟物体的形状有关 C.摩擦力的大小总是与接触面间的压力成正比D.力的作用效果跟力的大小、方向和作用点有关2、运动物体的下列说法中,正确的是( )A.-5m/s 的速度一定比 2m/s 的速度小B.速度不变,其加速度一定等于零C.速度变大,加速度一定变大D.加速度变大,速度一定变大3、如图所示,物体在 F=50 N、方向水平向左的拉力作用下,沿水平面向右运动.已知物体与水平面间的动摩擦因数μ=0.2,物体质量 m=5 kg,可知物体所受的合力为(g=10 m/s2)( )A.大小为 10 N,方向水平向左B.大小为 10 N,方向水平向右C.大小为 60N,方向水平向左D.大小为 40N,方向水平向左4、如图所示为一个质点运动的位移 x 随时间 t 变化的图像,由此可知质点( )A.0~4 s 内做曲线运动B. 2 s 时,速度方向改变C.0~4 s 内速率先增大后减小D.0~4 s 内位移为零5、如图所示,在粗糙的水平地面上有质量为 m 的物体 A,连接在一劲度系数为 k 的轻弹簧上,物体与地面之间的动摩擦因数为μ,现用一大小未知的水平力 F 向右拉弹簧,使物体 A 做匀速直线运动,则弹簧伸长量为(重力加速度为 g)( )A. k μmgB. μmgkC.kmgD. mgk6、由静止开始做匀加速直线运动的汽车,第 l s 内通过 0.4 m 位移,则() A.第 5 s 内通过的位移为 3.6m B.加速度为 0.4 m/s2C.第 4s 初的速度为 3.2 m/s D.通过第 2 个 0.4m 的时间是 2 s7、质点做直线运动的位移 x 与时间 t 的关系为 x=5t+2t2(各物理量均采用国际单位制单位),则该质点( )A.初速度为 5 m/s B.加速度为 2 m/s2C.前 2 s 内的平均速度是 6 m/s D.任意 1 s 内的速度增量都是 2 m/s8、如图为某同学设计的一个小实验.他将细绳的一端系在手指上(B 处),绳的另一端系在直杆的 A 端,杆的另一端 C 顶在掌心上,组成一个“三角支架”.在杆的 A 端悬挂不同重物,并保持静止.通过实验会感受到( )A.绳子和杆都是被拉伸的 B.杆产生的弹力方向沿杆由C 指向 A C.绳对手指施加作用力的方向沿绳由 A 指向B D.所挂重物质量越大,绳和杆对手的作用力也越大9、小球从离地面 H 处以速度 v0 竖直下抛,经 t 时间落地,若不考虑空气的阻力,则对该小球在下落过程的下列描述,错误的是( )A.小球只受重力作用,一定做自由落体运动B.小球下落过程中的加速度方向是竖直向下的C.利用 H、v0、t 等信息,可求出小球下落过程中的加速度大小D.利用 H、v0、t 等信息,可求出小球落地时的速度大小10、甲、乙两辆汽车在平直的公路上沿同一方向做直线运动,t=0 时刻同时经过公路旁的同一个路标.在右图描述两车运动的 v-t 图中,直线 a、b 分别描述了甲、乙两车在 0~20 s 的运动情况.关于两车之间的位置关系,下列说法正确的是( )A.在 0~10 s 内两车逐渐靠近B.在 10~20 s 内两车逐渐远离C.在 t=10 s 时两车在公路上相遇 D.在 5~15 s 内两车的位移相等二、多项选择题(本题 6 个小题,每题有两个或两个以上的选项符合题意,选对得 4 分,选对不全得 3 分,不选或选错得 0 分,满分 24 分)11、有关加速度方向的理解,下列说法中正确的是( )ΔvA.a 的方向与初速度 v0 的方向相同B.由 a=知,a 的方向与Δv 的方Δt向相同C.只要 a 的方向与规定的正方向相同,物体就一定做加速运动D.只要 a 的方向与初速度的方向相同,物体就一定做加速运动12、如图所示,将一小球以 10 m/s 的初速度在某高台边沿竖直上抛,不计空气阻力,取抛出点为原点,向上为坐标轴正方向,g 取 10 m/s2。
2021 届物理运动学练习(注:1~7 题为单选题,8~13 为多选题)1.关于速度,下列各项中说法正确的是( ) A.速度是描述物体运动快慢的物理量,速度大表示物体运动得远B.速度描述物体的位置变化快慢,速度大表示物体位置变化大C.速度越大,位置变化越快,位移也就越大D.瞬时速度的大小就是速率,速度是矢量,速率是标量2.甲、乙两质点在同一直线上匀速运动,设向右为正,甲质点的速度为+2 m/s,乙质点的速度为-4 m/s,则下列说法错误的是( )A.乙质点的速率大于甲质点的速率B.因为+2>-4,所以甲质点的速度大于乙质点的速度C.这里的正、负号的物理意义是表示质点运动的方向D.若甲、乙两质点同时由同一地点出发,则10 s 后甲、乙两质点相距60 m3.如图所示,2008 年北京奥运会中牙买加选手博尔特在男子100 m 决赛和男子200 m 决赛中分别以9.69 s 和19.30 s 的成绩破两项世界纪录,获得两枚金牌.关于他在这两次决赛中的运动情况,下列说法正确的是( )A.200 m 决赛中的位移是100 m 决赛中位移的两倍B.200 m 决赛中的平均速度约为10.36 m/sC.100 m 决赛中的平均速度约为10.32 m/sD.100 m 决赛中的最大速度约为20.64 m/s4.做直线运动的物体在t1、t3 两时刻对应的纵坐标如图所示,下列结论正确的是( ) A.t1、t3 两时刻速度相同B.t2 时刻速度和加速度均为零C.t1、t3 两时刻加速度等值反向D.若t2=2t1,则可以求出物体的初速度为8 m/s5.质点在x 轴上运动,t=0 时质点位于坐标原点,下图为该质点的v-t 图像,由图线可知( ) A.质点的x-t 关系为x=5t-t2B.t=20 s 时质点与坐标原点距离最大C.0~20 s 内的平均速度为2.5 m/sD.0~20 s 内的平均速率为2.5 m/s6.一小球沿斜面以恒定的加速度滚下并依次通过A、B、C 三点,已知AB=6 m,BC=10 m,小球通过AB、BC 所用的时间均为2 s,则小球经过A、B、C 三点时的速度分别为( ) A.2 m/s,3 m/s,4 m/s B.2 m/s,4 m/s,6 m/sC.3 m/s,4 m/s,5 m/s D.3 m/s,5 m/s,7 m/s7.如图所示,物体A 在斜面上由静止开始匀加速滑行距离x1 后,又在水平面上匀减速滑行距离x2 后停下,测得x2=2x1,则物体在斜面上的加速度a1 与在水平面上的加速度a2 的大小关系为( )1A.a1=a2 B.a1=2a2 C.a1=a2 D.a1=4a228.物体做匀加速直线运动,已知加速度a=2 m/s2,那么任意1 s 内( )A.物体的末速度一定等于初速度的2 倍B.物体的末速度一定比初速度大2 m/s C.物体的末速度一定比前1 s 的末速度大2 m/s D.物体的末速度一定比前1 s 的初速度大2 m/s9.如图所示,甲、乙、丙、丁是以时间为横轴的匀变速直线运动图像,下列说法正确的是( )A.甲是a-t 图像B.乙是v-t 图像C.丙是a-t 图像D.丁是v-t 图像10.一辆汽车从静止开始由甲地出发,沿平直公路开往乙地,汽车先做匀加速运动,接着做匀减速运动,开到乙地刚好停止,其速度图像如图所示,那么在0~t0 和t0~3t0 两段时间内的( )A.平均速度大小之比为1∶1B.加速度大小之比为3∶1C.位移大小之比为2∶1D.位移大小之比为1∶211.一个做直线运动的物体,其运动图像如图所示( )A.若图中x 表示位移,则物体做往复运动B.若图中x 表示位移,则物体在2 s 末的速度为零C.若图中x 表示速度,则物体在2 s 末的加速度为零D.若图中x 表示速度,则物体在前2 s 速度沿正方向12.一物体做匀变速直线运动,某时刻速度的大小为4 m/s,1 s 后速度的大小变为10 m/s,在这 1 s 内该物体的( )A .速度变化的大小可能小于 4 m/sB .速度变化的大小可能大于 10 m/sC .加速度的大小可能小于 4 m/s 2D .加速度的大小可能大于 10 m/s 213.如图所示,t =0 时,质量为 0.5kg 的物体从光滑斜面上的 A 点由静止开始下滑,经过 B 点后进入水平面(经过 B 点前后速度大小不变),最后停在 C 点。
四川省成都七中高一物理上册期中考试试题_一、选择题1.如图是物体在水平面上运动的v-t图象,以下判断正确的是()A.1s末物体运动方向发生改变B.在0~3s时间内,物体的平均速度大小为1m/sC.1~3s内物体加速度是5~6s内加速度的2倍D.0~6s内物体发生的位移为1m2.关于合力与其两个分力的关系,正确的是()A.合力的大小一定大于小的分力、小于大的分力B.合力的大小一定随分力夹角的增大而增大C.合力的大小一定大于任意一个分力D.合力的大小可能大于大的分力,也可能小于小的分力3.如图所示,表示五个共点力的有向线段恰分别构成正六边形的两条邻边和三条对角线.已知F1=10 N,这五个共点力的合力大小为( )A.0B.30 NC.60 ND.90 N4.下列说法正确的是A.木块放在桌面上受到向上的弹力是由于木块发生微小的形变产生的B.相对运动的物体间一定有滑动摩擦力存在C.相互压紧的粗糙物体之间总有摩擦力存在D.线能织成布,靠的是纱线之间的静摩擦力作用5.物体做匀变速直线运动的位移﹣时间图象如图所示,由图中数据可求出的物理量是()A .物体的初速度B .物体的加速度C .物体的平均速度D .物体通过的路程6.“曹冲称象”是妇孺皆知的故事,当众人面临大象这样的庞然大物,在因缺少有效的称量工具而束手无策的时候,曹冲称量出大象的质量,体现了他的智慧,被世人称道.下列物理学习或研究中用到的方法与“曹冲称象”的方法相同的是( )A .“质点”的概念B .合力与分力的关系C .“瞬时速度”的概念D .研究加速度与合力、质量的关系7.如图所示,一个物体受到1N 、2N 、3N 、4N 四个力作用而处于平衡.现保持1N 、3N 、4N 三个力的方向和大小不变,而将2N 的力绕O 点旋转60°,此时作用在物体上的合力大小为( )A .2 NB .2 NC .13 ND .33 N8.下列情形中的物体可以看作质点的是( )A .跳水冠军郭晶晶在跳水比赛中B .一枚硬币用力上抛,猜测它落地时是正面朝上还是反面朝上C .奥运会冠军邢慧娜在万米长跑中D .花样滑冰运动员在比赛中9.已知物理量λ的单位为“m”、物理量v 的单位为“m/s”、物理量f 的单位为“s -1”,则由这三个物理量组成的关系式正确的是( )A .v =fB .v =λfC .f =vλD .λ=vf10.下列说法正确的是( )A .两个物体只要相互接触就一定会产生弹力B .两个物体间的滑动摩擦力总是与物体运动方向相反C .一本书在桌面上静止,书对桌面有压力是因为书发生了弹性形变D .静止在斜面上的物体对斜面的压力等于物体受到的重力11.关于位移和路程,下列说法中正确的是A .位移与路程都用来反映运动的路径长短B .在单向直线运动中位移就是路程C .某一运动过程中位移大小可能大于路程D .位移既有大小又有方向,路程只有大小没有方向12.如图所示,一个大人(甲)跟一个小孩(乙)站在水平地面上手拉手比力气,结果大人把小孩拉过来了.对这个过程中作用于双方的力的关系,下列说法正确的是A.大人拉小孩的力一定比小孩拉大人的力大B.只有在大人把小孩拉动的过程中,大人的力才比小孩的力大,在可能出现的短暂相持过程中,两人的拉力一样大C.大人拉小孩的力与小孩拉大人的力大是一对平衡力D.大人拉小孩的力与小孩拉大人的力大小一定相等13.中国自主研发的“暗剑”无人机,时速可超过2马赫.在某次试飞测试中,起飞前沿地面做匀加速直线运动,加速过程中连续经过两段均为120m的测试距离,用时分别为2s 和l s,则无人机的加速度大小是A.20m/s2B.40m/s2C.60m/s2D.80m/s214.一遥控玩具汽车在平直路上运动的位移﹣时间图象如图所示,则()A.15s内汽车的位移为 300mB.前10s内汽车的加速度为3m/s2C.20s末汽车的速度为﹣1m/sD.前 25s内汽车做单方向直线运动15.每年的端午节,丽水南明湖上龙舟比赛总是热闹非凡,如图是龙舟在进行500m的直道比赛,下列说法正确的是( )A.研究队员的划桨动作,可将队员看做质点B.以龙舟为参考系,岸上站立的观众是静止的C.获得第一名的龙舟,撞线时的速度一定很大D.获得最后一名的龙舟,平均速度一定最小16.下列各组单位中,属于国际单位制基本单位的是()A.m、N、s B.m、kg、A C.m、J、N D.W、m/s、s17.如图所示,某次特技表演中七架战机保持“固定队列”在天空飞过,下列说法正确的是()A.以某飞机为参考系,其它飞机是静止的B.以飞行员为参考系,广场上的观众是静止的C.以某飞行员为参考系,其他飞行员是运动的D.以广场上的观众为参考系,飞机是竖直向上运动的18.下列作直线运动的v-t图象中,表示质点作匀变速直线运动的是()A.B.C.D.19.如图所示,粗糙的长方体木块P、Q叠放在一水平地面上,并保持静止,涉及到P、Q、地球三个物体之间的作用力和反作用力一共有A.3对B.4对C.5对D.6对20.匀速运动的汽车从某时刻开始做匀减速刹车直到停止,若测得刹车时间为t,刹车位移为x,根据这些测量结果,可以A.求出汽车刹车的初速度,不能求出加速度B.求出汽车刹车的加速度,不能求出初速度C.求出汽车刹车的初速度、加速度及平均速度D.只能求出汽车刹车的平均速度二、多选题21.质点做直线运动的v-t 图象如图所示,则()A.3 ~ 4 s 内质点做匀减速直线运动B.3 s 末质点的速度为零,且运动方向改变C.0 ~ 2 s 内质点做匀加速直线运动,4 ~ 6 s 内质点做匀减速直线运动,加速度大小均为 2 m/s2D.6 s内质点发生的位移为 8 m22.某升降机用绳子系着一个重物,以10 m/s的速度匀速竖直上升,当到达40 m高度时,绳子突然断开,重物从绳子断开到落地过程(不计空气阻力,重力加速度g取10m/s2)()A.距地面的最大高度为45 mB.在空中的运动时间为5 sC.落地速度的大小为10 m/sD.落地速度的大小为30 m/s23.如图所示,重力为G的圆柱体A被平板B夹在板与墙壁之间,平板B与底座C右端的铰链相连,左端由液压器调节高度,以改变平板B与水平底座C间的夹角θ,B、C及D总重力也为G,底座C与水平地面间的动摩擦因数为μ(0.5<μ<1),平板B的上表面及墙壁是光滑的。
成都七中2019—2020学年度上期高2022届期中考试物理试卷考试时间:100分钟 满 分:110分一、单选题(3×9=27分)1.下列说法正确的是( )A .两个物体只要相互接触就一定会产生弹力B .两个物体间的滑动摩擦力总是与物体运动方向相反C .一本书在桌面上静止,书对桌面有压力是因为书发生了弹性形变D .静止在斜面上的物体对斜面的压力等于物体受到的重力2.下列关于加速度的说法中正确的是( )A .由a = 可知,a 与△ v 成正比,与△ t 成反比B .加速度是表示物体速度变化快慢的物理量C .物体加速度为零,则物体的速度一定为零D .物体运动速度越大,其加速度一定越大3.有四个运动的物体A 、B 、C 、D ,物体A 、B 运动的x —t 图像如图 ① 所示;物体C 、D 从同一地点沿同一方向运动的v —t 图像如图② 所示.根据图像做出的以下判断中正确的是( )A .物体A 和B 均做匀加速直线运动,且A 的加速度比B 更大B .在0~3s 的时间内,物体A 运动的位移为10mC .t =3s 时,物体C 追上物体DD .t =3s 时,物体C 与物体D 之间有最大间距4.如图,一物块在水平拉力F 的作用下沿水平桌面做匀速直线运动.若保持F 的大小不变,而方向与水平面成60°角,物块也恰好做匀速直线运动.物块与桌面间的动摩擦因数为( )A .2-B .6C .3D .2 5.在做“验证力的平行四边行定则”实验中,假如F 1的大小及方向固定不变(如图所示),那么为了使橡皮筋仍然伸长到O 点,对F 2来说,下面说法中正确的是( )A.F 2可以有多个方向B.F 2的方向和大小可以有多个值C.F 2的方向和大小是唯一确定值D.F 2的方向是唯一的,但大小可有多个值同学的质量为M =29 kg ,则以下说法正确的是(风对风筝的作用力认为与风筝垂直,g 取10 m/s 2)( )A .风对风筝的作用力大小为B .细线与水平面的夹角为C .人对地面的摩擦力方向水平向左D .人对地面的压力大小等于人和风筝整体的重力,即300 N12.一质点沿x 轴正方向做直线运动,通过坐标原点时开始计时,其x t t图象如图所示,则( ) A .做匀速直线运动,速度大小为0.5m/sB .质点做匀加速直线运动,加速度大小为0.5m/s 2C .质点在1s 末的速度大小为1.5m/sD .质点在第1s 内的平均速度大小为1.0m/s13.将小球甲从高空A 处以初速度大小v 0竖直向下抛出,与此同时,在甲的下方有另一小球乙从空中B 处以初速度大小v 0竖直向上抛出,测得经过时间4s 两球在空中相遇。
四川省成都七中2021届高三上学期期中考试物理试卷一、选择题(本题包括7小题.每小题给出的四个选项中,有的只有一个选项正确,有的有多个选项正确,全部选对的得6分,选对但不全的得3分,有选错的得0分)1.(6分)下列说法正确的是()A.在国际单位制中,力是基本物理量之一,其测量工具是测力计B.小杨同学乘坐某商场的直达电梯从一楼到七楼时,在刚上升的初期和刚要到达七楼的末段时间内.小杨同学都处于超重状态C.2022年奥运会上詹姆斯﹣基拉尼以43.94s的成果获得男子400米冠军,则基拉尼跑完全程的平均速度约为9.1m/sD.在真空中带有绝缘底座的、不带电的甲、乙两导体球相互摩擦后,若因摩擦,甲带上q的电量,则二者球心相距为r时,静电引力将大于k考点:力学单位制;库仑定律.专题:常规题型.分析:力学中的基本物理量有三个,它们分别是长度、质量、时间,依据物理量来确定测量的仪器即可.当物体对接触面的压力大于物体的真实重力时,就说物体处于超重状态,此时有向上的加速度;当物体对接触面的压力小于物体的真实重力时,就说物体处于失重状态,此时有向下的加速度;假如没有压力了,那么就是处于完全失重状态,此时向下加速度的大小为重力加速度g.依据平均速度定义求解.解答:解:A、长度、时间、质量是三个力学基本物理量,刻度尺是测量长度的仪器,天平是测量质量的仪器,秒表是测量时间的仪器,弹簧秤是测量力的仪器,力不是基本物理量,故A错误;B、小杨同学乘坐某商场的直达电梯从一楼到七楼时,在刚上升的初期处于超重状态,到达七楼的末段时间内做减速运动,处于失重状态,故B错误;C、2022年奥运会上詹姆斯﹣基拉尼以43.94s的成果获得男子400米冠军,则基拉尼跑完全程的平均速度约为0,故C错误;D、在真空中带有绝缘底座的、不带电的甲、乙两导体球相互摩擦后,若因摩擦,甲带上q的电量,则二者球心相距为r时,由于引力作用,电荷之间的距离小于r,所以静电引力将大于k.故D正确;故选:D.点评:知道力学的三个基本物理量以及对应的基本单位,需识记.人处于超重或失重状态时,人的重力并没变,只是对支持物的压力变了.知道平均速度等于位移比上时间.2.(6分)将一电荷量为Q的小球甲放在一个事先不带电的金属球乙四周,所形成的电场线分布如图所示,金属球表面的电势处处相等.a、b为电场中的两点,依据图中信息,可推断()A.a点的场强比b点的大,同时a点的电势也比b点的高甲B.甲球带正电,乙球带Q的负电C.检验电荷﹣q在a点的电势能比在b点的大D.将检验电荷﹣q从a点移到b点的过程中,电场力做正功考点:电场线;电势.分析:电场线的疏密表示场强的大小;a点所在的电场线从甲动身到不带电的金属球终止,所以甲带正电,a 点的电势高于金属球的电势,而b点所在处的电场线从金属球发出到无穷远,所以金属球的电势高于b 点的电势;电势越高的地方,负电荷具有的电势能越小.解答:解:A、电场线的疏密表示场强的大小,由图象知a点的电场强度比b点大,a点所在的电场线从Q动身到不带电的金属球终止,所以a点的电势高于金属球的电势,而b点所在处的电场线从金属球发出到无穷远,所以金属球的电势高于b点的电势,即a点的电势比b点的高,故A正确;B、电场线从正电荷动身终止于负电荷,由图可知,甲球带正电,乙球带Q的负电,故B错误;C、电势越高的地方,负电荷具有的电势能越小,即负电荷在a点的电势能较b点小,将检验电荷﹣q从a点移到b点的过程中,电场力做负功.故CD错误;故选:A.点评:该题考查电场线的特点与电场力做功的特点,解题的关键是电场力做正功,电势能减小;电场力做负功,电势能增加.3.(6分)迄今发觉的二百余颗太阳系外行星大多不适宜人类居住,绕恒星“Gliese581”运行的行星“G1﹣58lc”却很值得我们期盼.该行星的温度在0℃到40℃之间、质量是地球的6倍、直径是地球的1.5倍、公转周期为13个地球日.“Gliese581”的质量是太阳质量的0.31倍.设该行星与地球均视为质量分布均匀的球体,绕其中心天体做匀速圆周运动,则()A.在该行星和地球上放射卫星的第一宇宙速度的大小相同B.要在地球上放射一颗探测该行星信息的探测器,其放射速度的大小只需大于11.2km/sC.假如人到了该行星,其体重是地球上的倍D.该行星与“Gliese581”的距离是日地距离的倍考点:人造卫星的加速度、周期和轨道的关系;万有引力定律及其应用.专题:人造卫星问题.分析:依据依据万有引力供应向心力,列出等式表示出所要求解的第一宇宙速度和该行星与“Gliese581”的距离.依据万有引力近似等于重力,求出该行星表面与地球表面重力加速度之比,即可求出体重关系;依据相对论分析米尺长度的关系.解答:解:A、当卫星绕任一行星表面四周做匀速圆周运动时的速度即为行星的第一宇宙速度,由G =m,得v=,M是行星的质量,R是行星的半径.设地球的质量为M,半径为R.则得该行星与地球的第一宇宙速度之比为v行:v地=2:1.故A错误;B、要在地球上放射一颗探测该行星信息的探测器,必需要离开太阳的束缚,故放射速度必大于16.7km/s,故B错误;C、由万有引力近似等于重力,得G=mg,得行星表面的重力加速度为g=,则得该行星表面与地球表面重力加速度之比为g行:g地=8:3所以假如人到了该行星,其体重是地球上的倍.故C正确;D 、依据万有引力供应向心力,列出等式,=m得r=行星“G1﹣58lc”公转周期为13个地球日.将已知条件代入解得:行星“G1﹣58lc”的轨道半径与地球轨道半径r行G:r日地=,故D错误;故选:C.点评:依据依据万有引力供应向心力,列出等式表示出所要求解的第一宇宙速度和该行星与“Gliese581”的距离.依据万有引力近似等于重力,求出该行星表面与地球表面重力加速度之比,即可求出体重关系;依据相对论分析米尺长度的关系.4.(6分)一玩具小车放在水平地面上,如图(甲)所示,当小车启动后,小车的水平牵引力F随时间t的变化状况如图(乙)所示,相应的小车速度v随时间t的变化关系如图(丙)所示,则依据图上信息可得()A.小车在0﹣6s内的平均速度与8﹣10s的平均速度都为1.5m/sB.小车在2﹣6s内阻力的平均功率与8﹣10s内阻力的平均功率都为3WC.小车启动过程为恒定功率的启动过程,其额定功率为6WD.因小车在2﹣6s与2﹣8s内动能的变化量相同都为6J,因此两阶段牵引力F做的功相同考点:功率、平均功率和瞬时功率.专题:功率的计算专题.分析:依据v﹣t图象推断物体运动特征,进而分析物体的受力状况,依据速度时间图象与坐标轴围成的面积表示位移求出0﹣6s内的位移,依据平均速度等于位移除以时间求解平均速度,在匀变速直线运动中,还可以依据求解平均速度,依据求解平均功率,依据小车的受力状况推断属于哪种启动方式.解答:解:A、速度时间图象与坐标轴围成的面积表示位移,则0﹣6s 内的位移,则0﹣6s 内的平均速度,故A错误;B、依据速度时间图象可知,6﹣8s内小车做匀速直线运动,受力平衡,则f=F=2N,2﹣6s内的平均速度,则2﹣6s 内阻力的平均功率,8﹣10s内的平均速度,则8﹣10s 内阻力的平均功率,故B正确;C、依据图象可知,小车先做匀加速直线运动,加速度不变,则牵引力不变,所以小车启动过程为恒定牵引力的启动过程,故C错误;D、6﹣8s内,小车做匀速运动,牵引力等于阻力,此过程中牵引力做正功,所以2﹣8s内牵引力做的功,大于2﹣6s内牵引力做的功,故D错误.故选:B点评:此题考查了同学对图象问题的分析力量,能从图象中得出相关的信息,然后结合功和功率的计算公式进行计算求解,是高考的热点考题.5.(6分)轻质弹簧吊着小球静止在如图所示的A位置,现用水平外力F将小球缓慢拉到B位置,此时弹簧与竖直方向的夹角为θ,在这一过程中,下列说法正确的是()A.弹簧对小球的弹力在水平方向的分力大小渐渐减小B.小球的重力势能不变C.水平外力F做的功等于弹簧的弹性势能增加D.水平外力F做的功数值上等于弹簧和小球机械能的增加量考点:共点力平衡的条件及其应用;力的合成与分解的运用.专题:共点力作用下物体平衡专题.分析:小球缓慢上升,处于平衡状态,依据平衡条件推断弹力状况;依据功能关系,克服弹簧弹力做的功等于弹性势能的增加量,克服重力做功等于重力势能的增加量.解答:解:A、小球B受重力、拉力F和弹力T,三力平衡,故:T x=F=TsinθT y=mg=Tcosθ解得:T=故弹簧对小球的弹力在水平方向的分力大小渐渐增大;故A错误;B、小球上升,故重力势能增加,故B错误;C、D、依据动能定理,拉力做的功等于克服重力和弹簧拉力做功的代数和,故水平外力F做的功等于弹簧的弹性势能和重力势能的增加量之和,即水平外力F做的功数值上等于弹簧和小球机械能的增加量,故C错误,D正确;故选:D.点评:本题涉及力平衡和功能关系,要结合平衡条件和功能关系列式分析,不难.6.(6分)如图所示,竖直平面内的圆弧形光滑管道半径略大于小球半径,管道中心到圆心距离为R,A点与圆心O等高,AD为水平面,B点在O的正下方,质量为m的小球自A点正上方h处由静止释放,自由下落至A点时进入管道,则()A.为使小球能到达管道的最高点,那么h与R的关系应满足h≥RB.若小球通过管道最高点刚好对管道无作用力,则OC间的水平距离恰好为RC.若小球通过最高点后又刚好能落到圆管的A 点,则小球在最高点对内侧轨道产生是的压力D.若小球到达B点时,管壁对小球的弹力大小为小球重力大小的9倍,则h=4R考点:动能定理的应用;向心力.专题:动能定理的应用专题.分析:小球运动过程中只有重力做功,机械能守恒,在最低点和最高点,合力供应向心力,依据牛顿其次定律列式分析.解答:解:A、小球运动过程中机械能守恒,依据机械能守恒,为使小球能到达管道的最高点,么h与R的关系应满足h≥R,故A正确;B、若小球通过管道最高点刚好对管道无作用力,则重力供应向心力,依据牛顿其次定律,有:mg=m解得:v=此后的平抛运动:x=vtR=解得:x=v =故OC=()R故B错误;C、若小球通过最高点后又刚好能落到圆管的A点,依据平抛运动的分运动公式,有:R=vtR=联立解得:v=小球在最高点时合力供应向心力,设受到的弹力向上,为N,则:mg﹣N=m解得:N=依据牛顿第三定律,小球在最高点对内侧轨道产生是的压力,故C正确;D、若小球到达B点时,管壁对小球的弹力大小为小球重力大小的9倍,依据牛顿其次定律,有:9mg﹣mg=m解得:从释放到B过程,依据动能定理,有:mg(h+2R)=解得:h=2R故D错误;故选:AC.点评:分析清楚小球的运动过程,应用牛顿其次定律、动能定理或机械能守恒定律、平抛运动规律即可正确解题.7.(6分)在空间中水平面MN的下方存在竖直向下的匀强电场,质量为m的带电小球由MN上方的A点以肯定的初速度水平抛出,从B点进入电场,到达C点时速度方向恰好水平,A、B、C三点在同始终线上,且AB=2BC,如图所示.由此可见()A.小球在水平方向上的分运动是匀速运动B.小球从A到C的过程中,重力和电场力做功相同C.小球从A到B与从B到C的速度变化量相同D.小球从A到B的时间是小球从B到C的运动时间的2倍考点:带电粒子在匀强电场中的运动.专题:恒定电流专题.分析:小球先做平抛运动,进入电场中做匀变速曲线运动,其逆过程是类平抛运动.两个过程都运用的分解法争辩,水平方向都做匀速直线运动,依据位移公式x=vt,可分析时间关系;再争辩竖直方向,由牛顿其次定律和运动学位移公式结合列式,求解电场力的大小.依据△v=at争辩速度变化量的关系.解答:解:A、小球受力为竖直方向,故水平方向的分运动为匀速运动,A正确;CD、带电小球从A到C,设在进入电场前后两个运动过程水平分位移分别为x1和x2,竖直分位移分别为y1和y2,经受的时间为分别为t1和t2.在电场中的加速度为a.则:从A到B过程小球做平抛运动则有:x1=v0t1;从B到C过程,有:x2=v0t2;由题意有:x1=2x2;则得:t1=2t2;即小球从A到B是从B到C运动时间的2倍.又y1=gt12,将小球在电场中的运动看成沿相反方向的类平抛运动,则有:y2=at22依据几何学问有:y1:y2=x1:x2;解得:a=2g;依据牛顿其次定律得:F﹣mg=ma=2mg,解得:F=3mg由于轨迹向上弯曲,加速度方向必定向上,合力向上,说明电场力方向向上,所以小球带负电.依据速度变化量△v=at,则得:AB过程速度变化量大小为△v1=gt1=2gt2;BC过程速度变化量大小为△v2=at2=2gt2;所以小球从A到B与从B到C的速度变化量大小相等.故CD正确;B、由前面分析知F=3mg,而AB=2BC,则电场力做功与重力做功不相同,故B错误;故选:ACD.点评:本题将平抛运动与类平抛运动的组合,关键运用逆向思维争辩小球B到C的过程,再运用力学基本规律:牛顿其次定律和运动学公式列式分析.二、试验题(8题4分,9题13分,共17分)8.(4分)某同学做“验证力的平行四边形定则”的试验,如图是在白纸上依据试验结果画出的图.(1)假如没有操作失误,图乙中的F与F′两力中,方向肯定沿图甲中AO 方向的是F′(2)本试验接受的科学方法是BA.抱负试验法B.等效替代法C.把握变量法D.建立物理模型法.考点:验证力的平行四边形定则.专题:试验题;恒定电流专题.分析:明确试验原理,了解试验误差的存在,知道该试验中“理论值”和“试验值”的区分.解答:解:(1)F是通过作图的方法得到合力的理论值,而F′是通过一个弹簧称沿AO方向拉橡皮条,使橡皮条伸长到O点,使得一个弹簧称的拉力与两个弹簧称的拉力效果相同,测量出的合力.故方向肯定沿AO方向的是F′,由于误差的存在F和F′方向并不在重合;(2)合力与分力是等效替代的关系,所以本试验接受的等效替代法.故选:B.故答案为:(1)F′(2)B点评:本试验接受的是“等效替代”的方法,即一个合力与几个分力共同作用的效果相同,可以相互替代,明确“理论值”和“试验值”的区分.9.(13分)用滑块、一端带滑轮的木板、打点计时器、细沙和小桶等主要试验器材,甲乙两组同学分别完成了以下两个试验.试验一、甲试验小组设计了如图(a)所示的试验装置,争辩加速度和力的关系:在长木板不带定滑轮的一端下面垫一木块,通过转变小桶内细沙的质量,多次重复测量,可得滑块运动的加速度a和所受拉力F的关系图象.在长木板水平和倾斜的两种状况下分别做了试验,得到了两条a﹣F图线,如图(b)所示.(1)图线①(选填“①”或“②”)是在长木板左侧抬得过高的状况下得到的.(2)由a﹣F图线可得,滑块的总质量m=0.5kg;滑块和轨道间的动摩擦因数μ=0.2(g取10m/s2).试验二、乙试验小组设计了如图(c)所示的试验装置,争辩合外力做功和动能变化的关系.其步骤如下:a.小桶内盛上适量细沙,用轻绳通过滑轮连接在滑块上,滑块连接纸带.合理调整长木板倾角,让滑块沿木板匀速下滑.b.取下轻绳和小桶,测出小桶和细沙的质量m及滑块质量M.c.取下细绳和小桶后,换一条纸带,让滑块由静止释放,打出的纸带如图(d),O为打下的第一点.O与A 之间省略了一些点,已知沟通电的频率为f,重力加速度为g.(1)步骤c中滑块所受的合外力为mg.(2)为验证从O→C过程中滑块合外力做功与滑块动能变化的关系,则C点的速度为.需要验证的关系式为mg(x0+x1+x2+x3)=(用所测物理量的符号表示).考点:伏安法测电阻.专题:试验题;恒定电流专题.分析: 1、依据图象①可知,当拉力为零时,物体已经具有加速度,②图象,有拉力时,加速度为零,由此可知,一个是由于木板倾斜的太厉害,一个没有倾斜或者倾斜的角度太小.依据a﹣F图象的特点结合牛顿其次定律求解,明确图象斜率的含义.2、小车匀速下滑时受到重力、支持力、摩擦力和拉力,合力为零;撤去拉力后,其余力不变,故合力等于撤去的拉力;依据匀变速直线运动的平均速度等于中间时刻瞬时速度求C点速度,再确定动能增量;需要验证动能增加量等于合力做的功.解答:解:试验一、(1)由图象可知,当F=0时,a≠0.也就是说当绳子上没有拉力时小车就有加速度,该同学试验操作中平衡摩擦力过大,即倾角过大,平衡摩擦力时木板的右端垫得过高.所以图线①是在轨道右侧抬高成为斜面状况下得到的.(2)依据F=ma得a﹣F图象的斜率k=,由a﹣F图象得图象斜率k=2,所以m=0.5kg.由a﹣F图象②得,当F=1N时,物体即将要滑动,此时有F=f,因此滑动摩擦力等于1N,所以滑块和轨道间的动摩擦因数μ==0.2.试验二、(1)小车匀速下滑时受到重力、支持力、摩擦力和拉力,合力为零;撤去拉力后,其余力不变,故合力等于撤去的拉力;故答案为:mg.(2)匀变速直线运动的平均速度等于中间时刻瞬时速度,故v C =,动能增量为:△E k =M =合力的功为:W=mg(x0+x1+x2+x3)需要验证的关系式为:mg(x0+x1+x2+x3)=故答案为:试验一、(1)①(2)0.5;0.2试验二①mg ②;mg(x0+x1+x2+x3)=点评:对于试验我们要明确试验原理、具体试验操作以及数据处理等,同时要清楚每一项操作存在的理由,只有把握好了基本学问和基本方法才能顺当解决试验题目,所以要重视基本学问和基本方法的学习和训练.留意小车的拉力能等于重力的前提条件,并把握图象斜率的含义.三、计算题(写出必要的文字和依据,满分51分)10.(15分)如图甲所示,一带电荷量为+q、质量为m的小物块处于一倾角为37°的光滑斜面上,当整个装置被置于平行于斜面对上的匀强电场中,小物块恰好静止.重力加速度取g,sin 37°=0.6,cos 37°=0.8.(1)求出匀强电场的场强大小E;(2)若将电场的场强大小保持不变,方向改为水平向右,如图乙所示,试求:①物块对斜面的压力;②物块下滑距离L时的动能.考点:牛顿运动定律的综合应用;牛顿第三定律.专题:牛顿运动定律综合专题.分析:(1)由共点力的平衡条件可求得电场强度的大;(2)由共点力的平衡条中求得支持力N;再由牛顿第三定律可求得压力;(3)对全解答:解:(1)小物块静止在斜面上,受重力、电场力和斜面支持力,则有:mgsin 37°=qE可得:E=(2)若电场强度大小保持不变,方向改为水平向右,即:E′=由牛顿其次定律得:mg cos 37°﹣qE′sin 37°=N.可得:N=1.16mg由牛顿第三定律可得,物块对斜面的压力为N1=1.16mg,方向垂直于斜面对下.(3)电场强度变化后物块下滑距离L时,重力做正功,电场力做负功,由动能定理得:mgLsin 37°﹣qE′Lcos 37°=E k﹣0得:E k=0.12mgL答:(1)求出匀强电场的场强大小E 为(2)①物块对斜面的压力为1.16mg;②物块下滑距离L时的动能为0.12mgL点评:本题考查带电粒子在电场中的运动,要留意明确动能定理及共点力的平衡关系的应用.11.(17分)如图所示,劲度系数k=25N/m轻质弹簧的一端与竖直板P拴接(竖直板P固定在木板B的左端),另一端与质量m1=1kg的小物块A相连,物体A静止于木板B上,P和B的总质量为M=4kg且B足够长,A 右端连接一细线,细线绕过光滑的定滑轮与质量m2=3kg物体C相连.木板B的上表面光滑,下表面与地面的动摩擦因数μ=0.3,开头时用手托住C,让细线恰好伸直但没拉力,然后由静止释放C,直至B开头运动.全过程物体C没有触地,弹簧在弹性限度内,g=10m/s2.求:(1)刚释放瞬间物体C的加速度;(2)从刚释放C到B开头运动的过程中,弹簧弹力对物体A所做的功;(3)B刚开头运动时,弹簧弹力对物体A做功的功率.考点:功能关系;牛顿其次定律.分析:本题(1)分别对物体C与A列出牛顿其次定律表达式即可求解;题(2)的关键是明确当B开头运动时应满足弹簧弹力等于地面对B的摩擦力,然后再依据弹簧弹力做功的公式即可求解;题(3)分别对A与C列出动能定理表达式求出A开头运动时的速度,然后再依据瞬时功率公式即可求解.解答:解:(1)释放瞬间,对物体C应有:m2g﹣T=m2a对物体A应有:T=m1a联立以上两式可得a=7.5m/s2,方向竖直向下;(2)水平面对B的摩擦力f=μN=μ(m1+M)g=15N当B开头运动时应有kx=μ(M+)g,解得x=0.6m,依据弹簧弹力做功的公式=可得,弹簧弹力对物体A 所做的功=﹣kx2=﹣4.5J;(3)B开头运动时,设物体A的速度为v,对物体A 由动能定理可得:=﹣0对物体B 由动能定理可得:=其中x=0.6m ,=﹣4.5J,代入以上两式解得v=m/s,所以B开头运动时弹簧弹力对物体A做功的功率大小为P=kxv=25×W=;答:(1)刚释放瞬间物体C的加速度为7.5m/(2)从刚释放C到B开头运动的过程中,弹簧弹力对物体A所做的功为﹣4.5J(3)B刚开头运动时,弹簧弹力对物体A 做功的功率为W点评:应明确:①涉及到加速度问题时应用牛顿其次定律求解;②涉及到“功”的有关问题,应用动能定理求解.12.(19分)如图所示,半径R=2.1m的光滑圆弧与光滑平台相切于O1,O1与圆心O在同一竖直线上,在OO1连线的右侧有场强E=3×108V/m的匀强电场,平台右端B与水平传送带相接,传送带的运行速度为v0=2m/s,方向如图所示,长为L=4.84m.质量m=2kg,电量q=2.0×10﹣8C的滑块从A点(A点与圆心O点等高)无初速度释放,经过平台到达传送带上,平台宽度O1B=S=1m,滑块与传送带间的动摩擦因数为μ=0.1.不考虑电场的边缘影响,全过程滑块电量不变,g=10m/s2,求:(1)滑块刚到B点时的速度大小;(2)滑块在传送带上运动时间;(3)滑块在传送带上运动产生的热量Q.考点:动能定理的应用;带电粒子在匀强电场中的运动.分析:(1)对由A到B过程直接依据动能定理列式求解即可;(2)先加速皮带足够长,对减速前进过程分速度快于传送带和小于传送带过程,依据牛顿其次定律列式求解加速度,依据运动学公式列式求解运动参量;(3)依据公式Q=f•△S列式求解滑块在传送带上运动过程系统产生的热量Q.解答:解:(1)由A到B,依据动能定理,有:mgR﹣Eqs=mv B2代入数据解得:v B=6m/s(2)由于v B>v0,所以a1==μg+=0.1×10+=4m/s2,方向水平向左当物体的速度与传送带速度相等时所用时间为t1,t1===1s物体位移为:x1===4m<4.84m,物体以a2减速运动的加速度为:a2==2m/s2,方向水平向左假如物体速度减为0,物体位移为:x2===1m>L﹣x1=0.84m所以物体到C点时速度不为0,则有:L﹣x1=v0.t2﹣a 2解得:t2=0.6s;t2=1.4s>1s(舍去)t=t1+t2=1+0.6=1.6s(3)滑块速度减小到等于传送带速度过程,相对位移:△X1=x1﹣v0.t1=4﹣2×1=2m;此后直到离开传送带过程,相对位移:△X2=v0.t2﹣x2=2×0.6﹣0.84=0.36m故系统产生的热量为:Q=µmgx(△X1+△X2)=0.1×2×10×(2+0.36)=4.72J答:(1)滑块刚到B点时的速度大小为6m/s;(2)滑块在传送带上运动时间为1.6s;(3)滑块在传送带上运动产生的热量Q为4.72J.点评:本题关键是明确滑块的受力状况,依据牛顿其次定律列式求解加速度,依据运动学公式列式求解运动学参量,依据Q=f•△S列式求解系统因摩擦产生的热量.。
四川省成都七中实验学校2020┄2021学年高一上学期期中物理试卷(国际班)一、单项选择题,本题共12小题,每小题5分,共60分.1.(5分)下列物理量中,属于矢量的是()A.ﻩ弹力ﻩB.ﻩ路程 C. 速率ﻩD.ﻩ时间2.(5分)一物体质量为1kg,它的重力为()9.8NﻩA.1N B. 2N C. 9NﻩD.ﻩ3.(5分)一个运动员围绕400m操场恰好跑了3圈,下列说法正确的是()A.ﻩ他的位移是0mﻩB. 他的位移是1200mﻩC. 他的路程是0mﻩD.ﻩ他的平均速率是0m/s4.(5分)下列关于各个物体运动情况,关于质点说法正确的是()A.ﻩ研究和观察日食时,不可以把太阳看成质点ﻩB.ﻩ研究地球的公转时,可以把地球看成质点C.观看刘翔在广州亚运会上以13秒09破亚运会纪录并成就亚运三连冠的过程时,观众不能把刘翔视为质点D.原子核很小,一定可把它看做质点5.(5分)下列有关物理量的描述,其中说法正确的是()A.ﻩ平均速度的大小等于平均速率B.ﻩ速度时间图象的斜率表示加速度ﻩC.ﻩ加速度单位是m/sD.ﻩ滑动摩擦力一定是阻力6.(5分)由X=﹣6t+2t2表达式能够得出的正确的结论是()ﻩA.ﻩ物体在加速度为2m/s2B. 物体计时起点初速度为﹣6m/sC. 物体在1s内平均速度为4m/sﻩD.物体在1s内位移为﹣8m7.(5分)下列有关于运动学方面的说法中正确的是()A.ﻩ匀速运动就是速度大小不变的运动B.ﻩ加速度反映速度增加的大小C.由于所研究的问题不同,同一物体有时可以看作质点,有时不可以看作质点D.ﻩ位移和路程是两个不同的物理量,物体在同一运动过程中的路程和位移大小一定不等8.(5分)如图所示在同一直线上同一起点运动的甲、乙两物体的v﹣t图象,则由图象可知()ﻩA. 它们速度方向相同,加速度方向相反B. 它们速度方向、加速度方向均相反C.在t1时刻它们相遇ﻩD.ﻩ在0~t1时间内它们的位移相同9.(5分)足球以1.0m/s的速度水平飞向墙壁,碰到墙壁经0.1s后以0.8m/s的速度沿同一直线反弹回来,足球在与墙壁碰撞的过程中的平均加速度为()ﻩA.2m/s2,方向垂直墙壁向里ﻩB.2m/s2,方向垂直墙壁向外ﻩC.18m/s2,方向垂直墙壁向里ﻩD. 18m/s2,方向垂直墙壁向外10.(5分)汽车从静止开始以加速度a做匀加速直线运动.当速度达到v后立即以大小为a的加速度做匀减速直线运动,直到静止.在整个加速阶段和整个减速过程中,下列物理量不相同的是()A.位移ﻩB.ﻩ时间ﻩC. 加速度D.ﻩ平均速度11.(5分)下列关于力的名称,属于以力的效果命名的是()ﻩA.ﻩ重力B.ﻩ弹力C.摩擦力D.ﻩ拉力12.(5分)一物体A从地面以V0=30m/s初速度竖直向上抛出,同时从离地面高为H的位置让B物体做自由落体运动,为了保证让A物体在上升过程中与B物体相遇,则H的高度应该为()ﻩA.ﻩH<90mﻩB.ﻩH>180mC.ﻩH>90mﻩD.90m<H<180m二.计算题共40分13.一个物体离地面高度为80m,如果让它做自由落体运动,求它下落时间和落地时刻的速度.(g=10m/s2)14.一物体正以6m/s的速度在水平地面上运动,现对物体施加与速度同向的大小恒为2m/s2的加速度,求:(1)当物体的速度增大到12m/s时,经历的时间是多少?(2)施加加速度后10s内物体的位移是多少?四川省成都七中实验学校2020┄2021学年高一上学期期中物理试卷(国际班)参考答案与试题解析一、单项选择题,本题共12小题,每小题5分,共60分.1.(5分)下列物理量中,属于矢量的是()A.弹力ﻩB. 路程C.ﻩ速率D.ﻩ时间考点:矢量和标量.分析:矢量是既有大小又有方向的物理量,标量是只有大小没有方向的物理量.根据有无方向确定.解答:ﻩ解:A、矢量是既有大小又有方向的物理量,弹力是矢量,故A正确.BCD、标量是只有大小没有方向的物理量,路程、速率和时间都是标量.故BCD错误.故选:A.点评:矢量与标量明显的区别是:矢量有方向,标量没有方向.基础题.2.(5分)一物体质量为1kg,它的重力为()A. 1NB. 2N C. 9NﻩD.9.8N考点: 重力.分析:知道物体的质量,根据公式G=mg即可确定物体的重力.解答:ﻩ解:一物体质量为1kg,它的重力为G=1×9.8=9.8N故选:D点评:ﻩ该题考查学生对重力的计算方法的掌握情况,属于基础题目.3.(5分)一个运动员围绕400m操场恰好跑了3圈,下列说法正确的是()ﻩA. 他的位移是0mﻩB. 他的位移是1200mﻩC.ﻩ他的路程是0mﻩD.他的平均速率是0m/s考点:ﻩ位移与路程.专题: 直线运动规律专题.分析:ﻩ注意运动员跑的是弯道,并非直线运动,同时注意速度、位移均为矢量,而平均速率则是路程与时间的比值.解答:解:A、恰好跑了3圈,因此其位移为零,故A正确,B错误;C、围绕400m操场恰好跑了3圈,其路程为1200m,故C错误;D、根据平均速率是路程与时间的比值,故D错误.故选:A.点评:ﻩ在平时练习中注意物理知识和体育常识的联系,提高应用物理知识解决问题的能力,注意平均速率与平均速度的区别.4.(5分)下列关于各个物体运动情况,关于质点说法正确的是()A.ﻩ研究和观察日食时,不可以把太阳看成质点B.研究地球的公转时,可以把地球看成质点ﻩC.ﻩ观看刘翔在广州亚运会上以13秒09破亚运会纪录并成就亚运三连冠的过程时,观众不能把刘翔视为质点D. 原子核很小,一定可把它看做质点考点: 质点的认识.专题: 直线运动规律专题.分析:ﻩ当物体的形状、大小对所研究的问题没有影响时,我们就可以把它看成质点,根据把物体看成质点的条件来判断即可.解答:解:A、研究和观察日食时,不可以把太阳看成质点,所以A正确.B、在研究地球绕太阳的运动的时候,地球大小可以忽略,地球也可以看成质点,所以B正确;C、观看刘翔在广州亚运会上以13秒09破亚运会纪录并成就亚运三连冠的过程时,观众能把刘翔视为质点,所以C错误;D、当物体的形状、大小对所研究的问题没有影响时,我们才可以把它看成质点,当研究原子核的结构时不能看做质点,故D错误.故选:AB.点评:本题就是考查学生对质点概念的理解,是很基本的内容,必须要掌握住的,题目比较简单.5.(5分)下列有关物理量的描述,其中说法正确的是()A.平均速度的大小等于平均速率B.速度时间图象的斜率表示加速度ﻩC.ﻩ加速度单位是m/sﻩD. 滑动摩擦力一定是阻力考点: 加速度;平均速度.专题: 直线运动规律专题.分析:ﻩ平均速率等于路程除以时间,平均速度等于位移除以时间,速度时间图象的斜率表示加速度,知道加速度的单位.解答:解:A、平均速率等于路程除以时间,平均速度等于位移除以时间,平均速率不一定等于平均速度的大小,故A错误;B、速度时间图象的斜率表示加速度,故B正确;C、加速度单位是m/s2,故C错误;D、滑动摩擦力可以是动力,也可以是阻力,故D错误.故选:B点评:本题要知道平均速度和平均速率的区别,知道速度时间图象的斜率的含义,难度不大,属于基础题.6.(5分)由X=﹣6t+2t2表达式能够得出的正确的结论是()A.物体在加速度为2m/s2ﻩB. 物体计时起点初速度为﹣6m/sﻩC.ﻩ物体在1s内平均速度为4m/sD.ﻩ物体在1s内位移为﹣8m考点:ﻩ匀变速直线运动的位移与时间的关系.专题:ﻩ直线运动规律专题.分析:位移时间的关系式为:x=v0t,由此对应到题目中可以知道,v0和加速度a,2s末的速度可以由速度时间公式求得.解答:解:AB、位移时间的关系式为::x=v0t,由此对应到题目中可以知道,v0=﹣6m/s,a=2m/s2,解得加速度a=4m/s2,故A错误,B正确;CD、又由X=﹣6t+2t2知1s内位移为:x=﹣6×1+2×11=﹣4m,有:===﹣4m/s,故CD错误故选:B点评:公式的对应,这类题目就是要写出原始表达式,然后去和给出的表达式对应,可以得到对应物理量.7.(5分)下列有关于运动学方面的说法中正确的是()A.匀速运动就是速度大小不变的运动ﻩB. 加速度反映速度增加的大小C.ﻩ由于所研究的问题不同,同一物体有时可以看作质点,有时不可以看作质点ﻩD.位移和路程是两个不同的物理量,物体在同一运动过程中的路程和位移大小一定不等考点:质点的认识;速度;加速度.分析:匀速运动是速度不变的运动,加速度表示物体速度变化快慢的物理量,当物体的形状、大小对所研究的问题没有影响时,我们就可以把它看成质点,位移是初末位置的有向线段,路程是运动轨迹的长度,当物体做单向直线运动时,物体的路程等于位移大小.解答:ﻩ解:A、匀速运动是指速度的大小和方向都不变的运动,故A错误;B、加速度表示物体速度变化快慢的物理量,故B错误;C、在研究地球自转的时候,地球不能看做质点,在研究地球的公转时,地球可以看做质点,故C正确;D、当物体做单向直线运动时,物体的路程等于位移大小,故D错误.故选:C点评:考查了对匀速直线运动,加速度,质点,位移和路程的理解,关键是对这些概念深入理解,特别匀速直线运动,是指速度恒定,速度包括大小和方向.8.(5分)如图所示在同一直线上同一起点运动的甲、乙两物体的v﹣t图象,则由图象可知()ﻩA. 它们速度方向相同,加速度方向相反ﻩB. 它们速度方向、加速度方向均相反ﻩC.在t1时刻它们相遇ﻩD.ﻩ在0~t1时间内它们的位移相同考点:匀变速直线运动的图像.专题:运动学中的图像专题.分析:ﻩ解答本题应抓住:速度图象中速度的正负表示物体的速度方向;斜率等于物体的加速度,斜率为正值,加速度沿正方向,斜率为负值,加速度沿负方向.图象与坐标轴围成的面积表示位移.解答:ﻩ解:A、B、甲的速度沿正方向,加速度也沿正方向;而乙的速度沿正方向,加速度负方向,它们速度方向相同,加速度方向相反,故A正确,B错误.C、由图象可以看出在t1时刻速度相同,没有相遇,故C错误;D、根据速度﹣时间图象与坐标轴围成的面积表示位移,由几何知识得知在0~t2时间内它们的位移相同.故D错误.故选:A.点评:ﻩ本题是速度﹣﹣时间图象的应用,要明确斜率的含义,知道在速度﹣﹣时间图象中图象与坐标轴围成的面积的含义,能根据图象读取有用信息.9.(5分)足球以1.0m/s的速度水平飞向墙壁,碰到墙壁经0.1s后以0.8m/s的速度沿同一直线反弹回来,足球在与墙壁碰撞的过程中的平均加速度为()ﻩA.2ﻩm/s2,方向垂直墙壁向里B.2ﻩm/s2,方向垂直墙壁向外C.18m/s2,方向垂直墙壁向里ﻩD. 18m/s2,方向垂直墙壁向外考点:加速度.专题: 直线运动规律专题.分析:ﻩ根据加速度的定义即可求解,但要规定正方向.解答:解:规定以垂直墙壁向里为正,则:a==m/s2=﹣18m/s2所以球在与墙碰撞的过程中的平均加速度的大小为18m/s2,方向垂直墙壁向外故选:D点评:ﻩ对于矢量的加减,我们要考虑方向,应该规定正方向.10.(5分)汽车从静止开始以加速度a做匀加速直线运动.当速度达到v后立即以大小为a的加速度做匀减速直线运动,直到静止.在整个加速阶段和整个减速过程中,下列物理量不相同的是()ﻩA.ﻩ位移ﻩB.ﻩ时间ﻩC.加速度 D. 平均速度考点:ﻩ匀变速直线运动的公式.专题:ﻩ直线运动规律专题.分析:ﻩ由速度和时间的关系,位移和时间关系列出方程可得出所求的物理量.解答:ﻩ解:设物体运动方向为正方向,已知初速度v0=0,加速过程加速度为a,时间为t,减速过程加速度为﹣a物体匀加速过程:v=at设减速到末速度为零所用时间为t2,而末速度v2=0,由v2=v﹣at2得:t2=t故B相同.A、加速过程位移x1=at2,减速过程位移x2=vt﹣at2=at2,所以x1=x2,故A相同.C、两个过程加速度大小相等,方向相反,所以加速度不同.故C不同.D、因为两过程位移相同,时间相等,所以平均速度相同.故D相同.本题选不同的故选:C点评:ﻩ在解决末速度为零的匀减速直线运动过程中,我们可以用逆过程来处理,比如:此题第二过程相当于反方向,初速度为零的匀加速直线运动.11.(5分)下列关于力的名称,属于以力的效果命名的是()A. 重力B. 弹力ﻩC.ﻩ摩擦力D. 拉力考点: 力的概念及其矢量性.分析:ﻩ力的分类一般是两种分法:一种是按力的性质分,可以分为重力、弹力、摩擦力、分子力、电磁力等;一种是按力的效果分,可以分为拉力、压力、支持力、动力、阻力、引力、斥力等.解答:ﻩ解、重力、弹力和摩擦力均是根据力的性质命名,反映的是其产生原因;故ABC错误只有拉力是说明力产生的效果,是以力的效果命名的;故D正确;故选:D.点评:ﻩ力的命名通常有两类:一类是按性质命名,比如重力、弹力、摩擦力等等;另一类按效果命名,比如支持力、压力、动力和阻力等等.注意同一个力按不同的分类方式会有不同的名字.12.(5分)一物体A从地面以V0=30m/s初速度竖直向上抛出,同时从离地面高为H的位置让B物体做自由落体运动,为了保证让A物体在上升过程中与B物体相遇,则H的高度应该为()A.H<90mB. H>180mﻩC.ﻩH>90m D.ﻩ90m<H<180m考点:ﻩ竖直上抛运动.专题:直线运动规律专题.分析:ﻩ为保证A在上升过程中相遇,则只要求出AB恰巧在A的最高点相遇时的高度即可,只要高度小于这个数值即可.解答:解:若b球正好运动到最高点时相遇,则有:B速度减为零所用的时间t=…①sb=gt2…②,sa=…③由s a+s b=H…④,由①②③④解得H=90m所以,只要H<90m就能保证A在上升过程中与B相遇.故选:A点评:ﻩ解决本题的关键知道两物体在上升过程中相碰,两物体的位移之和等于H,结合物体运动时间的范围,求出初始度的范围.二.计算题共40分13.一个物体离地面高度为80m,如果让它做自由落体运动,求它下落时间和落地时刻的速度.(g=10m/s2)考点:ﻩ自由落体运动.专题:ﻩ自由落体运动专题.分析:ﻩ根据位移时间公式求出落地的时间,根据速度时间公式求出落地的速度.解答:解:(1)由h=gt2得t=(2)由v=gt=10×4m/s=40m/s答:(1)它下落时间4s(2)落地时刻的速度40m/s点评:ﻩ解决本题的关键知道自由落体运动的运动规律,结合运动学公式灵活求解,基础题. 14.一物体正以6m/s的速度在水平地面上运动,现对物体施加与速度同向的大小恒为2m/s2的加速度,求:(1)当物体的速度增大到12m/s时,经历的时间是多少?(2)施加加速度后10s内物体的位移是多少?考点:匀变速直线运动的位移与时间的关系;匀变速直线运动的速度与时间的关系.专题:ﻩ直线运动规律专题.分析:ﻩ物体原来做匀速直线运动,对物体施加与速度同向的大小恒为2m/s2的加速度后物体做匀加速直线运动,应用匀加速直线运动的规律求解即可.解答:ﻩ解:(1)由:v=v0+at得:12=6+2×t,解得:t=3s(2)由:x=得:x=6×10+,解得:x=160m答:(1)当物体的速度增大到12m/s时,经历的时间是3s.(2)施加加速度后10s内物体的位移是160m.点评:ﻩ分清楚运动过程,掌握匀变速直线运动的规律,能熟练的应用即可,这是一个很基础的题目.。
四川省成都市七中实验学校2020学年高一物理上学期期中试题(无答案)新人教版总分:110分考试时间:100分钟一.选择题 (1-12题:单选 3/题 ; 13-15题:多选 4分/题; 共48分)1.电视中“腾云驾雾”的镜头,通常是采用“背景拍摄法”:让演员站在平台上,做着飞行的动作,在他的背后展现出蓝天和急速飘动的白云,同时加上烟雾效果;摄影师把人物动作和飘动的白云及下面的烟雾等一起摄入镜头。
放映时,观众就感觉到演员在“腾云驾雾”。
这时,观众所选的参考系是()A.“孙悟空” B.飘动的云C.平台 D.摄影师3. 一个物体在水平面上以一定加速度运动,它的位移与时间的关系x=24t-3t2,则它的速度为零的时刻是第几秒末()A、 2sB、4sC、6sD、8s4.下列说法正确的是( )A. 物体加速度增大,速度一定增大B. 物体的速度为零,加速度也一定为零C. 物体速度改变而加速度可能不变D.加速度的正负表示了物体运动的方向5.如图所示为一物体做直线运动的v-t图象,根据图象做出的以下判断中,正确的是()A、物体始终沿正方向运动B、物体先沿负方向运动,在t =2 s后开始沿正方向运动C、在t = 2 s前物体位于出发点负方向上,在t = 2 s后位于出发点正方向上D、在t = 4s时,物体距出发点最远6.汽车遇情况紧急刹车,经1.5 s停止,刹车距离为9 m.若汽车刹车后做匀减速直线运动,则汽车停止前最后1 s的位移是( )A.4.5 m B.4 m C.3 m D.2 m9.一辆运载货物行驶的汽车,前轮(从动轮)受到摩擦力f,后轮(主动轮)受到的1摩擦力f2, 车对货物的摩擦力为f3。
下列说法正确的是()A.f1和f2的方向均与车运动方向相反B.f1和f2的方向均与车运动方向相同C.当突然刹车时,f1、f2和车对货物的摩擦力f3都与车运动的方向都相反,D.当车匀速运动时,f1和f3与车运动的方向相同,f2与车运动的方向相反10.如图所示,一木块放在水平面上,在水平方向共受三个力作用,F1=10N,F2=2N,以及摩擦ƒ,木块静止,撤去F1后,有下列判断正确的是()A.木块所受摩擦力ƒ=µN不变 B.木块将向左加速滑动C.木块所受合力为10N,方向向左 D.木块所受合力为零A.其中的甲图是实验现象,丁图是经过合理的外推得到的结论B.其中的丁图是实验现象,甲图是经过合理的外推得到的结论C.运用甲图的实验,可“冲淡”重力的作用,使实验现象更明显D.运用丁图的实验,可“放大”重力的作用,使实验现象更明显14.如图所示的x-t和v-t图象中,给出的四条曲线1、2、3、4代表四个不同物体的运动情况,关于它们的物理意义,下列描述正确的是( )填空题(总分30分)1.作图题(7分): 如图所示,用一根绕过定滑轮的细绳把质量分别为m和M的两个物块P和Q拴在一起,若物块Q与地面间的动摩擦因数为μ,整个系统保持静止。
成都市第七中学2020-2021学年高一上学期期中考试物理试卷一、选择题:本题共12小题,在每小题给出的四个选项中,第1~8题只有一项符合题目要求。
1.下列各组选项中的物理量都是矢量的是A.速度、加速度、路程B.瞬时速度、加速度、时间C.位移、质量、速率D.重力、位移、加速度2.下列描述运动的说法中正确的是A.物体的速度发生变化则其加速度一定不为零B.“越走越快”表示物体的加速度越来越大C.物体的速度方向变化,则其加速度方向也随之变化D.物体的加速度增大,速度改变量也增大3.一质点做直线运动的位置坐标x与时间t的关系为x=5+6t﹣t2(各物理量均采用国际单位制),则下列说法正确的是A.t=0时刻的位置坐标为6m B.初速度大小为5m/sC.前2s内的平均速度是4m/s D.运动的加速度大小为1m/s24.将质量分别为ma、mb的两只刚性小球a、b依次放入一个竖直、平底的圆筒内,如图所示.已知球a比球b球大,若不计一切摩擦,则以下说法正确的是A.筒壁对球a的弹力比筒壁对球b的弹力大B.筒壁对球a的弹力比筒壁对球b的弹力小C.筒底对球a的弹力与球a的重力一样大D.球a对球b的弹力比球b受到的重力大5.将一只小球竖直向上抛出后,经过时间t落回抛出点,已知上升的最大高度为h,若不计空气阻力,下列说法正确的是A.小球的抛出速度大小为v=gt B.小球上升至最高点时恰好平衡hC.小球在时间t内速度改变量为零D.小球上升至26.如图所示,质量均为m的小球A、B用两根不可伸长的轻绳连接后悬挂于O点,在外力F的作用下,小球A、B均处于静止状态,若要使系统处于静止状态且悬线OA与竖直方向的夹角保持37°不变,则外力F的大小不可能为A.mg B C D.2mg7.如图,倾角为α的斜面体置于水平地面上,物块与沙桶通过细绳相连接,细绳跨过光滑定滑轮,左侧细绳与斜面平行,斜面体与沙桶都处于静止状态。
不计滑轮和细绳的重力,向沙桶中增加少量沙子后装置仍保持静止,则以下说法正确的是A.斜面对小物块的支持力一定减小B.斜面对小物块的摩擦力一定减小C.地面对斜面体的支持力一定减小D.地面对斜面体的摩擦力一定减小8.图示为甲、乙两辆电动汽车的速度图像,它们在同一平直公路上,朝同一方向做直线运动,已知它们在t=5s时相遇,则以下说法正确的是A.都加速时的甲乙加速度大小之比为1∶2 B.t=0时刻甲车在乙车后方30m远处C.分析知t=15s时甲车与乙车再次相遇D.分析知t=30s时甲车与乙车再次相遇9.港珠澳大桥上有四段110m长的等跨钢箱连续梁桥,如图所示,若汽车从a点由静止开始做匀加速直线运动,通过ab段的时间为t,则A.通过cd B.通过ce段的时间为(2tC.ae段的平均速度大于b点的瞬时速度D.ac段的平均速度小于b点的瞬时速度10.如图所示,小媛想推动放在地面上的衣柜,她用A、B两块等长的木板搭成一个底角较小的人形架,当小媛站在中央时,却没有推动衣柜,于是她试着分析了原因并尝试做了一些改进,下列说法正确的是A.小媛可以让体重更大的男同学站在中央B.小媛可以换两块较长的木板适当增大底角C.没有推动的原因是衣柜施加给木板的作用力太大D.没有推动的原因是衣柜与地面间的最大静摩擦力太大11.如图所示,物块A 、B 的质量分别为m 和M ,它们的交界面与竖直墙壁间的夹角为θ,系统处于静止状态.若物块A 的各个表面都光滑,则以下说法正确的是A .物块A 受到4个力作用B .物块B 对A 的弹力大小为mgsinθC .地面对B 的弹力大小为(M +m )gD .地面对B 的摩擦力大小为tan mgθ12.图为两质点A 、B 在同一直线上运动的位移x 随时间t 的变化图像,A 的图像为直线,B 的图像为过原点的抛物线,交点C 、D 坐标已标出,则以下说法中正确是A .t 1~t 2段B 的平均速度与A 的速度相同B .在足够长的时间内,A 、B 最多可以相遇三次C .两物体速度相同的时刻一定是122t t + D .两物体速度相同时,B 的位移大小为122x x + 二、实验题:本题共2小题。
13.某同学做“验证力的平行四边形定则”的实验情况如下:(1)如图(a )所示,他利用坐标纸记下的橡皮筋结点位置O 及两弹簧测力计拉力F 1、F 2的图示,请借助直尺和三角板在图中求出它们的合力,并用F 表示该合力;(2)若操作步骤完全正确,则图(b )中方向一定沿AO 方向的力是________(选填“F”或者“F′”);(3)本实验采用的科学方法是________;A .控制变量法B .等效替代法C .微元法D .类比法 (4)在本实验中,以下说法正确的是________;A.两根细绳必须一样长B.橡皮筋应与两绳夹角的平分线在同一直线上C.在使用弹簧秤时要注意使弹簧秤与木板平面平行D.实验中,把橡皮筋的另一端拉到O点时,两个弹簧秤必须相互垂直(5)在本实验中,用两个弹簧秤互成一定角度拉橡皮筋时,无需记录的是________;A.两细绳的方向B.橡皮筋的原长C.两弹簧秤的示数D.结点O的位置14.某同学在做“测定匀变速直线运动的加速度”实验时,从打下的若干纸带中选出一条,如图所示,每相邻计数点间还有4个原始计时点未画出,并已量出相邻计数点间距离,还知电火花打点计时器正常工作时用了“220V 50Hz”的交流电.(1)纸带上两个计数点间的时间间隔为________s;(2)D点对应的瞬时速度v=________m/s;(保留3位有效数字)(3)该匀变速直线运动的加速度a=________m/s2.(保留3位有效数字)三、计算题:本题有4个小题。
15.某跳伞运动员在一次跳伞表演中,离开距地h=333m高的悬停直升机后,先做自由落体运动,当自由下落h1=125m时打开降落伞,伞张开后做匀减速运动,运动员到达地面时速度v=2m/s,重力加速度g取10m/s2,求(1)运动员打开降落伞时速度多大?(2)运动员离开飞机后,经过多少时间才能到达地面?16.如图所示,建筑工地上某人正在用图示装置缓慢拉升质量为m0=200kg的重物,在某一时刻,OA绳与竖直方向夹角θ=37°,OA与OB绳恰好垂直。
已知此人不存在翻转可能,故可将他视为质点。
已知人与地面间的动摩擦因素μ=0.5,并视最大静摩擦力等于滑动摩擦力,取重力加速度g=10m/s2。
则(1)此时OA绳的拉力为多大?(2)此人质量m至少要为多大?17.甲、乙两车均沿同一平直公路同向行驶,初始时刻,甲车在乙车前方x0=50m处,甲车始终以v1=15m/s的速度匀速运动,乙车做初速度为零,加速度a=2m/s2的匀加速直线运动,但最大行驶速度不超过v2=32m/s,达到最大速度后,以最大速度匀速运动直至追上甲,求:(1)乙车追上甲车之前,两车之间的最大距离xm;(2)经过多少时间t,乙车追上甲车;(3)乙车刚追上甲车,乙车就立即刹车,减速过程加速度大小a'=4m/s2,则再经过多少时间t',甲、乙两车再次相遇。
(本小问保留两位小数)18.如图所示,倾角为θ=53°的粗糙斜面体固定在水平地面上,质量为m A=2kg的物块A 静止在斜面上,斜面与A之间的动摩擦因素为μ=0.5,与A相连接的绳子跨在固定于斜面顶端的小滑轮上,绳子另一端固定在与滑轮等高的位置。
再在绳上放置一个动滑轮,其下端的挂钩与物块B连接,物块B、C、D与弹簧1、2均拴接,B、C之间弹簧的劲度系数为k1=140N/m,C、D之间弹簧劲度系数为k2=100N/m,m B=1.6kg、m C=1.0kg、m D=0.4kg,当绳子的张角α=74°时整个系统处于平衡状态,而且A恰好不下滑(这里最大静摩擦力等于滑动摩擦力)。
若弹簧、绳子、小滑轮的重力,以及绳子与滑轮间的摩擦力均可忽略,取重力加速度g=10m/s2,sin37°=0.6,cos37°=0.8,求(1)此时绳子的拉力T的大小;(2)对物块A施加一个竖直向下的压力F,使其缓慢下滑一段距离至绳子的张角为β=120°时,物块D对地的压力恰好减小至零,求①物块B上升的高度h;②此时压力F的大小。
成都七中2020—2021学年度上期高一半期考试DACDDACBBDADCDAC13.(1) (2)F′ (3)B (4)C (5)B14.(1)0.1s (2)1.96m/s (3)5.03m/s 215.(1)150m /s v =(2)v 1=gt 1 t 1=5s h 2=h -h 1=208m 12v vv += 228s h t v== t =t 1+t 2=13s 16.(1)对O 点进行受力分析 受力分析图由平衡条件:T A ,T B 的合力与重力等大方向由数学关系得:T A =m 0gcosθ=1600N T B =m 0gsinθ=1200N (2)对人进行受力分析 受力分析图由平衡条件:水平方向的合力为零,竖直方向的合力为零 T B cos θ=fN B =Tsin θ+mg由题意,人刚要滑动时 f =μN B m =120kg 17.(1)当乙车与甲车速度相等时,两车相距最远 v 1=at 1 得t 1=7.5s , 此时甲乙两车的位移分别为x 1=v 1t 1=112.5m221156.25m 2x at == 则两车相距最远距离为x m =(x 1+x 0)-x 2=106.25m(2)当乙车达到最大速度v 2时,v 2=at 2 得t 2=16s , 甲乙两车的位移分别为 x 3=v 1t 2=240m 2421256m 2x at == x 3+x 0>x 4,此时乙车未追上甲车,乙车以速度v 2匀速追甲车 (x 3+x 0)-x 4=(v 2-v 1)t 3 解得t 3=2s因此乙车追上甲车所用时间为: t =t 2+t 3=18s (3)当乙车速度减小到零时 248s 'v t a == 甲乙两车的位移分别为 x 5=v 1t 4=120m264128m 2v x t == 当甲乙两车相遇时x 6-x 5=v 1t 5 解得t 5=0.53s 所以甲乙两车再次相遇时间为 t'=t 4+t 5=8.53s 18.(1)T +f =m A gsinθ f =μN T =10N(2)对滑轮受力分析 T 合=2Tcos37°=16N G B =m B g =16N T 合=G B 弹簧k 1处于原长要使物块D 刚好离开地面,弹簧k 2要先恢复原长,再伸长,物块C 上升的距离h C20.14m C D C m g m gh k +==弹簧k 1伸长的距离L10.10m C D m g m gL k +==物块B 上升的距离h B h B =L +h C =0.24m(3)当绳子的张角为β=120°时,由平衡条件知绳子的拉力T1=m B g+m C g+m D g=30NT1+f=(m A g+F)sinθf=μNN=(m A g+F)cosθF=40N。