棉花测产验收方法
- 格式:doc
- 大小:66.00 KB
- 文档页数:3
棉花测产实施方案一、背景。
棉花是世界上最重要的经济作物之一,它不仅为农民提供了丰厚的收入,也为纺织行业提供了重要的原料。
然而,棉花的产量和质量直接影响着农民的收入和国家的经济发展。
因此,科学、准确地测产对于棉花种植来说至关重要。
二、测产方法。
1. 田间调查。
田间调查是测产的第一步,通过实地走访农田,了解棉花种植的情况,包括种植面积、生长状况、病虫害情况等。
这些信息可以帮助我们初步估算棉花的产量。
2. 样地取样。
在田间调查的基础上,选择代表性的样地进行取样。
通过对样地进行综合分析,可以更准确地推算整个种植区域的产量。
3. 遥感技术。
利用遥感技术,可以通过卫星影像对棉花种植区域进行遥感监测,从而获取更多的数据,辅助测产工作。
4. 数据处理。
收集到的田间调查数据和遥感数据需要进行科学的处理和分析,通过专业的数据处理软件,可以得出更加准确的测产结果。
三、实施方案。
1. 建立测产小组。
在棉花种植季节,组建专门的测产小组,由专业人员负责田间调查、样地取样和数据处理工作。
2. 制定测产计划。
根据棉花生长的特点和种植区域的情况,制定详细的测产计划,包括田间调查的时间安排、样地取样的位置和数量、遥感监测的频次等。
3. 数据共享和交流。
测产小组需要与当地农民和相关部门进行数据共享和交流,及时了解棉花种植的最新情况,以便调整测产计划和方法。
4. 完善测产技术。
不断学习和引进新的测产技术,提高测产的准确性和效率,为棉农提供更好的服务。
四、总结。
棉花测产是一项复杂的工作,需要多方面的数据支持和专业知识。
通过建立科学的测产实施方案,可以更好地指导棉农种植和管理,提高棉花的产量和质量,为棉农和纺织行业带来更大的经济效益。
希望通过我们的努力,可以为棉花产业的发展贡献一份力量。
棉花测产方法嘿,棉花测产方法啊,咱来聊聊。
首先呢,得选一块有代表性的棉花地。
不能随便找一块,得是那种长得比较均匀,没有太多特别差或者特别好的地方。
就像挑苹果一样,得挑个差不多的。
然后呢,在这块地里划出几个小块。
可以用绳子或者啥的围起来,这样比较清楚。
每个小块的面积要一样大哦,可不能一个大一个小。
接着,数一下每个小块里的棉花株数。
要认真数,别数错了。
可以一棵一棵地数,也可以几棵几棵地数,看你自己觉得咋方便。
再然后,从每个小块里随机选几株棉花,把上面的棉花都摘下来。
摘的时候要小心点,别弄掉了。
把摘下来的棉花放在一起,称一下重量。
称完重量后,根据小块的面积和棉花的株数,算出每株棉花的平均产量。
比如说一个小块面积是10 平方米,有50 株棉花,摘下来的棉花总重量是10 千克,那每株棉花的平均产量就是10 千克除以50 株,等于0.2 千克。
最后,根据整块地的面积和每个小块的平均产量,估算出整块地的总产量。
如果整块地是1000 平方米,小块的平均产量是每株0.2 千克,那先算出整块地大概有多少株棉花,再乘以每株的平均产量,就能得到总产量啦。
举个例子哈。
有一次我去农村玩,看到农民伯伯在测棉花产量。
他们就按照上面的方法来。
先选了一块地,然后划小块,数株数,摘棉花,称重量。
我在旁边看着觉得可有意思了。
他们算出来每株棉花的产量后,又估算了整块地的总产量。
看着他们认真的样子,我就知道种棉花可不容易呢。
农民伯伯们就是靠这样的方法,知道自己一年的收成大概有多少。
总之呢,棉花测产方法就是这样啦。
虽然有点麻烦,但是能让农民伯伯们心里有个数,知道自己的辛苦有没有得到好的回报。
棉花测产验收方法
1、在被测条田内,按均匀分布随机选取有代表性的样点,10至20亩的条田取3个样点,20亩至60亩取5个样点,60亩以上条田每增加20亩增加1个样点;对长势不均匀的条田视情况适当增加样点数。
在每点进行下列项目调查、记载。
(1)每个样点取0.01亩,实际取样时以一个播幅为宜。
先实测行距,计算出样点行长。
行距(m)=一个播幅宽/一个播幅行数
行长(m)=0.1亩(66.67m2)/播幅宽
查取有效铃数、株数、计算产量。
2、棉花测产验收统计表(见附表三)
3、根据公式计算棉花亩产量。
理论亩产量(kg/亩)=亩有效铃数×单铃重(g)/(1000) 实测产量=理论亩产量×测产系数(0.90)
棉花测产原始记录表
棉花平均行距与4行长度对应表。
棉花的测产方法
一、样本点的抽选:
棉区每乡镇随机抽取2个行政村,每个行政村随机抽取5块棉田作为样本田,每个样本田抽取5个样点,每个样点面积为6.67平方米。
3点取样采用对角线法,5点取样采用梅花形法。
1、行距测定:每个样点中取11行棉花测量行距,计算平均行距1。
2、株距测定:每个样点中随机选取1行的21株测量株距,计算平均株距1。
3、铃数调查:在株距测定的21株中选连续10株,调查成铃、幼铃、絮铃,计算成铃数。
4、棉铃分类标准:直径大于2厘米的铃为成铃,直径小于2厘米的铃为幼铃,铃壳开裂3毫米以上的铃为絮铃,烂铃不计。
产量计算方法
(一)铃重(克):每块样本田随机收取吐絮铃100个,晾晒干后称重量,计算平均铃重。
铃重(克/铃)=100个絮铃籽棉干重(克)/100。
(二)衣分(%):计量铃重的100个絮铃试轧后,计算平均衣分(以皮锟轧花机为准,锯齿轧花机衣分加2
个百分点)。
衣分(%)=100个絮铃皮棉重(克)/100个絮铃籽棉干重(克)×100。
产量计算:
收获密度(株/亩)=667米2/(平均行距(米)×平均株距(米)),其中,平均行距(米/行)=11行距离(米)/10,平均株距(米/株)=21株距离(米)/20
2、平均单株成铃数(个/株)=成铃数/株数,总成铃数=成铃数+絮铃数+1/3幼铃数
3、籽棉亩产量(公斤/亩)=收获密度(株/亩)×平均单株成铃数(个/株)×单铃重(克/铃)/1000×校正系数(85%)
4、皮棉亩产量(公斤/亩)=籽棉产量(公斤/亩)×衣分(%)。
棉花测产步骤
棉花测产是指通过对棉花进行采样、称重、计算等步骤,确定棉花产量的过程。
下面是棉花测产的步骤:
1. 采样:在棉田中随机采集棉花样本,保证样本的代表性。
采样时要避免采集杂质、病虫害等影响测产结果的物质。
2. 称重:将采集到的棉花样本放在天平上进行称重,记录下每个样本的重量。
3. 计算:根据采集到的样本重量、采样点数、棉花密度等因素,计算出棉花的产量。
具体计算公式为:棉花产量=(样本重量之和/采样点数)×棉花密度。
4. 验证:对计算出的棉花产量进行验证,检查是否与实际情况相符。
如果有误差,则需要重新采样、称重、计算,直到得到准确的结果。
总结:棉花测产的步骤包括采样、称重、计算和验证。
在进行测产时需要注意采样的样本要具有代表性,避免采集杂质、病虫害等影响测产结果的物质。
同时,计算出的棉花产量需要进行验证,确保结果准确。
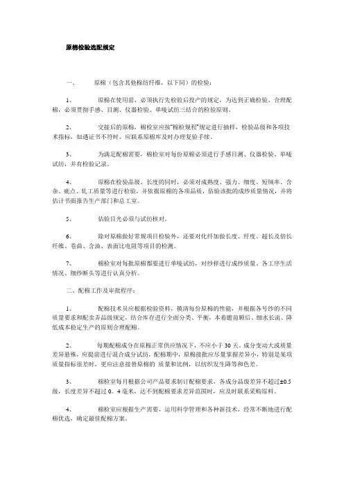
原棉检验选配规定一、原棉(包含其他棉纺纤维,以下同)的检验:1、原棉在使用前,必须执行先检验后投产的规定,为达到正确检验、合理配棉,必须贯彻手感、目测、仪器检验、单唛试纺三结合的检验原则。
2、交接后的原棉,棉检室应按“棉检规程”规定进行抽样,检验品级和各项技术指标,如遇证书不符时,应联系原棉库及时办理复验手续。
3、为满足配棉需要,棉检室对每份原棉必须进行手感目测、仪器检验、单唛试纺,并有检验记录。
4、原棉在检验品级、长度的同时,必须对成熟度、强力、细度、短绒率、含杂、疵点、轧工质量等进行检验,并依据原棉的各项品质,估验该批的成纱质量情况,并将估计书面报告生产部门和总工室。
5、估验目光必须与试纺核对。
6、除对原棉做好常规项目检验外,还要对化纤加做长度、纤度、超长及倍长纤维、卷曲、含油、表面比电阻等项目的检测。
7、棉检室对每批原棉都要进行单唛试纺,对纱样进行成纱质量、各工序生活情况、细纱断头等进行认真分析。
二、配棉工作及审批程序:1、配棉技术员应根据检验资料,摸清每份原棉的性能,并根据各号纱的不同质量要求和配卖弄品级规定,结合库存进行全面分类、平衡,本着瞻前顾后、细水长流、降低成本稳定生产的原则合理配棉。
2、每期配棉成分在原棉正常供应情况下,不应小于30天。
成分变动大或质量差异悬殊,应提前进行混合成分试纺,配棉期中,原棉接批应尽量掌握差异小,特别是某项质量指标很差时,更应注意接替原棉的质量和比例,以纺织发生降等和色差。
3、棉检室每月根据公司产品要求制订配棉要求,各成分品级差异不超过±0.5级,长度差异不超过0。
4毫米,达不到配棉要求差异范围时,应及时联系采购原料。
4、棉检室应根据生产需要,运用科学管理和各种新技术,经常不断地进行配棉优选,确定最佳配棉方案。
5、配棉时应特别注意零包花的搭用。
每天的搭用比例,每排花不得超过5%(要求较低的品种和专纺品种除外),棉检室根据检验数据,应与原成分尽量接近。
教你如何判断棉花质量好坏?棉花质量主要考核指标:主要指标有:品级、长度、马克隆值、回潮率、含杂率、危害性杂物。
1、棉花成交⽅式(1)以⼩样为准:主要是在西⾮和印度使⽤。
(2)以港⼝⼤货为准:棉花到保税区后,当场确认棉花⼤货质量。
(3)美国通⽤标准:主要是在美国和巴西使⽤。
美国通⽤棉花标准:品级分为GM,SM,M,SLM,LM,SGO,GO,BO(GM= 1级 SM=2级 M=3级……)纤维长度分级:2、马克隆值棉纤维的马克隆值是纤维细度和成熟度的综合反映。
棉纤维的马克隆值可作为评价棉纤维内在品质的⼀个综合指标,直接影响纤维的⾊泽、强⼒、细度、天然性、弹性、吸湿、染⾊等。
马克隆值分为A、B、C三级,B级为标准级。
3、回潮率:回潮率是指棉花中所含的⽔分与纤维重量的百分⽐。
棉花公定标准回潮率为8.5%,实际⼯作中⼀般⽤电测器法测定原棉回潮率。
4、含杂率:锯齿棉国家标准含杂率为2.5%。
5、棉花有如下分类:(1)、按物理形态来分,棉花分为籽棉和⽪棉。
棉农从棉棵上摘下来的棉花叫籽棉,籽棉经过去籽加⼯后的棉花叫⽪棉,通常意义上的棉花指的是⽪棉。
(2)、按长度来分,棉花分为长绒棉和细绒棉,细绒棉的长度⼀般在25-31毫⽶,长绒棉的长度在33毫⽶以上。
我国棉花主要是细绒棉。
(3)、按加⼯机械来分,棉花分为锯齿棉和⽪辊棉。
使⽤锯齿轧花机加⼯出来的⽪棉叫锯齿棉,使⽤⽪辊轧花机加⼯出来的⽪棉叫⽪辊棉。
⽬前我国棉花市场上绝⼤多数棉花为锯齿棉。
(4)、按棉花颜⾊的不同,棉花分为⽩棉、黄棉、灰棉和彩⾊棉等。
(5)、按棉花等级的不同,棉花分为⾼等级棉和低等级棉。
6、我国棉花检验的⽅法:以感官检验为主,仪器测试为辅。
品级、长度、异性纤维和棉结以感官检验为准,马克隆值、回潮率、杂质和短纤维率以仪器测试为准。
检验的顺序是:取样-检回潮率-检含杂率-检品级-检长度-检马克隆值-检异性纤维-检棉结-检短纤维率。
(8项)6、进⼝棉价计算:棉花到岸价(元/吨)=外棉价格(美元/磅)×汇率×2204.62×(1+关税)×(1+13%增值税)其中关税分为关税内关税和关税外滑准税率,关税内关税为1% ,关税外关税为5%-40%。
德州棉花检验流程德州棉花检验流程集团文件发布号:(9816-UATWW-MWUB-WUNN-INNUL-DQQTY-进口棉花检验检疫工作流程一、报检二、1、从德州以外口岸进口的棉花:收用货单位或代理人在棉花到达国内口岸时,自行向进口口岸报检,并将入境通关单、进口合同、发票、提单、装箱单、原产地证书、检疫证书、境外供货企业的登记证书(复印件)等有关材料的复印件及时提供给我局。
三、2、从德州口岸进口的棉花四、(1)收用货单位在棉花到达前持进口合同、发票、提单、装箱单、原产地证书、检疫证书、境外供货企业的登记证书(复印件)等进行报检。
五、(2)在进口棉花的集装箱到达用货单位前,报检单位应和我局联系开箱检验检疫事宜。
集装箱经过检疫消毒后,报检单位可以领取入境通关单。
六、开箱七、1、进口棉花的集装箱必须经过检验检疫机关批准后方可开箱,未经批准的,不得擅自开箱。
八、开箱应做好《进口棉花开箱记录》,记明开箱时间、地点、天气、集装箱号、铅封号、集装箱及货物完好情况、包数、开箱人等内容。
九、2、开箱发现集装箱或货物出现残损或者货物短少的,应如实记录《进口棉花开箱记录》,写明情况,保持货物现状,并立即与检验检疫机构联系。
十、过磅十一、1、过磅要求十二、(1)进口棉花必须使用计量合格(有计量合格证)且经校准的磅秤进行逐包过磅。
十三、(2)使用的磅秤最大称量不应大于棉包的5倍(即棉包的重量值应在衡器的最大称量至1/5最大称量之间)。
最好使用1000型的磅秤。
十四、(3)磅秤置于平稳的水平地面上,校准水平,以与棉包重量相等量的砝码校对或相等量1/2的砝码校对,并检查磅秤的灵敏度和磅秤误差在千分之一以内方可使用,超过时必须另换磅秤。
十五、(4)过磅时应详细核查商品的包装,标记和数量,分清批次分别过磅,每包重量记录到0.5公斤,小于0.25公斤舍去,大于0.75公斤进入,同时在棉包上标明重量。
十六、(5)为确保过磅准确,过磅时应轻上轻下,避免砸磅,切勿随棉包的堆十七、存而随意推动磅秤,如出现砸磅或者移动磅秤,必须重新校准磅秤后方可过磅。
棉花检验工作规程(1990年8月29日商业部以(90)商棉字第202号文发布)第一章总则第一条为加强商业系统棉花检验工作,保证流通领域中的棉花质量,正确执行棉花国家标准,根据《中华人民共和国标准化法》、《中华人民共和国国家标准——棉花(细绒棉)GB1103—72》(试行草案)(以下简称棉花国家标准)、国务院关于棉花由供销合作社统一经营的有关规定制定本规程。
第二条产棉区供销合作社及其所属的棉花经营单位各级领导和棉检人员,要加强标准观念、政策观念和全局观念,树立质量第一的思想,正确执行棉花国家标准和技术规定,既不压级,也不抬级,以维护农、工、商三者的合法权益。
第三条棉花检验实行感官检验与仪器检测相结合的方法,检验工作的重点是收购检验、加工质量检验、签证检验三个环节。
第四条产棉区各级供销合作社要加强对检验工作的领导,要有一名主任分管棉花工作。
要根据棉花检验任务情况,建立健全棉花检验机构,配备棉检人员和检测仪器设备,设置符合标准规范的检测场所。
县内棉检人员,由县棉麻公司统一管理,力求稳定。
第五条产棉区供销合作社要经常对棉检人员进行思想政治、职业道德和业务技术教育,不断提高棉检人员的素质,并对棉检人员建立定期考核制度,开展技术竞赛活动。
要按国家有关规定,做好棉检人员的技术职称的评定和聘用工作。
各级主管部门和领导,要支持棉检人员正确履行工作职责,尊重他们的工作权限。
第六条产棉区供销合作社所属的棉花检验单位要建立健全岗位责任制和技术管理制度。
按照棉花收购检验、加工质量检验、签证检验等各个环节,层层定岗定责,明确职权,各负其责。
要制定品质调查、技术交流、人员培训、监督检查及仪器的使用、操作和保管等各种技术管理制度,做到有章可循。
第二章收购检验第七条收棉站要配备经过培训、考核合格的棉检技术人员,配有品级实物标准、动力试衣车、水分电测器等设备以及符合规定要求的检验室。
收棉站要经县、市以上供销合作社验收,合格者发给许可证书,方准开秤收购。
棉花怎么检验?棉花检验方法与标准详解棉花是世界上最主要的农作物之一,产量大、生产成本低,使棉制品价格比较低廉。
棉纤维能制成多种规格的织物,从轻盈透明的巴里纱到厚实的帆布和厚平绒,适于制作各类衣服、家具布和工业用布。
棉花产量最高的国家是中国、美国、印度、巴西、墨西哥、埃及、巴基斯坦、土耳其、阿根廷和苏丹。
棉花的质量是通过检验来决定的,那么棉花怎么检验呢?本文将为大家详细介绍一下棉花检验方法与标准,希望大家学有所成。
一、棉花的基础知识棉花类别:(一)按长度、细度分:1、细绒棉(又称陆地棉):我国种植的大多属于此类。
2、长绒棉(又称海岛棉):新疆是我国长绒棉生产的主要基地3、粗绒棉:我国已不再种植。
(二)按纤维色泽分1、白棉:正常成熟的棉纤维,呈洁白、乳白或淡黄色。
2、黄棉:指棉铃生长期间受霜冻或其他原因,铃壳上的色素染到纤维上,使纤维大部分呈黄色,一般属低等级。
3、灰棉:指棉铃生长或吐絮期间,受雨淋、日照少、霉变等影响,纤维色泽灰暗的原棉。
(三)其它棉1、不孕籽回收棉:从锯齿轧花机排出的不孕籽中回收的较长纤维。
2、霉烂棉:棉花被水浸泡以后,纤维表面的腊质被破坏,纤维呈黄褐色,此时棉纤维的湿度及水分较高,时间过久则发生霉变,便形成霉烂棉。
3、拔杆剥桃棉:棉花及棉铃停止发育后,晒干剥开的棉花。
4、霜黄棉:棉铃在霜期或低于正常温度下吐絮,此种棉花即为程度不同的霜黄棉。
5、灰染棉:由于棉花吐絮时连续降雨,纤维经受雨淋,颜色变灰白,无光泽的棉花。
6、火烧棉7、油污棉8、地脚棉9、水渍棉10、雹灾棉11、雨锈棉棉纤维主要组成物质:是纤维素。
纤维素是天然高分子化合物,化学结构式为(C6H10O5)n,正常成熟的棉纤维纤维素含量约94%,此外含有少量多缩戊糖、蜡质、蛋白质、脂肪、水溶性物质、灰分等伴生物。
棉花二、棉花检验技术术语(一)棉花产品标准中的技术术语1、长绒棉:长度在33-45毫米,细度在9000-8500公支,单强3.9-4.9厘牛,皮辊轧花。
第一章棉花检验抽样方法和检验顺序第一节棉花的检验项目和检验顺序棉花是关系国计民生的重要战略物资,我国棉花检验主要经历了三个大的阶段,棉花质量检验体制改革的主要内容是一、籽棉收购检验项目及检验的顺序:品级、长度、回潮率、含杂率、籽棉公定衣分率、籽棉折合皮棉的公定重量。
”籽棉倒包检验危害性杂物、籽棉称量、抽样、试样称量、试轧及轧出皮棉称量、从轧出皮棉中分别抽取样品检验回潮率、含杂率,其余样品供品级、长度检验。
二、成包皮棉检验项目及检验的顺序:按批检验项目包括:品级、长度、马克隆值、异性纤维、回潮率、含杂率、公定重量,如采用HVI检验,增加长度整齐度指数和断裂比强度检验项目。
逐包检验项目包括:品级、长度、马克隆值、异性纤维、回潮率、含杂率、毛重、长度整齐度指数、断裂比强度、反射率、黄色深度、色特征级。
成包皮棉按批检验:先从批样中抽取含杂率检验样品供含杂率检验,应避免杂质失落;剩余样品在检验品级后,再分别抽取样品进行长度和马克隆值检验或用HVI进行长度、马克隆值、长度整齐度指数、断裂比强度检验。
回潮率批样供回潮率检验。
成包皮棉逐包检验:先按检验单元逐样抽取含杂率检验样品供含杂率检验,应避免杂质失落;在逐样对剩余样品先后进行品级和异性纤维定性检验之后,再用HVI进行长度、马克隆值、长度整齐度指数、断裂比强度、反射率、黄色深度和色特征级检验。
第二节抽样数量和抽样方法标准根据抽样对象,将抽样分为按籽棉抽样和按成包皮棉抽样;成包皮棉抽样,根据检验方式不同,分为按批检验抽样和逐包检验抽样。
在每种抽样中,对抽样对象、抽样比例和抽样方法分别给出详细的规定。
抽取的样品,根据检验项目的不同,分为品质检验样品、回潮率检验样品和异性纤维含量检验样品等。
抽样的原则要求是抽样应具有代表性。
对抽样数量、抽样方法(包括抽样部位)等方面作出规定一、籽棉抽样二、成包皮棉抽样(一)按批检验抽样(二)逐包检验抽样按批检验与逐包检验对异性纤维抽样既有共同点,又有区别,逐包检验抽样包括两类。
山东省农业厅关于做好棉花高产创建示范片测产验收和总结工作的通知正文:---------------------------------------------------------------------------------------------------------------------------------------------------- 山东省农业厅关于做好棉花高产创建示范片测产验收和总结工作的通知(鲁农棉字〔2009〕5号)各有关市、县(市、区)农业局(棉办):为科学评估我省39个县(市、区)棉花高产创建工作成效,总结依靠科技提高单产、实现棉花高产的经验和做法,根据农业部要求,省厅拟在棉花收获前,对棉花高产创建示范片统一进行测产验收。
现将有关事项通知如下:一、做好技术考察各地要及时组织技术人员,对“十、百、千、万”棉花高产示范田进行技术考察。
重点包括:推广的主要品种和配套栽培技术,异常气候条件对棉花生长发育的影响,田间管理采取的主要技术措施及效果,不同产量水平、不同栽培类型示范区棉花生产的主要做法和成效,十亩高产攻关田详细的生长发育状况。
二、做好测产验收各项目县(市、区)要按照《棉花高产创建示范片测产验收办法》(见附件)的要求,组织人员认真对示范片、示范方、攻关田棉花产量进行初步测产,于9月15日前将测产结果上报省棉技站和市农业局(棉办)。
在县级自测的基础上,各市要根据项目县(市、区)测产情况于9月15日左右组织有关专家统一进行复测验收,于9月20日前把复测结果报省棉技站,并推荐1-2个省、部抽测验收县(市、区)。
省厅根据各地复测结果,择优对部分示范片、攻关田进行抽测并选择1-3个高产示范片上报农业部,由农业部组织专家进行抽测验收。
三、做好档案整理档案内容主要包括:项目实施方案;万亩示范区所在乡镇、村组和农户情况,包括棉花品种、面积和分布示意图;项目实施过程中的有关文件通知;10亩攻关田、万亩示范片棉田土壤肥力基本情况,棉花生长发育调查;采取的主要工作和技术措施;项目实施过程中的影像资料;有关项目培训、宣传报道内容等等。
棉花产量鉴定方法
一、选点
1.大概掌握整块棉田长势情况。
进地前先对整块地棉花长势情况大概观测,了解那部分旺长、那部分正常生长,那部分长势较弱,为进地准确选点做好初步了解。
2.选点方法:选点的基本要求就是选择能够代表这片区域面积内棉花长势情况的点,一般呈“Z”字形选点,选点的准确性是直接影响产量鉴定准确性的关键,一般情况下不能将点选择在棉花长势过旺或者长势偏弱的地方,除非在整个下点的部分都是旺长棉花或者长势较弱的棉花。
3.选点个数与选点面积:面积≤20亩,每5亩地一个点,选择四个点,面积≥50亩,每10亩地选择一个点。
为了确保选点的准确性和可操作性,一般每个点面积为1%亩地,即6.67m2,宽度=两个薄膜宽度+两个空白行宽度,长度=6.67÷宽度,单位:米。
二、测量数据
主要测量数据:1%亩面积内的棉花株数、棉铃数(直径2cm及以上)、棉花单铃重,以上这些基础指标数据都是由整块地所有选点数据算出的平均值。
三、采样与单铃重
1.采样时每块地采样50朵,其中中间行摘25朵,边行25朵,取样时必须将整株上面的棉花全部采完,一株挨着一
株连续取样,不能挑着取样,样品袋内必须放标签,注明采样地块、农户姓名、采样朵数。
2.单铃重:将样品晒干后称重,单铃重(g/朵)=总重量(g)÷样品朵数(朵)
四、产量计算
1%亩棉花亩产量(kg)=(1%亩棉花株数×1%亩棉铃数×单铃重(g))/1000
1亩棉花单产量(kg)=1%亩棉花产量(kg)×100。
初探我国棉花质量检验及分级检验方面技术质量检验一、前言西方国家对棉花的检验普遍采用HVI检验的方法。
棉花的HVI检验对于环境的要求是在恒温恒湿室进行,并对检验场所进行温湿度进行时时的监控。
对于棉花品级的确定来说,主要是以成熟程度、色泽特征和轧工质量等标准结合品级实物标准作为定级依据的。
二、我国棉花质量及分级检验技术(一)、抽样1、抽样应具有代表性。
2、收购棉籽采取多点随机取样方法。
收购棉籽每500kg(不足500kg的按500kg计)抽样数量不少于1.5kg。
3、成包皮棉中大包棉采取逐包检验抽样,使用专用取样装置,在每个棉包两侧面中部分别切取长260mm、宽105mm或124mm,重量不少于125kg的切割样品。
(二)、检验项目1、籽棉收购检验项目:品级、长度、回潮率、含杂率、籽棉公定衣分率、籽棉折合皮棉的公定重量。
2、成包皮棉中逐包检验项目包括:品级、长度、马克隆值、异性纤维、回潮率、含杂率、长度整齐度指数、断裂比强度、反射率、黄色深度、色特征级。
(三)、质量要求及检验方法·品级根据棉花的成熟程度、色泽特征、扎工质量、棉花品级分为七个级,即1—7级,三级为标准级。
2、主体品级:按批检验时,占80%及以上的品级,其余品级仅于其相邻。
3、检验棉花品级应在具备模拟昼光或北向昼光条件的棉花分级室内进行。
检验时手持棉样压平、握紧,使棉样密度与品级实物标准密度相近,在实物标准旁进行对照确定品级。
4、黄棉、灰棉、拔杆剥桃棉,最高品级不超过四级。
5、近年来,由于棉花市场的无序竞争激烈,加上不法商贩的骚扰、掺瓣、混等级现象日趋严重。
这也是造成加工品级下降,衣亏增加的原因,在实际收购中对品级要从严掌握。
·长度1、棉花长度检验可采取手扯尺量法检验和HVI检验,以HVI检验为准。
HVI测定的棉花上半部平均长度。
2、棉花纤维长度以1mm为级距。
3、取消了对五级棉花的长度限制,按实际长度确定,但六、七级均按25mm计。
农业部办公厅关于印发《全国棉花高产创建示范片测产验收办法》的通知(2010年修订)文章属性•【制定机关】农业部(已撤销)•【公布日期】2010.07.16•【文号】农办农[2010]82号•【施行日期】2010.07.16•【效力等级】部门规范性文件•【时效性】失效•【主题分类】农业管理综合规定正文农业部办公厅关于印发《全国棉花高产创建示范片测产验收办法》的通知(农办农〔2010〕82号)有关省、自治区、直辖市农业(农牧)厅(委、局),新疆生产建设兵团农业局:为规范棉花高产创建的测产验收,根据去年测产的实际情况,我部组织专家研究修定了《全国棉花高产创建测产验收办法》。
现印发给你们,请结合当地实际,制定本省(区、市)棉花高产创建示范片测产验收工作方案,认真组织完成今年棉花高产创建万亩示范片测产验收工作,并将测产验收结果按程序报我部种植业管理司。
联系人:龙熹,电话:************,传真:************,电子信箱:***************.cn。
附件:全国棉花高产创建示范片测产验收办法二〇一〇年七月十六日附件:全国棉花高产创建万亩示范片测产验收办法(试行)第一章总则第一条为了规范棉花高产创建万亩示范片测产程序、测产方法和信息发布工作,推动高产创建活动健康发展,特制定本办法。
第二条本办法适用于全国棉花高产创建万亩示范片测产验收工作。
第二章指导思想和工作原则第三条按照科学、规范、公开、公正、公平的要求,突出标准化和可操作性,遵循县级自测、省级复测、部级抽测的程序,统一标准,逐级把关,确保棉花高产创建万亩示范片测产验收顺利开展。
第四条高产创建万亩示范片测产验收遵循以下原则:(一)省级负责。
省级农业行政主管部门统一组织测产验收工作,在县级自测基础上,省级复测并对测产结果负责。
(二)科学选点。
选择万亩示范片内有代表性的地块和样点进行测产,确保选点科学有效。
(三)测产与实收相结合。
以测产为主,实收做印证,统一标准,规范运作。
湖北省棉花高产创建万亩示范片工作考核及测产验收办法文章属性•【制定机关】•【公布日期】•【字号】鄂农规[2010]3号•【施行日期】•【效力等级】地方规范性文件•【时效性】现行有效•【主题分类】农产品质量安全正文湖北省棉花高产创建万亩示范片工作考核及测产验收办法(鄂农规〔2010〕3号)第一章总则第一条主要目的。
为了规范棉花高产创建万亩示范工作考核、测产验收程序和方法以及信息发布工作,总结棉花高产高效、省工节本栽培技术,推广棉花“双高双节”典型经验,客观、全面、公正评价棉花高产创建万亩示范片工作实绩,扎实推进棉花高产创建活动的健康发展,特制定本办法。
第二条适用范围。
本办法适用于全省棉花高产创建万亩示范片县(市、区)的工作考核,棉花高产创建万亩示范乡(镇、场)、千亩示范村、百亩示范组和50亩以上千斤籽棉示范片及2亩以上超高产示范农户的测产验收。
第三条指导思想。
按照科学规范、公开透明、客观公正、严格公平的要求,突出标准化和可操作性,遵循县级自评自测和省级复评复测的程序。
统一标准,阳光操作,逐级把关,确保棉花高产创建万亩示范片工作考核、测产验收工作顺利开展。
第四条工作原则。
全省棉花高产创建工作考核和测产验收遵循以下原则:(一)分级负责。
县级农业行政主管部门按省统一要求进行考核和测产,并对自测结果负责。
省棉花高产创建专家组对万亩示范片工作进行考核,对县(市、区)自测棉花产量达标的万亩示范乡(镇)、千亩示范村、百亩示范组、50亩以上千斤籽棉示范片和2亩以上超高产示范农户棉花产量进行复测,对相关县(市)万亩示范乡(镇)的棉花产量自测结果进行抽测。
(二)科学选点。
省、县两级测产均按规定的样点数,在万亩示范片乡(镇)内(千斤籽棉示范片除外)选择有代表性的地块,采取随机抽样进行测产验收,确保样点的科学有效。
(三)统一标准。
工作考核按五大项二十六小项内容量化评分。
统一标准,规范操作,测产验收采取田间调查与室内考测铃重、衣分相结合,室内考测对样品实行密码编号;测产与实收相结合,以测产为准,实收做印证。
棉花收购检验流程同学们!今天咱们来好好讲讲棉花收购的检验流程,这可是关系到棉花质量和交易公平的重要环节呢!当棉花要被收购的时候,第一步就是抽样。
收购人员可不是随便抓一把棉花就行,那得有讲究的。
他们会从不同的部位,比如棉包的上、中、下,还有不同的方向,抽取有代表性的棉花样品。
这就像是从一大群学生里挑出几个代表来了解整体的情况一样。
抽好样之后,接下来就是检验棉花的颜色。
收购人员会拿着标准的颜色板,对比棉花的颜色,看看是白棉、黄棉还是灰棉。
这颜色可重要啦,颜色好的棉花质量通常也更好。
然后就是检验棉花的长度。
他们会用专门的尺子或者仪器来测量棉花纤维的长度。
长纤维的棉花一般能用来制造高档的纺织品,所以长度也是判断棉花质量的一个关键指标。
再接下来是检验棉花的马克隆值。
这马克隆值啊,说简单点就是反映棉花纤维的细度和成熟度。
收购人员通过特定的仪器来测量这个值,从而了解棉花的品质。
比如说,如果马克隆值不合适,棉花可能在纺纱的时候就不顺畅。
之后还要检验棉花的含杂率。
就是看看棉花里面混了多少杂质,像叶子、尘土之类的。
含杂率越低,棉花就越纯净,质量也就越高。
还有棉花的回潮率也得检验。
这是看棉花里含有多少水分。
水分太多或者太少都不行,都会影响棉花的质量和储存。
检验的时候,收购人员可认真啦,他们会一项一项地记录下来检验的结果。
而且,为了保证检验的准确性,有时候还会重复检验几次。
咱们举个例子,如果一批棉花颜色好,长度够,马克隆值合适,含杂率低,回潮率也正常,那这就是优质的棉花,能卖个好价钱。
等所有的检验项目都完成了,收购人员会根据检验结果来给棉花定等级。
等级定好了,才能确定收购的价格。
整个检验流程都得严格遵守相关的标准和规定,保证公平公正。
这样,棉农能卖出合理的价格,收购方也能买到符合要求的棉花。
棉花收购检验流程可不简单,每一个环节都得仔细认真,才能保证棉花交易的顺利进行和棉花质量的可靠。
同学们,现在大家对棉花收购检验流程是不是清楚多啦?。
棉花测产验收方法
1、在被测条田内,按均匀分布随机选取有代表性的样点,10至20亩的条田取3个样点,20亩至60亩取5个样点,60亩以上条田每增加20亩增加1个样点;对长势不均匀的条田视情况适当增加样点数。
在每点进行下列项目调查、记载。
(1)每个样点取0.01亩,实际取样时以一个播幅为宜。
先实测行距,计算出样点行长。
行距(m)=一个播幅宽/一个播幅行数
行长(m)=0.1亩(66.67m2)/播幅宽
查取有效铃数、株数、计算产量。
2、棉花测产验收统计表(见附表三)
3、根据公式计算棉花亩产量。
理论亩产量(kg/亩)=亩有效铃数×单铃重(g)/(1000) 实测产量=理论亩产量×测产系数(0.90)
棉花测产原始记录表
棉花平均行距与4行长度对应表。