液相色谱仪常用操作步骤
- 格式:doc
- 大小:108.00 KB
- 文档页数:15
液相色谱仪操作规程一、仪器介绍1.液相色谱仪是一种利用固定相和流动相对样品中的化合物进行分离和检测的仪器。
2.仪器包括主要部件:进样系统、色谱柱、检测器、数据处理系统等。
3.操作人员需要熟悉仪器的基本原理和结构。
二、实验前准备1.检查液相色谱仪是否正常工作,如有故障需要及时报修。
2.准备好所需的试剂、标准品、溶剂等。
3.安全操作,穿戴实验室必需的防护设备。
三、进样系统的使用1.打开试剂瓶盖前,先进行试剂瓶标识确认,避免误用。
2.根据实验需要,选择进样方式(自动或手动)。
3.对于自动进样方式,需要设置样品体积、流速等参数。
4.使用手动进样方式时,注意避免气泡进入进样器中。
四、色谱柱的使用1.色谱柱的选择需要根据样品的性质和分离效果进行合理选择。
2.在进行柱操作前应检查柱头是否完好,柱温是否正常。
3.进样之前应先进行空白试样,记录基线值。
五、检测器的操作1.根据实验需要选择合适的检测器类型(如紫外检测器、荧光检测器等)。
2.设置检测器的波长、增益等参数。
3.进行检测之前先对检测器进行暗噪声调零。
六、数据处理系统的使用1.打开数据处理系统前需要先进行登录和用户验证。
2.设置分析方法,包括样品名称、浓度范围等信息。
3.分析数据时对峰面积、峰高等进行计算和记录。
七、实验操作注意事项1.实验操作过程中需注意实验室卫生和个人安全,如佩戴实验手套、护目镜等。
2.严格按照实验操作步骤进行操作,不可随意更改实验参数。
3.禁止将未知物质试样直接注入色谱柱,应遵循进样规程。
八、实验后处理1.完成实验后关闭仪器电源和气源,并及时清理仪器和实验台面。
2.将试剂瓶盖盖好,防止蒸发和污染。
3.检查实验记录,整理数据和结果,制作实验报告。
九、仪器维护和保养1.定期对液相色谱仪进行维护和保养,包括清洁仪器表面、更换耗材等。
2.仪器异常时应及时报修,并配合维修人员进行维修操作。
以上为液相色谱仪操作规程,操作人员在使用液相色谱仪时需严格按照规程进行操作,确保实验的准确性和安全性。
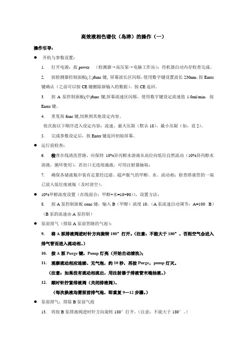
高效液相色谱仪(岛津)的操作(一)操作引导:●开机与参数设置:1.打开电源:按power (检测器→高压泵→电脑工作站);待机器自动内存检查完成。
2.按检测器控制面板(上)func键, 屏幕波长区闪烁,使用数字键设置波长230nm,按Enter键确认(之前可以按CE键删除新输入的数据)。
按CE返回。
3.按A泵控制面板(中)func键,屏幕流速区闪烁,使用数字键设定流速值1.0ml/min,按Enter键。
4.重复按func键,切换到其他设定内容。
依次按以下顺序进入设定内容:流速、最大压限(默认18)、最小压限(如,设2)。
5.完成参数设定后,按Enter键返回初始屏幕。
●运行前检查:6.检查在线清洗管路,应保持10%异丙醇水溶液从高位向低位自然流动(10%异丙醇水溶液,循环使用),若出口无连续滴液,可用注射器抽取;7.确保各储液瓶中装有足量经过滤、超声脱气的甲醇、水、流动相;检查排液管的一端已放入低位废液瓶(及时清空)。
●10%甲醇浓度设置(在线混合:甲醇+水=10+90)),设置方法:8.按A泵控制面板conc键,输入B(甲醇)浓度10。
(A泵流速自动调节:A=100- B)(B泵的流速由A泵控制)●泵前排气(排除A泵前管路的气泡):9.将A泵排液阀逆时针方向旋转180°打开。
(注意:不能大于180°,否则空气会进入排气管而进入流动相。
)10.按A泵Purge键,Pump灯亮(开始自动清洗);11.观察流动相应连续、无气泡,约10秒,再按Purge,pump灯灭。
(注意:如果没有流动相流出,用注射器于排液管末端抽液。
)12.顺时针拧紧排液阀(关闭排液阀)。
(每次换液均需泵前排气泡,即重复9—12步骤。
)●泵前排气:排除B泵前气泡13.将按B泵排液阀逆时针方向旋转180°打开。
(注意:不能大于180°。
)14.按B泵Purge键,Pump灯亮(开始自动清洗);15.观察流动相应连续、无气泡,约10秒,再按Purge,pump灯灭。
液相色谱仪基本操作流程本高效液相色谱仪由液相色谱仪和Chromstation色谱工作站组成。
液相色谱仪组件包括SPD-10A检测器、LC-9A输液泵、六通阀进样器和色谱柱。
一、操作流程:流动相;色谱柱;对照品溶液;样品溶液,1、流动相:所需溶剂均为色谱纯;用小于0.45μm滤膜过滤后;再超声脱气20min 后备用;冲洗色谱柱的流动性:10%甲醇或乙腈水溶液,按照流动相处理方法处理备用;2、色谱柱:按照质量标准要求准备所需的色谱柱;3、对照品溶液:按照质量标准要求配置对照品溶液(如不稳定溶液需临时配置);4、样品溶液:按照质量标准要求配置,用小于0.45μm滤膜过滤后备用(如不稳定溶液需临时配置);二、仪器准备:接通电源,打开稳压电源(电压要求为110V),开启泵、检测器及色谱工作站,用10%甲醇或乙腈溶液冲洗色谱柱,约30min,再用样品测定流动相进行冲洗色谱柱,同时打开色谱工作站,待基线基本平衡时即可进样。
三、色谱工作站的操作:1打开色谱工作站,输入用户名为“Gate”,点击“OK”→“采集1”进入操作界面;2、按setup图标,出现设置采集参数对话框,根据需要设置不同采集参数;运行时间根据样品出峰时间来调整,其他参数保持为缺省值,保存方法;3、点击Run Single图标,出现以下对话框:在标有“数据文件名的”框中输入你需保存的文件名及路径;如果方法名一栏为空请不要输入方法名,系统将用当前方法进行数据采集;其他参数保持缺省值,点击“启动”;窗口下面的状态条会闪现“Waitting for Trigger”信息,直到由键盘输入“ENTER”;点击“Preview”键,观察基线情况,待基线平稳后,按下STOP图标。
四、方法参数设定:1、波长设定:检测器显示初始屏幕,在波长处于闪烁状态下,输入所需波长值,按 [Enter]键确认。
2、灵敏度设定:按[func]键,灵敏度设定处于闪烁状态,用数字输入所需灵敏度值,按[Enter]键确认。
液相色谱仪操作及原理色谱是一种分离和分析化合物的重要方法,其中液相色谱仪是常用的一种设备。
本文将介绍液相色谱仪的基本操作和工作原理。
操作步骤1.准备工作:首先,确保色谱柱已经安装在仪器中,并连接好所有管路。
检查溶剂和样品的准备情况。
2.启动仪器:打开色谱仪的电源,启动相关软件程序。
等待仪器自检完成。
3.设置参数:根据实验需要,在软件中设置流速、温度、检测波长等参数。
4.平衡系统:进行系统平衡,使得溶剂能够稳定流动,避免干扰。
5.进样样品:使用进样器将待分析的样品加入系统中,确保样品的浓度在检测范围内。
6.开始运行:点击软件上的运行按钮,开始进行实验分析。
观察色谱图谱,记录分析结果。
7.数据分析:根据色谱图谱和相应的数据,进行数据处理和结果分析。
工作原理液相色谱仪基本原理是利用物质在流动液相中的分配系数不同而实现分离。
液相色谱仪由流动相系统、分离柱、检测器和数据处理系统等组成。
1.流动相系统:包括溶剂瓶、泵和进样器等部分,用于将样品溶液以流动方式送入分离柱中。
2.分离柱:是分离样品的核心部件,根据不同化合物的亲和性和分配系数,将其分离开来。
3.检测器:用于检测流过分离柱的不同化合物,并生成相应的信号。
4.数据处理系统:将检测到的信号转换为数据图谱,方便用户进行数据分析和结果输出。
液相色谱仪通过调节流速、温度、溶剂组成等参数,实现对不同化合物的高效分离和分析。
它在药物研究、食品安全监测等领域有着广泛的应用。
结语液相色谱仪是一种重要的分析仪器,掌握其操作方法和工作原理对于科研工作者和实验人员至关重要。
通过本文的介绍,希望读者能够更好地了解液相色谱仪的基本知识,提高实验操作的效率和准确性。
液相(紫外)色谱仪操作规程
1 、日常操作步骤
1.1 检查仪器各部件的电源线、数据线是否连接良好,检查仪器液路是否正常。
1.2打开稳压电源,打开液相各部件开关,放置好流动相。
1.3待仪器各部件自检通过,电脑开机,打开色谱在线工作站,设置好方法(检测波长、流速可修改),旋开泵开关,按“purge”键可以排除管路气泡,结束后旋回泵开关,开始走基线。
1.4在进样阀处于inject位置时,插入进样器,扳动进样阀手柄到load
位置,打入样品并快速将进样阀切换至inject位置,工作站将同步采集数据。
数据采集完成后,处理并保存图谱。
1.5按上述步骤继续进样,直到测试完成。
1.6进样结束后,关闭检测器电源,按pump键停泵,换上甲醇做流
动相,按pump键启动泵冲洗系统30min左右,用针筒抽取纯净水清洗进样口,停泵,关机,切断电源。
2、注意事项
2.1 所有流动相必须经过0.45μm的滤膜进行过滤,避免使用对不锈钢有腐蚀性的溶剂。
2.2 吸滤头定期清洗,保证液路通畅。
2.3 色谱柱必须与仪器连接好,减少死体积。
2.4使用缓冲盐做流动相时,实验结束后先用纯化水冲洗,再换成
甲醇清洗。
清洗时可关闭氘灯节省灯能量。
液相色谱使用的流程介绍液相色谱(Liquid Chromatography,简称LC)是一种常用的分离和分析技术,广泛应用于化学、生物、环境等多个领域。
本文将介绍液相色谱使用的基本流程和注意事项。
流程液相色谱使用的流程主要包括以下几个步骤:1.样品准备–将待分析的样品制备成适合液相色谱测试的溶液。
–使用适当的溶剂和方法进行样品的预处理,如稀释、提取等,以保证样品能够被注射进液相色谱系统。
2.仪器设置–打开液相色谱系统,并进行相关的准备工作,如冲洗流路、校准仪器等。
–设置合适的流速、温度和检测波长等参数,以确保实验的准确性和重复性。
3.标样注射–使用自动进样器或手动注射器将样品溶液注入液相色谱系统的进样口。
–控制注射量并记录注射时间,以保证实验的可重复性。
4.色谱分离–开始样品的色谱分离过程。
–根据化合物的特性,选择合适的色谱柱和流动相,以实现样品的分离。
–监测色谱图的峰形和峰面积,根据需要进行优化。
5.数据分析–根据色谱图的结果,对样品中的目标化合物进行定性和定量分析。
–通过标准曲线、保留时间和峰面积等参数进行定量计算。
6.结果记录–将实验结果进行记录,包括样品信息、色谱条件、分析结果等。
–保留原始数据和处理数据。
7.仪器保养–完成实验后,对液相色谱系统进行清洗和保养。
–检查仪器的状态,及时更换损坏的部件,并进行标定和验证。
注意事项液相色谱实验中,还需要注意以下几点:•样品的选择:合适的样品溶解度和化学性质对分析结果至关重要。
•色谱柱的选择:根据分析项目和样品性质选择合适的色谱柱。
•流动相的选择:根据样品性质和分离要求选择合适的流动相。
•流速的控制:过高的流速可能导致分离不完全或峰形失真。
•温度的控制:合适的温度对分离效果和信号峰形有直接影响。
•校准的进行:定期进行仪器的校准,确保结果的准确性和可靠性。
•废液处理:根据实验室规定,正确处理废液和废弃物。
总结:液相色谱使用的流程包括样品准备、仪器设置、标样注射、色谱分离、数据分析、结果记录和仪器保养等步骤。
液相色谱质谱联用仪的操作流程液相色谱质谱联用仪(LC-MS)是一种常用的分析仪器,广泛应用于药物分析、环境监测、食品安全等领域。
本文将介绍液相色谱质谱联用仪的操作流程,以保证准确的实验结果和最佳的分析效果。
1. 仪器准备在进行操作之前,需要先进行仪器的准备工作。
首先,确保仪器处于正常工作状态,检查液氮和氮气等供应是否充足。
检查并调整离子源的温度,通常设置在250-350摄氏度之间。
接下来,检查和校准离子注入器和内部标准品的浓度。
2. 样品准备将待测样品进行适当的前处理工作,如提取、稀释等。
确保样品处理的步骤符合分析要求,并且不会对仪器造成损坏。
如果需要,可以进行样品的保护,避免样品因为长时间接触大气而发生变化。
3. 仪器设置打开液相色谱质谱联用仪的软件,并进行仪器参数的设置。
根据分析的需要,选择适当的色谱柱和流动相组合。
确保流动相的纯度和质量,并根据实验要求调整流速、温度和梯度程序等参数。
在设置离子源参数时,根据样品的性质选择合适的离子化方式和离子源温度。
4. 校准和质控进行仪器的校准和质控工作,以验证仪器的准确性和灵敏度。
校准通常使用标准品进行,根据标准曲线来确定待测物的浓度。
质控工作包括运行质控样品,监测仪器的性能和稳定性,以及进行数据的准确性和可重复性评估。
5. 样品进样将经过准备的样品注入到液相色谱质谱联用仪中。
通常使用自动进样器来进行样品进样,确保样品进样的精确性和稳定性。
根据样品的性质和分析的要求,选择合适的进样方式和进样体积。
6. 分析运行根据实验需要启动分析运行,控制仪器按照预设的方法进行分析。
需要注意的是,在分析过程中要监测仪器的工作状态,确保仪器正常运行。
同时,对于出现异常的情况,要及时采取措施进行排除,并记录相关信息。
7. 数据处理实验完成后,对得到的数据进行处理和分析。
通常使用液相色谱质谱联用仪软件或其他统计软件进行数据处理。
可以根据实验要求进行峰面积、保留时间等参数的计算和结果的评估。
液相色谱仪操作流程
液相色谱仪是一种常用的分离和分析仪器,广泛应用于医药、化工、食品等领域。
下面将介绍液相色谱仪的操作流程。
首先,打开液相色谱仪电源,启动仪器。
接着,将需要测试的样品注入进样器中,通过进样器将样品引入色谱柱。
在样品进入色谱柱之前,先要进行柱平衡,待平衡稳定后,开始进行色谱分离。
接下来,设定流动相和梯度条件。
液相色谱仪中,流动相是色谱柱中液相流动的介质,而梯度条件是指流动相组成和流速等参数的设定。
这些条件会影响到分离效果和分析结果,需要根据实验要求进行设定。
然后,开始进行分离和检测。
分离过程中,样品组分经过色谱柱,不同组分会在不同时间点出现,这些分离的组分会通过检测器检测出来,检测器会将检测结果传递给计算机进行处理和分析。
最终,可以得到分析结果和数据,如峰面积、保留时间等信息。
在操作过程中,需要注意安全和仪器维护。
比如,在注入样品时要小心操作,避免样品溅出;柱平衡时间需要充分,以保证分离效果;定期进行维护保养,保持仪器的稳定性和精度。
岛津液相色谱仪操作规程一、检查设备准备工作1. 确保岛津液相色谱仪和相关附件处于正常工作状态,检查仪器的电源、电缆以及管道连接是否正常。
2. 检查色谱柱的状态,确保色谱柱为干净、无损坏的状态。
二、开机准备3. 打开仪器电源,待设备启动完成后,打开色谱软件。
4. 检查色谱软件的设置,包括流速、检测器波长、温度等参数是否符合实验要求。
5. 等待液相色谱仪进行自动校准,校准完成后,进行进一步操作。
三、样品准备6. 根据实验要求,准备好待测样品,并按照相关步骤进行前处理。
7. 将样品转移至进样器,并确保进样器处于关闭状态。
四、进样设置8. 打开色谱软件的进样界面,选择合适的进样模式(如定量进样、质量进样等)。
9. 根据实验要求设置好进样容量、进样速度等参数。
五、柱温控制10. 打开色谱软件的柱温界面,根据实验要求设置合适的柱温控制参数。
11. 等待柱温稳定后,进行下一步操作。
六、流速设置12. 打开色谱软件的流速控制界面,根据实验要求设置合适的流速参数。
13. 检查液相色谱仪的流路是否正常连接,并确保进样和进油阀处于关闭状态。
14. 打开进样阀和进油阀,根据实验要求设定进样时间和进油时间。
七、检测器设置15. 打开色谱软件的检测器界面,根据实验要求选择合适的检测器(如紫外检测器、荧光检测器等)。
16. 设置检测器的波长、增益等参数。
八、开始分析17. 点击色谱软件界面上的“开始运行”按钮,液相色谱仪开始进行分析。
18. 观察色谱图的显示情况,检查峰形、峰高、峰面积等参数,确保分析结果准确可靠。
九、实验结束19. 分析结束后,关闭色谱软件和仪器电源。
20. 清洗色谱柱和相关流路,保证仪器的使用寿命和分析结果的准确性。
以上为岛津液相色谱仪的操作规程,按照以上步骤进行操作可以保证实验的准确性和稳定性。
在操作过程中要注意安全,并严格按照实验要求进行操作。
岛津液相色谱仪操作规程(2)一、安全操作规程1. 在操作前,应确保色谱仪的电源已经关闭,并且所有设备和仪器都处于正常工作状态。
高效液相色谱仪使用方法
高效液相色谱仪(HPLC)是一种常用的分析仪器,用于分离
和定量分析化合物的混合物。
以下是HPLC的基本使用方法:
1. 样品准备:将待分析的混合物或溶液准备好,通常需要进行前处理,例如过滤、稀释或提取。
2. 系统准备:打开色谱仪的电源,启动仪器,确保所有组件处于正常工作状态。
检查液相、气相和其他溶剂的供应,并确保其质量良好。
3. 进样:将样品注射器连接到色谱柱,并根据实验要求设置注射器体积。
将样品注射器插入进样口,并将样品注入到色谱柱。
4. 创建梯度:根据分析要求,创建一个梯度程序。
这涉及到设置流动相的组成和梯度变化的速率。
5. 运行分析:点击开始按钮,启动分析过程。
色谱系统将自动进行溶剂梯度变化,使样品中的化合物逐步从色谱柱中分离出来。
6. 数据采集和分析:在分离过程中,色谱仪将采集到一系列数据点,包括峰高、峰面积、保留时间等。
使用相关的数据处理软件,可以对这些数据进行处理和分析。
7. 清洗和维护:在分析完成后,需要进行系统的清洗和维护。
这包括冲洗色谱柱、清理进样器和其他组件,并储存色谱仪在
正确的环境条件下。
以上是高效液相色谱仪的基本使用方法。
具体的使用流程和操作步骤可能会有细微的差异,取决于具体的仪器品牌和型号。
建议在使用前仔细阅读和理解相关的操作手册和使用说明。
Waters 高效液相操作规程1. 简介高效液相色谱(High-performance liquid chromatography,HPLC)是一种广泛应用于化学、生物、医药等领域的分析技术。
Waters 公司是高效液相色谱仪器和耗材的主要供应商之一,本文将介绍 Waters 高效液相操作规程,以确保用户能正确、高效地操作 Waters 高效液相色谱仪器。
2. 仪器准备在进行高效液相色谱操作之前,首先需要准备好仪器。
以下是准备步骤:2.1 仪器检查检查仪器是否处于正常工作状态,确保所有液体泵、进样器、检测器等部件均正常联通。
2.2 操作软件启动启动 Waters 高效液相色谱仪器的操作软件,并连接仪器。
确保软件能够正常与仪器通讯。
2.3 样品准备根据分析目的,准备好待测样品溶液,并根据需要进行适当稀释或前处理。
3. 方法设置3.1 选择方法根据分析目的选择合适的方法。
在 Waters 高效液相色谱仪器操作软件中,点击“Method”(方法)选项卡,选择已有方法或新建方法。
3.2 参数设置根据分析需求设置方法参数,包括流速、柱温、分析时间等。
在操作软件的方法设置界面中进行参数设置。
3.3 样品进样选择进样器类型(自动或手动),设置进样体积和进样方式。
将样品溶液注入进样器,并进行相关设置。
4. 色谱柱操作4.1 切换柱根据需要,选择合适的色谱柱,并确保柱已经连通到色谱系统中。
4.2 柱平衡对于新柱,需要首先进行柱平衡。
在操作软件中选择柱平衡功能,根据提示进行操作。
5. 运行实验5.1 实验开始确认实验条件设置正确后,点击操作软件中的“Run”按钮,开始实验运行。
5.2 监控运行在实验运行过程中,密切监控柱压、流速和检测器信号等参数,确保实验正常进行。
5.3 数据记录实验运行结束后,保存实验数据。
点击操作软件中的“Save”按钮,选择保存路径和文件名。
6. 仪器关闭6.1 实验结束实验完成后,点击操作软件中的“Stop”按钮,停止实验运行。
高效液相色谱仪操作步骤1. 过滤流动相,根据需要选择不同的滤膜。
2. 对抽滤后的流动相进行超声脱气10-20分钟。
3. 打开HPLC工作站(包括计算机软件和色谱仪),连接好流动相管道,连接检测系统。
4. 进入HPLC控制界面主菜单,点击manual,进入手动菜单。
5. 有一段时间没用,或者换了新的流动相,需要先冲洗泵和进样阀。
冲洗泵,直接在泵的出水口,用针头抽取。
冲洗进样阀,需要在manual菜单下,先点击purge,再点击start,冲洗时速度不要超过10ml/min。
6. 调节流量,初次使用新的流动相,可以先试一下压力,流速越大,压力越大,一般不要超过2000。
点击injure,选用合适的流速,点击on,走基线,观察基线的情况。
7. 设计走样方法。
点击file,选取select users and methods,可以选取现有的各种走样方法。
若需建立一个新的方法,点击new method。
选取需要的配件,包括进样阀,泵,检测器等,根据需要而不同。
选完后,点击protocol。
一个完整的走样方法需要包括:a.进样前的稳流,一般2-5分钟;b.基线归零;c.进样阀的loading-inject转换;d.走样时间,随不同的样品而不同。
8. 进样和进样后操作。
选定走样方法,点击start。
进样,所有的样品均需过滤。
方法走完后,点击postrun,可记录数据和做标记等。
全部样品走完后,再用上面的方法走一段基线,洗掉剩余物。
9. 关机时,先关计算机,再关液相色谱。
10. 登记。
一、问:用HPLC进行分析时保留时间有时发生漂移,有时发生快速变化,原因何在?如何解决?答:关于漂移问题:1.温度控制不好,解决方法是采用恒温装置,保持柱温恒定2.流动相发生变化,解决办法是防止流动相发生蒸发、反应等3.柱子未平衡好,需对柱子进行更长时间的平衡关于快速变化问题1.流速发生变化,解决办法是重新设定流速,使之保持稳定2.泵中有气泡,可通过排气等操作将气泡赶出。
安捷伦1260液相色谱仪操作规程一、 仪器开机1、更换流动相(水需要超纯水,有机试剂需要色谱纯),其中水需要每次使用时更换,有机试剂长时间不用也需要更换2、开机:打开电脑、打开液相所有模块电源、点击电脑桌面上的工作站联机图标3、打开工作站上的所有电源,待其就绪(所有灯变绿)4、拧开排空阀,四元泵里设置流速5 ml/min,A 100%;3分钟后,设置B 100%;3分钟后设置流速至合适流速,关闭排空阀二、 运行样品1、新建方法或调用已有方法2、设置方法参数四元泵:设置流速、流动相比例、采集时间,若需梯度则设置梯度,确定自动进样器(ALS):设置进样量,确定柱温箱(TCC):设置柱子温度,确定紫外检测器(VWD):设置紫外波长,确定设置好后保存方法3、在线信号中点击“改变”,可添加泵的压力,以及VWD的信号4、等待系统平衡,所有灯变绿,泵的压力稳、VWD的信号稳定(约20分钟)5、进样:(1)单针进样:运行控制—样品信息,设置进样位置,保存路径等后运行方法(2)序列进样:序列—序列参数,编辑保存路径;序列—序列表,编辑序列表,然后运行序列6、待仪器自动停止分析(四元泵中已设置采集时间)或手动点击“停止”图标(四元泵中未设置采集时间)三、 关机1、冲柱流动相中含缓冲盐:先用10%甲醇、90%水冲30分钟,再用90%甲醇、10%水冲30分钟(四元泵里设置比例)后关机流动相中不含缓冲盐:用90%甲醇、10%水冲30分钟(四元泵里设置比例)后关机2、关机关闭各模块,关闭仪器电源,关闭工作站,关闭电脑四、 数据处理1、调用需要处理的信号2、自动积分,或者手动积分,删除不要的峰3、打印面积百分比结果,记录每个峰的峰面积、保留时间,在excel中用已知浓度(标准样品)的峰面积作工作曲线,得到工作曲线方程4、未知样品的峰面积来算得其浓度。
高效液相色谱仪操作流程高效液相色谱仪操作流程1、准备工作:(1)校准:在使用高效液相色谱仪之前,应先进行校准,以保证测定结果的准确性。
校准时要使用一系列标准物质,以便检验仪器的性能和精密度。
常用的校准模式有线性校准、多项式校准和外部校准等。
(2)柱温控制:所有的分析柱都有一定的温度要求,高效液相色谱仪的温度控制精度要求比较高,因此需要进行柱温控制。
(3)泵调试:泵是气液色谱系统中最重要的部件,也是最容易发生故障的部件。
使用前,应检查泵的抽真空度、流量稳定性等性能,以保证测定的精度和准确性。
(4)色谱柱稳定性检查:色谱柱的稳定性是检测的重要因素,影响到测定结果的准确性和精度。
在使用之前,应检查柱内各部分的稳定性,以确保其能够按照设定的条件正常工作。
2、色谱柱装载:(1)清洗色谱柱:色谱柱在使用前必须进行清洗,以去除柱内可能存在的有机物,并保证柱内液体的稳定性。
(2)安装色谱柱:色谱柱的安装是非常重要的,因为不正确的安装会影响测定结果的准确性。
色谱柱的安装应紧固,确保柱的稳定性,避免柱管损坏。
(3)组装液体系统:液体系统的组装包括柱头部、柱底部、负压调节器等,组装时应确保所有部件的密封性,以免出现压力泄漏等情况。
3、液相色谱仪系统调试:(1)开机:首先将高效液相色谱仪通电,根据用户手册按步骤启动计算机系统,以及液相色谱仪的电子控制系统。
(2)程序设定:根据实际检测要求,设定相应的程序参数,包括柱温、梯度曲线、进样量、采集时间等。
(3)样品进样:根据实际检测要求,将样品按要求的体积加入样品管中,然后将样品管放入色谱柱内,以开始检测。
4、色谱检测:(1)检测:将样品按照设定的梯度曲线进行移动,并根据程序参数进行数据采集和处理。
(2)分析数据:根据所采集的数据,可以分析出样品中各种成分的含量、比例等信息,从而得出测定结果。
(3)打印报告:将测定结果打印出来,以便查看和记录。
5、清洁:(1)清洁柱头部:在使用完毕后,应及时清洗柱头部,以免柱头部的污染影响下一次测定的准确性。
液相色谱仪操作指南说明书一、概述液相色谱仪是一种常用的分析仪器,广泛应用于化学、生物、医药等领域。
本操作指南旨在提供液相色谱仪的正确操作方法,以帮助用户顺利进行实验。
二、仪器准备1. 确保液相色谱仪的电源连接正常,仪器处于正常工作状态。
2. 检查色谱柱的连接情况,确保连接牢固。
3. 确保溶剂瓶中的溶剂充足,并检查管路的连通性。
三、操作步骤1. 打开液相色谱仪的软件界面,进入操作界面。
2. 设置实验参数,包括流速、温度、检测器等。
3. 启动液相色谱仪,等待系统稳定。
4. 将待测样品按要求注入进样器中。
5. 选择适当的进样方式,如自动进样或手动进样,并设置进样体积。
6. 启动进样器,开始进样过程。
7. 检测器开始工作,记录数据。
8. 实验结束后,关闭液相色谱仪。
四、注意事项1. 操作前请仔细阅读本操作指南,并严格按照操作步骤进行操作。
2. 为避免交叉污染,请勿重复使用色谱柱。
3. 在操作过程中,注意保持仪器整洁,避免污染样品。
4. 定期检查和更换色谱柱,以保证色谱分离效果。
5. 注意安全操作,避免接触有害溶剂和化学品。
五、故障排除1. 若实验过程中出现异常,可先检查液相色谱仪的连接是否松动。
2. 如仪器出现故障,请及时联系维修人员进行处理,不得自行拆解维修。
六、总结本操作指南详细介绍了液相色谱仪的正确操作方法,希望能帮助用户顺利进行实验,提高实验效率。
在操作过程中,务必注意安全操作和仪器的维护保养,以确保仪器的正常使用和实验结果的准确性。
请根据实际需要使用本操作指南,如有其他问题,请参考液相色谱仪的用户手册或咨询相关专业人士。
祝您实验顺利!。
液相色谱仪使用教程
液相色谱仪是一种常用的分离和分析技术,广泛应用于生物、医药、环境和化工等领域。
以下是液相色谱仪的使用教程,供初学者参考。
1. 样品制备
首先,需要准备好需要测试的样品,并进行必要的前处理。
例如,如果样品是生物物质,可以通过加入酸或碱、离心等方法进行前处理。
如果是环境样品,可能需要进行提取、浓缩等操作。
2. 色谱柱选择
根据需要分离的化合物,选择合适的色谱柱。
常用的色谱柱包括反相色谱柱、离子交换色谱柱、凝胶过滤色谱柱等。
在选择色谱柱时,要考虑到化合物的极性、分子量、溶解度等因素。
3. 制备流动相
制备适当的流动相是液相色谱分析的关键。
流动相的组成和pH 值决定了化合物在色谱柱上的分离和保留。
制备流动相时,需要使用高纯度的溶剂,并按照所选的色谱柱和分析目标调整流动相的组成和pH值。
4. 设置分析条件
设置好分析条件是进行液相色谱分析的重要步骤。
包括流速、柱温、检测波长等。
在设置分析条件时,要根据样品的特性和分析目标进行调整。
5. 进行分析
将样品注入色谱柱,经过一定时间的分离和保留,被分离的化合物逐一通过检测器,记录下峰的时间、峰面积等信息。
分析完成后,可以对得到的数据进行处理和解释。
液相色谱仪使用教程到此结束,希望对初学者有所帮助。
在实际操作中,还需要注意仪器的操作规范和安全操作,遵守实验室管理规定,确保实验的顺利进行。
液相色谱仪常用操作步骤 1).首先对流动相进行过滤,根据需要选择不同的滤膜,一般为有机系和水系,常用的孔径为0.22um和0.45um。 2).对抽滤后的流动相进行超声脱气10-20分钟。 3).正常情况下,仪器首先用甲醇冲洗10-20分钟,然后再进入测试用流动相(如流动相为缓冲试剂,则要二次重蒸水冲洗10-20分钟,直至色谱柱中有机相冲净为止) 。 4).一般情况下,流动相冲洗20-30分钟后,仪器方可稳定,最重要的是仪器基线走后,方可进样测试。 5).同时进两针标样,将其结果相比较,其结果的比值在0.98-1.02之间后,就可以正式进行样品的测试了。 6).样品测试结束后,就要进行色谱仪及色谱柱的清洗和维护。如流动相为缓冲试剂,同样也要用重蒸水清洗10-20分钟,方可用有机相进行保护,否则,有损色谱柱。 7).关机时,先关计算机,再关液相色谱。 8).填写登记本,由负责人签字。 注意事项: 1).流动相均需色谱纯度,水用20M的去离子水。脱气后的流动相要小心振动尽量不引起气泡。 2). 柱子是非常脆弱的,第一次做的方法,先不要让液体过柱子。 3).所有过柱子的液体均需严格的过滤。 4).压力不能太大,最好不要超过150kgf/cm2 . 5). 因为缓冲试剂遇有机溶剂,会结晶,有损色谱柱,所以,每次由有机相变流动相或流动相变有机相均需用蒸馏水清洗。 气相色谱仪操作规程
的使用规程 分类保管,直立因定,远离热源,避免暴晒及强烈震动,氢气室内存放量不得超过二瓶。 专用工具严禁与油类接触。 氧气表要专用,安装时螺扣要上紧。 禁敲打,发现漏气须立即修好。 的剩余残压不应少于980 kPa。 表系反螺纹,安装拆卸时应注意防止损坏螺纹。
使用及注意事项器仪表同 分析中,钢瓶供气压力在9.8-14.7 MPa。 钢瓶配套使用,不同气体钢瓶所用的减压阀是不同的。氢气减压阀接头为反向螺纹,安装时需小心。,使用权后必须旋松调节手轮和关闭钢瓶阀门。 时,先关闭减压阀,后关闭钢瓶阀门,再开启减压阀,排出减压阀内气体,最后松开调节螺杆。
器的使用及注意事项 器是易碎器械,使用时应多加小心,不用时要洗净放入合内,不要随便玩弄,来回空抽,否则会严重低准确度。 器在使用前后都须用丙酮等溶剂清洗。 微升的注射器,如遇针尖堵塞,宜用直径为0.1 mm的细钢丝耐心穿通,不能用火烧的方法。 在几十次进样后,容易漏气,需及时更换。 射器取液体试样,应先用少量试样洗涤多次,再慢慢抽入试样,并稍多于需要量。如内有气泡则将针出,再将过量的试样排出,用泸纸吸去针尖外所沾试样。注意切勿使针头内的试样流失。 应立即进样,进样时,注射器应与进样口垂直,针尖刺穿硅橡胶垫圈,插到底后迅速注入试样,完成个动作应进行得稳当,连贯,迅速。针尖在进样器中的位置,插入速度,停留时间和拔出速度等都会作时应注意。
测器的使用及注意事项 电源前,必须先通载气,实验结束时,把桥电流调到最小值,再关闭热导电源,最后关闭载气。 针形阀的调节须缓慢进行。稳压阀不工作时,必须放松调节手柄。针形阀不工作时,应将阀门处于“要缓慢,防止超温。 室密封垫片时,应将热导电源关闭。若流量计浮子突然下落到底,也应首先关闭该电源。 得超过允许值。
测器的使用及注意事项 ,待管道中残余气体排出后,应及时点火,并保证火焰是点着的。 时,离子室外罩须罩住,以保证良好的屏蔽和防止空气侵入。如果离子室积木,可将端盖取下,待离。工作状态下,取下检测器罩盖,不能触及极化极,以防触电。 度应大于100℃,待层析室温度稳定后,再点火,否则离子室易积水,影响电极绝缘而使基线不稳。
液相色谱仪的使用和维护注意事项
液相色谱仪色谱柱使用及维护 更换色谱柱滤网和玻璃棉过滤片(同时可以修补色谱柱)
一、泵的使用和维护 1、防止固体微粒进入泵内。因为尘埃或其它任何杂质微粒都会磨损柱塞杆、密封环、缸体和单砂滤棒,输液棒的滤器经常清洗或更换。 2、流动相不应含有任何腐蚀性物质。例如氯仿、丙酮、二氯甲烷等,这些溶剂将会Peek树脂的流动相或能产生卤离子的流动相,如果使用了,分析结束后,应立即用去离子水清洗整个管路,或管路。流动相含有缓冲盐不应停泵保留在泵内时间过长,由于蒸发甚至由于溶液的净置就可能析3、泵工作时要注意流动相不要被用完,否则空泵运转会加快磨损柱塞杆和密封圈。输液泵的压封圈变形,降低密封圈使用寿命。 4、在使用双泵过程中,如果不是梯度洗脱,尽量先混合。如果一个是有机溶剂,一个是含盐溶可能会析出晶体。 5、在使用缓冲盐作流动相实验结束之前和结束后,都要用含10%甲醇水溶液冲洗管路,不能子造成损坏。进样阀要用适宜的溶剂进行清洗。 二、色谱柱的使用和维护 1、避免压力和温度的急剧变化以及机械震动。在进样的时候,进样阀扳手不能转动太慢,更不中间,泵内压力剧增,这时再转动到进样位置时,过高的压力会损坏色谱柱。如出现机械震动(掉填状态。 2、在使用色谱柱过程中,不应直接从有机溶剂到水,反之,也不要从水直接改变到有机溶剂。3、色谱柱一般不能反冲,除非生产者指明。 4、冲洗色谱柱时,每种溶剂至少冲洗50ml。 5、装在机子上的色谱柱,应每隔4~5天冲洗15分钟,可以避免长菌,保护色谱柱。 6、PH的调节尽量在2~9之间 7、保存色谱柱时,柱接头要拧紧。 三、输液泵产生 故障及排除方法 1、没有流动相流出,又无压力显示。原因可能是泵内有大量气体,这时打开排液阀,使泵在较出,也可用一个针筒在泵出口处帮助抽出气体。另一个原因使密封圈损坏。 2、压力和流量不稳。原因①可能有气泡;②单向阀污染,可卸下单向阀,浸入异丙醇内超声清微生物堵塞,可将沙滤棒浸入流动相中超声清洗,也可将滤头放入4mol/l硝酸溶液中,迅速除去微可放入水中清洗;④在线过滤器堵塞⑤进样阀损坏;⑥密封圈性能不好。 3、压力过高。①管路堵塞;②保护柱堵塞;③检测池堵塞,发生情况立即停泵,否则会损坏流通池四、与检测器有关的故障及其排除 1、流通池内有气泡。如果有气泡连续不断通过检测池,将其噪音增大。如有较大气泡,则会在可加大流量排出气体。如果检测池有停留的气泡,可采用突然增大流量的方法排除气体(不连接色2、检测池被污染。检测池被污染了,可能产生噪音,或基线漂移,可以使用适当溶剂清洗,如果硝酸溶液、水和新鲜溶剂进行清洗。 3、光源灯出现故障。检测器的光远灯不能满足正常样品分析时,可能产生严重噪音污染,基线基线不回零。 4、出现倒峰。如果流动相有紫外吸收的杂质,使用紫外检测器时,就会产生倒峰,必须用高纯测器的极性接反了,也会出现倒峰。 注意:在取出反相柱芯的滤网和玻璃片之前,应该将色谱柱充分用水和甲醇/乙腈冲洗,而且修补工具的头部也应该蘸取少量的甲醇/乙腈,以避免在取出滤网和玻璃棉滤片时带出柱子内的填料。 1.将修补工具中的2套入柱芯的顶端 2.将修补工具中的3轻轻地旋入已套着2的柱芯中,并顺时针方向旋转到旋紧 3.一手握柱芯,另一只手轻轻地向外拉3,取出柱芯顶端的滤网 4.用一个小铲子轻轻地取出滤网下面的玻璃棉以及被污染的填料 5.将新的填料用甲醇润湿,然后填入挖去的部位,压平 6.照(左图)装上新的玻璃棉滤网,并用修补工具中的4将玻璃棉压入柱芯顶端 7.柱芯顶端套上2,然后参照(左图)将滤网放入 8.压紧,然后取下2,再用4将滤网的边缘压平 平衡色谱柱 反相色谱柱在经过出厂测试后是保存在乙腈/水中的。请一定确保您所使用的流动相和乙腈/水互溶。由于色谱柱在储存或运输过程中可能会干掉,因此在用流动相分析样品之前,应使用10-20倍柱体积的甲醇或乙腈平衡色谱柱;如果您所使用的流动相中含有缓冲盐,应注意用纯水"过渡"。 硅胶柱或极性色谱柱在经过出厂测试后是保存在正庚烷中的。如果该色谱柱需要使用含水的流动相,请在使用流动相之前用乙醇或异丙醇平衡 如何平衡色谱柱? 平衡过程中,将流速缓慢地提高 用流动相平衡色谱柱直到获得稳定的基线(缓冲盐或离子对试剂度如果较低,则需要较长的时间来平衡) 色谱常见问题问答 ■ 问:用HPLC进行分析时保留时间有时发生漂移,有时发生快速变化,原因何在?如何解决? 答:关于漂移问题: 1、温度控制不好,解决方法是采用恒温装置,保持柱温恒定 2、流动相发生变化,解决办法是防止流动相发生蒸发、反应等 3、柱子未平衡好,需对柱子进行更长时间的平衡 关于快速变化问题 1、流速发生变化,解决办法是重新设定流速,使之保持稳定 2、泵中有气泡,可通过排气等操作将气泡赶出。 3、流动相不合适,解决办法为改换流动相或使流动相在控制室内进行适当混合 ■ 问:色质联用中毛细柱的选择应注意什么问题? 答:1、柱效要高 2、热稳定性好 3、化学惰性强 具体选择应注意: 1、柱极性。根据分析样品选择不同极性的柱子进行分析 2、柱子内径。内径大小决定柱容量 3、液膜厚度。分析样品温度一不一样,对膜厚有不同要求,温度高液膜要厚,温度低液膜要薄 4、柱长度。柱越长,柱效越高,分离效果越好,但也存在吸附问题,柱子过长,分析时间长,因此要根据样品考虑柱子长度 5、外涂层(柱体)的选择 6、另外还有仪器型号、分析对象等因素 问: 液相色谱 中峰出现拖尾或出现双峰的原因是什么? 答:1、筛板堵塞或柱失效,解决办法是反向冲洗柱子,替换筛板或更换柱子。 2、存在干扰峰,解决办法为使用较长的柱子,改换流动相或更换选择性好的柱子 ■ 问:从那些方面可以简单判别毛细管柱子的热稳定性好坏? 答:1、分配容量(或容量因子)K,好的柱子在高温运行后,分配容量K不应有明显的下降,否则,说明柱子的热稳定性不好。 2、理论塔板数n,热稳定性好的柱子经受高温后,理论塔板数应基本保持恒定 3、柱子的极性。热稳定性好的柱子,高温前后极性变化不大,具体表现为保留指数I值没有大的变化。 4、噪声。热稳定性好的柱子在高温下使用后,噪声不能增加. 5、柱子的去活层,毛细管柱子涂固定液前内部一般要用去活性试剂去活以增加惰性。质量好的毛细管柱子高温后,去活层不应该变化,表现在对强极性样品或酸碱性样品的吸附性不能增加。 ■ 问:为什么进样器内的玻璃衬套会对色谱行为造成影响? 答:进样器内的玻璃衬套主要有下列作用: 1、提供一个温度均匀的汽化室,防止局部过热。 2、玻璃的惰性不如不锈钢好,减少了在汽化期间样品分解的可能性。 3、易于拆换清洗 ,以保持清洁的汽化室表面,一些痕量非挥发性组分会逐渐积累残存于汽化室,高温下会慢慢分解,使基流增加,噪声增大,通过清洗玻璃衬套可以消除这种影响。 4、可根据需要选择管壁厚度及内径适宜的玻璃衬套,以改变汽化室的体积,而不用更换整个进样加热块。从以上几个方面可以知道玻璃衬套对色谱行为造成影响的原因。 ■ 问:毛细管色谱分流进样时,非线性分流的主要原因是什么? 答:1、进样器温度太低,样品汽化不完全,发生分级分流。 2、进样器温度太高,某些组分可能发生热分解,也有的样品可能发生催化分解,或样品部分地被吸附在进样器内