新产品开发控制流程
- 格式:doc
- 大小:980.17 KB
- 文档页数:9
新产品开发流程及项目管理新产品开发是指企业为满足市场需求,通过创造性的设计、研发和制造过程,将新产品推向市场。
新产品开发流程是指企业按照一定的方法和步骤进行新产品的研发和推广的过程。
项目管理则是在新产品开发过程中对项目进行组织、计划、控制和反馈的过程。
一、新产品开发流程:1.产品创意发现和评估:在市场调研的基础上,发现潜在的新产品创意,并进行评估,确定是否具备商业价值。
2.产品概念设计:根据市场需求和技术可行性,对产品概念进行初步设计,并制定产品规划和目标。
3.产品研发:进行产品的研发和工艺开发,包括产品设计、原型制作、测试等环节。
4.产品测试和验证:对产品进行测试和验证,包括市场测试、用户满意度调查等环节,确保产品具备良好的性能和用户体验。
5.产品生产和供应链管理:确定生产工艺和供应链策略,进行投产准备和生产组织,确保产品按时交付市场。
6.产品推广和营销:制定产品推广和营销策略,包括市场推广、销售渠道建设等,将产品推向目标市场。
二、项目管理:1.项目目标设定:明确项目目标和范围,制定项目计划和时间表。
2.项目团队组织:组建项目团队,明确团队成员的角色和责任。
3.项目资源分配:为项目提供必要的人力、物力和财力资源,确保项目顺利进行。
4.项目进度控制:制定项目进度计划,及时监控项目进展,解决项目中的问题和障碍。
5.项目风险管理:识别并评估项目风险,制定风险应对策略,降低风险对项目的影响。
6.项目沟通与协调:建立良好的项目沟通机制,促进项目各方之间的协作与协调。
7.项目评估与总结:对项目进行及时的评估和总结,总结经验教训,为下一次项目提供参考。
以上是新产品开发流程及项目管理的基本内容,针对不同的公司和行业,具体的流程和管理方法可能会有所不同。
但总体而言,通过科学合理的流程和严谨高效的项目管理,可以提高新产品开发的成功率和效率,增加企业的竞争力和市场份额。
新产品开发流程和文件一、引言在当今竞争激烈的市场中,企业必须不断创新和开发新产品来适应客户需求的变化。
为了确保新产品开发的顺利进行,企业需要建立一套完善的流程和文件。
本文将介绍新产品开发的流程和所需的文件。
二、新产品开发流程1. 市场调研在决定开发新产品之前,企业首先需要进行市场调研,了解目标市场的需求和竞争对手的情况。
通过市场调研,企业可以确定新产品的定位和市场潜力,为后续的开发工作提供指导。
2. 概念设计在市场调研的基础上,企业需要进行产品的概念设计。
概念设计阶段主要包括产品的初步外观设计、功能设计和技术可行性评估。
通过概念设计,企业可以对产品进行初步评估,并确定是否值得进行进一步开发。
3. 详细设计在完成概念设计之后,企业需要进行详细的产品设计。
详细设计阶段主要包括产品结构设计、零部件选择和材料选择等。
通过详细设计,企业可以为后续的生产和制造提供准确的图纸和技术要求。
4. 原型制作在完成详细设计之后,企业需要制作产品的原型。
通过原型制作,企业可以验证设计的可行性,并进行相关的测试和改进。
原型制作可以帮助企业尽早发现并解决潜在的问题,以提高产品质量和市场竞争力。
5. 测试和验证在原型制作完成后,企业需要进行产品的测试和验证。
测试和验证阶段主要包括产品的功能测试、性能测试和可靠性测试等。
通过测试和验证,企业可以确保产品符合设计要求,并满足客户的需求和期望。
6. 量产和市场推广在完成测试和验证之后,企业可以开始进行产品的量产和市场推广。
量产阶段主要包括生产准备、生产计划和供应链管理等。
市场推广阶段主要包括市场营销、销售推广和客户服务等。
通过量产和市场推广,企业可以将新产品正式引入市场,并获取市场份额和利润。
三、新产品开发文件1. 项目计划书项目计划书是新产品开发过程中的重要文件,用于规划和管理项目的进度、资源和成本。
项目计划书应包括项目的目标、工作分解结构、里程碑和关键路径等信息。
2. 需求规格说明书需求规格说明书是对新产品需求进行详细描述的文件,用于指导产品设计和开发工作。
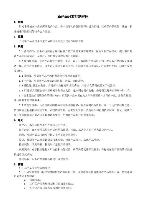
新产品开发控制程序1.目的对新产品开发全过程进行控制,确保新产品开发能满足顾客和有关法律、法规、标准的要求。
2.范围适用于本公司新产品研究开发的全过程的控制活动。
3.职责3.1 销售部负责市场调查,提供顾客的需求和市场潜在的需求。
3.2 生产部负责新产品的生产,质检部负责新产品的试验、检验。
3.3 副总经理负责协调相关的资源,以例会记录的形式明确相关要求。
3.4 最高管理者负责新产品的决策。
4.工作程序4.1设计和开发的策划4.1.1销售部负责根据市场调研或分析,提交《新产品开发建议书》,并负责新产品顾客信息反馈工作。
4.1.2生产部是新产品开发设计工作的主要负责部门,具体负责新产品试制计划、工艺文件、技术规范的编制,以及新产品试制、鉴定过程中的有关技术工作。
4.1.3生产部负责组织新产品试制生产。
4.1.4质检部负责新产品的检验和试验。
4.1.5副总经理负责设计计划书、评审验证报告、试产报告等的审核,总经理负责设计计划书、评审验证报告、试产报告等的批准。
4.2设计和开发的策划及输入4.2.1销售部依据企业发展计划的要求、市场信息的分析预测和客户的要求,提出《新产品开发建议书》,报副总经理审核,总经理批准。
4.2.2生产部依据《新产品开发建议书》或合同书,对新产品开发设计进行策划,制定《新产品开发计划书》。
4.2.3新产品开发设计由生产部部长主持编制《新产品开发计划书》。
4.2.4《新产品开发计划书》须由副总经理审核,总经理批准。
《新产品开发计划书》的主要内容:a)产品名称、相关要求(包括客户提出的功能要求、外观要求、包装要求);b)适用的相关标准、法律法规、顾客的特殊要求等;c)以前类似设计的有关要求及设计和开发必须的其他要求,如经济性等方面,样品确认,包装确认、设计输出,样品试制、设计验证、包装商标等各阶段的划分和主要工作内容。
d)明确各阶段人员分工、责任人、进度要求和配合单位。
e)专业人员、资料、信息、工作手段等资源的配备。
新产品开发流程管控随着市场竞争加剧,企业为了保持竞争力,必须不断研发和推出新产品。
而对于企业而言,一个成功的新产品开发流程是非常重要的。
为了确保新产品开发的顺利进行和有效管控,企业应该建立一套科学合理的新产品开发流程管控机制。
新产品开发的流程管控主要包括以下几个环节:市场调研、产品策划、产品设计、产品开发、测试验证、上市推广、市场反馈与改进。
首先是市场调研。
市场调研是新产品开发的重要第一步,通过对市场需求、竞争对手和消费者需求的分析,确定新产品的定位和方向。
企业可以通过市场调研报告、竞争对手分析和消费者调研等方式进行市场调研,并基于市场调研结果制定新产品开发的策略和计划。
其次是产品策划。
在市场调研的基础上,企业需要对产品进行策划。
产品策划包括产品定位、目标市场、产品功能和特点等。
企业应该通过市场调研分析确定产品定位,明确产品的目标市场和目标消费群体,进而制定产品开发和推广策略。
然后是产品设计。
产品设计是新产品开发的核心环节,涉及产品外观设计、功能设计和用户体验设计等。
一个成功的产品设计必须能够满足市场需求和消费者期望,并具备独特的特点和竞争优势。
在产品设计过程中,企业可以借助专业设计师和设计团队,进行创意激发和设计创新,以确保产品在设计上的差异化和独特性。
接下来是产品开发。
产品开发是将产品设计方案转化为实际产品的过程。
在产品开发过程中,企业需要建立科学高效的开发团队,进行技术研发、原材料采购、生产制造等工作。
同时,企业应该关注开发过程中的时间控制和质量控制,确保产品开发的进度和品质。
测试验证是新产品开发中不可或缺的环节。
企业在推出新产品前,应该进行严格的测试和验证。
这包括产品功能测试、性能测试、可靠性测试等。
通过测试验证,企业可以发现和解决产品存在的问题,确保产品达到预期的品质和性能要求。
上市推广是新产品开发成功后的关键环节。
企业应该制定全面的上市推广策略,包括渠道选择、宣传推广和销售推动等。
通过有效的推广活动和销售策略,企业可以吸引目标消费群体的关注和购买,实现新产品的市场份额和销售业绩的增长。
新产品开发流程一、产品开发流程控制新产品开发可分为5个阶段:启动阶段、计划阶段、执行阶段、控制阶段、结束阶段1.启动阶段:撰写项目启动意向书意向书中要说明三个主要问题:多少钱、多少人力、多少时间。
资源部、技术部、销售部门、市场部配合出具意见:资源部就资源配套问题、产品线整合问题给予意见;技术部就技术实现问题给予意见;销售部门就市场需求、代理和客户反馈、市场容量给予意见;市场部就市场类似产品分析给予意见。
最后公司领导讨论,确定项目是否启动。
2.计划阶段:撰写项目需求书确定立项后,由项目负责人提供需求书。
需求书要包括三个方面的内容:产品是干什么的,即产品的定性;为用户解决什么问题,即产品的目标市场用户;用户如何使用这个产品,即产品的适用性、实用性。
3.执行阶段:制定项目进度表:即时间计划表,将项目分段,每一段有个时间对应。
建议用project 的甘特图制定项目进度,项目进度表不包含具体细节,几个大的杠杆起到的作用就是可以看到每个阶段做什么工作。
制定设计规范书:即项目的需求管理。
就项目进度表进行详细的需求阐述,并协调开发、制作部门制定时间表。
制定开发计划:由开发团队制定。
项目负责人制定产品该做什么样的东西,有什么样的功能,具体实现手段在开发计划中体现。
开发计划就是产品开发里具体设计的计划,制定开发计划的目的,就是为了开发团队里各个成员各自开发的同时保持协调统一以及充分的信息交流。
原则上讲,有了开发计划以后才能做具体的开发工作。
4.控制阶段:测试计划与开发计划配合进行从计划到执行,两个阶段连起来为控制阶段。
在产品开发中,为减少开发时间,可将测试与开发同时进行。
在制定开发计划的同时可以制定测试计划。
5.结束阶段撰写产品说明书相关产品培训:主要针对销售人员,联合相关部门就此产品的使用、特性进行培训,以便于销售。
产品生产规范:包括产品载体确定,管理流程,升级计划等。
其他收尾工作:比如文档归档整理等二、流程示意图三、各部门阶段职责表。
制造业新产品开发流程
制造业新产品开发一般包括以下流程:
1. 概念确定:确定新产品的初步概念和设计目标,以及所需要
的资源和可行性分析。
主要涉及市场需求、技术难点和成本预算等方面。
2. 设计规划:制定新产品开发的详细计划,并明确每个阶段的
目标、截止日期和进度安排。
主要涉及设计阶段、工程阶段、测试阶
段和生产阶段等方面。
3. 设计开发:进行新产品的实际设计和开发工作,并不断进行
测试和改进。
主要涉及构思创意、原型制作、设计验证和性能测试等
方面。
4. 工程开发:按照设计进行加工制造,并进行产品工艺流程的
规划和制定。
主要涉及样品制造、产品工艺流程的调试和制定等方面。
5. 产品测试:对新产品进行各项测试,包括性能测试、可靠性
测试、安全性能测试等。
主要涉及测试标准的制定、测试方法的选择
和测试结果的分析等方面。
6. 生产投产:根据产品设计、工程制造和测试结果进行批量生产,并进行质量管理和流程优化。
主要涉及生产计划、工艺装备的规
划和生产效率的提升等方面。
7. 市场推广:进行新产品的推广和销售,并进行市场反馈调查
与分析。
主要涉及市场调研、销售渠道的开拓和市场推广的方式和方
法等方面。
以上是制造业新产品开发的一般流程,不同的企业和产品可能会
有所不同。
在整个开发过程中,需要密切配合各阶段的工作人员,不
断优化和改进产品的细节和工艺流程,以达到产品质量、生产效率和
市场竞争力的最优化。
新产品开发管理流程(试行)一新产品开发流程1、编制新产品开发方案根据公司发展战略目标提出的要求,新产品开发结合集团本年度经营状况、各类产品流行趋势的预测及市场的需求形势,由研发部牵头会同其他部门负责组织编制新产品开发计划,内容应包括各类产品开发的数量、推出的时间季节、主产品与副产品的搭配及其他要求等。
形成商业机会、产品战略或商业需求文档(BRD)。
2、评审新产品开发方案经研发部门报公司技术评审委员会评审后,报送公司总经理审批。
计划审批后,由研发负责人进行开发任务的分工。
3、项目立项及团队搭建①研发部依据新产品开发方案以及公司新产品开发任务进行市场调研和可行性分析,编写立项报告,完成项目公司内立项和立项号;②技术委员会会同研发部根据新产品开发方案和新产品开发需求搭建项目团队和项目负责人;4、项目任务计划书编制新品开发团队通过信息的收集及分析,明晰构思并进一步分解新产品开发任务计划书,项目任务计划书的内容包括:产品任务分解及相关任务承担人、起始时间,工期和关键工作。
5、审核项目经理牵头编写的项目任务计划书,报研发部负责人审核、分管技术副总经理、总经理审批。
必要时由项目组会同相关部门及人员进行评审。
6、项目实施及样品制作①对于已有样品的新品开发可根据方案(或构思)略做修改后直接作为样品;②没有样品的新品开发由设计师(或开发员)根据方案(或构思)组织工程部人员进行制作,并同时提出样品制作的工艺及标准等要求;③样品产生后,由项目负责人组织相关部门(包括市场部、配送中心的计划科)及客户进行评审,讨论样品是否实现原设计的要求以及新品市场的销售区域和空间并对其第一批产量进行确定。
开发员填写样品评审表。
④市场部根据项目任务计划书、样品制作配合项目组进行产品鉴定,与客户保持沟通,确定合同签定。
⑤项目组及时完成新产品开发资料的归档和变更管理(变更参考变更流程)。
⑥项目进度跟进表。
7、项目资料归档①项目资料包括:立项报告、项目任务计划书、物料清单(BOM)、变更信息和项目结项报告;②产品资料:项目开发资料、产品测试报告、供应商信息和商务合同。
新产品开发管控流程由于我司新产品日渐增多,客退、投诉问题也是越来越多,此问题困扰公司各管理人员、及工程师,同时也严重影响了公司的声誉,给公司也造成了较大的负面影响。
诸此,为了有效的改善新开发产品的可靠性、可操作性、可生产性等等问题,工程部于2012年开始进行新开发产品管控流程调控,具体内容以下细述。
1、新电源类灯具产品,分三步走,第一步,为开发期,周期为2~3个月(视产品的难易度),分二个阶段:第一个阶段,为设计初期,周期为1~1.5个月;第二阶段,为调整、试验期,周期为1~1.5月。
第二步,为失效试验、认证调整期,周期为5个月。
第三步,小批量投产期。
2、灯具产品,电源部分不定制。
不接受定制订单。
3、电源产品一旦通过认证后,物料品牌不能再修改。
开发期开发期第一阶段接到开发指令后,召集相关技术人员参加产品的开发评审会议,对产品的结构的配合问题、电性问题、光学、热学问题做一个综合性的评估。
评估通过后,相关工程师做相关部分的方案设计、物料选型等工作。
方案、物料确认后,需召集采购协助报价、核算成本,评估方案所涉及到的物料采购成本、风险等,一切就绪即开始相关设计工作。
PCB设计回来后需要进行制做、调试、测试、老化等试验。
首先由工程技术员与开发工程师进行制样、调试、测试、老化等,如果没有异常,交接于工艺组人员分别进行不同的试验评审工作。
最后将此产品的改善意见汇总,给开发工程师参考整改。
开发期第二阶段第一阶段圆满完成后,就进行第二阶段,设计工程师据第一阶段的评审建议,修改图纸、资料。
新的PCB 物料齐后,及时制样、调试、各项测试后,一切正常就需要进入可靠性试验等工作中去。
一切试验OK 后,需要再次召开产品性能的评审会议,会议通过便进入下一阶段。
失效试验、认证调整期此阶段主要是对产品进行长达5个月的失效试验,并在此阶段需进行产品的认证整改工作。
“失效试验、认证调整期”按照试验3000小时失效期为期限,并分为三个阶段,每个阶段为1000小时。
新产品开发控制程序1、目的针对市场或客户需求所研发的产品,在产品导入的各阶段得以适当控制,以确保产品质量、性能、职业健康风险控制等符合客户需求。
2、范围公司新产品及技术改进产品的设计开发全过程控制和管理。
3、职责3.1营销部门:协助市场调查了解目标客户的产品需求或市场需求。
配合对新产品确认,提出客户对新产品的研发需求,至量产、售后等全过程与客户的沟通。
3.2 技术研发部:负责产品开发的策划、论证、设计;编制新产品试制计划;参与新产品的验证和确认工作;改进产品的性能;提供论证和设计输出文件、图样及外来技术资料,经审签后存档;达到产品开发目标。
3.3采购部:负责新产品全流程所需物料及设备的采购。
3.4生产部:负责新产品样机试制组装、调试、协助试验。
3.5质检部/质量安全部:负责新产品样机调试及试验,产品改良的调试及工厂试验等。
3.6 财务部负责配合新产品研发计划资金支持,建立固定资产台帐,做好研发财务决算和审计工作。
3.7技术总监负责规划产品研制方向,负责新产品立项有关文件和重要设计文件的审批,并负责检查、评价研制工作实施效果。
3.8研发管理部:负责组织研制任务有关要求的评审;负责编制产品研制计划,下达产品研制任务;负责研发过程的技术状态管理、科技档案管理、台帐管理工作;负责组织和协调技术评审、验证、确认工作;负责跟踪新产品改进工作的落实情况;组织新产品科技申报和实施。
4、定义新产品:本公司以往未生产制造过的产品。
技术改进:在本公司已经生产过但是在外观、性能、工艺等方面有重大改进的产品。
调研:对新产品立项的可行性、市场前景进行分析。
设计:按照新产品研发计划及技术参数,设计产品资料,实现产品功能。
样机制作:采购物料、样机加工进行产品组装。
试验测试:对于样机进行工厂性能和功能试验,确保满足设计开发要求;将样机送至有资质的试验机构进行型式试验。
鉴定验收:对新产品整体功能进行鉴定验收。
5、流程5.1 与产品有关要求的确定5.1.1 研发管理部门每年初拟制年度产品研制计划,并根据变化新增或修改产品研制计划,拟制计划时需考虑下列因素:a)市场需求;b)工厂的产品发展规划和目前的技术能力;c)本行业产品与技术发展的趋势和方向;d)竞争对手的产品状态;e)顾客对工厂正在生产的产品提出的功能、质量改进或提升要求;f)延伸项目的进度状态和有关要求的变化。
新产品开发控制程序1.目的控制新产品开发的全过程,使设计满足客户、合同、质量、成本及生产效率等方面的要求。
2.适用范围此程序适用于所有新产品开发的全过程。
3.职责和权限3.1 市场部负责接收公司外部或内部提出的新产品开发要求或建议,并组织相关部门讨论初步可行性,出具《新产品立项申请报告》。
市场部还负责与客户的联络。
3.2 工程经理负责指定项目负责人。
3.3 项目负责人负责组织新产品方案设计和可行性研究,组建项目组,组织制订开发计划,控制﹑协调项目组按计划实施新产品开发,直至项目完成或中止。
3.4 各部门或各组别负责人负责组织本部门或组别力量参加新产品初步可行性讨论,新产品方案设计和可行性研究,开发计划制订,并按计划完成项目任务,直至项目完成或中止。
3.5 工程经理审核《新产品立项申请报告》,《新产品研究报告》和《新产品开发确认表》,副总经理批准。
4.程序4.1 新产品开发包括四个不同的阶段:A.研究阶段;B.设计阶段;C.试产阶段;D.完成阶段。
4.2 研究阶段4.2.1 市场部接收公司外部或内部提出的新产品开发要求或建议,并由市场部根据情况组织工程部﹑制造部﹑品质部﹑物料部全体或部分共同讨论初步可行性。
若发现资料有不清楚或不完整,不足以分析初步可行性时,由市场部跟进更新资料并重新组织讨论。
4.2.2 若初步可行性分析为否定结论,中止研究,并由市场部通知新产品开发要求或建议提出者。
若为肯定结论,由市场部归纳整理新产品特性/配置表及初步可行性分析报告,连同原始资料,汇总成《新产品立项申请报告》,送工程经理审核,并由副总经理批准。
4.2.3 若审批不同意立项,中止研究,并通过市场部通知新产品开发要求或建议提出者。
若审批同意立项,由工程经理指定项目负责人,负责组织新产品方案设计和可行性研究。
4.2.4 项目负责人组织各部门相关人员设计方案和进行可行性研究,并出具《新产品研究报告》。
研究报告应包括但不限于:设计初始资料(包括客户要求,法令法规,相关标准等),设计方案(包括技术设计,制造工艺设计,测试工艺设计和包装储运设计),初始物料清单(包括电子料,装配料,包装料),关键物料分析(包括新物料,贵重料,长周期料),市场分析,成本利润分析,开发投资分析,人力资源调配,设备需求,开发周期等。
开发新产品流程
开发新产品的流程一般包括以下步骤:
1.确定目标市场和产品定位:这是整个产品开发流程的起点,需要深入了解目标市场的需求、竞争状况以及产品在市场中的定位。
2.产品规划和设计:根据市场调研和产品定位,进行产品的规划和设计。
这一阶段需要明确产品的功能、性能、外观等要求,并形成详细的设计方案。
3.原型制作和测试:根据设计方案,制作产品的原型,并进行各种测试,以确保产品的功能、性能、安全等方面符合要求。
这一阶段可能需要反复迭代和修改设计方案。
4.生产准备:在测试通过后,需要进行生产准备工作,包括采购原材料、建立生产线、制定生产计划等。
5.生产与质量控制:按照生产计划进行产品的生产和质量控制,确保每个环节都符合标准要求,并及时处理可能出现的问题。
6.产品上市和推广:产品上市前需要进行市场推广策划,包括确定目标受众、制定营销策略、设计宣传物料等。
同时,需要制定售后服务计划,保障消费者的权益。
7.持续改进和迭代:上市后需要对产品进行持续的改进和迭代,以满足市场的变化和用户的需求。
同时,也需要不断收集用户反馈和市场信息,为未来的产品开发提供参考。
以上是开发新产品的基本流程,具体实施时可根据实际情况进行调整和优化。
新产品设计开发控制程序新产品设计开发控制程序概述新产品设计开发是企业实现创新和持续竞争优势的重要环节。
为了有效管理和控制新产品的设计开发过程,提高项目的成功率和效率,需要建立一套完善的控制程序。
本文档旨在介绍新产品设计开发控制程序的主要内容和要点,以帮助企业做好新产品设计开发的管理工作。
1. 需求管理1.1 需求分析需求分析是新产品设计开发的基础,通过对市场需求、用户需求等进行调研和分析,确定产品的功能需求和性能需求。
1.2 需求评审需求评审是对产品需求的审核和确认,确保需求的准确性和合理性。
评审包括需求的详细描述、优先级排序、可行性分析等。
1.3 需求变更管理在新产品设计开发过程中,可能会出现需求的变更情况。
需要建立需求变更管理机制,确保变更的合理性和影响的控制。
2. 项目计划与进度管理2.1 项目计划制定根据需求分析的结果,制定新产品设计开发的项目计划,明确项目的目标、任务和资源安排等。
2.2 进度管理通过制定项目进度计划和里程碑,监控项目的进展情况,及时发现和解决项目进度偏差的问题。
2.3 风险管理在项目计划制定和进度管理的过程中,需要对项目的相关风险进行评估和管理,制定相应的应对策略,以降低项目风险带来的影响。
3. 设计开发过程管理3.1 设计方案制定根据产品的需求和技术要求,制定详细的设计方案,包括产品结构设计、功能设计、界面设计等。
3.2 设计评审对设计方案进行评审,确保设计的合理性和可行性,发现和解决潜在问题,提出改进意见。
3.3 开发实施根据设计方案,进行产品的开发实施工作,包括软件编码、硬件制造、等。
3.4 质量控制在设计开发过程中,需要建立质量控制机制,确保产品开发符合质量标准和要求。
包括质量、质量评估等。
4. 产品验收与发布4.1 产品验收在设计开发完成后,进行产品验收,包括功能验收、性能验收等,以确保产品的质量和性能符合要求。
4.2 产品发布在产品验收合格后,进行产品发布工作,包括制定发布计划、推广活动等。
新产品开发流程(完整版)整理版一、市场调研与分析1. 市场需求识别在新产品开发之初,要对市场需求进行深入调研,了解消费者的需求、痛点及潜在需求。
这一阶段可通过问卷调查、访谈、市场分析报告等方式收集信息。
2. 竞品分析分析同类产品的优劣势,找出竞争对手的弱点,为我们的新产品提供改进和创新的思路。
主要包括产品功能、价格、渠道、营销策略等方面。
3. 市场定位根据市场需求和竞品分析,确定新产品的市场定位,包括目标客户群体、产品特色、竞争优势等。
二、创意构思与筛选1. 创意征集鼓励团队成员发挥想象力,提出各种新产品创意。
可采用头脑风暴、创意竞赛等形式,激发团队成员的创造力。
2. 创意筛选对收集到的创意进行筛选,评估其可行性、市场前景、技术难度等因素。
筛选出具有潜力的创意进行进一步研究。
3. 创意完善对筛选出的创意进行完善,明确产品功能、外观、性能等关键要素,形成初步的产品概念。
三、产品设计与研发1. 设计方案制定根据产品概念,制定详细的设计方案,包括产品结构、材料、工艺、外观等。
2. 原型制作与测试根据设计方案,制作产品原型,进行功能测试、性能测试、用户体验测试等,以确保产品达到预期效果。
3. 设计优化根据测试结果,对产品设计进行优化,改进不足之处,提高产品品质。
四、试产与量产1. 试产准备完成产品设计优化后,进行试产前的准备工作,包括原材料采购、生产线调试、人员培训等。
2. 小批量试产进行小批量试产,检验产品在生产过程中的可行性、稳定性及品质。
3. 量产准备根据试产结果,完善生产流程、工艺标准,为量产做好准备。
4. 量产正式启动量产,确保产品质量,提高生产效率,降低成本。
五、市场推广与销售1. 市场策划制定市场推广策略,包括产品定价、渠道拓展、广告宣传、促销活动等。
2. 销售渠道建设搭建销售网络,包括线上电商平台、线下实体店等,确保产品覆盖目标市场。
3. 售后服务建立完善的售后服务体系,提高客户满意度,为产品口碑传播奠定基础。
简述新产品开发的流程新产品开发的流程是指企业通过科学、系统、有序地推进新产品的开发过程,从市场调研、概念开发、商业化、工程开发到产品推广等一系列环节。
下面将对新产品开发的流程进行详细描述。
1.市场调研与分析:新产品开发的第一步是进行市场调研与分析。
企业需要了解市场的需求、竞争对手的产品和市场的现状,以确定新产品的定位和可行性。
2.概念开发:在市场调研的基础上,企业根据市场需求和公司的资源情况,进行概念开发。
这一阶段包括确定产品的核心功能、设计初步的产品外观、确定产品的目标用户以及初步评估产品的可行性与盈利能力。
3.商业化:商业化的目标是确保新产品能够提供商业化价值,并且能够在市场上实现可持续发展。
商业化的关键是建立一个商业化模型,包括市场定位、销售策略、定价策略、渠道选择等,并进行商业模型的验证和调整。
4.工程开发:工程开发阶段是将概念转化为可行的产品,包括产品设计、原型制作、工艺流程的确定、生产成本的估算等。
在这个阶段中,企业需要与开发团队进行紧密合作,不断改进和优化产品的设计与性能。
5.生产试制与测试:在工程开发完成后,需要进行生产试制与测试。
通过小规模生产试制,发现和解决可能存在的问题,并对产品的可靠性和性能进行全面测试,确保产品的质量和可靠性。
6.市场推广:在产品生产和测试完成后,企业需要进行市场推广活动。
市场推广的目标是使消费者了解和接受新产品,并促进销售。
市场推广活动可以包括广告、宣传、促销活动等。
7.市场反馈与改进:市场推广后,企业需要及时获取市场反馈信息,包括消费者的反馈、竞争对手的动态等。
通过分析市场反馈信息,企业可以了解产品在市场上的表现,并对产品进行改进,以保持竞争力。
8.产品维护与升级:新产品推向市场后,企业需要对产品进行维护与升级。
维护包括售后服务、产品质量管理等;升级包括对产品进行改进、添加新功能等,以适应市场变化和消费者需求的变化。
总结:新产品开发的流程是一个科学严谨的过程,需要市场调研、概念开发、商业化、工程开发、生产试制与测试、市场推广、市场反馈与改进以及产品维护与升级等一系列环节相互配合和推进。
产品开发部门新产品开发流程与控制计划新产品的开发是一个组织内部重要的活动,对于产品开发部门来说更是至关重要。
一个成功的新产品开发流程和控制计划能够有效提高新产品开发的效率和质量,从而保持企业的竞争优势。
接下来,将从不同角度展开回答。
一、市场调研市场调研是新产品开发的第一步。
产品开发部门需要对市场的需求和竞争格局进行全面的了解和分析。
通过调研,可以确定市场上的空白点和潜在的机会。
此外,了解目标市场的消费者特点和需求,可以为产品设计和营销策略提供有力的支持。
二、概念开发在进行市场调研的基础上,产品开发部门可以根据市场需求和公司战略目标,进行概念开发。
概念开发的目的是提出创新的产品理念,并初步评估其可行性。
这一阶段需要进行头脑风暴和创意开发,鼓励团队成员积极参与,提出不同的创意。
通过评估不同的概念,选择具有潜力的产品概念作为下一步的开发方向。
三、设计和工程开发在确定产品概念后,产品开发部门需要进行详细的设计和工程开发。
设计和工程开发包括产品的外观设计、结构设计、材料选择和工艺流程等。
这一阶段需要与相关的技术和生产部门密切合作,确保产品的设计和工程能够满足市场需求和生产要求。
四、原型制作和测试完成设计和工程开发后,产品开发部门需要制作产品的原型,并进行测试。
原型制作和测试的目的是验证产品的设计和工程是否满足预期的功能和性能要求,以及市场的需求。
通过原型制作和测试,可以及早发现和解决问题,提高产品的质量和可靠性。
五、市场测试市场测试是新产品开发的重要环节。
产品开发部门可以选择一些重点地区或目标客户进行市场测试。
通过市场测试,可以评估产品的市场反应和销售潜力,收集用户反馈,以便进行必要的调整和改进。
市场测试的结果将对产品的最终设计和市场推广策略产生重要影响。
六、生产准备在产品设计和市场测试通过后,产品开发部门需要与生产部门进行沟通和协作,做好生产准备工作。
生产准备包括生产线的布置,设备的采购和调试,原材料的采购等。
新产品开发流程和步骤以新产品开发流程和步骤为标题,本文将介绍新产品开发的一般流程和关键步骤,帮助读者了解如何有效地开发新产品。
一、市场调研和需求分析新产品开发的第一步是进行市场调研和需求分析。
通过调查市场和潜在客户,了解市场上的需求和竞争情况。
这有助于明确产品定位和目标用户,为后续的产品设计和开发提供基础。
二、产品规划和概念设计在明确市场需求后,进行产品规划和概念设计。
确定产品的核心功能和特点,制定产品规格和设计方案。
这一步骤需要团队合作,包括市场部门、设计师、工程师等,共同讨论和决策。
三、原型制作和测试在产品规划和概念设计确定后,进行原型制作和测试。
根据设计方案,制作出产品的原型,并进行功能测试和用户体验测试。
这一步骤有助于发现产品设计和功能上的问题,并及时进行改进和优化。
四、工程设计和开发在原型测试通过后,进行工程设计和开发。
将产品设计方案转化为可生产的工程图纸和技术方案,确定生产材料和工艺流程。
同时,进行软件开发和硬件制造,以确保产品的功能和性能符合设计要求。
五、批量生产和质量控制在工程设计和开发完成后,进行批量生产和质量控制。
根据工艺流程和生产计划,组织生产线的生产和装配。
同时,进行质量控制,包括原材料的检验、生产过程的监控和产品的最终检测,确保产品符合质量标准。
六、市场推广和销售在产品生产完成后,进行市场推广和销售。
制定市场推广策略,包括广告宣传、渠道推广等,以提高产品的知名度和销售量。
同时,建立销售渠道和客户关系,进行销售和售后服务,以满足客户需求。
七、用户反馈和改进在产品上市后,进行用户反馈和改进。
收集用户的使用体验和反馈意见,了解产品的优点和不足之处。
根据用户反馈,进行产品改进和升级,以不断提高产品的质量和用户满意度。
八、持续创新和迭代新产品开发并不是一个结束,而是一个持续创新和迭代的过程。
随着市场需求和技术发展的变化,不断进行新产品的开发和改进,以保持竞争力和满足用户需求。
以上是新产品开发的一般流程和关键步骤。
新产品开发控制程序文件编号:xx版本:xx生效日期:xx拟制:xx 审核: xx 批准:xx***本文件著作权及内容为xx所有,未经允许不得影印***1 目的明确新产品开发流程,明确各阶段工作内容,以提高新产品研发质量,降低成本,加快研发进度,并明确在研发过程中,各相关部门职责。
2 适用范围公司所有新产品的研发。
3 定义1)MRD:Marketing Requirement Document,市场需求文档。
2)PRD:Product Requirement Document,产品需求文档。
3)EPS:Engineering Product Specification,产品工程设计。
4)EV: Engineer Verification,工程验证。
5)DV: Design Verification,设计验证。
6)PV: Process Verification,量产验证。
7)FAT: Factory Acceptance Test,工厂测试计划。
4 职责4.1项目经理负责统筹整个项目的开发、验证、生产组装过程以及确保这些过程而进行的相关的工作事项;4.2产品经理负责提出项目的开发要求及产品上市准备工作统筹,并在相关评审中做重要决策;4.3研发代表负责项目的技术设计及调试;4.4中试部测试代表负责项目的验证工作;4.5采购开发部及工厂采购代表负责满足项目调试必须的物料提供工作;4.6工厂负责项目DV阶段生产工作。
5 内容5.1新产品开发过程5.1.1新产品开发过程包括产品策划、产品方案及产品设计阶段、工程验证 (EV)阶段、设计验证(DV)阶段、量产验证 (PV)阶段。
产品管理阶段还包括产品发布及产品生命周期管理。
在各个阶段中间,穿插着技术评审等子过程;5.1.2为保证公司各部门资源的合理利用,在新产品开发阶段,利用平衡矩阵式项目管理模式,成立跨部门项目小组,使来自于不同部门的项目小组成员充分利用本部门资源,为新产品开发的快速推进及提高新产品质量、降低成本服务。
5.2产品策划阶段5.2.1产品管理部通过同类产品的市场、客户、竞争对手产品进行调查,分析市场现存产品的优缺,完善其商业模型,制作项目需求申请表,并经产品管理委员会审批;5.2.2如产品管理委员会批准启动新产品开发,则产品管理部制作“项目任务书”并通知到项目管理部准备启动项目;5.2.3项目经理根据项目任务书负责组建项目小组,项目小组成员视项目要求可包括硬件工程师、软件工程师、逻辑工程师、结构工程师、测试工程师、采购、工艺、品质及市场(业务)、财务人员等,同时需研发指定技术负责人负责研发技术的统筹。
5.3方案及设计阶段5.3.1产品经理制作PRD并组织研发、客服等相关人员评审,确定产品具体技术指标需求;5.3.2项目经理组织项目启动会,根据PRD制定详细项目计划,并在会议上确定样机数量需求;5.3.3研发代表根据PRD,分别制作出硬件EPS、软件EPS、逻辑EPS、网管EPS及结构EPS (注:根据项目具体情况,部分EPS不需制作,可在项目启动会上讨论确定);5.3.4研发代表分别组织相关人员对EPS进行评审。
评审方式可以是会议或邮件,其中硬件EPS评审,需要对方案中的关键物料可采购性进行评估;5.3.5评审通过后,进入产品设计阶段;5.3.6硬件代表根据EPS进行详细原理图设计,并组织采购开发、测试、结构相关人员进行评审;5.3.7对有特定要求的项目,硬件代表根据原理图进行降额分析,选择合适的元器件,并预估出产品的可靠性指标(如MTBF)5.3.8原理图评审通过后,硬件代表进行PCB Layout设计及评审,通过评审修订后,发给采购开发安排打样,同时对新的电子元器件提出采购申请并提供长交期及关键物料清单;5.3.9结构代表进行3D设计,并组织采购开发、硬件、产品管理部等相关部门进行评审,确定产品的外观和装配需求;5.3.103D评审通过后,结构代表进行2D设计,并安排评审;5.3.112D评审修订完成后,结构代表发图纸给采购开发安排打样;5.3.12采购代表识别主要供应商品质、价格和供货情况,在满足项目要求的前提上选择适当的供应商5.3.13必要时,网管代表制作网管/UI结构效果图,并组织产品管理部、业务等部门进行评审;5.3.14必要时,软件、逻辑、硬件、结构提交DFMEA并组织评审;5.3.15测试代表根据EPS,制作测试大纲,规划测试设备、测试用例等,并组织研发、产品部人员进行评审。
如需要采购测试设备,则提交采购申请并跟进采购开发采购过程;5.3.16项目经理组织设计阶段评审,主要内容是对项目进度、成本达成率进行评审,并确定产品需求是否有变化导入;5.3.17评审通过或修改通过后,进行工程验证阶段。
5.4工程验证(EV)阶段5.4.1硬件代表提交EV物料清单;5.4.2试制工程师安排发出领料单,并跟进工厂仓库发料;5.4.3项目经理对长交期及关键物料发出DV阶段的物料备料联络,包括物料的数量和交期要求;5.4.4样机物料分别由PMC(旧料)及采购开发代表(新料)负责采购;5.4.5试制工程师焊接电路板,并提交过程中发现的问题点。
样机数量以实际需要以及成本确定,2~8台不等;5.4.6硬件代表确定硬件可以工作后,提供样板给逻辑软件上板调试;5.4.7逻辑及软件代表按计划完成相应的功能调试,提交测试软件。
可优先制作能让样机功能实现的简单程序,使样机硬件测试能得以进行;5.4.8测试代表根据测试计划进行硬件、结构、软件相关测试,将确认的问题点提交到mantis系统,并督促对应的技术代表解决和更新状态5.4.9系统工程师代表负责审核mantis系统上的问题点,并分配给对应的工程师负责对策5.4.10采购代表根据样机采购材料成本,估算整机材料成本并提出物料采购中存在的问题;5.4.11首版硬件软件测试完成,项目经理组织工程样机评审会,评审内容包括装配过程、测试过程、采购过程发现的问题以及产品外观、测试问题等,确定产品问题对策方案。
需产品管理部、采购开发部、客服部及业务部代表参加;5.4.12对于需对策的问题,有各责任人按计划进行对策,测试代表对对策结果做确认并在Manti系统上及时更新确认结果;5.4.13对策及验证工作可穿插及循环进行;5.4.14在EV阶段过程中,可视项目需要不间断更新维护DFMEA,对项目风险进行控制;5.4.15测试代表根据样机调试状况,安排对方案工程师做第一阶段操作培训,销售准备工作开始;5.4.16EV测试及验证完成,项目经理组织EV评审,评审内人包括争议问题点的处理决策、质量达成状况、需求达成状况、项目进度达成状况、项目成本达成状况等,评审结论可以是项目终止、重做EV或进入DV阶段。
5.5设计验证(DV)阶段:5.5.1评审确定可以进入DV阶段后,项目经理发试制任务单或业务下备货单;5.5.2采购根据临时BOM进行试产物料备料;5.5.3结构、硬件代表分别确保按项目计划完成新料签样及设计图纸归档;5.5.4结构、硬件工程师确保在产品上线SMT 前十个工作日内提供正式BOM;5.5.5硬件代表在产品上线SMT前至少一个星期提供正式的FAT及gerber 文件;5.5.6测试代表在产品上线前提供产品上线测试指导文件;5.5.7工艺工程师进行钢网、夹具、SOP 等生产准备;5.5.8产品经理安排进行产品销售培训;5.5.9方案工程师进行第二阶段产品销售培训,并安排用户手册制作;5.5.10市场部代表制作宣传资料;5.5.11PMC代表根据物料状况制定产品上线计划,并推动实际进展;5.5.12采购、品质、工艺工程师代表分别提交的采购过程、检验过程、生产过程及测试过程的问题,并跟进工程师对策;5.5.13测试代表领取试产样机做煲机测试,并提交测试过程的问题;5.5.14项目经理汇总试产过程问题,组织试产总结会,技术代表根据评审结果,进行相关整改,并进行返回测试验证;5.5.15根据测试结果,并确认不会更改关键元器件及产品外型时,认证代表安排第三方认证测试;5.5.16根据测试结果,业务可以安排客户样机试用;5.5.17项目经理组织项目组人员对DVT汇总问题的对策状况进行评审,同时对项目成本进度达成率及需求是否有变更做评估;评审的结论是项目终止、进行第二次试做或进入可PV阶段;5.5.18确定项目可以进入PV阶段后,项目人员提交相关项目文档给文控人员,进行项目资料归档;5.6量产验证(PV)阶段:5.6.1进入PV阶段,业务部根据市场需求,下发销售订单;5.6.2采购代表根据BOM安排采购,PMC根据物料交货状态安排生产;5.6.3工厂PE主导PV生产过程,研发工程师根据需要配合解决问题;5.6.4根据问题的分类,硬件、工艺、采购分别对问题进行整改,直到问题关闭,并对技术问题发ECN变更;5.7变更控制:5.7.1根据产品的复杂程度,项目组在项目启动会上讨论确定可以裁剪的流程;5.7.2 过程中如发生需求变更,须按照需求变更管理规定执6 相关文件6.1 FAT 工厂验收规范7 相关记录WAV-QP-0701A 项目需求申请表WAV-QP-0702A 项目任务书WAV-QP-0703A 技术评审报告WAV-QP-0704A 阶段评审报告WAV-QP-0705A PRD 产品需求文档WAV-QP-0706A EPS 产品概要设计WAV-QP-0707A 试做任务单8 流程图。