劳务公司绩效考核细则
- 格式:docx
- 大小:225.13 KB
- 文档页数:8
劳务派遣公司绩效考核制度一、考核目的为提高劳务派遣公司职工素质、工作效监督、激励机制,全面考评职工的“德、能、勤、绩、”作为职工升(降)职、岗位工资调整、效益工资分配的依据,特制定本考核细则。
二、考核的基本原则1、客观性原则:以事实为依据,客观反映工作绩效和工作能力的真实情况;2、程序性原则:按照规定的内容、程序与方法分层次并按要求进行考核;3、公平性原则:考核管理力求公平、公正、公开,以保证其可操作性及合理有效性。
三、考核范围1、劳务派遣公司管理者、职工、以及聘用人员均需考核,并适用本办法。
2、试用期职工不参加全年考核。
3、因私、因病而连续缺勤三十日以上者。
四、考核的种类考核分试用考核、平时考核、专业考核、年终考核四类。
1、试用考核劳务派遣公司新招收职工实行试用期,试用期满后应参加转正考核,由经理负责。
如经理认为有必要延长试用时间或改派其他部门试用,试用人员撰写试用期转正考核工作总结。
应填写《转正考核表》,提出考核意见,呈送劳务派遣公司经理审核批准。
2、平时考核(1)经理对其职工就劳务派遣公司认同度、工作岗位评价、工作业绩、工作效率、专业技能、品德作风、敬业精神、工作纪律等项目进行全面考核。
如有特殊功过者,应及时报请劳务派遣公司经理给予职工奖励:(2)劳务派遣公司指定专人对职工考勤、工作业绩进行全面考核,作为全年工作绩效考核的依据。
3、专业考核职工申请升、降、调等职,进行必要的劳务派遣公司生产操作技能、专业知识考核,以作为职工晋职、调薪依据。
4、年终考核(1)考核时间:每年元月4日至当年春节放假前:(2)考核内容:以岗位职责和经济目标为重点,本着全面综合”原则,对各部门全年劳务派遣公司生产任务、经济目标考核,同时审核各部门全年经济指标和利润完成情况,以标考核,同时审核各部门全年经济指标和利润完成情况,以利劳务派遣公司考核职工全年绩效奖惩兑现。
五、考核方式1、采用自我总结、同事评议、上级考核相结合的方式进行。
劳务派遣公司绩效考核制度劳务派遣公司的绩效考核制度是公司用来评估员工工作表现和激励员工发挥其最佳水平的一种管理工具。
一个有效的绩效考核制度可以帮助公司识别并奖励高绩效员工,同时也能识别并解决低绩效员工的问题。
本文将探讨劳务派遣公司中一个基本的绩效考核制度的核心内容和重要步骤。
第一个核心内容是设定明确的目标和标准。
劳务派遣公司的绩效考核制度应该基于明确的目标和标准,以确保员工和公司的期望一致。
这些目标和标准可以包括员工的工作任务、销售业绩、客户满意度、质量标准等等。
设定明确的目标和标准可以帮助员工了解自己的责任和要求,并为他们提供一个参照点来评估自己的工作表现。
第二个核心内容是及时和公正的反馈机制。
劳务派遣公司的绩效考核制度应该包括定期的绩效评估和反馈机制,以便员工能够了解自己的工作表现,并在必要时进行调整。
反馈应该是及时的,以便员工能够在问题出现时进行纠正。
同时,反馈也应该是公正的,不偏袒任何一方,以确保员工感到公平和被尊重。
第三个核心内容是公正的奖惩机制。
劳务派遣公司的绩效考核制度应该包括公正的奖惩机制,以激励高绩效员工,同时也能够处理低绩效员工。
公司可以设立一些奖励措施来表彰和鼓励高绩效员工,如奖金、晋升机会等等。
对于低绩效员工,公司可以采取一些措施来帮助他们改善工作表现,如培训、辅导等等。
如果低绩效问题无法解决,公司可以根据合同约定进行解雇。
在实施绩效考核制度时,以下是几个关键的步骤:1.设定明确的目标和标准。
公司应该与员工合作,设定明确的目标和标准,并确保员工对这些目标和标准有清晰的理解。
2.定期进行绩效评估。
公司可以将绩效评估设置为定期的活动,如每月、每季度或每年。
这可以帮助公司及时了解员工的工作表现,并做出相应的调整。
3.提供及时和公正的反馈。
公司应该确保提供及时和公正的反馈给员工,以便他们了解自己的工作表现,并在必要时进行调整。
4.建立公正的奖惩机制。
公司应该确保建立公正的奖惩机制,以激励高绩效员工,并处理低绩效员工。
劳务派遣公司绩效管理办法第一章总则第一条为了加强劳务派遣公司的绩效管理,提高公司整体运营效率,激发员工积极性和创造力,制定本办法。
第二条本办法适用于劳务派遣公司全体员工的绩效管理。
第三条绩效管理的原则:(一)公平、公正、公开的原则;(二)激励与约束并重的原则;(三)绩效与薪酬相结合的原则;(四)持续改进的原则。
第二章绩效管理体系第四条绩效管理体系包括以下内容:(一)绩效目标设定;(二)绩效考核指标体系;(三)绩效考核流程;(四)绩效结果应用;(五)绩效管理培训与沟通。
第五条绩效目标设定:(一)公司级绩效目标:根据公司发展战略和年度计划设定;(二)部门级绩效目标:根据公司级绩效目标和部门职责设定;(三)个人级绩效目标:根据部门级绩效目标和岗位职责设定。
第六条绩效考核指标体系:(一)公司级绩效考核指标:包括经营指标、管理指标、业务发展指标等;(二)部门级绩效考核指标:包括部门职责履行情况、团队建设、业务完成情况等;(三)个人级绩效考核指标:包括岗位职责履行情况、工作质量、团队合作等。
第七条绩效考核流程:(一)绩效计划制定:每年末或次年初,由公司领导层制定绩效计划,并下发至各部门和员工;(二)绩效执行与监督:各部门和员工按照绩效计划执行,公司领导层进行监督;(三)绩效考核评估:每年末或次年初,由公司领导层组织对各部门和员工进行绩效考核评估;(四)绩效结果反馈:绩效考核结束后,由公司领导层将绩效结果反馈给各部门和员工;(五)绩效改进计划:各部门和员工根据绩效结果,制定绩效改进计划,并持续推进。
第八条绩效结果应用:(一)绩效结果作为员工薪酬调整、晋升、奖惩等的依据;(二)绩效结果作为部门负责人考核和选拔的依据;(三)绩效结果作为公司决策和资源配置的参考。
第九条绩效管理培训与沟通:(一)公司定期组织绩效管理培训,提高员工对绩效管理的认识和理解;(二)公司鼓励员工与上级、同事进行沟通,共同推进绩效管理工作的实施。
劳务公司绩效考核细则劳务公司绩效考核细则是为了评估员工在工作中的表现和贡献,并提供激励和奖惩措施的一套规定。
它包括了员工岗位目标、工作要求、考核指标和流程等方面的规定。
以下是一个劳务公司绩效考核细则的具体内容,共计1200字。
一、绩效考核的目的和原则1.目的:通过绩效考核,评估员工在工作中的表现和贡献,激励员工提高工作质量和效率,促进公司的发展和成长。
2.原则:客观公正、因人施策、结果导向、持续改进。
二、绩效考核的指标和权重1.岗位目标:根据员工的具体岗位职责和业务需求,设定合理、可衡量和具体的岗位目标。
2.工作要求:明确各项工作要求,包括工作内容、工作时间和工作质量等方面的要求。
3.考核指标:根据员工的岗位目标和工作要求,设定相应的考核指标,并给出量化评分标准。
4.权重分配:根据不同岗位的重要性和工作内容的不同,合理分配各项指标的权重。
三、绩效考核的流程和周期1.考核流程:绩效考核分为年度考核和季度考核两个阶段。
-年度考核:在每个年度结束后进行,主要评估员工在一年内的整体表现和贡献。
-季度考核:在每个季度结束后进行,主要评估员工在该季度内的工作表现和目标达成情况。
2.考核周期:年度考核一次,季度考核四次,并按照公司制定的时间表进行。
四、绩效考核的评价和结果处理1.考核评价:通过定期的绩效考核,评估员工在工作中的表现和贡献,根据评分体系给予相应的评价。
2.结果处理:-优秀:评分达到90分以上,享受相应的奖励和激励措施。
-良好:评分在80-89分之间,给予适当的激励和表彰。
-合格:评分在60-79分之间,无特殊处理。
-不合格:评分低于60分,给予警告和相应的纠正措施。
五、绩效考核的反馈和改进1.考核反馈:对每次考核结果进行及时的反馈,向员工清楚地解释评分和评价,帮助员工了解自己的优势和不足。
2.改进机制:根据考核结果提供针对性的培训和发展计划,帮助员工提高能力和工作质量。
六、绩效考核的监督和管理1.监督管理:公司设立绩效考核部门对绩效考核流程进行监管和管理,确保考核的客观公正和准确性。
第一章总则第一条为提高劳务派遣公司的管理水平和服务质量,激励员工积极工作,实现公司经济效益和社会效益的双提升,特制定本绩效管理制度。
第二条本制度适用于公司全体派遣员工,包括管理人员、技术人员、业务人员等。
第三条本制度遵循公平、公正、公开的原则,以结果为导向,注重过程管理。
第二章绩效考核指标体系第四条绩效考核指标体系包括以下几个方面:1. 工作质量:包括完成工作任务的质量、服务质量、客户满意度等。
2. 工作效率:包括完成工作任务的速度、工作效率提升、工作效率达标率等。
3. 团队协作:包括团队协作精神、团队凝聚力、团队贡献度等。
4. 培训与学习:包括参加培训次数、培训效果、知识更新等。
5. 考勤与纪律:包括考勤情况、遵守公司规章制度、执行工作纪律等。
第五条各部门应根据公司总体考核指标,结合自身工作特点,制定具体考核指标。
第三章绩效考核流程第六条绩效考核分为月度考核、季度考核和年度考核。
第七条月度考核:由部门负责人对员工进行月度考核,考核结果纳入季度考核。
第八条季度考核:各部门汇总月度考核结果,由公司人力资源部进行季度考核,考核结果作为年度考核的依据。
第九条年度考核:年度考核由公司人力资源部组织,考核结果作为员工晋升、奖惩、薪酬调整的依据。
第四章绩效考核结果应用第十条绩效考核结果应用于以下方面:1. 员工晋升:根据绩效考核结果,选拔优秀员工晋升为管理岗位或技术岗位。
2. 奖惩:对表现优秀的员工给予奖励,对表现不佳的员工进行惩罚。
3. 薪酬调整:根据绩效考核结果,调整员工薪酬,体现多劳多得、优绩优酬的原则。
4. 培训与发展:针对绩效考核中存在的问题,为员工提供针对性的培训,提升员工综合素质。
第五章附则第十一条本制度由公司人力资源部负责解释。
第十二条本制度自发布之日起施行,原有相关制度与本制度不一致的,以本制度为准。
第十三条本制度如需修改,由公司人力资源部提出修改意见,经公司领导批准后实施。
第一章总则第一条为规范劳务工合同绩效考核工作,提高劳务工工作效率和质量,保障劳务工合法权益,促进劳务派遣公司健康发展,特制定本办法。
第二条本办法适用于与劳务派遣公司签订劳务工合同的员工。
第三条劳务工合同绩效考核工作应遵循以下原则:(一)公平公正原则:考核标准、程序和结果公开透明,确保考核结果的公正性。
(二)客观真实原则:考核内容应客观反映劳务工的工作表现,真实反映劳务工的工作成果。
(三)激励约束原则:通过考核结果,激发劳务工的工作积极性,同时对工作表现不佳的劳务工进行约束。
第二章绩效考核内容第四条劳务工合同绩效考核内容主要包括以下三个方面:(一)工作业绩:包括工作质量、工作效率、工作成果等。
(二)工作能力:包括专业知识、业务技能、团队协作能力等。
(三)工作态度:包括责任心、敬业精神、遵守纪律等。
第三章绩效考核标准及权重第五条绩效考核标准根据不同岗位、不同职责设定,具体如下:(一)工作业绩:根据岗位要求,设定工作质量、工作效率、工作成果等指标,并设定相应的分值。
(二)工作能力:根据岗位要求,设定专业知识、业务技能、团队协作能力等指标,并设定相应的分值。
(三)工作态度:根据岗位要求,设定责任心、敬业精神、遵守纪律等指标,并设定相应的分值。
第六条绩效考核权重根据不同岗位、不同职责设定,具体如下:(一)工作业绩权重:占考核总分的60%。
(二)工作能力权重:占考核总分的30%。
(三)工作态度权重:占考核总分的10%。
第四章绩效考核程序第七条劳务派遣公司应根据本办法,结合实际工作情况,制定具体的绩效考核实施细则。
第八条绩效考核分为日常考核、季度考核和年度考核。
(一)日常考核:由直接上级对劳务工日常工作表现进行考核,考核结果作为季度考核和年度考核的重要参考。
(二)季度考核:每季度末进行一次,由人力资源部门组织,对劳务工一个季度的绩效进行全面考核。
(三)年度考核:每年底进行一次,由人力资源部门组织,对劳务工一年的绩效进行全面考核。
劳务外包绩效考核制度范本一、总则第一条为了规范劳务外包绩效考核工作,提高外包员工的工作效率和服务质量,根据国家相关法律法规和公司实际情况,制定本制度。
第二条本制度适用于公司所有劳务外包员工,包括人力资源服务公司提供的劳务外包人员。
第三条劳务外包绩效考核应遵循公平、公正、公开的原则,以员工的工作绩效为主要考核内容,确保公司业务需求得到有效满足。
二、考核指标与标准第四条考核指标分为业务能力、工作态度、团队协作和遵守规章制度四个方面。
第五条业务能力考核主要包括:工作质量、工作量、技术水平、专业知识等方面。
第六条工作态度考核主要包括:出勤情况、工作积极性、对工作的投入程度等方面。
第七条团队协作考核主要包括:与同事的沟通能力、协作解决问题的能力、团队精神等方面。
第八条遵守规章制度考核主要包括:遵守公司规章制度、服从管理、遵守职业道德等方面。
三、考核程序与方法第九条考核周期为一个月,由人力资源部门负责组织考核工作。
第十条考核采用定量与定性相结合的方法,各项指标分别给予一定的分值,并根据实际情况进行权重分配。
第十一条考核结果分为优秀、良好、合格和不合格四个等级,分别对应不同的分值范围。
第十二条考核过程中,各部门负责人应认真履行职责,确保考核工作的公正、公平和公开。
四、考核结果的应用第十三条考核结果作为外包员工薪酬分配、晋升、培训和辞退的重要依据。
第十四条对于考核结果为优秀的员工,公司可根据实际情况给予一定的奖励。
第十五条对于考核结果为不合格的员工,公司有权终止合同,不再续约。
五、考核过程中的异议处理第十六条外包员工对考核结果有异议的,可在接到考核结果通知后的五个工作日内向人力资源部门提出书面申诉。
第十七条人力资源部门应在收到申诉后的十个工作日内对申诉进行调查核实,并给予答复。
六、附则第十八条本制度自发布之日起实施,如有未尽事宜,可根据实际情况予以补充。
第十九条本制度的解释权归公司所有。
劳务工管理考核细则标准版本
一、引言
为了规范对劳务工的管理考核工作,提高企业管理效率和员工绩效水平,特制定本劳务工管理考核细则标准版本。
二、工作时间
1. 劳务工每周工作时间为40小时,如有特殊情况需要延长工作时间,需提前向管理部门提出申请。
2. 加班工资按照国家相关规定执行,管理部门不得擅自调整。
三、工作态度
1. 劳务工应按时上班,严格遵守企业规章制度。
2. 对工作认真负责,积极主动完成上级交代的任务。
3. 不得迟到早退,如有特殊情况需提前向管理部门请假。
四、工作成绩
1. 每月底进行工作绩效考核,包括工作态度、工作效率、工作质量等方面的评定。
2. 根据考核结果,进行奖惩并记录在档,作为评定劳务工绩效的重要参考依据。
五、培训及提升
1. 企业将定期组织培训活动,提高劳务工的专业技能和综合素质。
2. 劳务工需积极主动参加培训并对培训内容进行消化吸收,提升
自身能力。
六、遵守规章
1. 劳务工需遵守国家法律法规和企业规章制度,不得从事危害国
家和企业利益的行为。
2. 对于违反规定的劳务工,将根据情节轻重进行相应的处罚。
七、结语
本劳务工管理考核细则标准版本自发布之日起即刻生效,各部门
负责执行并定期对执行情况进行检查。
希望通过这一标准版本的制定,能够规范劳务工管理行为,提升企业整体管理水平,实现共赢发展。
劳务公司绩效考核细则一、考核目的和意义劳务公司绩效考核是对员工工作表现的全面评估,旨在提高员工的工作积极性、效率和工作质量,准确评估员工的工作能力和潜力,为公司决策提供依据。
绩效考核对于激励优秀员工、选拔潜力人才、优化组织结构以及拓展企业发展等方面有着重要作用。
二、绩效考核指标1.工作目标达成情况:对员工的工作目标进行定量化设定,并根据工作目标的完成情况进行评估。
2.工作质量:评估员工在工作中的精度、准确性和效率等。
3.工作能力:评估员工在工作中所表现出的专业知识、技能和动手能力。
4.团队合作:评估员工在团队中的协作能力、沟通能力、以及分享和支持他人的能力。
5.自我学习和成长:评估员工在工作过程中所展现的学习能力、适应能力以及对工作的主动性和积极性。
三、考核方法1.考核周期:根据公司情况设定考核周期,一般以半年或一年为一个周期。
2.考核方式:采用综合评估法,将考核指标进行量化并加权,根据实际工作情况对员工进行评估。
3.考核流程:3.1目标设定:考核开始前,向员工明确工作目标,并制定个人绩效计划。
3.2评估与记录:在考核周期结束后,上级主管部门对员工的绩效进行评估,并记录。
3.3绩效反馈:上级主管与员工进行绩效反馈,对绩效评估结果进行沟通和解释。
3.4调整计划和激励方案:根据绩效评估结果,对员工的工作计划和激励方案进行调整。
四、考核结果处理1.优秀:工作目标全部达成,工作质量高,能力突出,对团队作出重要贡献,具备较强的自我学习和成长能力。
2.良好:工作目标大部分达成,工作质量较高,能力较强,对团队作出一定贡献,有一定的自我学习和成长能力。
3.合格:工作目标基本达成,工作质量一般,能力一般,对团队作出一定贡献,有一定的自我学习和成长能力。
4.不合格:工作目标未达成,工作质量较差,能力较弱,对团队无贡献,缺乏自我学习和成长能力。
五、考核结果应用1.薪酬激励:根据绩效评估结果,给予员工相应的薪酬激励,激发员工的工作动力。
劳务派遣人员绩效考核管理办法第一章总则第一条:目的为发现劳务派遣员工工作中存在的问题,扬长避短,持续改进提高工作绩效,对员工业绩进行客观、公平、公正地评价,并通过此评价合理地进行价值分配,特制订本办法。
第二条:范围及内容从工作质量,工作效率,工作态度,工作标准,团队精神,环境整洁方面对照相应的细化指标,以月为周期,面向劳务派遣及特殊用工进行考核。
第三条:考核原则客观原则:对被考核者的任何评价都应明确的评价标准,以事实为依据,客观地反映员工的实际情况;自主原则:各部门可根据自身工作特点在一定范围内制定相应的考核规程和评价标准,形成部门的考核实施细则;公开原则:考核指标的制定与过程调整应对员工公开;改进原则:考核目的在于督促劳务派遣员工的工作积极性的提高,因此在考核中要注重对劳务派遣人员的工作质量和态度改进情况的评价。
第二章考核实施第四条:考核权责各条线分管领导、部门经理是所辖劳务人员考核分配的监督、审核人,各班组长负责对所辖劳务派遣人员进行评分及分配;综合办公室负责考核办法的制定,对绩效考核的总体原则、绩效考核的方法及绩考核的注意事项进行说明,组织、指导考核的实施过程。
第五条:考核等级对照表第六条:考核程序各班组长每月28日前对所辖人员月工作绩效进行考核评分,确定等级和分配情况,并将结果报部门经理及分管领导审核、批准,30日前将审批好的分配情况提交办公室备案、运用。
第七条:绩效工资绩效工资标准在0-400元之间,具体根据当月公司完成的产值及效益而定。
绩效工资根据班组长或条线具体情况,可当月发放或半年度内累计发放。
发生安全、质量事故或是没有完成公司生产进度或指标的班组,当月没有绩效奖。
第三章考核结果运用第八条:培训、辞退经过考核不合格人员,部门针对考核反映出工作存在的问题,对不合格人员有针对性的开展培训,培训后考核仍不达标者给予辞退处理。
第九条:调薪、评优考核优秀(B等)以上人员,可根据实际情况,给予酌情调薪,以促进其工作积极性;考核特别优秀者(A等),可参选年度的优秀员工。
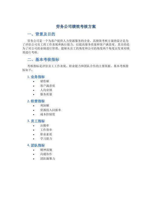
劳务公司绩效考核方案一、背景及目的劳务公司是一个为客户提供人力资源服务的企业,其绩效考核方案的设计是为了评估公司员工的工作表现和执行能力,以提高服务质量和客户满意度。
其目的是为了对公司的业绩进行管理,能够从员工的角度和公司的角度两个角度出发来对绩效进行考核。
二、基本考核指标考核指标是评估员工工作表现、职业能力和团队合作的主要依据。
基本考核指标如下:1. 业务指标•销售额•客户满意度•人均业绩•服务质量2. 经营指标•利润额•资源投入回报率•成本控制度3. 员工指标•出勤率•工作效率•职业素质•学习能力4. 团队指标•精神面貌•沟通协作•团队凝聚力三、考核实施方式1. 员工个人评估每位员工都会被分配到不同的工作任务和计划。
管理员工绩效考核的时候,需要综合考虑员工个人表现、完成的任务和计划进度来进行评估。
管理员工的时候,需要制定对应的考核标准。
2. 团队绩效评估团队效能之所以能够提高,很大程度上是因为团队成员间的沟通和协作能力。
针对这个问题,我们一般会优先考虑团队的绩效评估,做好团队的协同合作和凝聚力。
评估标准可以从团队的销售额、服务质量、团队凝聚力等方面进行考核。
四、绩效考核奖励制度•优秀员工将获得提成奖金、升职加薪等奖励•绩效考核不达标的员工将被提出工作岗位,或者给予警告和减少工资等惩罚措施。
五、考核周期绩效考核周期为半年度,每年12月31日、6月30号进行两次评估,以促进员工不断提高工作的质量。
六、总结绩效考核方案的实施,对于提高劳务公司的工作效率和员工培养的好处非常明显。
我们不仅仅能够提高员工的绩效,而且能够提高公司的整体业绩和市场竞争力。
在制定考核方案的时候,需要充分考虑公司的实际情况,结合员工的实际工作情况来制定绩效考核标准。
劳务公司绩效考核方案1. 方案目标劳务公司绩效考核方案的目标是确保员工的工作满足公司的要求,并能够与公司整体业绩相匹配。
通过绩效考核,劳务公司能够激励员工的积极性和创造力,为公司提供高质量的劳务服务,提升公司的竞争力和盈利能力。
具体目标包括: 1. 建立清晰的目标和标准,使员工明确工作要求和期望; 2. 促进员工个人发展和成长,提升整体绩效水平; 3. 鼓励团队合作和知识共享,提高工作效率和质量; 4. 激励员工创新和优化工作流程,提升公司的竞争力; 5. 建立公正、公平和透明的绩效考核机制,增加员工对公司的信任和依赖。
2. 实施步骤步骤一:制定考核指标体系首先,劳务公司需要制定一个全面的考核指标体系,包括以下方面的指标: 1. 项目完成情况:根据项目的进度、质量和成本等指标进行评估; 2. 客户满意度:通过客户反馈和评价来衡量服务的质量; 3. 团队合作:评估员工在团队中的协作能力和贡献; 4. 个人工作表现:根据员工的工作质量、效率和创新等方面进行评估;5. 个人发展:评估员工的学习和发展能力;6. 职业道德和职业操守:评估员工的职业道德和职业操守。
步骤二:制定绩效评估流程其次,劳务公司需要制定绩效评估的具体流程,包括以下步骤: 1. 目标设定:根据公司整体目标和个人工作职责,制定每个员工的绩效目标; 2. 绩效记录:通过定期的绩效记录,记录员工的工作表现和成果; 3. 绩效评估:定期对员工进行绩效评估,评估其在各项指标上的表现; 4. 反馈和沟通:向员工提供定期的绩效反馈,并进行沟通和交流,明确工作要求和改进方向; 5. 奖惩激励:根据绩效评估结果,对员工进行奖惩激励,激发积极性和创造力。
步骤三:培训和发展计划为了提高员工的绩效,劳务公司需要制定培训和发展计划,包括以下内容: 1. 岗位培训:针对不同岗位的员工,提供相关的技能培训和知识更新; 2. 领导力培训:对管理层进行领导力培训,提升管理能力和团队协作能力; 3. 职业发展规划:与员工进行职业规划和发展规划,鼓励员工不断学习和成长。
建筑劳务公司绩效考核方案一、考核目的本绩效考核方案旨在客观、公正地评价建筑劳务公司员工的工作表现,激发员工工作积极性,提升公司整体运营效率和服务质量。
二、考核对象本方案适用于建筑劳务公司全体员工,包括项目经理、技术员、施工员、安全员、质量员等。
三、考核周期绩效考核以季度为周期进行,每季度末进行一次综合评价。
四、考核内容1. 工作业绩:主要评价员工在季度内完成的工作任务、项目进度、质量达标情况等方面的表现。
具体指标包括任务完成率、项目进度符合度、质量合格率等。
2. 工作能力:评价员工的专业技能、沟通协调能力、解决问题的能力以及创新能力等方面的表现。
具体指标包括专业技能掌握程度、沟通效果、问题解决效率等。
3. 工作态度:评价员工在工作中的敬业精神、团队合作精神、责任心以及遵守公司规章制度等方面的表现。
具体指标包括出勤率、工作纪律遵守情况、团队合作精神等。
五、考核方法1. 目标管理法:根据员工季度初制定的工作目标,结合实际情况,对员工的工作业绩进行评价。
2. 360度反馈法:通过上级、下级、同事等不同角度的评价,全面了解员工的工作能力和工作态度。
3. 关键绩效指标(KPI)法:针对员工的工作职责和岗位要求,设定关键绩效指标,对员工的工作表现进行量化评价。
六、考核流程1. 制定考核计划:每季度初,由人力资源部制定考核计划,明确考核时间、地点、参与人员等。
2. 员工自评:员工根据考核内容进行自我评价,并填写自评表。
3. 同事互评:员工之间互相评价,了解彼此在工作中的表现和合作情况。
4. 上级评价:员工的直接上级根据员工的工作表现进行评价,并填写评价表。
5. 综合评定:人力资源部汇总各方评价结果,对员工进行综合评价,并确定考核等级。
6. 结果反馈:将考核结果反馈给员工本人,与其进行面谈沟通,明确优点和不足,并共同制定改进计划。
7. 绩效奖惩:根据考核结果,对员工进行奖惩处理,包括晋升、加薪、奖金发放等激励措施以及警告、罚款等惩罚措施。
劳务公司绩效考核方案随着人力资源管理的不断发展,绩效考核已经成为管理者们必不可少的工具。
而对于劳务公司而言,绩效考核更是必要的。
劳务公司的业务范围涉及到劳务派遣、人力资源服务、员工培训等多个领域,因此需要建立一套科学合理的绩效考核方案,来确保公司的正常运营和发展。
一、考核指标的制定在制定劳务公司的绩效考核方案时,需要从公司的业务特点、经营目标等方面入手,科学制定考核指标。
一般来说,劳务公司的绩效考核指标应包括以下几个方面:1.业务拓展能力:包括公司的业务范围是否扩展、客户数量是否增加、业务合同是否得到续签等方面。
2.客户满意度:客户满意度是衡量企业服务质量的重要指标,劳务公司应通过客户满意度调查等方式来获得客户反馈。
3.员工满意度:员工是企业的重要资源,员工的满意度直接影响到企业的经营业绩。
因此,劳务公司应通过员工满意度调查等方式来获得员工反馈。
4.业务收益:业务收益是企业发展的重要指标,劳务公司应通过财务报表等方式来了解公司的业务收益情况。
5.员工培训:员工培训是提升员工能力和企业竞争力的重要手段,劳务公司应根据员工培训情况来评估公司的绩效。
二、考核方法的制定在制定考核方法时,需要考虑到公司的业务特点、经营目标等因素。
一般来说,劳务公司的绩效考核方法可以分为以下几种:1.目标管理法:目标管理法是一种目标导向的管理方法,通过设定目标、制定计划、实施考核等方式来推动公司的发展。
2.360度评估法:360度评估法是一种全方位的考核方法,既考核员工的工作表现,也考核员工的工作态度、管理能力等方面。
3.绩效奖惩制度:绩效奖惩制度是一种通过奖励优秀员工、惩罚不良员工来促进企业发展的管理制度。
三、考核周期的制定考核周期是指绩效考核的时间范围,一般来说,考核周期可以根据公司的经营情况来制定。
一般来说,劳务公司的考核周期可以分为以下几种:1.年度考核:年度考核是一种周期较长的考核方式,一般用于全年的绩效考核。
2.季度考核:季度考核是一种周期较短的考核方式,一般用于季度的绩效考核。
劳务派遣公司绩效考核与评价流程要求1. 引言劳务派遣公司作为中介机构,与用工单位和劳务工之间起到桥梁的作用,绩效考核和评价是衡量公司运营状况和员工表现的重要手段。
本文将探讨劳务派遣公司绩效考核与评价流程的要求和建议。
2. 绩效考核目标设定用工单位满意度:调查用工单位对公司服务质量、用工沟通和人员配备的满意度,以评估公司运营情况。
工作质量和效率:评估劳务工的工作质量和工作效率,包括工作态度、技能水平和完成工作的速度等。
安全和合规性:衡量公司在管理劳务工安全和遵守法律法规方面的表现。
客户关系管理:评估公司与用工单位之间的合作关系和建立长期合作的能力。
3. 绩效指标制定绩效指标是衡量绩效目标实现程度的具体指标,它应该具有可度量性、可衡量性、可比较性和有效性。
下面是一些可能的绩效指标:用工单位满意度调查得分:通过客户满意度问卷调查的分数来评估用工单位满意度。
招聘效果:根据用工单位的需求和岗位要求,评估公司的招聘和筛选能力。
劳务工的综合评价:综合考虑劳务工的工作质量、工作效率和工作态度,给予综合评价分数。
事故率:衡量公司管理劳务工的安全和合规性,统计事故发生率。
4. 绩效评价周期绩效评价周期是指绩效考核和评价的时间间隔,一般可以根据实际情况而定,常见的评价周期有季度评价、半年评价和年度评价。
评价周期较短可以更及时地发现问题和优化,但评价周期过长可能会导致问题积累和及时改进的机会减少。
5. 绩效考核流程步骤一:设定考核目标根据公司战略目标和各方利益要求,设定具体的考核目标。
步骤二:制定绩效指标根据目标设定,制定可度量的绩效指标,并确定评分标准。
步骤三:数据收集收集相关数据,包括用工单位满意度调查结果、招聘效果数据、劳务工的综合评价等等。
步骤四:绩效评估根据收集到的数据,对绩效指标进行评估,并给予评分。
步骤五:结果反馈将绩效评估结果及时反馈给相关部门和人员,让他们了解自己的绩效表现。
步骤六:改进计划根据评估结果,制定改进计划并跟踪执行效果,不断优化绩效考核流程。
劳务工管理、考核标准及实施细则为了进一步规范对劳务工及劳务费的管理,在确保劳务工安全生产的前提下,充分调动和激发劳务工的积极性,结合我处实际,特定如下细则:一、用人程序用人部门根据生产需求提前填报用人计划,经本部门分管领导批准后,报送到经营办,经营办将各部门用人计划汇总后报送生产准备处批复,经营办将生产准备处派遣来的人调派到各部门。
任何部门不得擅自用人,如不需要或违规违纪的劳务工部门负责人要及时办理清退手续并上报经营办。
二、劳务费标准执行《XX煤炭分公司劳务人员劳务费标准》(附后)。
三、考核办法1、考核范围是处所属各部门使用的所有劳务工。
2、考核目的是为了激发鼓励劳务人员的工作积极性,体现社会主义多劳多得、不劳不得的分配原则。
3、考核原则是力求对劳务工实行公平、公正、公开。
4、考评人员按百分制对劳务工进行考评,其中安全状况占25%(包括对安全知识的学习情况、作业和安全规程的遵守情况、自保和互保意识)、工作业绩占40%(包括工作任务完成的数量、质量、准确性、及时性以及临时安排任务的执行情况)、工作能力占25%(包括解决问题的能力、创新和执行能力)、工作态度占10%(包括工作责任感、积极性和纪律性)。
5、通过百分制考核,被考核人员的绩效考核结果应分为A、B、C、D四个等级,比例为2:6:1.5:0.5,考评人员要严格把关,不能搞平均主义。
若劳务人员连续三个月被考核为D级,由被服务部门及时上报经营办,并办理清退手续。
A、B、C、D各级工资浮动比例以次为12%、0、-12%、-2096(劳务工劳务费考核表附后)。
个人应得劳务费二本月出勤X标准劳务费X(1±浮动比例)6、各部门负责人每月底对所属劳务工进行考核一次,下月初将考核结果报送经营办。
7、为了鼓励劳务工提高职业技能,很好的服务于生产,凡是通过国家省部级或XX职业技能鉴定站职业技能等级鉴定,取得职业技能等级证书,并与所从事岗位相一致的,由各部门负责统计并将相关证件送经营办备案,我处将按公司专业技能津贴标准执行。
劳务派遣公司绩效考核制度一、考核目的为提高劳务派遣公司职工素质、工作效监督、激励机制,全面考评职工的“德、能、勤、绩、”作为职工升(降)职、岗位工资调整、效益工资分配的依据,特制定本考核细则。
二、考核的基本原则1、客观性原则:以事实为依据,客观反映工作绩效和工作能力的真实情况;2、程序性原则:按照规定的内容、程序与方法分层次并按要求进行考核;3、公平性原则:考核管理力求公平、公正、公开,以保证其可操作性及合理有效性。
三、考核范围1、劳务派遣公司管理者、职工、以及聘用人员均需考核,并适用本办法。
2、试用期职工不参加全年考核。
3、因私、因病而连续缺勤三十日以上者。
四、考核的种类考核分试用考核、平时考核、专业考核、年终考核四类。
1、试用考核劳务派遣公司新招收职工实行试用期,试用期满后应参加转正考核,由经理负责。
如经理认为有必要延长试用时间或改派其他部门试用,试用人员撰写试用期转正考核工作总结。
应填写《转正考核表》,提出考核意见,呈送劳务派遣公司经理审核批准。
2、平时考核(1)经理对其职工就劳务派遣公司认同度、工作岗位评价、工作业绩、工作效率、专业技能、品德作风、敬业精神、工作纪律等项目进行全面考核。
如有特殊功过者,应及时报请劳务派遣公司经理给予职工奖励:(2)劳务派遣公司指定专人对职工考勤、工作业绩进行全面考核,作为全年工作绩效考核的依据。
3、专业考核职工申请升、降、调等职,进行必要的劳务派遣公司生产操作技能、专业知识考核,以作为职工晋职、调薪依据。
4、年终考核(1)考核时间:每年元月4日至当年春节放假前:(2)考核内容:以岗位职责和经济目标为重点,本着全面综合”原则,对各部门全年劳务派遣公司生产任务、经济目标考核,同时审核各部门全年经济指标和利润完成情况,以标考核,同时审核各部门全年经济指标和利润完成情况,以利劳务派遣公司考核职工全年绩效奖惩兑现。
五、考核方式1、采用自我总结、同事评议、上级考核相结合的方式进行。
劳务公司绩效考核细则
一、考核目的
为了加强对劳务公司的管理,营造公平的用工环境,规范用工秩序。
同时鼓励劳务公司提供优质的劳动力资源,保障公司用工的目标达成,特制定本绩效考核办法。
二、考核原则
1、客观性:考核以公司目标为导向,以事实和数据为依据,客观的反映各家劳务公司的实际情况。
2、公平性:对于各家劳务公司使用相同的考核标准。
3、公开性:考核方案及考核结果向各家劳务公司定期公开(布),让其了解考核的要求及结果,以便各劳务公司有目的地改进工作内容及方向,为我司提供更优质、专业的服务。
三、考核对象
与我司签署劳务合作协议的各家劳务公司。
四、考核部门
本办法的考核部门为配送部BPO部(简称“BPO”)。
五、考核标准
BPO部将从人事基础类、服务质量类二项因素,十一个维度进行考评,具体考核标准以《劳务公司KPI考核细则》内容为准。
六、考核周期
考核周期为月度,下个月公布上个月的评分成绩及等级。
七、考核方式及内容
1、考核内容:
见附件1
2、考核总分(X)为100分,考核表中的分数直接对应最后的考核成绩及等级。
3、分值及扣减比例
4、每月由区域BPO经理根据当月实际操作情况,在下月初将各家劳务公司的考核结果汇总并保上级审批,审批通过后对外公布考核结果。
八、考核结果及奖惩
1、考核结果
劳务公司按考核成绩,分为A、B、C、D四个等级。
2、奖惩办法
1)月度评分为A等的劳务公司可优先续签合同,优先获得劳务用工订单,加10分的绩效分值,该分值可以累计使用并可以冲减其它月份的绩效分值,绩效加分有效期六个月,过期作废。
2)评分为B等的劳务公司正常接受劳务用工订单。
3)评分为C等的第一个月维持原状,累计两次扣减5%的月度管理费。
4) 评分为D等的劳务公司,第一次扣5%的月度管理费,累计两次扣减10%的月度管理费,第二次就要出具整改报告,限期一个月整改。
整改期间取消劳务用工订单,管理费用不做扣减。
5)连续3个月度等级为D级或者全年累计3个月度排名最后的劳务公司,公司有权停止下达任务指标或者停止合作关系。
九、考核结果应用
1、结果反馈
BPO部应及时将考核结果通过邮件反馈给各家劳务公司。
2、绩效整改
绩效考核不合格的劳务公司提交整改措施,拟定的整改措施提交到BPO部做审核,审核通过后劳务公司根据整改措施做出详细整改报告,劳务公司需严格按照报告执行整改,在整改期间不给予劳务工用工订单。
如果在规定整改期限内,仍无法达到整改方案的要求,则停止与该劳务公司合作。
十、解释权及生效日期
1、本制度由配送部BPO负责修订,最终解释权归BPO部。
2、本制度自发布之日起生效。
附件1:
KPI考核细则
[标签:标题]
页脚内容4
页脚内容5
页脚内容6
分类序号考核内容评分标准
(%)
(分)项目部门周期
3、单独做分拨中心业务的劳务公司同样适用上面考核办法;
4、每项分值扣减到此项分值为零截止,没有负分,加分项同样不超过本项分值最高分,考核项目当月没有指标的此项分值视为满分;
5、实行月度评分制,区域BPO每月初对上月各家劳务公司做评分,根据评分确定等级,每个等级对应着相应的奖惩标准;
6、劳务公司涉及多地管理的,按区域单独进行考核,分区域独立计算分值,奖惩也是按区域独立进行;
7、有下列事项之一:(当月的KPI不合格,评分等级为D级)
1)工资没有准时发放;2)社保未正常缴纳;3)个税未正常申报;4)出现意外、安全等类事件时不及时响应、不安排专人处理;
8、各项指标完成以BPO部门月度公布的考核结果为准。
附件2:
页脚内容7
[标签:标题]评分成绩:
等级奖惩:
本月度绩效评分,华东美臣公司评级为A等,得到10分的绩效奖励,优先分配用工订单;华东迪亚公司评级为B等;华东施朗公司评分为C等,提出黄牌预警;华南迪亚公司评级为D 等,扣减上月度5%的月度管理费用,并出整改措施提交整改报告,本月度取消劳务用工订单。
请各家公司在三个工作日内做确认,在此期间由区域BPO负责做沟通工作,三个工作日后,未提出疑义的、未做确认的都默认为接受此考评结果,此考评结果在当月执行。
特此说明,请各家劳务公司知悉。