建筑制图模拟试题
- 格式:doc
- 大小:173.00 KB
- 文档页数:6
工程制图模拟试题1及答案一、填空:1、建筑总平面图中标注的尺寸是以_______为单位,一般标注到小数点后_____位;其它建筑图样(平、立、剖面)中所标注的尺寸则以_______为单位;标高都以_______为单位。
2、总平面图是用来表示整个建筑基地的总体布局,包括______________________ ________________________________________________________等情况。
《国家制图标准》规定:总平面图的常用比例应为_________,________,________。
3、总平面图中新建房屋的层数标注在_____________,一般低层、多层用_____表示,高层用________表示。
4、建筑立面图是平行于建筑物各个立面(外墙面)的正投影图,主要用来表达____________________________________________________________________。
5、立面图中用加粗实线表示___________,用粗实线表示_______________。
6、建筑剖面图是建筑物的垂直剖面图,它是表示建筑物内部垂直方向的_________________________________等情况的图样。
剖面图的剖切位置一般选择在较复杂的部位,如通过___________________________________等部位。
表示剖面图剖切位置的剖切符号应表示在______层平面图中。
7、结构施工图主要表达结构设计的内容,它是表示建筑物___________________________________的布置、形状、大小、材料、构造及其相互关系的图样。
结构施工图一般有____________________________________________________。
8、由混凝土和钢筋两种材料构成的构件,称为__________构件。
建筑制图与识图模拟题及参考答案一、单选题(共40题,每题1分,共40分)1、完全对称的立面图,可只画一半,在对称轴处加绘()。
A、连续编号B、省略符号C、对称符号D、直径符号正确答案:C2、建筑施工图上一般注明的标高是()。
A、绝对标高B、相对标高C、要看图纸的说明D、绝对和相对均可正确答案:B3、绘图用三角板有()种。
A、四种B、二种C、一种D、三种正确答案:B4、围合成室内空间的底面、侧面和顶面称为()。
A、室内造型B、室内装饰C、室内界面D、室内构造正确答案:C5、()线表示通过物体的中心线。
A、单点划线B、双点划线C、虚线D、实线正确答案:A6、室内顶棚平面图不同层次的标高,一般标注该层次距()楼面的高度。
A、顶层B、任意层C、本层D、一层正确答案:C7、建筑结构按层数来划分有底层结构、高层结构与()。
A、框架结构B、多层结构C、排架结构D、墙结构正确答案:B8、相互平行的图线,其间隙不宜小于其中的粗线宽度且又不小于()mm。
A、0.7B、0.9C、0.4D、0.5正确答案:A9、一套完整的装饰施工图,一般由()图纸组成。
A、装饰平面图B、装饰平面图C、装饰平面图D、装饰平面图正确答案:B10、主要用来确定新建房屋的位置、朝向以及周边环境的关系的是()。
A、建筑立面图B、总平图C、建筑平面图D、功能分区图正确答案:B11、要查阅顶棚上的装饰图形,一般从()中查得。
A、装饰剖面图B、装饰立面图C、装饰平面图D、吊顶平面图正确答案:D12、装饰施工图是按()的基本方法来表示室内各部位相互关系。
A、符号B、比例C、线条D、投影视图正确答案:D13、剖切位置线用一组不穿越图形的粗实线表示,一般长度正确的是()。
A、8—10mmB、6—10mmC、6—8mmD、4—6mm正确答案:B14、尺寸界线及尺寸线应用()绘制。
A、细实线B、细单点长画线C、中粗实线D、粗实线正确答案:A15、有关门窗的开关线,下述论点正确的是()。
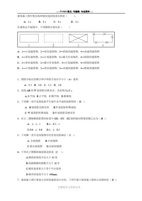
建筑施工图中粗实线和细实线的线宽比例是()。
A:2:1 B:3:1 C:4:1 D:5:1在建筑总平面图中,下列图例分别代表()A、1—计划建筑物,2—原有建筑物,3—拆除的建筑物,4—改建的建筑物B、1—原有建筑物,2—计划建筑物,3—露天作业场所,4—拆除的建筑物C、1—原有建筑物,2—露天作业场所,3—计划建筑物,4—拆除的建筑物D、1—计划建筑物,2—原有建筑物,3—改建的建筑物,4—拆除的建筑物1、图纸中标注的数字和字母的字高应不小于(A)毫米。
A.3.5 B.3.0 C.2.5 D.2.02、直线AB的W面投影反映实长,该直线为( C )。
A.水平线B.正平线C.侧平线D.侧垂线3、下列哪一项不是投影面平行面中水平面的投影特性( D )。
A. H面投影反映实形B.V面投影积聚成线C. W面投影积聚成线D.V面投影反映实形4、在正二测轴侧投影图坐标系中OX、OY、OZ轴的轴向伸缩系数之比为( B )。
A. 1:1:1B.1:0.5:1C.0.9:1:0.6D.1:1:0.55、下列哪一类不是剖视图中经常采用的画法( C )。
A .全剖视图 B.半剖视图C.移出剖视图D.局部剖视图6、下列关于楼梯的描述错误的是(C )。
A.梯段的坡度不应大于45度B.每跑楼梯的级数不大于18步C.梯段宽度要大于等于平台宽度D.梯井的宽度不大于400mm。
7、建筑施工图主要表示房屋的建筑设计内容,下列不属于建筑施工图表示范围的是( D )。
A.房屋的总体布局B.房屋的内外形状C.房屋内部的平面布局D.房屋承重构件的布置8、结构施工图包括(C )等。
A.总平面图、平立剖、各类详图B.基础图、楼梯图、屋顶图C.基础图、结构平面图、构件详图D.配筋图、模板图、装修图9、结构布置图常用的比例为(D )。
A.1:200,1:500,1:1000 B.1:5,1:10,1:20C.1:10,1:20,1:50 D.1:50,1:100,1:20010、在结构平面图中,YTB代表构件(C )A.楼梯板B.预制板C.阳台板D.预应力板11、找到与投影图相对应的几何体,并填写相应的编码。
建筑工程制图模拟试卷
一、填空题(共14空,每空1分,共14分)
1.三视图之间的投影联系规律为______________、_____________、__________________。
2.工程图纸上常用文字有汉字、______________、数字、__________字母。
3建筑工程图上标注的尺寸数字,除标高及总平面图以___________为单位外,其余都以_________为单位。
4根据断面图在视图中的位置,可分为_______________、_____________和中断断面图三种。
5.梁平法施工图的表现方法有____________方式和___________方式两种。
6.标注组合体的尺寸,可分为三类:____________、_____________和______________。
二、补全三面投影图中所缺图线
四、补全第三个视图
五
1-1 2-2
画出1-1 全剖图,2-2半剖图
仔细阅读建筑施工平面图,补全平面图中的尺寸数字和轴线编号并填空。
1.该房屋单元总长______m,总宽 ______m,墙厚为_______mmm.
2.左边客厅开间为______m,进深 ______m
3.左边客厅与厨房的高差为______m,左边客厅与卫生间的高差为______m。
4.横向定位轴线为______根,纵向定位轴线为______根。
建筑制图(专升本)模拟作业真题题目及答案一、单选题(本部分共55题,每题1分,共55分)1、在土木工程图中有剖切位置符号及编号:,其对应图 2-2为( )。
A.剖面图、向左投影B.剖面图、向右投影C.断面图、向左投影D.断面图、向右投影参考答案: D2、在重合断面图中,断面轮廓线应采用 ( ) 画出。
A.粗实线B.细实线C.中实线D.虚线参考答案: A3、A0号幅面的图纸其尺寸为() mm.A.1189×841B.1000×800C.841×594D.594×420参考答案: A4、画图时,粗、细一档实线形形的线宽为()A.2b、b 、0.5bB.b、0.5b 、0.25bC.b、0.5b 、0.35bD.1.2b 、0.6b 、0.3b参考答案: B5、在土建施工图中,材料图例表示( )。
A.混凝土B.钢筋混凝土C.砖D.三合土参考答案: C6、房屋施工图一般包括建筑施工图、结构施工图以及 ( )。
A.门窗施工图B.设备施工图C.装修详图D.模板详图参考答案: B7、在某一张建施图中,有详图索引其分母 4的含义为 ( C )。
A.图纸的图幅为 4 号B.详图所在图纸编号为 4C.被索引的图纸编号为 4D.详图(节点)的编号为 48、在结构平面图中,构件代号 TB 表示 ( )A.平板B.阳台板C.预制多孔板D.楼梯板参考答案: D9、结构施工图一般包括施工说明、基础图、各层结构平面图以及 ( )。
A.设备图B.构件详图C.装修图D.门窗构造图参考答案: B10、钢筋混凝土梁详图常用的比例为( )A.1 : 1、1 :2、1 : 5B.1 : 10、1 : 20、1 : 50C.1 : 100、1 : 150、1 : 200D.1 : 200、1 : 250、1 : 500参考答案: B11、在土建施工图中,尺寸线的线型为 ( )。
A.细实线B.粗实线C.细点划线D.中实线参考答案: A12、在土建工程图中,细点划线一般表示 ( )。
建筑制图及识图模拟考试题(附答案)一、单选题(共43题,每题1分,共43分)1.定位轴线采用( )线型。
A、实线B、细点划线C、虚线D、波浪线正确答案:A2.标题栏的位置一般在图幅的( )。
A、右下角B、左下角C、左上角D、右上角正确答案:A3.房屋结构中基础梁的代号为.( )A、JLB、TLC、WLD、LL正确答案:A4.正垂面与侧垂面相变,其交线是( )。
A、侧垂线B、一般线C、网D、水平线正确答案:B5.在施工中,L代表( ).A、柱B、板C、墙D、梁正确答案:D6.三投影面体系中,H面、V面投影在X轴方向均反映形体的长度且互相对正,称之为( )。
A、长对正B、高平齐C、宽相等D、三等正确答案:A7.钢筋工程施工中要看懂( )。
A、结构施工图B、土建施工图与结构施工图C、总平面图D、土建施工图正确答案:A8.A2图纸幅面的尺寸规格是( )。
A、594×841B、420×630C、420×594D、297×420正确答案:C9.在杆件投影图的某B处用折断线断开,然后将断面图画于其中的画法称为( )A、局部断面图B、移出断面图C、中断断面图D、重合断面图正确答案:C10.H面投影反映形体的( )。
A、侧面形状和高度、宽度两个方向的尺寸B、正面形状和高度、长度两个方向的尺寸C、顶面形状和长度、宽度两个方向的尺寸D、底面形状和长度、宽度两个方向的尺寸正确答案:C11.如果形体是对称的,画图时常把形体投影图以对称线为界一半画外形图、一半画剖面图,这种剖面图称为( )。
A、半剖面图B、断面图C、阶梯剖面图D、对称剖面图正确答案:A12.某构件形体是对称的,画图时把形体的一半画成剖面图,这样组合而成的投影图叫做( )A、展开剖面图B、半剖面图C、局部剖面图D、全剖面图正确答案:B13.正三棱柱的三面投影中,可能有( )三角形。
A、一个B、三个C、没有D、两个正确答案:A14.给水排水工程图常用代号图例中“——J——”表示。
(建筑制图)试题及答案一、选择题1. 下列哪个软件适用于建筑制图?A. PhotoshopB. AutoCADC. ExcelD. Word答案:B. AutoCAD2. 在CAD软件中,图层的作用是什么?A. 控制线段的颜色B. 控制线段的粗细C. 控制线段的显示与隐藏D. 控制线段的长度答案:C. 控制线段的显示与隐藏3. 建筑制图中的比例尺是什么意思?A. 表示具体尺寸的标注B. 表示图纸上图形与实际尺寸之间的比例关系C. 表示建筑物的总体尺寸D. 表示建筑物的平面布局答案:B. 表示图纸上图形与实际尺寸之间的比例关系二、填空题1. CAD是什么的缩写?答案:计算机辅助设计(Computer-Aided Design)2. 建筑制图中常用的标准比例尺有哪几种?答案:1:50、1:100、1:200等3. 建筑制图中的平面图通常包括哪几个方面?答案:布局图、立面图、剖面图等三、简答题1. 什么是建筑制图?答案:建筑制图是通过图纸、符号和标注等方式,将建筑设计方案转化为可实施的施工图纸的过程。
2. 建筑制图的主要步骤有哪些?答案:建筑制图主要包括构思、绘制平面图、标注尺寸和文字、绘制立面图和剖面图等步骤。
3. 建筑制图中,常用的图形符号有哪些?答案:常用的图形符号有墙体、门窗、家具、电气设备等,它们通过特定的图形标识在图纸上表示相应的建筑元素。
四、综合题请根据以下要求,绘制一张简单的建筑平面图。
要求:绘制一个长方形的建筑平面图,包括四堵墙体、两个门和四个窗户。
答案:(请参照以下示意图)墙体:使用直线工具绘制四个相互连接的直线,形成长方形。
门:在建筑平面图中选择门的位置,绘制与墙体相连的矩形。
窗户:在建筑平面图中选择窗户的位置,绘制与墙体相连的矩形。
注意:在绘制过程中,请根据实际尺寸选择合适的比例尺,并标注尺寸。
通过以上试题及答案,希望能为您提供一些关于建筑制图的基础知识及技巧。
建筑制图作为建筑设计的重要环节,对于项目的实施和沟通起着至关重要的作用。
建筑识图与构造模拟习题一、单选题(共100题,每题1分,共100分)1.建筑施工的主要图样是()。
A、轴测投影B、多面正投影C、标高投影D、透视投影正确答案:B2.柱平法制图规则中,框支柱的代号是()。
A、XZB、KZC、KZZD、GZ正确答案:C3.基础埋深不超过()的称为浅基础。
A、5MB、6MC、3MD、4M正确答案:A4.定位轴线的端部为圆,圆直径为 mm。
()A、细实线;8-10B、细实线;10-12C、粗实线;10-12D、粗实线;8-10正确答案:A5.坍落度是表示混凝土 ( ) 的指标。
A、保水性B、流动性C、强度D、粘聚性正确答案:B6.台阶与建筑出人口之间的平台一般深度不应()且平台需做()的排水坡度。
A、小于 1500mm,2%B、小于2500 mm,5 %C、小于800mm,5 %D、小于1000mm,2%正确答案:D7.建筑物中屋面坡度小于 ( ) 的屋顶称为平屋顶。
A、5%B、2%C、4%D、3%正确答案:A8.正确的尺寸标注方法是()A、轮廓线可用做尺寸线B、中心线可用做尺寸线C、轮廓线不可用做尺寸界线D、尺寸界线不能做为尺寸线正确答案:D9.同一图幅内应当选用同一个线宽组,当粗实线线宽取1mm时,细实线应取()。
A、0.3mmB、0.5mmC、0.25mmD、0.2mm正确答案:C10.模数6M相应的尺寸为()。
A、60mmB、6000mmC、600mmD、60000mm正确答案:C11.字体的号数,即字体的()。
A、高度B、宽度C、角度D、长度正确答案:A12.哪个不属于变形缝的类型有()A、抗震缝B、弹性缝C、伸缩缝D、沉降缝正确答案:B13.单层厂房的横向定位轴线是()的定位轴线。
A、平行于屋架B、垂直于屋架C、按1、2…编号D、按A、B…编号正确答案:A14.下列哪一个基础为柔性基础?()A、毛石基础B、素混凝土基础C、钢筋混凝土基础D、砖基础正确答案:C15.伸缩缝是为了预防()对建筑物的不利影响而设置的。
建筑识图与构造考试模拟题+参考答案一、单选题(共65题,每题1分,共65分)1.垂直面的三面投影,有( )投影为原图形的相似形。
A、1个B、0个C、3个D、2个正确答案:D2.在建筑总平面图的常用图例中,对于计划扩建建筑物外形用( )。
A、中虚线B、点划线C、细实线D、粗实线正确答案:A3.图样中的汉字采用长仿宋字体时,字高应是字宽的( )倍。
A、2/3B、1.414C、0.7D、0.707正确答案:B4.建筑剖面图的剖切位置应在( )中表示,剖面图的图名应与其剖切线编号对应。
A、底层建筑平面图B、屋顶建筑平面图C、总平面图D、标准层建筑平面图正确答案:A5.依据《建筑设计防火规范》的规定,民用建筑的耐火等级分为( )A、四级B、三级C、二级D、一级正确答案:A6.总平面图上的标高尺寸及新建房屋的定位尺寸,均以( )为单位。
A、dmB、mC、mmD、cm正确答案:B7.定位轴线的端部圆圈线型为( )A、中实线B、细实线C、细虚线D、粗实线正确答案:B8.抹灰工程应分层进行,其中底层主要的作用是( )。
A、找平B、装饰C、与基体粘结D、保护正确答案:C9.影响基础埋深的主要因素不包括( )。
A、建筑物的形状B、土冻结深度C、地下水位D、地基土层构造正确答案:A10.关于点的投影,下列叙述正确的是( )A、空间两个点,在三个投影面上必定都有两个点的投影B、在正投影中,空间一个点在一个投影平面上有时可有两个点的投影C、根据一个投影面上点的投影就能决定这个点的空间位置D、在正投影中,空间一个点在一个投影面上仅有一个点的投影正确答案:D11.平开窗的窗扇宽度一般为( ),高度为800mm~1500mm。
A、200~300B、1000~1200C、400mm~600mmD、100~200正确答案:C12.在普通高层住宅中应用最多的结构是( )A、砖混结构B、木结构C、钢筋混凝土结构D、砌体结构正确答案:C13.物体的三视图是按照( )方法绘制的。
2.求二平面的交线MN,并判别可(10建筑制图模拟试卷A解题要求:作图准确、线形分明、标记清楚、保留作图线。
1. ( 1 )过A 点在三角形ABC 内作一正平线CD; (2)用直角三角形法求BC 的实长。
(10分)3.根据轴测图画出其三面投影图(尺寸直接在轴测图上截取)(16分)b'UIV分析两圆柱(孔)相交的情况,作出其相贯线的投影。
(12分)把正立面图改为半剖面图(7-/剖面图)。
(材料:混凝土)(12分)4.分析屋顶面交线,完成俯视图。
(14分)8.填空题:(12分)(1) ___________________________________________ 房屋施工图由于专业分工不同,可分为图、__________________________________________ 图、 ________ 图。
(2)建筑工程图一般使用三种线宽,且互成一定的比例,即粗线、中粗线、细线的比例规定为b、____ b、__ b o(3 )定位轴线的端部圆的直径为___mm,用_____ 线绘制。
横向定位轴线编号采用______________ 从_____ 至 ___ 顺序编写。
竖向编号采用________________ 从_____ 至____ 顺序编写。
(4)标高分为____ 标高和_____ 标高。
其中______ 标高是以青岛附近的黄海平均海平面为零点作为基准的标高。
______ 标高是以房屋底层室内主要地面为零点作为基准的标高。
1. (1)过A点在三角形ABC内作一正平线CD;2.求二平面的交线并判别可见(10 (2)用直角三角形法求BC的实长。
解题要求:作图准确、线形分明、标记清楚、保留作图线。
根据轴测图画出其三面投影图(尺寸直接在轴测图上截取)2b'分析两圆柱(孔)相交的情况,作出其相贯线的投影。
(12分)把正立面图改为半剖面图(/-/剖面图)。
(材料:混凝土)(12分)4.分析屋顶面交线,完成俯视图。
(建筑制图)试题及答案一、选择题(每题2分,共20分)1. 在建筑制图中,表示建筑物平面布局的图是:A. 平面图B. 立面图C. 剖面图D. 详图答案:A2. 建筑制图中的尺寸线通常采用哪种线型?A. 虚线B. 点画线C. 粗实线D. 细实线答案:D3. 建筑制图中,用于表示建筑物高度的图是:A. 平面图B. 立面图C. 剖面图D. 详图答案:B4. 建筑制图中的图例是用来表示:A. 材料B. 尺寸C. 比例D. 颜色答案:A5. 在建筑制图中,表示建筑物内部结构的图是:A. 平面图B. 立面图C. 剖面图D. 详图答案:C6. 建筑制图中,用于表示建筑物内部空间分隔的图是:A. 平面图B. 立面图C. 剖面图D. 详图答案:A7. 建筑制图中,用于表示建筑物内部细节的图是:A. 平面图B. 立面图C. 剖面图D. 详图答案:D8. 在建筑制图中,表示建筑物与周围环境关系的图是:A. 总平面图B. 立面图C. 剖面图D. 详图答案:A9. 建筑制图中,用于表示建筑物内部管道布置的图是:A. 给排水图B. 电气图C. 结构图D. 详图答案:A10. 在建筑制图中,表示建筑物内部电气系统布置的图是:A. 给排水图B. 电气图C. 结构图D. 详图答案:B二、填空题(每题2分,共20分)1. 建筑制图中的______是用来表示建筑物的尺寸和位置。
答案:尺寸线2. 建筑制图中的______是用来表示建筑物的垂直高度。
答案:立面图3. 建筑制图中的______是用来表示建筑物的内部结构。
答案:剖面图4. 建筑制图中的______是用来表示建筑物的详细构造。
答案:详图5. 建筑制图中的______是用来表示建筑物与周围环境的关系。
答案:总平面图6. 建筑制图中的______是用来表示建筑物的平面布局。
答案:平面图7. 建筑制图中的______是用来表示建筑物内部的管道布置。
答案:给排水图8. 建筑制图中的______是用来表示建筑物内部的电气系统布置。
一、单选题1.台体需要标注的尺寸是( )A、两个底面形状尺寸和两底面间的距离B、所有线段的定形尺寸C、一个底面形状尺寸和两底面间的距离D、底面形状尺寸答案: A2.三个视图均为圆的基本体是( )A、圆B、圆柱C、圆锥D、圆球答案: D3.在画斜二测圆的投影时所采用的方法是()A、坐标法B、八点投影法C、同心圆法D、四心近似圆弧法答案: D4.汉字的高度应不小于()A、2.5mmB、1.8mmC、3.5mmD、1.5mm答案: C5.点A(0,0,10),则其()面的投影在原点。
A、HB、VC、WD、都不正确答案: A6.一两个视图为圆的形体是( )A、直棱柱B、圆柱C、组合柱D、前三者答案: BA、斜投影法B、中心投影法C、平行投影法D、正投影法答案: C8.在钢筋混凝土构件详图中,构件轮廓应画成( )A、点画线B、细实线C、中实线D、粗实线答案: D9.轴线垂直H面圆柱的正向轮廓素线在左视图中的投影位置( )A、在左边铅垂线上B、在右边铅垂线上C、在轴线上D、在上下水平线上答案: B10.在体表面取点,首先应( )。
A、判定点所在面的位置B、作出辅助直线C、作出辅助圆线D、直接求答案: A11.画侧平面圆的正等测图应选用的轴测轴是( )A、X、Y轴B、X、Z轴C、Y、Z轴D、任意两轴答案: C12.在圆锥面上取点( )。
A、都要用辅助圆法求B、都要用辅助直线法求C、都必须作辅助线求D、在轮廓素线上时可直接求答案: B13.斜二测图的轴向伸缩系数是( )A、p=q=r=1B、p=q=r=0.82C、p=r=1,q=0.5答案: C14.以下不是制图工具的是()A、图板B、丁字尺C、三角板D、圆规答案: A15.在用曲线板描绘曲线的时候每描绘一段应不少于()个点。
A、5B、6C、4D、3答案: C16.截平面倾斜于圆柱的轴线,截平面与圆柱的交线是()A、圆B、直线C、双曲线D、椭圆答案: D17.通过锥顶和底平面截切四棱锥,截交线的空间形状为( )A、五边形B、底面类似形C、三角形D、四边形答案: C18.正面斜二测Y轴的轴向变形系数为()A、1B、0.5C、0.94D、0.82答案: B19.当截平面倾斜于圆锥的轴线与素线都相交时,产生的截交线为()。
建筑制图与识图模考试题+参考答案一、单选题(共40题,每题1分,共40分)1、()是最常用的正投影制图工具。
A、卷式图柜B、图纸架C、丁字尺与三角板D、排笔正确答案:C2、用1:50比例绘图,实际尺寸10M,图纸尺寸是()。
A、400mmB、300mmC、200mmD、100mm正确答案:C3、装饰立面图就是建筑物外观墙面或建筑内部墙面与物体的()。
A、水电图B、机械图C、正立投影图D、家具图正确答案:C4、标注球的半径尺寸时,应在尺寸数字前加注符号()。
A、SΦB、RC、巾D、SR正确答案:D5、剖视的剖切符号应由剖切位置线及()组成,均以粗实线排列。
A、转折线B、引出线C、延展线D、剖视方向线正确答案:D6、拉丁字母、阿拉伯数字与罗马数字的字高,应不小于()mm oA、2.5B、3C、1.5D、4正确答案:A7、建筑物的墙体根据其受力特征分为承重墙和()oA、墙面B、非承重墙C、多层D、高层正确答案:B8、三棱尺有()种比例刻度。
A、2B、6C、3D、4正确答案:B9、掌握基本的()法则,是绘制轴侧效果图的基础。
A、二点透视B、透视制图C、俯视图D、轴测图正确答案:D10、顶棚平面图的基本内容不包括()oA、标明门窗的样式、尺寸B、标明灯具名称、规格、位置或间距C、标明顶棚吊顶装饰造型样式、尺寸及标高D、说明顶棚所用材料及规格正确答案:A11、为表示室内立面图在平面图上的位置,应在平面图上用()注明视点位置、投影方向及编号。
A、文字B、内视符号C、字母D、箭头正确答案:B12、每个图样一般都是由()种宽度的图线组成。
A、4B、1C、3D、2正确答案:C13、尺寸数字一般依据其方向注写在靠近尺寸线的()。
A、上方中部B、下方中部C、上方左侧D、上方右侧正确答案:A14、关于标高,下面()说法是错误的。
A、零标高应注“土”B、正标高必须注“+”C、正标高可不应注“+”D、负标高应注正确答案:B15、图样上的尺寸标注,不包括()。
建筑制图试题库及参考答案一、选择题(将正确答案的序号填入括号内)1.建筑工程图一般采用()。
A.正投影图B.轴测投影图C.透视投影图D.标高投影图2.用正投影图表达形体,至少需要()个投影。
A.1B.2C.3D.43.整个空间共有8个投影区,我国和世界上大部分国家均采用第()投影区。
A.一B.二C.三D.七4.水平投影面用()表示,其边缘的两根投影轴为()轴和()轴。
A.V、X、YB.H、X、ZC.W、Y、ZD.H、X、Y5.点P的正面投影用()表示。
A.pB.p′C.p″D.P6.如果M点的坐标为(10,20,30),N点的坐标为(30,20,10),那么,M点和N点到()的距离相等。
A.V面和H面B.V面和原点OC.H面和W面D.H面和原点O7.水平投影无法反映的坐标是()。
A.XB.YC.Z8.侧面投影无法反映的坐标是()。
A.XB.YC.Z9.图1中,位于H面上的点是()。
A.AB.BC.CD.E10.图1中,位于V面上的点是()。
A.AB.BC.CD.E11.图1中,位于W面上的点是()。
A.AB.BC.CD.E12.图1中,位于X轴上的点是()。
A.AB.GC.ED.F13.图1中,位于Y轴上的点是()。
A.AB.GC.ED.F14.图2中,A点位于B点的()。
A.左前下方B.左后下方C.右前下方D.右后下方15.图2中,B点位于C点的()。
A.左前上方B.左后上方C.右前上方D.右后上方图 1图 216.图2中,C点位于A点的()。
A.右后上方B.右后下方C.右前上方D.右前下方17.图3中,直线AB为()。
A.水平线B.正平线C.侧平线D.一般位置直线18.图3中,直线BC为()。
A.水平线B.正平线C.侧平线D.一般位置直线19.图3中,直线CD为()。
A.水平线B.正平线C.侧平线D.一般位置直线20.图3中,直线AD为()。
A.水平线B.正平线C.侧平线D.一般位置直线21.图4中,直线AB为()。
建筑制图模拟1 . A2图纸中,若图框线线宽为b,则标题栏外框线为(B)A.(正确答案)b B.0.7bC.0.5bD.0.25b2 . 绘制建筑施工图的顺序一般是()A.平面图━━立面图━━剖面图━━详图(正确答案)B.立面图━━平面图━━剖面图━━详图C.平面图━━剖面图━━立面图━━详图D.剖面图━━立面图━━平面图━━详图3 . 关于三面正投影图投影关系说明,错误的是()A.H面投影不反映形体的高度B.V面投影和W面投影都反映了形体的高度C.V面投影和H面投影都可以反映形体的长度D.H面投影和W面投影都能反映形体的高度(正确答案)4 . 若一直线H和W面投影都垂直于Y轴,则该直线一定为()A.水平线B.正平线(正确答案)C.正垂线D.铅垂线5 . 代号GJ是指()A.挂架B.钢筋C.刚架(正确答案)D.构件6 . 建筑总平面图中可以表示建筑物朝向的符号为()A.等高线B.指北针(正确答案)C.定位轴线D.对称符号7 . 画在图样轮廓线外围的尺寸线,与图样最外轮廓线的距离,不宜小于()A.5mmB.10mm(正确答案)C.15mmD.20mm8 . 根据梁的1-1移出断面图,判断图一、图二、图三和图四中,绘制正确的中断断面图是()[单选题]A.图一B.图二C.图三D.图四(正确答案)9 . 在建筑平面图中,位于②和③轴线之间的第一根分轴线的编号应为()A.2/1B.3/1(正确答案)C.1/2D.1/310 . 在正投影的三面投影展开图中,A点的水平投影a和正面投影a’的连线必定与OX轴()A.平行B.倾斜C.垂直(正确答案)D.交叉11 . 房屋工程施工图因专业不同,一般分为建筑施工图、结构施工图和()A.给水排水施工图B.装潢施工图C.基础施工图D.设备施工图(正确答案)12 . 建筑施工图采用的投影方法是()A.斜投影B.正投影(正确答案)C.中心投影D.垂直投影13 . 建筑施工图中规定,除总平面图外,零点标高应注写成()A.±0.0B.±0.00C.±0.000(正确答案)D.+0.00014 . 楼梯的建筑详图不包括()A.楼梯的平面图B.楼梯的剖面图C.楼梯的立面图(正确答案)D.踏步、栏杆等节点详图15 . 若一平面,其H和W面投影为垂直于Y轴的直线,则该平面一定为()A.水平面B.正平面(正确答案)C.正垂面D.铅垂面16 . 建筑总平面图中,用来表示新建建筑的出入口的符号为()A.▲(正确答案)B.●C.★D. ■17 . 从底层平面图可以看出室外平台标高为-0.050,则该平台的踢面高度是()[单选题]A.120mmB.150mm(正确答案)C.200mmD.250mm18 . 建筑立面图一般水平方向不注尺寸。
建筑施工图中粗实线和细实线的线宽比例是()。
A:2:1 B:3:1 C:4:1 D:5:1
在建筑总平面图中,下列图例分别代表()
A、1—计划建筑物,2—原有建筑物,3—拆除的建筑物,4—改建的建筑物
B、1—原有建筑物,2—计划建筑物,3—露天作业场所,4—拆除的建筑物
C、1—原有建筑物,2—露天作业场所,3—计划建筑物,4—拆除的建筑物
D、1—计划建筑物,2—原有建筑物,3—改建的建筑物,4—拆除的建筑物
1、图纸中标注的数字和字母的字高应不小于(A)毫米。
A.3.5 B.3.0 C.2.5 D.2.0
2、直线AB的W面投影反映实长,该直线为( C )。
A.水平线
B.正平线
C.侧平线
D.侧垂线
3、下列哪一项不是投影面平行面中水平面的投影特性( D )。
A. H面投影反映实形
B.V面投影积聚成线
C. W面投影积聚成线
D.V面投影反映实形
4、在正二测轴侧投影图坐标系中OX、OY、OZ轴的轴向伸缩系数之比为( B )。
A. 1:1:1
B.1:0.5:1
C.0.9:1:0.6
D.1:1:0.5
5、下列哪一类不是剖视图中经常采用的画法( C )。
A .全剖视图 B.半剖视图
C.移出剖视图
D.局部剖视图
6、下列关于楼梯的描述错误的是(C )。
A.梯段的坡度不应大于45度
B.每跑楼梯的级数不大于18步
C.梯段宽度要大于等于平台宽度
D.梯井的宽度不大于400mm。
7、建筑施工图主要表示房屋的建筑设计内容,下列不属于建筑施工图表示范围的是( D )。
A.房屋的总体布局B.房屋的内外形状
C.房屋内部的平面布局D.房屋承重构件的布置
8、结构施工图包括(C )等。
A.总平面图、平立剖、各类详图
B.基础图、楼梯图、屋顶图
C.基础图、结构平面图、构件详图
D.配筋图、模板图、装修图
9、结构布置图常用的比例为(D )。
A.1:200,1:500,1:1000 B.1:5,1:10,1:20
C.1:10,1:20,1:50 D.1:50,1:100,1:200
10、在结构平面图中,YTB代表构件(C )
A.楼梯板
B.预制板
C.阳台板
D.预应力板
11、找到与投影图相对应的几何体,并填写相应的编码。
6,8,7,2,9,10;
12、用形体分析法,对照轴侧图,选出正确的三面投影图( C )。
13、找出与投影图相对应的立体图形,并填写相应的编码。
1,5,9,4,7;
14、用形体分析法,对照轴侧图检查三面投影图,选择正确的三面投影图( B )。
15、被截切圆柱的侧面投影为( D )。
16. 结构布置图常用的比例为( D )
A.1:200,1:500,1:1000 B.1:5,1:10,1:20
C.1:10,1:20,1:50 D.1:50,1:100,1:200
17. 从H投影图中直接反映点到平面的距离,该平面为(D )。
A.水平面
B.正平面
C.正垂面
D.铅垂面
1、投影法分为中心投影、平行投影法;其中的平行投影法有分为斜投影、正投影。
2、同一个物体的三个投影图的间具有“三等”关系有:长对正、高平齐、宽相等。
3、组合体按组合特点分为:切割型、叠加型、综合型。
4、剖视图分类有:全剖视图、半剖视图、局部剖视图。
5、一幢房屋是由:基础、墙或柱、楼板层、楼梯、屋顶、门窗。
6、房屋施工图按专业不同分为:建筑施工图、结构施工图、设备施工图。
7、建筑制图中规定,在0号到2号图纸中,图框线离图纸左边缘的距离a=(25)mm,其余三边距离为c=(10)mm。
8、建筑制图尺寸标注的四要素是起止符号、尺寸线、尺寸界线、尺寸数字。
9、同一建筑形体的三面投影遵循投影的三等关系,即正面投影图和水平投影图的长对正、正面投影图和侧面投影图的高平齐、水平投影图和侧面投影图的宽相等。
10、根据平面与承影面位置关系的不同,平面可以分为一般位置平面、投影面平行面、投影面垂直面三种。
11、建筑总平面图中标注的尺寸是以( m)为单位;其它建筑图样(平、立、剖面)中所标注的尺寸则以( mm )为单位;标高都以(m)为单位。
12、基础结构图包括基础平面图、基础详图两部分。
13、若粗线宽度为b,则中线0.5b,细线0.25b;
14、建筑图中的尺寸除标高及总平面图以米为单位外,其他一律以毫米为单位;
15、平行正投影的性质有:积聚性,平行性,定比性,可量性;
16、标高用于表示某一位置的高度,分为绝对标高和相对标高两种;
17、建筑制图中规定,粗线、中线和细线的宽度各为(0.7—0.9mm=b)粗线=b,中线=0.5b,细线=0.35b。
18、钢筋混凝土梁和板的钢筋,按其所起的作用给予不同的名称,梁内有受力筋,架立筋和箍筋;板内有受力筋和分布筋;
19、根据直线和投影面相对位置关系的不同,直线可以分为一般位置直线,投影面平行线和投影面垂直线。
20、一般情况下,线性尺寸的尺寸界线垂直于尺寸线,并超过尺寸线约2---3毫米。
建筑结构按使用的材料不同,可分为钢筋混凝土结构、钢结构和木结构。
在钢筋混凝土结构图中,冷拔低碳钢的代号为φb_;
21、在楼层结构平面图中,雨篷梁用代号YPL表示。
22、比例的字高应该比图名的字高小1—2号;
23、建筑制图中的常用比例——1:20,1:50,1:100,1:200,1:500,1:1000
24、图样上标注直线尺寸时,尺寸的起止符号画法是如何规定的?
起止符号一般用中粗段斜线绘画,其倾斜方向应与尺寸界线成顺时针45度角,长度宜为2—3毫米。
25、由混凝土和钢筋两种材料构成的构件,称为钢筋混凝土构件构件。
钢筋按其强度和品种分为不同等级,其中Ⅰ级钢筋的直径符号;Ⅱ级钢筋的直径符号。
26、何为建筑详图?建筑详图有哪几种常用图样?
建筑详图是建筑细部的施工图,根据工程需要,对房屋的细部或构配件用较大的比例将其形状、大小、材料和做法,按正投影图的画法详细的画出来的图样;外墙剖视详图、门窗详图、楼梯详图、阳台详图、台阶详图、厕浴详图、厨房详图以及装修详图等;。