沥青混凝土路面厚度检测
- 格式:docx
- 大小:13.61 KB
- 文档页数:2
沥青混凝土路面厚度检测规范《公路工程质量检验评定标准》(JTG80 (1) -2004)《公路路基路面现场测试规程》(JTG-E60-2008 )路面厚度总厚度 < 60mm时,允许偏差分别为-5mm和-10mm;总厚度>60mm时,允许偏差分别为-8%和-15%的总厚度,H为总厚度(mm)。
前一数值为代表值,后一数值为合格值要求。
按双车道每200m检测一个点进行。
检测方法:采用100mm取芯机取芯(如仅测厚度,可采用50mm取芯机取芯),必须取至芯样底部,取出芯样后用正十字形标记在芯样表面标记,并从正十字开标记端部测量该芯样的4个厚度,取平均值为该芯样厚度(精确至1mm )。
芯样检测完成后的数值处理按以下附录进行。
附录H路面结构层厚度评定H.0.1评定路段内路面结构层厚度按代表值和单个合格值的允许偏差进行评定。
H.0.2按规定频率,采用挖验或钻取芯样测定厚度。
H.0.3厚度代表值为厚度的算术平均值的下置信界限值,即:-t X L X ——S#n式中:X L――厚度代表值(算术平均值的下置信界限);X ――厚度平均值;S――标准差;n ----- 检测点数;t ------ t分布表中随测点数和保证率(或置信度)而变的系数,可查附表B。
采用的保证率:高速、一级公路:基层、底基层为99%,面层为95%。
其他公路:基层、底基层为95%,面层为90%。
H.0.4当厚度代表值大于等于设计厚度减去代表值允许偏差时,则按单个检查值的偏差不超过单点合格值来计算合格率;当厚度代表值小于设计厚度减去代表值允许偏差时,相应分项工程评为不合格。
代表值和单点合格值的允许偏差见第7章各节实测项目表。
H.0.5沥青面层一般按沥青铺筑层总厚度进行评定,高速公路和一级公路分2〜3层铺筑时, 还应进行上面层厚度检查和评定。
第三节路面厚度检测一、路面厚度代表值与极值的允许偏差路面各结构层厚度的检测方法与结构层的层位和种类有关,基层和砂石路面的厚度可用挖坑法测定,沥青面层及水泥混凝土路面板的厚度应用钻孔法测定。
对于路面各层施工完成后及工程交工验收检查使用时,必须进行厚度的检测。
几种常用的路面结构层厚度的代表值与极值的允许偏差见表4-6。
几种常用的路面结构层厚度的代表值与极值的允许偏差表4-6(表格)1.抽检频率水泥混凝土面层,每200m每车道检查2处;沥青混凝土、沥青碎石及沥青贯入式面层每200m每车道检查一处;水泥稳定粒料基层及石灰稳定土底基层,每200m每车道检查一处。
2.仪具与材料(1)挖坑用的镐、铲、凿子、锤子、小铲、毛刷。
(2)取样用路面取芯钻机及钻头、冷水机。
钻头的标准直径为Φ100mm,如芯样仅供测量厚度,不作其他试验时,对沥青面层与水泥混凝土板也可用直径Φ50mm的钻头;对基层材料有可能损坏试件时,也可用直径Φ150 mm的钻头,但钻头深度均必须达到厚度。
(3)量尺:钢板尺、钢卷尺、卡尺。
(4)补坑材料:与检查层位的材料相同。
(5)补坑用具:夯、热夯、水等。
(6)其他:搪瓷盘、棉纱等。
二、挖坑法测定路面厚度(1)按随机选点法决定挖坑检查的位置。
如为旧路,测点有坑洞等显著缺陷或处于接缝处时,可在其旁边检测。
(2)选一块约40cmX40cm的平坦表面作为试验地点,用毛刷将其清扫干净。
(3)根据材料坚硬程度,选择镐、铲、凿子等适当的工具开挖这一层材料,直至层位底面。
在便于开挖坑的前提下,开挖面积应尽量缩小,坑洞大体呈圆形。
边开挖边将材料铲出置于方盘内。
(4)用毛刷将坑底清扫,作为下一层的顶面。
(5)将一把钢板尺平放横跨于坑的两边,用另一把钢尺或卡尺等量具在坑的中部位置垂直伸至坑底,测量坑底至钢板尺底面的距离,即为检查层的厚度,以cm计,精确至0.1 cm。
(6)用取样层的相同材料填补试坑。
对有机结合料稳定类结构层,应按相同配比用新版的材料分层填补,并用小锤夯实整平;对无机结合粒料结构层,可用挖坑时取出的材料,适当加水拌合后分层填补,并用小锤夯实整平。
沥青混凝土路面工程质量的检测的项目1、路基:压实度(检查方法:灌水法、灌砂法或环刀法;检查频率:每1000平方取每压实层抽查3点);道路弯沉(检查方法:弯沉仪检测;检查频率:每车道、每20m测1点);2、基层:原材料质量检测(检查方法:查检验报告、复验;检查频率:按不同材料进场批次,每批检查一次);压实度(检查方法:灌水法、灌砂法;检查频率:每1000平方取每压实层抽查3点);基层、底基层试件作7d无侧限抗压强度,(检查方法:现场取样试验;检查频率:每2000平方抽检1组(6块));道路弯沉(检查方法:弯沉仪检测;检查频率:每车道、每20m测1点);3、沥青面层:原材料质量检测(沥青:检查方法:查出厂合格证、检验报告并进场复验;检查频率:按同一厂家、同一品种、同一标号、同一批号进场的沥青(石油沥青每100t为一批,改性沥青每50t为一批)每批次抽检一次;沥青混合料所用的粗集料、细集料、矿粉、纤维稳定剂等:检查方法:观察、检查进场检验报告;检查频率:按不同品种产品进场批次和产品抽样检验确定);沥青混合料:检查方法:测温;检查频率:全数检查);沥青混合料马歇尔试验:(检查方法:现场取样试验;检查频率:每日、每品种取样一次);压实度(检查方法:马歇尔试验;检查频率:每1000平方取抽查1点);面层厚度:(检查方法:钻孔或刨挖;检查频率:每1000平方取抽查1点);道路弯沉(检查方法:弯沉仪检测;检查频率:每车道、每20m测1点)。
关于透水砖人行路面质量监督情况的报告透水砖人行路面具有良好的透水、透气性能,雨后不积水,雪后不打滑,可使雨水迅速渗入地下,补充土壤水和地下水,是取代彩板砖人行路面的新一代市政道路施工工艺。
透水砖是以无机非金属材料为主要原料,经成型等工艺处理后制成,具有较大水渗透性能的铺地砖,其边长大小、厚度、颜色可以按照建筑模数和设计要求确定,主要物理性能包括抗压强度、耐磨性、保水性及透水性。
沥青混凝土路面施工方案质量检测与验收标准为确保沥青混凝土路面施工的安全性、耐久性和质量可靠性,必须进行质量检测和验收工作。
本文将详细介绍沥青混凝土路面施工方案的质量检测与验收标准。
一、施工方案质量检测1. 油料品质检测施工前,应对使用的油料进行检测,确保其符合标准规定。
具体检测要点包括:(1)粘度测试:采用锥形滴定法或锥形温度法,测试沥青混凝土的粘度,确保其符合设计要求。
(2)渗透性测试:使用渗透计检测沥青的渗透性能,确定其适应路面工程的需要。
(3)溶剂溶解度测试:使用溶剂进行溶解度测试,评估沥青混凝土的稳定性。
2. 骨料质量检测骨料是沥青混凝土的主要成分之一,其质量直接影响路面的性能和寿命。
进行骨料质量检测时,需要注意以下方面:(1)筛分分析:采用筛网将骨料进行分级,确定其粒径分布以及符合率。
(2)石粉含量测试:使用石粉计对骨料中的石粉含量进行检测,确保其符合设计要求。
(3)含泥量测试:使用洗石法,测试骨料中的含泥量,以确保其在合理范围内。
3. 施工设备检测施工设备的检测对保证施工质量至关重要。
需要关注的设备包括摊铺机、压路机等。
相关检测标准包括:(1)摊铺机压力测试:使用压力计或压力传感器,检测摊铺机对沥青混凝土的压实力,确保其达到要求。
(2)压路机振动频率测试:使用振动计检测压路机的振动频率,以保证其对沥青混凝土进行有效压实。
(3)行走轮胎检测:检测行走轮胎的胎压和胎纹磨损情况,确保施工设备的正常使用。
二、施工方案验收标准1. 厚度沥青混凝土路面的厚度直接关系到其使用寿命和承载能力。
验收过程中需要使用合适的厚度测量仪器,根据设计要求进行测量,确保厚度符合要求。
厚度验收标准一般要考虑设计要求、工程等级和交通量等因素。
2. 平整度沥青混凝土路面的平整度是评价其使用性能的重要指标之一。
使用专业的平整度测量仪器,对路面进行测量。
根据规范要求,平整度验收标准一般包括纵向平整度和横向平整度。
3. 损坏程度验收过程中需要检查沥青混凝土路面的损坏情况,如龟裂、坑洞、变形等。
沥青混凝土路面厚度检测规范《公路工程质量检验评定标准》(JTG80(1)-2004)《公路路基路面现场测试规程》(JTG-E60-2008)路面厚度总厚度≤60mm时,允许偏差分别为-5mm和-10mm;总厚度>60mm时,允许偏差分别为-8%和-15%的总厚度,H为总厚度(mm)。
前一数值为代表值,后一数值为合格值要求。
按双车道每200m检测一个点进行。
检测方法:采用100mm取芯机取芯(如仅测厚度,可采用50mm取芯机取芯),必须取至芯样底部,取出芯样后用正十字形标记在芯样表面标记,并从正十字开标记端部测量该芯样的4个厚度,取平均值为该芯样厚度(精确至1mm)。
芯样检测完成后的数值处理按以下附录进行。
附录H 路面结构层厚度评定H.0.1评定路段内路面结构层厚度按代表值和单个合格值的允许偏差进行评定。
H.0.2按规定频率,采用挖验或钻取芯样测定厚度。
H.0.3厚度代表值为厚度的算术平均值的下置信界限值,即:式中:X L——厚度代表值(算术平均值的下置信界限);X——厚度平均值;S——标准差;n——检测点数;t?——t分布表中随测点数和保证率(或置信度?)而变的系数,可查附表B。
采用的保证率:高速、一级公路:基层、底基层为99%,面层为95%。
其他公路:基层、底基层为95%,面层为90%。
H.0.4当厚度代表值大于等于设计厚度减去代表值允许偏差时,则按单个检查值的偏差不超过单点合格值来计算合格率;当厚度代表值小于设计厚度减去代表值允许偏差时,相应分项工程评为不合格。
代表值和单点合格值的允许偏差见第7章各节实测项目表。
H.0.5沥青面层一般按沥青铺筑层总厚度进行评定,高速公路和一级公路分2~3层铺筑时,还应进行上面层厚度检查和评定。
附表B t n。
第三节路面厚度检测一、路面厚度代表值与极值的允许偏差路面各结构层厚度的检测方法与结构层的层位和种类有关,基层和砂石路面的厚度可用挖坑法测定,沥青面层及水泥混凝土路面板的厚度应用钻孔法测定。
对于路面各层施工完成后及工程交工验收检查使用时,必须进行厚度的检测。
几种常用的路面结构层厚度的代表值与极值的允许偏差见表4-6。
几种常用的路面结构层厚度的代表值与极值的允许偏差表4-6(表格)1.抽检频率水泥混凝土面层,每200m每车道检查2处;沥青混凝土、沥青碎石及沥青贯入式面层每200m每车道检查一处;水泥稳定粒料基层及石灰稳定土底基层,每200m每车道检查一处。
2.仪具与材料(1)挖坑用的镐、铲、凿子、锤子、小铲、毛刷。
(2)取样用路面取芯钻机及钻头、冷水机。
钻头的标准直径为Φ100mm,如芯样仅供测量厚度,不作其他试验时,对沥青面层与水泥混凝土板也可用直径Φ50mm的钻头;对基层材料有可能损坏试件时,也可用直径Φ150 mm的钻头,但钻头深度均必须达到厚度。
(3)量尺:钢板尺、钢卷尺、卡尺。
(4)补坑材料:与检查层位的材料相同。
(5)补坑用具:夯、热夯、水等。
(6)其他:搪瓷盘、棉纱等。
二、挖坑法测定路面厚度(1)按随机选点法决定挖坑检查的位置。
如为旧路,测点有坑洞等显著缺陷或处于接缝处时,可在其旁边检测。
(2)选一块约40cmX40cm的平坦表面作为试验地点,用毛刷将其清扫干净。
(3)根据材料坚硬程度,选择镐、铲、凿子等适当的工具开挖这一层材料,直至层位底面。
在便于开挖坑的前提下,开挖面积应尽量缩小,坑洞大体呈圆形。
边开挖边将材料铲出置于方盘内。
(4)用毛刷将坑底清扫,作为下一层的顶面。
(5)将一把钢板尺平放横跨于坑的两边,用另一把钢尺或卡尺等量具在坑的中部位置垂直伸至坑底,测量坑底至钢板尺底面的距离,即为检查层的厚度,以cm计,精确至0.1 cm。
(6)用取样层的相同材料填补试坑。
对有机结合料稳定类结构层,应按相同配比用新版的材料分层填补,并用小锤夯实整平;对无机结合粒料结构层,可用挖坑时取出的材料,适当加水拌合后分层填补,并用小锤夯实整平。
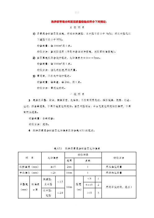
热拌沥青混合料面层质量检验应符合下列规定:主控项目1)沥青混合料面层压实度,对城市快速路、主干路不应小于96%;对次干路及以下道路不应小于95%。
检查数量:每1000m2测1点。
检验方法:查试验记录(马歇尔击实试件密度,试验室标准密度)。
2)面层厚度应符合设计规定,允许偏差为+10~-5mm。
检查数量:每1000m2测1点。
检验方法:钻孔或刨挖,用钢尺量。
3)弯沉值,不应大于设计规定。
检查数量:每车道、每20m,测1点。
检验方法:弯沉仪检测。
一般项目3表面应平整、坚实,接缝紧密,无枯焦;不应有明显轮迹、推挤裂缝、脱落、烂边、油斑、掉渣等现象,不得污染其他构筑物。
面层与路缘石、平石及其他构筑物应接顺,不得有积水现象。
检查数量:全数检查。
检验方法:观察。
4热拌沥青混合料面层允许偏差应符合表8.5.1的规定。
表8.5.1 热拌沥青混合料面层允许偏差注:1 测平仪为全线每车道连续检测每100m计算标准差σ;无测平仪时可采用3m直尺检测;表中检验频率点数为测线数;2 平整度、抗滑性能也可采用自动检测设备进行检测;3 底基层表面、下面层应按设计规定用量洒泼透层油、粘层油;4 中面层、底面层仅进行中线偏位、平整度、宽度、横坡的检测;5 改性(再生)沥青混凝土路面可采用此表进行检验;6 十字法检查井框与路面高差,每座检查井均应检查。
十字法检查中,以平行于道路中线,过检查井盖中心的直线做基线,另一条线与基线垂直,构成检查用十字线。
9.4 检验标准9.4.1 沥青贯入式面层质量检验应符合下列规定:主控项目1沥青、乳化沥青、集料、嵌缝料的质量应符合设计及本规范的有关规定。
检查数量:按不同材料进场批次,每批次1次。
检验方法:查出厂合格证及进场复检报告。
2压实度不应小于95%。
检查数量:每1000m2抽检1点。
检验方法:灌砂法、灌水法、蜡封法。
3弯沉值,不得大于设计规定。
检查数量:按设计规定。
检验方法:每车道、每20m,测1点。
沥青混凝土路面工程质量的检测的项目1、路基:压实度(检查方法:灌水法、灌砂法或环刀法;检查频率:每1000平方取每压实层抽查3 点);道路弯沉(检查方法:弯沉仪检测;检查频率:每车道、每20m测1点);2、基层:原材料质量检测(检查方法:查检验报告、复验;检查频率:按不同材料进场批次,每批检查一次);压实度(检查方法:灌水法、灌砂法;检查频率:每1 000平方取每压实层抽查3 点);基层、底基层试件作7d 无侧限抗压强度,(检查方法:现场取样试验;检查频率:每2000平方抽检1 组(6 块));道路弯沉(检查方法:弯沉仪检测;检查频率:每车道、每20m测1点);3、沥青面层:原材料质量检测(沥青:检查方法:查出厂合格证、检验报告并进场复验;检查频率:按同一厂家、同一品种、同一标号、同一批号进场的沥青(石油沥青每100t 为一批,改性沥青每50t 为一批)每批次抽检一次;沥青混合料所用的粗集料、细集料、矿粉、纤维稳定剂等:检查方法:观察、检查进场检验报告;检查频率:按不同品种产品进场批次和产品抽样检验确定);沥青混合料:检查方法:测温;检查频率:全数检查);沥青混合料马歇尔试验:(检查方法:现场取样试验;检查频率:每日、每品种取样一次);压实度(检查方法:马歇尔试验;检查频率:每1000平方取抽查1点);面层厚度:(检查方法:钻孔或刨挖;检查频率:每1000平方取抽查1 点);道路弯沉(检查方法:弯沉仪检测;检查频率:每车道、每20m测1点)。
关于透水砖人行路面质量监督情况的报告透水砖人行路面具有良好的透水、透气性能,雨后不积水,雪后不打滑,可使雨水迅速渗入地下,补充土壤水和地下水,是取代彩板砖人行路面的新一代市政道路施工工艺。
透水砖是以无机非金属材料为主要原料,经成型等工艺处理后制成,具有较大水渗透性能的铺地砖,其边长大小、厚度、颜色可以按照建筑模数和设计要求确定,主要物理性能包括抗压强度、耐磨性、保水性及透水性。
主控项目1)沥青混合料面层压实度,对城市快速路、主干路不应小于96%;对次干路及以下道路不应小于95%。
检查数量:每1000m2测1点。
检验方法:查试验记录(马歇尔击实试件密度,试验室标准密度)。
2)面层厚度应符合设计规定,允许偏差为+10~-5mm。
检查数量:每1000m2测1点。
检验方法:钻孔或刨挖,用钢尺量。
3)弯沉值,不应大于设计规定。
检查数量:每车道、每20m,测1点。
检验方法:弯沉仪检测。
一般项目3表面应平整、坚实,接缝紧密,无枯焦;不应有明显轮迹、推挤裂缝、脱落、烂边、油斑、掉渣等现象,不得污染其他构筑物。
面层与路缘石、平石及其他构筑物应接顺,不得有积水现象。
检查数量:全数检查。
检验方法:观察。
4热拌沥青混合料面层允许偏差应符合表8.5.1的规定。
表8.5.1 热拌沥青混合料面层允许偏差注:1 测平仪为全线每车道连续检测每100m计算标准差σ;无测平仪时可采用3m直尺检测;表中检验频率点数为测线数;2 平整度、抗滑性能也可采用自动检测设备进行检测;3 底基层表面、下面层应按设计规定用量洒泼透层油、粘层油;4 中面层、底面层仅进行中线偏位、平整度、宽度、横坡的检测;5 改性(再生)沥青混凝土路面可采用此表进行检验;6 十字法检查井框与路面高差,每座检查井均应检查。
十字法检查中,以平行于道路中线,过检查井盖中心的直线做基线,另一条线与基线垂直,构成检查用十字线。
检验标准9.4.1 沥青贯入式面层质量检验应符合下列规定:主控项目1沥青、乳化沥青、集料、嵌缝料的质量应符合设计及本规范的有关规定。
检查数量:按不同材料进场批次,每批次1次。
检验方法:查出厂合格证及进场复检报告。
2压实度不应小于95%。
检查数量:每1000m2抽检1点。
检验方法:灌砂法、灌水法、蜡封法。
3弯沉值,不得大于设计规定。
检查数量:按设计规定。
检验方法:每车道、每20m,测1点。
4面层厚度应符合设计规定,允许偏差为-5~+15mm。
1 沥青混凝土的相关检测1.1沥青砼路面平整度检测1.1.1检测器具与材料3m直尺、锲形塞尺、皮尺或钢尺、粉笔1.1.2方法与步骤1、准备工作(1)按有关规范规定选择测试路段。
(2)在测试路段路面上选择测试地点:当为施工过程中质量检测需要时,测试地点根据需要确定,可以单杆检测;当为路基路面工程质量检查验收或进行路况评定需要时,应连续测量l0尺。
除特殊需要者外,应以行车道一侧车轮轮迹(距车道线80一100m)作为连续测定的标准位置。
对旧路已形成车辙的路面,应取车辙中间位置为测定位置,用粉笔在路面上作好标记。
(3)清扫路面测定位置处的污物。
2、测试步骤(1)在施工过程中检测时,按根据需要确定的方向,将3m直尺摆在测试地点的路面上。
(2)目测3m直尺底面与路面之间的间隙情况,确定间隙为最大的位置。
(3)用有高度标线的塞尺塞进间隙处,量记其最大间隙的高度(mm),准确至0.2mm。
(4)施工结束后检测时,按现行《公路工程质量检验评定标准》(JTJ071—94)的规定,每1处连续检测10尺,测记10个最大间隙。
1.1.3计算单杆检测路面的平整度计算,以3m直尺与路面的最大间隙为测定结果。
连续测定10尺时,判断每个测定值是否合格,根据要求计算合格百分率,并计算10个最大间隙的平均值。
1.1.4应注意的问题(1)当为路面工程质量检查验收或进行路况评定需要时,应连续测量10尺。
(2)应以行车道一侧车轮轮迹(距车道线80-100cm)作为连续测定的位置。
(3)对旧路已形成车辙的路面,应取车辙中间位置为测定位置,用粉笔在路面上做好标记。
(4)清扫路面测定位置处的污物。
1.2沥青砼路面压实度的检测沥青混凝土压实度为现场毛体积密度与马歇尔标准密度之比,以马歇尔击实成型标准、试验路密实度或理论密度为准,压实度的检测是通过密度检测确定的。
在此,我们采用钻芯法检测器具:钻芯机、天平、水槽、吊篮拖车式钻芯机钻取的芯样图被锯开的芯样1.2.1试验步骤1、钻芯取样:芯样直径最少要100mm,当一次钻孔的芯样包括不同层位时,应将切割机将芯样沿各层结合面分层据开进行分别测定。
沥青路面厚度检测标准沥青路面厚度是指路面上铺设的沥青混凝土的厚度,它直接影响着路面的使用寿命和承载能力。
因此,对沥青路面厚度进行准确的检测是非常重要的。
本文将介绍沥青路面厚度检测的标准及相关内容。
首先,沥青路面厚度检测应该符合国家相关标准,如《公路工程沥青路面施工与验收规范》(JTG F40-2004)中关于沥青路面厚度检测的规定。
根据该规范,沥青路面厚度的检测可以采用非破坏性和破坏性两种方法。
非破坏性检测方法包括超声波法、雷达法和电磁法,而破坏性检测方法则包括取芯法和切割法。
在进行检测时,应该根据实际情况选择合适的方法,并严格按照标准操作。
其次,沥青路面厚度检测应该在适当的时间和条件下进行。
一般来说,最佳的检测时间是在路面完工后的一段时间内进行,这样可以确保沥青混凝土的固化和稳定。
此外,检测时的环境条件也应该符合标准要求,避免在极端天气条件下进行检测,以免影响检测结果的准确性。
在进行沥青路面厚度检测时,还需要注意检测设备的准确性和精度。
检测设备应该经过严格的校准和检定,确保其测量结果的准确性。
同时,操作人员也需要经过专业的培训和考核,掌握正确的操作方法和技巧,以确保检测过程的准确性和可靠性。
除了以上内容,沥青路面厚度检测还需要考虑到路面的不均匀性和变化性。
由于路面的不均匀性,可能会导致检测结果的误差,因此在进行检测时需要进行多点检测,并取其平均值作为最终结果。
同时,对于路面厚度的变化情况,也需要进行全面的考虑和分析,以确定路面的整体状况和使用性能。
总之,沥青路面厚度检测是保证路面质量和安全的重要环节,需要严格按照国家标准进行操作,并考虑到路面的实际情况和特点。
只有通过科学准确的检测,才能及时发现问题并采取有效的措施,确保路面的安全和可靠使用。
希望本文能够对沥青路面厚度检测标准有所帮助,提高大家对沥青路面施工和检测的认识和重视程度。
T0912-2008 挖坑及钻芯法测定路面厚度试验方法1、目的和适用范围(1)路面厚度是指基层,面层材料压实成型后的厚度及路面总厚度,以mm计。
(2)本方法适用于路面各层施工过程中的厚度检验及工程竣工验收检查使用,基层或砂石路面的厚度可用挖坑法测定,沥青面层及水泥混凝土路面板的厚度宜用钻孔法测定。
(3)如无特殊规定,以1km为一个检测路段,每一个检测路段内抽检的断面数以及整个已知路段抽检的检测路段数根据有关规范规定选用。
2. 仪具与材料(1)挖坑用镐、铲、凿子、锤子、毛刷。
(2)取样用路面芯样钻机及钻头,冷却水,钻头直径50mm、100mm或150mm。
(3)量尺:钢卷尺、钢板尺、卡尺。
(4)补坑材料:与检查层位的材料相同。
(5)补坑用具:夯、热夯、水等。
(6)其他:搪瓷盘、棉纱等。
3.方法与步骤3.1用挖坑法测定厚度的步骤:1)根据现行规范的要求:按随机取样决定挖坑检查的位置,如为旧路,该点有坑洞等显著缺陷或接缝时,可在其旁边检测。
2)在选择试验地点,选一块约40cm×40cm的平坦表面,用毛刷将其清扫干净。
3)根据材料坚硬程度,选择适当的工具,开挖这一层材料,直到层位底面,在便于开挖的前提下,开挖面积应尽量缩小,坑洞大体呈圆形,边开挖边将材料铲出,置搪瓷盘中。
4)用毛刷将坑底清扫,确认为下一层的顶面。
5)将钢板尺平放横跨于坑的两边,用另一把钢尺或卡尺等量具尽量在坑的中部位置垂直伸至坑底,测量坑底至钢板尺的距离,即为检查层的厚度,以cm计,准确到0.1cm。
3.2用钻孔取样法测定厚度的步骤:1)根据现行规范的要求,按随机取样决定钻孔检查的位置,如为旧路,该点有坑洞等显著缺陷或接缝时,可在其旁边检测。
2)用路面取机芯样钻孔机,芯样的直径通常为φ100mm,如芯样仅供测量厚度,不作其他试验时,对沥青面层与水泥混凝土边可用直径φ50mm的钻头,对基层材料如有可能损坏试件时,也可用直径φ150mm的钻头,钻孔深度均必须达到层厚。
沥青摊铺厚度允许偏差
【最新版】
目录
1.沥青摊铺厚度允许偏差的背景和原因
2.沥青摊铺厚度允许偏差的具体标准
3.沥青摊铺厚度偏差的控制方法
4.结论
正文
一、沥青摊铺厚度允许偏差的背景和原因
沥青摊铺是道路建设中的一个重要环节,其厚度的准确性对于道路的使用寿命和性能有着至关重要的影响。
然而,在实际施工过程中,由于各种原因,例如施工条件的变化、测量误差等,沥青摊铺厚度往往会出现偏差。
为了保证道路的质量和使用寿命,规定了沥青摊铺厚度的允许偏差。
二、沥青摊铺厚度允许偏差的具体标准
根据我国相关规范,市政路面的允许偏差是设计厚度的(10,5mm)。
具体来说,对于粗粒式、中粒式、细粒式沥青混凝土路面,其厚度允许偏差分别为设计厚度的 5%、7% 和 10%。
此外,不同国家和地区的规定可能略有不同,需要根据具体情况进行调整。
三、沥青摊铺厚度偏差的控制方法
尽管允许存在一定的偏差,但为了保证道路的质量,还是需要尽可能地控制沥青摊铺厚度的偏差。
以下是一些控制方法:
1.委托检测机构进行检测和评定,根据检测结果进行相应的处理。
2.对于自建、临时或其他非重要工程,可以自行进行针刺厚度试验,并将试验数据与验收规范进行比对,如果厚度误差符合规范要求,则无需
进行处理;否则,需要另行加铺沥青并重新摊压碾铺,直至厚度达到要求。
3.在施工过程中,通过调整摊铺机的平衡梁,控制摊铺厚度,确保其符合要求。
四、结论
总的来说,沥青摊铺厚度的允许偏差是为了适应实际施工条件的变化,保证道路的质量和使用寿命。
交通世界TRANSPOWORLD收稿日期:2019-05-27作者简介:曹勇涛(1978—),男,高级工程师,从事公路工程质量安全管理工作。
沥青路面施工试验检测与质量控制措施曹勇涛(湖北交投智能检测股份有限公司,湖北武汉430000)摘要:以某公路工程项目为背景,围绕沥青路面施工的试验检测进行探讨,指出检测的基本内容包括混合料各项指标测定及相关试验检测项目,最后有针对性地提出相应的质量控制措施。
关键词:沥青路面;试验检测;质量控制中图分类号:U416.2文献标识码:B0引言沥青混凝土因其优点而在我国公路建设中得以广泛应用。
为了确保施工质量和效益,通常采用试验检测的方法对公路施工进行管控。
1工程概况在某公路建设中,施工材料为沥青混凝土,铺设结构分为上、中、下3层,铺设厚度分别为4cm,6cm,6cm 。
每层所用材质以及沥青混凝土用料均不相同,其中上、中2层使用的混凝土规格不同,分别为细粒式(AC—13C )和中粒式(AC—20C );下层使用的混凝土规格和用料与中层混凝土相同,并且为了保证公路质量,在下层以及透层油之间设置一定的连接层,即黏层。
2沥青混凝土混合料各项指标测定(1)在公路建设中,要及时测定沥青混凝土混合料的各项指标,比如空隙率和沥青饱和度等,通常采用水中重法进行测定[1]。
(2)对残留稳定度,通常采用水稳定性指标检测方法。
(3)对马歇尔稳定度以及流值的检测,通常要求温度保持在60℃左右,并采用高温稳定性指标对其进行测定。
(4)对于动稳定度,要求在60℃温度下用热稳定性指标进行检测,以确保施工中相关车辆的安全。
(5)对路面劈裂冻融强度,可以采用低温性能指标进行检测,并与规定路面劈裂度进行对比,以便延长路面使用寿命。
3沥青路面试验检测项目3.1弯沉值的试验检测方法对弯沉值的试验检测方法有3种,其中贝克曼梁法主要用来检测距离以及路面回弹系数,从检测数据可以得知路面承载力以及路面的各项强度是否符合标准。
沥青路面厚度检测报告沥青路面验收标准热拌沥青混合料面层质量检验应符合下列规定:主控项目1)沥青混合料面层压实度,对城市快速路、主干路不应小于96%;对次干路及以下道路不应小于95%。
检查数量:每1000m2测1点。
检验方法:查试验记录(马歇尔击实试件密度,试验室标准密度)。
2)面层厚度应符合设计规定,允许偏差为+10~-5mm。
检查数量:每1000m2测1点。
检验方法:钻孔或刨挖,用钢尺量。
3)弯沉值,不应大于设计规定。
检查数量:每车道、每20m,测1点。
检验方法:弯沉仪检测。
一般项目3 表面应平整、坚实,接缝紧密,无枯焦;不应有明显轮迹、推挤裂缝、脱落、烂边、油斑、掉渣等现象,不得污染其他构筑物。
面层与路缘石、平石及其他构筑物应接顺,不得有积水现象。
检查数量:全数检查。
检验方法:观察。
4 热拌沥青混合料面层允许偏差应符合表8.5.1的规定。
表8.5.1 热拌沥青混合料面层允许偏差注:1 测平仪为全线每车道连续检测每100m计算标准差σ;无测平仪时可采用3m直尺检测;表中检验频率点数为测线数;2 平整度、抗滑性能也可采用自动检测设备进行检测;3 底基层表面、下面层应按设计规定用量洒泼透层油、粘层油;4 中面层、底面层仅进行中线偏位、平整度、宽度、横坡的检测;5 改性(再生)沥青混凝土路面可采用此表进行检验;6 十字法检查井框与路面高差,每座检查井均应检查。
十字法检查中,以平行于道路中线,过检查井盖中心的直线做基线,另一条线与基线垂直,构成检查用十字线。
9.4 检验标准9.4.1 沥青贯入式面层质量检验应符合下列规定:主控项目1 沥青、乳化沥青、集料、嵌缝料的质量应符合设计及本规范的有关规定。
检查数量:按不同材料进场批次,每批次1次。
检验方法:查出厂合格证及进场复检报告。
2 压实度不应小于95%。
检查数量:每1000m2抽检1点。
检验方法:灌砂法、灌水法、蜡封法。
3 弯沉值,不得大于设计规定。
检查数量:按设计规定。
如何进行沥青混凝土路面施工的质量检验与验收沥青混凝土路面施工对于道路的安全和使用寿命具有重要影响。
为确保施工质量,进行质量检验与验收是必不可少的环节。
本文将介绍沥青混凝土路面施工的质量检验与验收的步骤和方法。
一、材料检验1. 沥青检验在施工前,应对进场的沥青进行质量检验。
主要检查其外观、密度、软化点、粘度、溶胀度等指标是否符合相关标准要求。
同时,采集样品进行室内试验,确定其胶结性、稳定性等关键性能。
2. 骨料检验骨料是沥青混凝土的重要组成部分,对路面的稳定性和耐久性起着关键作用。
检验时需要关注其级配、杂质含量、强度等指标,并进行现场采集样品进行室内试验,确定其抗压强度、含水率等性能。
3. 控制性添加剂检验在施工中,常添加控制性添加剂来提高沥青混凝土的性能。
对于控制性添加剂,需要进行化学分析和性能测试,确认其成分和性能是否符合要求。
二、施工质量检验1. 厚度检验沥青混凝土路面的厚度是影响其承载能力和使用寿命的重要指标。
通过测量地面高程或采用无损检测仪器进行检测,确保沥青混凝土路面的厚度符合设计要求。
2. 平整度检验沥青混凝土路面施工后,应进行平整度检验,以保证路面平整度满足设计要求。
常用的检测方法有直尺法、激光测量法等,检测结果应与设计要求进行对比分析。
3. 理论密度和实测密度检验理论密度是指沥青混凝土中所含材料在理想条件下的总体密度,实测密度是指实际施工后的密度。
通过取样进行室内试验,计算理论密度,并在施工完成后现场取样进行实测密度检验,确保实测密度与理论密度相接近。
4. 断面质量检验对沥青混凝土路面的断面进行检验,主要包括检查沥青密封层、基层及底基层的材料、厚度、均匀性等,确保各层材料的质量合格,并达到设计要求。
三、施工质量验收1. 相关文件准备在进行施工验收前,需准备相关文件,包括施工图纸、技术规范、质量检验报告等。
这些文件将作为验收的依据和证明。
2. 施工记录核查核查施工中的记录,包括人员工时、用料、施工方法等。
挖坑及钻芯法测定路面厚度试验方法1目的与适用范围1.1路面厚度是指基层,面层材料压实成型后的厚度及路面总厚度,以mm计。
1.2本方法适用于路面各层施工过程中的厚度检验及工程竣工验收检查使用,基层或砂石路面的厚度可用挖坑法测定,沥青面层及水泥混凝土路面板的厚度宜用钻孔法测1.3如无特殊规定,以1km为一个检测路段,每一个检测路段内抽检的断面数以及整个已知路段抽检的检测路段数根据有关规范规定选用。
2仪具与材料本方法根据需要选用下列仪具1)挖坑用镐、铲、凿子、锤子、毛刷。
2)取样用路面芯样钻机及钻头,冷却水,钻头直径50mm、100mm 或150mm 。
3)量尺:钢卷尺、钢板尺、卡尺。
4)补坑材料:与检查层位的材料相同。
5)补坑用具:夯、热夯、水等。
6)其他:搪瓷盘、棉纱等。
3 方法与步骤3.1用挖坑法测定厚度的步骤1)根据现行规范的要求:按随机取样决定挖坑检查的位置,如为旧路,该点有坑洞等显著缺陷或接缝时,可在其旁边检测。
2)在选择试验地点,选一块约40cm X40cm的平坦表面,用毛刷将其清扫干净。
3)根据材料坚硬程度,选择适当的工具,开挖这一层材料,直到层位底面,在便于开挖的前提下,开挖面积应尽量缩小,坑洞大体呈圆形,边开挖边将材料铲出,置搪瓷盘中。
4)用毛刷将坑底清扫,确认为下一层的顶面。
5)将钢板尺平放横跨于坑的两边,用另一把钢尺或卡尺等量具尽量在坑的中部位置垂直伸至坑底,测量坑底至钢板尺的距离,即为检查层的厚度,以cm计,准确到0.1cm 。
3.2用钻孔取样法测定厚度的步骤1)根据现行规范的要求,按随机取样决定钻孔检查的位置,如为旧路,该点有坑洞等显著缺陷或接缝时,可在其旁边检测。
2)用路面取机芯样钻孔机,芯样的直径通常为少100mm ,如芯样仅供测量厚度,不作其他试验时,对沥青面层与水泥混凝土边可用直径炳Omm的钻头,对基层材料如有可能损坏试件时,也可用直径少150mm 的钻头,钻孔深度均必须达到层厚。
沥青混凝土路面厚度检测
规范《公路工程质量检验评定标准》(JTG80(1)-2004)
《公路路基路面现场测试规程》(JTG-E60-2008)
路面厚度总厚度≤60mm时,允许偏差分别为-5mm和-10mm;总厚度>60mm时,允许偏差分别为-8%和-15%的总厚度,H为总厚度(mm)。
前一数值为代表值,后一数值为合格值要求。
按双车道每200m检测一个点进行。
检测方法:采用100mm取芯机取芯(如仅测厚度,可采用50mm取芯机取芯),必须取至芯样底部,取出芯样后用正十字形标记在芯样表面标记,并从正十字开标记端部测量该芯样的4个厚度,取平均值为该芯样厚度(精确至1mm)。
芯样检测完成后的数值处理按以下附录进行。
附录H 路面结构层厚度评定
H.0.1评定路段内路面结构层厚度按代表值和单个合格值的允许偏差进行评定。
H.0.2按规定频率,采用挖验或钻取芯样测定厚度。
H.0.3厚度代表值为厚度的算术平均值的下置信界限值,即:
式中:X L——厚度代表值(算术平均值的下置信界限);
X——厚度平均值;
S——标准差;
n——检测点数;
t?——t分布表中随测点数和保证率(或置信度?)而变的系数,可查附表B。
采用的保证率:
高速、一级公路:基层、底基层为99%,面层为95%。
其他公路:基层、底基层为95%,面层为90%。
H.0.4当厚度代表值大于等于设计厚度减去代表值允许偏差时,则按单个检查值的偏差不超过单点合格值来计算合格率;当厚度代表值小于设计厚度减去代表值允许偏差时,相应分项工程评为不合格。
代表值和单点合格值的允许偏差见第7章各节实测项目表。
H.0.5沥青面层一般按沥青铺筑层总厚度进行评定,高速公路和一级公路分2~3层铺筑时,还应进行上面层厚度检查和评定。
附表B t n。