前交叉韧带重建康复流程
- 格式:ppt
- 大小:8.05 MB
- 文档页数:29
前交叉韧带重建术后康复流程第一阶段:术后第1-2周-患者需要使用拐杖或助行器具,以保护手术部位。
-进行冷敷,以减轻术后疼痛和肿胀。
-进行物理疗法,包括肌肉锻炼和关节活动性锻炼,以维持关节的灵活性。
-进行疼痛管理,如使用止痛药和冰袋。
-进行康复性自康复训练,包括肌力训练和平衡训练。
第二阶段:术后2-6周-开始进行主动性和被动性关节运动,以逐渐恢复关节的活动范围。
-开始进行受控的负重运动,以增强肌肉力量和稳定性。
-进行神经肌肉电刺激(NMES)治疗,以促进肌肉收缩和恢复。
-进行平衡性训练,以提高膝关节的稳定性。
-进行有氧运动,如跑步机和自行车,以提高心肺功能。
第三阶段:术后6-12周-增加负重运动的强度和范围,包括深蹲和跳跃。
-开始进行核心训练,以增加腰腹肌肉的力量和稳定性。
-进行球形平衡训练,以增加膝关节的稳定性和反应能力。
-进行低冲击性运动,如游泳和慢跑,以渐进恢复正常运动水平。
-参加康复辅助设备,如运动护具,以提供额外的稳定性。
第四阶段:术后12周之后-可以逐渐恢复正常运动水平,包括高强度运动和竞技运动。
-参加体力训练,以提高肌肉力量和爆发力。
-进行运动技术训练,以提高膝关节的稳定性和协调性。
-进行康复评估,以确保恢复程度和功能达到预期水平。
-进行定期随访和康复指导,以解决任何康复期间出现的问题。
总的来说,前交叉韧带重建术后康复需要逐渐增加活动范围和强度,以保护手术部位并促进膝关节的恢复。
康复期间,患者需要积极参与物理疗法和自我训练,以提高肌肉力量和稳定性,并逐渐返回正常的运动水平。
此外,康复期间的定期随访和康复指导也是必不可少的,以确保康复进程顺利进行。
膝关节前交叉韧带重建术后康复训练方案一、第一阶段康复训练(0-2周)术后2周内以减轻术后疼痛、控制术后肿胀与渗出为主。
佩戴膝关节支具进行保护,支具限制膝关节活动范围0-30°。
如果韧带固定牢靠,允许术后部分负重(患肢不多于50%部分负重),使用拐杖辅助行走,但应注意,避免长时间站立、行走。
每次训练结束后,应进行冰敷20-30分钟,以减少膝关节渗出、肿胀及疼痛。
本阶段的康复训练包括以下项目:(1)踝泵练习:踝泵练习,尽可能多做,有利于促进循环、消肿消胀、防止深静脉血栓。
具体步骤:平卧在床上,大腿放松,然后缓慢的尽最大角度地做踝关节跖屈动作,也就是向上勾起脚尖,让脚尖朝向自己,维持5s左右,之后再向下做踝关节背伸动作,让脚尖向下,保持5s左右,循环反复地屈伸踝关节。
每组进行5分钟,每天进行3组。
(2)股四头肌等长练习:平卧在床上,下肢伸直平放床上,尽可能用最大的力量紧绷大腿肌肉5s再放松。
每组进行5分钟,每天进行3组。
(3)直腿抬高练习:平卧在床上,下肢伸直平放床上,踝关节背伸状态下,直腿抬高至下肢与床面呈30°,保持至力竭再放松。
每组进行10次,每天进行3组。
(4)侧抬腿练习:侧卧在床上,下肢伸直平放床上,直腿抬高至下肢与床面呈30°,保持至力竭再放松。
每组进行10次,每天进行3组。
(5)后抬腿练习:俯卧在床上,下肢伸直平放床上,直腿抬高至下肢与床面呈30°,保持至力竭再放松。
每组进行10次,每天进行3组。
二、第二阶段康复训练(2-6周)维持佩戴膝关节支具进行保护,膝关节活动范围逐步递增(每周依次增加20°-10°-20°-10°),直到术后6周支具限制膝关节活动范围0-90°。
在可耐受的范围内逐步增加负重,术后6周基本可恢复正常行走。
当步行无痛时,可以去掉拐杖。
此阶段康复训练项目同第一阶段,继续进行踝泵练习、股四头肌等长练习、直腿抬高练习、侧抬腿练习以及后抬腿练习。
前交叉韧带重建术后康复指导(总5页)-CAL-FENGHAI.-(YICAI)-Company One1-CAL-本页仅作为文档封面,使用请直接删除前交叉韧带重建术后康复指导膝前后交叉韧带损伤,是常见的运动伤之一,若损伤严重或断裂,需行韧带重建术,术后要在康复师指下进行功能康复锻炼,尽快恢复功能。
术后第一天:目的:减少疼痛和肿胀,若病人有疼痛,可用冷敷、口服或肌注强痛定、度冷丁等止疼剂。
训练:1、病人要充分休息。
2、患肢抬高,关节周围加冰袋间断冷敷,一般是30分钟,间隔2小时。
3、踝泵、股四头肌和腘绳肌训练,促进血液循环,减轻肿胀、增加肌力。
术后第二天至术后两周:目的:使膝关节能够完全伸直甚至过伸、最大限度的减轻肿胀、伤口愈合好、维持股四头肌的主动控制,能够达到屈曲90度。
术后三天冰袋冷敷。
训练:1、活动与第一天相同,可以坐起、站立、下地走,行走时要脚尖点地、拄双拐、部分负重行走。
2、尽量减少行走,以防止关节肿胀。
(三天内患膝周围加冰袋,可以缓解疼痛、减轻肿胀)4、膝关节被动伸直:病人平卧,脚跟垫高,使膝关节完全伸直。
5、进行膝关节最后5度伸直训练:在腘窝处放一软枕(直径15公分),直腿下压,持续10秒钟,放松。
6、股四头肌静力及直腿抬高训练。
7、必要时进行髌骨活动度训练(由内向外推动髌骨)。
术后两周至术后六周:目的:使膝关节屈曲达到135度、减少膝关节肿胀、增加肌肉力量。
训练:1、病人可以在床上、床下活动。
2、股四头肌的锻炼---静力、直腿抬高、内侧头。
3、腘绳肌的训练---如膝关节能够完全伸直,可平卧,屈髋90度,利用小腿的重力来进行弯曲。
4、最后5度伸直训练---腘窝下加一软枕,直腿下压。
5、如膝关节能够达到150度,可嘱病人做蹬车试验。
术后六周到九周:目的:膝关节能够达到正常的伸屈度(伸直0度,屈曲150度)。
训练:1、自由行走2、腘绳肌可抗阻力术后九周到十二周:目的:增加肌肉力量,进一步完善膝关节的活动度和增加肌肉力量。
前交叉韧带重建术后康复术后1周:根据个体差异的不同,屈曲角度的进度可能不同。
被动屈曲角度大于90度,主动屈接近90度。
根据关节稳定程度,调节夹板30-50度范围内活动。
术后2周:被动屈曲练习至90-100度,夹板逐渐调至0-70度范围屈伸,每3-5天加大角度,术后满4周时调节至0-110度。
术后3周:被动屈曲练习至100-110度,开始尝试脱拐行走。
术后4周:睡眠时可不带夹板,被动屈曲角度达110-120度,调整夹板至0-110度范围屈伸,术后5-6周:被动屈曲达120-130度。
术后8-10周:被动屈曲渐与健侧相同。
术后10周-3月:根据复查情况决定可否去除夹板。
被动屈渐与健侧相同,台阶前向下练习和保护下全蹲练习。
术后4-6月:逐渐恢复膝关节各项功能及日常生活活动。
7-12个月:逐渐恢复剧烈活动或专项训练。
后交叉韧带重建术后康复【4周内保护下练习屈曲,8周达90-100度,第5个月练习剩余角度。
】4天屈曲60度,离伸直差30度 6周屈曲115度,离伸直差10度2-3周屈曲90 度,离伸直差20度 7周屈曲120度至0度(练习伸直)4周屈曲100度,离伸直差15度 8周同第7周5周屈曲110度,离伸直差10度半月板缝合术后康复术后1天-4周,术后伸直位直夹板固定。
术后1周:屈曲练习,屈曲小于90度。
术后2-4周:每周被动屈膝角度增加10度左右。
术后5-7周:膝关节被动屈膝角度维持在120度。
术后8-12周:术后8周患肢可全负重,12周内逐渐达到全范围屈曲,力求达到正常步态行走。
术后3个月后:逐渐恢复膝关节各项功能及日常生活活动。
半月板修整(或切除)、膝关节清理术后康复术后1周:被动屈曲至100-110度,主动屈曲大于90度。
术后2周:被动屈曲角度达110-120度。
术后3周:被动屈曲角度达120-130度。
术后4周:被动屈渐与健侧相同。
术后1-2个月:运动员开始专项运动中基本动作的练习。
膝关节置换术后康复术后1周:cpm被动练习达100度以上,主动屈达90度。
前叉韧带重建术后康复训练流程前叉韧带(PCL)是人体关节的主要结构之一,能够将膝盖骨头和膝部连接起来,它将膝盖固定在腿部骨骼上,保持膝关节和腿部骨骼的稳定性和功能。
因此,PCL断裂经常发生。
尽管术前检查,有时确实会出现无法检测的小断裂,这被称为偶然断裂[1]。
目前,最常见的治疗方法是前叉韧带重建术。
术后康复训练是重建术后PCL有序恢复功能的重要环节。
这主要包括遵循完整的康复训练流程,以及综合考虑前叉韧带重建术后患者的个体情况,以及术后恢复过程的特点和临床表现[2]。
术后康复训练的流程大致可以分为四个阶段:建立安全环境、术后综合训练、临床康复训练、术后竞技活动训练。
首先,建立安全环境。
重建术后,需要术者对患者病情和恢复情况进行详细评估,给患者适当的指导,以有效预防不良反应和并发症。
患者需要按照医生的指导,使患者达到运动状态,比如热身运动,以维持膝关节的灵活性,避免筋膜发紧或火山口形成。
其次,术后综合训练。
术后综合训练主要包括膝关节稳定性训练和全身力量训练,以及协调力量训练。
膝关节稳定性训练的目的是通过练习膝关节活动范围内的简单动作,提高膝关节的灵活性,增加腓肠肌和绳肌的紧张性,增强膝关节的稳定性。
全身力量训练的目的是提高下肢的爆发力,加强肌束的适应性,调整膝部的阻力,训练膝关节稳定性和全身平衡性。
协调力量训练的目的是促使肌肉协调性能得到改善,增强下肢关节活动的范围和能力。
接着,临床康复训练。
主要是指功能训练的过程,主要包括跳跃、伸展、投掷、抓握、平衡、反应性等下肢功能训练,以及上肢功能训练。
跳跃是指以膝部稳定性为基础,反复进行单腿跳跃、双腿跳跃、支撑跳跃等。
伸展训练主要是指改善腿部灵活性,提高膝关节的运动幅度,增强膝部肌肉和绳肌的紧张性。
投掷训练主要是指利用自己的能力来进行反复投掷,以加强腓肠肌和髋关节的紧张性,以及更好地调节膝关节的稳定性。
抓握训练是提高肢体灵活性和抓握力,增强腕、拇指、小指、中指等肌肉组的紧张性。
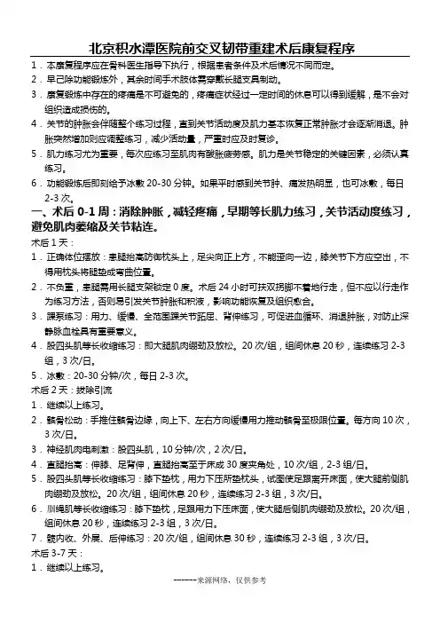
北京积水潭医院前交叉韧带重建术后康复程序1.本康复程序应在骨科医生指导下执行,根据患者条件及术后情况不同而定。
2.早己除功能锻炼外,其余时间手术肢体需穿戴长腿支具制动。
3.康复锻炼中存在的疼痛是不可避免的,疼痛症状经过一定时间的休息可以得到缓解,是不会对组织造成损伤的。
4.关节的肿胀会伴随整个练习过程,直到关节活动度及肌力基本恢复正常肿胀才会逐渐消退。
肿胀突然增加则应调整练习,减少活动量,严重时应及时复诊。
5.肌力练习尤为重要,每次应练习至肌肉有酸胀疲劳感。
肌力是关节稳定的关键因素,必须认真6.2-3一、术后11.2.3.4.2-3组,5.术后21.2.10次,3次/3.4.直腿抬高:伸膝、足背伸,直腿抬高至于床成30度夹角处,10次/组,2-3组/日。
5.股四头肌等长收缩练习:膝下垫枕,用力下压所垫枕头,试图使足跟离开床面,使大腿前侧肌肉绷劲及放松。
20次/组,组间休息20秒,连续练习2-3组,3次/日。
6.腘绳肌等长收缩练习:膝下垫枕,足跟用力下压床面,使大腿后侧肌肉绷劲及放松。
20次/组,组间休息20秒,连续练习2-3组,3次/日。
7.髋内收、外展、后伸练习:20次/组,组间休息30秒,连续练习2-3组,3次/日。
术后3-7天:2.CPM练习:0-90度范围。
3.Biodex被动模式及等长肌力锻炼。
4.关节活动度练习:被动伸展,主动屈曲练习。
(闭运动链练习0-90度范围)5.被动伸膝练习:足下垫枕,使患腿完全离开床面,放松肌肉使膝关节自然伸展。
6.冰敷。
二、术后2-4周:加强关节活动度及肌力练习1.继续以上练习。
2.不负重,患肢需要长腿支架锁定0度。
可扶双拐点地行走。
3.4.3次/日。
5.6.7.8.20次/1.2.腘3.4.5.使足跟接触臀部,持续牵伸10分钟/次。
6.固定自行车练习,无负荷至轻负荷。
30分钟/次,2次/日。
7.背靠墙静蹲练习:(1)双脚与肩同宽,脚尖及膝关节正向前,随力量增加逐渐增加下蹲的角度(小于90度),1分钟/次,间隔5秒,5个/组,2-3组/日。
前交叉韧带重建手术后的康复方案前交叉韧带(ACL)是人体中重要的韧带之一,它位于膝关节内,起到稳定膝盖的作用。
然而,由于运动伤害或其他因素,前交叉韧带可能会受到损伤,导致膝关节的不稳定和功能障碍。
在这种情况下,前交叉韧带重建手术是一种常见的治疗方法。
然而,手术只是治疗的第一步,康复方案是确保康复恢复和功能重建的关键。
本文将介绍前交叉韧带重建手术后的康复方案。
1. 术后初期康复阶段术后初期康复阶段的目标是减轻疼痛、控制炎症、恢复关节的活动范围。
在手术后的第一周,患者应采取下列措施:- 使用冰袋冷敷:冷敷可以减轻术后的疼痛和肿胀,每天可进行数次冷敷。
- 使用拐杖或助行器具:以减轻受伤膝关节的负荷,保护手术部位。
- 进行物理治疗:包括有针对性的按摩和温热疗法,有助于恢复关节活动和减轻肌肉疼痛。
2. 术后中期康复阶段术后中期康复阶段的目标是继续减轻疼痛、增强肌肉力量、恢复正常步态。
在手术后的第二到六周,患者应做到以下几点:- 开始进行康复运动:包括主动和被动关节活动训练,以增强关节的灵活性和稳定性。
- 进行局部肌肉锻炼:通过进行一些简单的肌肉锻炼,如直膝提髌、桥式运动等,以增强周围肌肉的力量,减轻受伤膝关节的压力。
- 进行平衡训练:平衡训练有助于提高患者的行走稳定性,并减少再次受伤的风险。
3. 术后后期康复阶段术后后期康复阶段的目标是加强肌肉力量、恢复正常的日常活动和运动水平。
在手术后的第六周之后,患者应进行以下几个方面的训练和锻炼:- 强化肌肉训练:通过进行一些高强度的肌肉训练,如腿部伸展运动、深蹲等,以增强膝关节周围肌肉的力量,提高关节的稳定性。
- 进行运动模拟训练:逐渐引导患者进行一些运动模拟训练,包括慢跑、跳跃等,以逐步恢复正常的运动水平。
- 个性化康复指导:根据患者的具体情况和康复进展,进行个性化的康复指导,包括正确的姿势和动作技巧的培训等。
总结:前交叉韧带重建手术后的康复方案是一个渐进和系统的过程。
ACL重建后康复流程ACL(前交叉韧带)是膝关节中的一种重要韧带,负责维护膝关节的稳定性。
当这个韧带受伤时,常常需要进行重建手术。
然而,手术仅仅是治疗的第一步,康复过程同样重要。
以下是ACL重建术后的康复流程。
第一阶段(术后第1至2周):在手术后的第一周内,患者通常需要使用拐杖进行行走,并在康复理疗师的指导下开始进行一些基本的肌肉收缩练习。
康复主要集中在减轻肿胀和疼痛,同时保持膝关节的活动范围。
常见的治疗方法包括冷敷、压缩绷带和肌肉刺激。
第二阶段(术后第3至6周):在这个阶段,肌肉的力量和肌肉控制逐渐恢复,患者可以开始进行一些简单的康复训练。
这包括类似于直踢腿和腿推的练习,以加强大腿和臀部的肌肉。
康复师还会指导患者进行其他的运动,例如静态自由提腿和单腿站立。
在这个阶段,患者需要逐渐减少对拐杖的依赖,并开始进行步行练习。
第三阶段(术后第7至12周):在这个阶段,患者的肌肉力量和稳定性继续增强。
康复师会增加一些具有挑战性的练习,如平衡练习和核心稳定性练习。
患者可能还会开始进行些轻度的跳跃和踢击练习,以进一步增强腿部肌肉群。
在这个阶段,患者需要开始进行膝关节的正常活动范围练习,并逐渐恢复日常生活中的一些常见活动,如上下楼梯和弯腿坐下。
第四阶段(术后第13至24周):在这个阶段,患者的康复焦点逐渐转向膝关节的功能恢复。
患者需要进行更复杂的运动,如切换方向的练习和慢跑。
康复师还可能增加一些具有游戏性质的练习,以模拟真实的运动场景。
同时,患者将开始进行一些更具挑战性的平衡和稳定性练习,以进一步提高膝关节的控制能力。
在这个阶段,患者可以逐渐恢复到一些非接触性运动,如游泳和骑自行车。
第五阶段(术后第25周至恢复完全):在这个阶段,患者的康复焦点是将膝关节恢复到正常水平,并且开始接触性运动。
患者将逐渐增加练习的强度和复杂度,以确保膝关节的稳定性和功能。
患者需要进行一些更具挑战性的运动,如侧向运动和闪避练习。
在这个阶段,患者可能还需要进行一些踢球、跑步和跳跃等运动,以模拟真实的运动场景,并确保ACL重建手术的成功。
前交叉韧带重建康复方案(手术后篇)手术后离开手术室后,膝关节由支具保护。
膝关节冰桶制冷,减少疼痛和肿胀。
本机应连续使用至手术后的第3 - 4天,每隔1小时一次,每次保持约30-45分钟。
经过这段时间后,冰敷可以由患者自行用作提供所需的舒适性。
术后护具有助于保持伸直,在步行和睡眠期间持续佩戴。
术后1-7天康复锻炼计划:目标:*控制疼痛和肿胀*膝关节敷料的护理*早期的关节运动范围*实现和保持充分被动伸直*防止股四头肌萎缩*步态训练早期的屈伸锻炼1)被动锻炼膝关节伸直。
通过足跟部垫高毛巾,请注意毛巾一定要高,以提高小腿和大腿。
请参阅术前锻炼膝关节伸直图示。
在清醒的时候,每2 - 3小时去除支具进行锻炼,将脚跟放在一个枕头或折叠的被子上,使膝关节悬空,被动让膝关节凹陷充分伸展10 - 15分钟。
放松你的肌肉,通过肌肉重力伸直膝关节。
2)主动锻炼膝关节伸直用健康的腿辅助抬高患侧,患侧股四头肌主动收缩,从90度到0度,以伸直膝关节。
在这项锻炼中,应避免过伸。
3 )被动屈曲膝关节至90度。
•坐在床或桌子的边缘,让重力轻轻弯曲膝盖。
另一条腿是用来支持和控制的弯曲度。
进行这项锻炼应该每天4至6次,每次10分钟。
5-7天后要实现术后膝关节可以屈曲至少90度。
锻炼股四头肌1)应该尽快开始股四头肌等长收缩锻炼。
每天3次,每次60下。
每个收缩应保持6秒的计数。
这个练习可以帮助防股四头肌萎缩,并通过挤压关节腔液体来降低膝关节肿胀。
2)开始直腿抬高练习。
早期需躺下做这些练习。
腿完全伸直,先进行股四头肌收缩,股四头肌收缩“锁定”膝盖和防止过大的应力被施加到的重建的ACL上。
腿保持伸直,提升至45-60度左右,保持6秒钟,腿然后慢慢地下降回到床上,放松肌肉。
该锻炼每次8组,每组10次,一天3次。
一旦觉得大腿肌肉有些力量,可以采取坐姿进行膝关节伸直抬高练习锻炼腘绳肌1)对于已使用腘绳肌腱重建前交叉韧带的病人,在手术后6周,要避免过度伸展腘绳肌。
前交叉韧带重建术后康复方案本方案旨在通过一例前交叉韧带术后重建过程来指导临床医生和患者。
具体干预应根据个人的需要,并应考虑检查结果和临床决策。
如果您有问题,请与转诊医师联系。
注意同种异体移植和自体肌腱移植早期负重和早期康复干预对同种异体和自体腘绳肌移植不同。
请参考下面的具体说明。
早期运动带来的恢复希望会延迟。
注意伴随伤害当有伴随伤害时(如半月板修复),在考虑活动范围、承重和康复进展时一定要遵循更保守的方案。
术后注意事项如果出现发烧、小腿疼痛、切口过度引流、不受控制的疼痛或任何其他症状,应该打电话给医生。
第一阶段:恢复早期(术后0-2周)●保护重建的韧带康复目标●消肿,减少疼痛●恢复髌骨活动度●恢复伸展,逐渐改善屈曲●尽量减少节源性肌肉抑制,增强股四头肌肌力,恢复完全主动伸展●宣教o 坐或躺下时保持膝盖伸直和抬高。
休息时不要把毛巾卷放在膝盖下。
o 避免膝过伸;转移时保护手术侧(如坐位到卧位)o 避免旋转患侧下肢负重步行●支具保护,持拐杖部分负重●只要无进行性疼痛,就可以开始不用拐杖行走o 同种异体和自体腘绳肌腱移植需继续使用拐杖部分负重6周,除非MD有异样●达到伸髋良好,可以脱离支具●6周后,如果股四头肌恢复良好可以脱离支具●在上下楼梯时,患侧先上,健侧先下干预消肿管理●冷敷,压迫,抬高(与MD再次核对:冷疗)●逆行按摩●踝泵增加活动范围●髌骨松动:各个方向o 髌骨松动在自体肌腱移植术后早期非常重要●坐位辅助伸髋伸膝和利用毛巾滑动足●低强度、持续牵伸:俯卧位,把脚悬挂起来●站立位牵伸腓肠肌和比目鱼肌●仰卧主动牵伸和俯卧位被动牵伸力量训练●提踵训练●股四头肌收缩训练●高频神经肌肉电刺激(2500Hz,75次),仰卧位时膝盖延长10秒/50秒,每次10组,一周两次,在治疗期间使用临床刺激器●直腿抬高o 如果你的膝盖有伸展滞后,不要做直腿抬高●臀桥●多角度静力性收缩,60°和90°伸膝进展标准●完全伸膝(0°)●良好的股四头肌控制能力,髌骨滑动和完全伸膝●能够执行直腿抬高无滞后第二期:恢复中期(术后3-5周)康复目标●继续保护重建的韧带●维持充分伸膝,恢复完全屈膝●步态正常额外干预(继续进行第一阶段的干预)运动活动度/移动●空中自行车●温和拉伸所有肌肉群:俯卧股四头肌拉伸,站姿股四头肌伸展,跪姿屈髋拉伸力量训练●俯卧屈曲拉伸●登阶和登阶抬腿(Step up and step up with march)●半蹲练习●靠球深蹲(0º-60º)●腰骶部强化:臀桥和单边臀桥,蚌式训练,球上臀桥,球上旋转臀桥,球上交替臀桥,伸髋运动平衡/本体感觉●单腿站立平衡(膝盖轻微弯曲)从静态到动态,从平面到不稳定面●侧向跨步●姿势再训练进展标准●无肿胀(改良冲击测试 ,modified stroke test)●屈膝角度和健侧相比,在10º以内●伸膝的角度和健侧一样第三阶段:恢复后期(术后6-8周)康复目标●继续保护重建的韧带●维持全范围关节活动度●安全范围强化肌力●促进适当的运动模式●避免运动后疼痛/肿胀●避免在移植部位产生疼痛的活动额外干预(继续进行第一至第二阶段的干预)运动活动度/移动●如果关节活动受限,做胫骨旋转的动作心功能锻炼●椭圆机,爬楼梯,自由泳,泳池内慢跑力量训练● 使用健身器材:腿部蹬推肌,坐位腘绳肌强化机和腘绳肌强化机,髋外展和内收机器,伸髋机器,罗马凳,坐姿小腿练习机●自体腘绳肌移植可以在12周开始腘绳肌抗阻强化●强度进展(力量)和持续时间(耐力*以下练习的重点是适当控制,重点是良好的近端稳定性●箱式深蹲●侧弓步●杠铃俯身起● 单腿进展:单腿部分承重,滑板弓步:前后,侧向,登阶和登阶抬腿(step up and step up with march),侧向登阶(lateral step-ups),下台阶(step down),单腿蹲,单腿靠墙下蹲●膝关节的附属运动练习平衡/本体感觉●单腿平衡进展,包含干扰训练进展标准●运动后无肿胀/疼痛●步态正常●关节活动度正常●位置觉正常(误差<5度)●股四头肌肌力≥80%;HHD优先(等速肌力测试(如果有))第四期:过渡期(手术后9-12周)康复目标●维持全范围关节活动度●安全范围强化肌力●促进适当的运动模式●避免运动后疼痛/肿胀●避免在移植部位产生疼痛的活动额外干预(继续进行第一至第三阶段的干预)●在矢状面开始最大运动程度内的专项训练●双侧PWB功能训练进展为FWB负重功能训练进展标准●达到完全平衡●维持股四头肌肌力●10次至少60º屈膝的单腿蹲●下降垂直跳跃与良好的控制●KOOS评分>70●功能评估o股四头肌肌力>80%;HHD平均优先(等速测试(如果有))o臀中肌最大指数≥80%;HHD优先(等速测试(如果有)o单腿跳试验与对侧相比≥75%(最早12周)●如有必要,可在MGH运动物理疗法中进行运动回位测试第五期:早期恢复运动(手术后3-5个月)康复目标●安全范围强化肌力●安全范围启动专项运动训练计划●促进适当的运动模式●避免运动后疼痛/肿胀避免在移植部位产生疼痛的活动额外干预(继续进行第二至第四阶段的干预)●间歇跑o回到跑步方案●步距和灵活性程序的进展(如有规定,可使用功能支撑)o灵活性和弹性方案进展标准●MD显示的和之前的标准都已达到●没有疼痛/肿胀情况下完成慢跑/跑步计划●功能性评估o股四头肌/HS/股四头肌指数≥90%;HHD优先(等速测试(如果有)o腘绳肌/股四头肌比率≥70%;HHD优先(等速测试(如果有)o单足跳试验与对侧相比≥90%●KOOS评分>90分●国际膝关节委员会主观膝关节评估>93●回到运动的心理准备(PRRS)第六期:不受限制地恢复运动(术后6个月)康复目标●继续强化肌力和本体感觉训练●通过特定的运动来训练平衡能力●所有运动达到完全平衡额外干预(继续进行第二至第五阶段的干预)●专项复合运动强化训练方案●专项符合运动平衡训练方案●根据个人目标修改●非接触练习→充分练习→充分发挥进展标准●最后阶段,无特殊要求2018年1月修订联系如有关于运动方案的疑问请联系*************************************附:功能评估患者姓名: MRN:手术日期:外科医生:移植类型(circle):自体移植腘绳肌 BPTB 股四头肌同种异体移植跟腱 BPTB 其他伴随损伤/程序:手术侧肢体非手术侧肢体肢体对称性指数关节活动度(X-O-X)—疼痛(0-10)—膝关节积液—腘绳肌肌力(3次试验平均值)股四头肌肌力(3次试验平均值)腘绳肌:股四头肌比率(如上)—跳跃测试单脚跳距离三级跳距离交叉跳跃距离垂直跳跃平衡测试计算1RM(单腿负重)恢复运动的心理准备(PRRS)做好慢跑的准备了吗?是否做好回归运动的准备了吗?是否建议:检查者:关节活动度以X-O-X 的格式记录:例如,如果患者有6度过伸和135度屈曲,ROM将读取:6-0-135。
ACL(前叉韧带重建)术后康复计划acl术后康复计划前交叉韧带重建不仅要保护重建的韧带,还要防止因长期制动引起的各种废用综合征。
康复的目的是提高肌肉力量和保持关节稳定性。
具体措施:第一周:1.早期控制水肿,抬高患肢。
2、被动伸膝:术后第1天,跟腱下可垫毛巾卷,维持伸膝位,每时间:30秒(时间逐日延长),30次,3次/天;通过将小腿以俯卧姿势悬挂在床边,以促进或保持膝盖的全范围伸展,可以减轻疼痛。
3.活动髌骨:防止髌上囊粘连,促进术后关节活动度恢复。
4.股四头肌等长收缩运动:术后第一天,为了减少单独的股四头肌收缩缩导致胫骨前移,从而移植物受到过多的应力,一定要注意与n绳肌联合收缩,每次收缩时间应长,放松时间较短,收缩5秒,放松2秒,开始每次20-30下,3次/日,练习次数要逐渐增加,坚持到术后3-4周。
5.踝关节泵训练:踝关节背屈持续10秒,然后放松,20-30次/次,2-3次/日,促进下肢血液循环。
6.被动屈膝运动:从术后3天开始,屈膝时脚后跟不得离开床面,从屈膝30度开始,锻炼至一周,使用cpm,根据患者耐受,每天增加10-15度。
7.N绳索肌力训练:平躺,将软枕头放在膝关节下方,用力向下压,20-30下/次,2-3次/日。
8.步态训练:患者的双脚稳固地站在平坦的地面上,并由健康的四肢支撑一定程度的屈膝向前跨步,然后返回原来的位置放松,重复10-15次,3次/日。
9.双拐负重训练25%,负重时间和次数逐渐增加。
10.直腿举重训练:伸展膝盖后保持膝盖伸直,将脚后跟抬离床10-15cm处,保持15-20秒,20-30次/组,3组/日。
第二周:1.早期控制水肿,抬高患肢,每天两次气动治疗。
2、被动伸膝:跟腱下可垫毛巾卷,维持伸膝位,每次30秒(时(逐日延长),30次,3次/天;通过将小腿以俯卧姿势悬挂在床边,以促进或保持膝盖的全范围伸展,可以减轻疼痛。
3、活动髌骨:防止髌上囊的粘连,利于术后关节活动度的恢复。
半月板缝合前交叉韧带重建康复训练引言:前交叉韧带断裂是一种常见的膝关节损伤,而半月板缝合是一种常用的治疗方法。
在接受半月板缝合前交叉韧带重建手术后,康复训练是至关重要的。
本文将介绍半月板缝合前交叉韧带重建术后康复训练的相关内容。
一、术后第一周1. 保护期:术后第一周是保护期,患者需要使用拐杖行走,并避免承重。
在日常生活中要注意不要弯曲或旋转膝关节,以免影响伤口愈合。
2. 俯卧位运动:患者可以进行膝关节的主动活动,如膝关节的屈曲和伸展运动,每天进行3-4次,每次15-20次,有助于促进关节的恢复。
二、术后第二周至第六周1. 强化肌肉力量:在术后第二周至第六周,患者可以逐渐增加肌肉力量训练。
常见的训练项目包括直腿抬高、小腿抬高、床上踏步等。
每天进行2-3次,每次10-15分钟。
2. 平衡训练:平衡是康复过程中非常重要的一环。
可以进行单腿站立练习,每次练习30秒至1分钟,每天进行2-3次。
3. 柔韧性训练:通过进行膝关节的伸展运动,如小腿伸展和腿后侧伸展,有助于提高膝关节的柔韧性和活动范围。
三、术后第六周至第十二周1. 逐渐增加运动强度:在术后第六周至第十二周,患者可以逐渐增加运动强度。
可以进行跑步、踏步机、自行车等有氧运动,但要注意逐渐增加运动时间和强度,避免过度使用膝关节。
2. 功能性训练:进行一些功能性训练,如坐姿起立、上楼梯等,以提高日常生活中的运动能力和稳定性。
3. 注意保护:在进行运动时要注意保护膝关节,避免剧烈冲击和扭伤。
如果出现疼痛或不适,应立即停止运动并咨询医生的建议。
四、术后三个月至六个月1. 逐渐恢复正常活动:在术后三个月至六个月,患者可以逐渐恢复正常生活和运动。
可以进行各种体育运动,如网球、足球等,但仍需注意保护膝关节,避免过度使用。
2. 定期复查:定期到医院复查,以确保膝关节的恢复情况。
医生会根据患者的恢复情况,调整康复训练计划。
结论:半月板缝合前交叉韧带重建康复训练是一个长期而复杂的过程,需要患者坚持并配合医生的指导。