沪粤版八年级上册物理知识点(已完结)
- 格式:pdf
- 大小:286.73 KB
- 文档页数:10
八年级物理沪粤版知识点一、力和压力1、力的概念力是物体相互作用时,产生相互作用的原因,是使物体发生形变、速度、方向改变或静止的原因。
2、力的性质力的大小用牛顿(N)作单位,方向由箭头表示,力的大小和方向都是矢量量,力的合成按照向量的几何方法。
3、压力的概念压力是物体受到作用力作用时,单位面积所受的力的大小。
二、牛二定律1、牛二定律的表达式牛二定律表达式为F=ma,其中F表示力,m表示物体的质量,a表示物体运动状态的加速度。
2、物体的重力物体所受的重力大小为G=mg,其中g表示地球对物体的作用加速度,通常取9.8m/s2。
3、斜面上物体的初始速度当物体在斜面上,若有初始速度v0且沿斜面方向上,代价牛二定律可推出物体在斜面上的滑动距离S。
三、简单机械1、杠杆原理杠杆原理指的是杠杆的平衡条件,即杠杆两端所受的力或力矩相等。
根据杠杆的平衡条件,可推导出力矩计算公式。
2、滑轮原理滑轮原理指的是滑轮的改变力的作用点和方向,可以改变力的大小。
当滑轮系统为阻力系数不计的理想滑轮系统时,所需要的力就是所需的重量。
四、热学知识1、温度和热量的概念温度是表征物体内部分子状态相对热度的物理量,热量是指传递热量的能量。
2、热传导原理热传导原理是指热的能量通过物体之间直接相互作用而传递的过程。
3、热胀冷缩原理热胀冷缩原理是指物体的体积随着温度的变化而发生变化的过程。
五、电学知识1、物体的电荷物体的电荷可以为正电荷或负电荷,相同的电荷会相互排斥;相反的电荷会相互吸引。
2、电路和电流电路是指由电源、导线和电器组成的一条闭合通路,电流是指电荷运动的方向和大小所组成的电子流。
3、电阻和欧姆定律电阻是指电路中流过单位电流时所需要的电压,欧姆定律是指电流与电阻之间的关系为I=U/R。
以上是八年级物理沪粤版知识点的整理和总结,希望对各位同学的学习有所帮助。
沪粤版八年级物理知识点归纳总结(附答案)第一章机械运动1、国际单位制中,长度的国际单位是,符号是。
时间的国际单位是,符号是。
长度的单位及换算关系:国际单位是米(m),常用单位:有千米(km)、分米(dm)、厘米(cm)、毫米(mm)、微米(μm)、纳米(nm)。
它们的换算关系为: 1km=103m;1dm=10-1m;1cm=10-2m;1mm=10-3m;1μm=10-6m;1nm=10-9m 。
2、测量长度的工具是,测量时间的工具是。
3、使用刻度尺测量长度时,首先要观察刻度尺的、和。
在读取测量值时,要估读到的下一位。
4、对长度测量结果的记录,应包括和。
5、值和值之间总会有差别,这就是。
6、任何测量都存在误差,误差只可以,不可以。
7、减小误差的方法有(1)选用的测量工具;(2)改进;(3)多次测量求.第二章声现象一、声音的产生与传播1、声音的产生声音是由物体的产生的,正在发声的物体叫做。
一切正在发声的物体都在,振动停止,发声也就停止。
2、声音传播途径声音靠传播,声音不能在中传播。
任何气体、液体、固体都可以作为传播声音的介质,声音在介质中以的形式传播。
传播速度因介质而不同,通常情况下,声音在中传播最快,液体中次之,在中最慢。
15℃时,声音在空气中的速度为m/s。
3、回声声音在传播途中遇到障碍物被的现象叫回声.若回声比原声到达人耳晚以上,人耳就能把它们区分开,否则回声会与原声混在一起,会加强原声。
二、我们怎样听到声音1、人靠耳朵听声音,外界传来的声音引起振动,后传给听觉神经,使人听见声音。
2、声音通过头骨、颌骨也能传到听觉神经,引起听觉.科学家把这种传导方式叫做,一些失去听觉的人可以利用这种方式听见声音.骨传导的传声性能比空气。
3、人耳听到声音的条件:a.声源振动频率在Hz 到Hz 之间,b.要有传播声音的,c.有正常的。
4、双耳效应:声源到两耳的距离一般不同,声音传到两耳朵的时刻、强弱及其他特征也就不同,这些差异是判断的重要基础。
第一章走进物理世界1.1 希望你喜爱物理1、物理学是研究声、光、热、力、电等各种物理现象的规律和物质结构的一门科学2、观察和实验是进行科学探究的基本方法1.2 测量长度和时间1、长度和时间的测量是物理学中最基本的两种测量2、长度(L)的基本单位:米(m)常用单位:千米km、分米dm、厘米cm、毫米mm、微米μm、纳米nm单位换算:千进制:1km=1000m 1m=1000mm 1mm=1000μm 1μm=1000nm十进制:1m=10dm 1dm=10cm 1cm=10mm3、长度测量的基本工具:刻度尺正确使用刻度尺○1使用前要观察量程和分度值;○2刻度尺要放正,有刻度的一边要紧靠被测物体;○3读数时视线要与尺面垂直;○4要估读到分度值的下一位数,并记下单位;○5多次测量求平均值(目的是减少误差)4、误差:测量值与真实值之间的差异误差是不可避免的,只能尽量减小;常用采取多次测量求平均值的办法减小误差5、时间(t)的基本单位:秒(s)常用单位:小时(h)、分(min)、毫秒(ms)、微秒(μs)、纳秒(ns)单位换算:1h=60min 1min=60s 1s=1000ms 1ms=1000μs 1μs=1000ns6、时间的测量工具:秒表、停表1.3 长度和时间测量的应用1、特殊长度的测量化曲为直、累积法、滚轮法2、体积(V)的测量1m3=103dm3=106cm31升(L)=1dm31毫升(mL)=1cm3测量工具:量筒或量杯使用:1、使用前先观察量程和分度值;2、读数时视线与液面的下凹面或上凸面相平;测固体:采用排水法1.4 尝试科学探究1、科学探究的过程:提出问题、猜想与假设、制定计划与设计实验、进行实验与收集证据、分析与论证、评估、交流与合作做出猜想与假设:影响……的因素有……?控制变量法:每一次只改变其中的某一个因素,而控制其余几个因素不变,从而研究被改变的这个因素对事物的影响,分别加以研究,最后再综合解决,这种方法叫控制变量法实验结论:……一定时,……越大……越大。
一、物理定义
1、力:能使物体产生加速运动的一种作用。
2、动能:物体运动时所具有的能量。
3、势能:假定物体是可以把力的作用划分为力的远程作用,这种远程作用所具有的能量称为势能。
二、物理运动
1、直线运动:沿直线向前运动的运动,包括匀速直线运动、匀加速直线运动和匀减速直线运动。
2、抛体运动:物体在重力场作用下向前抛出而运动的运动,运动轨迹为抛物线。
三、物理量的度量
1、长度的度量:采用米作为单位,计算时可采用1米=100厘米、1米=1000毫米等换算关系。
2、时间的度量:采用秒作为单位,计算时可采用1小时=3600秒、1分钟=60秒等换算关系。
3、质量的度量:采用千克作为单位,计算时可采用1斤=0.5千克、1克=1000毫克等换算关系。
沪粤版八年级物理上册知识点总结与声源振动的频率有关,频率越高,音调越高.人耳能听到的频率范围是20Hz到20 000Hz,超过这个范围的声音我们就听不到了.2.响度响度是指声音的大小,与声源振动的幅度有关,振动幅度越大,响度越大.响度的单位是分贝(dB),人耳能够感受到的最小响度为0dB,而120dB以上的响度则会对人耳造成伤害.3.音色音色是指不同声源发出的同一音调的声音有所不同的特点.不同的乐器演奏同一音符时,因为乐器的共鸣和谐波的存在,其音色也会不同.四、声音的利用1.声音的传播可以用于通讯,例如电话、广播、电视等.2.声音的共振现象可以用于乐器演奏,例如钢琴、吉他、小提琴等.3.声音的反射现象可以用于声学设计,例如音响室、音乐厅等.4.声音的吸收现象可以用于隔音,例如房间内的隔音材料、汽车内的隔音材料等.5.声音的干扰现象可以用于降噪,例如耳机、降噪耳塞等.总之,声音在我们的日常生活中扮演着重要的角色,我们需要认识和了解声音的特性和利用方式,才能更好地利用声音为我们服务.音的基本属性音的高低由频率决定,频率越高,音调越高;频率越低,音调越低。
频率是指物体在每秒内振动的次数,单位是XXX,简称Hz。
响度是指声音的大小或强度,与发声体的振幅有关,振幅越大,响度越大;振幅越小,响度越小。
距离发声体越远,听到的声音越弱。
音色是指发声体发出的声音特色,不同发声体所发出声音的音色是不同的。
超声波和次声波是人类听不见的声音,但有些动物能够听见。
噪声的危害和控制噪声是指妨碍人们正常休息、研究和工作的声音,以及对人们要听的声音产生干扰的声音。
噪声的控制方法包括在声源处减弱、在传播过程中减弱、在人耳处减弱。
控制噪声的三个环节是消声、隔声、吸声。
噪声的等级用分贝来划分,噪声污染轻者影响正常工作、生活,重者会引发疾病甚至死亡。
入空气中时,折射光线向远离法线方向偏折.3.光的折射应用:透镜是一种利用光的折射现象制成的光学器件,广泛应用于眼镜、相机镜头等光学仪器中.此外,光的折射还可应用于光纤通信、棱镜等领域.五、光的色散1.光的色散现象:白光经过三棱镜折射后会分解为七种颜色的光,这种现象叫做光的色散.2.原理:不同颜色的光在经过介质时折射角度不同,使得颜色分离.3.应用:色散现象在光谱分析、彩虹等方面有广泛应用.此外,光的色散还是制作光学仪器中的重要原理,如分光计、光谱仪等.六、光的偏振1.光的偏振现象:光波在传播过程中,振动方向只在一个方向上,这种光波叫做偏振光.2.偏振方式:偏振光的方式有线偏振、圆偏振和椭偏振三种.3.应用:偏振现象在3D电影、液晶显示器、太阳镜等领域有广泛应用.此外,偏振还可用于光学仪器中的偏振镜、偏振片等制作.置凹透镜,使光线发散,减少晶状体的折射,从而使光线能够会聚在视网膜上,纠正近视眼的视力问题.3.老花眼的原因:由于年龄增长,晶状体变硬,难以调整焦距,导致看近处物体时需要眼睛不断调节,产生疲劳和视力模糊.老花眼镜利用凸透镜的会聚作用,使光线能够在晶状体之前会聚,纠正老花眼的视力问题.4.眼镜的度数:眼镜度数是指透镜焦距的倒数,单位是度(D).近视眼需要凹透镜,度数为负数;远视眼需要凸透镜,度数为正数.眼镜度数越高,透镜的焦距越短,光线的折射作用越强,视力矫正效果越好.5.眼镜的选择:选择眼镜需要根据医生的建议和个人的实际情况来确定.眼镜的框架要符合脸型,透镜要选用高质量的材料,并保证透镜的清洁和维护,以免影响视力矫正效果.光都被墨镜吸收了。
八年级上册物理知识点总汇第一章走进物理世界◆物理是研究声、光、热、力、电等各种物理现象的规律和物质结构的一门科学。
◆近代物理学的研究方法就是意大利科学家伽利略开创的。
观察和试验是进行科学探究的基本方法,也是认识自然规律的重要途径。
◆英国科学家牛顿建立了科学的物理概念,运用归纳和数学分析的方法,总结出物体运动的定律,发现了万有引力定律,统一了天地间的运动,构建了经典力学体系。
◆出生于19世纪的物理学家爱因斯坦是理性思维的代表,他建立的相对论使人们对时空有了新的认识。
◆物理学中最基本的两种测量是长度和时间的测量。
◆在使用刻度尺测量长度记录测量结果时,既要记录准确值,又要记录估算值,还要注明单位。
◆物理学中把测量值与真实值之间的差异叫做测量误差,利用多次测量求平均值的方法可以减小误差。
巧记方法:km→m→m m→u m→nm m→d m→c m→mm每下一级扩大103 倍每下一级扩大10倍◆科学探究过程:①提出问题②猜想与假设③设计实验与制定计划④进行试验与收集证据⑤分析与论证⑥评估第二章声音与环境◆声音是由物体的振动产生的,正在发声的物体叫做声源。
◆声音需要气体,液体,固体等作为传播的介质;在相同温度下三者关系如下:V固>V液>V气。
真空不能传声。
◆声在各种物质的传播速度:◆声音的三要素:◆噪声的危害和控制:⑴噪声的两种定义:◆从物理学的角度讲,噪声是发声体做无规则振动发出的声音。
(发声体做有规律振动时发出的声音成为乐音。
)◆从环保的角度讲,凡是影响人们正常休息,学习和工作的声音,以及对人们要听的声音产生干扰的其他声音都属于噪音。
(保证人们正常睡眠,声音不能超过50dB,保证人们正常工作学习,声音不能超过70dB,保证人们听觉器官不受损,声音不能超过90dB。
)⑵如何控制噪音:◆控制噪声的三种途径:在声源处减弱﹑在传播过程中减弱﹑在入耳出减弱。
◆控制噪声的三种方法:吸音﹑消音﹑隔音。
⑶声音的利用:◆声音可以传递信息,如:回声定位、声呐、B超等。
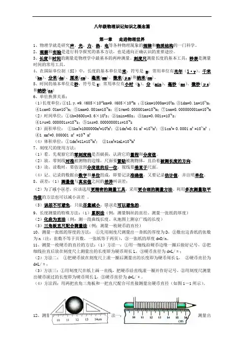
八年级物理识记知识之概念篇第一章走进物理世界1、物理学就是研究声、光、力、热、电等各种物理现象的规律和物质结构的一门科学。
2、观察和实验是进行科学探究的基本方法,也是通向正确认识的重要途径。
3、长度和时间的测量是物理学中最基本的两种测量。
刻度尺测量长度的基本工具;秒表是测量时间的常用工具。
4、在国际单位制(SI)中,长度的基本单位是米,符号是m;常用单位有光年(l·y)、千米(km)、分米(dm)、厘米(cm)、毫米(mm)、微米(μm)和纳米(nm)。
5、时间的基本单位是秒,符号是s;常用单位有小时(h)、分(min)、毫秒(ms)、微秒(μs)和纳秒(ns)6、单位换算关系:(1)长度单位:①1l.y.=9.4605×1012km=9.4605×1015m ;②1km=1000m=103m;③1dm=0.1m=10-1m;④1cm=0.01m=10-2m;⑤1mm=0.001m=10-3m;⑥1µm=0.000001m=10-6m;⑦1nm=0.000000001m=10-9m(2)时间单位:①1h=3600s=3.6×103s;②1min=60s;③1ms=0.001s=10-3s;7、刻度尺的使用方法:(1)看。
先观察它的零刻度线是否破损,认清它的量程和分度值。
(2)放。
零刻线对准被测物的边缘,尺面要紧贴被测物体,且沿着被测长度的方向。
(3)读。
读数时,要估读...,视线要垂直于尺面。
..到分度值的后一位(4)记。
记录的数据由数字和单位组成,即要记录准确值,又要记录估计值,并注明单位。
8、误差:(1)测量值与真实值之间的差异..叫误差;(2)为了减小误差........的方....,应该选用更精密的测量工具,采用更合理的测量方法。
利用多次测量取平均值法也可以减小误差。
(3)误差不可避免.....。
..是可以避免的......,只能尽量减小,错误9、长度测量的特殊方法:(1)累积法(例:测量铜丝的直径、测量一张纸的厚度)(2)化曲为直法(例:测一段曲线长度、从地图上测京广线的长度)(3)三角板直尺配合测量法(例:测量一枚硬币的直径)10、测量一张纸的厚度的方法:①先用刻度尺测量出一沓纸的厚度为D,②数出这沓纸的张数为n(注:张数不等于页数,一张纸等于两页),③一张纸的厚度d=D/n。
八年级物理识记知识之概念篇第一章走进物理世界1、物理学就是研究声、光、力、热、电等各种物理现象的规律和物质结构的一门科学。
2、观察和实验是进行科学探究的基本方法,也是通向正确认识的重要途径。
3、长度和时间的测量是物理学中最基本的两种测量。
刻度尺测量长度的基本工具;秒表是测量时间的常用工具。
4、在国际单位制(SI)中,长度的基本单位是米,符号是m;常用单位有光年(l·y)、千米(km)、分米(dm)、厘米(cm)、毫米(mm)、微米(μm)和纳米(nm)。
5、时间的基本单位是秒,符号是s;常用单位有小时(h)、分(min)、毫秒(ms)、微秒(μs)和纳秒(ns)6、单位换算关系:(1)长度单位:①1l.y.=9.4605×1012km=9.4605×1015m ;②1km=1000m=103m;③1dm=0.1m=10-1m;④1cm=0.01m=10-2m;⑤1mm=0.001m=10-3m;⑥1µm=0.000001m=10-6m;⑦1nm=0.000000001m=10-9m (2)时间单位:①1h=3600s=3.6×103s;②1min=60s;③1ms=0.001s=10-3s;④1µs=0.000001s=10-6s;⑤1ns=0.000000001s=10-9s(3)面积单位:①1km2=1000000m2=106m2;②1dm2=0.01 m2=10-2m2;③1cm2= 0.0001 m2=10-4m2;④1 mm2=0.000001 m2 =10-6 m2(4)体积单位:①1dm3=1L=10-3m3;②1cm3=1mL=10-6m37、刻度尺的使用方法:(1)看。
先观察它的零刻度线是否破损,认清它的量程和分度值。
(2)放。
零刻线对准被测物的边缘,尺面要紧贴被测物体,且沿着被测长度的方向。
(3)读。
读数时,要估读...,视线要垂直于尺面。
八年级上册物理泸粤知识点物理作为自然科学的一门学科,研究的是自然界中的物质和能量的运动规律。
在初中物理学中,泸粤则是一种基本的测量单位,用于测量长度、质量、时间等物理量。
下面我们将介绍八年级上册物理中的泸粤知识点。
1. 长度的测量长度是物理中最基本的物理量之一,其单位是米(m),而泸粤则是对长度进行测量的单位之一。
在实验中,使用卷尺对长度进行测量时,长度的测量值为所测量长度对应的泸粤数。
2. 时间的测量时间是物理实验中需要进行测量的另一个基本量,其单位为秒(s)。
对于时间的测量,常使用秒表或计时器进行。
测得的时间则是该时间段内经过的泸粤数。
3. 质量的测量质量是指物体所具有的惯性,其单位是千克(kg)。
常用的质量测量工具有天平、电子天平等。
物体的质量就是将该物体与一个标准物体相比较所需使用的泸粤数。
4. 面积的测量面积是指物体表面的大小,其单位是平方米(${m^2}$)。
在物理实验中,常需要对物体表面的面积进行测量。
常用的测量工具有平面计、卷尺等,测量结果为所测量面积所对应的泸粤数。
5. 速度的测量速度是指物体在单位时间内运动的路程,其单位是米每秒(m/s)。
常用的测量工具有热电偶、加速度计等。
测量速度时,测量结果为某物体在某段时间内运动的泸粤数。
6. 力的测量力是物理学中的另一个基本物理量,其单位是牛顿(N)。
在物理实验中测量力时,需要使用弹簧测力计等测力工具。
测量结果为所测量力对应的泸粤数。
总之,八年级上册物理涉及到的泸粤知识点较为基础,但也是物理学中必不可少的测量单位。
了解和掌握这些泸粤知识点,能够更好地进行物理实验,也有助于对物理概念的理解和学习。
八年级沪粤物理上册知识点八年级沪粤物理上册是初中物理指导性教材之一,由上海师范大学出版社和广东教育出版社联合编写。
本书涵盖了八年级学生需要掌握的基础物理知识点,旨在帮助学生全面提高物理知识,为高中物理打下坚实的基础。
本文将会对八年级沪粤物理上册的知识点进行详细的介绍。
一、物理量和单位物理量是可以用数字表示并在一定条件下相互比较的量,如长度、时间、质量、速度、加速度等。
单位是用来表示物理量大小的标准数量,如米、秒、千克、米每秒等。
学生需要掌握各种物理量的常用单位,能够根据实际问题进行单位换算。
二、运动的描述运动是物体在空间位置上发生的变化,运动可以通过速度和加速度来描述。
其中速度指的是物体移动的路程与时间的比值,是矢量量,需要指定方向。
加速度指的是物体速度变化的快慢,是矢量量,也需要指定方向。
学生需要能够根据物体的运动情况来计算速度和加速度,并且准确地描述出物体的运动状态。
三、力和牛顿定律力是物体之间相互作用的原因,可以改变物体的运动状态。
牛顿定律是描述物体运动状态的基本定律,包括牛顿第一定律、牛顿第二定律、牛顿第三定律。
其中牛顿第一定律指的是物体静止或匀速直线运动时,所受合力为零;牛顿第二定律是描述物体所受合力与物体加速度之间的关系;牛顿第三定律指的是物体间相互作用的力是相等而反向的。
学生需要对力及其作用有一定的认识,能够运用牛顿定律解决实际问题。
四、机械能及其转化机械能包括物体的动能和势能,其中动能指的是物体由于运动而具有的能量,势能指的是物体在一定位置上由于其位置而具有的能量。
机械能可以在物体间传递和转化。
学生需要理解机械能及其转化的基本概念,能够计算物体的机械能并运用能守恒原理解决实际问题。
五、功和功率功是描述力对物体作用的效果的物理量,指的是在力作用下物体的运动状态发生的变化。
功率则是描述完成单位功所需的时间。
学生需要了解功和功率的概念,掌握计算方法并能够应用于实际情况。
六、电学基本概念电学是物理的分支之一,研究电荷以及电流、电势、电场等与电相相关的现象。
八年级上册物理知识点总汇
第一章走进物理世界
◆物理是研究声、光、热、力、电等各种物理现象的规律和物质结构的一门科学。
◆近代物理学的研究方法就是意大利科学家伽利略开创的。
观察和试验是进行科学探究的基本方法,也是认识自然规律的重要途径。
◆英国科学家牛顿建立了科学的物理概念,运用归纳和数学分析的方法,总结出物体运动的定律,发现了万有引力定律,统一了天地间的运动,构建了经典力学体系。
◆出生于19世纪的物理学家爱因斯坦是理性思维的代表,他建立的相对论使人们对时空有了新的认识。
◆物理学中最基本的两种测量是长度和时间的测量。
◆在使用刻度尺测量长度记录测量结果时,既要记录准确值,又要记录估算值,还要注明单位。
◆物理学中把测量值与真实值之间的差异叫做测量误差,利用多次测量求平均值的方法可以减小误差。
巧记方法:km→m→m m→u m→nm m→d m→c m→mm
每下一级扩大103 倍每下一级扩大10倍
◆科学探究过程:①提出问题②猜想与假设③设计实验与制定计划
④进行试验与收集证据⑤分析与论证⑥评估
第二章声音与环境
◆声音是由物体的振动产生的,正在发声的物体叫做声源。
◆声音需要气体,液体,固体等作为传播的介质;在相同温度下三者关系如下:V固>V液>V气。
真空不能传声。
◆声在各种物质的传播速度:
◆声音的三要素:
◆噪声的危害和控制:
⑴噪声的两种定义:
◆从物理学的角度讲,噪声是发声体做无规则振动发出的声音。
(发声体做有规律振动时发出的声音成为乐音。
)
◆从环保的角度讲,凡是影响人们正常休息,学习和工作的声音,以及对人们要听的声音产生干扰的其他声音都属于噪音。
(保证人们正常睡眠,声音不能超过50dB,保证人们正常工作学习,声音不能超过70dB,保证人们听觉器官不受损,声音不能超过90dB。
)⑵如何控制噪音:
◆控制噪声的三种途径:在声源处减弱﹑在传播过程中减弱﹑在入耳出减弱。
◆控制噪声的三种方法:吸音﹑消音﹑隔音。
⑶声音的利用:
◆声音可以传递信息,如:回声定位、声呐、B超等。
◆声音可以传递能量,如:利用超声波清洗牙齿、清洗钟表、出去
人体内结石等。
第三章光和眼睛
◆生活经验和观察实验告诉我们,光在同一种均匀介质中是沿直线转播的。
日常生活中有很多光的现象可以解释,如影子的形成和日食、月食等。
◆物理学中,常用字母C表示光在真空中的传播速度,通常取C=3.0×108 m/s光在水、玻璃、空气和真空中的速度由大到小依次是:真空、空气、水、玻璃。
◆牛顿在1666年做过一个光的色散实验,揭开了色彩之谜。
太阳通
过棱镜片后,被分解成各种颜色的光,在白屏上形成一条彩色的光带,颜色依次是:红、橙、黄、绿、蓝、靛、紫,这就是光的色散现象;彩色电视画面的颜色是由红、绿、蓝,三种光色合成的;这三种光被称为光的“三基色”。
白光是由红、橙、黄、绿、蓝、靛、紫组成的,它们叫做“单色光”,由单色光混合成的光称为“复色光”。
◆看不见的光
⑴红外线的应用:红外线夜视仪、红外遥感技术、红外测温仪等。
⑵紫外线的应用:验钞机、紫外灭菌等等。
◆光的直线传播、光的反射和光的折射:
◆平面镜成像
(图为光的镜面反射和漫反射)
⑴平面镜成像规律:像与物的大小相等;像与物到平面镜的距离相等;像与物的连线跟镜面垂直。
物体在平面镜里成的像是虚像。
⑵平面镜的成像原理:光的反射,反射光线的方向延长线相交而成,故为虚像。
⑶平面镜的应用:成像、改变光线传播的方向。
◆球面镜
⑴凸面镜:对光有发散作用。
如:汽车的后视镜、公路拐弯处的反光镜,作用是可以扩大视野。
⑵凸面镜:对光有会聚作用。
如:太阳灶、汽车车头灯、手电筒的反光镜。
◆通过探究发现,物体经过凸透镜所成的像是怎样的,决定与该物
体从凸透镜光心的距离叫做物距,通常用U表示;相应的,我们把从像到透镜光心的距离叫做像距,用字母V表示;从焦点到光心的距离叫做焦距,用字母f表示。
◆凸透镜成像规律:
◆眼睛和眼镜
⑴眼睛:眼睛就像一架焦距可以调节的照相机。
晶状体和角膜相当于照相机的镜片,视膜网相当于照相机的胶片,在视膜网上成倒立、缩小的实相。
⑵近视眼:晶状体焦距太小(折射能力变强),光线汇聚在视膜网的前方,需要用凹透镜矫正。
⑶远视眼:晶状体焦距太大(折射能力变弱),光线汇聚在视膜网后方,需要用凸透镜矫正。
第四章物质的形态及其变化
◆温度是表示物体冷热程度的物理量。
要准确测量物体的温度,必须用一种测量仪——温度计。
常用的温度计是利用汞、酒精或煤油的热胀冷缩性质来测量温度的。
◆摄氏温标是这样规定的:在一个标准大气压下,纯净的冰水混合物的温度为0°C,纯水沸腾时的温度为100°C,在0°C和100°C之
间分成100等分,每一份为1°C,读作1摄氏度;零下18摄氏度写
作:-18°C。
◆体温计装汞的玻璃泡与玻璃管连接处的管孔特别细并且略有弯曲。
◆熔化和凝固
⑴定义:物质从固态变成液态的过程叫做熔化;从液态变成固态的过程叫做凝固。
⑵晶体熔化是吸热,但温度不变;如海波、冰、金属等。
⑶熔点和凝固点:晶体熔化时的温度叫熔点,晶体凝固的温度叫凝固点;同种晶体在相同条件下的熔点和凝固点相同。
⑷非晶体熔化时吸收热量,温度上升;如松香、石蜡玻璃等。
⑸晶体熔化的条件:①达到熔点;②继续吸热。
⑹晶体和非晶体的熔化和凝固图像:
晶体熔化晶体凝固非晶体熔化非晶体凝固
◆汽化和液化◆升华和凝华
◆巧记方法:
第五章我们周围的物质
◆质量和密度
◆判断一个球在各种情况下是否实心
◆物理学中,把容易导电的物体叫做导体,把不容易导电的物体叫做绝缘体;有些材料,它的导电性能介于导体和绝缘体之间,这类材料成为半导体。
◆隐形材料:有些材料能强烈地吸收电磁波,称为隐形材料。
把它涂在飞机、坦克等军事装备上,雷达发射的电磁波遇到这种材料的涂层是,大部分被吸收掉,反射回去的很少,雷达就感应不到有这些装备的存在,所以说,隐形材料并不是让机体本身消失不见,而是让雷达感应不到它的存在。
已完结——————————————————————————。