弱电施工定额
- 格式:doc
- 大小:229.00 KB
- 文档页数:20
在企业实施弱电工程的时候,都会根据情况制定预算,那么就需要知道施工单位是如何计算费用的,由于施工单位以及方案的不同,选择的计费方式也有区别。
弱电工程施工单位在收费的时候主要有这三种方式:
一、按照设备总价取费,一般为10%以上,这个比例是不定的,这个比例也和系统有关系,比如综合布线系统,施工费可能取15%以上,甚至更高,再比如计算机网络系统,主要是设备,而且设备价格比较高,如果再按照15%取的话,肯定不合适的。
所以说施工费按照设备总价取费的话,要根据不同的系统不同的比例,另外一点还要根据项目的性质。
二、按照设备清单每项取施工费用,这里有两个方面,一种是套定额的,一种根据施工经验来的,套定额的施工费用在实际中很少用到,作为施工队伍如果按照定额人工费来做的,一般情况下不合适,所以说还是常用的按照设备清单列表来做,这里就需要业主提供完整的设备清单和图纸了,有经验的时候可以总结出来,就根据人工费来算就可以了。
干完一个项目以后,自己核算一下人工费,
平摊到每个系统,然后对比定额,就可以总结出来一套自己报价策略。
任何的报价都要参考施工图纸。
三、按照系统报价
比如门禁系统多少钱,这个时候就要算一下多个门需要安装门禁系统,按照一套门禁系统报价就可以了。
再比如停车场管理系统安装一套多少钱?一套一进一出的停车场管理系统安装设备都是固定的,根据经验自己报价即可,如果按照这个方式报价的话,记得一定要看图纸,仔细看图纸,图纸上有什么东西清清楚楚。
这里给您介绍了三种不同的报价方式,施工企业不同,报价的方式也有区别,因此我们在找施工企业的时候一定要问清楚报价的方案是什么。
序号施工内容单位数量单价总价施工范围1综合布线(数据、语音部分)点1902100190,200.00凿墙、修补墙(毛丕)、布铁管、布线到终端、打模块、标签、装集合箱综合布线(机柜安装部分)只16100016,000.00压接六类24口模块、标签(2次:机柜1次、集合点1次)综合布线(福录克测试报告)点19021019,020.00测试报告,验收用综合布线(光纤布放部分)米280025,600.00机房之各配线间距离、标签综合布线(光纤熔接费)芯384155,760.00小计236,580.002监控部分摄像头点13325033,250.00立杆、挖坑、凿墙、修补墙(毛丕)、布铁管、布线到终端、装摄像头和出图像、标签机房设备安装项125002,500.00安装拼接屏、存蓄设备出入口控制系统(门禁部分)点12440049,600.00凿墙、修补墙(毛丕)、布铁管、布线到控制器、装锁、装读头、装开门按钮、装门磁出入口控制系统(报警部分)点171502,550.00凿墙、修补墙(毛丕)、布铁管、布线到控制器、装报警器、装红外对射报警器出入口控制系统(人行通道闸部分)项120002,000.004通道出入口控制系统(巡更点部分)项1500500.0030个点出入口控制系统(停车场部分)项150005,000.00汽车加么托车共2套小计95,400.003建筑设备监控系统点14125035,250.00装各类型开关、布线DDC接线台372007,400.00接线、标签小计42,650.004电梯五方通话系统项110001,000.00布线到电梯顶小计1,000.005弱电线槽部分米19722549,300.00300mm以内小计49,300.006LED屏由厂家安装8配电系统由强电施工总计424,930.00不含税票中国移动-弱电施工报价(人工)2020-10-08。
综合布线弱电工程施工报价综合布线弱电工程是现代建筑中不可或缺的组成部分,它涉及到通信、信息、控制等多个方面,是建筑智能化、信息化的重要基础。
综合布线工程的施工报价是一个复杂的问题,涉及到材料、人工、设备、管理等多方面的因素,本文将对综合布线弱电工程施工报价进行详细的分析和讨论。
一、综合布线工程报价的构成综合布线工程报价主要包括以下几个方面:1. 材料费:综合布线工程所需的各种材料,如网线、光纤、水晶头、接头、线槽、插座等,其费用是根据材料的品牌、质量、数量等因素来决定的。
2. 人工费:综合布线工程所需的人工包括施工人员、技术人员的工资和福利,其费用是根据工程难度、工程量、工人的技术水平等因素来决定的。
3. 设备费:综合布线工程所需的设备,如工具、测试仪器、发电机等,其费用是根据设备的品牌、性能、数量等因素来决定的。
4. 管理费:综合布线工程的管理费用包括工程管理人员的工资和福利、工程车辆的燃油费用、工程现场的办公费用等,其费用是根据工程规模、工程地点、工程周期等因素来决定的。
二、综合布线工程报价的计算方法综合布线工程报价的计算方法有多种,常用的有单价法、综合法、成本法等。
1. 单价法:按照综合布线工程所需的各种材料、人工、设备的单价,乘以相应的工程量,得出总价。
2. 综合法:综合考虑材料、人工、设备、管理等因素,按照综合布线工程的实际情况,制定出综合单价,再乘以相应的工程量,得出总价。
3. 成本法:根据综合布线工程的实际成本,加上一定的利润,得出总价。
三、综合布线工程报价的注意事项1. 报价时要充分考虑工程的风险因素,如工程地点的偏远程度、工程周期的长短、工程难度的等级等,根据实际情况进行报价。
2. 报价时要充分了解市场行情,掌握各种材料、人工、设备的最新价格,以免报价过高或过低。
3. 报价时要注重细节,明确报价中包含的项目和范围,避免以后因为项目不明确而产生纠纷。
4. 报价时要合理设置利润,既要保证工程的质量和进度,又要保证企业的效益。
第1篇一、项目概述本项目为XX公司新建机房弱电工程,主要包括综合布线系统、网络系统、电源系统、监控系统和消防系统等。
本报价为工程量清单及相应费用,供甲方参考。
二、工程量清单及报价1.综合布线系统(1)工程量:机房内及周边区域综合布线,包括语音、数据、监控、电源等线路。
(2)报价:10000元/米2.网络系统(1)工程量:机房内及周边区域网络设备安装及调试。
(2)报价:10000元/台3.电源系统(1)工程量:机房内及周边区域电源设备安装及调试。
(2)报价:8000元/台4.监控系统(1)工程量:机房内及周边区域监控系统设备安装及调试。
(2)报价:12000元/套5.消防系统(1)工程量:机房内及周边区域消防设备安装及调试。
(2)报价:15000元/套6.施工费(1)人工费:根据当地人工市场价格,按实际施工人员数量及工日计算。
(2)材料费:根据实际使用材料及市场价格计算。
(3)施工机具费:根据实际使用施工机具及市场价格计算。
(4)施工管理费:按工程总造价的5%计算。
(5)其他费用:按工程总造价的3%计算。
三、付款方式1.合同签订后,甲方支付合同总价的30%作为预付款。
2.工程进度达到50%时,甲方支付合同总价的30%。
3.工程进度达到80%时,甲方支付合同总价的30%。
4.工程验收合格后,甲方支付合同总价的10%作为质保金。
四、工期1.工程总工期为60天,自合同签订之日起计算。
2.甲方应按照合同约定的时间节点支付工程款项。
3.如因甲方原因导致工期延误,工期相应顺延,甲方应支付因工期延误而产生的额外费用。
五、质量保证1.本工程所使用材料、设备必须符合国家标准和行业规范。
2.工程验收合格后,质保期为一年。
3.在质保期内,如因施工质量问题导致设备损坏,乙方负责免费维修或更换。
六、违约责任1.甲方未按合同约定支付工程款项,应向乙方支付违约金,违约金为应付款项的2%。
2.乙方未按合同约定完成工程,应向甲方支付违约金,违约金为合同总价的2%。
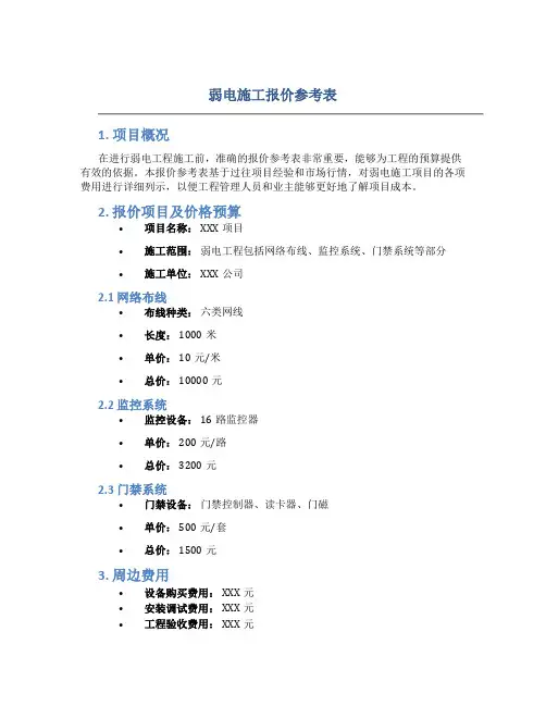
弱电施工报价参考表
1. 项目概况
在进行弱电工程施工前,准确的报价参考表非常重要,能够为工程的预算提供有效的依据。
本报价参考表基于过往项目经验和市场行情,对弱电施工项目的各项费用进行详细列示,以便工程管理人员和业主能够更好地了解项目成本。
2. 报价项目及价格预算
•项目名称: XXX项目
•施工范围:弱电工程包括网络布线、监控系统、门禁系统等部分
•施工单位: XXX公司
2.1 网络布线
•布线种类:六类网线
•长度: 1000米
•单价: 10元/米
•总价: 10000元
2.2 监控系统
•监控设备: 16路监控器
•单价: 200元/路
•总价: 3200元
2.3 门禁系统
•门禁设备:门禁控制器、读卡器、门磁
•单价: 500元/套
•总价: 1500元
3. 周边费用
•设备购买费用: XXX元
•安装调试费用: XXX元
•工程验收费用: XXX元
4. 总费用预算
•工程总费用预算: XXXX元
5. 备注
•本报价参考表仅供参考,请根据实际情况进行调整
•以上费用均为预估值,具体费用根据实际情况再议
该报价参考表仅供参考,请以实际情况为准,在具体施工前应进行详细的成本核算和报价调整。
常规水电施工15定额一、引言常规水电施工15定额是指在水电施工中,按照一定标准和定额进行施工的工作项目。
该定额的制定旨在规范施工过程,提高施工效率和质量。
本文将详细介绍常规水电施工15定额的内容和要求。
二、概述常规水电施工15定额主要包括以下项目: 1. 水电工程安装 2. 管道铺设 3. 线路布置 4. 设备安装 5. 接线插座安装 6. 照明设施安装 7. 防雷接地装置安装 8. 管道、线路漏水、漏电处理等。
三、常规水电施工15定额详解1. 水电工程安装•安装水电主机箱、电表箱等设备;•安装电动机及其配套设备;•安装电源线、电缆等。
2. 管道铺设•铺设供水管道和排水管道;•安装水龙头、水龙帽等。
3. 线路布置•布置电源线路,包括主线和分线;•安装开关、插座等。
4. 设备安装•安装电视、空调等设备;•安装地暖、热水器等设备。
5. 接线插座安装•安装电源插座和电话插座等。
6. 照明设施安装•安装室内外照明设施,包括吊灯、筒灯等。
7. 防雷接地装置安装•安装防雷接地设备,保护建筑物免受雷击。
8. 管道、线路漏水、漏电处理•检修漏水管道,修复漏水问题;•检修漏电线路,修复漏电问题。
四、常规水电施工15定额的优势1.标准化:常规水电施工15定额严格按照标准和规范进行施工,有效降低了施工风险和质量问题。
2.提高效率:定额制度使得施工流程更加规范和高效,提高了施工进度和效率。
3.降低成本:常规水电施工15定额的制定考虑了成本问题,通过统一标准和规范,降低了施工成本。
4.保障质量:常规水电施工15定额规定了施工的详细要求和步骤,保障了施工质量和安全性。
五、总结常规水电施工15定额是水电施工中的重要参考标准,它的制定和实施对于保证施工质量、提高施工效率具有重要意义。
本文对常规水电施工15定额进行了详细介绍,希望能够对相关人员有所帮助。
弱电工程施工费怎么计算
1.工程量清单计算法:首先根据弱电工程的设计图纸和施工图纸制作
工程量清单,明细列出各项工程所需的材料、设备、人工等,然后根据清
单中列出的各项工程量与对应的单价相乘,得出各项工程的费用,再将各
项费用相加得出总费用。
这种方法适合比较简单的弱电工程项目,能够较
准确地估算出施工费用。
2.折价法:这是另一种常用的计算方法,特别适用于经验丰富的施工
队伍和相似工程。
施工队根据以往的经验,按照工程的难易程度、施工时间、材料消耗量进行估算,然后折价计算出施工费用。
这种方法的优势在
于快捷简便,但对施工队员的经验要求较高。
3.单价控制法:这种方法是根据施工单位与业主商议的单价,按照实
际使用的材料数量和工时进行计算。
施工队员在工程施工期间统计各种具
体材料的使用量,并计算每种材料的成本,再加上设计、监理、劳务工资
等其他费用,得出工程施工费用。
这种方法适合较大规模、较繁杂的弱电
工程项目,能够较全面地考虑各方面因素。
需要注意的是,弱电工程的施工费用还可能包括设计费、监理费、劳
务费、设备采购费等其他费用。
具体费用的计算方法需根据实际情况进行。
综上所述,弱电工程施工费用的计算是一个比较复杂的过程,需要根
据具体情况选择适合的计算方法,并考虑各项因素进行详细的测算。
第1篇一、施工技术措施费1. 施工排水、降水费:为确保工程在正常条件下施工,采取各种排水、降水措施所发生的费用。
2. 混凝土、钢筋混凝土模板及支架费:混凝土施工过程中需要的各种钢模板、木模板、支架等的支、拆、运输费用及模板、支架的摊销(或租赁)费用。
3. 脚手架费:施工需要的各种脚手架搭、拆、运输费用及脚手架的摊销(或租赁)费用。
4. 大型机械设备进出场及安拆费:机械整体或分体自停放场地运至施工现场或由一个施工地点运至另一个施工地点,所发生的机械进出场运输及转移费用及机械在施工现场进行安装、拆卸所需的人工费、材料费、机械费、试运转费和安装所需的辅助设施的费用。
5. 其它施工技术措施费:根据各专业、地区工程特点补充的技术措施费项目。
二、施工组织措施费1. 勘察现场:包括与客户协商、现场水电设备、电力负荷、设备布局、样品式样、安全等方面的费用。
2. 绘制网络拓扑图、布局图:与客户确认的费用。
3. 制定工程进度计划表:与客户确认的费用。
4. 指定工程负责人和工程监理人员:负责规划备料、备工、用户方配合要求等方面的费用。
三、人工成本1. 施工人员工资:包括施工队伍的工资、加班费、伙食补贴等。
2. 管理人员工资:包括项目经理、技术负责人、质量监督员等人员的工资。
四、材料成本1. 线缆、设备、元器件等材料的采购成本。
2. 防潮、防火、抗干扰等特殊材料的采购成本。
五、机械和工具成本1. 施工过程中使用的各种机械设备、工具的租赁或购买成本。
2. 维护、保养机械和工具的成本。
六、文明施工成本1. 施工现场的环境保护、卫生、绿化等费用。
2. 工完场清的费用。
七、分包利润一般占据项目投资的30%左右,用于支付分包商的利润。
综上所述,弱电安装工程施工费用涉及多个方面,需要综合考虑各种因素。
在实际工程中,应根据具体情况进行预算和调整,确保工程顺利进行。
第2篇一、工程量及人工成本1. 工程量:弱电安装工程的工程量主要包括设备安装、线路敷设、调试等。
建筑弱电工程施工报价清单建筑弱电工程是指在建筑物中安装的与电子信息技术相关的各种设施和系统,包括通信系统、监控系统、自动化控制系统、消防报警系统、音响系统等。
在建筑弱电工程施工过程中,为了确保工程质量和进度,需要对施工项目进行详细的报价和预算。
以下是一份建筑弱电工程施工报价清单,供参考。
一、施工项目及报价1. 通信系统(1)电话交换系统:包括交换机设备、电话分机、电话线缆等,报价金额为20万元。
(2)无线通信系统:包括基站设备、天线、馈线等,报价金额为30万元。
2. 监控系统(1)视频监控系统:包括摄像机、录像机、硬盘录像机等,报价金额为50万元。
(2)入侵报警系统:包括报警主机、探测器、按钮等,报价金额为20万元。
3. 自动化控制系统(1)楼宇自控系统:包括控制器、执行器、传感器等,报价金额为40万元。
(2)照明控制系统:包括控制器、开关、传感器等,报价金额为10万元。
4. 消防报警系统(1)火灾自动报警系统:包括火灾探测器、报警主机、消防电话等,报价金额为30万元。
(2)自动灭火系统:包括灭火设备、管道、阀门等,报价金额为20万元。
5. 音响系统(1)背景音乐系统:包括音响设备、功放、音箱等,报价金额为15万元。
(2)会议音响系统:包括会议话筒、音响设备、功放等,报价金额为20万元。
6. 其他项目(1)综合布线系统:包括电缆、插座、交换机等,报价金额为30万元。
(2)网络系统:包括路由器、交换机、服务器等,报价金额为25万元。
二、施工费用明细1. 人工费用:包括施工人员工资、管理人员工资等,共计10万元。
2. 材料费用:包括各种设备、材料采购成本,共计150万元。
3. 设备安装费用:包括设备安装、调试、验收等,共计80万元。
4. 施工工具费用:包括工具采购、维修等,共计5万元。
5. 交通费用:包括施工人员出差、材料运输等,共计10万元。
6. 税费:包括增值税、营业税等,共计15万元。
三、总报价建筑弱电工程施工总报价为:20 + 30 + 50 + 20 + 10 + 40 + 15 + 20 + 30 + 25 + 10 + 15 = 310万元。
弱电工程施工报价单尊敬的客户:感谢您选择我们公司进行弱电工程的施工,我们将竭诚为您提供优质的服务。
为了让您更清楚了解本次施工的项目内容和费用,特向您提供如下报价单:项目名称:XXX公司办公楼弱电系统施工项目地址:XXX市XXX区XXX街XXX号施工单位:XXX工程公司联系方式:XXX-XXXXXXX施工内容:1. 线缆铺设:根据设计图纸要求,铺设合格的双绞线、光纤等传输线缆。
2. 网络设备安装:安装交换机、路由器、防火墙等网络设备。
3. 监控系统安装:安装监控摄像头、监控主机等设备。
4. 门禁系统安装:安装门禁刷卡设备、门禁控制主机等设备。
5. 电话系统安装:安装电话交换机、电话分机等设备。
6. 电视系统安装:安装数字电视盒、电视分配器等设备。
报价明细:1. 人工费用:根据项目规模和工程复杂程度,预计人工费用为XXXX元。
2. 材料费用:根据施工图纸要求,预计材料费用为XXXX元。
3. 设备费用:根据设备品牌和规格,预计设备费用为XXXX元。
4. 辅助工具费用:根据施工需要,预计辅助工具费用为XXXX元。
5. 管理费用:根据项目风险和工程周期,预计管理费用为XXXX元。
6. 预留费用:为确保工程顺利进行,预留XXXX元费用。
合计:XXXX元备注:以上费用仅为预估金额,具体费用以实际施工情况为准。
支付方式:项目总费用的XX%作为预付款,在签订合同后五个工作日内支付。
剩余费用在工程完工验收后XX个工作日内结清。
特别提示:1. 如遇天气原因或其他不可抗力导致施工延期,我公司将及时与您协商调整工程进度。
2. 施工过程中如果发现工程超出协商范围,我公司将与您协商调整费用。
3. 请您在施工期间提供必要协助,以便顺利完成工程。
感谢您对我们公司的信任与支持,期待与您的合作!XXX工程公司施工单位签章:日期:年月日以上为弱电工程施工报价单,如有疑问请及时联系我们公司。
电力16定额施工计算公式电力施工是指在电力工程中进行安装、调试、运行等工作的过程。
在电力施工中,为了能够准确地进行工程量的计算和成本的预算,需要使用一些定额来进行施工计算。
电力16定额施工计算公式是电力施工中常用的一种计算方法,下面将对电力16定额施工计算公式进行详细介绍。
一、电力16定额施工计算公式的基本概念。
1. 定额,定额是指在一定条件下,对单位工程量标准工作时间和标准工作量的规定。
定额是施工企业进行施工管理和成本控制的重要依据。
2. 电力16定额,电力16定额是指在电力施工中,对各项工程量和工作时间的标准规定。
电力16定额是根据国家相关标准和规范制定的,是电力施工中常用的一种定额。
二、电力16定额施工计算公式的具体内容。
电力16定额施工计算公式包括电力设备安装工程、电气设备安装工程、电缆敷设工程等多个方面的内容。
下面将以电力设备安装工程为例,介绍电力16定额施工计算公式的具体内容。
1. 电力设备安装工程的定额计算公式。
电力设备安装工程的定额计算公式包括工程量的计算、工作时间的计算和成本的计算。
其中,工程量的计算是根据具体的安装工程内容和工程量单位进行计算的;工作时间的计算是根据工程量和工程难度等因素进行计算的;成本的计算是根据工作时间和工人工资等因素进行计算的。
2. 电力16定额施工计算公式的具体公式。
电力16定额施工计算公式的具体公式包括工程量计算公式、工作时间计算公式和成本计算公式。
其中,工程量计算公式包括工程量=单位工程量×数量;工作时间计算公式包括工作时间=工程量÷单位时间产值;成本计算公式包括成本=工作时间×工人工资。
三、电力16定额施工计算公式的应用范围。
电力16定额施工计算公式适用于各类电力施工工程,包括发电厂、变电站、输配电工程等。
在实际的电力施工中,可以根据具体的工程内容和施工条件,灵活运用电力16定额施工计算公式进行施工管理和成本控制。
四、电力16定额施工计算公式的优缺点。
弱电施工报价清单标准一、项目概述本报价清单适用于弱电施工项目,旨在提供对项目所需材料和设备以及施工费用的清晰明细,以便业主和承包方达成一致的报价标准。
二、报价范围1.弱电系统设计与布线–系统设计费用–电缆、线缆费用–配电箱、接线盒费用–网络设备费用–其他相关设备费用2.安装与调试–设备安装费用–系统调试费用–系统测试与验收费用3.配件及辅料–电缆槽、桥架费用–接线端子、连接器费用–其他辅料费用4.施工人工费用–弱电施工人工费用–设计师和技术人员费用–管理人员费用三、报价编制要求1.报价单位–一般以工程总量计价或单项费用计价为主,标明单位和单价。
2.报价内容–报价清单应详细列出每一项材料及费用,并注明规格、品牌以及数量等详细信息3.报价校核–报价人员应保证计算无误,报价清单完整合理。
四、报价标准1.材料费用标准–按照市场实际价格来计算,应做到合理公正。
2.人工费用标准–人工费用按照当地人工市场价格综合评定确定,需与已有的标准相符。
3.设计与调试费用标准–设计师和技术人员费用应根据资历和工作经验确定,调试费用应充分考虑设备复杂性和施工工艺。
五、报价编制流程1.材料采购–根据报价清单确定所需材料及设备,进行采购。
2.施工准备–组织施工人员,准备所需工具和设备。
3.施工阶段–进行弱电系统的设计、布线、安装及调试工作。
4.报价核对–由专业人员对报价清单进行核对和审定。
结语本报价清单旨在规范弱电施工项目的报价标准,希望承包方能根据本报价清单中的内容进行准确的报价,确保项目顺利进行并达到双方的预期目标。
弱电工程施工报价单尊敬的客户:感谢贵方选择我们的弱电工程施工服务。
以下是我们的详细报价单,请贵方仔细阅读并确认。
一、工程概述本次工程为弱电工程施工项目,包括网络布线、监控系统、广播系统、安防系统等。
二、工程材料及施工费用1. 网络布线:(1)管槽安装:根据现场实际情况,预估需要安装管槽长度为1000米,采用镀锌槽桥架安装,包含铁架、油漆、接地等费用,单价为15元/米,合计费用为15000元。
(2)线缆敷设:预估需要敷设网络线缆2000米,采用D20-D25型号的铁线管,单价为45元/米,合计费用为90000元。
2. 监控系统:(1)摄像头安装:预估需要安装20个摄像头,每个摄像头的安装费用为800元,合计费用为16000元。
(2)硬盘录像机:预估需要购置1台硬盘录像机,费用为3000元。
(3)网络传输设备:预估需要购置1台网络交换机,费用为2000元。
3. 广播系统:(1)扬声器安装:预估需要安装20个扬声器,每个扬声器的安装费用为500元,合计费用为10000元。
(2)功放设备:预估需要购置1台功放设备,费用为3000元。
4. 安防系统:(1)报警器安装:预估需要安装10个报警器,每个报警器的安装费用为600元,合计费用为6000元。
(2)门禁系统:预估需要安装2个门禁控制器,费用为1000元/个,合计费用为2000元。
三、工程人工费用1. 施工人员工资:预估需要10名施工人员,人均工资为100元/天,施工周期为10天,合计费用为10000元。
2. 技术支持人员工资:预估需要2名技术支持人员,人均工资为150元/天,施工周期为10天,合计费用为3000元。
四、其他费用1. 交通费用:预估需要产生的交通费用为500元。
2. 住宿费用:预估需要产生的住宿费用为1000元。
五、总费用1. 材料费用:合计费用为116500元。
2. 施工费用:合计费用为29500元。
3. 人工费用:合计费用为13000元。
视频监控系统13-971 云台型摄像机13-961 定焦摄像机13-961 半球摄像机13-961 电梯摄像机2-744 摄像机立杆13-984 视频矩阵(128路)13-985 视频矩阵(256路)13-1012 主控键盘13-1006 硬盘录像机13-364 硬盘13-1008 显示器13-979 外设共享器13-1008 液晶监视器13-987 操作台13-988 电视墙13-1054 摄像机变压器10-641 视频接头13-687 视频线2-1215 电源线五方对讲系统13-576 对讲分机13-586 对讲主机13-581 扩展器或中继器2-1211 控制线或信号线监听设备13-769 监听音箱13-835 监听设备2-1211 监听线缆周界报警系统(含室内报警)13-909 红外对射13-905 双鉴探测器13-904 红外幕帘探测器13-899 紧急报警按钮13-977 探测器支架13-933 双路地址模块13-1054 探测器电源13-923 报警主机13-1012 显示键盘13-1054 主机备用电源13-933 32路继电器模块13-936 报警接口箱7-178 声光报警器2-1211 报警通讯线2-1211 电源线门禁系统13-943 门禁一体机13-1054门禁电源13-951电磁锁13-950电控锁2-307开门按钮可视对讲系统13-577 可视对讲户外机安装13-585 联网转接器13-576 可视对讲户内机安装13-581 门口机电源13-581 系统电源13-581 短路保护器13-581 电脑管理员控制器13-581 信息介面接口13-581 系统信息中继器13-581 转接板13-586 管理员机13-581 管理员电源13-389 管理电脑13-951 电磁锁13-952 闭门器2-307 出门按钮2-1215 四芯联网线2-1218 八芯屏蔽对绞线13-687 视频线13-687 视频线13-896 门窗磁13-904 红外幕帘探测器13-899 紧急报警按钮2-1215 信号线及电源线2-1211 信号线背景音乐系统13-780 DVD13-813 前置放大器13-828 功率放大器13-836 电源时序器13-758 草地音响2-1213 背景音乐线缆13-807 强切设备安装2-1211 强切线缆车辆对比摄像机13-955 摄像机13-965 摄像机镜头13-973 摄像机护罩2-744 立杆2-1211 电源线13-687 视频线13-1054 摄像机电源室外预埋2-1091 直径50波纹管2-1094 直径100波纹管综合布线系统13-11 超五类4对非屏蔽双绞线13-45 超五类网络模块13-4 单口面板13-4 双口面板13-62 超五类24口快接式配线架13-62 金属理线器13-56 超五类网络跳线13-21 室内4芯多模光纤13-49 24口光纤配线架13-49 8口光纤连接盒13-49 ST型多模耦合器13-68 多模ST型光纤尾纤13-56 ST-LC双芯多模光纤跳线13-53 光纤熔接13-8 19"标准机柜13-99 管、暗槽内穿放电话线(10对以内) 13-45 语音模块13-58 110型语音配线架13-58 塑料理线器13-101 25对大对数语音电缆13-103 100对大对数语音电缆有线电视系统13-661 信号放大器13-679 二分配13-679 四分配13-679 一分支13-679 二分支13-679 三分支13-679 四分支13-680 终端电阻13-695 F头13-688 SYWV-75-713-687 SYWV-75-513-684 放大器箱13-682 终端面板楼控系统13-478 DDC控制器(40点以内)13-479 DDC控制器(60点以内)13-485 独立控制器13-486 压差控制器13-487 温度控制器13-489 气动输出模块13-490 风机盘管温控器2-1215 四芯控制线。