麻醉效果评定表、流程、定期评价
- 格式:doc
- 大小:35.00 KB
- 文档页数:5
麻醉效果评定标准与流程
目的:为加强手术麻醉质控管理对手术麻醉病人进行分析评定。
范围:麻醉科
定义:麻醉结束后由麻醉医师结合术中病人麻醉情况进行分析评定,麻醉科质控小组每月进行麻醉效果评定分析,医务科审核复查,促进工作的持续改进。
1.病人麻醉结束:
1.1 需要进入麻醉复苏室的椎管麻醉、神经阻滞麻醉和全麻结束的病人,达到转出复苏室的标准。
1.2 不需要进入麻醉复苏室的椎管内麻醉和神经阻滞麻醉结束的
病人。
2.手术麻醉医师结合术中病人麻醉情况进行分析评定;
2.1 全麻病人诱导期:诱导是否平稳、有无体动、呛咳等反应;维持期:病人有无明显血流动力学波动,肌松是否良好等;苏醒期:呼吸循环指标是否正常,肌力恢复的程度及所需时间。
2.2 椎管内和神经阻滞麻醉:根据术中病人的肌松、镇痛、血流动力学稳定和是否满足手术需求进行麻醉效果评定。
将麻醉效果评定结果详细记录。
3.麻醉科医疗质量与安全控制小组每月对全科的麻醉效果进行综合分析评定,归纳总结,与以往进行对比,查找不足,提出持续改进措施。
将评定结果和持续改进措施以书面形式上报医务科和医疗质量办公室。
4.医务科和医疗质量办公室每季度对麻醉科的麻醉效果进行综合分析评定,归纳总结,提出持续改进建议,并将结果反馈给麻醉科。
麻醉效果评定的规范与流程麻醉效果评定的规范:按照麻醉效果评级来评定麻醉效果一、全麻效果评级标准Ⅰ级:1、麻醉诱导平稳、无躁动、无呛咳及血液动力学的变化,插管顺利无损伤。
2、麻醉维持期深浅适度,既无明显的应急反应,又无呼吸循环的抑制,肌松良好,为手术提供良好的条件。
3、麻醉结束,苏醒期平稳,既没有过早或过迟苏醒,呼吸和循环各项监测正常,肌松恢复良好,拔管恰当,无不良反应。
4、无并发症。
Ⅱ级:1、麻醉诱导时稍有呛咳和血液动力学的改变。
2、麻醉维持期深度掌握不够熟练,血液动力学有改变,肌松尚可,配合手术欠理想。
3、麻醉结实缝皮时病人略由躁动,血压和呼吸稍有不平稳。
4、难以防止的轻度并发症。
Ⅲ级:1、麻醉诱导经过不平稳,插管有呛咳、躁动,血液动力学不稳定,应激反应强烈。
2、麻醉维持期深浅掌握不熟练,致使应激反应激烈,呼吸和循环的抑制或很不稳定,肌松不良,配合手术勉强。
3、麻醉结束,病人苏醒冗长伴有呼吸抑制或缝皮时病人躁动、呛咳;被迫进行拔管,拔管后呼吸恢复欠佳。
4、产生严重并发症。
二、椎管内麻醉(硬、腰、骶)效果评级标准Ⅰ级:麻醉完善、无痛、肌松良好、安静,为手术提供良好条件,心肺功能和血流动力学保持相对稳定。
Ⅱ级:麻醉欠完善,有轻度疼痛表现,肌松欠佳,有内脏牵引痛,需用镇静剂,血流动力学有波动。
(非病情所致)Ⅲ级:麻醉不完善,疼痛明显或肌松较差,呻吟躁动,辅助用药后,情况有改善,但不够理想,勉强完成手术。
Ⅳ级:需该其他麻醉方法,才能完成手术。
三、神经阻滞效果评级标准(颈丛、臂丛、下肢神经等)Ⅰ级:阻滞范围完善,病人无痛、安静,肌松满意,为手术提供良好条件;Ⅱ级:阻滞范围欠完善,肌松效果欠满意,病人有疼痛表情;Ⅲ级:阻滞范围不完善,疼痛较明显,肌松效果较差,病人出现呻吟、躁动,辅助用药后,情况有所改善,但不够理想,勉强完成手术;Ⅳ级:麻醉失败,需改用其他麻醉方法后才能完成手术。
麻醉效果评定的规范与流程一、组织管理1、由麻醉科医疗质量与安全控制小组为麻醉科麻醉效果评定小组,负责对本科室麻醉效果工作进行定期评定,每月一次,并形成书目材料交医务科,内容有分析、评价、总结及改进措施。
2、医务科,医疗质量督查办定期对麻醉效果工作进行不定期检查、督导,并进行总结分析,对存在的问题督促整改。
二、麻醉评级标准(一)、全麻效果评级标准Ⅰ级:1、麻醉诱导平稳、无躁动、无呛咳及血液动力学的变化,插管顺利无损伤。
2、麻醉维持期深浅适度,既无明显的应急反应,又无呼吸循环的抑制,肌松良好,为手术提供良好的条件。
3、麻醉结束,苏醒期平稳,既没有过早或过迟苏醒,呼吸和循环各项监测正常,肌松恢复良好,拔管恰当,无不良反应。
4、无并发症。
Ⅱ级:1、麻醉诱导时稍有呛咳和血液动力学的改变。
2、麻醉维持期深度掌握不够熟练,血液动力学有改变,肌松尚可,配合手术欠理想。
3、麻醉结实缝皮时病人略由躁动,血压和呼吸稍有不平稳。
4、难以防止的轻度并发症。
Ⅲ级:1、麻醉诱导经过不平稳,插管有呛咳、躁动,血液动力学不稳定,应激反应强烈。
2、麻醉维持期深浅掌握不熟练,致使应激反应激烈,呼吸和循环的抑制或很不稳定,肌松不良,配合手术勉强。
3、麻醉结束,病人苏醒冗长伴有呼吸抑制或缝皮时病人躁动、呛咳;被迫进行拔管,拔管后呼吸恢复欠佳。
4、产生严重并发症。
(二)、椎管内麻醉(硬、腰、骶)效果评级标准Ⅰ级:麻醉完善、无痛、肌松良好、安静,为手术提供良好条件,心肺功能和血流动力学保持相对稳定。
Ⅱ级:麻醉欠完善,有轻度疼痛表现,肌松欠佳,有内脏牵引痛,需用镇静剂,血流动力学有波动。
(非病情所致)Ⅲ级:麻醉不完善,疼痛明显或肌松较差,呻吟躁动,辅助用药后,情况有改善,但不够理想,勉强完成手术。
Ⅳ级:需该其他麻醉方法,才能完成手术。
(三)、神经阻滞效果评级标准(颈丛、臂丛、下肢神经等)Ⅰ级:阻滞范围完善,病人无痛、安静,肌松满意,为手术提供良好条件。
麻醉效果评定的规范与流程一、麻醉评级标准(一)、全麻效果评级标准Ⅰ级:1.麻醉诱导平稳、无躁动、无呛咳及血液动力学的变化,插管顺利无损伤。
2.麻醉维持期深浅适度,既无明显的应急反应,又无呼吸循环的抑制,肌松良好,为手术提供良好的条件。
3.麻醉结束,苏醒期平稳,既没有过早或过迟苏醒,呼吸和循环各项监测正常,肌松恢复良好,拔管恰当,无不良反应。
4.无并发症。
Ⅱ级:1.麻醉诱导时稍有呛咳和血液动力学的改变。
2.麻醉维持期深度掌握不够熟练,血液动力学有改变,肌松尚可,配合手术欠理想。
3.麻醉结束缝皮时病人略由躁动,血压和呼吸稍有不平稳。
4.难以防止的轻度并发症。
Ⅲ级:1、麻醉诱导经过不平稳,插管有呛咳、躁动,血液动力学不稳定,应激反应强烈。
2.麻醉维持期深浅掌握不熟练,致使应激反应激烈,呼吸和循环的抑制或很不稳定,肌松不良,配合手术勉强。
3.麻醉结束,病人苏醒冗长伴有呼吸抑制或缝皮时病人躁动、呛咳;被迫进行拔管,拔管后呼吸恢复欠佳。
4.产生严重并发症。
(二)、椎管内麻醉(硬、腰、骶)效果评级标准Ⅰ级:麻醉完善、无痛、肌松良好、安静,为手术提供良好条件,心肺功能和血流动力学保持相对稳定。
Ⅱ级:麻醉欠完善,有轻度疼痛表现,肌松欠佳,有内脏牵引痛,需用镇静剂,血流动力学有波动。
(非病情所致)Ⅲ级:麻醉不完善,疼痛明显或肌松较差,呻吟躁动,辅助用药后,情况有改善,但不够理想,勉强完成手术。
Ⅳ级:需改其他麻醉方法,才能完成手术。
(三)、神经阻滞效果评级标准(颈丛、臂丛、下肢神经等)Ⅰ级:阻滞范围完善,病人无痛、安静,肌松满意,为手术提供良好条件。
Ⅱ级:阻滞范围欠完善,肌松效果欠满意,病人有疼痛表情;Ⅲ级:阻滞范围不完善,疼痛较明显,肌松效果较差,病人出现呻吟、躁动,辅助用药后,情况有所改善,但不够理想,勉强完成手术。
Ⅳ级:麻醉失败,需改用其他麻醉方法后才能完成手术。
二、流程。
麻醉效果评定的规范与流程一、组织管理1、麻醉科医疗质量与安全管理小组为麻醉科麻醉效果评定小组,负责对本科室麻醉效果工作进行定期评定,内容有分析、评价、总结及改进措施。
2、医务科,医疗质量督查办定期对麻醉效果工作进行不定期检查、督导,并进行总结分析,对存在的问题督促整改。
二、麻醉评级标准(一)、全麻效果评级标准Ⅰ级:1、麻醉诱导平稳、无躁动、无呛咳及血液动力学的变化,插管顺利无损伤。
2、麻醉维持期深浅适度,既无明显的应急反应,又无呼吸循环的抑制,肌松良好,为手术提供良好的条件。
3、麻醉结束,苏醒期平稳,既没有过早或过迟苏醒,呼吸和循环各项监测正常,肌松恢复良好,拔管恰当,无不良反应。
4、无并发症。
Ⅱ级:1、麻醉诱导时稍有呛咳和血液动力学的改变。
2、麻醉维持期深度掌握不够熟练,血液动力学有改变,肌松尚可,配合手术欠理想。
3、麻醉结实缝皮时病人略由躁动,血压和呼吸稍有不平稳。
4、难以防止的轻度并发症。
Ⅲ级:1、麻醉诱导经过不平稳,插管有呛咳、躁动,血液动力学不稳定,应激反应强烈。
2、麻醉维持期深浅掌握不熟练,致使应激反应激烈,呼吸和循环的抑制或很不稳定,肌松不良,配合手术勉强。
3、麻醉结束,病人苏醒冗长伴有呼吸抑制或缝皮时病人躁动、呛咳;被迫进行拔管,拔管后呼吸恢复欠佳。
4、产生严重并发症。
(二)、椎管内麻醉(硬、腰、骶)效果评级标准Ⅰ级:麻醉完善、无痛、肌松良好、安静,为手术提供良好条件,心肺功能和血流动力学保持相对稳定。
Ⅱ级:麻醉欠完善,有轻度疼痛表现,肌松欠佳,有内脏牵引痛,需用镇静剂,血流动力学有波动。
(非病情所致)Ⅲ级:麻醉不完善,疼痛明显或肌松较差,呻吟躁动,辅助用药后,情况有改善,但不够理想,勉强完成手术。
Ⅳ级:需该其他麻醉方法,才能完成手术。
(三)、神经阻滞效果评级标准(颈丛、臂丛、下肢神经等)Ⅰ级:阻滞范围完善,病人无痛、安静,肌松满意,为手术提供良好条件。
Ⅱ级:阻滞范围欠完善,肌松效果欠满意,病人有疼痛表情;Ⅲ级:阻滞范围不完善,疼痛较明显,肌松效果较差,病人出现呻吟、躁动,辅助用药后,情况有所改善,但不够理想,勉强完成手术。
医院麻醉效果评定分级规范与流程规范化的麻醉效果评定流程是十分重要的。
具体流程如下:1、麻醉科医疗质量与安全控制小组定期评定本科室麻醉效果,每月一次,并形成书目材料交医务科。
2、医务科、医疗质量督查办进行不定期检查、督导,并进行总结分析,对存在的问题督促整改。
3、根据评级标准,对全麻、椎管内麻醉和神经阻滞进行评定。
4、评定结果分析、评价、总结并提出改进措施。
5、定期进行反馈和改进,提高麻醉效果评定的质量和水平。
麻醉效果评定是一项十分严谨的工作,需要遵循一定的规范和流程。
首先,由麻醉科医疗质量与安全控制小组为麻醉效果评定小组,定期评定本科室麻醉效果,并形成书目材料交医务科。
其次,医务科、医疗质量督查办进行不定期检查、督导,并进行总结分析,对存在的问题督促整改。
然后,根据评级标准,对全麻、椎管内麻醉和神经阻滞进行评定。
评定结果分析、评价、总结并提出改进措施。
最后,定期进行反馈和改进,提高麻醉效果评定的质量和水平。
全麻效果评级标准分为Ⅰ级、Ⅱ级、Ⅲ级,其中Ⅰ级包括麻醉诱导平稳、无躁动、无呛咳及血液动力学的变化,插管顺利无损伤等内容。
Ⅱ级包括麻醉诱导时稍有呛咳和血液动力学的改变等内容。
Ⅲ级包括麻醉诱导经过不平稳,插管有呛咳、躁动,血液动力学不稳定等内容。
椎管内麻醉的评级标准分为Ⅰ级、Ⅱ级、Ⅲ级、Ⅳ级,其中Ⅰ级包括麻醉完善、无痛、肌松良好、安静等内容。
Ⅱ级包括麻醉欠完善,有轻度疼痛表现等内容。
Ⅲ级包括麻醉不完善,疼痛明显或肌松较差等内容。
Ⅳ级需要该其他麻醉方法,才能完成手术。
神经阻滞的评级标准分为Ⅰ级、Ⅱ级、Ⅲ级、Ⅳ级,其中Ⅰ级包括阻滞范围完善,病人无痛、安静等内容。
Ⅱ级包括阻滞范围欠完善,肌松效果欠满意等内容。
Ⅲ级包括阻滞范围不完善,疼痛较明显,肌松效果较差等内容。
Ⅳ级需要改用其他麻醉方法才能完成手术。
总之,规范化的麻醉效果评定流程是必不可少的,通过严格的评定标准和流程,提高麻醉效果评定的质量和水平,确保患者手术期间的安全和舒适。
麻醉效果评定的规范与流程麻醉效果评定的规范:按照麻醉效果评级来评定麻醉效果一、全麻效果评级标准Ⅰ级:1、麻醉诱导平稳、无躁动、无呛咳及血液动力学的变化,插管顺利无损伤。
2、麻醉维持期深浅适度,既无明显的应急反应,又无呼吸循环的抑制,肌松良好,为手术提供良好的条件。
3、麻醉结束,苏醒期平稳,既没有过早或过迟苏醒,呼吸和循环各项监测正常,肌松恢复良好,拔管恰当,无不良反应。
4、无并发症。
Ⅱ级:1、麻醉诱导时稍有呛咳和血液动力学的改变。
2、麻醉维持期深度掌握不够熟练,血液动力学有改变,肌松尚可,配合手术欠理想。
3、麻醉结实缝皮时病人略由躁动,血压和呼吸稍有不平稳。
4、难以防止的轻度并发症。
Ⅲ级:1、麻醉诱导经过不平稳,插管有呛咳、躁动,血液动力学不稳定,应激反应强烈。
2、麻醉维持期深浅掌握不熟练,致使应激反应激烈,呼吸和循环的抑制或很不稳定,肌松不良,配合手术勉强。
3、麻醉结束,病人苏醒冗长伴有呼吸抑制或缝皮时病人躁动、呛咳;被迫进行拔管,拔管后呼吸恢复欠佳。
4、产生严重并发症。
二、椎管内麻醉(硬、腰、骶)效果评级标准Ⅰ级:麻醉完善、无痛、肌松良好、安静,为手术提供良好条件,心肺功能和血流动力学保持相对稳定。
Ⅱ级:麻醉欠完善,有轻度疼痛表现,肌松欠佳,有内脏牵引痛,需用镇静剂,血流动力学有波动。
(非病情所致)Ⅲ级:麻醉不完善,疼痛明显或肌松较差,呻吟躁动,辅助用药后,情况有改善,但不够理想,勉强完成手术。
Ⅳ级:需该其他麻醉方法,才能完成手术。
三、神经阻滞效果评级标准(颈丛、臂丛、下肢神经等)Ⅰ级:阻滞范围完善,病人无痛、安静,肌松满意,为手术提供良好条件;Ⅱ级:阻滞范围欠完善,肌松效果欠满意,病人有疼痛表情;Ⅲ级:阻滞范围不完善,疼痛较明显,肌松效果较差,病人出现呻吟、躁动,辅助用药后,情况有所改善,但不够理想,勉强完成手术;Ⅳ级:麻醉失败,需改用其他麻醉方法后才能完成手术。
麻醉效果评定的规范与流程一、组织管理1.由麻醉科医疗质量与安全控制小组为麻醉科麻醉效果评定小组,负责对本科室麻醉效果工作进行定期评定,每月一次,并形成书目材料交医务科,内容有分析、评价、总结及改进措施。
2.医务科,医疗质量督查办定期对麻醉效果工作进行不定期检查、督导,并进行总结分析,对存在的问题督促整改。
二、麻醉评级标准(一)、全麻效果评级标准Ⅰ级:1、麻醉诱导平稳、无躁动、无呛咳及血液动力学的变化,插管顺利无损伤。
2、麻醉维持期深浅适度,既无明显的应激反应,又无呼吸和循环的抑制,肌松良好,为手术提供良好的术野。
3、麻醉结束,苏醒期平稳,既没有过早或过迟苏醒,呼吸和循环各项监测正常,肌松恢复良好,拔管恰当,无不良反应。
4、无并发症。
Ⅱ级:1、麻醉诱导期稍有呛咳和血流动力学的改变。
2、麻醉维持期深度掌握不够熟练,血流动力学有改变,肌松尚可,配合手术欠理想。
3、麻醉结束缝皮时病人略有躁动,循环和呼吸稍有不平稳。
4、难以防止的轻度并发症。
Ⅲ级:1、麻醉诱导经过不平稳,插管有呛咳、躁动,血流动力学不稳定,应激反应强烈。
2、麻醉维持期深浅掌握不熟练,致使应激反应强烈,呼吸和循环抑制或很不稳定。
肌松不良,配合手术勉强。
3、麻醉结束,病人苏醒冗长伴有呼吸抑制或缝皮时病人躁动、呛咳,被迫进行拔管,拔管后呼吸恢复欠佳。
4、产生严重并发症。
(二)、椎管内麻醉(硬、腰、骶)效果评级标准Ⅰ级:麻醉完善、无痛、肌松良好、安静、为手术提供良好条件,心肺功能和血流动力学保持相对稳定。
Ⅱ级:麻醉欠完善,有轻度疼痛,肌松欠佳,有内脏牵引痛,需用镇静剂,血流动力学有波动。
(非病情所致)Ⅲ级:麻醉不完善,疼痛明显或肌松较差,呻吟躁动,辅助用药后,情况有所改善,但不够理想,勉强完成手术。
Ⅳ级:需要改其它麻醉方法,才能完成手术。
(三)神经阻滞效果评定标准(颈丛、臂丛、下肢神经阻滞等)Ⅰ级:阻滞范围完善,病人无痛、安静、肌松满意、为手术提供良好条件。
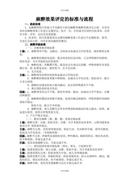
麻醉效果评定的标准与流程一、组织治理1、由麻醉科医疗质量与平安操作小组为麻醉科麻醉效果评定小组,负责对本科室麻醉效果工作进行定期评定,每月一次,并形成书目材料交医务科,内容有分析、评价、总结及改进措施。
2、医务科,医疗质量督查办定期对麻醉效果工作进行不定期检查、督导,并进行总结分析,对存在的问题督促整改。
二、麻醉评级标准〔一〕、全麻效果评级标准Ⅰ级:1、麻醉诱导平稳、无躁动、无呛咳及血液动力学的变化,插管顺利无损伤。
2、麻醉维持期深浅适度,既无明显的应急反响,又无呼吸循环的抑制,肌松良好,为手术提供良好的条件。
3、麻醉结束,苏醒期平稳,既没有过早或过迟苏醒,呼吸和循环各项监测正常,肌松恢复良好,拔管恰当,无不良反响。
4、无并发症。
Ⅱ级:1、麻醉诱导时稍有呛咳和血液动力学的改变。
2、麻醉维持期深度掌握不够熟练,血液动力学有改变,肌松尚可,配合手术欠理想。
3、麻醉结实缝皮时病人略由躁动,血压和呼吸稍有不平稳。
4、难以预防的轻度并发症。
Ⅲ级:1、麻醉诱导经过不平稳,插管有呛咳、躁动,血液动力学不稳定,应激反响强烈。
2、麻醉维持期深浅掌握不熟练,致使应激反响剧烈,呼吸和循环的抑制或很不稳定,肌松不良,配合手术牵强。
3、麻醉结束,病人苏醒冗长伴有呼吸抑制或缝皮时病人躁动、呛咳;被迫进行拔管,拔管后呼吸恢复欠佳。
4、产生严峻并发症。
〔二〕、椎管内麻醉〔硬、腰、骶〕效果评级标准Ⅰ级:麻醉完善、无痛、肌松良好、安静,为手术提供良好条件,心肺功能和血流动力学保持相对稳定。
Ⅱ级:麻醉欠完善,有轻度疼痛表现,肌松欠佳,有内脏牵引痛,需用冷静剂,血流动力学有波动。
〔非病情所致〕Ⅲ级:麻醉不完善,疼痛明显或肌松较差,呻吟躁动,辅助用药后,情况有改善,但不够理想,牵强完成手术。
Ⅳ级:需该其他麻醉方法,才能完成手术。
〔三〕、神经阻滞效果评级标准〔颈丛、臂丛、下肢神经等〕Ⅰ级:阻滞范围完善,病人无痛、安静,肌松中意,为手术提供良好条件。
麻醉效果评定标准及流程下载温馨提示:该文档是我店铺精心编制而成,希望大家下载以后,能够帮助大家解决实际的问题。
文档下载后可定制随意修改,请根据实际需要进行相应的调整和使用,谢谢!并且,本店铺为大家提供各种各样类型的实用资料,如教育随笔、日记赏析、句子摘抄、古诗大全、经典美文、话题作文、工作总结、词语解析、文案摘录、其他资料等等,如想了解不同资料格式和写法,敬请关注!Download tips: This document is carefully compiled by theeditor. I hope that after you download them,they can help yousolve practical problems. The document can be customized andmodified after downloading,please adjust and use it according toactual needs, thank you!In addition, our shop provides you with various types ofpractical materials,such as educational essays, diaryappreciation,sentence excerpts,ancient poems,classic articles,topic composition,work summary,word parsing,copy excerpts,other materials and so on,want to know different data formats andwriting methods,please pay attention!麻醉效果的评定是确保手术病人安全和麻醉质量的重要环节。
麻醉效果评定标准及流程主要包括以下几个方面:1. 麻醉前评估:在手术前,医生会对患者进行全面的健康状况评估,了解患者的一般情况、病史、药物过敏史等,以减少麻醉风险。
麻醉效果评定的规范与流程一、组织管理1、由麻醉科医疗质量与安全控制小组为麻醉科麻醉效果评定小组,负责对本科室麻醉效果工作进行定期评定,每月一次,并形成书目材料交医务科,内容有分析、评价、总结及改进措施。
2、医务科,医疗质量督查办定期对麻醉效果工作进行不定期检查、督导,并进行总结分析,对存在的问题督促整改。
二、麻醉评级标准(一)、全麻效果评级标准Ⅰ级:1、麻醉诱导平稳、无躁动、无呛咳及血液动力学的变化,插管顺利无损伤。
2、麻醉维持期深浅适度,既无明显的应急反应,又无呼吸循环的抑制,肌松良好,为手术提供良好的条件。
3、麻醉结束,苏醒期平稳,既没有过早或过迟苏醒,呼吸和循环各项监测正常,肌松恢复良好,拔管恰当,无不良反应。
4、无并发症。
Ⅱ级:1、麻醉诱导时稍有呛咳和血液动力学的改变。
2、麻醉维持期深度掌握不够熟练,血液动力学有改变,肌松尚可,配合手术欠理想。
3、麻醉结实缝皮时病人略由躁动,血压和呼吸稍有不平稳。
4、难以防止的轻度并发症。
Ⅲ级:1、麻醉诱导经过不平稳,插管有呛咳、躁动,血液动力学不稳定,应激反应强烈。
2、麻醉维持期深浅掌握不熟练,致使应激反应激烈,呼吸和循环的抑制或很不稳定,肌松不良,配合手术勉强。
3、麻醉结束,病人苏醒冗长伴有呼吸抑制或缝皮时病人躁动、呛咳;被迫进行拔管,拔管后呼吸恢复欠佳。
4、产生严重并发症。
(二)、椎管内麻醉(硬、腰、骶)效果评级标准Ⅰ级:麻醉完善、无痛、肌松良好、安静,为手术提供良好条件,心肺功能和血流动力学保持相对稳定。
Ⅱ级:麻醉欠完善,有轻度疼痛表现,肌松欠佳,有内脏牵引痛,需用镇静剂,血流动力学有波动。
(非病情所致)Ⅲ级:麻醉不完善,疼痛明显或肌松较差,呻吟躁动,辅助用药后,情况有改善,但不够理想,勉强完成手术。
Ⅳ级:需该其他麻醉方法,才能完成手术。
(三)、神经阻滞效果评级标准(颈丛、臂丛、下肢神经等)Ⅰ级:阻滞范围完善,病人无痛、安静,肌松满意,为手术提供良好条件。
麻醉效果评定的规范与流程一、组织管理1、由麻醉科医疗质量与安全控制小组为麻醉科麻醉效果评定小组,负责对本科室麻醉效果工作进行定期评定,每月一次,并形成书目材料交医务科,内容有分析、评价、总结及改进措施。
2、医务科,医疗质量督查办定期对麻醉效果工作进行不定期检查、督导,并进行总结分析,对存在的问题督促整改。
二、麻醉评级标准(一)、全麻效果评级标准Ⅰ级:1、麻醉诱导平稳、无躁动、无呛咳及血液动力学的变化,插管顺利无损伤。
2、麻醉维持期深浅适度,既无明显的应急反应,又无呼吸循环的抑制,肌松良好,为手术提供良好的条件。
3、麻醉结束,苏醒期平稳,既没有过早或过迟苏醒,呼吸和循环各项监测正常,肌松恢复良好,拔管恰当,无不良反应。
4、无并发症。
Ⅱ级:1、麻醉诱导时稍有呛咳和血液动力学的改变。
2、麻醉维持期深度掌握不够熟练,血液动力学有改变,肌松尚可,配合手术欠理想。
3、麻醉结实缝皮时病人略由躁动,血压和呼吸稍有不平稳。
4、难以防止的轻度并发症。
Ⅲ级:1、麻醉诱导经过不平稳,插管有呛咳、躁动,血液动力学不稳定,应激反应强烈。
2、麻醉维持期深浅掌握不熟练,致使应激反应激烈,呼吸和循环的抑制或很不稳定,肌松不良,配合手术勉强。
3、麻醉结束,病人苏醒冗长伴有呼吸抑制或缝皮时病人躁动、呛咳;被迫进行拔管,拔管后呼吸恢复欠佳。
4、产生严重并发症。
(二)、椎管内麻醉(硬、腰、骶)效果评级标准Ⅰ级:麻醉完善、无痛、肌松良好、安静,为手术提供良好条件,心肺功能和血流动力学保持相对稳定。
Ⅱ级:麻醉欠完善,有轻度疼痛表现,肌松欠佳,有内脏牵引痛,需用镇静剂,血流动力学有波动。
(非病情所致)Ⅲ级:麻醉不完善,疼痛明显或肌松较差,呻吟躁动,辅助用药后,情况有改善,但不够理想,勉强完成手术。
Ⅳ级:需该其他麻醉方法,才能完成手术。
(三)、神经阻滞效果评级标准(颈丛、臂丛、下肢神经等)Ⅰ级:阻滞范围完善,病人无痛、安静,肌松满意,为手术提供良好条件。
麻醉效果评定的规范与流程XXX麻醉效果评定表(麻醉科科内存档)日期:患者姓名:年龄:住院号:手术名称:效果评级全身麻醉维持期麻醉维持期深浅适度,既无明显的应急反应,又无呼吸循环的抑制,肌松良好,为手术提供良好的条件麻醉维持期深度掌握不够熟练,血液动力学有改变,肌松尚可,配合手术欠理想诱导期Ⅰ级麻醉诱导平稳、无躁动、无呛咳及血液动力学的变化,插管顺利无损伤Ⅱ级麻醉诱导时稍有呛咳和血流动力学的改变Ⅲ级麻醉诱导经过不平稳,插管有呛咳、躁动,血液动力学不稳定,应激反应强烈麻醉维持期深浅掌握不熟练,致使应激反应激烈,呼吸和轮回的按捺或很不稳定,肌松不良,配合手术勉强。
麻醉结束麻醉结束,复苏期平稳,既没有过早或过迟复苏,呼吸和循环各项监测正常,肌松恢复良好,拔管恰当,无不良反应麻醉结束缝皮时病人略有躁动,血压和呼吸稍有不平稳麻醉结束,病人复苏冗长伴有呼吸抑制或缝皮时病人躁动、呛咳;被迫进行拔管,拔管后呼吸规复欠佳Ⅳ级椎管内麻醉麻醉不完善,疼痛明显需改用其他麻醉方法,麻醉完善、无痛、肌松良好、麻醉欠完善,有轻度疼安静,为手术提供良好条件,痛表现,肌松欠佳,有心肺功能和血流动力学保持相对稳定内脏牵引痛,需用镇静剂,血流动力学有波动。
(非病情所致)阻滞范围欠完善,肌松效果欠满意,病人有疼痛表情或肌松较差,嗟叹躁动,才能完成手术辅助用药后,情况有改善,但不敷理想,勉强完成手术阻滞范围不完善,疼痛麻醉失败,需改用其他神经阻滞阻滞范围完善,病人无痛、安静,XXX满意,为手术提供良好条件较明显,肌松效果较差,麻醉方法后才能完成手病人呈现嗟叹、躁动,辅助用药后,情况有所改良,但不敷理想,勉强完成手术术有无并发症无并发症呈现难以防止的轻度并发症发生严重并发症流程住院患者术XXX但是医疗质量与安全控制小组每月进行麻醉效果评定医务科、督查办进行不按期督导进行分析评价总结,提出改进步伐,科主任督促改进医务科、督查办复查整改情况,对麻醉效果进行再次评估,促进工作的持续改进。
麻醉效果评定的规范与流程一、组织管理1、由麻醉科医疗质量与安全控制小组为麻醉科麻醉效果评定小组,负责对本科室麻醉效果工作进行定期评定,每月一次,并形成书目材料交医务科,内容有分析、评价、总结及改进措施。
2、医务科,医疗质量督查办定期对麻醉效果工作进行不定期检查、督导,并进行总结分析,对存在的问题督促整改。
二、麻醉评级标准(一)、全麻效果评级标准Ⅰ级:1、麻醉诱导平稳、无躁动、无呛咳及血液动力学的变化,插管顺利无损伤。
2、麻醉维持期深浅适度,既无明显的应急反应,又无呼吸循环的抑制,肌松良好,为手术提供良好的条件。
3、麻醉结束,苏醒期平稳,既没有过早或过迟苏醒,呼吸和循环各项监测正常,肌松恢复良好,拔管恰当,无不良反应。
4、无并发症。
Ⅱ级:1、麻醉诱导时稍有呛咳和血液动力学的改变。
2、麻醉维持期深度掌握不够熟练,血液动力学有改变,肌松尚可,配合手术欠理想。
3、麻醉结实缝皮时病人略由躁动,血压和呼吸稍有不平稳。
4、难以防止的轻度并发症。
Ⅲ级:1、麻醉诱导经过不平稳,插管有呛咳、躁动,血液动力学不稳定,应激反应强烈。
2、麻醉维持期深浅掌握不熟练,致使应激反应激烈,呼吸和循环的抑制或很不稳定,肌松不良,配合手术勉强。
3、麻醉结束,病人苏醒冗长伴有呼吸抑制或缝皮时病人躁动、呛咳;被迫进行拔管,拔管后呼吸恢复欠佳。
4、产生严重并发症。
(二)、椎管内麻醉(硬、腰、骶)效果评级标准Ⅰ级:麻醉完善、无痛、肌松良好、安静,为手术提供良好条件,心肺功能和血流动力学保持相对稳定。
Ⅱ级:麻醉欠完善,有轻度疼痛表现,肌松欠佳,有内脏牵引痛,需用镇静剂,血流动力学有波动。
(非病情所致)Ⅲ级:麻醉不完善,疼痛明显或肌松较差,呻吟躁动,辅助用药后,情况有改善,但不够理想,勉强完成手术。
Ⅳ级:需该其他麻醉方法,才能完成手术。
(三)、神经阻滞效果评级标准(颈丛、臂丛、下肢神经等)Ⅰ级:阻滞范围完善,病人无痛、安静,肌松满意,为手术提供良好条件。