信用——金融学计算题及案例分析
- 格式:pptx
- 大小:4.80 MB
- 文档页数:25
行为金融学案例分析行为金融学是一门研究人们在金融决策中的心理和行为特征的学科,它涉及到经济学、心理学和金融学等多个学科的交叉领域。
在金融市场中,投资者的行为决策往往受到情绪、认知偏差和社会因素的影响,这些因素会导致投资者偏离理性决策,从而影响市场的运行和资产价格的波动。
因此,行为金融学的研究对于理解金融市场的运行规律和投资者的行为特点具有重要意义。
下面我们通过一个实际案例来分析行为金融学在金融市场中的应用。
假设某投资者在股票市场中遇到了一次投资决策,他面临着两种选择,一是继续持有手中的股票,二是将股票出售。
分析投资者的决策行为,我们可以从行为金融学的角度进行分析。
首先,投资者的情绪会对其决策产生影响。
如果投资者对市场持乐观态度,相信股票价格会上涨,他可能会选择继续持有股票;相反,如果投资者对市场持悲观态度,担心股票价格会下跌,他可能会选择出售股票。
这种情绪的影响称为情绪偏差,它使得投资者的决策受到情绪波动的影响,偏离了理性决策的轨道。
其次,投资者的认知偏差也会影响其决策。
在股票市场中,投资者可能会出现过度自信、过度乐观或过度悲观的认知偏差,导致其对市场的判断产生偏差。
比如,投资者可能高估了自己的信息获取能力,低估了市场的风险,从而做出了不理性的决策。
此外,社会因素也会对投资者的决策产生影响。
投资者可能会受到他人的影响,比如跟风操作、盲目跟从他人的投资建议等,导致其决策受到外部因素的干扰。
综上所述,行为金融学在金融市场中的应用具有重要意义。
通过对投资者行为决策的分析,可以更好地理解金融市场的运行规律和投资者的行为特点,为投资者提供更好的决策参考。
同时,也可以引导投资者避免情绪偏差、认知偏差和社会因素的影响,更加理性地进行投资决策,从而提高投资的成功率和收益水平。
总的来说,行为金融学在金融市场中的应用具有重要的理论和实践意义,它为我们理解金融市场的运行规律和投资者行为特点提供了新的视角和方法。
希望未来能有更多的研究和实践工作,进一步深化行为金融学的理论体系,丰富其应用领域,为金融市场的稳定和投资者的利益保护做出更大的贡献。
案例分析一、案例内容案例1:企业间融资新疆新闻在线网11月15日消息:11月13日,天山区人民法院一审判令一份32万元企业借贷合同无效,出借方本想通过诉讼惩罚赖账的企业,不想法院却说其无权索要利息和违约金。
2005年,筑路公司因急于为企业职工缴纳养老金向名贵公司提出借款,双方签订一份《借款协议书》,约定筑路公司因企业资金周转困难须向名贵公司借款30万元,借款期限为6个月,到期后一次性还本付息,借款利息按照同期商业银行贷款利率计算。
2005年7月,双方就借款相关事宜签订借款协议书,并约定了借款期限、利息及违约责任。
直至2006年1月,名贵公司分别于2005年7月12日、7月28日、2006年1月9日分三次向筑路队借款32万元,筑路公司向名贵公司出具了三份收款收据。
双方还约定如发生任何影响名贵公司实现债权的事由,筑路公司除向名贵公司偿还借款本息外,还应向原告名贵公司支付违约金10万元。
借款到期后,名贵公司多次索要未果,提起诉讼。
然而,筑路公司却拿出一份兼并重组意向协议书,证明名贵公司先期借资用于偿付筑路公司欠缴的社会统筹费用及其滞纳金,是双方兼并改制的情况下形成的。
天山区法院认为,企业借贷合同违反有关金融法规,属无效合同。
问题:上面案例融资属于什么信用形式?商业信用有什么特点?案例2:小企业融资方式“不敢想象工行这么大银行居然也有这么贴近中小企业的融资服务。
”——小型高科技企业老板●企业描述:小型高科技企业,生产的通信电源技术含量高,专业性强,性能优良,产品主要销售给国内大型通讯设备制造商。
●融资需求:由于该公司正处于起步阶段,研发资金投入较大,而公司规模小,自有资金有限,在扩大生产经营方面受到较大的阻碍。
又由于该公司在行业中处于弱势,谈判和议价能力较弱,无法从其购货商和供应商处获得优惠的价格,经营成本居高不下,公司业务难以实现较大的突破--该公司面临资金瓶颈。
该公司管理者也意识到问题所在,但由于公司刚刚起步,规模小,效益尚未显现,且没有可供抵押的固定资产,因此,在融资方面频频碰壁。
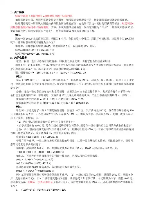
1、关于贴现贴现付款额(贴现净额)=到期票据金额—贴现利息如果票据是有息,则到期票据金额是本利和,如果票据是贴现发行的,则到期票据金额就是票据面额。
贴现利息则是申请贴现人因提前获得资金而出让的部分,也是银行因这一笔贴现而获利的部分。
贴现利息=到期票据金额×贴现率×贴现期限。
其中,贴现期限须注意换算,如给定期限为“×月”,则贴现率除以12再乘以贴现月数,如给定期限为“×天”,则贴现率除以360再乘以贴现天数。
例1:现有一张10000元的商业汇票,期限为6个月,在持有整4个月后,到银行申请贴现,在贴现率为10%的情况下,计算贴息和贴现净额各为多少元?本题中,到期票据金额是10000,贴现期限是2月,贴现率是10%,因而,贴息=10000×10%×2÷12=166.7元贴现净额=10000-166.7=9833.3元2、关于收益率这里,我们一般只讨论持有期收益率,即收益与本金之比,再将它化为年收益率即可。
如例1中,如果再追加一个问,银行在此次交易中获得的收益率是多少?考虑银行的收益与成本,收益是多少?就是贴息166.7元,成本是多少?就是付给贴现人的9833.3元。
则,银行收益率=(166.7÷9833.3)×(12÷2)×100%=10.17%例2:某人于2008年1月1日以102元的价格购买了一张面值为100元、利率为10%(单利)、每年1月1日支付一次利息的2004年发行5年期国库券,并持有到2009年1月1日到期。
问债券购买者和出售者的收益率分别是多少?分析:这是一张有息且按年支付利息的债券,交易发生时出售者已持有四年,购买者将持有余下的一年,他们也分别获得四年和一年的利息。
交易价格102元既是购买者的成本,又是出售者的到期所得(一部分)。
债券购买者的收益率 = (110-102)÷(102×1)×100%= 7.8%债券出售者的收益率 = (102-100+40)÷(100×4)×100%=10.5%例3:甲公司一年前发行了一种3年期的贴现债券,面值为1000元,发行价格是800元,现在的市场价格为900元(剩余期限为2年)。
金融学案例分析报告金融学案例分析报告金融学是现代经济学的重要分支,用于研究货币、信贷、证券、金融机构等方面。
金融学不仅是学术领域的研究内容,也是现实社会的重要组成部分。
在日常生活中,我们经常会遇到种种和金融有关的问题,例如投资、贷款、保险等等。
针对这些问题,金融学案例分析报告是一个非常有效的方法。
本文将介绍关于金融学案例分析报告的一些基本概念和方法。
什么是金融学案例分析报告?金融学案例分析报告是针对特定金融问题或事件进行的分析和研究,通常由以下几个部分组成:1.背景介绍:针对所分析的事件或问题进行简要介绍,包括事件或问题的起因、时间、地点、相关金融机构和人物等。
2.分析过程:对事件或问题进行深入分析,包括对事件或问题的原因、影响、解决方法等进行分析和研究。
3.结论:总结和归纳分析结果,得出金融学上的结论和建议。
4.参考资料:对所使用的各种资料进行列举,如之前的相关研究报告、新闻报道、政府公告等等。
金融学案例分析报告的作用金融学案例分析报告有着诸多作用,包括:1.提供决策参考:金融学案例分析报告可以为决策者提供重要参考,对于制定职业规划、投资等决策都能提供一定的帮助。
2.提高学术研究水平:金融学案例分析报告有助于学生、金融从业者提高研究水平,丰富金融学的研究内容。
3.指引金融监管:针对特定的金融问题或事件,金融学案例分析报告也可以为相关监管机构提供制定金融政策、监管标准等提供参考。
如何进行金融学案例分析报告?在进行金融学案例分析报告时,应该遵循一定科学方法,如下:1.确定分析目的:在进行金融学案例分析报告前,应该确定分析目的,例如解决某个具体问题、评估某个公司或行业的业绩等。
2.了解事件或问题的背景:在进行分析前,应该对所研究的事件或问题有所了解,包括事件或问题的起因、时间、地点、相关金融机构和人物等。
3.确定分析角度和方法:确定分析角度和方法是金融学案例分析报告中非常重要的一步。
根据分析目的和所了解的事件或问题背景,选择合适的分析方法,例如SWOT 分析、PEST 分析等等。
金融学计算题HEN system office room 【HEN16H-HENS2AHENS8Q8-HENH1688】计算题1、关于贴现贴现付款额(贴现净额)=到期票据金额—贴现利息如果票据是有息,则到期票据金额是本利和,如果票据是贴现发行的,则到期票据金额就是票据面额。
贴现利息则是申请贴现人因提前获得资金而出让的部分,也是银行因这一笔贴现而获利的部分。
贴现利息=到期票据金额×贴现率×贴现期限。
其中,贴现期限须注意换算,如给定期限为“×月”,则贴现率除以12再乘以贴现月数,如给定期限为“×天”,则贴现率除以360再乘以贴现天数。
例1:现有一张10000元的商业汇票,期限为6个月,在持有整4个月后,到银行申请贴现,在贴现率为10%的情况下,计算贴息和贴现净额各为多少元?本题中,到期票据金额是10000,贴现期限是2月,贴现率是10%,因而,贴息=10000×10%×2÷12=元贴现净额=10000-=元某人因急需用款,凭该期票于6月27日到银行办理贴现,银行规定的贴现率为6%,该期票8月14日,票据面额为1208元,试算该人可从银行获得多少贴现付款。
(一年按360天算)解:从6月27日到8月14日,一共48天。
P=1208*(1-6%*48/360)=1208*0.992=1198.34元2、关于收益率这里,我们一般只讨论持有期收益率,即收益与本金之比,再将它化为年收益率即可。
如例1中,如果再追加一个问,银行在此次交易中获得的收益率是多少?考虑银行的收益与成本,收益是多少?就是贴息元,成本是多少?就是付给贴现人的元。
则,银行收益率=(÷)×(12÷2)×100%=%例2:某人于2008年1月1日以102元的价格购买了一张面值为100元、利率为10%(单利)、每年1月1日支付一次利息的2004年发行5年期国库券,并持有到2009年1月1日到期。
金融学计算题关于贴现贴现净额是指到期票据金额减去贴现利息。
如果票据是有息的,那么到期票据金额就是本金和利息的总和;如果票据是贴现发行的,那么到期票据金额就是票面金额。
贴现利息是指申请贴现人提前获得资金而出让的部分,也是银行获得利润的部分。
贴现利息的计算公式为到期票据金额乘以贴现率乘以贴现期限。
需要注意的是,贴现期限需要进行换算,如果给定的期限是“×月”,那么需要将贴现率除以12再乘以贴现月数;如果给定的期限是“×天”,那么需要将贴现率除以360再乘以贴现天数。
举个例子,假设有一张元的商业汇票,期限为6个月,在持有整4个月后,到银行申请贴现,贴现率为10%,那么贴息和贴现净额各为多少元呢?根据计算公式,贴息为乘以10%乘以2除以12,即166.7元;贴现净额为减去166.7,即9833.3元。
如果某人急需用款,凭该期票于6月27日到银行办理贴现,银行规定的贴现率为6%,该期票8月14日到期,票面金额为1208元,那么该人可从银行获得多少贴现付款呢?根据计算公式,该人可获得的贴现付款为1208乘以(1减去6%乘以48除以360),即1208乘以0.992,约为1198.34元。
关于收益率持有期收益率是指收益与本金之比,并将其转化为年收益率。
例如,在例1中,如果再追加一个问题,即银行在此次交易中获得的收益率是多少?考虑到银行的收益和成本,银行的收益是贴息166.7元,成本是付给贴现人的9833.3元。
因此,银行的收益率为(166.7除以9833.3)乘以(12除以2)乘以100%,约为10.17%。
再举一个例子,某人于2008年1月1日以102元的价格购买了一张面值为100元、利率为10%(单利)、每年1月1日支付一次利息的2004年发行5年期国库券,并持有到2009年1月1日到期。
问债券购买者和出售者的收益率分别是多少?分析可知,这是一张有息且按年支付利息的债券,交易发生时出售者已持有四年,购买者将持有余下的一年,他们分别获得四年和一年的利息。
一、选择题1.假设某股票的当前价格为50元,预计一年后的价格为60元,无风险年利率为5%,则该股票的预期收益率是多少?A.10%B.15%C.20%(答案)D.25%2.某公司发行了面值为1000元,票面利率为8%,期限为5年的债券,若市场利率为10%,则该债券的理论价格是多少?A.800元B.900元C.924.49元(答案)D.1000元3.假设某投资组合包含两种资产,资产A的预期收益率为12%,资产B的预期收益率为18%,若投资组合中资产A的权重为60%,则该投资组合的预期收益率是多少?A.12%B.14%C.15%(答案)D.18%4.某投资者以10元的价格购买了一股股票,一年后以12元的价格卖出,同时获得1元的股息,则该投资者的总收益率为多少?A.10%B.20%C.30%(答案)D.40%5.假设某股票的贝塔系数为1.5,市场组合的预期收益率为12%,无风险利率为4%,则该股票的预期收益率是多少?A.8%B.12%C.14%(答案)D.18%6.某公司计划发行新股,发行价格为20元,预计每股收益为2元,若市场平均市盈率为10倍,则该公司的理论市盈率是多少?A.5倍B.10倍(答案)C.15倍D.20倍7.假设某投资组合的标准差为0.2,市场组合的标准差为0.1,若该投资组合与市场组合的相关系数为0.5,则该投资组合的贝塔系数是多少?A.0.25B.0.5C.1(答案)D.28.某投资者持有一个包含两种资产的投资组合,资产A的权重为40%,资产B的权重为60%,若资产A的预期收益率为10%,资产B的预期收益率为20%,则该投资组合的预期收益率是多少?A.12%B.14%C.16%(答案)D.18%。
金融学15个经典案例分析1. 雷曼兄弟破产案- 时间:2008年- 概要:犯罪行为、债务危机和监管失灵导致了雷曼兄弟的破产。
这个案例揭示了金融机构的风险管理和监管的重要性。
2. 英国巴林银行破产案- 时间:1991年- 概要:由于信贷问题和管理失误,英国巴林银行破产。
这个案例对金融监管体系、合规程序以及企业风险管理提出了挑战。
3. 贝尔恩斯·斯坦金(Bear Stearns)的故事- 时间:2008年- 概要:由于次贷危机的爆发和市场对其信誉的担忧,贝尔恩斯·斯坦金经历了一系列事件。
这个案例探讨了金融机构的信誉风险和市场恐慌的影响。
4. 亚洲金融危机- 时间:1997年- 概要:亚洲多个国家的货币贬值和金融市场动荡引发了一场严重的金融危机。
这个案例强调了金融体系的相互依赖性和全球市场的连锁反应。
5. Enron丑闻- 时间:2001年- 概要:由于涉嫌欺诈和会计操纵,Enron公司破产。
这个案例揭示了公司治理、审计和道德风险管理的重要性。
6. 长期资本管理公司破产- 时间:1998年- 概要:由于投资策略的失误和金融风险的高度集中,长期资本管理公司濒临破产。
这个案例强调了投资组合的多样性和风险管理的重要性。
7. 美国次贷危机- 时间:2007年- 概要:由于次贷危机爆发,美国房地产市场崩溃,引发了一场全球金融危机。
这个案例对房地产市场、信用风险和金融监管提出了警示。
8. 中国A股市场的股灾- 时间:2015年- 概要:中国股市经历了一波大规模的股灾,引发了市场恐慌和大幅下跌。
这个案例对投资者情绪、市场波动性和政府干预提出了反思。
9. 东南亚金融危机- 时间:1997年- 概要:东南亚多个国家的金融体系陷入困境,货币贬值和股市暴跌。
这个案例对外汇市场、国际资本流动和金融体系稳定性提出了挑战。
10. 美国银行业危机- 时间:2008年- 概要:由于次贷危机的爆发,许多美国银行陷入危机,需要政府救助。
金融学期末试题及答案一、选择题(每题2分,共20分)1. 金融市场的基本功能不包括以下哪项?A. 资金配置B. 风险管理C. 信息提供D. 产品制造2. 根据有效市场假说,以下哪种情况最不可能发生?A. 价格反映所有已知信息B. 投资者无法持续获得超额回报C. 所有投资者都是理性的D. 市场参与者能够获得所有信息3. 在现代投资组合理论中,以下哪项不是分散投资的优势?A. 降低非系统性风险B. 提高投资收益C. 减少整体风险D. 增加投资组合的稳定性4. 以下哪个指标不是衡量公司财务健康状况的常用指标?A. 流动比率B. 速动比率C. 市盈率D. 资产负债率5. 期权的时间价值主要受哪些因素影响?A. 标的资产价格B. 期权的执行价格C. 期权到期时间D. 所有以上选项二、简答题(每题10分,共30分)1. 请简述资本资产定价模型(CAPM)的基本假设及其在投资决策中的应用。
2. 什么是杠杆收购(LBO)?请简述其主要特点和风险。
3. 描述金融市场的分类,并解释每种市场的功能。
三、计算题(每题15分,共30分)1. 假设你拥有一个股票组合,其预期收益率为12%,无风险利率为3%,市场组合的预期收益率为10%。
请计算该股票组合的β系数,并判断其系统性风险相对于市场。
2. 一个投资者购买了一份看涨期权,期权的执行价格为50美元,期权价格为5美元,期权到期时标的资产的价格为60美元。
请计算该投资者的期权收益。
四、论述题(共20分)1. 论述金融危机对金融市场的影响,并分析政府和中央银行可能采取的应对措施。
五、案例分析题(共30分)1. 某公司计划进行一项新的投资项目,预计该项目的初始投资为5000万元,预计未来5年的净现金流分别为1000万元、1200万元、1500万元、1800万元和2000万元。
假设公司的资本成本为10%,请使用净现值法评估该项目的财务可行性。
答案:一、选择题1. D2. D3. B4. C5. D二、简答题1. 资本资产定价模型(CAPM)的基本假设包括市场是有效的、投资者是理性的、市场是完全竞争的、无交易成本和税收、投资者可以自由借贷等。
行为金融学案例分析行为金融学是一门研究人们在金融决策过程中行为特征和心理因素的学科,它旨在揭示人们在金融市场中的行为偏差和决策失误,从而帮助投资者更好地理解市场并做出更合理的投资决策。
本文将通过分析几个行为金融学的案例,来探讨行为金融学在实际投资中的应用。
首先,我们来看一个关于过度自信的案例。
过度自信是指投资者对自己的信息和能力过分自信,导致高估自己的决策能力和预测能力。
在2008年的金融危机中,许多投资者都表现出了过度自信的特征,他们高估了自己对市场的了解和预测能力,从而做出了过于冒险的投资决策,结果导致了巨大的损失。
这个案例表明,过度自信是一个常见的行为偏差,投资者需要意识到自己的局限性,并采取相应的风险管理措施。
其次,我们来看一个关于羊群效应的案例。
羊群效应是指投资者在决策过程中会受到他人行为的影响,从而产生跟随他人的行为。
在股票市场中,羊群效应表现为投资者会跟随他人的投资行为,而不是基于自己的独立分析做出决策。
这种行为偏差可能导致市场出现过度波动,甚至出现投资泡沫。
因此,投资者需要警惕羊群效应,保持独立思考,做出理性的投资决策。
最后,我们来看一个关于损失厌恶的案例。
损失厌恶是指投资者对损失的敏感程度远大于对同等金额收益的满意程度,这导致他们在决策过程中会采取过于保守的态度。
在投资中,损失厌恶可能导致投资者过分回避风险,错失了一些潜在的收益机会。
因此,投资者需要认识到自己对损失的敏感程度,理性对待风险和收益,避免损失厌恶对投资决策的影响。
综上所述,行为金融学的案例分析为我们提供了深刻的启示。
投资者需要认识到自己在决策过程中可能存在的行为偏差,采取相应的措施来规避风险,做出更加理性和有效的投资决策。
行为金融学的理论和方法为投资者提供了更加全面和深入的视角,帮助他们更好地理解金融市场,规避风险,获取收益。
因此,行为金融学在实际投资中具有重要的应用意义,值得投资者深入学习和研究。
金融学计算题整理类型1、CAMP模型(1)E(Ri)= Rf + β[E(Rm)―Rf ]注释:i 表示某一种股票 Ri 某一种股票的收益率 Rf 无风险利率 Rm 证券市场收益率β系统风险度量Rm-Rf 风险报酬斜率(Ri-Rf)/β例:设某公司股票的β为1.4,该年Rf为10%,证券市场收益率Rm为16.1%求该公司的权益成本?E(Ri) = 10% + (16.1% -10%)×1.4=18.54%(2)证券市场线(SML线)斜率公式为以下两个(分别为A股票和B股票)E(RA)?RfE(RB)?RfβA βB 例:设资产A的收益E(Ra)=20%,βA=1.6 , Rf =8% ;资产B的收益 E(Rb)=16%,βB=1.2, Rf =8%E(RA)?RSLOPEa= f =7.50%βAE(R)?RfSLOPEb= B =6.67% β B注解:在均衡的条件下,必然有SML线的斜率表示收益风险的转换价格。
类型2 股票(感觉很混乱,待整理)第十四章货币供给的计算题(参考看一下,不一定会考) 1、假设银行体系准备金为1500亿元,公众持有现金为500亿元。
中央银行法定活期存款准备金率为10%,法定定期存款准备金率为5%,流通中通货比率为20%,定期存款比率为40%,商业银行的超额准备率为18%。
a、货币乘数是多少? b 、狭义货币供应量M1是多少?b、狭义货币供应量M1=货币乘数*基础货币基础货币=流通中的通货+商业银行的准备金=500+1500(亿元)=2000(亿元)M1=2.4 * 2000(亿元)=4800(亿元)2、某银行投放的基础货币中包含3000亿现金,法定准备金率 8%,现金漏损率2%。
超额准备率2%,求存款创造总额3000亿/(8%+2%+2%)=25000亿3.某商业银行体系共持有准备金300亿元,公众持有的通货数量为100亿元,中央银行对活期存款和非个人定期存款规定的法定准备率分别为15%和10%,据测算,流通中现金漏损率(现金/活期存款)为25%,商业银行的超额准备金率为5%,而非个人定期存款比率为50%。
计算题1、某贷款的名义利率为 15%,同期通胀率为10%,试计算近似的与精确的实际利率。
2、某债券的面值为 100元,年利率为10%,期限为5年,试用单利和复利分别计算到期的本利和。
3、每年年末往银行存入 1000元钱,银行每年以5%的年利率按复利计息,求第5年末可从银行获得多少取款?4、将一笔 10000元的款项年初存入银行,以后连续5年每年年末取出相同的数额的款项,银行以5%的年利率复利计息,问每年能取到多少钱?5、某毕业生受雇于某企业,该企业向其提供两种付薪方案:一是年薪制,每年 6月末付薪10000元;另一种是月薪制,每月月末付薪1000元,现假定月利率为1%,请问该毕业生应接受哪一种付薪方案?为什么?6、现有一项工程 5年建成,有两种投资方案:一是第一年年初投资1000万元,以后每年年初投资500万元,另一种投资方案是每年年初投资650万,现市场利率为10%,问应该选择哪一种投资方案?7、以110元购入某债券,一年半后以120元卖出,试用单利与复利的方法计算投资于该债券的年收益率。
8、股票今年的股息为0.2元,年底发放,预计该股票的股息将以2%的速度持续增长,假定市场利率恒定为5%,求该股票今年初的理论价格。
9、某债券面额100元,期限10年,每年末付息6元,某投资者在该债券发行一年后买入,价格为96元,求该债券的名义收益率、即期收益率和平均收益率。
10、某剪息票债券的期限5年,每年末付息10元,到期还本100元,假定市场利率为8%,求该债券的理论发行价。
11、某国基础货币 1000亿元,法定存款准备金率6%,现金漏损率10%,银行超额准备金率为8%,求该国的货币供给量。
12、某国基础货币 1000亿元,活期存款的法定准备金率为10%,定期存款的准备金率为6%,现金漏损率为10%,银行超额准备金率为8%,定期与活期存款之比为2,求该国的狭义货币乘数与狭义货币供给量。
13、某国基础货币 1000亿元,活期存款的法定准备金率为10%,定期存款的准备金率为8%,现金漏损率为16%,银行超额准备金率为6%,定期与活期存款之比为2,求该国的广义货币乘数与广义货币供给量。