日立CR22G高速冷冻离心机操作规程(正式)
- 格式:docx
- 大小:30.19 KB
- 文档页数:3
高速低温离心机操作规程高速低温离心机是一种用于离心分离样品的仪器。
它通过将样品置于高速旋转离心盘上,并在低温条件下进行离心分离。
操作高速低温离心机需要遵循严格的操作规程,以确保实验的安全性和准确性。
以下是一份针对高速低温离心机的操作规程,供参考:1. 准备工作:a. 首先,确保仪器电源已连接并稳定。
b. 检查离心机内部是否有残留的样品或废液,必要时进行清理。
c. 打开离心机门,检查离心机内部各部件的完整性和准备就绪情况。
2. 样品处理:a. 将需要离心分离的样品准备好,按照实验要求进行标记和编号。
b. 确保样品管或离心管的质量合格,并使用适当的容器保存样品。
c. 在进行离心前,确保样品已经充分冷却,可以使用冰浴等低温方式。
3. 设置离心机参数:a. 打开离心机电源,将离心盘锁定好。
b. 根据实验要求,设置离心机的转速和离心时间。
确保选择的转速和时间适合样品类型和分离要求。
c. 设置好参数后,关闭机器门并进行完全封闭。
4. 样品装载:a. 将样品转移到离心管或样品管中,并将其安装在离心盘上。
确保样品安装稳定并且均衡分布。
b. 根据实验需求,可以在离心盘的不同位置装载不同的样品,以确保均衡分布和准确性。
5. 启动离心机:a. 确保所有的样品已经正确装载,并且离心盘已经锁定好。
b. 启动离心机,设置转速和倒计时器。
c. 在离心过程中,保持警惕,不要打开离心机门或干扰离心机的正常运行。
6. 离心结束:a. 离心时间结束后,离心机会发出警报。
停止离心机并打开机器门。
b. 注意离心盘内温度较低,小心处理样品。
避免离心盘中的冷却液污染样品。
c. 将样品从离心机中取出并进行必要的分析处理。
7. 清理和维护:a. 清理离心机内部和外部的杂质和残留物。
b. 定期检查离心机的各个部件和传动装置,确保正常运行和安全性。
c. 如有必要,更换细滤器和其他耗材。
通过遵守以上规程,可以更安全有效地使用高速低温离心机。
在操作过程中,还要时刻关注实验的安全性和实验需求,避免操作失误和实验失败。
高速冷冻离心机操作步骤离心机在生物科学、化学、医学等领域中扮演着重要的角色。
高速冷冻离心机是一种常用的离心机类型,它能够在短时间内高速离心样本,并以低温保持样本的生物活性。
本文将介绍高速冷冻离心机的操作步骤。
步骤一:准备工作1.检查离心机,确保运行环境无尘,无水迹,并保持在适宜的温度范围内。
2.检查离心机的转子和离心管,确保无损坏和污染。
3.准备需要离心的样本,并将其置于离心管中。
步骤二:选择合适的转子1.根据样本的特性和离心机的规格,选择适合的转子。
2.确保转子和离心管的规格相匹配,以避免转子运转时的不稳定问题。
步骤三:加载样本和离心管1.将样本均匀地分布在离心管中,确保每个离心管内的样本量相等。
2.将装有样本的离心管放入转子的相应位置,确保离心管牢固固定在转子上。
步骤四:关闭离心机盖并设置参数1.关闭离心机盖,确保盖子牢固密封。
2.打开离心机控制面板,进行参数设置。
包括转速、离心时间和温度等。
3.根据实验要求设置相应的参数。
注意,离心机的最大转速需要根据转子的规格来确定,在设置时要小心谨慎。
步骤五:启动离心机1.确保离心机设置正确后,按下启动按钮,离心机便开始工作。
2.在离心机运行期间,确保安静操作,避免干扰离心机的正常运行。
步骤六:离心结束与样本提取1.在离心时间结束后,离心机会发出提示音。
2.关闭离心机,等待转子停止旋转后再打开离心机盖。
3.小心取出离心管,注意不要让样本受到震荡或损坏。
步骤七:清理与维护1.将离心管中的样本转移到所需容器中,避免样本的误溅和污染。
2.清理离心机转子和离心管,确保无残留样本。
3.根据使用手册的指示,进行离心机的日常维护和保养,包括外部清洁和零部件的检查。
以上是一般高速冷冻离心机的操作步骤,具体的操作方式可能会因离心机型号和厂商的不同而有所差异,因此在使用前应仔细阅读并按照操作手册进行操作。
要注意离心机的使用中安全操作,避免发生意外。
离心机在高速运转时会产生离心力,应保持稳定操作,防止离心管失衡和破裂。
冷冻高速离心机的安全须知离心机操作规程冷冻高速离心机广泛应用于生命科学的讨论,是分子生物学,分子化学,临床医学,微生物,病毒等试验和农业科学讨论中不可缺少的紧要工具。
本机接受新型无刷直流电机冷冻高速离心机广泛应用于生命科学的讨论,是分子生物学,分子化学,临床医学,微生物,病毒等试验和农业科学讨论中不可缺少的紧要工具。
本机接受新型无刷直流电机,具有程序掌控与记忆本领。
冷冻高速离心机的维护保养:1、离心机经长期使用,磨损属正常现象。
2、离心盖上不要放置任何物质,每次使用完毕,务必清理内腔和转头。
3、离心机如较长时间未使用,在使用前应将离心机盖开启一段时间,干燥内腔4、应适时更换,以免磨损整流子。
冷冻高速离心机的安全须知:1、严禁转头在装载不平衡的状态下运转。
2、当转头运行时不要开启离心机盖,不要接触正在运行的转头。
3、开机时如发觉电源指示灯不亮,应立刻停机检查。
4、严禁在未装转头的情况下空载运行5、运行前应检查转头有无腐蚀损伤。
—专业分析仪器服务平台,试验室仪器设备交易网,仪器行业专业网络宣扬媒体。
相关热词:等离子清洗机,反应釜,旋转蒸发仪,高精度温湿度计,露点仪,高效液相色谱仪价格,霉菌试验箱,跌落试验台,离子色谱仪价格,噪声计,高压灭菌器,集菌仪,接地电阻测试仪型号,柱温箱,旋涡混合仪,电热套,场强仪万能材料试验机价格,洗瓶机,匀浆机,耐候试验箱,熔融指数仪,透射电子显微镜。
离心机的日常保养及一些常见问题的解答问题1:离心机应当注意哪些保养,可以延长寿命?答:每次使用完毕,都要将离心机盖儿打开,使得热量或者水气自然蒸发,如之前使用了低温离心,可能有结冰,则要等冰溶化,适时用干燥棉纱布擦洗干净,等无明显水汽时再盖上盖子。
假如离心机转头可以替换,则每个转头使用完毕后都要适时取出,用干净的、干燥的医用纱布擦洗干净,倒扣放置,切勿使用锐器刮擦。
铝转头更应当常常清洗,同时不能离心机要常常进行保养、检修,操作人员离开时候要切断电源。
高速冷冻离心机标准操作规程作业指导书
1. 目的了解本型离心机技术性能,确定其正确使用和保养方法,以确保其工作性能。
2. 适用范围本规程适用于MILRO22R高速冷冻离心机使用。
3. 制定依据高速冷冻离心机使用说明书
4. 职责由经培训合格的人员负责使用和保养。
5. 操作程序
5.1 设定运转温度、速度和运转时间。
5.2 温度设定按Set 和移
位键将光标移到温度指示框,用+ 及- 键调节所需要的温度,再按enter键确定,温度设定完毕。
5.3 运转速度设定按Set键一次,利用和移位键将光标移到速度指示框,用 + 及- 键调节所需要的速度,再按enter键确定,速度设定完毕。
5.4 运转时间设定按和。
高速冷冻离心机操作及注意事项
高速冷冻离心机转速可达10000rpm以上,具有冷冻离心机的性能和结构,使用便利,易于操作,应用于医药、化工等很多领域。
操作使用:
1、检查仪器。
2、选择转头。
3、接通电源,打开电源开关。
4、将待离心的液体装入合适的离心管中,并对称的放入转头中。
5、调整速度和时间。
6、打开开关。
7、离心结束后自动关机、关闭冷冻开关、电源开关、切断电源。
8、将转头取出,将离心机的盖子打开放置。
9、收集离心物,洗净离心管。
使用注意事项:
1、在预冷状态时,离心机盖必需关闭,离心结束后取出转
头要倒置于试验台上,擦干腔内余水,离心机盖处于打开状态。
2、超速离心时,液体肯定要加满离心管,应超离时需抽真空,只有加满才能避开离心管变形。
如离心管盖子密封性差液体就
不能加满,以防外溢,影响感应器正常工作。
3、转头在预冷时转头盖可摆放在离心机的平台上,或摆放
在试验台上,千万不可不拧紧浮放在转头上,由于一旦误启动,转
头盖就会飞出,造成事故!
4、转头盖在拧紧后肯定要用手指触摸转头与转盖之间有无
缝隙,如有缝隙要拧开重新拧紧,直至确认无缝隙方可启动离心机。
5、使用时肯定要接地线。
离心管内所加的物质应相对平衡,如引起两边不平衡,会对离心机成很大的损伤,至少将缩短离心机
的使用寿命。
6、在离心过程中,操作人员不得离开离心机室,一旦发生
异常情况操作人员不能关电源(POWER),要按STOP。
在预冷前要
填写好离心机使用记录。
标签:高速冷冻离心机。
高速冷冻离心机仪器设备使用说明书1、转子准备及安装(1)按试样要求选用相应转子和离心杯。
(2)离心管装入试样后,用天平平衡,其差异不要超出所允许的最大不平衡量,然后对称放入转子内,请旋紧转子盖,并盖好门盖。
2、操作程序(1)按下电源开关。
LCD窗口显示上次关机前最后一次的参数。
(2)按【ST0P】打开门盖,需运转的转子放置于电机主轴上并锁紧螺母(锁紧后,双手往上提转子应没有间隙)。
将平衡称量好的离心试样放入转子体内,离心管必须成偶数对称放入。
(3)合上门盖,完毕检查门盖是否关紧。
(4)按【SET】可以选择对参数进行设置操作。
选择需更改的参数按【▲/▼】键修改参数,按【ENTER】确认。
确认设置参数无误,按【START】运行,窗口显示运行参数。
(5)离心机运行时间倒计时到“0”时,仪器自动停止离心计时并开始减速运行。
(6)当转子停转后,按【ST0P】键打开门盖,取出离心管。
(7)关断电源开关,离心机断电。
注:若运行过程中突然停电,可使用本机的应急拉手打开门盖,取出离管,应急拉手在主机右侧,用螺丝刀拧开往外拉。
危险:在仪器运转或转子还在继续运转的情况下严禁手动打开门盖。
3、安全保护本机具有自我保护功能,若遇故障则系统自动停机,并在“TEMP”窗口显示故障号,清除故障显示按【STOP】键。
(1)测温电路保护:仪器通电后,若检测到温度传感器损坏,或检测温度超温时,系统不会自动停机,同时显示故障代码。
(2)门盖保护:仪器属于高速运转设备,门盖未关好,按【START】健系统不能工作同时显示故障代码,若运转中强行打开门盖,系统自动停机,同时显示故障代码。
(3)超速保护:当设置转速超过对应转子最高转速时,系统不能工作,或在运行过程中转速超过设定转速500r/min时,系统自动停机,同时显示故障代码。
(4)故障代码:测速保护,测速系统出现故障时,系统不会停机,同时显示故障。
(5)通讯故障:电机控制板出现故障时,系统不能工作,同时显示故障代码。
高速离心机使用操作规程高速离心机使用操作规程一、安全操作规范1. 操作前应先了解高速离心机的使用方法和技巧,掌握其结构、性能、操作原理和安全注意事项等知识。
2. 操作前应检查离心机的电源线是否完好,开关是否正常,机体是否有损坏,脱机轮是否固定牢靠等。
3. 操作时应戴上防护眼镜和防护手套,确保自身安全。
4. 使用高速离心机时,应确保操作环境干燥、清洁,防止发生意外事故。
5. 不得将湿润的物品直接放入离心机中,以防止水分腐蚀设备。
6. 禁止在离心机转动时离开操作位置,以免发生意外。
7. 禁止将无关物品放置在离心机上,以免干扰正常操作。
8. 离心机停机后,不得立即接通电源,应等待其完全停止后再进行后续操作。
9. 离心机停机后,不得用手直接停住旋转的转子,以免发生事故。
10. 操作时应注意离心机的温度是否正常,不得超过设备的安全温度范围。
二、使用操作步骤1. 将需要处理的样品放置在离心机的转子中,确保均匀分布。
2. 将转子放置到离心机的定位器上,并用螺钉进行固定,确保安全。
3. 关上离心机的门,确保转子内部和离心机外部的安全。
4. 打开离心机的电源开关,调节转速和时间等参数,确保设备正常运行。
5. 当离心机开始运转时,应仔细观察设备是否运行平稳,没有异常声音或振动。
6. 当离心机工作到设定时间后,应先关闭离心机的电源开关,等待转速降到零后再打开离心机门。
7. 解开转子的固定螺钉,取出转子并将样品取出,注意避免接触到旋转部件。
8. 关闭离心机的电源开关,将设备清洁干净,并注意设备的保养和维护。
三、注意事项1. 离心机工作时,不得随意改变离心机的参数,以免对样品产生不良影响。
2. 离心机运转过程中,不得试图开启离心机门或近距离观察转子。
3. 禁止用手触摸已经运转的离心机转子,以免发生意外。
4. 禁止将有较高温度的物品放置在离心机内,以免对设备产生损害。
5. 离心机运转时,应随时注意转速和时间等参数,并确保设备运行正常。
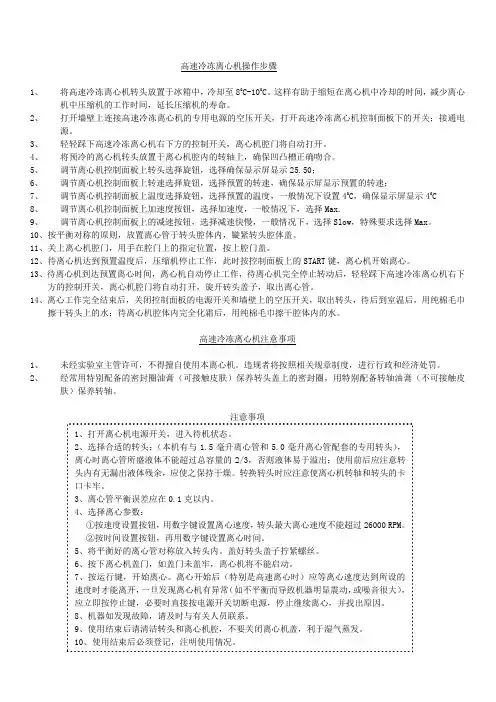
高速冷冻离心机操作步骤1、将高速冷冻离心机转头放置于冰箱中,冷却至80C-100C。
这样有助于缩短在离心机中冷却的时间,减少离心机中压缩机的工作时间,延长压缩机的寿命。
2、打开墙壁上连接高速冷冻离心机的专用电源的空压开关,打开高速冷冻离心机控制面板下的开关;接通电源。
3、轻轻踩下高速冷冻离心机右下方的控制开关,离心机腔门将自动打开。
4、将预冷的离心机转头放置于离心机腔内的转轴上,确保凹凸槽正确吻合。
5、调节离心机控制面板上转头选择旋钮,选择确保显示屏显示25.50;6、调节离心机控制面板上转速选择旋钮,选择预置的转速,确保显示屏显示预置的转速;7、调节离心机控制面板上温度选择旋钮,选择预置的温度,一般情况下设置40C,确保显示屏显示40C8、调节离心机控制面板上加速度按钮,选择加速度,一般情况下,选择Max.9、调节离心机控制面板上的减速按钮,选择减速快慢,一般情况下,选择Slow,特殊要求选择Max。
10、按平衡对称的原则,放置离心管于转头腔体内,镟紧转头腔体盖。
11、关上离心机腔门,用手在腔门上的指定位置,按上腔门盖。
12、待离心机达到预置温度后,压缩机停止工作,此时按控制面板上的START键,离心机开始离心。
13、待离心机到达预置离心时间,离心机自动停止工作,待离心机完全停止转动后,轻轻踩下高速冷冻离心机右下方的控制开关,离心机腔门将自动打开,旋开砖头盖子,取出离心管。
14、离心工作完全结束后,关闭控制面板的电源开关和墙壁上的空压开关,取出转头,待后到室温后,用纯棉毛巾擦干转头上的水;待离心机腔体内完全化霜后,用纯棉毛巾擦干腔体内的水。
高速冷冻离心机注意事项1、未经实验室主管许可,不得擅自使用本离心机。
违规者将按照相关规章制度,进行行政和经济处罚。
2、经常用特别配备的密封圈油膏(可接触皮肤)保养转头盖上的密封圈,用特别配备转轴油膏(不可接触皮肤)保养转轴。
高速离心机操作规程1.前言2.操作前准备2.2检查离心机的电源线、控制开关和紧固件等是否正常,确保设备无损坏。
2.3确保工作区域干净整洁,无杂物。
2.4穿戴个人防护装备,如实验手套、实验眼镜等。
3.操作步骤3.1将待离心的样品均匀放置在离心机转子中,注意不要超过转子的最大负荷量。
3.2确保转子和样品平衡,可以根据需要调整样品的位置。
3.3关闭离心机的盖子,并根据需要调整离心机的转速和时间。
3.4在开始离心之前,确保所有的控制开关都处于关闭状态。
3.5将离心机的电源线插入电源插座,确保电源线连接牢固。
3.6打开离心机的控制开关,并根据需要设置离心机的运行时间和速度。
3.7在离心运行过程中,操作人员应随时关注离心机的运行状态,确保离心机运行稳定。
3.8在离心运行结束后,先将控制开关调到关闭位置,然后拔出电源线。
3.9关闭离心机的盖子,将离心机转速调整到最低值。
4.安全注意事项4.1操作人员在操作高速离心机时需保持专注,禁止喧哗和分心他事。
4.2禁止打开离心机盖子或停车前移动离心机,需等待离心机完全停止后再操作。
4.3高速离心机启动和停止过程中,禁止用手触碰离心机运转部件。
4.4禁止使用过大的样品容器或样品量,超载会严重影响离心机的稳定运行和寿命。
4.5禁止使用不合格或破损的离心机配件和耗材,如离心管、转子等。
4.6禁止在离心机运行过程中将其他物品放在离心机上,以免影响离心机的平衡。
4.7离心机运行过程中,如发现异常情况(如离心机有异味、产生怪声等),应立即停机并检查。
4.8禁止在离心机运行过程中进行其他操作,保持操作台面整洁。
5.紧急处理5.1如离心机在运行中出现异常或不稳定的情况,应立即停机,并检查离心机和样品。
5.3如离心机发生火灾等紧急情况,应立即关闭电源,并采取适当的灭火措施。
6.后续工作6.1离心机使用完毕后,应清理转子和工作区域,保持干净整洁。
6.2检查离心机的电源线和控制开关等是否正常,如有问题及时维修或更换。
高速低温离心机操作规程
1.键盖子打开。
2.在离心机外将样品装好,套管必须平衡放置,不可有空位,或相对位置的负载必须相同。
3.离心管放好后,拧紧鼓式转头盖,关闭离心机盖并锁住。
4.设置转速、时间、温度,按开始键,开始按所设程序离心。
4.当设定时间一到,离心机停止运转,离心头逐渐静止时,30s内伴随有声音信号,此时打开离心机盖,取出离心样品。
5.离心结束后,盖好机盖后切断电源。
盖好外罩,并作好仪器使用记录。
6.操作中如有错误或紧急情况发生时,可按红色“■”键,使离心机快速停止。
注:使用前确认离心腔内没有异物,转头及密封圈完好无损,确定转头固定于离心机转轴之上,确定样品离心管对称平衡并放置到位。
离心机操作规程(1)、将样品放入转头时,注意样品应对角放置,并注意质量配平。
然后将转头妥善安装于马达转轴上,有转头盖的一定要装好盖。
(2)、在控制面板上按光标键,使SPEED(速度)、TIME(时间)、TEMP(温度)、ACCEL(加速)、DECEL(减速)的显示反显,并在闪烁时用数字键输入所需的各中参数值,最后按ENTER键确。
(3)、如输入的参数值正确无误,则检查样品及转头是否放置好,确认无误后,关好样品室门,按下START键离心机即可开始运转。
运转结束后,等待转速降到0,仪器会自动响起音乐提示,此时才可开门取样品。
注意!在运转过程中不要试图开门。
(4)、如有需要,可在运转过程中按下STOP键,让运转在中途结束。
(5)、按下ROTOR键及MENU键可调用及修改转头和仪器的基本设置,对本仪器不熟悉的用户千万不可随意更动其中的内容。
(6)、“:”键用于转换输入分与秒的值,如“1分30秒”的输入法就是依次按下“1”“:”“3”“0”。
如用“HOLD”键输入时间,则运转时间为无限大,直到按STOP键后才停止.2维护及注意事项:(1)、运转过程中排水管的堵头一定要塞上。
如发现管中有水出现,请拔掉堵头放水。
(2)、工作结束后,一定要将转头从仪器内取出。
转头内如需清洗,请用中性洗涤剂,晾干后,可在转头表面涂抹硅脂(少量)。
转头平时请倒放于较软的表面(不要盖上转头盖)。
转头需轻取轻放,严禁撞击。
(3)、工作结束后,仪器样品室内如有结霜,请勿关门,需等待霜化后用软布擦净后再关门。
(4)、如运转过程中出现异常,可试用“CE”键清除,如不能或频繁出现同一错误报警,请及时与厂家维修工程师联系,不要试图自己拆卸仪器。
(5)、如未放置转头就按下“START”键启动,请保持仪器通电一小时左右,此时仪器能自解除报警。
如不能,请及时与厂家维修工程师联系。
(6)、离心机应放置于水平地面上,周围最好能留30cm的距离,房间内应避免阳光直射,保持良好通风,不应同时存放挥发性物品。
高速冷冻离心机的操作及注意事项高速冷冻离心机是一种常用于生物化学、分子生物学等领域的实验设备,用于分离和沉淀生物样品中的细胞、蛋白质等成分。
以下是高速冷冻离心机的操作步骤和注意事项:操作步骤:1. 准备样品:将待离心的样品放置在离心管或离心杯中,并确保管盖或杯盖密封良好。
2. 平衡离心机:打开离心机,将离心杯或离心管放入转盘中心位置,确保离心机转盘平衡。
3. 设定离心参数:根据实验要求,设置离心机的转速和离心时间。
确保选择合适的转速和时间以获得所需的分离效果。
4. 冷却离心机:启动离心机的冷却系统,使其达到设定的低温。
一般情况下,冷冻离心机的温度可以达到非常低的数摄氏度甚至更低。
5. 载入样品:小心地将装有样品的离心杯或离心管放入离心机的转盘槽中,确保安全固定。
6. 关上盖子:盖上离心机的盖子,确保安全关闭。
7. 启动离心机:按照操作指南,启动离心机,并设定所需的离心参数。
8. 完成离心:等待离心机运行到设定的离心时间后,将离心机停止,并小心地打开离心机盖子。
9. 取出样品:使用适当的工具或操作方法,小心地取出离心杯或离心管,避免对样品造成损伤或污染。
注意事项:1/ 21. 安全操作:在操作离心机之前,确保了解离心机的安全操作规程,并遵循相应的安全操作指南。
2. 样品容量:确保样品容量在离心机规定的范围之内,不要超过离心杯或离心管的最大容量。
3. 平衡:确保离心杯或离心管平衡放置在离心机转盘上,以防止不平衡造成的震动和噪音。
4. 温度控制:根据实验要求和样品的特性,选择合适的冷冻温度,并确保离心机在操作过程中保持恒定的低温。
5. 速度选择:根据实验需求和样品特性选择合适的离心转速。
过高的转速可能导致样品损坏或离心管破裂,过低的转速则可能无法实现有效分离。
6. 注意观察:在离心机运行期间,注意观察离心过程是否正常,避免异常情况发生。
离心后处理:离心完成后,小心取出样品,避免碰撞或样品泄漏。
根据实验需要,及时处理离心后的样品,避免样品变化或污染。
【目的】规范高速冷冻离心机的操作与维护工作,确保仪器正常运作,以保障工作人员的安全。
【适用人员】PCR实验室人员。
【该SOP变动程序】本标准操作程序的改动,可由任一使用本SOP的工作人员提出,并报经下述人员批准签字:专业主管、科主任。
【重要提示】1、本仪器工作时装载离心样品的各离心管质量偏差不得大于5克,且要对称放入角转子中!2、仪器工作时,应确保其工作电压在规定的范围内。
当仪器不能正常工作时,首先检查电源电压是否正常!3、仪器每次开机前,应认真检查转子的压紧螺母是否旋紧!4、仪器在使用时,请务必使用单相三孔电源插座,并确保其可靠接地!5、仪器所需电源的负荷能力必须在15A以上!6、为确保仪器及操作者安全,仪器运转时,转速的设定值不得超过其最高转速!7、仪器断电后,必须等待3分钟以上,方可再次找开电源!【使用程序】1、我室仪器所配的转子为:转子编号 RC-1 最大容量(ML) 2^12 最高转速(R/MIN)16000 最大相对离心力(……G)16600转子已安装完成,不需每次重复操作。
2、按下离心机外侧右手处的不锈钢门盖按钮,同时轻拔门盖,使门盖弹起。
检查本机所用的转子及离心管有无裂纹,或严重腐蚀现象,如有应立即更换。
3、把装载离心样品的离心管对称放入角转子中,各离心管质量偏差不得大于5克。
盖上离心机门盖。
4、打开电源开关,显示窗显示,按我们离心标本的要求设定各类参数。
转子设定:打开电源开关,待“转速/离心力”显示窗显示转速数值时,按“转子设定”健,输入转子编号“1”,显示:RC-1,按“设定确认”键。
转速设定:按“转速设定”键,根据需要的转速输入数字,按“设定确认”键。
输入的转速不能大于RC-1的最高转速,即16000,否则软件不予确认。
定时设定:按“定时设定”键,将数字分别输入,按“设定确认”键即可。
连续运转:该运转模式下,必须由用户按照所需的离心时间进行离心的时间控制。
连续按两次“定时设定”键,面板“定时”处显示,再按“设定确认”键即可。
高速冷冻离心机的操作说明书冷冻离心机如何操作高速冷冻离心机,它是一种冷冻离心机,虽然同低速冷冻离心机一样,都是属于冷冻离心机,但是这两种离心机还是有区分的,因此今日我们来介绍一下高速冷冻离心机的操作步骤与注意事项,以便能与低速冷冻离心机区分开来,让大家了解更多。
高速冷冻离心机的操作步骤为:(1)将离心机的转头进行预冷操作。
(2)打开空压开关,以及高速冷冻离心机掌控面板下面的开关,然后接通电源。
(3)按下离心机右下方的掌控开关,注意不要太用力,这时腔门将会自动打开。
(4)将预冷好的转头放置于机腔内的转轴上,要与凹凸槽相吻合。
(5)依次调整掌控面板上的转头选择旋钮、转速选择旋钮、温度选择旋钮、加速度按钮以及减速按钮,一般离心机的预置温度为40摄氏度。
(6)把离心管放入转头腔体内,然后旋紧盖子。
(7)把离心机腔门关上,然后按上腔门盖。
(8)等到温度达到预置温度后,按下掌控面板上的开始键,离心机就可以开始工作了。
(9)离心机到达设置好的离心时间后,会自动停止工作。
等到离心机完全停止转动后,按下掌控开关,腔门打开后,旋开盖子,取出离心管。
(10)工作全部结束后,关闭电源开关和空压开关,取出转头后进行清洁。
离心机的腔体完全化霜后,擦干净水。
高速冷冻离心机的注意事项为:(1)离心机使用前,应检查离心管是否存在裂纹、老化等现象,并且还要常常检查,如有应立刻更换。
(2)玻璃盖上不能放置物品,以免压坏玻璃盖,或者使玻璃盖变得高处与低处不平,从而影响使用。
(3)离心机运行过程中,或者未停稳的情况下,不能任意打开盖门。
(4)试验完毕后,仪器要擦拭干净,以防被腐蚀生锈,影响使用。
高速冷冻离心机仪器的故障分为必定性故障和偶然性故障。
必定性故障是各种元器件、零部件经长期使用后,性能和结构发生老化,导致仪器无法进行正常的工作;偶然性故障是指各种元器件、结构等因受外界条件的影响,显现突发性质变,使仪器不能进行正常的工作。
显现故障的原因分为以下几种。
高速冷冻离心机安全操作规定高速冷冻离心机是一种高速旋转的离心设备,用于在短时间内快速冷冻生物标本或其它样品,以保持其原有组织结构和形态。
为了保证使用过程中的安全性和操作的正确性,本文列出了高速冷冻离心机的安全操作规定。
禁止开启防护罩高速冷冻离心机装置设置有保护罩,禁止在使用过程中开启罩门。
当离心机在运转过程中,内部将产生高速旋转的离心力,开启罩门会引起离心机内部压力纷乱,危及人身安全。
禁止操作过程中离开离心机旁高速冷冻离心机工作时,内部部件运动快速,任何物体的插入或移动都可能损坏设备和危及人身安全。
在操作过程中,离开离心机旁或接听电话、回答短信等操作都是不允许的。
禁止过载操作高速冷冻离心机的使用过程中,会经常选择不同的离心转速和离心管数量。
禁止超过设备规定的转速和加样数量,否则会导致设备中心偏差,从而损坏设备,危及人身安全。
禁止使用破损或老化的离心管使用离心管时,禁止使用破损或老化的离心管。
因为离心管在旋转时,如果存在破损或老化的情况,离心管会分裂、爆炸、扭曲或变形等,从而危及人身安全。
使用合适的转速和适当的载量在操作过程中,要合理选择转速和适当的载量。
不同的样品类型和管子规格适用于不同的转速和载量,必须遵循使用手册上的使用规范。
如果转速过高或载量过重,将会产生大量的摩擦力和离心力,从而导致离心管爆炸和设备损坏。
操作前检查离心机的设置和功能在每次操作前,应检查高速冷冻离心机的设置和功能,确保设备处于正常状态。
如果在操作过程中发现有异常,应及时停止使用,修复后再进行操作。
禁止随意更换或拆卸设备部件禁止操作人员擅自更换或拆卸设备部件,因为这些部件是高速冷冻离心机运转的必要组成部分。
如果操作人员想要进行设备维修或更改设置,必须经过专业的技术人员批准和指导。
清洁离心机时使用正确的方法在清洁高速冷冻离心机时,必须使用正确的方法和工具,以避免对设备造成二次损坏。
罩除了设备外,其他组成部分也需要在使用后进行及时清洁。
离心机操作规程15篇【第1篇】离心机使用的操作规程1.全部离心机应处于正常的工作状态并具有合格的机械性能,以避开损害事故的发生。
2.离心机应放在相宜的位置和高度,以便于工作人员的各项操作。
3.离心管和盛放样品的容器应该由厚壁玻璃制成,最好为塑料制品,并在使用前应检查是否破损。
用于离心和离心管和标本容器应始终盖严。
要尽量用螺旋盖。
操作感染性物质必需在平安柜内打开盖子。
4.操作病原微生物时,离心桶的装载、平衡、密封和打开必需在生物平安柜内举行,离心桶配平,要用蒸馏水或70%乙醇来平衡。
5.当使用固定角离心机转子时,必需当心不能将离心管装得过满,否则会导致漏液。
6.每次使用后,要清除离心桶、转子和离心机腔的污染。
【第2篇】结晶器、离心机操作工平安操作规程1、离心机停机时禁止用手、棒等物品拦阻离心机停车。
2、离心机运转时,严禁打开机壳大门,开停车必需与干燥工联系。
3、离心机不得带负荷启动,闸皮未松开不得启动。
4、离心机未开油泵,不得启动,未停转不得停油泵。
5、离心机运转时禁止将铁棒、手等物品申到离心机内。
6、禁止用铁器敲打管线设备。
7、管线检修清扫时,禁止站在法兰间隙或出口处。
【第3篇】台式低速离心机操作规程台式低速离心机操作规程及注重事项分别技术是按照颗粒在一个有用离心场合中的状态而进展起来的新技术。
不同密度、大小或外形的颗粒在不同速度的离心场合中沉降,所以一个大体是球形非均一的混合物,可以用离心的办法加以分别,台式低速离心机是为了进一步讨论生物化学、分别大量的物质。
例如收集细胞、分别血浆,从这些预纯化的制剂中分别dna和蛋白质分子,并可分别出病毒以及大规模大肠杆菌、严细胞成份、核蛋白微粒等。
台式低速离心机操作规程首先将台式低速离心机所配离心管加入需分别的物质,分离插入离心头孔中。
(但每支离心管所加物质其数量必需基本相等)合上盖板、接通电源、打开电源开关,电源指示灯亮,然后将"选时'器选至你需要离心工作时光或选至常开位置(逆时针终于点),此时台式低速离心机即进入工作状态,调速为离心速度挑选,其工作状态为500~4000转/分左右。
高速冷冻离心机的操作说明高速冷冻离心机主要用于低温条件下细菌、细胞、亚细胞组份、病毒等分别,核酸、蛋白、酶等活性成分提取、分别、纯化,及其他需要低温冷冻条件的离心。
高速冷冻离心机的操作流程:1、设定使用温度通常为4℃后,先把转子放入离心舱中,留意转子要卡好轴心;关上舱门,离心舱的温度开头下降,预冷时间要充分。
2、把样本装入适当的离心管,双双用天平平衡重量,盖上离心管盖子并旋紧。
留意离心管只装七成满,虽然加有盖子,但也可能因离心力太强而外泄。
大部分别心管都附有盖子,留意离心管的盖子也要一起平衡。
离心管通常都会放在碎冰上,留意取出平衡时,要把碎冰的液体擦拭洁净。
落单的离心管要用另一只装有清水的离心管平衡。
3、把平衡好的离心管对称地放入转子中,盖上转子的盖子,留意有无旋紧。
若转子的盖子没旋紧,离心时会掉出来,造成很大的损害!4、关上离心机舱门,在仪表板上调好所要的转速与时间,例如8000rpm,30min留意所用转速肯定不能超过转子的限定,最高转速通常写在转子上面,但若离心机太老旧,必需往下调降。
转速与时间设定尽量不要太高。
5、确定全部步骤无误后,按start钮开动,离心机慢慢加速,此时要亲密监控。
有些老式的时间转钮,设定5min 以下时,要先转过10min 再转回5min 。
按start 的按钮时,按住时间不能太短,请持续按约一秒钟后才松开。
开头加速的时候最危急,若发觉声音不对,或产生大震惊,请立即按stop 。
6、等到离心达到所要的转速后,确定一切正常才可离去。
7、完成离心时,要等转子完全静止后,才能打开舱门;请尽快取出离心管,先观看离心管是否完全,以及沉淀的位置,尽速把上清倒出,当心不要把沉淀弄混浊。
不管所要的是上清或沉淀,请取用洁净的烧杯收集上清,以免有失误。
倾倒上清要很当心,以免把沉淀一起倒出来;若不慎混在一起,就要重来一次。
若离心管有漏,要找出缘由,并且立即清理转子或离心舱。
8、在两次离心之间的空档,不需取出转子,但盖上舱门,勿让热空气流入离心舱。
日立CR22G高速冷冻离心机操作规程(正式)
Standardize The Management Mechanism To Make The Personnel In The Organization Operate According To The Established Standards And Reach The Expected Level.
使用备注:本文档可用在日常工作场景,通过对管理机制、管理原则、管理方法以及管理机构进行设置固定的规范,从而使得组织内人员按照既定标准、规范的要求进行操作,使日常工作或活动达到预期的水平。
下载后就可自由编辑。
一、开机前准备
1、选择合适的转头,离心管或离心瓶;样
品仔细倾入离心管或离心瓶中,带盖平衡。
2、平衡好的两个待离心的样品管(或
瓶),对称地安放入转头的孔中;转头盖旋紧。
二、开机
打开电源,开盖,把转头在离心机的驱动
轴上安放好。
三、设置离心机的操作参数
1、核查显示板上显示的速度、时间、温度、加速、减速等参数。
上部为运行状态,下部为参数设置值;
2、按键移光标到所需改变参数处,使参数,如速度(speed)变亮;按光标键,将光标移到所需改变参数数值的位置;
3、用数字键获取所需数值;按Enter键。
四、离心机运行
按Start键。
五、关机
1、离心机运转到设置的时间,或按Stop 键;
2、离心机完全停止运转后,开盖,取出样品;用软布擦干净离心室和转头;安放好转头
和盖;离心机门关好,关闭电源。
3、在记录本上记录使用情况。
请在这里输入公司或组织的名字
Please enter the name of the company or organization here。