文化生活第一单元复习(超好)
- 格式:ppt
- 大小:804.00 KB
- 文档页数:15
文化与生活第一单元复习教案教案标题:文化与生活第一单元复习教案一、教学目标:1. 知识目标:复习文化与生活第一单元的重点知识,包括文化相关的词汇和表达方式。
2. 技能目标:通过听、说、读、写等综合训练,提高学生的语言表达能力。
3. 情感目标:培养学生对不同文化和生活方式的尊重和理解。
二、教学重点:1. 复习文化与生活第一单元的重点词汇和表达方式。
2. 训练学生的听说读写能力,提高综合语言运用能力。
三、教学准备:1. 教材《文化与生活》第一单元教材和课件。
2. 相关教学资源,如录音机或多媒体设备。
3. 练习和活动的课件、PPT等。
四、教学过程:Step 1:导入(5分钟)1. 与学生共同回顾文化与生活第一单元的主题和核心内容。
2. 利用图片、视频或相关故事等方式引发学生对文化与生活的兴趣。
Step 2:复习重点词汇和表达方式(15分钟)1. 让学生自主查找并复习第一单元中的重点词汇,可以使用词汇卡片、课件等方式进行。
2. 快速游戏(如拍卡片、速记等)巩固学生对重点词汇的记忆。
3. 引导学生运用重点词汇描述相关事物或情境,提高他们的口语表达能力。
Step 3:听说训练(20分钟)1. 播放录音或课件中的相关对话或文章,让学生进行听力练习,并填写相关表格或回答问题。
2. 学生通过对话或小组讨论的形式回顾并展示他们对第一单元内容的理解。
Step 4:读写训练(20分钟)1. 分发阅读材料,让学生独立阅读并回答与第一单元相关的问题。
2. 进行小组或全班讨论,让学生分享他们的阅读理解和观点。
3. 引导学生进行写作练习,比如写一篇关于自己生活中某个文化习俗的短文。
Step 5:巩固与拓展(10分钟)1. 与学生一起复习本节课的重点内容,强调学生在听说读写方面的提高和进步。
2. 鼓励学生自主拓展学习,可以提供一些相关的网站、书籍等资源供学生进一步了解不同文化。
五、课堂小结(5分钟)1. 对本节课的学习进行总结,强调学生在听说读写方面的进步。
第一单元文化与社会1、文化的含义2、文化的内容3、文化的形式4、文化的特点5、文化的产生6、文化的获得(文化素养的形成)7、文化的载体(文化素养的表现)1、文化的概括性作用文化作为一种社会精神力量,能够在人们认识和改造世界的过程中转化为物质力量,对社会发展产生深刻影响。
一个民族,只有物质和精神都富有,才能自尊、自信、自强地屹立于世界民族之林。
2、文化对社会发展的作用1)文化与经济、政治相互影响不同的文化对经济、政治的影响不同,对社会发展的作用也不同。
①不同民族的文化对民族和国家的发展道路影响不同。
②不同性质的文化对经济、政治的影响不同。
先进的、健康的文化促进社会的发展,落后的、腐朽的文化则会阻碍社会的发展。
2)文化与经济、政治相互交融文化与经济相互交融①在经济发展中,科学技术的作用越来越重要。
②推动经济建设,发展教育事业、培养各种高素质人才、提高劳动者素质越来越重要。
③文化产业迅速崛起,占国民经济的比重越来越大。
④民族精神为经济建设提供不竭的精神动力。
总之,文化生产力在现代经济总体格局中的作用越来越突出。
文化与政治相互交融①提高文化素养已成为参与政治生活的必要条件。
②霸权主义国家借助文化渗透的方式推行强权政治。
③反对文化霸权主义是当代国际政治斗争的重要内容。
3、文化在综合国力竞争中的作用当今世界,各国之间综合国力竞争日趋激烈。
文化在综合国力竞争中的地位和作用越来越突出。
文化的力量,深深熔铸在民族的生命力、创造力和凝聚力之中,成为综合国力的重要标志。
①有关科技发展的指标,已成为衡量各国综合国力的重要指标。
②教育在综合国力中具有先导性、全局性和基础性作用。
科技实力和国民教育水平,作为衡量综合国力和社会文明程度的重要标志,日益受到各国高度重视。
③文化产业对增强经济实力和综合国力具有重要作用。
④民族精神已成为表明综合国力强弱的至关重要的因素之一。
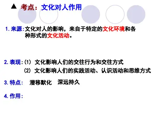
4、文化对人的影响(1)文化对人的影响的根源(2)文化对人的影响的表现1)文化影响人们的交往行为和交往方式。
⾼⼆政治⽂化⽣活第⼀单元知识点总结第⼀单元⽂化与⽣活第⼀课⽂化与社会1、⽂化的外延(1)⽂化形式:丰富多彩(⽐如⽂学、艺术等);(2)⽂化活动:⽂化⽣产、传播、积累的过程;(3)⽂化现象:⽆时不在、⽆处不在;(4)⽂化特⾊:不同区域⽂化⽣活各有特⾊;(5)⽂化形态:有古今地域之别;(6)⽂化性质:有先进与落后、健康与腐朽之分。
2、⽂化的内涵⽂化是相对于经济、政治⽽⾔的⼈类全部精神活动及其产品。
其中既包括世界观、⼈⽣观、价值观等具有意识形态性质的部分,⼜包括⾃然科学、技术、语⾔和⽂字等⾮意识形态部分。
它既不是指⼴义的⽂化,也不是指狭义的⽂化。
把握⽂化内涵注意的三个关键:(1)⼈类:⽂化的具体内容是与⼈类直接相关的,是⼈类社会所特有的,⼈是⽂化的主体;(2)全部:强调⽂化是所有⽂化现象的总和,并不单指某⼀种⽂化现象;(3)精神活动及其产品:是指⼈们精神领域的⼀切活动及通过这些活动所形成的精神成果和物质成果。
3、⽂化的特点(1)⽂化是⼈类社会特有的现象。
⽂化是由⼈所创造、为⼈所特有的。
纯粹“⾃然”的东西不能称为⽂化,有了⼈类社会才有⽂化,⽂化是⼈们社会实践的产物。
(2)个⼈所具有的⽂化素养不是与⽣俱来的。
⼈的⽂化素养不是天⽣的,⽽是通过对社会⽣活的体验,特别是通过参与⽂化⽣活、接受知识⽂化教育⽽培养出来的。
⽂化素养的形成离不开⽣活、实践和教育。
⼈们在社会实践中创造和发展⽂化,也在社会⽣活中获得和享⽤⽂化。
(3)⼈们的精神活动离不开物质活动,精神产品离不开物质载体。
⽂化是通过物质活动或物质载体体现出来的,精神活动离不开物质活动,精神产品总是物化在⼀定的物质载体上的。
4、⽂化⼀词具有多义性(1)⼴义的“⽂化”:是指⼈类改造世界的⼀切活动及其创造的物质成果精神成果;(2)狭义的“⽂化”:是指⽂学艺术和科学知识,或指⼈们的受教育程度,如“学⽂化”、“⽂化课”等;(3)本书所讲的“⽂化”:是指中国特⾊社会主义⽂化。
文化生活期中考试第一单元复习重点一、文化与社会(国家、民族)发展的关系(或文化对社会的影响作用)文化作为一种精神力量,能够在人们认识世界、改造世界的过程中转化为物质力量,对社会发展产生深刻的影响,先进的、健康的文化会促进社会的发展(因为先进的、健康的文化能为经济建设提供正确的方向保证、不竭的精神动力和强大的智力支持),落后的、腐朽的文化则会阻碍社会的发展。
一个民族,只有物质和精神上都富有,才能自尊、自信、自强地屹立于世界民族之林。
例题:2004年6月底到七月初,在中宣部的指导下,有关部门连续举办了《牢记“两个务必”永葆政治本色——西柏坡精神巡回展览》和《延安精神永放光芒》两个大型展览。
在全国掀起弘扬延安精神和西柏坡精神,努力实现共同理想的高潮。
用文化生活的知识说明为什么要弘扬延安精神和西柏坡精神。
参考答案:(1)文化作为一种精神力量,能够在人们认识世界、改造世界的过程中转化为物质力量,对社会发展产生深刻的影响,先进的、健康的文化会促进社会的发展,落后的、腐朽的文化则会阻碍社会的发展。
一个民族,只有物质和精神上都富有,才能自尊、自信、自强地屹立于世界民族之林。
(2)延安精神和西柏坡精神是中华民族精神的体现,大力弘扬延安精神和西柏坡精神能为经济建设提供正确的方向保证、不竭的精神动力和强大的智力支持。
二、文化与经济、政治的关系(1)一定的文化由一定的经济、政治所决定,又反作用于一定的经济、政治,给予经济、政治以重大的影响。
(2)经济发展是文化发展的基础,但这并不意味着文化的发展始终与经济的发展亦步亦趋。
不能简单地认为文化是经济、政治的派生物和附属品。
文化有其自身的传承性和相对独立性。
那种认为只要物质条件好了,精神文化自然而然地就会好起来,物质条件差一点,精神文化就不可能搞好的观点,不符合历史发展的事实,是不正确的。
例题:管子曰:“仓廪实而知礼节,衣食足而知荣辱。
”据此,有人认为,经济上去了,社会文化就发展了,社会文明程度就自然而然地提高了。
新人教版《文化生活》第一单元知识点(word版可编辑修改)编辑整理:尊敬的读者朋友们:这里是精品文档编辑中心,本文档内容是由我和我的同事精心编辑整理后发布的,发布之前我们对文中内容进行仔细校对,但是难免会有疏漏的地方,但是任然希望(新人教版《文化生活》第一单元知识点(word版可编辑修改))的内容能够给您的工作和学习带来便利。
同时也真诚的希望收到您的建议和反馈,这将是我们进步的源泉,前进的动力。
本文可编辑可修改,如果觉得对您有帮助请收藏以便随时查阅,最后祝您生活愉快业绩进步,以下为新人教版《文化生活》第一单元知识点(word版可编辑修改)的全部内容。
《文化生活》第一单元知识点1. 文化的内涵:“文化"是相对于经济、政治而言的人类全部精神活动及其产品。
其中,既包括世界观、人生观、价值观等具有意识形态性质的部分,又包括自然科学和技术、语言和文字等非意识形态的部分。
2。
文化的特点:(1)文化是人类社会特有的现象.文化是由人所创造、为人所特有的。
纯粹“自然"的东西不能称为文化。
有了人类社会才有文化,文化是人们社会实践的产物.(社会实践是文化的源泉)(2)个人文化素养是逐步培养的。
每个人的文化素养,不是天生的,而是通过对社会生活的体验,特别是通过参与文化活动、接受知识文化教育而逐步培养出来的。
人们在社会实践中创造文化和发展文化,也在社会生活中获得和享用文化。
(3)人们的精神活动离不开物质活动,精神产品也凝结在一定的物质载体之中。
3. 文化的力量:(1)文化作为一种精神力量,能够在人们认识世界、改造世界的过程中转化为物质力量,对社会发展产生深刻的影响。
(2)表现:不仅表现在个人的成长历程中,而且表现在民族和国家的历史中.(3)性质双重性:先进的、健康的文化会促进社会和个人的发展,落后的、腐朽的文化则会阻碍社会和个人的发展。
4. 经济、政治、文化之间的关系:(1)经济是基础,政治是经济的集中表现,文化是经济和政治的反映。
文化生活一二单元复习案课前预习案【自主梳理】第一单元文化与生活1、文化对社会的作用★(1)(2)(3)(4)2、文化对个人的作用★(影响)来源、表现、特点、塑造人生3、文化与经济、政治的关系★:(相互影响、相互交融)第二单元文化传承与创新第3课文化多样性与文化传播1、民族节日、文化遗产重要性2、对文化多样性的认识:★(1)、含义:文化多样性指不同民族和国家文化的内容和形式各具特色。
(2)、为什么要尊重文化的多样性?①文化多样性是人类社会的基本特征,也是人类文明进步的重要动力。
②尊重文化多样性是发展本民族文化的内在要求,民族文化起着维系社会生活,维系社会稳定的重要作用,是这个民族生存与发展的精神根基。
③尊重文化多样性是实现世界文化繁荣的必然要求。
④文化是民族的,各民族都有自己的文化个性和特征;文化又是世界的,各民族文化都是世界文化中不可缺少的色彩。
(3)、如何正确对待文化的多样性?①正确的态度是:既要认同本民族文化,又要尊重其他民族文化。
相互借鉴、求同存异、尊重世界文化多样性,共同促进人类文明繁荣进步。
②尊重文化多样性,首先要尊重自己民族的文化,培育好,发展好本民族文化③遵循各民族文化一律平等的原则,在文化交流中,要尊重差异,理解个性,和睦相处,共同促进世界文化的繁荣。
3、为什么文化是民族的又是世界的?第四课文化继承性与文化发展★4、传统文化的继承性的表现、特点、作用、如何对待?(1)、正确的态度是:“取其精华,去其糟粕”,批判继承,古为今用。
对于传统文化中符合社会发展要求的、积极向上的内容,应该继续保持和发扬。
对于传统文化中不符合社会发展要求的、落后的、腐朽的东西,自觉地加以改造或剔除。
(2)、在继承的基础上发展,在发展的过程中继承,在社会实践的基础上,不断推陈出新,革故鼎新。
(3)、反对守旧主义和历史虚无主义。
5运用文化生活的有关知识说明国家加快推进教育改革发展的原因6、文化继承与发展的关系第五课文化创新7、社会实践与文化创新的关系8、如何实现文化创新?★9、文化创新过程中,如何对待外来文化?课后延伸案2011年4月22日,武汉江岸地区第32届“武汉天地,滨江之春”艺术节暨第二届旅游文化节在汉口开幕。