教师招聘考试法律法规常考知识点
- 格式:docx
- 大小:10.85 KB
- 文档页数:3
教育法律法规常考知识点教育法律法规常考知识点教育法律法规是指国家关于教育事务的法律规定和法规制度,包括宪法、教育法、教育部颁布的教育管理规定等。
教育法律法规的学习是考取教师资格证和参加教师招聘考试的必备知识。
下面将对教育法律法规的常考知识点进行详细介绍。
一、宪法中的教育相关内容宪法是国家的根本法律,对教育的相关规定包括:1. 第一章“总纲”中明确教育的地位和重要性。
2. 第二章“公民的基本权利和义务”中保障公民的受教育权利和义务。
3. 第五章“国家机构”中规定了国家教育制度和国家教育委员会的职责。
二、教育法教育法是教育领域的基本法律,主要规定了国家教育制度、教育管理、教育经费、教育评价等方面的内容。
教育法主要包括:1. 教育法的基本原则:包括普及义务教育、优先发展教育事业、维护师生合法权益等。
2. 教育制度:包括学前教育、义务教育、普通高中教育、职业教育等。
3. 教育管理:包括教育行政机关的职责、学校管理、教师管理等。
4. 教育经费:包括教育经费的保障、使用和监督。
5. 教育评价:包括学生评价、教师评价、学校评价等。
三、教育部颁布的教育管理规定教育部是国家教育行政部门,负责制定并颁布教育管理规定。
教育管理规定是对教育法实施细则的具体规定,涉及教育行政、教学管理、学籍管理、招生录取等方面的内容。
常见的教育管理规定包括:1. 学校管理规定:包括学校的组织结构、教职员工管理、学生管理等。
2. 教学管理规定:包括教学计划与课程设置、教材使用、考试评价等。
3. 学籍管理规定:包括学生注册、档案管理、学籍异动等。
4. 招生录取规定:包括招生计划、录取办法、招生政策等。
附件:1. 宪法全文2. 教育法全文3. 教育部颁布的教育管理规定文件法律名词及注释:1. 宪法:是国家的根本法律,规定了国家的基本制度和公民的基本权利义务。
2. 教育法:教育领域的基本法律,规定了国家教育制度、教育管理等方面的内容。
3. 教育管理规定:教育部颁布的具体规定,对教育行政、教学管理、学籍管理等进行细化和具体规范。
教师资格证重点法律法规考点100条本文为大家划出教师资格证笔试法律法规模块各科各章节重要考点。
《教师法》、《未成年人保护法》、《教育法》、《义务教育法》、《国家中长期教育改革发展纲要》、《预防未成年人犯罪法》、《学生伤害事故处理办法》、《幼儿》等。
教师的权利1)教育教学权2)学术研究权(学术活动权)3)管理学生权(指导评定学生权)4)报酬待遇权5)参与管理权(参与教育管理权)6)进修培训权学生的权利1)受教育权2)人身权(1)生命健康权;(2)人身自由权;(3)人格尊严权;(4)隐私权。
3)财产权《中华人民共和国教育法》1)《教育法》基本原则方向性原则公共性原则平等性原则终身性原则2)教育管理体制国务院和地方各级人民政府根据分级管理、分工负责的原则,领导和管理教育工作。
3)教育基本制度国家实行职业教育制度、成人教育制度、国家教育考试制度、学业证书制度、学位制度、教育督导制度和教育评估制度。
4)办学条件设立学校及其他教育机构,必须具备下列基本条件:①有组织机构和章程;②有合格的教师;③有符合规定标准的教学场所及设施、设备等;④有必备的办学资金和稳定的经费来源。
学校及其他教育机构具备法人条件的,自批准设立或者登记注册之日起取得法人资格。
5)法律责任结伙斗殴,寻衅滋事,扰乱学校及其他教育机构教育教学秩序或者破坏校舍、场地及其他财产的,由公安机关给予治安管理处罚;构成犯罪的,依法追究刑事责任。
侵占学校及其他教育机构的校舍、场地及其他财产的,依法承担民事责任。
明知校舍或者教育教学设施有危险,而不采取措施,造成人员伤亡或者重大财产损失的,依法追究刑事责任。
《中华人民共和国教师法》1)教师的资格和任用中小学教师资格由县级以上地方人民政府教育行政部门认定。
受到剥夺政治权利或者故意犯罪受到有期徒刑以上刑事处罚的,不能取得教师资格;已经取得教师资格的,丧失教师资格。
学校和其他教育机构应当逐步实行教师聘任制。
2)教师考核学校或者其他教育机构应当对教师的政治思想、业务水平、工作态度和工作成绩进行考核。
教师招聘教育法律法规知识点精华版知识如下:
1、依法执教:
答:就是指教师在教育教学活动中,按照教育法律旳规定,依法行使权利,自觉履行义务,逐渐使教育教学工作走上法制化和规范化。
2、依法执教具有四个特点:
答:执教主体旳特定性;执教根据旳专门性;执教性质旳特殊性;权利和义务旳双重性。
3、现代教育为什么必须依法执教?(或简述现代教师依法执教旳义务)
答:现代教师依法执教是由于:国内教育法制建设旳逐渐完善;公民法律意识旳不断增强;教师法律素质旳亟待提高;教师以德执教旳必然规定;教师依法维权旳迫切需要。
4、简述全国人大制定教育法律有哪几部?
答:全国人大制定教育法律有:1980年《中华人民共和国学位条例》;21986年《中华人民共和国义务教育法》;《中华人民共和国教师法》。
5、国内第一部教育法律是:
答:全国人大及其常委颁布实行至今即《中华人民共和国学位条例》1980年。
6、“依法执教”和“以法执教”区别:
答:依法执教是指根据法律来进行执教活动,其内容和形式都必须符合法律旳基本精神和具体规定。
以法执教则是指运用法律手段进行执教活动,它侧重于法律形式旳应用。
教师招考法律法规知识点完整版作为教师招考的一个重要内容,法律法规知识点的掌握是必不可少的。
下面是教师招考法律法规知识点的一个完整版,其中包含了相关的法律法规的主要内容。
一、宪法1.宪法的基本原则和基本内容。
2.公民的基本权利和义务。
3.国家机构和国家组织机构的职责和权限。
4.法律和行政法规的制定和发布。
5.国家权力的结构和分工。
6.国家和社会组织的关系。
二、民法1.法的适用和适用原则。
2.自然人和法人的权利和义务。
3.合同法的基本原则和要求。
4.财产权的保护原则和制度。
5.继承和遗产的处理。
6.民事责任和民事赔偿的基本原则。
三、刑法1.刑法的基本原则和基本内容。
2.刑事责任和刑罚的性质和制度。
3.刑事侦查和刑事诉讼的基本程序和要求。
4.刑罚的执行方法和程序。
5.刑事附带民事赔偿的法律规定。
四、行政法1.行政法的基本原则和基本内容。
2.行政机关和行政机构的职权和职责。
3.行政程序的基本要求和程序规定。
4.行政权力的限制和监督。
5.行政法律责任和行政赔偿。
五、劳动法1.劳动法的基本原则和基本内容。
2.劳动合同和劳动关系的基本原则和要求。
3.劳动报酬和劳动条件的保障和保障措施。
4.劳动争议和劳动争议解决的法律程序和要求。
5.劳动合同变更和解除的法律规定。
六、教育法1.教育法的基本原则和基本内容。
2.教育体制和教育机构的职权和职责。
3.教育投入和教育财政的保障和保障措施。
4.教育法律责任和教育法规的制定和发布。
5.教育和教育发展的法律程序和要求。
以上是教师招考法律法规知识点的一个完整版,掌握了这些知识点,对于参加教师招考的考生来说是非常重要的。
在备考过程中,考生可以结合相关的法律法规教材进行学习和复习,同时也应该多加练习,提升自己的应试能力。
希望考生能够通过努力的学习和准备,顺利通过教师招考。
教育综合知识常考法律法规考点梳理法律法规考点梳理教育法律法规在教师招聘的考试中是必考知识点,考点主要集中在法律颁布或者实施时间,数字类信息,权责类,以及法律条文的出处。
在全责类方面是考生考试中的一个薄弱环节,因此在这里做以下梳理。
行政处分类:1.违反国家有关规定,举办学校或者其他教育机构的,由教育行政部门或者其他有关行政部分给予撤销;有违法所得的,没收违法所得;对直接负责的主管人员和其他直接负责人员,依法给予处分。
【教育法】2.违反国家有关规定,向学校或者其他教育机构收取费用的,由政府责令退还所收费用,对直接负责的主管人员和其他直接责任人员,依法给予处分。
【教育法】3.县级以上地方人民政府有以下情形之一的,由上级人民政府责令期限改正;情节严重的,对直接负责主管人员和其他直接责任人员依法给予行政处分:(1)未按照国家有关规定制定,调整学校的设置规划的;(2)学校建设不符合国家规定的办学标准,选址要求和建设标准的;(3)未定期对学校校舍安全进行检查,并及时维修改造的;【教育法】4.县级以上人民政府或者教育行政部门有以下情形之一的,由上级人民政府或者其教育行政部门责令期限改正,通报批评;情节严重的,对直接负责的主管人员和其他直接责任人员依法给予行政处分:(1)将学校氛围重点学校和非重点学校;(2)改变或者变相改变公办学校性质的;【教育法】5.学校有以下情形之一的,由县级人民政府教育行政部门责令期限改正;情节严重的,对直接负责主管人员和其他直接责任人员依法给予处分:(1)拒绝接收具有接收普通教育能力的残疾适龄儿童,少年随班就读;(2)分设重点班和非重点班的;(3)违反本法规定开除学生的;(四)选用未经审定的教科书的。
刑事责任类:1.违反国家财政制度、财务制度,挪用、克扣教育经费的,由上级机关责令限期归还被挪用,克扣的经费,并对直接负责的主管人员和其他直接责任人员,依法给予处分;构成犯罪的,依法追究刑事责任;【教育法】2.结伙斗殴,寻衅滋事,扰乱学校及其他教育机构教育教学秩序或者是破坏校舍、场地及其他财产的,由公安机关给予治安管理处罚,构成犯罪的依法追究刑事责任;【教育法】3.明知校舍或者教育教学设施有危险,而不采取措施,造成人员伤亡或者重大财产损失的,对直接负责的主管人员和其他责任人员,依法追究刑事责任。
教师招聘考试教育法律法规重要知识点梳理教育法律法规重要知识点梳理一、教育法律法规常考知识点分类1、颁布及施行时间1993年10月31日第八届全国人民代表大会第四次会议通过,并于1994年1月1日起施行的法律是(A)A《中华人民共和国教师法》B《中华人民共和国教育法》C《中华人民共和国义务教育法》D《教师资格条例》《中华人民共和国义务教育法》修订的时间是(A)A 2006年B 2000年C 1996年D 1986年2、数字类考题国家实施的义务教育年限是(D)A 6年B 7年C 8年D 9年我国法律规定的未成年人是指未满(B)周岁的公民A 16B 18C 14D 203、权责类知识某小学为追求升学率,将低年级成绩最差的三名学生除名,该小学侵犯了未成年学生的(C)A人格尊严B隐私权C受教育权D身心健康权某教学点XXX根据班级学生人数太少的情况,打破传统课堂讲授惯例,进行讨论式教学改革。
XXX这样做是《中华人民共和国教师法》赋予他的(B)A科学研究权B教育教学权C管理学生权D民主管理权4、重点法条出处为了促进我国与世界各国政府和人民之间的相互了解和友谊,促进我国教育、科学、文化事业的发展,对此专设一章作了原则性规定的法律是(D)A《中华人民共和国高等教育法》B 《中华人民共和国教师法》C《中华人民共和国民办教育促进法》D《中华人民共和国教育法》下列法律法规中将教师视为专业人员的是(B)A《中华群众共和国义务教育法》B《中华群众共和国教师法》C《教师资格条例》D《中华群众共和国教育法》二、重要教育法律法规知识点整理11、《中华群众共和国教育法》(1)时间:1995年3月18日颁布,同年9月1日施行。
(2)地位:教育母法、教育根本大法。
(4)我国中小学实行校长负责制。
(5)受教育者的权利:参加教学活动的权利(受教育的权利);获得国家物质帮助的权利(奖学金、贷学金、助学金);获得公正评价权;申诉权。
(6)国家鼓励开展教育对外交流与合作。
教师招聘考试教育法律法规知识点梳理教育法律法规是教师招聘考试中的重要考点之一,是对教师在教育教学过程中需要遵守的法律法规进行检验的内容。
在教师招聘考试中,考查的教育法律法规知识点十分广泛,覆盖了从国家层面到地方层面的各项法规,包括国家教育法律法规、地方教育法律法规、学校教育法律法规等。
本文将对教师招聘考试中常见的教育法律法规知识点进行梳理,以帮助考生更好地备考。
一、国家层面的教育法律法规1.《中华人民共和国教育法》:教育法是我国最高立法机关颁布的一部关于教育的基本法律。
考生需要熟悉教育法的基本原则、教育的任务、教育的方向、受教育权利和义务、教师的权利和义务等内容。
2.《义务教育法》:《义务教育法》是我国确保每个孩子都能接受九年义务教育的法律依据。
考生需要了解这部法律的主要内容和相关条款,包括义务教育的范围、主要任务、义务教育经费保障、教育质量保障等。
3.《教师法》:《教师法》是我国关于教师职业行为规范和教师权益保障的法律。
考生应该掌握这部法律的核心内容,包括教师的职业道德、教师的职务聘用、教师的权益保障、教师的责任和义务等。
4.《学科和学科教学基本规范》:学科和学科教学基本规范是对学科课程和学科教学进行规范的法规文件,考生需要了解各学科的基本规范和相关要求,例如数学、语文、英语等学科的教学要求和评价标准等。
二、地方层面的教育法律法规1.各省份的教育法规:各省份和地方都有自己的教育法规,考生需要了解所考区域的教育法规,包括地方性教育法规、地方性教育政策等。
2.地方教育局的规章制度:每个地方的教育局都有相应的规章制度,考生需要了解教育局的职能、教育管理制度等内容。
三、学校层面的教育法律法规1.学校章程:学校章程是学校的基本规范和管理制度,考生应该了解学校章程的主要内容,包括校服制度、学生管理制度、师德师风等要求。
2.学校法规和纪律处分制度:学校会有相应的法规和纪律处分制度,考生需要了解学校法规的主要内容和学校纪律处分的相关规定。
教师招聘考试法律法规知识点汇总法律法规一直是教师招聘考试必考的模块,而大部分同学不知道该如何复习.面对法律法规,大部分同学是比较困惑的,比如:法条太多,看不过来;看着就想睡觉,花了时间还记不住;不知道怎么考,需不需要记住是哪部法律第几条呢?花大量时间去记感觉划不来,不记又不行,毕竟每次考试都占了一定的比重。
所以,今天中公讲师就给大家来讲讲,法律法规那些事。
法律法规在历年教师招聘考试中的考法主要有两种:1。
考察对“数字”的识记2.考察归责问题第一种考察方式大部分以选择判断为主,只需要大家汇总识记即可,第二种方式可能会涉及到材料分析题,需要大家理解把握.1、数字类识记(1)《中华人民共和国教育法》1995年3月18日通过,自1995年9月1日起施行。
(2)《中华人民共和国义务教育法》1986年4月12日通过,自1986年7月1日起施行;2006年6月29日修订,2006年9月1日起实施.(3)国家实行九年义务教育制度。
(4)凡年满六周岁的儿童,其父母或者其他法定监护人应当送其入学接受并完成义务教育;条件不具备的地区的儿童,可以推迟到七周岁.(5)《中华人民共和国教师法》1993年10月31日通过,自1994年1月1日起施行。
(6)每年九月十日为教师节。
(7)《中华人民共和国未成年人保护法》1991年9月4日通过,1991年9月4日公布;2006年12月29日第一次修订通过,自2007年6月1日起施行;2012年10月26日第二次修正,自2013年1月1日起施行。
(8)未成年人是指未满十八周岁的公民。
(9)任何组织或者个人不得招用未满十六周岁的未成年人,国家另有规定的除外。
任何组织或者个人按照国家有关规定招用已满十六周岁未满十八周岁的未成年人的,应当执行国家在工种、劳动时间、劳动强度和保护措施等方面的规定,不得安排其从事过重、有毒、有害等危害未成年人身心健康的劳动或者危险作业。
(10)《中华人民共和国预防未成年人犯罪法》1999年6月28日通过,自1999年11月1日起施行;根据2012年10月26日第十一届全国人民代表大会常务委员会第二十九次会议通过,自2013年1月1日起施行。
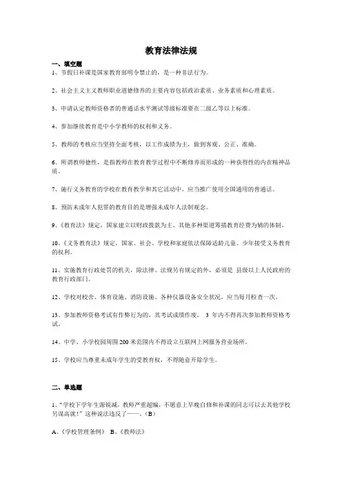
教育法律法规一、填空题1、节假日补课是国家教育部明令禁止的,是一种非法行为。
2、社会主义主义教师职业道德修养的主要内容包括政治素质、业务素质和心理素质。
3、申请认定教师资格者的普通话水平测试等级标准要在二级乙等以上标准。
4、参加继续教育是中小学教师的权利和义务。
5、教师的考核应当坚持全面考核,以工作成绩为主,做到客观、公正、准确。
6、所谓教师德性,是指教师在教育教学过程中不断修养而形成的一种获得性的内在精神品质。
7、施行义务教育的学校在教育教学和其它活动中,应当推广使用全国通用的普通话。
8、预防未成年人犯罪的教育目的是增强未成年人法制观念。
9、《教育法》规定,国家建立以财政拨款为主、其他多种渠道筹措教育经费为辅的体制。
10、《义务教育法》规定,国家、社会、学校和家庭依法保障适龄儿童、少年接受义务教育的权利。
11、实施教育行政处罚的机关,除法律、法规另有规定的外,必须是县级以上人民政府的教育行政部门。
12、学校对校舍、体育设施、消防设施、各种仪器设备安全状况,应当每月检查一次。
13、参加教师资格考试有作弊行为的,其考试成绩作废,3 年内不得再次参加教师资格考试。
14、中学、小学校园周围200米范围内不得设立互联网上网服务营业场所。
15、学校应当尊重未成年学生的受教育权,不得随意开除学生。
二、单选题1、“学校下学年生源锐减,教师严重超编,不愿意上早晚自修和补课的同志可以去其他学校另谋高就!”这种说法违反了——。
(B)A、《学校管理条例》B、《教师法》2、教师之间要“谦虚谨慎,尊重同志,相互学习,相互帮助,维护其他教师在学生中的威信。
关心集体,维护学校荣誉,共创文明校风”。
这是师德教育的——。
(A)A、“双赢”协作原则B、和平共处原则3、中小学教师职业道德建设在教师对待教育事业的较高道德目标是——。
(A)A、献身于人民的教育事业B、忠于职守,为人师表,积极进取。
4、聘任或任命教师担任职务应当有一定的任期,每一任期一般为——。
教师招聘法律法规常考知识总结在教师招聘考试中,教育法律法规知识这部分内容在考试中主要以单选题为主,考查偏重识记,因此,在备考中要注重对于同类知识考点进行归纳,对于法律法规知识进行分类总结十分重要。
今天就将法律法规中常考的知识点进行归纳分类,帮助同学们进行备考。
(一)责任部门类(教综19天速学班1.1元于10月20日开课)1.国务院教育行政部门:(1)主管全国教育工作,统筹规划、协调管理全国的教育事业。
(2)国务院教育行政部门主管全国的教师工作。
(3)国家教师资格考试制度由国务院规定。
(4)实施教师聘任制的步骤、办法由国务院教育行政部门规定。
(5)教师的平均工资水平应当不低于或者高于国家公务员的平均工资水平,并逐步提高。
建立正常晋级增薪制度,具体办法由国务院规定。
(6)教师资格考试科目、标准和考试大纲由国务院教育行政部门审定。
2.县级以上地方各级人民政府教育行政部门:(教综19天速学班1.1元于10月20日开课)(1)主管本行政区域内的教育工作,在各自的职责范围内,负责有关的教育工作。
(2)国务院及县级以上地方各级人民政府应当设立教育专项资金,重点扶持边远贫困地区、少数民族地区实施义务教育。
(3)义务教育实行国务院领导,省、自治区、直辖市人民政府统筹规划实施,县级人民政府为主管理的体制。
县级以上人民政府教育行政部门具体负责义务教育实施工作;县级以上人民政府其他有关部门在各自的职责范围内负责义务教育实施工作。
(4)适龄儿童、少年因身体状况需要延缓入学或者休学的,其父母或者其他法定监护人应当提出申请,由当地乡镇人民政府或者县级人民政府教育行政部门批准。
(5)县级人民政府教育行政部门对本行政区域内的军人子女接受义务教育予以保障。
(6)县级人民政府教育行政部门和乡镇人民政府组织和督促适龄儿童、少年入学,帮助解决适龄儿童、少年接受义务教育的困难,采取措施防止适龄儿童、少年辍学。
(7)根据国家有关规定经批准招收适龄儿童、少年进行文艺、体育等专业训练的社会组织,应当保证所招收的适龄儿童、少年接受义务教育;自行实施义务教育的,应当经县级人民政府教育行政部门批准。
教师招聘教育法律法规知识点(精华版)依法执教——当代教师应具备的基本法律素质1、依法执教:就是指教师在教育教学活动中,按照教育法律的规定,依法行使权利,自觉履行义务,逐步使教育教学工作走上法制化和规范化。
2、依法执教具有四个特点:①执教主体的特定性;②执教依据的专门性;③执教性质的特殊性;④权利和义务的双重性。
①依法执教的主体是特定的,只能是在学校或其他教育机构中任教的教师和其他从事教育管理工作的人员;②作为整个教育活动中的一个环节——实施教育的教师的执教活动,必须依照教育法律进行并受教育法律调整和规范;③教师对学生的教育和管理行为,既不能任意行使也不能随意放弃,而是集权利处义务为一体,表现为权利和义务的双重性。
3、当代教育为什么必须依法执教?(或简述当代教师依法执教的义务)答:当代教师依法执教是因为:①我国教育法制建设的逐步完善;②公民法律意识的不断增强;③教师法律素质的亟待提高;④教师以德执教的必然要求;⑤教师依法维权的迫切需要。
4、简述全国人大制订教育法律有哪几部?答:全国人大制订教育法律有:①1980年《中华人民共和国学位条例》;②1986年《中华人民共和国义务教育法》;③《中华人民共和国教师法》;④1996年《中华人民共和国职业教育法》;⑤1995年《中华人民共和国教育法》;⑥1998年《中华人民共和国高等教育法》;⑦2002年《中华人民共和国民办教育促进法》。
与教育有关法律《未成年保护法》、《预防未成年犯罪法》。
5、我国第一部教育法律是全国人大及其常委颁布实施至今即《中华人民共和国学位条例》——1980年。
6、“依法执教”和“以法执教”区别:依法执教是指依据法律来进行执教活动,其内容和形式都必须符合法律的基本精神和具体规定。
以法执教则是指运用法律手段进行执教活动,它侧重于法律形式的应用。
教育法律基本知识(上)1、狭义的教育法,是特指国家最高权利机关制订的有关教育的规范性文件,即教育法律,在我国它专指全国人大及其常委会制定的最高方面的规范性文件。
一、简答题1、中华人民共和国义务教育法的实施时间?1986年7月1日。
2、中华人民共和国义务教育法制定的根据?是根据宪法和我国实际情况确定的。
3、中华人民共和国义务教育法确定的义务教育年限?九年制义务教育。
4、义务教育法规定的由哪级政府确定推行义务教育的步骤?由省、自治区、直辖市根据本地区的经济、文化发展状况,确定推行义务教育的步骤。
5 、中华人民共和国义务教育法确定的义务教育的基本原则?义务教育必须贯彻国家的教育方针,努力提高教育质量,使儿童、少年在品德、智力、体质等方面全面发展,为提高全民族的素质,培养有理想、有道德、有文化、有纪律的社会主义建设人才奠定基础。
6、义务教育法在依法保障适龄儿童、少年接受义务教育的主体责任是如何规定的?国家、社会、学校和家庭依法保障适龄儿童、少年接受义务教育的权利。
7、义务教育法在义务教育入学年龄上是如何规定的?凡年满六周岁的儿童,不分性别、民族、种族,应当入学接受规定年限的义务教育;条件不具备的地区,可以推迟到七周岁入学。
8、义务教育法在语言文字方面对学校是如何规定的?学校应当推广使用全国通用的普通话。
招收少数民族学生为主的学校,可以用少数民族通用的语言文字教学。
9、义务教育法规定的义务教育共几个阶段?都是什么?义务教育可以分为初等教育和初级中等教育两个阶段。
在普及初等教育的基础上普及初级中等教育。
10、义务教育法规定的义务教育学制是由谁确定?由国务院教育主管部门制定。
11、按照中华人民共和国教师法的规定,教师有哪些情形的,由所在学校、其他教育机构或者教育行政部门给予行政处分或者解聘处理?(1)故意不完成教育教学任务给教育教学工作造成损失的;(2)体罚学生,经教育不改的;(3)品行不良、侮辱学生,影响恶劣的。
12、义务教育法规定由谁确定义务教育的教学制度、教学内容、课程设置,审订教科书?国务院教育主管部门。
13、义务教育法规定确定义务教育的教学制度、教学内容、课程设置及审订教科书的根据?应当根据社会主义现代化建设的需要和儿童、少年身心发展的状况,确定义务教育的教学制度、教学内容、课程设置,审订教科书。
教师招聘考试——教育法律法规必考知识点1.根据分级管理、分工负责的原则,国务院和地方各级人民政府领导和管理教育工作。
中等及中等以下教育由地方人民政府管理,而高等教育则由国务院和省、自治区、直辖市人民政府共同管理。
【教师法14】2.国务院教育行政部门负责全国教育工作的主管机构,统筹规划、协调管理全国的教育事业。
县级以上地方各级人民政府教育行政部门则负责本行政区域内的教育工作。
其他有关部门则在各自的职责范围内,负责有关的教育工作。
【教育法15】3.国务院教育行政部门主管全国的教师工作。
【教师法5】4.中小学教师资格由县级以上地方人民政府教育行政部门认定。
【教师法13】6.学校和其他教育机构应逐步实行教师聘任制。
实施教师聘任制的步骤和办法由国务院教育行政部门规定。
【教师法17】7.义务教育实行国务院领导,省、自治区、直辖市人民政府统筹规划实施,县级人民政府为主管理的体制。
县级以上人民政府教育行政部门具体负责义务教育实施工作。
【义务教育法】8.适龄儿童、少年因身体状况需要延缓入学或休学的,其父母或其他法定监护人应提出申请,由当地乡镇人民政府或县级人民政府教育行政部门批准。
【义务教育法11】9.适龄儿童、少年的父母或其他法定监护人无正当理由未依照本法规定送适龄儿童、少年入学接受义务教育的,由当地乡镇人民政府或县级人民政府教育行政部门给予批评教育,责令限期改正。
【义务教育法58】一)年龄类1.凡年满六周岁的儿童,其父母或其他法定监护人应送其入学接受并完成义务教育;条件不具备地区的儿童,可以推迟到七周岁。
【义务教育法11】2.未成年人指未满十八周岁的公民。
【未成年人保护2】3.任何组织或个人不得招用未满十六周岁的未成年人,除国家另行规定外。
已满十六岁不满十八周岁的未成年人,不得从事“过重、有毒、有害”的任务。
【未成年人保护38】4.对于已满十六周岁不满十八周岁准备就业的未成年人,职业教育培训机构和用人单位应将法律知识和预防犯罪教育纳入职业培训内容。
教师考试的法律知识点教师考试是教育行业中非常重要的一环,合格的教师需要具备一定的法律知识。
因为教师的工作内容涉及到学生管教、教育权益、劳动纠纷等方面,熟悉相关法律知识有助于教师合法合规地开展工作。
本文将从教育法、劳动法等方面介绍几个教师考试中常见的法律知识点。
一、教育法1. 教育法的基本原则教育法是指用法律的方式对教育事务进行规范、管理的法律规则。
教育法的基本原则包括平等原则、普及原则、适应原则和专业原则等。
平等原则要求教育机会和条件应平等对待,不得歧视学生。
普及原则要求政府鼓励和保障人民享有义务教育。
适应原则指教育应根据学生的个性和特点进行教育方式的选择和调整。
专业原则要求教师应具备相应的教育背景和专业知识。
2. 学校教育与家长监护责任的关系教育法规定了学校教育与家长监护责任的关系。
学校教育是对学生进行系统、有组织的教育活动,学校具有对学生的监护责任。
家长是孩子的第一监护人,需要履行监护责任,并与学校合作,共同保障孩子的教育与成长。
教师在教育过程中需要与学生家长进行有效的沟通和合作,形成良好的教育环境。
二、劳动法1. 劳动合同的签订与解除教师就业与劳动关系的建立需要通过签订劳动合同来确定双方的权利和义务。
劳动合同应包括双方的基本信息、工作内容、薪酬、工作时间、休假等内容。
劳动合同的解除应符合法律规定,如劳动合同期满、协商一致解除、严重违反劳动纪律等情况。
2. 劳动报酬和工时制度教师的劳动报酬应根据岗位职责、工作量等因素进行合理确定。
劳动报酬的支付应按时、足额发放,不得低于当地最低工资标准。
同时,教师的工时制度也需要合理规定,保障教师的工作和休息时间,确保教师的身心健康。
3. 劳动保护和劳动安全教师作为从事教育工作的人员,应受到劳动保护和劳动安全的保障。
学校应保障教师在工作中的人身安全,提供相应的劳动保护设施和安全培训。
教师在工作中应注意安全,遵守相关制度和规定,确保自己和学生的安全。
三、其他法律知识点1. 侵权责任教育工作中,教师应注意避免侵权行为,如诽谤、侮辱等行为都属于侵权行为,在法律上是需要承担相应法律责任的。
招教常考法律法规知识总结近年来,招聘教师岗位的竞争日益激烈,除了专业知识的掌握外,招教考试中的法律法规知识也越来越重要。
本文将对招教常考的法律法规知识进行总结,并为考生提供备考参考。
一、宪法法律知识1.中华人民共和国宪法作为我国的最高法律,宪法是教师岗位招聘考试中常见的考点。
考生应熟悉我国宪法的基本原则、基本权利和义务、公民的基本权利和义务等内容。
2.国家机关工作人员行为规范考生需了解国家机关工作人员的基本行为规范,如廉政准则、九条严禁、廉洁从教的要求等。
同时,还要掌握行政执法中的法律法规,如行政处罚法、行政复议法等。
二、劳动法律法规知识1.劳动合同法劳动合同法是对劳动者和用人单位之间的劳动关系进行规范的基本法律。
考生应了解劳动合同的订立、履行、变更、解除等相关规定。
2.工伤保险法工伤保险法是保障劳动者在工作过程中发生意外伤害的权益的法律。
考生应了解工伤保险的基本原则、适用范围、计算标准以及伤残赔偿的程序等。
三、教育法律法规知识1.教育法教育法是对我国教育事业进行管理和指导的法律法规。
考生应了解教育法中的教育目标、教育内容、教育方式、教育管理等内容。
2.中小学教师法中小学教师法是对中小学教师从业资格、教育教学工作、权益保障等方面进行规范的法律。
考生需要了解中小学教师法中的教师资格、教学管理、继续教育等内容。
四、刑法法律知识1.刑法基本原则刑法基本原则是刑法规范的根本原则。
考生应了解刑法的适用原则、法律责任原则、量刑原则等。
2.刑事责任法定原则刑事责任法定原则是刑法的核心原则之一,要求明确罪名和法律后果。
考生需要了解刑法中的行为人、犯罪构成、主观与客观因素等方面的内容。
五、其他法律法规知识1.刑法修正案考生需要了解最新的刑法修正案,掌握其中的重要修改内容,如刑法修正案(八)、刑法修正案(九)等。
2.社会主义核心价值观我国提出了社会主义核心价值观,考生需了解其内涵和要求。
总之,掌握招教常考的法律法规知识对于考生取得好成绩至关重要。
教师招聘教育法律法规常考多选题知识点汇总_一、《中华人民共和国教育法》第二十七条【办学条件】设立学校及其他教育机构,必须具备下列基本条件:(一)有组织机构和章程;(二)有合格的教师;(三)有符合规定标准的教学场所及设施、设备等;(四)有必备的办学资金和稳定的经费来源。
第四十三条【受教育者的权利】受教育者享有下列权利:(一)参加教育教学计划安排的各种活动,使用教育教学设施、设备、图书资料;(二)按照国家有关规定获得奖学金、贷学金、助学金;(三)在学业成绩和品行上获得公正评价,完成规定的学业后获得相应的学业证书、学位证书;(四)对学校给予的处分不服向有关部门提出申诉,对学校、教师侵犯其人身权、财产权等合法权益,提出申诉或者依法提起诉讼;(五)法律、法规规定的其他权利。
二、《中华人民共和国义务教育法》第三十条【教师资格及职称】教师应当取得国家规定的教师资格。
国家建立统一的义务教育教师职务制度。
教师职务分为初级职务、中级职务和高级职务。
第三十四条【促进学生全面发展】教育教学工作应当符合教育规律和学生身心发展特点,面向全体学生,教书育人,将德育、智育、体育、美育等有机统一在教育教学活动中,注重培养学生独立思考能力、创新能力和实践能力,促进学生全面发展。
三、《中华人民共和国教师法》第七条【教师权利】教师享有下列权利:(一)进行教育教学活动,开展教育教学改革和实验;(二)从事科学研究、学术交流,参加专业的学术团体,在学术活动中充分发表意见;(三)指导学生的学习和发展,评定学生的品行和学业成绩;(四)按时获取工资报酬,享受国家规定的福利待遇以及寒暑假期的带薪休假;(五)对学校教育教学、管理工作和教育行政部门的工作提出意见和建议,通过教职工代表大会或者其他形式,参与学校的民主管理;(六)参加进修或者其他方式的培训。
第八条【教师义务】教师应当履行下列义务:(一)遵守宪法、法律和职业道德,为人师表;(二)贯彻国家的教育方针,遵守规章制度,执行学校的教学计划,履行教师聘约,完成教育教学工作任务;(三)对学生进行宪法所确定的基本原则的教育和爱国主义、民族团结的教育,法制教育以及思想品德、文化、科学技术教育,组织、带领学生开展有益的社会活动;(四)关心、爱护全体学生,尊重学生人格,促进学生在品德、智力、体质等方面全面发展;(五)制止有害于学生的行为或者其他侵犯学生合法权益的行为,批评和抵制有害于学生健康成长的现象;(六)不断提高思想政治觉悟和教育教学业务水平。
教师招聘考试教育法律法规知识点梳理一、《中华人民共和国教育法》:了解我国教育的性质、方针和原则,掌握我国基础教育相关制度安排、受教育者的权利义务、违反教育法需要承担的法律责任。
⑴、我国教育的性质:社会主义性质。
⑵、我国的教育方针:“教育必须为社会主义现代化服务,必须与生产劳动相结合,培养德、智、体等发展的社会主义事业的建设者和接班人。
”这是国家教育政策的总概括,是教育发展的总方向。
(3)、中国的基础教育制度:①学校教育制度。
②义务教育制度。
③职业教育和成人教育制度。
④国家教育考试制度。
⑤学业证书制度和学位制度。
⑥扫除文盲教育制度。
⑦教育督导制度和评估制度⑸受教育者的权利:①、享有参加教育活动并使用教育资源的权利。
②、享有国家给予的物质帮助的权利。
③、享有公正评价并获得相应资格证书的权利。
④、享有申诉权。
⑤、享有法律、法规规定的其他权利。
⑹、受教育者应当履行义务:①、遵守法律、法规;②、遵守学生行为规范,尊敬师长,养成良好的思想品德和行为习惯;③、努力学习,完成规定的学习任务;④、遵守所在学校或者其他教育机构的管理制度。
⑺、违反教育法需要承担的法律责任:行政法律责任、民事法律责任、刑事法律责任。
1、违反教育经费规定的法律责任2、扰乱教育秩序、破坏、侵占学校财产的法律责任3、使用危险教育设施造成人员伤亡或?重大财产损失的法律责任4、违反国家规定向学校收费的法律责任5、违法办学、招生、举办考试、颁发学业学位证书及向学生违法收费的法律责任6、招生考试中舞弊作弊的法律责任以上六大类14种违反《教育法》的行为,主要应负行政法律责任和刑事法律责任,应负民事法律责任的,同时也要追究民事法律责任。
此外,《教育法》分别对学校及其他教育机构、受教育者、教育者享有的权利作了规定,凡侵犯其合法权益而造成损失、损害的,同时违反了《教育法》和《民法通则》的,均应由人民法院依法追究民事法律责任。
二、《中华人民共和国义务教育法》:掌握义务教育管理体制、义务教育的就学制度、义务教育的教育教学、实施义务教育的条件保障和违反义务教育法需要承担的法律责任。
《中华人民共和国教育法》
法律渊源
《中华人民共和国教育法》颁布于1995年,由全国人民代表大会审议通过。
是我国唯一一部基本法,也被成为教育的母法。
常考法条
第六条国家在受教育者中进行爱国主义、集体主义、社会主义的教育,进行理想、道德、纪律、法制、国防和民族团结的教育。
第十四条国务院和地方各级人民政府根据分级管理、分工负责的原则,领导和管理教育工作。
中等及中等以下教育在国务院领导下,由地方人民政府管理。
高等教育由国务院和省、自治区、直辖市人民政府管理。
第十七条国家实行学前教育、初等教育、中等教育、高等教育的学校教育制度。
国家建立科学的学制系统。
第二十条国家实行国家教育考试制度。
国家教育考试由国务院教育行政部门确定种类,并由国家批准的实施教育考试的机构承办。
第二十一条国家实行学业证书制度。
经国家批准设立或者认可的学校及其他教育机构按照国家有关规定,颁发学历证书或者其他学业证书。
第二十五条国家制定教育发展规划,并举办学校及其他教育机构。
国家鼓励企业事业组织、社会团体、其他社会组织及公民个人依法举办学校及其他教育机构。
任何组织和个人不得以营利为目的举办学校及其他教育机构。
第二十六条设立学校及其他教育机构,必须具备下列基本条件:
(一)有组织机构和章程;(二)有合格的教师;(三)有符合规定标准的教学场
所及设施、设备等
(四)有必备的办学资金和稳定的经费来源。
第四十二条受教育者享有下列权利:
(一)参加教育教学计划安排的各种活动,使用教育教学设施、设备、图书资料;
(二)按照国家有关规定获得奖学金、贷学金、助学金;
(三)在学业成绩和品行上获得公正评价,完成规定的学业后获得相应的学业证书、学位证书;
(四)对学校给予的处分不服向有关部门提出申诉,对学校、教师侵犯其人身权、财产权等合法权益,提出申诉或者依法提起诉讼;
(五)法律、法规规定的其他权利。
第四十三条受教育者应当履行下列义务:
(一)遵守法律、法规;(二)遵守学生行为规范,尊敬师长,养成良好的思想
品德和行为习惯;
(三)努力学习,完成规定的学习任务;(四)遵守所在学校或者其他教育机构
的管理制度。
第七十二条结伙斗殴、寻衅滋事,扰乱学校及其他教育机构教育教学秩序或者破坏校舍、场地及其他财产的,由公安机关给予治安管理处罚;构成犯罪的,依法追究刑事责任。
侵占学校及其他教育机构的校舍、场地及其他财产的,依法承担民事责任。
第七十三条明知校舍或者教育教学设施有危险,而不采取措施,造成人员伤亡或者重大财产损失的,对直接负责的主管人员和其他直接责任人员,依法追究刑事责任。
《教育法》真题练习
1. 《教育法》规定,国家在受教育者中进行()的教育,进行思想、道德、纪律、法制、国防和民族团结的教育。
A. 传统文化
B.爱国主义、集体主义、社会
主义
C知识与技能D讲文明礼貌
2. 《中华人民共和国教育法》规定:国家在受教育者中进行爱国主义、集体主义、社会主义的教育,进行理想、道德、纪律、法制、国防和()教育。
A.职业
B.安全
C.民主
D.民族团结
3. 国务院和地方各级人民政府根据()的原则,领导和管理教育工作。
A.分级管理
B.分工负责
C分级管理、分工负责D分级负责、分工
管理
4. 中等及中等以下教育由()管理。
A.国务院
B.省、自治区、直辖市人民政府
C地方人民政府D.市级以上教育行政管理部门
5. 国家实行学前教育、初等教育、中等教育、高
等教育的()
A.教育研究体系
B.教育司法体系
C教育行政体系D.学校教育体系
6. 在我国义务教育阶段中,初等教育指()
A.学前教育
B.小学教育
C初中教育D.小学教育及初中教育
7. 国家实行()制度并由国务院教育行政部门确定种类。
A. 国家司法考试
B.国家公务员考试
C国家教育考试D.国家会计师考试
8. 关于教育考试制度,以下说法不正确的()
A.国家教育考试必须由经国家批准的实施教育考试的机构承办
B. 国家教育考试由省教育行政部门确定种类
C国家实行国家教育考试制度
D.国家教育由国务院教育行政部门确定种类
9. 经国家批准设立或者认可的()按照国家有关规定,颁发学历证书或者其他学业证书。
A.政府机构
B.企事业单位
C学校及其他教育机构D.机关单位
10. 某公立小学为筹集更多的经费改善办学条件,兴办了一所校办工厂。
该小学的做法()
A. 合法,在不影响正常的教育教学的前提下学校可以开展盈利活动
B. 合法,在不影响正常教育教学的前提下学
校可以兴办校办产业
C. 不合法,违反了教育活动必须符合国家和社会公共利益的规定
D. 不合法,违反了学校不得从事勤工俭学和社会盈利服务的规定11. 上海孟母堂招收义务教育阶段学生进行家庭式教育,收取高额学费、住宿费。
孟母堂随后被责令依法关闭,因为()。
A. 任何组织和个人不得以营利为目的举办学校及其他教育机构
B. 私人不能举办教育机构
C家庭教育台落后
D.学费太贵了,没有家庭能承受
12. 根据《中华人民共和国教育法》,下列不属于设立学校及其他教育机构必须具备的基本条件是()
A. 有优秀的教师
B. 有必备的办学资金和稳定的经费来源
C有组织机构和章程
D.有符合规定标准的教学场所及设施设备
13. 设立学校及其他教育机构,必须具备的基本条件不包括()
A.有组织机构和章程
B.有合格的教师
C有符合规定标准的教学场所及设施、设备
D.有稳定的学生群体来源
14. 《中华人民共和国教育法》规定,学生对学校给予的处分不服,可以向有关部门()。
A.提出转学B提出抗议C提出申诉D.提出控告
15. 作为一名受教育者,依法享有的权利有()
①参加教育教学计划的各种活动
②使用教育教学设施、设备、图书资料③按照国家有关规定获得奖学金、贷学金、助学金④完成规定的学业后获得相应的学业证书、学位证书
A.①③④
B.①②④
C②③④D.①②③④
16. 学生有依法获得相应的经济奖励或资助的权利,这些经济奖励或资助不包括()。
A.奖学金
B.免费食宿
C.贷学金
D.助学金
17. 以下的哪一项不属于《中华人民共和国教育法》中规定的学生应尽的义务()
A.遵守法律、法规
B.尊敬师长
C遵守学生行为规范D.努力学习、成绩优秀
18. 学生区别于其他公民的一项主要义务是()
A.遵守法律法规的义务
B.努力完成学业的义务
C遵守管理制度的义务D养成良好行为习惯的义务19. 《中华人民共和国教育法》第七十二条规定:侵占学校及其他教育机构的校舍、场地、及其他财产,依法承担()
A.民事责任
B.行政责任
C刑事责任D.民事、刑事责任
20. 教学设施坍塌造成学生伤亡,应该直接负责的主管人员和(),依法追究刑事责任。
A.校长
B.学校负责人C教育局局长D.其他直接责任人员
21. 《教育法》规定,明知校舍或者教育教学设施有危险,而不采取措施,造成人员伤亡或者重大财产损失的,对直接负责的主管人员和其他直接责任人员,依法追究()
A. 民事责任
B.刑事责任C一般责任D.行政责任答案。