机翼的类型及作用
- 格式:pptx
- 大小:3.76 MB
- 文档页数:15
飞行原理简介(一)要了解飞机的飞行原理就必须先知道飞机的组成以及功用,飞机的升力是如何产生的等问题。
这些问题将分成几个部分简要讲解。
一、飞行的主要组成部分及功用到目前为止,除了少数特殊形式的飞机外,大多数飞机都由机翼、机身、尾翼、起落装置和动力装置五个主要部分组成:1. 机翼——机翼的主要功用是产生升力,以支持飞机在空中飞行,同时也起到一定的稳定和操作作用。
在机翼上一般安装有副翼和襟翼,操纵副翼可使飞机滚转,放下襟翼可使升力增大。
机翼上还可安装发动机、起落架和油箱等。
不同用途的飞机其机翼形状、大小也各有不同。
2. 机身——机身的主要功用是装载乘员、旅客、武器、货物和各种设备,将飞机的其他部件如:机翼、尾翼及发动机等连接成一个整体。
3. 尾翼——尾翼包括水平尾翼和垂直尾翼。
水平尾翼由固定的水平安定面和可动的升降舵组成,有的高速飞机将水平安定面和升降舵合为一体成为全动平尾。
垂直尾翼包括固定的垂直安定面和可动的方向舵。
尾翼的作用是操纵飞机俯仰和偏转,保证飞机能平稳飞行。
4.起落装置——飞机的起落架大都由减震支柱和机轮组成,作用是起飞、着陆滑跑,地面滑行和停放时支撑飞机。
5.动力装置——动力装置主要用来产生拉力和推力,使飞机前进。
其次还可为飞机上的其他用电设备提供电源等。
现在飞机动力装置应用较广泛的有:航空活塞式发动机加螺旋桨推进器、涡轮喷气发动机、涡轮螺旋桨发动机和涡轮风扇发动机。
除了发动机本身,动力装置还包括一系列保证发动机正常工作的系统。
飞机上除了这五个主要部分外,根据飞机操作和执行任务的需要,还装有各种仪表、通讯设备、领航设备、安全设备等其他设备。
二、飞机的升力和阻力飞机是重于空气的飞行器,当飞机飞行在空中,就会产生作用于飞机的空气动力,飞机就是靠空气动力升空飞行的。
在了解飞机升力和阻力的产生之前,我们还要认识空气流动的特性,即空气流动的基本规律。
流动的空气就是气流,一种流体,这里我们要引用两个流体定理:连续性定理和伯努利定理:流体的连续性定理:当流体连续不断而稳定地流过一个粗细不等的管道时,由于管道中任何一部分的流体都不能中断或挤压起来,因此在同一时间内,流进任一切面的流体的质量和从另一切面流出的流体质量是相等的。
飞机结构详细讲解机翼机翼是飞机的重要部件之一,安装在机身上。
其最主要作用是产生升力,同时也可以在机翼内布置弹药仓和油箱,在飞行中可以收藏起落架。
另外,在机翼上还安装有改善起飞和着陆性能的襟翼和用于飞机横向操纵的副翼,有的还在机翼前缘装有缝翼等增加升力的装置。
由于飞机是在空中飞行的,因此和一般的运输工具和机械相比,就有很大的不同。
飞机的各个组成部分要求在能够满足结构强度和刚度的情况下尽可能轻,机翼自然也不例外,加之机翼是产生升力的主要部件,而且许多飞机的发动机也安装在机翼上或机翼下,因此所承受的载荷就更大,这就需要机翼有很好的结构强度以承受这巨大的载荷,同时也要有很大的刚度保证机翼在巨大载荷的作用下不会过分变形。
机翼的基本受力构件包括纵向骨架、横向骨架、蒙皮和接头。
其中接头的作用是将机翼上的载荷传递到机身上,而有些飞机整个就是一个大的飞翼,如B2隐形轰炸机则根本就没有接头。
以下是典型的梁式机翼的结构。
一、纵向骨架机翼的纵向骨架由翼梁、纵樯和桁条等组成,所谓纵向是指沿翼展方向,它们都是沿翼展方向布置的。
* 翼梁是最主要的纵向构件,它承受全部或大部分弯矩和剪力。
翼梁一般由凸缘、腹板和支柱构成(如图所示)。
凸缘通常由锻造铝合金或高强度合金钢制成,腹板用硬铝合金板材制成,与上下凸缘用螺钉或铆钉相连接。
凸缘和腹板组成工字型梁,承受由外载荷转化而成的弯矩和剪力。
* 纵樯与翼梁十分相像,二者的区别在于纵樯的凸缘很弱并且不与机身相连,其长度有时仅为翼展的一部分。
纵樯通常布置在机翼的前后缘部分,与上下蒙皮相连,形成封闭盒段,承受扭矩。
靠后缘的纵樯还可以悬挂襟翼和副翼。
* 桁条是用铝合金挤压或板材弯制而成,铆接在蒙皮内表面,支持蒙皮以提高其承载能力,并共同将气动力分布载荷传给翼肋。
二、横向骨架机翼的横向骨架主要是指翼肋,而翼肋又包括普通翼肋和加强翼肋,横向是指垂直于翼展的方向,它们的安装方向一般都垂直于机翼前缘。
* 普通翼肋的作用是将纵向骨架和蒙皮连成一体,把由蒙皮和桁条传来的空气动力载荷传递给翼梁,并保持翼剖面的形状。
航模DIY-群基础知识(翼型)机翼机翼是模型飞机产⽣升⼒的主要部件。
模型飞机性能的好坏往往决定于机翼的好坏,良好的机翼应该能产⽣很⼤的升⼒和很⼩的阻⼒,并有⾜够的强度和刚性,不容易变形⽽且容易制作。
决定机翼产⽣升⼒⼤⼩的因素很多,与机翼⾯积、速度等直接有关,不过这些因素往往不能够或不便于改变,譬如空⽓密度,我们不能改变;机翼两积、通常受到⽐赛规则的限制;飞⾏速度不容易控制,⽽且对竞时的模型飞机来说,速度愈⼩愈好。
这样⼀来,要想增⼤升⼒只能从增⼤升⼒系数着想了。
在减⼩机翼阻⼒⽅⾯也是这样,主要是设法减⼩机翼产⽣的阻⼒系数。
决定机翼升⼒系数及阻⼒系数的是机翼截⾯形状(即翼型)、机翼平⾯形状和当时的迎⾓。
好的翼型能够在同样的迎⾓下有较⼤的升⼒系数和较⼩的阻⼒系数,这两种系数的⽐值(称升阻⽐)可达到18以上。
⼀、翼型翼型就是机翼的截⾯形状。
现代模型飞机所⽤的翼型⼀般可分为六类:平凸型、对称型、凹凸型、双凸型、S型和特种型,如图3-1所⽰。
这六种翼型各有各的特点,每种翼型⼀般能符合某⼏种模型飞机的要求。
翼型各部分的名称如图3-2所⽰。
其中影响翼型性能最⼤的是中弧线(或中线)的形状、翼型的厚度和翼型厚度的分布。
中弧线是翼型上弧线与下弧线之间的距离中点的连线。
如果中弧线是⼀根直线与翼弦重合,那就表⽰这个翼型上表⾯和下表⾯的弯曲情况完全⼀样,这种翼型称为对称翼型。
普通翼型中弧线总是向上弯的,S翼型的中弧线成横放的S形。
要表⽰翼型的厚度、中弧线的弯曲度和翼型最⾼点在什么地⽅等通常不⽤长度计算,因为各种⼤⼩不同的飞机都可以⽤同样的翼型。
翼型形状如⽤具体长度表⽰,在设计计算时很不⽅便,现在的翼型资料对这些长度都⽤百分数表⽰,不⽤厘⽶或⽶来计算,基准长度是翼弦,例如翼型厚度是1.2厘⽶,弦长10厘⽶,那么翼型厚度⽤(1.2/10)来表⽰,即翼型厚度是翼弦的12%。
这样的表⽰⽅法很⽅便,不管⽤在⼤飞机或⼩飞机上,这种翼型的厚度始终是12%。
机翼各翼面的位置图图片说明:上图为机翼各翼面的位置图,民航飞机的机翼各翼面位置一般类似。
机翼上各操纵面是左右对称分布,部分由于图片受限未标出机翼的基本概念机翼的主要功用是产生升力,以支持飞机在空中飞行;同时也起一定的稳定和操纵作用。
是飞机必不可少的部件,在机翼上一般安装有飞机的主操作舵面:副翼,还有辅助操纵机构襟翼、缝翼等。
另外,机翼上还可安装发动机、起落架等飞机设备,机翼的主要内部空间经密封后,作为存储燃油的油箱之用。
相关名词解释:1 翼型:飞机机翼具有独特的剖面,其横断面(横向剖面)的形状称为翼型,称为翼型2 前缘:翼型最前面的一点。
3 后缘:翼型最后面的一点。
4 翼弦:前缘与后缘的连线。
5 弦长:前后缘的距离称为弦长。
如果机翼平面形状不是长方形,一般在参数计算时采用制造商指定位置的弦长或平均弦长6 迎角(Angle of attack) :机翼的前进方向(相当与气流的方向)和翼弦(与机身轴线不同)的夹角叫迎角,也称为攻角,它是确定机翼在气流中姿态的基准。
7 翼展:飞机机翼左右翼尖间的直线距离。
8 展弦比:机翼的翼展与弦长之比值。
用以表现机翼相对的展张程度。
9上(下)反角:机翼装在机身上的角度,即机翼与水平面所成的角度。
从机头沿飞机纵轴向后看,两侧机翼翼尖向上翘的角度。
同理,向下垂时的角度就叫下反角。
10 上(中、下)单翼:目前大型民航飞机都是单翼机,根据机翼安装在机身上的部位把飞机分为上(中、下)单翼飞机也有称作高、中、低单翼。
11 机翼安装在机身上部(背部)为上单翼;机翼安装在机身中部的为中单翼,机翼安装在机身下部(腹部)为下单翼。
上单翼的飞机一般为运输机与水上飞机,由于高度问题,此时起落架等装置一般就不安装在机翼上,而改在机身上,使用上单翼的飞机一般采用下反角的安装。
中单翼因翼梁与机身难以协调,几乎只存在理论上;下单翼的飞机是目前民航飞机常见的类型,由于离地面近,便于安装起落架,进行维护工作,使用下单翼的飞机一般采用上反角的安装。
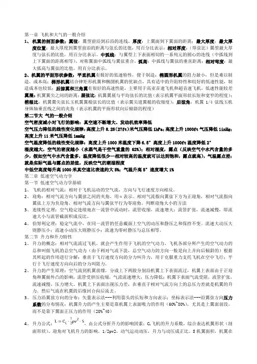
第一章飞机和大气的一般介绍1、机翼的剖面参数:翼弦:翼型前沿到后沿的连线。
厚度:上翼面到下翼面的距离;最大厚度;最大厚度位置:最大厚度到翼型前沿的距离与弦长的比值,用百分比表示;相对厚度:(厚弦比)翼型最大厚度与弦长的比值,用百分比表示。
中弧线:与翼型上下表面相切的一系列元的圆心的连线(中弧线到上下翼面的距离相等),对称翼面中弧线与翼弦重合。
弧高:中弧线与翼弦的垂直距离;相对弯度:最大弧高与翼弦的比值,用百分比表示。
2、机翼的平面形状参数:平直机翼有极好的低速特性,便于制造;椭圆形机翼的阻力最小,但是难以制造,成本高;梯形机翼结合律矩形机翼和椭圆机翼的优缺点,具有适中的升阻特性和较好的低速性能,制造成本也较低;后掠翼和三角翼有很好的高速性能,主要用于高亚音速飞机和超音速飞机,低速性能较差翼展:机翼翼尖之间的距离;展弦比:机翼翼展与平均弦长的比值(表示机翼平面形状长短和宽窄的程度);梢根比:机翼翼尖弦长玉机翼翼根弦长的比值(表示翼尖道翼根的收缩度);后掠角:机翼1/4弦线玉机身纵轴垂直线之间的夹角(表示机翼的平面形状向后倾斜的程度)第二节大气的一般介绍空气密度减小对飞行的影响:真空速不断增大、发动机效率降低空气压力降低的线性变化规律:高度上升8.25(27ft)米气压降低1hPa;高度上升1000ft气压降低1inHg;高度上升11米气压降低1mmHg空气温度降低的线性变化规律:高度上升1000米温度下降6.5°高度上升1000ft温度降低2°湿度越大,空气的密度越小(水蒸气是干空气重量的62%);相对湿度,露点(反映空气中水汽含量的多少,假如空气中水汽含量多,温度降低很少—相对较高的温度就可以达到饱和,露点就高),气温露点差:就是实际气温与露点的差值,反映空气的潮湿程度中低空高度每升高1000米真空速比表速约大5%;气温升高5°速度增大1%第二章低速空气动力学第一节低速空气动力学基础1、飞机的相对气流:相对于飞机运动的空气流,方向与飞行速度方向相反。
机翼的分类
机翼可以根据其形状和功能进行分类。
以下是几种常见的机翼分类:
1. 直翼(Rectangular wing):直翼是最简单和最基础的机翼
类型,其翼展和翼面积一般相等,翼根和翼尖形状基本相同。
2. 梯形翼(Trapezoidal wing):梯形翼翼根较宽,翼尖较窄,可以提高飞机的升力和速度性能。
3. 翼尖燕尾翼(Wingtip Sails):翼尖燕尾翼是在机翼的翼尖
处加装的小型气动产生装置,可以减小气动阻力,提高升力性能。
4. 后掠翼(Swept wing):后掠翼是机翼后缘向后倾斜的形状,可以减小飞行时的阻力,提高超音速飞行性能。
5. 双垂直尾翼(Twin vertical tail):双垂直尾翼是机翼上安装两个垂直尾翼的配置,可以增加飞机的稳定性和机动性。
6. 倒梯形翼(Inverse Trapezoidal wing):倒梯形翼具有翼根
较窄、翼尖较宽的形状,可以提供更大的翼展和升力。
这只是一些常见的机翼分类,实际上还有许多其他类型的机翼,每种机翼类型都有其特定的设计和应用领域。
飞机的襟翼、缝翼、副翼等有什么区别?各⾃的作⽤是什么?飞机在飞⾏中需要克服两个⼒,⽤发动机推⼒克服空⽓阻⼒,这是平⾏⽅向的⼒。
纵向的⼒就是重⼒,也就是地球引⼒,克服重⼒就需要机翼提供的升⼒。
机翼不是铁板⼀块,其中还包含可活动的襟翼,缝翼,副翼等。
有了这些辅助翼,才能实现翻滚,拐弯,爬升等多种机动动作。
襟翼的作⽤简⽽⾔之就是⼀种增升装置,它能提升飞机的升⼒。
襟翼分很多种,有简单襟翼,前缘襟翼,克鲁格襟翼,后缘缝翼,前缘吹⽓缝翼,后缘吹⽓缝翼,开裂襟翼,后退襟翼和开缝襟翼。
开缝襟翼分两种,单缝和双缝。
以简单襟翼为例,它能让升⼒系数提升65%以上,其他类型的襟翼可以提升75%-140%,可以说襟翼是让飞机飞得更⾼,飞的更灵活的关键所在。
⽹上可以买到的⾼仿真飞机模型上,机翼外侧可动的那部分往往就是襟翼。
缝翼在机翼前缘部分,缝翼和襟翼密切相关,它的作⽤是让空⽓流动的速度加快。
它还有防⽌⽓流分离,避免出现⼤的⽓流漩涡,也可以防⽌飞机失速坠毁。
在飞机⼤迎⾓状态飞⾏时,往往会完全打开缝翼。
副翼在机翼后缘靠外的侧⾯,是飞机飞⾏时最重要的控制舵⾯,连接在机翼主体结构上。
作为操纵界⾯,它可以绕轴偏转,实现控制横向机动的效果。
在飞机转弯时,左侧副翼向上,左侧升⼒⼩了,⽽右侧副翼向下,右侧升⼒⼤了,由此顺利实现转弯。
如果是战⽃机,要翻滚的话,还需要其他襟翼和缝翼的配合。
这三个机翼配件如果出现损坏,不⼀定会让飞机坠机,但会严重影响飞机操纵性。
此时飞机只能选择平飞,勉强飞回机场。
飞机的种类
飞机一般可以按机体构造和用途进行分类:
一、按飞机机体构造分类:
1、按机翼
机翼数目:双翼机、单翼机、张臂式、撑杆式
机翼与机身的相对位置:伞式单翼、上单翼、中单翼、下单翼
2、按尾翼
尾翼位置:正常尾翼、鸭式尾翼
尾翼数目和形状:单垂尾、双垂尾、三垂尾、V形尾翼、无尾(飞翼)
3、按机身:单机身、双机身、双尾撑
4、按发动机
发动机类型:活塞式发动机飞机、喷气式发动机飞机
发动机数目:单发动机、双发动机、三发动机、四或更多发动机
发动机位置:机身内、机身后部、翼上短舱、翼下吊舱
5、按起落装置
起落地点:陆上飞机、雪上(冰上)飞机、水上飞机、船身式、浮筒式、舰载飞机、两栖飞机起落方式、滑跑起落(正常式)、垂直/短距起落
二、按飞机用途分类:
军用机:歼击机(战斗机) 前线歼击机(制空/空中优势战斗机)、截击歼击机(截击机)、护航歼击机、歼击轰炸机(战斗轰炸机)、多用途歼击机、轰炸机(战略轰炸机、远程、中程、战术轰炸机)、强击机(攻击机)、军用运输机(战略军用运输机、战术军用运输机)、侦察机(战略侦察机、战术侦察机)、军用教练机、预警和空中指挥机、反潜机、空中加油机、救护机、联络机、观察机
民用机:旅客机(远程旅客机、超音速旅客机、亚音速旅客机、中程旅客机、短程旅客机货机、民用教练机、农业(林业)机、航空运动飞机、多用途轻型飞机、研究机、试验机、创记录机。
1、飞机机翼外载荷的类型,什么是卸荷作用机翼外载荷分为空气动力P气动、结构质量力P质量、部件质量力P部件。
卸荷作用:在机翼上安装部件、设备等,其重力向下与升力方向相反,相当于飞行中减小了机翼根部的内力值。
(卸载作用)2、飞机机翼的型式,以及各自结构特点1.梁式机翼,梁强、蒙皮薄、桁条少而弱;2.单块式机翼,多而强的桁条与较厚蒙皮组成壁板,再与纵墙和肋相连而成;3.多腹板式(多墙式)机翼,机翼无梁、翼肋少,布置5个以上纵墙,蒙皮厚;4. 夹层和整体结构。
夹层结构,上、下壁板有两层很薄的内、外板,中间夹很轻的蜂窝、泡沫或波形板粘合;整体结构,整块铝镁合金板材加工成蒙皮、桁条、缘条的合并体与纵墙连接。
类型:硬式传动;软式传动;混合式传动硬式传动机构组成:刚性构件:如传动杆、摇臂、导向滑轮等。
可以承受拉力或者压力。
可以利用差动摇臂实现副翼差动,即驾驶盘左右转动时,副翼上、下偏转的角度不同。
软式传动机构组成:钢索、滑轮、扇形轮、导向孔、摇臂、松紧螺套或钢索张力调节器等。
混合式传动机构组成:既有硬式、又有软式传动构件,利用二者的优点,避免缺点。
一般在操纵信号的输入和舵面作动段采用硬式传动,中间段采用采用软式传动。
6、飞机液压系统的基本组成及主要附件组成:供压系统、传动系统、操纵控制系统、工作信号主要附件:油箱、油泵、油滤、蓄压器、动作筒、液压马达、液压控制活门7、液压系统传动装置的类型(?)动作筒、液压助力器、液压马达9、飞机前轮偏转带来的问题及解决手段保证机轮滑行转弯的稳定,必须有适当的稳定距;控制前轮偏转必须有转弯系统;为了使飞机里低吼前轮回到中立位置,必须有中立结构;防止滑跑时前轮产生摆振须有减摆装置;有的小型飞机经旋转筒带动支柱内筒使前轮偏转,防止支柱内、外筒相对转动而加剧密封装置磨损,内筒端头必须安装旋转接头10、起落架收放锁定装置的作用,型式以及组成作用:用于将起落架可靠地固定在要求的位置1.挂钩式收上锁:上锁动作筒、锁钩、锁簧、锁销;2.撑杆式放下锁:开锁动作筒、可折撑杆、可折锁杆;3.液锁式收上锁滑跑减速力的来源:放出减速板与襟翼的气动阻力、发动机反推力、刹车时的地面摩擦力刹车系统的型式:独立刹车系统、液压增压刹车系统、动力刹车控制系统14、俯仰配平的基本原理由于民航飞机纵向尺寸较大,如果重心偏前或偏后,单靠升降舵无法完全实现纵向操纵,因此采用可调水平安定面来改善飞机的操作性与稳定性(安定面偏转1度效果相当于升降舵偏转2.5~3.5度),所以俯仰配平是指对水平安定面的操纵。
固定翼飞机机翼的分类固定翼飞机机翼是飞机的重要组成部分,它能够提供升力和控制飞机的姿态。
根据不同的特点和用途,固定翼飞机机翼可以分为多种类型。
一、直线翼直线翼是最常见的机翼类型,也是最基本的形式。
直线翼的特点是翼展较大,翼面相对较宽,翼根较厚,翼尖较尖。
这种机翼结构简单,制造成本低,适用于大多数民航飞机。
直线翼能够提供良好的升力和稳定性,适合飞行速度较低的飞机。
二、悬臂翼悬臂翼是指机翼没有额外的支撑结构,只依靠机身连接。
悬臂翼的特点是翼展较大,翼面相对较窄,翼根较薄,翼尖较尖。
悬臂翼能够减少飞机的阻力和气动干扰,提高飞机的性能和效率,适合高速飞行的军用战斗机和商用喷气式飞机。
三、后掠翼后掠翼是指机翼的前缘与飞行方向成一定角度,通常呈倒V字形。
后掠翼的特点是翼展较大,翼面相对较窄,翼根较薄,翼尖较尖。
后掠翼能够减小飞机的阻力和气动干扰,提高飞机的超音速飞行能力和操纵性,适合高速飞行的军用战斗机和超音速客机。
四、前掠翼前掠翼是指机翼的前缘与飞行方向成一定角度,通常呈V字形。
前掠翼的特点是翼展较大,翼面相对较宽,翼根较厚,翼尖较钝。
前掠翼能够减小飞机的阻力和气动干扰,提高飞机的超音速飞行能力和操纵性,适合高速飞行的军用战斗机和超音速客机。
五、可变后掠翼可变后掠翼是指机翼的后缘可以根据飞行速度和飞行状态的需要改变角度。
可变后掠翼的特点是能够在低速飞行时提供更大的升力和操纵性,在高速飞行时减小阻力和气动干扰。
可变后掠翼适用于需要在不同速度下进行飞行的军用战斗机和超音速客机。
六、鸭翼鸭翼是指机翼位于机身尾部的水平稳定面。
鸭翼的特点是能够提供额外的升力和稳定性,改善飞机的操纵性和平衡性。
鸭翼适用于需要在低速和高速飞行时保持良好稳定性的飞机,如军用战斗机和商用客机。
七、全翼翼全翼翼是指机翼和机身融为一体,形成一个整体的翼身结构。
全翼翼的特点是能够提供更大的升力和操纵性,减小飞机的气动干扰和阻力。
全翼翼适用于需要在低速和垂直起降时保持稳定性的垂直起降战斗机和直升机。