出入院流程 健康宣教内容
- 格式:ppt
- 大小:243.50 KB
- 文档页数:13
医院入院宣教一、背景介绍医院入院宣教是指医院为患者提供入院前必要的信息和指导,以匡助患者和家属了解入院流程、注意事项和治疗计划,提高患者的治疗效果和满意度。
本文将详细介绍医院入院宣教的内容和步骤。
二、入院前准备1. 患者和家属应提前了解医院的入院流程和相关政策,包括入院登记、住院押金、费用结算等信息。
2. 患者应带齐个人身份证件、医保卡、病历本等相关证件和资料。
3. 患者应提前安排好家庭和工作事务,确保入院期间的顺利进行。
三、入院流程1. 入院登记医院工作人员将对患者进行登记,核对个人信息和相关证件,发放住院号和病床号。
2. 住院押金和费用结算患者需要缴纳住院押金,并与医院商议费用结算方式,如医保、自费等。
3. 安排病床和病房医院根据患者的病情和需求,安排合适的病床和病房。
4. 体格检查和病情评估医院将对患者进行全面的体格检查和病情评估,以确定治疗方案和护理计划。
四、入院宣教内容1. 医院概况介绍医院工作人员将向患者和家属介绍医院的规模、科室设置、医疗设备等基本情况,以增加患者对医院的信任和了解。
2. 医疗团队介绍患者将会见到多个医疗团队成员,包括主治医生、护士、营养师等,他们将介绍自己的职责和患者与家属的合作方式。
3. 诊疗流程和治疗计划医院工作人员将详细介绍患者的诊疗流程和治疗计划,包括检查、化验、手术、药物治疗等内容,以匡助患者和家属了解治疗的具体步骤和时间安排。
4. 注意事项和禁忌医院将告知患者和家属入院期间的注意事项和禁忌,如饮食要求、活动限制、用药禁忌等,以确保患者的安全和治疗效果。
5. 护理服务和病房设施介绍医院工作人员将向患者和家属介绍护理服务和病房设施,包括洗漱用品、床上用品、病房设备等,以提高患者的居住舒适度和满意度。
6. 疾病教育和康复建议医院将为患者和家属提供相关疾病教育和康复建议,包括饮食调理、运动锻炼、心理疏导等,以匡助患者更好地管理疾病和恢复健康。
五、入院宣教的方式和时间1. 入院宣教可以通过口头讲解、书面资料、视频等形式进行,以满足患者和家属的不同需求。
出入院流程一、入院手续(流程)患者到病房后1、病房护士主动热情接待患者,根据病情安排床位。
2、建立并填写住院病历,通知医生,测量生命体征、体重等。
3、带患者或家属熟悉病区环境,并做好入院宣教,如:详细介绍入院须知,包括病室环境、作息时间、饮食原则、探视陪护制度、医生查房时间、呼叫器的使用、物品保管、防火防盗、住院期间不能外出、病室内不准抽烟等;介绍主管医生、责任护士、科主任、护士长等。
4、告知家属住院所需物品,将多余物品带回,保持病室整洁。
5、评估入院患者,做好患者心理护理,认真履行告知程序,取得患者配合。
让患者或家属在宣教单上签字。
6、处理并执行医嘱,落实治疗、护理措施。
7、遵医嘱通知患者及家属饮食种类,并在床头作出饮食种类标记。
8、按分级护理内容进行护理,定时巡视病房,严密观察病情变化,落实疾病护理常规,定时填写输液观察卡。
9、做好各种护理记录。
二、出院手续(流程)1、患者出院由主管医生决定,提前一日告知患者,介绍办理出院手续的方法。
2、为患者做出院宣教,包括病情观察、饮食、休息、睡眠、运动的正确方法、复查时间等。
3、将出院带药进行核对,标明用法及注意事项,交患者或家属妥善保管。
4、向患者征求意见或建议,不断改进护理工作。
5、整理病历,书写出院护理小结,撤床头卡及各种治疗卡。
6、责任护士帮助整理携带物品,并送至电梯口。
必要时协助联系车辆。
7、床单元做终末处理后,铺备用床接待新患者。
健康宣教制度随着时代的进步和发展,人民生活水平不断提高,群众对医疗护理服务的需求日益增加,对健康的理解也在逐步加深。
在我国,医院是健康教育的主体,承担着对住院患者健康教育工作。
通过健康教育,增加人们对疾病的认识和自我保健的知识。
因此,病房和门诊应定期以各种形式向患者及家属进行健康教育。
一、健康宣教的形式:1 、个别指导:根据患者的个体情况进行宣教,内容包括:个人公共卫生、饮食卫生、患者所患疾病的相关知识。
2 、集体宣教:门诊利用患者候诊的时间,向患者宣教就诊科室相关疾病知识及根据季节性发生的常见病的防治知识。
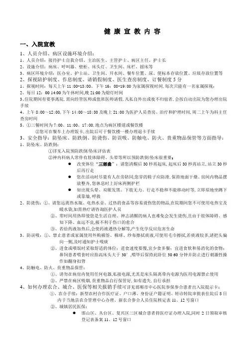
健康宣教内容一、入院宣教1、人员介绍、病区设施环境介绍:1、人员介绍:接待护士自我介绍、主治医生、主管护士、病区主任、护士长2、设施介绍:病床、呼叫器、壁柜、床头灯、卫生间、床栏、摇床等3、病区环境介绍:医办室、护士站、卫生间、开水间、餐车位置、尿、便标本存放位置、垃圾存放位置等2、探视陪护制度、作息制度、请销假制度、医生查房制度、订餐制度5分1、探视时间:每天上午11:00-13:00、下午16:00-19:00为家属探视时间,每次只能有一名家属探视;2、每日12:00-14:00为午休时间,晚21:00为熄灯时间3、住院期间有要事离院,需向经管医师或值班医师请假,凡私自外出或夜不归宿者,会按自动出院为您办理出院手续4、上午8:00~12:00,下午14:00~18:30及晚上21:00为医护人员查房、治疗和护理时间,周二上午为科主任查房时间5、①三餐时间为7:00、11:00、17:00,地点为病区楼道或餐饮楼②您可在餐车上办理饭卡,出院后可于餐饮楼一楼办理退卡手续3、安全指导:防坠床、防跌倒、防烫伤、防误吸、防触电、防火、贵重物品保管等方面指导:1、防坠床、防跌倒:①详见入院预防跌倒/坠床评估表②神内科病人常伴有肢体障碍、头晕等所以预防跌倒/坠床很重要:●改变体位“三部曲”:请您清醒后3O秒再起床,起床后3O秒再站立,站立30秒后再行走●您在活动时尽量有人在旁陪同,您穿的鞋子应防滑,保持地面干燥、房间内物品摆放整齐,您休息时上好床两侧护栏●如出现头晕、双眼发黑、下肢无力、行走不稳和不能移动时等,立即原地坐蹲下或靠墙,呼救2、防烫伤:①、请您远离热水瓶、电热水壶、过热的食品等容易烫伤您的物品,在院期间您不可使用电热宝及暖水袋,如需热疗请咨询医护人员②、常时间用热即使您是生活自理、神志清醒的病人也难免会发生烫伤,且由于肢体障碍、感知下降、血运不良,极不利于伤口的愈合③、若给药液加热后,会使药液遇热分解等,产生化学反应危害生命3、防误吸:①、禁止患者或家属使用外购棉签、棉球、纱布擦拭痰液,可使用毛巾擦拭,若痰液较多,请把头偏向一侧,及时通知护士吸痰②、进食或喂饭时采取舒适的体位;进食速度要慢,宜少食多餐;宜进食软和易消化的食物;鼻饲患者喂食时应抬高床头大于30°,喂毕后保持此卧位30-60分钟并防止进行刺激性操作如翻身扣背4、防触电、防火、贵重物品保管:①、请勿在病房内使用任何电器,私接电源,尤其是床头隔离带内电源为医用电源禁止使用②、严禁在病区吸烟,贵重物品自行保管好,如有遗失,自行承担4、如何办理农合、城合、医保等相关报销手续可详见邯郸市中心医院参保参合患者出入院提示卡:①、农合手续:新型农村合作医疗证、户口薄、身份证户籍证明、转诊转院审批表住院后5日内于当地县农合管理中心办理、新农合参合人员住院核定表11、12号窗口②、城镇居民医保:●邯山区、丛台区、复兴区三区城合患者持医疗证办理入院,同时2日领取审核登记表备案11、12号窗口●其他县市、区城合患者凭入院诊断书到当地医保经办处办理转诊手续2日内,并咨询相关报销事宜③、医保:携带居民卡入院、入院当日需携带一张照片或身份证复印件到11、12号窗口登记备案二、住院宣教1、告知留取尿、便常规标本时间、方法及放置地点:①尿标本—晨起清洁会阴部后,留取第一次中段尿,若女性月经期应避开,待月经过后再留取;②便标本—晨起大便取黄豆粒大小,有粘液便、血便时在有粘液、血液处取便③请于每日上午7:00以前将尿便标本放于楼道拐弯处标本架上2、告知静脉采血时间及注意事项:①空腹取血需禁食水12-14小时,抽血前一天勿暴饮暴食尤其是饮酒,饮食宜清淡,忌食高脂肪、高蛋白食物如肉类、牛奶等,保证足够睡眠若您为糖尿病患者,如在空腹禁食水期间感到低血糖先兆应停止禁食水,通知医护人员②每日晨6:00~6:30为采血时间③采血前避免情绪波动、剧烈运动,饮酒、咖啡、避免大量饮水3、各种检查及穿刺指导:X线检查、TCD、造影、介入、B超、腰穿、骨穿等:①X线检查平片、CT、MRI指导:●透视前的准备检查前应该尽可能的脱去厚衣物,摘掉影响X线穿透的物品,如:饰物、膏药、敷料等以防出现伪影●胸部摄片时应屏气,腹部摄片前应清洁肠道●做腹部CT检查前必须禁食水,其他部位的CT检查前则不必禁食水●加强CT即在检查中估计要用碘剂加强显像时,须询问有无碘过敏史并告知需做碘过敏试验●在扫描检查前,病人应取下发卡、手表、耳环、助听器和珠宝等装饰物,掏空衣服兜内的香烟、打火机、硬币、信用卡、钥匙金属物品等●体内置有金属支架及置有心脏起搏器时,不能检查●告知核磁共振在进行扫描时会产生很大的噪声,应保持安静平卧不能随便动②TCD经颅多普勒检查指导:●不可空腹●检查时要关闭手机,取下其他带电物件和金属饰品③脑血管造影指导:●做药物碘剂敏感试验,无不良反应方能接受造影●术前训练床上用餐及排便●术前4到6小时禁食水,避免恶心、呕吐●告知术前需要备皮,术前30分钟排空大小便●造影时保持安静,不要随意转动头部●造影结束后需平卧24小时,并保持穿刺下肢制动6~12小时,并注意观察足背动脉搏动和远端皮肤颜色、温度等●多喝水以利造影剂排出,24小时内尽量不吃高蛋白饮食④脑血管介入性治疗告知:●做药物碘剂敏感试验,无不良反应方能接受介入●术前训练床上用餐及排便●术前局麻者4到6小时禁食水,全麻者9-12小时禁食水●告知术前需要备皮,术前30分钟排空大小便●治疗时保持安静,不要随意转动头部●术后穿刺部位制动24小时,避免增强腹压的动作●术后休息2-3天,避免体力活动3-4周,避免情绪激动、精神紧张●多喝水以利造影剂排出⑤B超指导:●查肝、胆、胰、脾、胃必须空腹8-12小时,前天晚上要吃清淡一些的饮食●脑血管颈动脉、椎动脉彩超前一天避免使用镇静药物,按时休息,宜早饭后检查效果为佳;检查时病人平卧充分暴露颈部●心脏检查前应休息安静片刻⑥腰椎穿刺术指导:●穿刺前指导训练腰椎穿刺的正确体位●实时指导练习去枕平卧及床上排便●穿刺过程中不可乱动,如有不适可示意在场医护人员●穿刺术后应保持去枕平卧4-6小时,不可抬高头部,但可适当转动身体;多饮水;保持穿刺部位纱布干燥,24小时内不宜淋雨⑦骨髓穿刺术指导:●检查后穿刺局部会有轻微的疼痛;病人可卧床休息一天,限制肢体活动,即可恢复正常●保持穿刺局部皮肤的清洁、干燥,覆盖的纱布被血或汗打湿后,要及时更换4、主要医疗护理知识介绍:①监护指标的重要性:反应病情变化的重要数据②输液时的注意事项:不可随意调节滴速;不可在输液过程中外出;保持墨菲式滴管内有三分之二的液体,若出现液体走空,关闭调节器后通知护士;输液过程中若感觉穿刺部位疼痛、肿胀请及时呼叫护士③各种管路的注意事项PICC、胃管、尿管、引流管、留置针、锁穿、气管切开、吸氧等:●PICC、留置针、锁穿指导:保持局部清洁干燥;贴膜有卷边、松动,贴膜下有汗液及时请护士换药;避免使用穿刺侧手臂提过重的物体,不做引体向上、托举哑铃等持重锻炼;睡眠时注意不要压迫穿刺侧手臂;穿衣时注意不要将导管勾出;可以沐浴但应避免盆浴和泡浴,沐浴后检查有无进水,如有应及时换药;穿刺处如有红舯、疼痛、渗出,导管内有回血等异常情况及时请医生或护士处理●胃管指导:鼻饲病人需要一个适应过程,开始时鼻饲量应少而平淡,以后逐渐增多,昏迷或较长时间未进食者,第一、二天以不含脂肪的米汤等为主,每次50~100毫升,4小时喂一次;每次灌注量包括水在内一般应在200-250毫升,每日5~6次或根据病情;鼻饲饮食的温度应在38-40度左右,也可将鼻饲液滴于手腕内侧部不感觉烫为宜;新鲜果汁与奶液应分别灌入,防止产生凝块;服药时应将药研碎,溶解后再灌入;每次鼻饲前应判断胃管确在胃内方可注食,鼻饲进餐前一定要抽吸胃液观察,如有异常及时通知医护人员;饲喂前抽出胃内容物,观察胃潴留情况,如潴留量超过150毫升,则需暂缓饲喂和减少饲喂量;鼻饲将患者床头摇高30-35度,鼻饲后尽量不搬动患者、不叩背,嘱患者保持原卧位30-60分钟后再更变体位,避免引起呕吐,返流,误吸;鼻饲后应用温水20-30毫升冲净胃管,并提起胃管将水控下去后再将胃管末端反折纱布包裹,夹子夹紧放置在合适的位置,妥善固定,避免胃管脱出,烦躁病人必要时予以约束保护;长期鼻饲者若用普通橡胶管应每周更换胃管一次,硅胶管可每月更换一次●尿管指导:每两小时开放尿管一次,一次放尿不超过1000ml;切勿牵拉过紧,保持尿管通畅,防止尿管脱出、扭曲、受压,以利于尿液引流;集尿袋及引流管位置应低于耻骨联合,防止尿液反流;如尿管脱出,及时通知医护人员;多饮水,学会观察尿液的颜色、性质及量,如有异常,立即通知医护人员;保持会阴部清洁●胸腔闭式引流指导:术后患者若血压平稳,应取半卧位以利引流;水封瓶应位于胸部以下,不可倒转;翻身活动时防止引流管受压、打折、扭曲、脱出;保持引流管通畅,如引流液量增多,及时通知医护人员;引流管连接处脱落或引流瓶损坏,应立即夹闭胸壁引流导管,并通知医护人员;若引流管从胸腔滑脱,立即用手捏闭伤口处皮肤,并通知医护人员●气管切开指导:不可私自用纸屑、棉球、棉签、纱布等擦拭管腔及放入任何异物;不可私自为患者吸痰;不可私自松解固定气管插管的绷带;保持气管切开处通畅无堵塞●吸氧指导:注意用氧安全,做好四防防震、防热、防火、防油;告知病人及家属勿擅自调节氧流量,勿折叠、扭曲、压迫氧气管,不需要及时通知护士停止吸氧;面罩吸氧时,检查和面部、耳廓皮肤受压情况;吃饭饮水时需暂时摘除氧气管④预防压疮的重要性及方法指导:压疮可增加患者痛苦,加重病情,增加治疗费,增加患者感染机会详见压疮评估表、防范表、治疗表避免局部组织长期受压,鼓励和协助卧床病人经常更换卧位,一般每2h翻身一次,必要时可将间隔时间缩短,翻身时应抬起病人,注意避免拖、拉、推等动作;病人身体空隙处垫软枕、海绵垫,不宜使用可引起溃疡的圈状垫,如橡胶气圈和棉圈;大小便失禁的患者要及时更换其尿垫,注意保持皮肤和被褥的干燥、清洁;长期依靠轮椅生活的病人,为了减轻臀部的压力,应练习双手支撑床面、椅子扶手等将臀部抬起,如双手无力,可先向一侧倾斜上身,让对侧臀部离开椅面,再向另一侧斜;每天最少一次检查全身皮肤;鼓励病人进食,保证充足的营养;要经常用温水洗浴、擦背,保持患者皮肤清洁,促进血液循环;一定要使用气垫床预防压疮⑤饮食、卧位、休息、活动指导及心理疏导:⑥特殊用药指导5、专科特殊知识指导:①吞咽障碍康复指导:吞咽困难治疗仪●吞咽障碍训练的介入时间:吞咽障碍患者,如意识清楚、生命体征稳定,没有重度心肺合并症,呼吸平稳,痰不多,无发热,血压稳定,无恶心呕吐、腹泻等;能听从张口提舌的提示,可进行康复训练;病情严重者,于病情稳定后开始康复训练●发音训练:由于吞咽障碍时咽喉反射是不随意的,而体内器官很难接近,从发音和语言器官考虑皆和咽下有关,可用言语进行康复训练;如嘱病人张口发“a”音,并向两侧运动发“yi”音,然后再发“wu”音,也可嘱病人缩唇后发“f”音,像吹蜡烛、口哨动作一样;每个音发3次,连续5~10次;通过张闭口动作,促进口唇肌肉运动;●舌部运动:嘱病人开口,将舌头向前伸出,然后作左右运动摆向口角,再用舌尖舔下唇后转向上唇,按压硬腭部,每隔5分钟作一次以上运动,每天3次●脸、下颌及喉部运动:嘱病人作微笑或皱眉,张口后闭上,然后鼓腮,使双颊部充满气体后轻轻吐气,如此反复进行,每天3次;也可帮助病人洗净手后作吮指运动以收缩颊部、口轮匝肌运动;通过主动或被动地活动病人下颌,嘱病人作咀嚼动作,每天反复练习3次;②语言沟通障碍的沟通方法及语言康复训练指导:●语言沟通障碍的沟通方法:借助卡片、笔、本、图片、表情或手势等提供简单而有效地双向沟通方式;尽量提出一些简单的问题,让病人回答“是”“否”或点头、摇头示意;与病人沟通时说话速度要慢,应给予足够的时间做出反应●语言康复训练指导:a肌群运动训练:包括缩唇、伸舌、鼓腮、吹气可吹气球、吹泡泡等活动;b发音训练:由训练张口诱发唇音a、o、u、唇齿音b、p、m、舌音ch、sh、r,到反复发单音节pa、da、ka,当能够完成单音节发音后,让病人复诵简单句,如“早—早上—早上好”;c复述练习:复数单词和词汇,让病人每次复述3-5遍,轮回联系;d命名训练:让病人指出常用物品的名称及说出家人的姓名等③运动障碍的良肢位摆放方法、床上运动训练Bobath握手、桥式运动、关节被动运动、坐起训练指导:1、告知出院结算的方法:①您需要将病员服、椅子、暖瓶交回护士站②每日下午15:00以后,在护士站领取出院通知单③办理出院时病人或家属需携带出院通知单、全部缴费收据、报销手续等,于总住院部一楼相应窗口办理2、告知参保报销流程及相关事宜:出院一周后带住院证及身份证患者及代理人到病案室复印病历,携带病历复印件、诊断证明、农合本、户口本、身份证,审批表、核定表、费用总清单、出院结算单办理报销3、介绍预防保健知识、复查时间注意事项、出院带药的用法:①保持心情愉悦②改变不健康的生活方式、保持理想体重、戒烟、限酒、合理饮食低脂、低盐、充足蛋白质和丰富维生素饮食、多食谷类鱼类蔬菜水果等、少吃糖类和甜食;忌食辛辣、油炸食物和暴饮暴食、保持大便通畅③出院一周后复查,定期体检,经常测量血压,监测血糖变化④遵医嘱服药及调整药物剂量,切勿自行停药、减量或换药⑤出现肢体麻木无力、头晕、头痛、复视或突然跌倒等时应及时就医。
出入院流程一、入院手续(流程)患者到病房后1、病房护士主动热情接待患者,根据病情安排床位。
2、建立并填写住院病历,通知医生,测量生命体征、体重等。
3、带患者或家属熟悉病区环境,并做好入院宣教,如:详细介绍入院须知,包括病室环境、作息时间、饮食原则、探视陪护制度、医生查房时间、呼叫器的使用、物品保管、防火防盗、住院期间不能外出、病室内不准抽烟等;介绍主管医生、责任护士、科主任、护士长等。
4、告知家属住院所需物品,将多余物品带回,保持病室整洁。
5、评估入院患者,做好患者心理护理,认真履行告知程序,取得患者配合。
让患者或家属在宣教单上签字。
6、处理并执行医嘱,落实治疗、护理措施。
7、遵医嘱通知患者及家属饮食种类,并在床头作出饮食种类标记。
8、按分级护理内容进行护理,定时巡视病房,严密观察病情变化,落实疾病护理常规,定时填写输液观察卡。
9、做好各种护理记录。
二、出院手续(流程)1、患者出院由主管医生决定,提前一日告知患者,介绍办理出院手续的方法。
2、为患者做出院宣教,包括病情观察、饮食、休息、睡眠、运动的正确方法、复查时间等。
3、将出院带药进行核对,标明用法及注意事项,交患者或家属妥善保管。
4、向患者征求意见或建议,不断改进护理工作。
5、整理病历,书写出院护理小结,撤床头卡及各种治疗卡。
6、责任护士帮助整理携带物品,并送至电梯口。
必要时协助联系车辆。
7、床单元做终末处理后,铺备用床接待新患者。
健康宣教制度随着时代的进步和发展,人民生活水平不断提高,群众对医疗护理服务的需求日益增加,对健康的理解也在逐步加深。
在我国,医院是健康教育的主体,承担着对住院患者健康教育工作。
通过健康教育,增加人们对疾病的认识和自我保健的知识。
因此,病房和门诊应定期以各种形式向患者及家属进行健康教育。
一、健康宣教的形式:1 、个别指导:根据患者的个体情况进行宣教,内容包括:个人公共卫生、饮食卫生、患者所患疾病的相关知识。
2 、集体宣教:门诊利用患者候诊的时间,向患者宣教就诊科室相关疾病知识及根据季节性发生的常见病的防治知识。
新病人的入院宣教内容及健康教育1. 欢迎入院嘿,朋友们,欢迎你们来到医院!无论你是因为什么原因住院,咱们这里会尽量让你感觉舒适。
住院可能会让人有些紧张,但别担心,这里可不是什么恐怖片,大家都是为了你好。
咱们一起打怪升级,把你的健康问题解决掉,迎接美好的明天!医院就像是一个大大的家庭,有医护人员照顾你,有病友陪伴你,这种氛围可比你一个人在家要温暖多了。
2. 入院流程2.1 入院准备首先,咱们来聊聊入院的那些事。
入院时,护士会帮你办理一系列手续,可能有点繁琐,但没关系,大家都是第一次嘛!通常需要你提供一些个人信息,比如名字、出生日期,还有你的病史。
这些可不是在填问卷,而是为了确保我们能为你提供最好的照顾,放心吧,所有的信息都会被保密。
2.2 住院环境接下来,看看你的小房间!虽然说这里不是度假村,但干净、整洁是必须的。
房间里会有基本的设施,比如床、桌子、电视,甚至还有WiFi,嘿,听说网络在这里比某些地方还快呢!在病床上,你可以悠闲地刷刷视频,打发打发时间。
对了,记得带上你喜欢的书籍或者游戏,让你的住院生活不那么无聊哦。
3. 医护人员介绍3.1 医生的角色在医院里,医生可谓是你的“保护神”,他们会根据你的情况制定治疗方案。
每次查房的时候,别害羞,主动问问你的病情和治疗方案。
你对自己的健康可是最了解的,有什么疑问,尽管提出来。
医生的职责就是解答你的疑惑,毕竟“人无完人”,他们也需要你的反馈来调整治疗方案呢!3.2 护士的关怀然后就是我们的护士姐妹们,她们可是医院里的“白衣天使”哦!她们不仅要打针、换药,还会在你需要的时候陪你聊天。
每天早上护士会来给你测量体温和血压,顺便也帮你送来早餐。
说到早餐,记得好好吃哦!“早上吃得好,整天都有劲”,这一点可不能忘。
吃饭时,偶尔跟护士聊聊天,听听她们的趣事,保准让你放松不少。
4. 健康教育4.1 药物知识说到健康教育,这可不是小事。
入院后,医生会给你开一些药,关于这些药的使用方法、剂量,护士都会告诉你。
出入院流程一、入院手续(流程)患者到病房后1、病房护士主动热情接待患者,根据病情安排床位。
2、建立并填写住院病历,通知医生,测量生命体征、体重等。
3、带患者或家属熟悉病区环境,并做好入院宣教,如:详细介绍入院须知,包括病室环境、作息时间、饮食原则、探视陪护制度、医生查房时间、呼叫器的使用、物品保管、防火防盗、住院期间不能外出、病室内不准抽烟等;介绍主管医生、责任护士、科主任、护士长等。
4、告知家属住院所需物品,将多余物品带回,保持病室整洁。
5、评估入院患者,做好患者心理护理,认真履行告知程序,取得患者配合。
让患者或家属在宣教单上签字。
6、处理并执行医嘱,落实治疗、护理措施。
7、遵医嘱通知患者及家属饮食种类,并在床头作出饮食种类标记。
8、按分级护理内容进行护理,定时巡视病房,严密观察病情变化,落实疾病护理常规,定时填写输液观察卡。
9、做好各种护理记录。
二、出院手续(流程)1、患者出院由主管医生决定,提前一日告知患者,介绍办理出院手续的方法。
2、为患者做出院宣教,包括病情观察、饮食、休息、睡眠、运动的正确方法、复查时间等。
3、将出院带药进行核对,标明用法及注意事项,交患者或家属妥善保管。
4、向患者征求意见或建议,不断改进护理工作。
5、整理病历,书写出院护理小结,撤床头卡及各种治疗卡。
6、责任护士帮助整理携带物品,并送至电梯口。
必要时协助联系车辆。
7、床单元做终末处理后,铺备用床接待新患者。
健康宣教制度随着时代的进步和发展,人民生活水平不断提高,群众对医疗护理服务的需求日益增加,对健康的理解也在逐步加深。
在我国,医院是健康教育的主体,承担着对住院患者健康教育工作。
通过健康教育,增加人们对疾病的认识和自我保健的知识。
因此,病房和门诊应定期以各种形式向患者及家属进行健康教育。
一、健康宣教的形式:1 、个别指导:根据患者的个体情况进行宣教,内容包括:个人公共卫生、饮食卫生、患者所患疾病的相关知识。
2 、集体宣教:门诊利用患者候诊的时间,向患者宣教就诊科室相关疾病知识及根据季节性发生的常见病的防治知识。
医院入住与离院健康教育的程序和关键点引言医院入住和离院健康教育是提高患者治疗效果和预防疾病复发的重要环节。
本文档旨在阐述医院入住与离院健康教育的程序和关键点,以帮助医护人员更好地开展相关工作。
程序入住健康教育1. 患者评估:了解患者的基本情况,包括年龄、性别、教育程度、病情等。
2. 制定教育计划:根据患者评估结果,制定针对性的健康教育计划。
3. 开展教育:- 面对面讲解:向患者及其家属解释病情、治疗方案和注意事项。
- 发放资料:提供健康教育手册、宣传单等资料,方便患者随时查阅。
- 示范操作:针对某些治疗操作,如如何正确使用雾化器、如何进行家庭护理等,进行示范操作。
4. 效果评估:了解患者对健康教育内容的掌握程度,对未掌握内容进行再次教育。
离院健康教育1. 病情回顾:向患者及其家属回顾治疗过程和病情变化。
2. 制定离院计划:根据患者病情,制定离院后的治疗、康复和随访计划。
3. 开展教育:- 面对面讲解:解释离院后的注意事项,如药物服用、饮食调理、家庭护理等。
- 发放资料:提供离院健康教育手册、药物说明书等资料。
- 示范操作:针对需要的家庭护理操作,如如何更换伤口敷料、如何进行康复锻炼等,进行示范操作。
4. 建立随访机制:告知患者随访时间、方式,确保患者按时复诊。
关键点1. 个性化教育:根据患者个体差异,制定针对性的教育计划,提高教育效果。
2. 家属参与:鼓励家属参与健康教育过程,提高患者家庭支持度。
3. 持续关注:离院后建立随访机制,持续关注患者病情,及时提供指导和帮助。
4. 教育资料的实用性:提供的资料应具有实用性、易懂性,方便患者及其家属阅读和掌握。
结语医院入住与离院健康教育是提高患者治疗效果、促进康复和预防疾病复发的重要手段。
通过本文档的阐述,希望医护人员能够更好地开展相关工作,为患者提供优质的健康教育服务。
出入院流程之答禄夫天创作创作时间:贰零贰壹年柒月贰叁拾日一、入院手续(流程)患者到病房后1、病房护士主动热情接待患者,根据病情安插床位。
2、建立并填写住院病历,通知医生,丈量生命体征、体重等。
3、带患者或家属熟悉病区环境,并做好入院宣教,如:详细介绍入院须知,包含病室环境、作息时间、饮食原则、探视陪护制度、医生查房时间、呼叫器的使用、物品保管、防火防盗、住院期间不克不及外出、病室内禁绝抽烟等;介绍主管医生、责任护士、科主任、护士长等。
4、告知家属住院所需物品,将多余物品带回,坚持病室整洁。
5、评估入院患者,做好患者心理护理,认真履行告知程序,取得患者配合。
让患者或家属在宣教单上签字。
6、处理并执行医嘱,落实治疗、护理措施。
7、遵医嘱通知患者及家属饮食种类,并在床头作出饮食种类标识表记标帜。
8、按分级护理内容进行护理,定时巡视病房,严密观察病情变更,落实疾病护理惯例,定时填写输液观察卡。
9、做好各种护理记录。
二、出院手续(流程)1、患者出院由主管医生决定,提前一日告知患者,介绍筹划出院手续的方法。
2、为患者做出院宣教,包含病情观察、饮食、休息、睡眠、运动的正确方法、复查时间等。
3、将出院带药进行核对,标明用法及注意事项,交患者或家属妥善保管。
4、向患者征求意见或建议,不竭改进护理工作。
5、整理病历,书写出院护理小结,撤床头卡及各种治疗卡。
6、责任护士帮忙整理携带物品,并送至电梯口。
需要时协助联系车辆。
7、床单元做终末处理后,铺备用床接待新患者。
健康宣教制度随着时代的进步和发展,人民生活水平不竭提高,群众对医疗护理服务的需求日益增加,对健康的理解也在逐步加深。
在我国,医院是健康教育的主体,承担着对住院患者健康教育工作。
通过健康教育,增加人们对疾病的认识和自我保健的知识。
因此,病房和门诊应定期以各种形式向患者及家属进行健康教育。
一、健康宣教的形式:1 、个别指导:根据患者的个体情况进行宣教,内容包含:个人公共卫生、饮食卫生、患者所患疾病的相关知识。
出入院流程一、入院手续(流程)患者到病房后1、病房护士主动热情接待患者,根据病情安排床位。
2、建立并填写住院病历,通知医生,测量生命体征、体重等。
3、带患者或家属熟悉病区环境,并做好入院宣教,如:详细介绍入院须知,包括病室环境、作息时间、饮食原则、探视陪护制度、医生查房时间、呼叫器的使用、物品保管、防火防盗、住院期间不能外出、病室内不准抽烟等;介绍主管医生、责任护士、科主任、护士长等。
4、告知家属住院所需物品,将多余物品带回,保持病室整洁。
5、评估入院患者,做好患者心理护理,认真履行告知程序,取得患者配合。
让患者或家属在宣教单上签字。
6、处理并执行医嘱,落实治疗、护理措施。
7、遵医嘱通知患者及家属饮食种类,并在床头作出饮食种类标记。
8、按分级护理内容进行护理,定时巡视病房,严密观察病情变化,落实疾病护理常规,定时填写输液观察卡。
9、做好各种护理记录。
二、出院手续(流程)1、患者出院由主管医生决定,提前一日告知患者,介绍办理出院手续的方法。
2、为患者做出院宣教,包括病情观察、饮食、休息、睡眠、运动的正确方法、复查时间等。
3、将出院带药进行核对,标明用法及注意事项,交患者或家属妥善保管。
4、向患者征求意见或建议,不断改进护理工作。
5、整理病历,书写出院护理小结,撤床头卡及各种治疗卡。
6、责任护士帮助整理携带物品,并送至电梯口。
必要时协助联系车辆。
7、床单元做终末处理后,铺备用床接待新患者。
健康宣教制度随着时代的进步和发展,人民生活水平不断提高,群众对医疗护理服务的需求日益增加,对健康的理解也在逐步加深。
在我国,医院是健康教育的主体,承担着对住院患者健康教育工作。
通过健康教育,增加人们对疾病的认识和自我保健的知识。
因此,病房和门诊应定期以各种形式向患者及家属进行健康教育。
一、健康宣教的形式:1 、个别指导:根据患者的个体情况进行宣教,内容包括:个人公共卫生、饮食卫生、患者所患疾病的相关知识。
2 、集体宣教:门诊利用患者候诊的时间,向患者宣教就诊科室相关疾病知识及根据季节性发生的常见病的防治知识。