焰色反应
- 格式:ppt
- 大小:886.00 KB
- 文档页数:15
焰色反应知识点焰色反应是一种常见的化学实验现象,在许多教学课程中都有涉及。
但是,很多人只知道它是彩色火焰的变化,而不知道焰色反应的原理以及它的应用。
本文将从四个方面来介绍焰色反应的相关知识,希望能为读者提供更多的帮助。
一、焰色反应的原理焰色反应是通过气体放电产生的光谱分析方法,基于气体原子或离子受到特定能量激发,通过发射出特定能量的光而产生不同颜色的现象。
这个原理也叫做光谱学原理。
在焰色反应实验中,我们常常使用铁、钠、铜、锂、钾等金属离子来做实验。
这是因为在激发时,金属原子会产生不同的能级,从而发出不同颜色的光。
例如,铁离子在高温下受到氧气的氧化,生成Fe2+离子,这些Fe2+离子在火焰中受到激发后会释放出绿色的光。
而钠离子在火焰中释放出黄色的光。
所以焰色法是一种基于元素特定颜色特定谱线的光谱分析方法,它的原理和使用谱仪的光谱分析法类似。
二、焰色反应的应用焰色反应在实际应用中有很多用处。
最常见的就是在火灾检测和安全检查中使用。
在火灾现场测量燃烧物质的种类和浓度,就可以确定正确的扑救方法。
此外,焰色反应也是一种常用的化学实验方法,它可以被用来定性分析不同的金属离子。
举例来说,我们可以通过观察火焰发出的颜色,来判断水中是否含有某种金属离子。
这些金属离子在锥形瓶中加热时会释放颜色特定的光,这种现象被称为“焰光”。
三、焰色反应的注意事项在进行焰色反应的实验时,需要注意以下几个问题:1. 氧气的浓度和大小:为了使实验效果明显,焰色法实验必须在足够的空气流量下进行,否则会影响测量。
2. 时间的节点:焰色法实验必须在燃烧物质燃烧的稳定状态下进行测试。
例如,我们必须等到燃料完全燃烧后才能进行测试。
3. 温度的影响:燃烧物质的温度会影响实验的结果。
假如燃烧物质过热,可能会导致金属离子的燃烧,从而产生比实际值更高的发光强度。
因此,精确的温度控制是很重要的。
四、实验过程焰色反应的实验步骤如下:1. 准备测试用的物质,并将其煮沸。
焰色反应百科名片焰色反应焰色反应,也称作焰色测试及焰色试验,是某些金属或它们的化合物在无色火焰中灼烧时使火焰呈现特征的颜色的反应。
在化学上,常用来测试某种金属是否存在在于化合物。
同时利用焰色反应,人们在在烟花中有意识地加入特定金属元素,使焰火更加绚丽多彩。
目录简介焰色反应的原因焰色反应的实验焰色反应的历史常见的焰色反应焰色反应检验离子焰色干扰其他简介焰色反应的原因焰色反应的实验焰色反应的历史常见的焰色反应焰色反应检验离子焰色干扰其他展开编辑本段简介焰色反应是某些金属或它们的挥发性化合物在无色火焰中灼烧时使火焰呈现特征的颜色的反应.有些金属或它们的化合物在灼烧时能使火焰呈特殊颜色。
这是因为这些金属元素的原子在接受火焰提供的能量时,其外层电子将会被激发到能量较高的激发态。
处于激发态的外层电子不稳定,又要跃迁到能量较低的基态。
不同元素原子的外层电子具有着不同能量的基态和激发态。
在这个过程中就会产生不同的波长的电磁波,如果这种电磁波的波长是在可见光波长范围内,就会在火焰中观察到这种元素的特征颜色。
利用元素的这一性质就可以检验一些金属或金属化合物的存在。
这就是物质检验中的焰色反应。
进行焰色反应应使用铂丝。
把嵌在玻璃棒上的铂丝在稀盐酸里蘸洗后,放在酒精灯的火焰(最好是煤气灯,因为它的火焰颜色浅、温度高)里灼烧,直到跟原来的火焰的颜色一样时,再用铂丝蘸被检验溶液,然后放在火焰上,这时就可以看到被检验溶液里所含元素的特征焰色。
例如,蘸取碳酸钠溶液灼烧时,看到的火焰呈黄色。
蘸取碳酸钾溶液,放到灯焰上灼烧,隔着蓝色钴玻璃观察,火焰呈浅紫色。
实验完毕,要用稀盐酸洗净铂丝,在火焰上灼烧到没有什么颜色后,才能再去蘸另一种溶液进行焰色反应。
编辑本段焰色反应的原因当碱金属及其盐在火焰上灼烧时,焰色反应原子中的电子吸收了能量,从能量较低的轨道跃迁到能量较高的轨道,但处于能量较高轨道上的电子是不稳定的,很快跃迁回能量较低的轨道,这时就将多余的能量以光的形式放出。
⑵方法二(烧杯-酒精法):取一药匙研细的无水氯化钙粉末(要吸少量水,如果的确一点水也没有,则让其在空气吸一会儿潮)放在倒置的小烧杯上,滴加7~8滴酒精,点燃。
⑶方法三(药匙法):用不锈钢药匙盛少许无水氯化钙(同上)放在酒精灯外焰上灼烧。
锶离子同碳酸锂的方法。
钡离子⑴方法一(铁丝-棉花-水法):取少量研细的氯化钡粉末放在一小蒸发皿内,加入一两滴水调成糊状,取一根小铁丝,一端用砂纸擦净,弯一个小圈,圈内夹一小团棉花,棉花吸饱水后又挤干,把这团棉花沾满上述糊状氯化钡,放在酒精灯火焰下部的外焰上灼烤,可看到明显的黄绿色钡焰。
⑵方法二(棉花-水-烧杯法):跟方法一类似,把一小团棉花沾水后挤干,沾满糊状氯化钡,放在一倒置的烧杯上,滴加七八滴酒精,点燃。
可与棉花+酒精燃烧比较。
铜离子⑴方法一(金属丝-棉花-水法):同钡离子的方法一相同。
⑵方法二(镊子-棉花-酒精法):同钠离子方法。
⑶方法三(烧杯-酒精法):同钾离子的方法一。
⑷方法四(药匙法):同钙离子的方法三。
总结焰色反应现象要明显,火焰焰色要象彗星尾巴才看得清楚,有的盐的焰色反应之所以盐要加少量水溶解,是为了灼烧时离子随着水分的蒸发而挥发成彗星尾巴状,现象明显;而有的离子灼烧时较易挥发成彗星尾巴状,就不用加水溶解了。
改进装置挡风夹可以防止焰色干扰对于常用型号的酒精灯,取一块14×7.5cm2大小的薄铁片,按2.5cm折两次,变成长和宽各为2.5cm,高为14cm的挡风夹。
将其下端稍弯曲,用时夹在酒精灯上,如右图。
再取几根无锈铁丝分别固定在玻璃棒上,贴上标记。
每根铁丝专用于蘸取一种样品。
以此代替铂丝(由于条件限制,许多学校没有那么多的铂丝,分组实验时更是如此)。
简化操作程序课堂演示实验时,将酒精灯上挡风夹空缺的一面朝向学生。
用专用铁丝蘸取相应样品。
可以不“先灼烧……每次用完后都要用稀盐酸洗净……”而直接置于外焰部位灼烧。
演示钾的焰色反应时,可先用铁丝蘸取少量合成胶水,再“粘上”少量氯酸钾固体直接灼烧,把钴玻片置于挡风夹空缺部位进行观察,待铁丝稍冷后可重复进行实验。
烟花中的五颜六色——焰色反应每当春节国庆的时候,人们喜欢放烟花来庆祝节日,让绚丽多彩的颜色布满夜空,而这些五彩缤纷,就是锂、钠、钾、锶、钡等金属所呈现的各种艳丽色彩。
这与高中化学中的焰色反应有关。
什么是焰色反应?焰色反应主要是根据某些金属或者它们的挥发性化合物在无色火焰中灼烧时会呈现出不同颜色的火焰,而对这些金属离子进行检验的一种化学实验方法,从而可以判断物质中是否含有这些金属或金属化合物。
当碱金属及其盐在火焰上灼烧时,原子中的电子吸收了能量,从能量较低的轨道跃迁到能量较高的轨道,但处于能量较高轨道上的电子是不稳定的,很快跃迁回能量较低的轨道,这时就将多余的能量以光的形式放出。
而放出的光的波长在可见光范围内(波长为400nm~760nm),因而能使火焰呈现颜色。
这就是焰色反应的原理,因此焰色反应不是化学反应,是物理变化。
在焰色反应实验中,不同金属或它们的化合物在灼烧时会放出多种不同波长的光,在肉眼能感知的可见光范围内,因不同光的波长不同,呈现的颜色也就存在差异。
像我们常见的焰色洋红色含有锶元素,蓝绿色含有铜元素,黄色含有钠元素,紫色含有钾元素,砖红色含有钙元素,黄绿色则含有钡元素等。
在实验室中,我们可以用铂丝(或铁丝、镍丝)、酒精灯(或煤气灯、本生灯、酒精喷灯)、稀盐酸、蓝色钴玻璃(检验钾时用),这些仪器进行焰色反应实验。
具体操作过程是:首先将铂丝蘸稀盐酸在无色火焰上灼烧至无色。
然后蘸取试样(固体也可以直接蘸取)在无色火焰上灼烧观察火焰颜色(若检验钾要透过蓝色钴玻璃观察,因为大多数情况下制钾时需要用到钠,因此钾离子溶液中常含有钠离子,而钠的焰色反应为黄色,黄色与少量的紫色无法分别出来)。
最后将铂丝再蘸稀盐酸灼烧至无色,就可以继续做新的实验了。
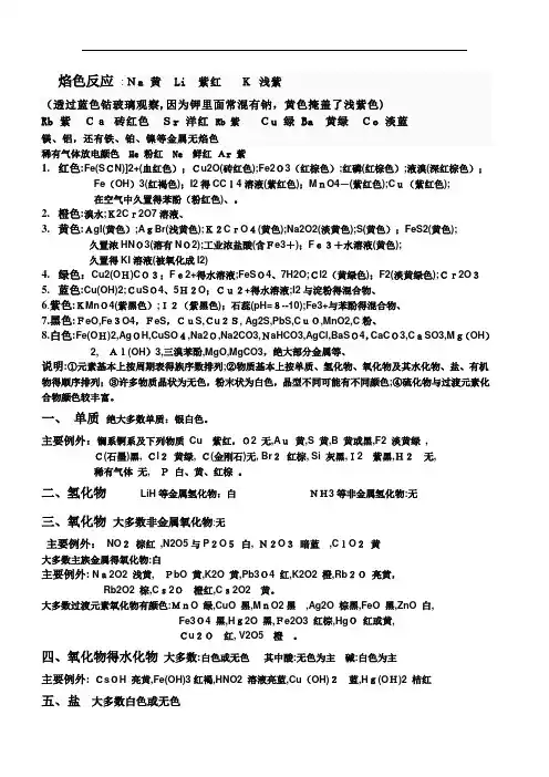
焰色反应 :Na 黄 Li 紫红K浅紫(透过蓝色钴玻璃观察,因为钾里面常混有钠,黄色掩盖了浅紫色)Rb 紫Ca砖红色Sr 洋红Rb 紫Cu 绿 Ba 黄绿Co 淡蓝镁、铝,还有铁、铂、镍等金属无焰色稀有气体放电颜色He 粉红Ne 鲜红Ar 紫1.红色:Fe(SCN)]2+(血红色);Cu2O(砖红色);Fe2O3(红棕色);红磷(红棕色);液溴(深红棕色);Fe(OH)3(红褐色);I2得CCl4溶液(紫红色);MnO4-(紫红色);Cu(紫红色);在空气中久置得苯酚(粉红色)、。
2.橙色:溴水;K2Cr2O7溶液、3.黄色:AgI(黄色);AgBr(浅黄色);K2CrO4(黄色);Na2O2(淡黄色);S(黄色);FeS2(黄色);久置浓HNO3(溶有NO2);工业浓盐酸(含Fe3+);Fe3+水溶液(黄色);久置得KI溶液(被氧化成I2)4.绿色:Cu2(OH)CO3;Fe2+得水溶液;FeSO4、7H2O;Cl2(黄绿色);F2(淡黄绿色);Cr2O35.蓝色:Cu(OH)2;CuSO4、5H2O;Cu2+得水溶液;I2与淀粉得混合物、6.紫色:KMnO4(紫黑色);I2(紫黑色);石蕊(pH=8--10);Fe3+与苯酚得混合物、7.黑色:FeO,Fe3O4,FeS,CuS,Cu2S, Ag2S,PbS,CuO,MnO2,C粉、8.白色:Fe(OH)2,AgOH,CuSO4,Na2O,Na2CO3,NaHCO3,AgCl,BaSO4,CaCO3,CaSO3,Mg(OH)2,Al(OH)3,三溴苯酚,MgO,MgCO3,绝大部分金属等、说明:①元素基本上按周期表得族序数排列;②物质基本上按单质、氢化物、氧化物及其水化物、盐、有机物得顺序排列;③许多物质晶状为无色,粉末状为白色,晶型不同可能有不同颜色;④硫化物与过渡元素化合物颜色较丰富。
一、单质绝大多数单质:银白色。
主要例外:镧系锕系及下列物质Cu紫红,O2 无,Au黄,S 黄,B 黄或黑,F2 淡黄绿,C(石墨)黑, Cl2黄绿, C(金刚石)无, Br2红棕, Si 灰黑,I2紫黑,H2无,稀有气体无,P白、黄、红棕。
焰色反应:Na 黄 Li 紫红 K 浅紫(透过蓝色钴玻璃观察,因为钾里面常混有钠,黄色掩盖了浅紫色)Rb 紫 Ca 砖红色 Sr 洋红Rb 紫Cu 绿 Ba 黄绿 Co 淡蓝镁、铝,还有铁、铂、镍等金属无焰色稀有气体放电颜色 He 粉红 Ne 鲜红 Ar 紫1.红色:Fe(SCN)]2+(血红色);Cu2O(砖红色);Fe2O3(红棕色);红磷(红棕色);液溴(深红棕色);Fe(OH)3(红褐色);I2的CCl4溶液(紫红色);MnO4-(紫红色);Cu(紫红色);在空气中久置的苯酚(粉红色).。
2.橙色:溴水;K2Cr2O7溶液.3.黄色:AgI(黄色);AgBr(浅黄色);K2CrO4(黄色);Na2O2(淡黄色);S(黄色);FeS2(黄色);久置浓HNO3(溶有NO2);工业浓盐酸(含Fe3+);Fe3+水溶液(黄色);久置的KI溶液(被氧化成I2)4.绿色:Cu2(OH)CO3;Fe2+的水溶液;FeSO4.7H2O;Cl2(黄绿色);F2(淡黄绿色);Cr2O35.蓝色:Cu(OH)2;CuSO4.5H2O;Cu2+的水溶液;I2与淀粉的混合物.6.紫色:KMnO4(紫黑色);I2(紫黑色);石蕊(pH=8--10);Fe3+与苯酚的混合物.7.黑色:FeO,Fe3O4,FeS,CuS,Cu2S,Ag2S,PbS,CuO,MnO2,C粉.8.白色:Fe(OH)2,AgOH,CuSO4,Na2O,Na2CO3,NaHCO3,AgCl,BaSO4,CaCO3,CaSO3,Mg(OH)2,Al(OH)3,三溴苯酚,MgO,MgCO3,绝大部分金属等.说明:①元素基本上按周期表的族序数排列;②物质基本上按单质、氢化物、氧化物及其水化物、盐、有机物的顺序排列;③许多物质晶状为无色,粉末状为白色,晶型不同可能有不同颜色;④硫化物和过渡元素化合物颜色较丰富。
一、单质绝大多数单质:银白色。
主要例外:镧系锕系及下列物质Cu 紫红,O2 无,Au 黄,S 黄,B 黄或黑,F2 淡黄绿,C(石墨)黑,Cl2 黄绿,C(金刚石)无,Br2 红棕,Si 灰黑,I2 紫黑,H2 无,稀有气体无,P 白、黄、红棕。
焰色反应高2016级18班龙雨腾何飞雨肖刁凌云焰色反应,也称作焰色测试及焰色试验,是某些金属或它们的化合物在无色火焰中灼烧时使火焰呈现特征的颜色的反应。
一.历史焰色反应是一种非常古老的定性分析法,早在中国南北朝时期,著名的炼丹家和医药大师陶弘景在他的《本草经集注》中就有这样的记载“以火烧之,紫青烟起,云是真硝石(硝酸钾)也”。
由于当时及以后的许多年里,生产力水平不高,这种方法一直没有得到广泛的应用及发展。
到18 世纪以后欧洲的近代化学时期,由于冶金、机械工业的巨大发展,要求提供数量更大,品种更多的矿石;同时,也为了降低生产成本,合理使用原材料及提高产品质量,因而对分析化学提出了新的要求。
德国人马格拉夫是这一时期的著名的定性分析化学家。
他的一项重要的研究成果是观察到了植物碱(草木灰,即碳酸钾) 与矿物碱(苏打,即碳酸钠) 的区别。
1762 年他系统地对比了这2 种碱转化生成的各种钾盐与钠盐的晶形、潮解性和溶解度,并发现钠盐和钾盐可以分别使火焰着上各自特征的焰色。
从此以后利用焰色反应鉴别钾、钠盐就成为常用手段了。
后来有不少人也注意到,有很多的盐类、氧化物在火焰中也能呈现不同的颜色,例如格梅林在1818 年发现锂盐呈深红色、铜盐呈蓝绿色,但却不明白其中的道理。
而锂盐和锶盐都使火焰呈红色,这又影响了焰色反应检验物质的可靠性。
19 世纪中叶,德国著名化学家本生设计制造了本生灯,它使煤气燃烧时产生几乎无色的火焰,温度高达两千多度。
本生利用这种灯研究各种盐类在火焰中呈现不同焰色的现象,试图根据火焰中的彩色信号来检测各种元素。
他同时点燃3 盏煤气灯,并分别往每个灯焰中滴加食盐溶液。
其中一滴是纯食盐溶液,另一滴混有锂盐,第三滴混有钾盐。
结果3 个火焰全呈黄色,看不出任何差别。
显然是钠焰的黄色把其他的颜色掩盖了。
本生又通过蓝色玻璃或靛蓝溶液作滤色镜观察火焰,发现黄色得以滤去,滴加纯食盐溶液的火焰变成无色,混有锂盐的食盐溶液火焰显深红色,混有钾盐的火焰呈浅紫色。
焰色反应目录[隐藏]焰色反应的定义焰色反应的原因焰色反应的实验焰色反应的应用常见的焰色反应焰色反应检验离子其他[编辑本段]焰色反应的定义焰色反应是某些金属或它们的挥发性化合物在无色火焰中灼烧时使火焰呈现特征的颜色的反应.[编辑本段]焰色反应的原因当碱金属及其盐在火焰上灼烧时,原子中的电子吸收了能量,从能量较低的轨道跃迁到能量较高的轨道,但处于能量较高轨道上的电子是不稳定的,很快跃迁回能量较低的轨道,这时就将多余的能量以光的形式放出。
而放出的光的波长在可见光范围内(波长为400nm~760nm),因而能使火焰呈现颜色。
但由于碱金属的原子结构不同,电子跃迁时能量的变化就不相同,就发出不同波长的光,,从焰色反应的实验里所看到的特殊焰色,就是光谱谱线的颜色.每种元素的光谱都有一些特征谱线,发出特征的颜色而使火焰着色,根据焰色可以判断某种元素的存在.如焰色洋红色含有锶元素,焰色玉绿色含有铜元素,焰色黄色含有钠元素等. -------(我认为焰色反应不是碱金属自己发光,而是碱金属激发燃烧的酒精与空气混合物和燃烧产物中的气体分子或气体电离离子而发光,注意我说的是酒精与空气混合物和燃烧产物中的气体分子或气体电离离子发光,这个原理和拉曼光谱增强原理有类似之处)[编辑本段]焰色反应的实验(1)实验用品:铂丝(或铁丝)、酒精灯(或煤气灯)、稀盐酸、蓝色钴玻璃(检验钾时用)。
(2)操作过程:①将铂丝蘸稀盐酸在无色火焰上灼烧至无色;②蘸取试样(固体也可以直接蘸取)在无色火焰上灼烧,观察火焰颜色(若检验钾要透过蓝色钴玻璃观察,因为大多数情况下制钾时需要用到钠,因此钾离子溶液中常含有钠离子,而钠的焰色反应为黄色,黄色与少量的紫色无法分别出来).③将铂丝再蘸稀盐酸灼烧至无色,就可以继续做新的实验了。
[编辑本段]焰色反应的应用焰色反应用于检验某些微量金属或它们的化合物,也可用于节日燃放焰火.[编辑本段]常见的焰色反应钠Na橘黄锂Li紫红钾K浅紫(透过蓝色钴玻璃)铷Rb紫钙Ca砖红色锶Sr洋红铜Cu绿钡Ba黄绿铯Cs 紫红铁Fe 无色稀有气体放电颜色氦He 粉红氖Ne 鲜红氩Ar 紫氙Xe 蓝氡Rn 绿[编辑本段]焰色反应检验离子钠的焰色反应本应不难做,但实际做起来最麻烦。
焰色反应,也称作焰色测试及焰色试验,是某些金属或它们的化合物在无色火焰中灼烧时使火焰呈现特征的颜色的反应。
其原理是每种元素都有其个别的光谱。
样本通常是粉或小块的形式。
用一根清洁且较不活泼的金属丝(例如铂或镍铬合金)盛载样本,再放到无光焰(蓝色火焰)中。
在化学上,常用来测试某种金属是否存在于化合物。
焰色反应是物理变化。
它并未生成新物质,焰色反应是物质原子内部电子能级的改变,通俗的说是原子中的电子能量的变化,不涉及物质结构和化学性质的改变。
注:
①碱金属和其它一些金属及其相应离子所发生的焰色反应可用于分析物质的组成,进行有
关物质的鉴别.如:钠或含有Na+的化合物焰色反应为黄色;钾或含K+的化合物焰色反应为浅紫色(透过钴玻璃).镁、铝,还有铁、铂、镍等金属无焰色。
②焰色反应中释放出的各种可见光实质上是由于热源的温度很高,做焰色反应的金属离子
受热后能量升高,激发电子跃迁,能级间的能量差以可见光的形式释放出来,这个过程没有新的物质生成,只是电子的跃迁,应该属于物理变化。
所以,虽然称作“焰色反应”,实际上并不是化学变化,而是物理变化。
③焰色反应在使用中只能用盐酸来洗铂丝。
原因:生成金属氯化物,而一般金属氯化物在
高温时易挥发。
焰色反应简介焰色反应是一种通过观察物质在火焰中燃烧产生的特定颜色来确定其组成元素的方法。
这种分析方法广泛应用于化学实验室和炼金术实践中,可以用来鉴定未知物质的成分,特别是金属元素。
原理焰色反应基于元素在激发态和基态之间的跃迁所产生的吸收和发射能量的原理。
当物质在火焰中燃烧时,燃烧过程会使其原子或离子转移到激发态。
随后,这些激发态的原子或离子会返回到基态,并释放出能量。
这些能量以特定波长的光的形式释放,形成特定的颜色。
不同元素的电子结构和电子跃迁方式不同,因此其发射的光也有所区别。
通过观察火焰中的颜色,可以确定物质中存在哪些元素。
实验步骤进行焰色反应的实验通常需要以下步骤:1.准备样品:将待测物质溶解在适当的溶剂中,制备样品溶液。
通常使用盐酸、硝酸等酸性溶液作为试剂,以使金属元素转化为含有金属离子的溶液。
2.让火焰燃烧:将溶液吸入焰色反应仪器的喷嘴中。
3.观察和记录:点燃火焰并观察颜色变化。
对于每个元素,特定颜色的光会在火焰中闪烁。
4.比较:将观察到的颜色与已知元素的焰色进行比较。
根据观察到的颜色,可以确定溶液中的元素。
常见的焰色反应颜色以下是一些常见金属离子在焰色反应中产生的颜色:•锂离子:红色•钠离子:黄色•钾离子:紫色•钙离子:橙色•锶离子:红色(类似锂离子)•钡离子:黄绿色需要注意的是,由于某些元素产生的颜色相近,进行定量分析时可能需要进一步的测试确认。
应用焰色反应在实际应用中具有重要的价值。
以下是一些常见的应用领域:化学实验室在化学实验室中,焰色反应被广泛用于鉴定未知物质的成分。
通过观察火焰中的颜色,可以迅速判断出化合物中可能存在的金属元素,从而指导进一步的实验设计和分析。
炼金术实践在炼金术实践中,焰色反应被用来分离和鉴定金属元素。
通过观察炉中产生的颜色变化,可以确定不同金属的存在和纯度,有助于炉工们制备符合水质要求的合金。
结论焰色反应是一种通过观察物质在火焰中燃烧产生的颜色来确定其组成元素的方法。
焰色反应编辑焰色反应,也称作焰色测试及焰色试验,是某些金属或它们的化合物在无色火焰中灼烧时使火焰呈现特征的颜色的反应。
在化学上,常用来测试某种金属是否存在在于化合物。
同时利用焰色反应,人们在在烟花中有意识地加入特定金属元素,使焰火更加绚丽多彩。
目录1简介2原因3实验1. 3.1 实验用品2. 3.2 应用4历史5常见类型6检验离子1. 6.1 钠离子2. 6.2 钾离子3. 6.3 锂离子4. 6.4 钙离子5.6.7.8.9.10.11.12.13.1简介焰色反应是物理变化。
焰色反应是某些金属或它们的挥发性化合物在无色火焰中灼烧时使火焰呈现特征的颜色的反应。
有些金属或它们的化合物在灼烧时能使火焰呈特殊颜色。
这是因为这些金属元素的原子在接受火焰提供的能量时,其外层电子将会被激发到能量较高的激发态。
处于激发态的外层电子不稳定,又要跃迁到能量较低的基态。
不同元素原子的外层电子具有着不同能量的基态和激发态。
在这个过程中就会产生不同的波长的电磁波,如果这种电磁波的波长是在可见光波长范围内,就会在火焰中观察到这种元素的特征颜色。
利用元素的这一性质就可以检验一些金属或金属化合物的存在。
这就是物质检验中的焰色反应。
进行焰色反应应使用铂丝(镍丝)。
把嵌在玻璃棒上的铂丝在稀盐酸里蘸洗后,(这是因为金属氧化物与盐酸反应生成的氯化物在灼烧时易气化而挥发;若用硫酸,由于生成的硫酸盐的沸点很高,少量杂质不易被除去而干扰火焰的颜色)放在酒精灯的火焰(最好是煤气灯,因为它的火焰颜色浅、温度高,若无的话用酒精喷灯也行)里灼烧,直到跟原来的火焰的颜色一样时,再用铂丝蘸被检验溶液,然后放在火焰上,这时就可以看到被检验溶液里所含元素的特征焰色。
例如,蘸取碳酸钠溶液灼烧时,看到的火焰呈黄色。
蘸取碳酸钾溶液,放到灯焰上灼烧,隔着蓝色钴玻璃观察,火焰呈浅紫色。
实验完毕,要用稀盐酸洗净铂丝,在火焰上灼烧到没有什么颜色后,才能再去蘸另一种溶液进行焰色反应。