消失模铸造模样成形单元数字化技术要求团体标准编制说明
- 格式:docx
- 大小:26.54 KB
- 文档页数:9
消失模铸造技术简介消失模铸造我国称真空实型铸造,美国人称消失模或气化模铸造,国际上称EPC工艺。
什么是消失模铸造?消失模铸造是用泡沫模型代替金属或木模,造型后模样不取出,呈实体型腔,即一个与铸件形状完全相似的泡沫模型保留在铸型内,形成“实型”铸型,而不是传统砂型的“空腔”铸型,在浇金属液时,泡沫模型在高温金属液体作用下不断分解气化,产生金属——模型的置换过程,而不象传统“空型”铸造是一个金属液体的充填过程;最终模样气化得到铸件。
与传统的砂型铸造技术相比,消失模铸造技术具有较强的工艺优势,因此被国内外铸造界誉为“二十一世纪的铸造技术”和“绿色的铸造工程”。
我国曾在“七五”、“八五”、“九五”三个五年计划中把此项技术列入机械行业推广项目。
我国有铸造厂(车间)二万余个,绝大部分采用传统的砂型铸造,劳动强度大,工人易得矽肺病(环境污染严重),废晶率高;其产品完全靠生产面积扩展:产品质量好坏很大程度依赖操作工人的技术水平,培养一批三级以上造型工队伍至少5-10年。
过去消失模铸造在我国一直发展缓慢,其主要原因是许多外部客观条件不成熟,比如“一汽”早年引入一条生产线,生产10万件/年铝合金轿车进气管,从胶粘剂到制泡沫模EPS(铸造用聚苯乙烯粒珠)原材料和生产线设备均要靠进口供应,成本较高,再加上消失模铸造对于大多数企业来讲属于新事物。
目前,由于国家重视以及国内化工业科技发展,发展消失模铸造技术所需的各种设备、原材料全部国产化,基本能够满足消失模铸造要求,因此,近几年消失模铸造技术在国内铸造业发展很快。
消失模铸造(EPC)工艺特点1、形状尺寸与铸件完全相似的泡沫塑料模样保留在铸型内铸型,而不是传统砂型的“空腔”铸型。
2、使用无粘结剂的干砂,振动造型。
3、浇注时,泡沫塑料模型在高温液体金属作用下不断气化分解,产生金属——模样的置换过程,而不象传统“空腔”铸造是一个液体金属的充填过程.制作一个铸件,就要“消失”掉一个泡沫塑料模型。
消失模铸造技术要求你们知道吗?消失模铸造就像是一场神奇的魔法。
想象一下,我们要做出一个小玩具的模型,这个模型就像是我们要铸造东西的一个蓝图。
这个模型得做得特别精细呢。
比如说,如果我们要铸造一个小房子形状的零件,那这个小房子的模型,每一个小窗户、小烟囱都得清清楚楚的,就像我们用小积木搭房子的时候,每一块积木都得放在正确的位置上。
对于这个模型的材料也有要求哦。
它得是那种能够在铸造过程中很容易就消失掉的材料。
就好像我们做蛋糕的时候,有时候会用那种纸做的小杯子,蛋糕烤好之后,纸杯子就可以很轻松地拿掉了。
这个模型材料也是类似的道理。
在铸造的时候,还有一个很重要的地方,就是沙子。
沙子就像是小房子模型的保护壳。
这个沙子不能太粗也不能太细。
太粗的话,就像我们用大石块去堆东西,堆不牢固,在铸造的时候就容易出问题。
太细呢,又像面粉一样,会黏在一起,也不合适。
就好比我们在沙滩上堆城堡,那种不粗不细的沙子堆起来的城堡才最结实。
而且呀,在把模型放到沙子里的时候,得非常小心。
就像我们把小宝贝放进小床里一样,要轻轻地放。
如果不小心把模型弄破了或者放歪了,那最后铸造出来的东西可就不是我们想要的样子啦。
比如说,本来要铸造一个笔直的小棍子形状的零件,如果模型放歪了,最后出来的可能就是个弯弯曲曲的小棍子,就像被风吹歪了的小树枝一样。
还有温度呢,铸造的时候就像我们烤小饼干一样,得有合适的温度。
温度太高了,就像我们把饼干烤焦了,铸造出来的东西可能会有很多问题,比如表面不光滑,会有很多小疙瘩。
温度太低呢,就像饼干没烤熟,里面可能还是软的,铸造的东西可能就不结实。
消失模铸造的技术要求有好多好多小细节,每一个细节都像是一颗小珍珠,只有把这些小珍珠都串好,最后才能得到一个漂亮又完美的铸造品呀。
是不是感觉这个消失模铸造就像一个超级有趣的大游戏呢?。
消失模铸造技术简介编辑消失模铸造工艺包括浇冒口系统设计、浇注温度控制、浇注操作控制、负压控制等。
浇注系统在消失模铸造工艺中具有十分重要的地位,是铸件生产成败的一个关键。
在浇注系统设计时,应考虑到这种工艺的特殊性,由于模型簇的存在,使得金属液浇入后的行为与砂型铸造有很大的不同,因此浇注系统设计必定与砂型铸造有一定的区别。
在设计浇注系统各部分截面尺寸时,应考虑到消失模铸造金属液浇注时由于模型存在而产生的阻力,最小阻流面积应略大于砂型铸造。
[1] 铸件工艺编辑由于铸件品种繁多、形状各异,每个铸件的具体生产工艺都有各自的特点,并且千差万别。
这些因素都直接影响到浇注系统设计结果的准确性。
为此,可将铸件以某种方式进行分类。
针对中小铸件,可按铸件生产工艺特点进行分类,如表1所示。
模型簇组合方式可基本反映铸件的特点,以及铸件的补缩形式。
浇注系统各部分截面尺寸与铸件大小、模型簇组合方式以及每箱件数都有关系。
为此,在设计新铸件的工艺时,应根据铸件特征,参照同类铸件浇注系统特点有针对性地进行计算。
因为模型的存在,在浇注过程中模型气化需要吸收热量,所以消失模铸造的浇注温度应略高于砂型铸造。
对于不同的合金材料,与砂型铸造相比,消失模铸造浇注温度一般控制在高于砂型铸造30,50?。
这高出30,50?的金属液的热量可满足模型气化需要的热量。
浇注温度过低铸件容易产生浇不足、冷隔、皱皮等缺陷。
浇注温度过高铸件容易产生粘砂等缺陷。
消失模铸造浇注操作最忌讳的是断续浇注,这样容易造成铸件产生冷隔缺陷,即先浇入的金属液温度降低,导致与后浇注的金属液之间产生冷隔。
另外,消失模铸造浇注系统多采用封闭式浇注系统,以保持浇注的平稳性。
对此,浇口杯的形式与浇注操作是否平稳关系密切。
浇注时应保持浇口杯内液面保持稳定,使浇注动压头平稳。
负压是黑色合金消失模铸造的必要措施。
负压的作用是增加砂型强度和刚度的重要保证措施,同时也是将模型气化产物排除的主要措施。
消失模铸造模具参数消失模铸造模具参数:1、模样材料:根据铸件的材质、性能和工艺要求来合理的选择消失模铸造用珠粒。
2、模样的含水量:模样中的水分含量要控制到0.2%以下。
3、模样的挥发分含量:浇注前模样残余挥发分要控制到3%以下。
4、模样的密度:整个模样各处的密度要基本一致;模样与铸件的质量比为1:300左右.5、模样的表面质量:模样表面应光洁平整,珠粒熔结要致密。
6、模样的内部熔合:模样的熔结必须致密;掰开模样后,用手搓掰开部位的切面,不能有一颗颗珠粒脱落。
7、模样的尺寸稳定性:泡沫制作模样时的收缩率<0.3%。
刘氏消失模铸造模具具有的特点:1)生产率高:由于无需配砂、混砂,缩短了造型时间;模样制作简单,基本免除了传统铸件生产技术中使用的型芯,简化了造型工序;完全消除了传统的落砂和出芯工序,开箱和清理简便,容易实现一箱多铸,对复杂件效果更明显,提高了劳动生产率。
2)铸件尺寸精度高:由于泡沫塑料模的尺寸精度高,且模样的一致性好,在造型过程中不存在因分模,起模,修型,下芯,合型等操作造成的偏差,提高了铸件的尺寸精度,并且可重复生产高精度铸件。
3)铸件质量好:铸件表面质量好,铸件无毛刺飞边,在真空状态下浇注,表面没有皱皮,铸钢件表面增碳减少。
4)工艺技术容易掌握,生产管理方便:消失模铸造模具简化了模样制作工艺,简化了造型操作,所使用的的砂型不需任何粘结剂,型砂损失很少,不存在大量的模样储备及大批砂箱的堆放问题,生产管理简便。
5)投资少,生产线灵活,机械化程度高:由于生产工序得到简化,工艺装备较为简单,投资节省。
特别是型砂回收系统,不需要庞大、复杂的型砂处理系统。
由于工艺装备简单,设备维修工作量较少消失模铸造模具生产线占地面积较少,配置灵活、容易满足不同生产率的要求,同时机械化程度较高。
6)减轻了劳动强度,改善了作业环境:消失模铸造模具不需要用手捣固,没有修型作业,也不需要合型、开箱,从而大大减少了劳动强度。
合格模样的技术指标和工艺控制很荣幸有机会和各位领导、技术骨干一起交流、探讨消失模铸造相关技术,我今天和大家分享的内容是《合格模样的技术指标和工艺控制》。
首先我想和在座的各位交流一个问题:何为消失模铸造?答:消失模铸造是用泡沫模样(EPS,EPMMA,STMMA)制作成与铸件结构、尺寸完全一样的模样——经浸涂耐火涂料——加砂振实——浇注~抽负压,使模样受热气化分解进而被合金液取代的铸造工艺;在整个消失模铸造工艺过程中,模样起着灵魂性的作用。
所以我们十分有必要对模样材料、制作工艺和模样的标准进行研究和分析,最终制定出相关的工艺标准;下面我们就合格模样的标准和制作工艺的控制做细致的交流。
合格模样应满足一下7个要求:合格模样的7大技术指标1、模样材料:根据铸件的材质、性能和工艺要求来合理的选择消失模铸造用珠粒。
2、模样的密度:整个模样各处的密度要基本一致;模样与铸件的质量比为1:300左右.3、模样的内部熔合:模样的熔结必须致密;掰开模样后,用手搓掰开部位的切面,不能有一颗颗珠粒脱落。
4、模样的表面质量:模样表面应光洁平整,珠粒熔结要致密。
5、模样的挥发分含量:浇注前模样残余挥发分要控制到3%以下。
6、模样的含水量:模样中的水分含量要控制到0.2%以下。
7、模样的尺寸稳定性:STMMA制作模样时的收缩率<0.3%。
我们就以上7个要求对控制工艺做详细的交流、探讨:一、模样材料:消失模铸造所用的原材料基本为EPS,EPMMA和STMMA三中,其中EPMMA由于制作模样时不易成型和浇注时大气量等缺点基本已被上两种材料取缔(所以在此也不多做说明)。
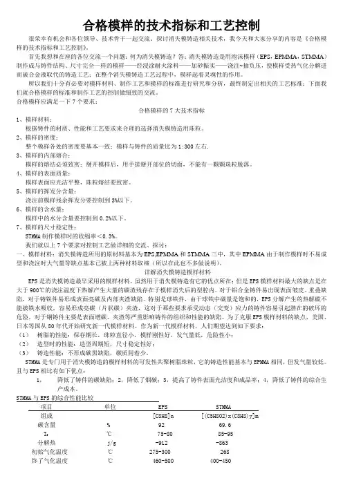
详解消失模铸造模样材料EPS是消失模铸造最早采用的模样材料,虽然用于消失模铸造有它的优点所在;但是EPS模样材料最大的缺点是在大于900℃的浇注温度下热解产生大量的碳渣残存在于模样消失后的型腔内。
对于铝合金铸件易出现表面皱皮、重叠缺陷,对于铸铁件易形成表面亮碳及内部夹渣缺陷。
铸造射芯成形单元通用技术要求》团体标准编制说明(征求意见稿)1、工作简要过程、任务来源、主要参加单位和工作组成员等1) 工作简要过程计划下达后,2018年12月20日中铸协智能铸造委员会组织各起草单位成立了起草工作组,由共享智能铸造产业创新中心有限公司为组长单位,负责主要起草工作。
工作组对国内外智能制造以及射芯成形设备和工艺现状与发展情况进行全面调研,同时广泛搜集相关标准和国内外技术资料,进行了大量的研究分析、资料查证工作,结合实际应用经验,进行全面总结和归纳,在此基础上编制出《铸造射芯成形单元通用技术要求》标准草案初稿。
经工作组及有关专家研讨后,对标准草案初稿进行了认真的修改,于2019年2月形成了标准征求意见稿及其编制说明等相关附件,报中铸协智能铸造委员会秘书处。
2)任务来源本项目是依据中国铸造协会[2018] 45号文“关于中国铸造协会智能铸造工作委员会相关团体标准制修订的批复”,项目编号为T/CFA 031103.18—201X,项目名称为“铸造射芯成形单元通用技术要求”。
本项目是制订项目。
主要起草单位: 共享智能铸造产业创新中心有限公司、四川共享铸造有限公司、共享装备股份有限公司,计划完成时间为2019年。
3)主要参加单位和工作组成员及其所做的工作本标准由共享智能铸造产业创新中心有限公司、四川共享铸造有限公司、共享装备股份有限公司共同起草。
主要成员:杨军、常涛、林凯强、万雄杰、陈瑶、薛蕊莉、杨爱宁。
所做的工作: 杨军任工作组组长,主持全面协调工作,负责对各阶段标准的审核;林凯强为本标准主要执笔人,负责本标准的具体起草与编制; 万雄杰负、陈瑶负责国内外相关技术文献和资料的收集、分析及资料查证,对产品生产工艺、性能和使用经验进行总结和归纳; 林凯强负责对国内外产品和技术的现状与发展情况进行全面调研,薛蕊莉、杨爱宁负责对负责标准化合规性审核,林凯强负责对各方面的意见及建议进行归纳、整理。
2、标准化对象简要情况及制修订标准的原则1)标准化对象简要情况射芯机是使用压缩空气骤然膨胀把芯砂射入芯盒的制芯机,其射芯工艺生产砂型(芯)的方法易于实现机械化或自动化,其优点在于制芯生产率高,紧实度均匀,砂芯质量好。
一文说透消失模铸造技术工艺要点!消失模铸造技术的基本生产要求消失模铸造技术作为一种铸件近静形成形方法,近年来得到了快速发展。
在国外由于机械化、自动化消失模铸造生产线的陆续建成投产及所产生的显著的经济和社会效益,使消失模铸造技术显现出强大的生命力。
前一段时间我国的消失模铸造技术应用虽然进展缓慢,但在近几年得到了快速发展。
特别是由于消失模铸造设备投资少、工艺路线短,许多原有的中小铸造企业也越来越多地采用该项技术。
但是,有些企业对一些操作问题未能加以重视,使得在生产过程中出现了一些问题,对铸件的质量产生了很大影响。
1.模型制作在消失模铸造工艺中,模型制作是一个非常重要的环节。
EPS原料的选择、模型的加工工艺、尺寸精度、模型密度、浇注时热解产物多少等因素的控制,是获得优质铸件的前提。
现有的中小企业模型制作有以下几种方式:(1) 用包装EPS板材切割、粘接而成。
(2) 自制模具,委托外厂加工。
(3) 自制简易的预发成型设备。
采用上述方法制作模型,普遍存在不重视模样密度变化的现象,特别是模型在委托外厂加工时水分不易控制,经常性出现浇注时铁水从浇口中反喷或铸件出现冷隔、浇不足等现象。
为此在生产过程中应加强对模型密度的检验,增加对模型的烘干时间等方法;EPS珠粒经工艺实验选定后,不能随意改变原料生产厂家;预发时用称量工具控制珠粒密度,改变凭人工经验控制珠粒密度的方法;采取上述方法后,使问题得到了解决。
2.振动存在的问题振动紧实是消失模铸造的四大关键技术之一,振动的作用是使干砂在砂箱中产生动态流动,提高干砂的充填性及其密度,防止出现铸造缺陷。
在干砂振动充填时,比较理想的状况是,干砂在振动过程中进行有序流动,在保证模型不变形的前提下,均匀地充填到模型的各个部位,使砂箱内型砂获得较高和较均匀的充填密度。
中小企业的消失模铸造振动台多为自制设备,在振动时,最常见的现象是由于振动操作不当,造成模样变形、涂料层开裂等,从而造成相应的铸造缺陷。
消失模铸造技术解析卢宝江一铸造概述在我国已有几千年历史的传统铸造,主要用来生产机械零件的毛坯件,尽管发展到现在,也出现了许多新的方法,但是目前生产上应用最普遍的仍然是发展较早的砂型铸造。
手工砂型铸造通常又被称之为翻砂。
它必须借助于铸模(用木材或金属制成),才能将型砂制成的需形状的铸型,但是这类用木材或金属制成的模样,必须在浇注前从铸型中取出,否则就无法浇注。
因此,这种工艺显得特别复杂,工序多、劳动强度大、生产周期长、成本高,而且铸件精度不够理想,表面较粗糙,加工余量大,甚至对于某些复杂的零件还无法实现活块整体铸造,这就成了砂型铸造的致命弱点。
为了改善砂型铸造的状况,人们作了不少努力,近代高速粘土湿砂射压造型和静压造型的应用,呋喃树脂自硬砂,有机酯硬化和微波加热水玻璃砂的应用,达到砂型铸造的先进水平。
但是对于那些单件小批量、形状较为复杂的大中型铸件、大批量生产的复杂铸件如何来实现“高效、优质、清洁、低成本、高精度、”的生产要求,成了铸造工作者急待解决的重大课题。
在消失模铸造法出现之后,这个问题得到了解决。
消失模铸造是一种近无余量、精确成型的铸造方法,被铸造界的权威人士称为“21世纪的铸造工艺革命”和“最值得推广的绿色铸造工程”。
消失模铸造与传统的粘土砂铸造的主要工艺流程比较如下图:消失模实型铸造法、干砂负压铸造法分别代表了消失模铸造发展的两个阶段,也是当前世界各地广泛使用的、已相互独立的两种铸造方法。
实型铸造法(FM法):就是用泡沫聚苯乙烯模代替铸模进行造型,其方法主要是用化学自硬砂造型,模样不取出呈实体铸型,浇入金属液,模样气化,而得到理想铸件的一种铸造方法。
该法的工艺过程是将泡沫塑料制成的模样,置入砂箱内填入造型材料后夯实,模样不取出构成一个没有型腔的实体铸型,当金属液浇入铸型时,泡沫塑料模在高温金属液的作用下迅速气化、燃烧而消失,金属液取代了原来泡沫塑料模样所占据的位置,冷却凝固成与模样形状相同的实型铸件。
消失模铸造工艺细则为了彻底摆脱箱体铸件质量不稳定,工艺和管理无章可循的被动局面,制定本细则。
本细则采用了依据“流场、热场、负压场——三场理论”设计的浇注系统、箱内浇口杯和速烧结涂料等多项技术,从而能彻底克服消失模铸造特有的“进砂”(白色缺陷)和碳渣(皱皮等黑色缺陷)提高铸件质量的致密度,防止发生漏泵,确保消失模铸件的高成品率。
一、泡沫模型制作采用聚苯乙烯材料做泡沫模型,泡沫模型在消失过程中要吸收大量的热量,如果消失方式不当,还会产生大量的游离碳,对铸件的品质造成伤害。
优质的泡沫模型就是要尽可能的少吸收铁水携带的热量,并不留痕迹的消失。
泡沫模型的标准是:1、表面质量满足用户要求的下限,不追求上限;2、强度适中,不追求高强度;3、重量越轻越好,不规定下限,不满足现状;不断摸索经验,不断追求更轻,把重量做到轻的极限。
各辅助工序必须确保以下的工艺条件:1、珠粒优良,发泡剂含量:>6%;2、管道蒸汽压力稳定,无冷凝水>5kg/c㎡;3、压缩空气压力<5kg/c㎡;4、正压间歇式预发机预发珠粒,预发密度<15g/L;不准有死珠粒,必要时过筛分离出死珠粒,重复预发。
成型工序操作者,确定以下环节的工艺指标,实现由凭感觉操作到数字操作。
1、最佳的珠粒密度,最佳的预发倍率,最佳的熟化时间,最佳的熟化条件。
2、模具预留间隙,最佳的充型压力。
3、最佳的蒸汽压力,最佳的加热时间。
4、冷却时间。
5、其它可以获得最轻泡沫模型的操作技巧。
制成的泡沫模型在摆放的时候要防止发生变形和人为损坏。
二、模型的验收和管理设立专职检查员,对泡沫模型做检查和相关数据的测定;检查包括:1、表面质量的检查;主要检查珠粒的融合情况,表面有无损坏和变形。
2、重量的检查;泡沫模型重量的差异,直接影响铸件的质量。
泡沫模型的检查分两次进行,即:先检查模片的重量,再检查组合后模型的重量。
模片重量的检查和组合后模型重量的检查,是两个概念。
《消失模铸造模样成形单元数字化技术要求》团体标准编制说明(征求意见稿)1、工作简要过程、任务来源、主要参加单位和工作组成员等1) 工作简要过程计划下达后,2018年12月20日中铸协智能铸造委员会组织各起草单位成立了起草工作组,由共享智能铸造产业创新中心有限公司为组长单位,负责主要起草工作。
工作组对国内外智能制造以及铸造消失模模样成形设备和工艺现状与发展情况进行全面调研,同时广泛搜集相关标准和国内外技术资料,进行了大量的研究分析、资料查证工作,结合实际应用经验,进行全面总结和归纳,在此基础上编制出《消失模铸造模样成形单元通用技术要求》标准草案初稿。
经工作组及有关专家研讨后,对标准草案初稿进行了认真的修改,于2019年2月形成了标准征求意见稿及其编制说明等相关附件,报中铸协智能铸造委员会秘书处。
2)任务来源本项目是依据中国铸造协会[2018] 45号文“关于中国铸造协会智能铸造工作委员会相关团体标准制修订的批复”,项目编号为T/CFA 031103.13—201X,项目名称为“消失模铸造模样成形单元通用技术要求”。
本项目是制订项目。
主要起草单位:共享智能铸造产业创新中心有限公司、宁夏共享集团股份有限公司、共享装备股份有限公司,计划完成时间为2019年。
3)主要参加单位和工作组成员及其所做的工作本标准由共享智能铸造产业创新中心有限公司、宁夏共享集团股份有限公司、共享装备股份有限公司共同起草。
主要成员:杨军、田学智、任悦、乃晓文、黄小东、马振波、常涛,林凯强。
所做的工作: 杨军任工作组组长,主持全面协调工作,负责对各阶段标准的审核; 任悦为本标准主要执笔人,负责本标准的具体起草与编制; 黄小东、马振波、常涛负责国内外相关技术文献和资料的收集、分析及资料查证,对产品生产工艺、性能和使用经验进行总结和归纳; 乃晓文负责对国内外产品和技术的现状与发展情况进行全面调研,林凯强负责对各方面的意见及建议进行归纳、整理。
2、标准化对象简要情况及制修订标准的原则1)标准化对象简要情况消失模铸造是用具有和铸件同样形状的塑料泡沫制成的消失模模样代替铸模进行铸造的一种铸造工艺。
将消失模模样埋入砂中造型,在不取出模样的情况下直接浇注金属液,使泡沫塑料模具气化从而使金属液占据原来消失模模样的空间,从而获得理想形状的金属铸件。
本标准结合《智能制造综合标准化体系建设指南(2018版)》,在《铸造数字化工厂通用技术要求》的基础上,对铸造消失模模样成形单元通用技术要求详细展开,将成形单元的数字化、网络化、智能化以及知识库的建设作为标准主要研究工作,提出了集成控制的通用技术要求和相关内容具体化。
基于此标准的研究和实践验证,将与其他标准相互支撑、承上启下,构建完整的智能铸造标准体系,能够为行业内企业进行数字化、网络化、智能化建设带来系统化的指导意义,支撑智能制造健康有序发展。
2)制订标准的原则(1)制订标准的依据和理由本标准在起草过程中主要按GB/T 1.1-2009《标准化工作导则第1部分:标准的结构和编写规则》的要求编写。
在确定本标准主要技术指标时,综合考虑生产企业的能力和用户的利益,寻求最大的经济、社会效益,充分体现了标准在技术上的先进性和合理性。
(2)制订标准的原则本标准在制订过程中,遵循“面向市场、服务产业、自主制定、适时推出、及时修订、不断完善”的原则,注重标准修订与技术创新、试验验证、产业推进、应用推广相结合,本着先进性、科学性、合理性和可操作性以及标准的目标、统一性、协调性、适用性、一致性和规范性的原则来进行本标准的制定工作。
3、与国际、国外对比情况本标准没有采用国际标准。
本标准制定过程中未查到同类国际、国外标准。
本标准水平为国内先进水平。
4、标准主要内容1)标准适用范围本标准规定了消失模铸造模样成形单元设备及控制与管理系统在计划管理、过程控制、仓贮管理、设备管理、生产成本管理以及统计分析的通用技术要求。
本标准适用于消失模铸造模样发泡成形及板材机械加工成形过程。
2)标准内容(1)总则本章明确了成形单元主要由相关设备、控制与管理系统(以下简称单元系统)组成。
单元设备提供成形单元运行的物质基础;单元系统通过FB与单元设备集成,通过数据接口(如ESB、ODBC、JDBC、API等)与其他信息管理系统(如MES、LIMS等)集成,主导现场过程执行。
成形单元设备及单元系统内容涵盖了成形单元集成控制的基础共性问题,使技术人员在建设与改造的具体实施过程前,有针对性地对比现有的基础条件,进行查漏补缺。
同时给出了消失模铸造模样成形单元的总体架构,该架构继承于《铸造数字化工厂通用技术要求》中的铸造数字化工厂总体架构图,在单元级的实现层面予以具体化,解决消失模铸造模样成形单元在总体架构缺失的问题。
在具体实践中,要求遵循数字化、网络化、智能化实施步骤,以智能、协同、绿色、安全发展为突破口,按照总体规划、分步实施、效益驱动、重点突破原则进行建设。
实施过程从人、机、料、法、环、测等方面入手,重点关注设备、生产、成本、质量、绿色、人员等维度资源的优化配置,信息上传下达、生产过程可视化监控、质量在线监测、物料自动配送等环节的建设。
(2)消失模铸造模样成形单元设备本章给出了构建单元的生产设备、检验检测装置仪器、传感器及信息基础设施等硬件,如送料上料设备、发泡设备、熟化设备、成形设备、烘干设备、数控机床、涂料搅拌设备、施涂设备、转运设备、仓储设备等生产设备,测量臂等检测设备,以及电力仪表、温度传感器、湿度传感器、风速传感器、流量传感器等装置。
以FB与OPC服务器对接,实现设备、生产、质量、成本、EHS等数据的交互与共享。
(3)消失模铸造模样成形单元系统单元系统的功能主要分为计划管理、过程控制、设备管理、生产成本管理、计划分析五个模块组成。
在单元系统中计划管理主要从ERP、MES等管理系统中获取并下达执行生产计划,从工艺系统中获取生产工艺参数,并对生产计划的执行情况进行跟踪监控。
过程控制是单元系统的核心内容主要通过对消失模铸造模样生产工序开展。
消失模铸造模样的生产工序包括:生产准备、预发泡、熟化、模样成形、模样组合、浸涂、烘干等。
传统消失模铸造模样生产工艺,部分工序依赖人工操作,设备数字化、网络化、智能化水平不一。
通过智能单元的方案布局,通过数字化设备、传感器、人机交互等将整个生产过程以数据参数的形式集中监测控制,减少人为操作产生的误差,提高过程质量控制,协调各工序间生产活动的配合,使得整个生产过程高效、高质、可控。
设备管理是对单元系统中的发泡、成形、数控机床等关键设备及其耗材零部件的工况、寿命、存量等进行监测与记录,及时发现潜在问题,保障设备的开动率、加工精度和使用寿命,降低设备开动损耗,从而提高生产效率。
生产成本管理实时采集记录原辅材料、能源消耗等数据,实时掌握生产成本,便于企业对各种生产消耗和费用进行引导、限制及监督,校实际成本维持在预定的标准成本之内。
统计分析对单元系统运行中产生的各种数据,如设备、生产、成本、质量等进行统计分析和可视化展示,作为系统优化、决策的依据。
整个单元系统通过上述功能实现整个成形单元数据的相互集成、相互协同,解决了设备层、车间层以及其他信息系统之间相互孤立的状态,实现了管理层和生产执行层的有效对接,从而促进生产过程高效、高质量运行。
5、主要试验(或验证)结果的分析、综述报告、技术经济论证,预期的经济效果等1)验证方法本标准草案主要采用平台验证的方法,辅助采用举证和现场调研的方法进行验证。
基于共享装备股份有限公司的数字化工厂消失模模样成形单元的建设实施情况和实际应用效果,通过搭建多个验证场景,明确验证场景的输入、输出、验证流程、操作步骤等内容,直接、有效地验证铸造消失模模样成形单元的功能架构和通用技术要求。
针对消失模铸造模样成形单元的功能架构和通用技术要求,通过铸造消失模模样成形智能生产试验验证平台的实际的操作流程进行验证。
验证标准的条款及对应的验证方法如下:表1 验证标准的条款及验证方法2)验证情况分析围绕消失模铸造模样成形单元的关键过程集成控制,通过消失模模样成形单元系统向上与MES、ERP、PLM、LIMS等信息管理系统集成,引入生产计划、维保计划、质量标准、工艺数据等信息,并反馈设备、生产、成本、质量等维度数据;向下与底层设备及装置集成,依据标准工艺与参数执行现场作业,同时采集各个维度数据,与工艺数据设定值实时比对,经质量判异和过程判稳等在线分析处理,形成优化决策后,实现闭环的调整与控制。
(可加入标准的引言中作为纲领性指导。
)根据《消失模铸造模样成形单元通用技术要求》中要求进行逐条验证,验证情况分析如下:6、与有关的现行的方针、政策、法律、法规和强制性标准的关系本标准与现行相关法律、法规、规章及相关标准等无冲突。
根据《中华人民共和国标准化法》的要求,本标准科学、合理、先进、适用,有利于提高生产企业的技术水平和经济效益,有利于保护消费者的利益,有利于保护环境,有利于合理利用国家资源,推广科学技术成果,有利于促进对外经济技术合作和对外贸易,并符合技术上先进,经济上合理的要求,具有合法性、实用性、规范性、协调性。
7、对征求意见及重大分歧意见的处理经过和依据本标准制定过程中,无重大分歧意见。
8、标准水平建议,预期的社会经济效果1)标准水平建议建议本标准的性质为团体标准。
2)预期的社会经济效果本标准基于共享智能铸造产业创新中心以及共享装备股份有限公司在智能制造和消失模铸造模样成形生产方面的技术和经验基础编制。
通过标准的制定和实施,将促进智能铸造技术的推广和应用,改变传统铸造的生产模式提高生产效率,降低生产成本,改善铸造生产作业环境,减少对环境的影响,同时为推进铸造产业结构调整与优化升级创造条件,为各铸造环节实现数字化、网络化、智能化提供借鉴和参考,具有十分可观的社会效益和经济效益,为智能铸造标准体系的构建和实施提供支撑。
9、贯彻标准的要求和措施建议(包括组织措施、技术措施、过渡办法等内容),根据国家经济、技术政策需要和该标准涉及的产品的技术改造难度等因素提出标准的实施日期的建议本标准作为智能制造专项的重要成果,在标准制定过程中参照了相关专项承担单位的研究成果,兼顾消失模铸造模样成形单元的特性与基础标准的共性问题,实现了标准的协调一致。
此外,在本标准发布后,将通过标准宣贯、案例演示、技术交流等方式,实现本标准的贯彻实施。
一般情况下,建议本标准批准发布6个月后实施。
10、废止有关标准的建议无。
11、标准涉及专利情况说明(包括1、专利发布日期、专利编号、专利权人;2、专利处置情况;3、专利使用许可申明和披露申明。
)本标准不涉及专利问题。
12、重要内容的解释和其它应予说明的事项无。