防水材料产品合格证
- 格式:doc
- 大小:279.50 KB
- 文档页数:8
工程所需的材料试检验报告及合格证一砌体1 、水泥出厂合格证(含出厂试验报告)复试报告2 、砖(砌块)出厂合格证、出厂检验报告、复试报告只有多孔砖3、砂浆试块试压报告二混凝土1、混凝土外加剂产品合格证、出厂检验报告和复试报告2、预应力孔道灌浆用外加剂产品合格证及进场复验报告3、粉煤灰合格证及进场复验报告4、砂、石料进场复试报告5预制构件、预拌混凝土合格证6、混凝土开盘鉴定7、预拌混凝土运输单8、混凝土土试块试验报告(含拆模强度报告)9、抗渗混凝土试块抗渗试验报告10、混凝土试压报告11、钢筋合格证(出场检验报告)、复试报告12、预应力锚具、夹具和连接器合格证13、钢筋机械连接件合格证14、钢筋机械连接型式检验报告15、焊接材料合格证及复试报告16、其他钢材(钢筋)连接合格证、复试报告注:合格证及复印件应作相应的注明(原件存放处、批号、代表数量、使用部位、人员、日期等)三、装饰1、饰面板(砖)产品合格证、复验报告2、吊顶、隔墙龙骨产品合格证3、门窗产品合格证及复验报告注:特种门窗应有生产许可证书、鉴定证书。
建筑外窗应有三性试验(抗风压性能、空气渗透性能和雨水渗透性能)检测报告。
4、隔墙墙板以及吊顶、隔墙面板产品合格证5、人造木板合格证、甲醛含量复验报告6、玻璃产品合格证、性能检测报告注:安全玻璃应有"三C"认证证书7、室内用大理石、花岗岩、墙地砖及其他无机非金属材料放射性检测报告、天然花岗岩放射性复验报告8、涂料产品合格证、性能检测报告9、裱糊用壁纸、墙布产品合格证、性能检测报告10、软包面料、内衬产品合格证、性能检测报告11、饰面砖后置埋件现场拉拔力强度试验报告12、饰面砖粘结强度试验报告13、室内环境检测报告14、轻质墙板合格证及型式检验报告注:民用建筑工程室内装饰装修材料应有有害物质含量检测报告,防火材料应由有相应资质等级的检测机构出具的检测报告合格证及复印件应作相应的注明(原件存放处、代表数量、使用部位、人员、日期等)四防水保温1、各种防水材料和保温材料合格证、复试报告2、节能、保温检测报告五、地质1、土壤试验报告2、地表土壤氡浓度检测报告3、地基承载力(强度)检测报告4、地基钎探记录5、级配砂石检测报告六给排水阀门、调压装置、消防设备、卫生洁具、给水设备、中水设备、排水设备、采暖设备、热水设备、散热器、锅炉及附属设备、各类开(闭)式水箱(罐)、分(集)水器、安全阀、水位计、减压阀、热交换器、补偿器、疏水器、除污器、过滤器、游泳池水系统设备等应有产品质量合格证及相关检验报告。
防水材料出厂合格证及进场检验报告厦门市建设工程质量安全监督抽查抽测工作手册(暂行)项目名称施工单位抽检(抽样试验)时间抽检(抽样试验)具体部位抽检(抽样试验)内容(项目)抽检(抽样试验)方法准备锁定抽检第1部分。
防水材料出厂合格证2。
防水材料进场检验报告3。
各种混合料配合比或抽样检验报告与施工图纸、防水材料进场记录、防水材料出厂合格证、防水材料进场检验报告对照检查各种混合料配合比或抽样检验报告及规范标准1。
防水材料出厂合格证1.1有出厂合格证,合格证规定的技术指标符合国家标准和设计要求1.2无出厂合格证,或证书中规定的技术指标不符合国家标准或设计要求1.3出厂证书中规定的防水材料品种数量与防水材料进场记录一致。
1.4出厂合格证规定的防水材料品种、数量与防水材料进场记录不一致。
2.防水材料进场检验报告。
2.1有进场检验报告,进场检验报告规定的强制性检验项目齐全,技术指标符合国家标准和设计要求。
2.无进场检验报告,或进场检验报告规定的强制性检验项目不完整,或技术指标不符合国家标准或设计要求2.3按进场批次抽样检验,未按进场批次进行使用前检验2.4抽样检验,或使用后检验2.5待见证防水材料按规定抽样送检2.6待见证防水材料未按规定3各种混合料配合比或抽样检验报告3.1乳香,PVC玛蹄脂细骨料混凝土和其他混合物有配合比或抽样检验报告3.2玛蹄脂,PVC玛蹄脂细骨料混凝土和其他混合物没有配合比或抽样检验报告1。
防水材料无出厂合格证的,责令施工单位牵头组织供应商提供出厂合格证;无法补充出厂合格证的,责令施工方不得用于工程建设;对已使用防水材料的部位,责令施工单位牵头组织施工、监理等单位返工;对已进场未使用的防水材料,责令施工单位牵头组织施工、监理等单位撤离现场,并存档备查。
2、防水材料出厂合格证规定的技术指标不符合国家标准或设计要求的,责令施工方不得用于工程施工;对已使用防水材料的部位,责令施工单位牵头组织施工、监理等单位返工;对已进场未使用的防水材料,责令施工单位牵头组织施工、监理等单位撤离现场,并存档备查。
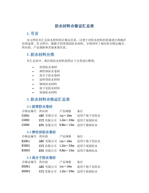
防水材料合格证汇总表1. 引言本文档旨在汇总防水材料的合格证信息,以便于对防水材料的质量进行准确评估和选择。
在文档中,根据不同类别的防水材料,分别列举了相应的合格证编号、供应商、产品规格和其他重要信息。
2. 防水材料分类在汇总表中,我们将防水材料按照以下分类进行整理:•沥青防水卷材•弹性体防水卷材•高分子防水卷材•涂料型防水材料•墙体防水材料•地下室防水材料•屋面防水材料3. 防水材料合格证汇总表3.1 沥青防水卷材合格证编号供应商产品规格备注CS001 ABC有限公司1m × 10m 适用于地下室防水CS002 XYZ有限公司 1.2m × 20m 适用于屋面防水CS003 EFG有限公司0.8m × 15m 适用于墙体防水3.2 弹性体防水卷材合格证编号供应商产品规格备注ES001 ABC有限公司1m × 10m 适用于地下室防水ES002 XYZ有限公司 1.2m × 20m 适用于屋面防水ES003 EFG有限公司0.8m × 15m 适用于墙体防水3.3 高分子防水卷材合格证编号供应商产品规格备注HS001 ABC有限公司1m × 10m 适用于地下室防水HS002 XYZ有限公司 1.2m × 20m 适用于屋面防水HS003 EFG有限公司0.8m × 15m 适用于墙体防水3.4 涂料型防水材料合格证编号供应商产品规格备注TS001 ABC有限公司10kg 适用于地下室防水TS002 XYZ有限公司15kg 适用于屋面防水TS003 EFG有限公司5kg 适用于墙体防水3.5 墙体防水材料合格证编号供应商产品规格备注WS001 ABC有限公司1m × 10m 高分子材料WS002 XYZ有限公司0.8m × 15m 弹性胶水WS003 EFG有限公司0.6m × 20m 涂料型材料3.6 地下室防水材料合格证编号供应商产品规格备注BS001 ABC有限公司1m × 10m 高分子材料BS002 XYZ有限公司0.8m × 15m 沥青材料BS003 EFG有限公司0.6m × 20m 涂料型材料3.7 屋面防水材料合格证编号供应商产品规格备注RS001 ABC有限公司1m × 10m 高分子材料RS002 XYZ有限公司 1.2m × 20m 弹性胶水RS003 EFG有限公司0.8m × 15m 沥青材料4. 结论通过本文档,我们对防水材料的合格证信息进行了清晰汇总,总共列出了不同类别的防水材料的合格证编号、供应商、产品规格和其他重要信息。
工程所需的材料试检验报告及合格证一砌体1 、水泥出厂合格证(含出厂试验报告)复试报告2 、砖(砌块)出厂合格证、出厂检验报告、复试报告只有多孔砖3、砂浆试块试压报告二混凝土1、混凝土外加剂产品合格证、出厂检验报告和复试报告2、预应力孔道灌浆用外加剂产品合格证及进场复验报告3、粉煤灰合格证及进场复验报告4、砂、石料进场复试报告5预制构件、预拌混凝土合格证6、混凝土开盘鉴定7、预拌混凝土运输单8、混凝土土试块试验报告(含拆模强度报告)9、抗渗混凝土试块抗渗试验报告10、混凝土试压报告11、钢筋合格证(出场检验报告)、复试报告12、预应力锚具、夹具和连接器合格证13、钢筋机械连接件合格证14、钢筋机械连接型式检验报告15、焊接材料合格证及复试报告16、其他钢材(钢筋)连接合格证、复试报告注:合格证及复印件应作相应的注明(原件存放处、批号、代表数量、使用部位、人员、日期等)三、装饰1、饰面板(砖)产品合格证、复验报告2、吊顶、隔墙龙骨产品合格证3、门窗产品合格证及复验报告注:特种门窗应有生产许可证书、鉴定证书。
建筑外窗应有三性试验(抗风压性能、空气渗透性能和雨水渗透性能)检测报告。
4、隔墙墙板以及吊顶、隔墙面板产品合格证5、人造木板合格证、甲醛含量复验报告6、玻璃产品合格证、性能检测报告注:安全玻璃应有"三C"认证证书7、室内用大理石、花岗岩、墙地砖及其他无机非金属材料放射性检测报告、天然花岗岩放射性复验报告8、涂料产品合格证、性能检测报告9、裱糊用壁纸、墙布产品合格证、性能检测报告10、软包面料、内衬产品合格证、性能检测报告11、饰面砖后置埋件现场拉拔力强度试验报告12、饰面砖粘结强度试验报告13、室内环境检测报告14、轻质墙板合格证及型式检验报告注:民用建筑工程室内装饰装修材料应有有害物质含量检测报告,防火材料应由有相应资质等级的检测机构出具的检测报告合格证及复印件应作相应的注明(原件存放处、代表数量、使用部位、人员、日期等)四防水保温1、各种防水材料和保温材料合格证、复试报告2、节能、保温检测报告五、地质1、土壤试验报告2、地表土壤氡浓度检测报告3、地基承载力(强度)检测报告4、地基钎探记录5、级配砂石检测报告六给排水阀门、调压装置、消防设备、卫生洁具、给水设备、中水设备、排水设备、采暖设备、热水设备、散热器、锅炉及附属设备、各类开(闭)式水箱(罐)、分(集)水器、安全阀、水位计、减压阀、热交换器、补偿器、疏水器、除污器、过滤器、游泳池水系统设备等应有产品质量合格证及相关检验报告。
广恒公司工程施工技术资料(16)防水材料合格证、试验报告工程名称:开竣工日期:安徽宣城广恒建设工程有限公司制防水材料报验汇总表工程名称:编号:工程材料/构配件/设备报审表工程名称:编号:防水材料的取样(一)防水卷材1、凡进入施工现场的防水卷材应附有出厂检验报告单及出厂合格证,并注明生产日期、批号、规格、名称。
2、同一品种、牌号、规格的卷材,抽样数量为大于1000卷抽取5卷;500~1000卷抽取4卷;100~499卷抽取3卷;小于100卷抽取2卷,进行规格和外观质量检验。
3、对于弹性体改性沥青防水卷材和塑性体改性沥青防水卷材,在外观质量达到合格的卷材中,将取样卷材切除距外层卷头2500mm后,顺纵向切取长度为800mm的全幅卷材试样2块进行封扎,送检物理性能测定;对于氯化聚乙烯防水卷材和聚氯乙烯防水卷材,在外观质量达到合格的卷材中,在距端部300mm处裁取约3m长的卷材进行封扎,送检物理性能测定。
5、胶结材料是防水卷材中不可缺少的配套材料,因此必须和卷材一并抽检。
抽样方法按卷材配比取样。
同一批出厂,同一规格标号的沥青以20吨为一个取样单位,不足20吨按一个取样单位。
从每个取样单位的不同部位取五处洁净试样,每处所取数量大致相等共1kg左右,作为平均试样。
(二)防水涂料1、同一规格、品种、牌号的防水涂料,每10吨为一批,不足10吨者按一批进行抽检。
取2kg样品,密封编号后送检。
2、双组份聚氨酯中甲组份5吨为一批,不足5吨也按一批计;乙组份按产品重量配比相应增加批量。
甲、乙组份样品总量为2kg,封样编号后送检。
(三)建筑密封材料1、单组份产品以同一等级、同一类型的3000支为一批,不足3000支也作为一批。
2、双组份产品以同一等级、同一类型的1吨为一批,不足1吨按一批进行检验;乙组份按产品重量比相应增加批量,样品密封编号后送检。
(四)进口密封材料1、凡进入现场的进口防水材料应有该国国家标准、出厂标准、技术指标、产品说明书以及我国有关部门的复检报告。
防水材料合格证
防水材料合格证是一种证明防水材料质量合格的证明文件。
它通常由产品的生产厂家或第三方检测机构颁发,用于证明该防水材料符合相关的质量标准和设计要求。
防水材料合格证的主要内容包括产品的名称、规格、型号、生产日期、检测日期、检测机构名称、检测项目、检测结果等信息。
其中,检测项目通常包括材料的物理性能、化学性能、耐久性能等方面的指标,如拉伸强度、延伸率、不透水性、耐老化性能等。
检测结果则是对这些指标的测试结果进行评价,通常以“合格”或“不合格”的形式给出。
防水材料合格证的意义在于,它能够证明该防水材料的质量符合相关的国家标准和设计要求,可以有效地防止渗漏和保护建筑结构。
在建筑领域,防水材料的质量对于建筑的安全性和使用寿命具有至关重要的作用。
因此,选择合格的防水材料并确保其质量符合标准是非常重要的。
为了获得防水材料合格证,生产厂家需要向检测机构申请检测,并将产品送至指定的检测机构进行检测。
检测机构会对产品进行全面的检测和评估,并出具相应的检测报告。
如果产品的各项指标均符合标准要求,检测机构将颁发防水材料合格证,并注明相应的技术指标和使用范围。
需要注意的是,防水材料合格证的有效期通常为一定的时间限制,一般为几年。
因此,在选择防水材料时,除了查看合格证外,还需要了解该产品的生产日期和有效期等信息,以确保选择到合格的防水材料。
防水套管合格证
防水套管合格证是指对防水套管进行检测后,符合国家相关标准和要求,获得的合格证书。
防水套管是一种用于保护电线电缆的管状材料,具有防水、防潮、防腐、耐高温等特性,广泛应用于建筑、电力、交通、通讯等领域。
防水套管合格证的重要性在于保证了产品的质量和安全性。
通过检测
和认证,可以确保防水套管符合国家相关标准和要求,具有良好的防水、防潮、防腐、耐高温等性能,能够有效地保护电线电缆,避免因水、潮气、腐蚀等因素导致电线电缆老化、损坏、短路等问题,从而
保障了电力、通讯等领域的正常运行和安全。
防水套管合格证的获得需要进行一系列的检测和认证。
首先,需要进
行外观检查,检查防水套管的表面是否平整、无裂纹、无气泡、无污
渍等问题。
其次,需要进行物理性能测试,包括拉伸强度、断裂伸长率、硬度、耐热性、耐寒性等指标的测试。
最后,需要进行防水性能
测试,包括水压试验、水浸试验、盐雾试验等指标的测试。
只有通过
以上检测和认证,防水套管才能获得合格证书。
防水套管合格证的获得对于生产厂家和消费者都具有重要意义。
对于
生产厂家来说,获得合格证书可以证明其产品质量可靠,提高产品竞
争力,增强市场信誉度。
对于消费者来说,合格证书是购买防水套管的重要依据,可以保证所购买的产品符合国家相关标准和要求,具有良好的防水、防潮、防腐、耐高温等性能,从而保障了电线电缆的安全和稳定运行。
总之,防水套管合格证的获得是保证产品质量和安全性的重要手段,对于生产厂家和消费者都具有重要意义。
在今后的生产和使用中,我们应该更加注重防水套管的质量和安全性,确保电线电缆的正常运行和安全。
防水材料合格证
防水材料合格证是一种重要的质量检测证明,它确保了防水材料的性能和可靠性。
这个证书是由相关部门颁发的,对于使用防水材料的工程项目来说,它具有重要的意义。
防水材料合格证是对防水材料的性能进行评估和验证的证明。
在颁发证书之前,防水材料需要经过一系列严格的测试和检验,以确保其具有良好的防水性能。
这些测试包括材料的耐水性、抗渗透性、抗老化性能等方面的评估,确保材料能够在各种恶劣的环境条件下保持其防水功能。
防水材料合格证对于工程项目的质量控制起到了重要的作用。
在施工过程中,使用符合合格证要求的防水材料,能够有效地防止水渗漏问题的发生。
这不仅能够确保工程的质量和安全,还能够延长工程的使用寿命,降低维修和维护成本。
防水材料合格证还为工程项目提供了法律保障。
在发生质量问题或纠纷时,合格证可以作为证据,为相关方提供法律支持。
这对于各方来说都是非常重要的,可以保护各方的权益,维护工程项目的正常进行。
防水材料合格证是确保防水材料性能和质量的重要证明。
它不仅对工程项目的质量控制起到了关键作用,还为各方提供了法律保障。
在工程建设中,我们应该重视防水材料合格证的作用,确保使用合
格证要求的防水材料,从而保障工程的质量和安全。
防水卷材合格证
防水卷材合格证是指用于建筑施工中防水系统的卷材产品的合格证书。
防水卷材是一种应用于建筑物地下室、屋顶、浴室、厨房等需要防水的部位的材料,其主要作用是保护建筑结构免受水的侵蚀和渗透。
防水卷材合格证通常由经过相关测试和评估的第三方实验室或权威机构颁发,以确认该卷材产品符合相关的国家或行业标准要求。
合格证中会包含以下重要信息:
1. 产品标识:包括防水卷材的名称、型号、生产日期等。
2. 技术指标:详细描述了防水卷材的物理性能、机械性能、化学性能等技术参数,如抗拉强度、伸长率、耐老化性能等。
3. 标准依据:说明该防水卷材产品所符合的国家标准、行业标准或技术规范。
4. 测试结果:列出了对该防水卷材进行的各项测试和评估结果,如抗渗透性能、抗紫外线性能、耐化学药品性能等。
5. 生产单位信息:包括防水卷材制造商的名称、地址、联系方式等。
持有防水卷材合格证的产品可以证明其已经通过了相关测试和评估,符合国家或行业标准的要求,具备一定的质量保证。
在建筑施工中,选择持有合格证的防水卷材产品,可以提高施工质量和防水效果,确保建筑结构的耐久性和安全性。
防水层(SBS)卷材施工及质量验收标准一、质量标准1. 保证项目1。
1 高聚物改性沥青卷材(SBS)卷材和胶结材料,具有产品合格证、质量检验报告、现场抽样复验报告,必须符合设计要求和《建筑工程施工强制性条文》标准的规定.1。
2 卷材防水层及其变形缝、檐口、泛水、水落口、预埋件等处的细部做法,必须符合设计要求和防水工程技术规范。
1.3 卷材防水层严禁有渗漏现象.2.基本项目2.1 铺贴卷材防水层的基层应符合排水要求,平整洁净,无起泡、空鼓和松动现象,阴阳角处应呈圆弧形或钝角,防水层无积水现象。
2。
2 聚氨酯底胶、聚氨酯涂膜防水增补剂涂刷均匀,不得有漏刷和麻点等缺陷,按强制条文要求作雨后或淋水、蓄水检验记录2.3 卷材防水层铺贴和搭接、收头,应符合设计要求和防水工程技术规范,且应粘结牢固,无空裂、损伤、滑移、翘边、起泡、皱折等缺陷。
2。
4 细石混凝土或砂浆保护层附着应牢固,覆盖厚度均匀、平整,不得有空鼓、开裂缺陷;铺贴板块保护层应符合施工规范要求及分项质量验收评定标准。
2。
5 密封材料嵌缝,应符合设计要求,基层处理和嵌缝方法正确。
二、施工准备2.1 主要机具:2。
1.1 电动搅拌器、高压吹风机.2。
1。
2 铁辊、手持压滚、压子、小平铲、铁桶、汽油喷灯、剪刀、钢卷尺、笤帚、小线、彩色粉、粉笔。
2。
2 作业条件:2。
2。
1 技术准备在先,严格按照施工设计图纸要求,编制《防水工程专项施工方案》,并报监理单位、建设单位审批,作业前进行技术交底,防水工程必须由专业施工队伍施工。
2.2。
2 铺贴防水层的基层必须施工完毕,并经养护、干燥,达到一定强度.防水层施工前应将基层表面清除干净,同时进行基层质量验收,合格后方可进行防水层施工。
2.2.3 基层坡度应符合设计要求,不得有空鼓、开裂、起砂、脱皮等缺陷;基层含水率应不大于9%。
2.2。
4 防水层施工按设计要求,准备好卷材及配套辅助材料,存放和操作应远离火源,防止发生事故。