2014年上半年商法学第二次作业
- 格式:doc
- 大小:20.50 KB
- 文档页数:6
商法学(上)作业一、个体工商户与个人独资企业、一人公司的区别个体工商户:是指有经营能力并依照《个体工商户条例》的规定经工商行政管理部门登记,从事工商业经营的公民。
个人独资企业:是指依照《个人独资企业法》在中国境内设立,由一个自然人投资,财产为投资人个人所有,投资人以其个人财产对企业债务承担无限责任的经营实体。
一人公司:是指只有一个自然人股东或者一个法人股东的有限责任公司。
三者的具体区别表现在以下几个方面:1、法律地位不同。
个体工商户:不具有法人资格;个人独资企业:个人独资企业不具有法人资格,只是自然人进行商业活动的一种特殊形态,属于自然人企业范畴;一人公司:符合公司设立条件,是具有完全法人资格的经济实体。
2、出资人不同。
个体工商户:既可以由一个自然人出资设立,也可以由家庭共同出资设立;个人独资企业:出资人只能是一个自然人;一人公司:是由一名自然人股东或一名法人股东投资设立。
3、承担责任的财产范围不同。
个体工商户:根据我国《民法通则》和现行司法解释的规定,就承担的责任性质而言,个体工商户对所负债务承担的是无限清偿责任。
是个人经营的,以个人财产承担;是家庭经营的,以家庭财产承担。
当然,无论是以个人财产还是家庭财产承担责任,都应当保留其生活必需品和必要的生产工具。
个人独资企业:个人独资企业的出资人在一般情况下仅以其个人财产对企业债务承担无限责任,只是在企业设立登记时明确以家庭共有财产作为个人出资的才依法以家庭共有财产对企业债务承担无限责任;一人公司:根据《公司法》规定,一人有限责任公司的股东仅以其投资为限对公司债务承担有限责任。
这也是一人公司作为独立法人实体的一个突出表现。
4、适用法律不同。
个体工商户:依照《民法通则》、《个体工商户条例》的规定设立;个人独资企业:依照《个人独资企业法》设立;一人公司:依据《公司法》设立,并受其调整。
5、税收管理不同。
首先从税收管理上看,税局对个体工商户和个人独资企业的税收管理相对宽松,对建账要求较低,在税款征收方式上主要采用定额或定率征收;而对于一人有限责任公司,要求则严格得多,在税款征收方式上主要采用定率或查账征收。
商法形成性考核册作业2一、单项选择1-5 C C C D C 6-10 B C C B A二、多项选择1 ABD2 ABC3 ABC4 ABD5 BCD6 ABCD7 ABC8 ABC9 ABC 10 ABC三、名词解释1.证券期权交易:是指证券交易当事人为获得证券市场价格波动带来的利益,约定在一定时间内,以特定价格买进或卖出指定证券,或者放弃买进或卖出指定证券的交易。
2.合伙企业分支机构:是指合伙企业在自身营业场所以外设立的,以合伙企业的财产从事本企业核定经营范围内的业务活动的,从属于合伙企业的经营机构。
3.公司债券:是指股份有限公司和有限责任公司依照证券法等法律规定的条件和程序发行的,具有固定面值、偿还期限和利率,承诺期限届满时无条件偿付本金和利息给持券人的一种有价证券,对发行人而言公司债券是融资工具,对购买人而言是投资工具。
4.保险违约责任:是指投保人,被保险人,受益人和保险人因自己的过错致使不能履行或不能完全履行保险合同义务时应承担的法律责任,主要是财产方面的责任。
四、问答题什么是票据抗辩?票据抗辩与民法上抗辩的区别是什么?答:票据债务人对于票据债权人提出的请求,提出某种合法的事由而予以拒绝,称为票据抗辩。
票据抗辩与民法上抗辩的区别:①是否包括否认请求人的权利在内。
民法上的抗辩权仅是对相对人请求权的行使予以对抗,并非彻底否认请求权的存在,例如时效消灭抗辩权;而票据抗辩不仅是对票据债权人请求权的以抗,而且包括了根本否认请求人享有票据权利的抗辩,如票据绝对应记载事项欠缺而绝对无效的抗辩。
②是否可以延续抗辩。
民法—亡的抗辩具有延续性,即使债权转让,债务人对原债权人的抗辩对新债权人仍然有效,并随债本身而始终存在;而票据抗辩因票据为流通证券且为无因证券,故不具有延续性的特点,创造了在流通中保障票据债务履行性的票据抗辩限制原理。
五、案例题1、法院落应当支持久周某的主张。
丙公司临时股东会议的召集程序违法,根据《公司法》规定,周某有权自决议作出之日起60日内请求法院撤销股东大会的决议。
一、单项选择题1.商人应具备的基本条件是( C )。
A.法人B.自然人 c.以实施商行为为常业 D.以他人的名义实施商行为2.甲股份有限公司注册资本为2000万元,公司现有法定公积金800万元,任意公积金400万元。
现该公司拟以公积金700万元转为公司资本,进行增资派股。
为此,公司股东提出以下几种建议,其中符合《公司法》的是( B )。
A.将法定公积金400万元,任意公积金300万元转为公司资本B.将法定公积金300万元,任意公积金400万元转为公司资本c.将法定公积金500万元,任意公积金200万元转为公司资本D.将法定公积金600万元,任意公积金100万元转为公司资本3.某合伙企业办理设立登记,向企业登记机关提交了以下文件,其中不是《合伙企业法》规定必须提交的文件是( C )。
A.合伙申请书B.合伙协议书 c.合伙人的财产状况证明 D.合伙人的身份证明4.根据《合伙企业法》的规定,有限合伙人对企业债务应承担( A )。
A.有眼责任B.无限责任 c.一般连带责任 D.无限连带责任5.以下为A建筑公司破产案件中当事人提出的破产抵销主张,其中不能合法成立的选项是( D )。
A.甲工厂主张抵销23万元万科公司收取我厂141万元预付工程款后,未履行合同即宣告破产在此之前,我厂有23万元给万科公司的结算款,付给的汇票因记载不当被银行退回。
B.乙工厂主张抵销49万元破产案件受理前,万科公司欠我厂设备货款120万元万科公司曾退回一台质量不合格的机器,其巳付价金为49万元,双方达成协议按退货处理。
c.丁公司主张抵销142万元我公司欠万科公司工程款256万元在万科公司破产宣告前,我公司作为保证人向银行偿付了万科公司所欠的142万元债务D.丙公司主张抵销85万元我公司欠万科公司工程款187万元在万科公司破产宣告后,M建材厂将其对万科公司的85万元债权转移到我公司,以抵偿其欠我公司的债务6.破产财产优先拨付破产费用后,按如下顺序清偿。
(0229)《商法学(上)》网上作业题及答案1:第一次作业2:第二次作业3:第三次作业4:第四次作业5:第五次作业6:第六次作业1:[单选题]股份有限公司创立大会必须有(),方可举行。
A:全体发起人出席B:全体认股人出席C:代表股份总数过半数的发起人、认股人出席D:发起人、认股人出席人数占总人数的三分之二以上参考答案:C2:[单选题]下列关于商法基本原则的说法,错误的是()A:商法基本原则具有普遍适用意义B:商法基本原则具有指导意义,因而优先于商法规范适用C:商行为的外观主义是维护交易安全原则的体现D:交易形态定型化是促进交易迅捷原则的要求参考答案:B3:[单选题]在商法各项基本原则的含义中,商事活动的公示主义体现了商法的哪一项基本原则的要求?()A:强化商事组织原则B:维护交易安全原则C:促进交易迅捷原则D:维护交易公平原则参考答案:B4:[单选题]股份有限公司设董事会,其成员的人数为( )A:五人至十九人B:三人至十三人C:七人至二十一人D:三人至十一人参考答案:A5:[单选题]根据我国现行公司法规定,有限责任公司注册资本的最低限额为人民币()。
法律、行政法规对有限责任公司注册资本的最低限额有较高规定的,从其规定。
A:2万元B:3万元C:5万元D:10万元参考答案:B6:[单选题]以募集设立方式设立股份有限公司的,发起人认购的股份不得少于公司股份总数的( );但是,法律、行政法规另有规定的,从其规定。
A:20%B:25%C:30%D:35%参考答案:D7:[单选题]根据我国现行公司法规定,在有限责任公司中全体股东的货币出资金额不得低于公司注册资本的( )A:20%B:30%C:35%D:40%参考答案:B8:[单选题]有限责任公司修改公司章程,必须采用何种表决方式才可以通过?()A:全体股东人数的2/3以上B:所有表决权的2/3以上C:出席股东会所有股东人数的2/3以上D:出席股东会所有股东所持表决权的2/3以上参考答案:B9:[单选题]关于公司国籍的确定方式,我国采用的是哪种方式?()A:股东国籍主义B:公司设立行为地主义C:公司设立准据法主义D:兼采公司设立行为地和公司设立准据法主义参考答案:D10:[单选题]公司与合伙的主要区别是()A:公司的营利性B:公司的法人性C:公司的团体性D:公司的合法性参考答案:B11:[单选题]甲公司和乙公司决定合并成立新的公司,名称仍沿用甲公司的名称,下列关于乙公司的债务承担说法正确的是()A:由新成立的甲公司承担B:由乙公司自己承担C:由原来的甲公司承担D:由新成立的甲公司和乙公司承担连带责任参考答案:A12:[单选题]担任破产清算的公司的董事长、经理,对该公司的破产负有个人责任的,自该公司破产清算完结之日起未逾()年的,不能担任公司的董事、监事。
2014年上半年商法学第一次作业第一篇:2014年上半年商法学第一次作业复查测验提交: 2014年上半年商法学第一次作业.课程商法学测试 2014年上半年商法学第一次作业分数得 100 分,满分 100 分已用时间 1 分钟。
说明问题 1.得 2 分,满分 2 分商事组织就是人们为从事商品生产和交换而结成的经济实体。
答案所选答案:对.问题 2.得 2 分,满分 2 分证券交易当事人买卖的证券可以采用纸面形式或者国务院证券监督管理机构规定的其他形式。
答案所选答案:对.问题 3.得 2 分,满分 2 分有限责任公司的股东会由各股东按出席人数行使表决权。
答案所选答案:错.问题 4.得 2 分,满分 2 分本票的基本当事人有出票人与收款人。
答案所选答案:对.问题 5.得 2 分,满分 2 分董事、高级管理人员不可以兼任监事。
答案所选答案:对.问题 6.得 2 分,满分 2 分管理人经债权人会议许可,可以聘用必要的工作人员。
答案所选答案:错.问题 7.得 2 分,满分 2 分商法渊源不包括商事惯例。
答案所选答案:错.问题 8.得 2 分,满分 2 分清算期间,公司不可以开展新的经营活动。
答案所选答案:对.问题 9.得 2 分,满分 2 分人民法院裁定受理破产申请的,应当同时指定管理人。
答案所选答案:对.问题 10.得 2 分,满分 2 分证券的发行、交易活动,必须实行公开、公平、公正的原则。
答案所选答案:对.问题 11.得 2 分,满分 2 分除合伙协议另有约定或者经全体合伙人一致同意外,合伙人不得同本合伙企业进行交易。
答案所选答案:对.问题 12.得 2 分,满分 2 分合伙人之间有关利润和亏损的分担比例对债权人具有约束力。
答案所选答案:错.问题 13.得 2 分,满分 2 分在我国,证券业和银行业、保险业不可以混业经营。
答案.问题 14.得 2 分,满分 2 分无民事行为能力人在票据上签章的,其签章无效,而且因此影响其他签章的效力。
考生答题情况--------------------------------------------------------------------------------作业名称:商法学第二次作业出卷人:SA作业总分:100 通过分数:60起止时间:2013-12-9 12:28:57 至2013-12-9 12:40:11学员姓名:12030111497 学员成绩:88标准题总分:100 标准题得分:87.5详细信息:题号:1 题型:单选题(请在以下几个选项中选择唯一正确答案)本题分数:3.12内容:以下票据行为中()是基本票据行为。
A、背书B、出票C、承兑D、付款学员答案:B本题得分:3.12题号:2 题型:单选题(请在以下几个选项中选择唯一正确答案)本题分数:3.12内容:下列有关票据权利的表述,哪些是不正确的?()A、持票人行使票据权利,应当按照法定程序在票据上签章并出示票据B、票据权利是专指持票人向票据债务人请求支付票据金额的权利,包括付款请求权和追索权C、票据权利在持票人自票据到期日起二年内不行使而消灭D、持票人对出票人的票据权利,自出票日起6个月内不行使而消灭学员答案:D本题得分:3.12题号:3 题型:单选题(请在以下几个选项中选择唯一正确答案)本题分数:3.12内容:取得票据但不享有票据权利的情形是()A、恶意取得票据B、无偿取得票据C、因背书转让而取得票据D、因单纯交付而取得票据学员答案:A本题得分:3.12题号:4 题型:单选题(请在以下几个选项中选择唯一正确答案)本题分数:3.12 内容:以下关于票据变造的效力的表述中,不正确的是()A、票据上的任何变造都会使票据无效B、在变造之前签章的人,对原记载事项负责C、在变造之后签章的人,对变造后的记载事项负责D、不能辨别签章是在变造前还是变造后所为的,视为在变造前所为学员答案:A本题得分:3.12题号:5 题型:单选题(请在以下几个选项中选择唯一正确答案)本题分数:3.12 内容:依《票据法》的规定,下列有关汇票记载事项的哪一表述是正确的? ( )A、汇票上未记载付款日期的,为出票后1个月内付款B、汇票上未记载付款地的,出票人的营业场所、住所或经常居住地为付款地C、汇票上未记载收款人名称的可予补记D、汇票上未记载出票日期的,汇票无效学员答案:D本题得分:3.12题号:6 题型:单选题(请在以下几个选项中选择唯一正确答案)本题分数:3.12 内容:汇票出票行为的绝对必要记载事项不包括()A、出票地B、出票日期C、收款人名称D、付款人名称学员答案:A本题得分:3.12题号:7 题型:单选题(请在以下几个选项中选择唯一正确答案)本题分数:3.12 内容:见票后定期付款的汇票持票人向付款人提示承兑的期间为()A、自出票日起10日内B、自出票日起1个月内C、自出票日起20日内D、汇票到期日前1个月内学员答案:B本题得分:3.12题号:8 题型:单选题(请在以下几个选项中选择唯一正确答案)本题分数:3.12 内容:见票即付汇票的付款请求权,自()不行使,其权利归于消灭。
商法-票据法考试试题及解析(二)一、单选题(本大题33小题.每题1.0分,共33.0分。
请从以下每一道考题下面备选答案中选择一个最佳答案,并在答题卡上将相应题号的相应字母所属的方框涂黑。
)第1题票据债务人甲是美国人,2002年10月甲在法国签发了一张付款地在意大利的汇票,后因为依照美国的法律,甲签发票据时为无民事行为能力人,持票人和甲对票据效力的认识不同发生纠纷,在中国提起诉讼。
依照中国和法国的法律,甲为完全行为能力人,而依照意大利的法律甲是限制民事行为能力人,则中国法院应当按照何国法律认定甲的民事行为能力?( )A 按照美国法律认定甲为无民事行为能力人B 按照法国法律认定甲为完全民事行为能力人C 按照意大利法律认定甲为限制民事行为能力人D 按照中国法律认定甲为完全民事行为能力人【正确答案】:C【本题分数】:1.0分【答案解析】[解析] 根据《票据法》第96条规定,票据债务人的民事行为能力,适用其本国法律。
票据债务人的民事行为能力,依照其本国法律为无民事行为能力或者为限制民事行为能力而依照行为地法律为完全民事行为能力的,适用行为地法律。
第2题依票据法原理,票据被称为无因证券,其含义是指什么?( )A 取得票据无需合法原因,即使是盗窃而得的票据,持票人也享有票据权利B 票据权利以票面记载为准,即使票据上记载的文义与记载人的真实意思有出入,也要以该记载为准C 占有票据即能行使票据权利,不问占有该票据的原因关系和资金关系D 当事入签发、转让、承兑等票据行为须依法定形式进行【正确答案】:C【本题分数】:1.0分【答案解析】[解析] 票据的无因性是指权利人享有票据权利只以持有票据为必要,至于其取得票据的原因在所不问,即使这种原因关系无效,对票据关系也不发生影响。
但这并不是说可以非经合法方式取得票据。
《票据法》第12条规定,以欺诈、偷盗或者胁迫等手段取得票据的,或者明知有前列情形,出于恶意取得票据的,不得享有票据权利。
绝密★考试结束前全国2014年4月高等教育自学考试商法(二)试题课程代码:00995请考生按规定用笔将所有试题的答案涂、写在答题纸上。
选择题部分注意事项:1.答题前,考生务必将自己的考试课程名称、姓名、准考证号用黑色字迹的签字笔或钢笔填写在答题纸规定的位置上。
2.每小题选出答案后,用2B铅笔把答题纸上对应题目的答案标号涂黑。
如需改动,用橡皮擦干净后,再选涂其他答案标号。
不能答在试题卷上。
一、单项选择题(本大题共25小题,每小题1分,共25分)在每小题列出的四个备选项中只有一个是符合题目要求的,请将其选出并将“答题纸”的相应代码涂黑。
错涂、多涂或未涂均无分。
1.下列选项中,可以作为商号使用的是A.和B.北京C.腾飞D.有限公司2.下列主体中,依法可以作为个人独资企业投资人的是A.自然人B.国家机关C.社会团体D.企业法人3.某有限合伙企业在经营期间吸收甲为有限合伙人。
甲对入伙前该企业债务的责任是A.不承担责任B.承担无限连带责任C.以其认缴的出资额为限承担责任D.以其实缴的出资额为限承担责任4.2011年1月,甲、乙、丙设立一普通合伙企业。
协议约定由甲执行合伙企业事务,对外代表合伙企业,但甲签订超过5万元的购销合同时应经其他合伙人同意。
5月,甲擅自以合伙企业的名义与善意第三人签订了金额为6万元的购销合同。
该合同应属于A.有效合同B.无效合同C.效力待定的合同D.可以变更或撤销的合同5.股份有限公司股东大会的性质是A.咨询机构B.监督机构C.权力机构D.执行机构6.国有独资公司董事长的法定产生方式是A.公司章程确定B.股东和职工协商C.职工代表大会选举D.国有资产监督管理机构委派7.某股份有限公司采取募集方式设立,确定其成立日期的依据是A.召开创立大会之日B.营业执照签发之日C.发布成立公告之日D.发行的股份的股款全部募足之日8.有限责任公司发生下列行为时,依法不需要通知债权人的是A.合并B.分立C.增加注册资本D.减少注册资本9.申请人对人民法院驳回其破产申请的裁定不服的,有权向上一级人民法院提起上诉,上诉期限为自裁定送达之日起A.7日内B.10日内C.15日内D.1个月内10.根据我国《企业破产法》,企业破产的最根本原因是A.持续亏损B.企业无法继续经营C.企业经营管理不善D.不能清偿到期债务11.人民法院受理破产案件后,对债务人财产的其他民事执行程序应当采取的处理方式是A.中止B.终止C.继续进行D.与破产程序合并12.当事人采用格式条款方式签订合同的,如果在履行中,当事人对其中某条款的理解发生争议,并且对该条款通常有两种以上解释时,依法应采取的处理方式是A.该条款无效B.由法院从公平角度作出裁定C.采用有利于格式条款提供方的理解D.采用有利于非格式条款提供方的理解13.有效的承诺应当在要约的有效期内传达到要约人。
2014年10月全国自考商法(二)考前密卷00995(含答案)一、单项选择题(本大题共25小题,每小题1分,共25分)在每小题列出的四个备选项中只有一个是符合题目要求的,请将其代码填写在题后的括号内。
错选、多选或未选均无分。
第1题合伙企业成立日期为【】A. 合伙协议签订之日B. 合伙企业营业执照领取之日C. 合伙企业营业执照签发之日D. 合伙企业出资到位之日【正确答案】 C【你的答案】本题分数1分第2题新入伙的普通合伙人对入伙前合伙企业的债务【】A. 无须承担任何责任B. 以出资额为限承担责任C. 承担无限连带责任D. 承担补充责任【正确答案】 C【你的答案】本题分数1分第3题李某为一合伙企业的有限合伙人,在合伙企业经营两年后,他声明退伙。
则对于其退伙前发生的企业债务,李某【】A. 不再承担任何责任B. 承担无限连带责任C. 以设立合伙企业时的出资额为限承担责任D. 以退伙时从合伙企业中取回的财产承担责任【正确答案】 D【你的答案】本题分数1分第4题王某7月15日接到欠其50万元货款的某合伙企业的解散通知书,则他最晚在哪一天向清算人申报债权【】A. 8月14日B. 8月29日C. 7月25日D. 9月13日【正确答案】 A【你的答案】本题分数1分第5题人民法院受理破产申请后,债权人申报债权的最长期限为自法院发布公告之日起【】A. 6个月B. 4个月C. 3个月D. 30日【正确答案】 C【你的答案】本题分数1分第6题关于承诺的生效,下列说法中错误的是【】A. 承诺自发出之日起生效B. 承诺自通知到达要约人时生效C. 承诺不需要通知的,可根据交易习惯确定生效D. 承诺不需要通知的,可根据要约的要求作出承诺的行为时生效【正确答案】 A【你的答案】本题分数1分第7题甲某为乙某的债权提供了担保,乙某未通知甲某便同意其债务人将部分债务转让,则【】A. 甲某对全部债务都不再承担保证责任B. 甲某仍要对全部债务承担保证责任C. 甲某仍应对未转让的债务承担保证责任D. 甲某可解除甲、乙之间的保证合同【正确答案】 C【你的答案】本题分数1分第8题票据的制作必须依据票据法规定的方式进行,这体现了票据的【】A. 文义性B. 有因性C. 要式性D. 设权性【正确答案】 C【你的答案】本题分数1分第9题出票人属于票据关系中的【】A. 权利主体B. 义务主体C. 无利害关系主体D. 关系主体【正确答案】 B【你的答案】本题分数1分第10题 A公司与B公司合并成为C公司,则A公司原来所欠的债务【】A. 仍由A公司承担B. 由A公司与B公司按比例承担C. 由C公司承担D. 由A公司与B公司连带承担【正确答案】 C【你的答案】本题分数1分第11题甲、乙、丙三人于2007年设立了一股份有限公司,注册资本为800万元,经营半年后,丙将其股份转让给丁,2008年发现甲作为出资的机器明显低于公司章程所定的份额,则应当由【】A. 甲补交差额,乙、丙、丁承担连带责任B. 甲补交差额,乙、丙承担连带责任C. 甲补交差额,乙、丁承担连带责任D. 甲补交差额,其他股东无任何责任【正确答案】 B【你的答案】本题分数1分第12题下列情况中属于票据相对丧失的是【】A. 票据被烧毁B. 票据被洗成纸泥C. 票据被机器剪成纸屑D. 持票人不慎丢失票据【正确答案】 D【你的答案】本题分数1分第13题甲欠乙5 000元,已届清偿期,甲对丙享有1万元的到期债权,并且一直未行使其权利,乙多次请求甲偿还债务,甲屡次以无钱还债来开脱,此时,乙【】A. 有权以自己的名义请求丙偿还1万元债务B. 有权以自己的名义请求丙偿还5 000元债务C. 有权以甲的名义请求丙偿还1万元债务D. 有权以甲的名义请求丙偿还5 000元债务【正确答案】 B【你的答案】本题分数1分第14题下列当事人中能够作保证人的是【】A. 医院B. 国家机关C. 经授权的企业法人的分支机构D. 学校【正确答案】 C【你的答案】本题分数1分第15题若票据上有伪造的签章,则【】A. 整个票据作废B. 被伪造人对此不承担法律责任C. 伪造人要承担票据责任D. 真实签章人无须对自己的票据行为负责【正确答案】 B【你的答案】本题分数1分第16题破产案件中第一次债权人会议的召集者是【】A. 人民法院B. 全体债权人C. 债权人委员会D. 债权人会议主席【正确答案】 A【你的答案】本题分数1分第17题和解协议草案的通过【】A. 须经出席债权人会议的有表决权的债权人2/3以上多数同意B. 只需出席债权人会议的债权人过半数同意即可C. 只需由出席债权人会议的债权人1/3以上同意即可D. 出席会议的有表决权的债权人过半数同意,并且其所代表的债权额占无财产担保债权总额的2/3以上【正确答案】 D【你的答案】本题分数1分第18题证券上市交易后依法应定期披露的信息有中期报告和【】A. 短期报告B. 长期报告C. 临时报告D. 年度报告【正确答案】 D【你的答案】本题分数1分第19题募集设立方式在我国只适用于【】A. 有限责任公司B. 股份有限公司C. 国有独资公司D. 个人独资企业【正确答案】 B【你的答案】本题分数1分第20题被宣告破产的债务人称为【】A. 重整人B. 破产人C. 清算人D. 管理人【正确答案】 B【你的答案】本题分数1分第21题破产人无财产可供分配的,管理人应当【】A. 自行终结破产程序B. 与债权人会议协商终结破产程序C. 与破产人协商终结破产程序D. 请求人民法院裁定终结破产程序【正确答案】 D【你的答案】本题分数1分第22题甲与乙签订了一份买卖合同,由甲卖给乙一辆汽车,价格为30万元。
2014年自考商法(二)测试卷2012年自考商法(二)预测试卷及答案第一部分必答题(本部分包括第一、二、三题,每题20分,共60分)一、本题包括1-20二十个小题,每小题1分,共20分。
在每小题给出的四个选项中只有一项是符合题目要求的,把所选项前的字母填在括号内。
1.在光船租赁期间,负责船舶的保养、维修的是( )A.出租人B.船长C.承租人D.托运人2.下列情况中属于票据相对丧失的是( )A.票据被烧毁B.票据因填写错误而被拒付C.票据被机器剪成纸屑D.持票人不慎丢失票据3.根据我国有关的法律法规规定,上市公司对发行股票所募资金必须按照招股说明书所列资金用途使用,改变招股说明书所列用途,必须经过以下哪一机构的批准( ) A.董事会B.股东大会C.监事会D.总经理4.下列不属于证券发行的客体的是( )A.股票B.公司债券C.政府债券D.支票5.下列情况下属于《海商法》规定的船舶碰撞的是( )A.船撞码头B.内河船之间的碰撞C.海船与灯船碰撞D.海船与另一船舶的锚相碰6.以下不属于我国现行的国内船舶保险合同承保范围的是( )A.在我国内水运输的船舶B.在我国沿海运输的船舶C.在我国内水用于客运的普通船舶D.在我国沿海作业的石油钻探船7.合伙人的基本义务是( )A.在合伙关系存续期间,不得分割合伙企业的财产B.未经同意不得转让其份额C.按照合伙协议要求的出资方式、份额、期限向合伙企业出资D.未经同意不得将财产份额出让8.以下关于公司股权的说法正确的是( )A.公司股东的投资行为所形成的权利不一定是股权B.股权并不是一种独立的财产权C.股东的股权与公司的所有权相冲突D.股权具有一定的身份性质9.免责的债务承担的效力不包括( )A.债务人脱离合同关系,而由义务受让人直接向债权人承担债务B.债务人基于合同关系享有的对于债权人的抗辩权移归义务受让人C.从属于主债务的从债务不移转给义务受让人负担D.原债务人对义务受让人的履行不负担保责任10.以下制度中不适用于支票的是( )A.保证制度B.背书制度C.转让制度D.付款制度11.远期汇票的付款请求权的时效期间为自票据到期日起( )A.6个月B.2年C.3个月D.1年12.下列关于分公司说法正确的是( )A.分公司有独立的企业法人资格B.分公司对外承担独立的民事责任C.分公司又能被称为子公司D.分公司是本公司的分支机构,不是独立的公司13.订约一方当事人向他人作出的希望以一定条件缔结合同的意思表示是( )A.要约邀请B.要约C.承诺D.提议14.以下说法正确的是( )A.有限责任公司和股份有限公司成立后,都应当向股东签发出资证明书B.我国公司法采用法定资本制,公司注册资本为公司实收的股本总额C.我国公司法规定,股份有限公司的设立和合并均要由国务院授权部门或省级人民政府授权的部门审批D.在我国并不存在一人公司15.作为一种射幸合同,保险合同具有特征是( )A.射幸合同与交换合同不同,它实质上不是一种协议B.射幸合同的一方当事人所买到的只是一个机会C.财产保险合同是一种射幸合同,而人身保险合同则不是射幸合同D.从承保总体来看,保险合同不存在必然性16.受害人基于损失发生的同一原因而获得利益时,在其应得的损害赔偿额中应扣除其所获得的利益部分的规则叫( )A.合理预见规则B.减轻损失规则C.损益相抵规则D.完全赔偿原则17.我们通常意义上所说的狭义证券仅指( )A.有价证券B.无价证券C.货币证券D.资本证券18.在通常情况下,因不可抗力导致船舶不能在约定的目的港卸货时,船长将货物卸在邻近港口或地点的做法,视为( )A.已履行合同B.未履行合同C.根本违反合同D.部分履行合同19.根据《中华人民共和国公司法》的规定,公司合并时,应当在法定期限公告,正确的做法是( )A.在作出合并协议的10日内在报纸上至少公告3次B.在作出合并决议的30日内在报纸上公告1次C.在合并各方签订合并决议之日起30日内在报纸上至少公告3次D.在作出合并决议之日起30日内在报纸上至少公告3次20.以船舶、航空器、车辆作抵押的,办理的抵押登记的部门为( )A.企业的行政主管部门B.财产所在地的工商行政主管部门C.上述运输工具的登记部门D.抵押人所在地的立法部门二、本题包括21- 24四个小题,共20分。
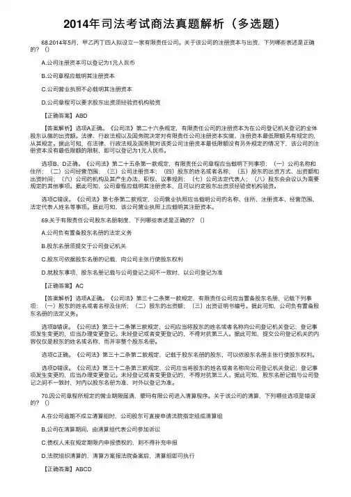
2014年司法考试商法真题解析(多选题)68.2014年5⽉,甲⼄丙丁四⼈拟设⽴⼀家有限责任公司。
关于该公司的注册资本与出资,下列哪些表述是正确的?()A.公司注册资本可以登记为1元⼈民币B.公司章程应载明其注册资本C.公司营业执照不必载明其注册资本D.公司章程可以要求股东出资须经验资机构验资【正确答案】ABD【答案解析】选项A正确。
《公司法》第⼆⼗六条规定,有限责任公司的注册资本为在公司登记机关登记的全体股东认缴的出资额。
法律、⾏政法规以及国务院决定对有限责任公司注册资本实缴、注册资本最低限额另有规定的,从其规定。
据此可知,在法律、⾏政法规及国务院对该类公司注册资本最低限额没有另外规定的情况下,该公司的注册资本没有最低限额的限制,即可以登记为1元⼈民币。
选项B、D正确。
《公司法》第⼆⼗五条第⼀款规定,有限责任公司章程应当载明下列事项:(⼀)公司名称和住所;(⼆)公司经营范围;(三)公司注册资本;(四)股东的姓名或者名称;(五)股东的出资⽅式、出资额和出资时间;(六)公司的机构及其产⽣办法、职权、议事规则;(七)公司法定代表⼈;(⼋)股东会会议认为需要规定的其他事项。
据此可知,公司章程应载明其注册资本,且可以约定股东出资须经验资机构验资。
选项C错误。
《公司法》第七条第⼆款规定,公司营业执照应当载明公司的名称、住所、注册资本、经营范围、法定代表⼈姓名等事项。
据此可知,该公司营业执照上应载明其注册资本。
69.关于有限责任公司股东名册制度,下列哪些表述是正确的?()A.公司负有置备股东名册的法定义务B.股东名册须提交于公司登记机关C.股东可依据股东名册的记载,向公司主张⾏使股东权利D.就股东事项,股东名册记载与公司登记之间不⼀致时,以公司登记为准【正确答案】AC【答案解析】选项A正确。
《公司法》第三⼗⼆条第⼀款规定,有限责任公司应当置备股东名册,记载下列事项:(⼀)股东的姓名或者名称及住所;(⼆)股东的出资额;(三)出资证明书编号。
Case 1: 500dollarsIn this case, the contract between the Samir and shopkeeper is not exist. Because they miss one important document which is agreement.The essential elements of a contract refers to: 1, At least two contracting parties. 2, There must be agreement legally recognized as such. 3, The parties must have legal relationship or legal obligations between them. 4, The consideration for the contract is made under seal.It means if an offer is made then the acceptance must meet the offer. The golf club in the display window is only an “offer invitation”, but not an “offer”, so accept the invitation is not enough to constitute an agreement. The offer is sending by the consumer, but the owner have the right to accept or reject them (in the civil contract both parties have the equal rights). Although the customer did make an offer but the owner did not accept, so there is no offer between them.Pharmaceuticl society of Great Britain v Boots The Chemists (1952)The Pharmacy and Poisons Act 1933 required the sale of a listed poison to be supervised by a registered pharmacist.The question is when the “sale” took place and the answer depended on whether the display of goods on the shelves was as “offer” legally speaking or merely a “willingness to negotiate”. At last the court ruled that the offer was acceptance when the customer gave the goods to the counter and acceptance would be made where a registered pharmacistwas present.Case 2:ABC1: Restrictive Covenants are contracts which restrict the liberty to work or trade and are void unless restriction can be shown to be reasonable to both parties involved and to the general public,When employer seeks an “interdict” forbidding the employee to break the agreement in which some restriction being placed on his future employment or trade, the factors should be considered: extent of the restriction in terms of area and population of the area. Extent of the restriction in terms of time. How common the business concerned is. The nature of the job the employee was doing. In this case, five years is too long for Tom, so the contract is ineffectually.Bluebell Apparel Let v Dickinson (1980)As first Dickinson was employed by the Bluebell, and he promised he would not work for any business competitors within 2 years if he leave Bluebell. But Dickinson left and took up employment with Levi Strauss. Bluebell applied to court for an interdict to stop Dickinson going to work for their main rival when he had knowledge of trade secrets. At last the court held that the restriction was fair because the nature of Dickinson’s job was such that he would be in a position to harm his ex-employees.。
《商法二》试题及答案总分:100分题量:50题一、单选题(共50题,共100分)1.商法从根本上看属于A.伦理性的法B.经济法C.私法D.公法正确答案:C本题解析:暂无解析2.在我国,股份有限公司申请股票上市要求其股本总额不少于人民币A.1000万元B.3000万元C.5000万元D.6000万元正确答案:C本题解析:暂无解析3.动产质押合同的生效时间是A.自质押合同签订时B.自质押物移交于质权人占有时C.自公证部门公证时D.自主合同生效时正确答案:B本题解析:暂无解析4.合同订立后,合同权利义务可以转让,以下关于合同权利、义务转让表述正确的是A.合同权利转让要通知债务人并经债务人同意B.合同权利转让不必通知债务人C.合同义务转让要通知债权人并经债权人同意D.合同义务转让只须通知债权人正确答案:C本题解析:暂无解析5.票据的制作必须依据票据法规定的方式进行,这体现了票据的A.文义性B.有因性C.设定性D.要式性正确答案:D本题解析:暂无解析6.下列选项中仅属于汇票的票据行为的是A.出票B.承兑C.背书D.保证正确答案:B本题解析:暂无解析7.下列对合伙企业表述正确的是A.合伙企业具有独立的法人资格B.合伙企业以合伙人之间相互信任为基础C.合伙企业以合伙人之间订立的合伙协议为基础D.合伙企业以合伙人共同制定的合伙企业的章程为基础正确答案:C本题解析:暂无解析8.下列商人中承担连带责任的是A.法定商人B.商合伙C.任意商人D.注册商人正确答案:B本题解析:暂无解析9.对外执行合伙事务的合伙人与合伙企业及其他合伙人之间的关系为A.代表关系B.代理关系C.信托关系D.双向代理关系正确答案:B本题解析:暂无解析10.下列可以作为我国有限责任公司合法出资的是A.机器设备B.著作权C.劳务D.债权正确答案:A本题解析:暂无解析11.经纪类证券公司只能从事特定的业务,即A.证券自营业务B.证券承销业务C.证券投资咨询业务D.证券代理买卖业务正确答案:D本题解析:暂无解析12.下列合同中属于无效合同的是A.无权代理人签订的合同B.显失公平的合同C.无民事行为能力人签订的合同D.乘人之危的合同正确答案:C本题解析:暂无解析13.以下关于商号权表述正确的是A.向商标管理部门申请后获得的权利B.不可转让的权利C.仅具有财产性的权利D.在管辖地登记机关依法登记后获得的权利正确答案:D本题解析:暂无解析14.商业登记是A.要式法律行为B.不要式法律行为C.诺成性法律行为D.实践性法律行为正确答案:A本题解析:暂无解析15.公司作为企业法人,其根本目的是A.实现营利最大化B.保持公司持续发展C.扩大企业发展规模D.占有较大市场份额正确答案:A本题解析:暂无解析16.公司的成立行为不同于公司的设立行为,以下属于公司成立行为的是A.草拟公司章程B.在公司章程上签字、盖章C.出资人订立出资协议D.登记管理部门登记正确答案:D本题解析:暂无解析17.破产财产是用于破产清算时分配给破产债权人的财产,以下属于破产财产的是A.债务人享有使用权的财产B.债务人享有使用权的财产C.设定了担保物权,但担保物权价款超过了所担保的债务数额的财产D.破产企业的债权,但破产财产分配时未收回的财产正确答案:C本题解析:暂无解析18.股份有限公司股票可以转让,以下关于股票转让表述正确的是A.发起人持有的本公司股票,在公司存续期间不得转让B.任何持有人都可以将所持有的公司股票自由转让C.公司负债人持有的本公司股票,在公司任职期内不得转让D.公司职工持有的本公司股票,在发行股票上市时可以同时上市转让正确答案:C本题解析:暂无解析19.下列选项中属于要约的是A.拍卖公告B.招股说明书C.招标公告D.投标正确答案:D本题解析:暂无解析20.我国《海商法》中所指的船舶不包括A.海上客轮B.海上货轮C.船锚D.海上缉私艇正确答案:D本题解析:暂无解析21.A与燃气公司订立了供气合同,但A自2004年1月1日至2004年12月31日未交款,期间2004年6月1日,气费价格上调,此时A应当A.按新价交款B.按原价交款C.6月1日前按原价交款,6月1日后按新价交款D.由当事人协商交款正确答案:A本题解析:暂无解析22.下列选项中,属于第三者责任险中的第三人的是A.甲开单位的汽车与正在路边行走的乙相撞,乙是第三人B.甲开单位的汽车与乙开的汽车相撞,甲是第三人C.甲开朋友的汽车撞上路边的行道树,甲是第三人D.甲开单位的汽车撞上路边的行道树,该单位是第三人正确答案:A本题解析:暂无解析23.公示催告程序适用的票据是A.用于支取现金的票据B.可以背书转让的票据C.无记名票据D.被拒绝付款的票据正确答案:B本题解析:暂无解析24.商法上的时效制度属于A.诉讼时效B.取得时效C.特殊时效D.消灭时效正确答案:D本题解析:暂无解析25.股份有限公司因经营需要决定分立时,公司股东大会通过该决议必须由A.全体股东所持表决权的二分之一以上通过B.全体股东所持表决权的三分之二以上通过C.全体股东一致通过D.出席会议的股东所持表决权的三分之二以上通过正确答案:D本题解析:暂无解析26.以下关于商人的商事能力表述正确的是A.商人的商事能力无需特别的法定程序赋予B.具有民事行为能力的人一定具有商事行为能力C.不同的商人根据商业登记的营业范围而具有不同的商事能力D.商事行为能力的起止时间与民事权利能力的起止时间相同正确答案:C本题解析:暂无解析27.根据我国《合伙企业法》,合伙人应当是A.限制民事行为能力人B.完全民事行为能力人C.企业法人D.机关法人正确答案:B本题解析:暂无解析28.我国《公司法》规定的公司设立的方式主要是A.核准设立B.发起设立和募集设立C.特许设立D.登记设立正确答案:B本题解析:暂无解析29.由外国公司向中国政府提出申请,在中国境内设立的组织中,具有法人资格的是A.分公司B.子公司C.分支机构D.办事机构正确答案:B本题解析:暂无解析30.下列证券属于我国《证券法》调整的对象的是A.本票B.股票C.提单D.汇票正确答案:B本题解析:暂无解析31.某公司经批准可以向社会公开发行票面总值人民币l亿元的股票,该公司依法司以采取的具体发行方式是A.委托一家证券公司承销B.委托承销团承销C.该公司自己直接向投资者销售D.委托银行承销正确答案:A本题解析:暂无解析32.质押权作为一种担保物权,其成立的要件是A.当事人达成合意B.交付质物C.当事人订立书面合同D.当事人的书面合同办理了公证正确答案:B本题解析:暂无解析33.票据伪造的法律后果是A.被伪造人承担票据责任B.伪造人承担票据责任C.伪造人承担民事赔偿责任D.被伪造人承担连带民事赔偿责任正确答案:C本题解析:暂无解析34.我国《海商法》对船舶碰撞采用的是A.严格责任B.过失责任C.推定过失责任D.担保责任正确答案:B本题解析:暂无解析35.企业依法可以使用A.一个商号B.两个商号C.三个商号D.四个商号正确答案:A本题解析:暂无解析36.公司登记机关依法应对公司进行年度检验,每年年检的截止时间A.1月30日B.2月30日C.3月30日D.4月30日正确答案:D本题解析:暂无解析37.下列关于股份有限公司股份转让表述正确的是A.以自由转让为前提,因此任何持有者都可以自由转让其持有的股份B.发起人持有的公司的股份自公司成立之日起5年内不得转让C.公司的董事、经理、监事持有的本公司的股份3年内不得转让D.公司不能充当本公司股票的受让人正确答案:D本题解析:暂无解析38.合同成立的含义是指A.合同不存在瑕疵B.合同产生法律效力,对当事人具有约束力C.合同经过公证D.当事人达成合意正确答案:D本题解析:暂无解析39.汇票出票行为的款式中属于相对应当记载事项的是A.出票人签章B.确定的金额C.出票日期D.付款日期正确答案:D本题解析:暂无解析40.以下公约和海商法采用“完全过失责任制”或“推定过失责任制”的是A.《海牙规则》B.《维斯比规则》C.《汉堡规则》D.中国《海商法》正确答案:C本题解析:暂无解析41.当保险凭证的内容与保险单的内容不一致时的处理方式应是A.以保险凭证规定的内容为准B.以保险单规定的内容为准C.由保险人确定内容D.以有利于投保人的理解确定内容正确答案:A本题解析:暂无解析42.我国《证券法》的基本原则是A.保护投资者合法权益原则B.效益原则C.优先保护证券发行人合法利益原则D.过错责任原则正确答案:A本题解析:暂无解析43.商行为的代理制度有自己显著的特点,其主要表现是A.代理人在实施代理行为时,未显示被代理人的名义,其行为的结果对被代理人不发生法律效力B.所有的无权代理行为和越权部分的代理行为都无效C.代理权的存在以被代理人的存在为前提D.代理人在不违背被代理人授权本意的范围内,可以实施未被直接授权的商行为正确答案:D本题解析:暂无解析44.修改公司章程,必须有A.三分之二以上的股东通过B.过半数的股东通过C.三分之二以上有表决权的股东通过D.过半数有表决权的股东通过正确答案:C本题解析:暂无解析45.具有船舶优先权的海事请求事项有多项,在以下事项中,属于“在同一优先项目中,如有两个请求,应当不分先后,同时受偿。
(0329)《商法学》[下]网上作业题及答案1:第一次作业2:第二次作业3:第三次作业4:第四次作业5:第五次作业6:第六次作业1:[单选题]甲委托乙代理进行票据行为,但是乙因疏忽未在票据上表明甲为被代理人,而只是签署了自己的名字。
请问,该票据责任如何承担?()A:由甲承担B:由乙承担C:由甲乙共同承担,负连带责任D:由甲承担,造成损失的,可以向乙追偿参考答案:B2:[单选题]依据我国票据法规定,在背书转让汇票时未记载日期的,视为在什么时候背书?()A:出票日B:汇票提示承兑日之前C:汇票提示付款日之前D:汇票到期日前参考答案:D3:[单选题]依我国票据法规定,持票人对支票出票人的权利,自出票日起()内不行使而消灭A:3个月B:6 个月C:1年D:2年参考答案:B4:[单选题]以被保险人死亡为给付保险金条件的合同,自合同成立或者合同效力恢复之日起()内,被保险人自杀的,保险人不承担给付保险金的责任,但被保险人自杀时为无民事行为能力人的除外。
A:1年B:2年C:3年D:4年参考答案:B5:[单选题]下列关于保险与储蓄的说法中,错误的是()A:储蓄可以单独地、个别地进行,保险则必须靠多数人的互相共济才能实现B:储蓄在给付与反给付之间,以成立个别均等关系为必要条件,而保险不必建立个别的均等关系,只要有综合的均等即可C:储蓄不仅可以应对意外事故,还可以应付教育费、婚姻费等支付,而保险一般针对意外事故所导致的损失D:储蓄是一种投资决策,而保险不是参考答案:D6:[单选题]投保人故意造成被保险人死亡、伤残或者疾病的,保险人不承担给付保险金的责任。
投保人已交足()以上保险费的,保险人应当按照合同约定向其他权利人退还保险单的现金价值。
A:1年B:2年C:3年D:4年参考答案:B7:[单选题]在保险合同中,投保人交付保险费,买到的只是一个将来可能获得补偿的机会,这说明保险合同具有A:附合性B:议商性C:要式性D:射幸性参考答案:D8:[单选题]票据行为与一般的法律行为比较具有A:无因性、文义性、诺成性B:要式性、无因性、独立性C:有因性、文义性、要式性D:连带性、实践性、独立性参考答案:B9:[单选题]票据具有异地兑换和转移货币资金的作用,这一作用体现了票据的以下A:支付功能B:信用功能C:汇兑功能D:融资功能参考答案:C10:[单选题]对保险合同中免除保险人责任的条款,保险人在订立合同时应当在投保单、保险单或者其他保险凭证上作出足以引起投保人注意的提示,并对该条款的内容以书面或者口头形式向投保人作出明确说明;未作提示或者明确说明的,产生下列哪一后果?()A:保险合同无效B:该条款不产生效力C:对该条款作不利于保险人的解释D:可以减少投保人的保险费参考答案:B11:[单选题]根据我国保险法规定,设立保险公司,其注册资本的最低限额为人民币()。
XXX14秋《国际商法》作业2答案
1.某甲经常委托某乙向某丙购买货物,并按时向丙支付货款。
在这种情况下,乙被认为具有默示代理权。
2.《关于对有缺陷产品的责任的指令》规定,原告的诉讼时效为3年。
3.关于违约金的性质,德国认为其为罚金。
4.催告是债权人向债务人请求履行合同的一种通知,其制度属于大陆法。
5.根据我国法律,合同的基本法律特征是双方的民事法律行为。
6.英美国家认为要约对要约人原则上无拘束力。
7.销售确认书的实质是一份简单的书面合同。
8.代理人与第三人恶意串通,损害被代理人利益的,由代理人和第三人连带承担责任。
9.在下属国家中,规定按合伙人出资比例分享合伙利润的是法国。
10.行纪代理人不对第三人承担特别责任。
11.合伙企业积累财产的性质是由合伙企业所有。
12.甲乙丙合伙经营汽车运输业务。
甲想让其弟丁参加合伙,乙同意,但丙反对。
最终,由甲乙丙分担5万元损失。
《商法》作业(二)一、名词解释1.单独股东权:单独股东权就是指每一单独股份均享有的权利,即只持有一股股份的股东也可单独行使的权利,如自益权、表决权等。
2.少数股东权:少数股东权是指持有已发行股份的一定比例以上的股东才能行使的权利。
3.公司僵局:“公司僵局”(corporate deadlock)是指公司在存续运行中由于股东、董事之间矛盾激化而处于僵持状况,导致股东会、董事会等公司机关不能按照法定程序作出决策,从而使公司陷入无法正常运转,甚至瘫痪的状况。
4.发行市场; 是通过发行股票进行筹资活动的市场,一方面为资本的需求者提供筹集资金的渠道,另一方面为资本的供应者提供投资场所。
5.流通市场: 是已发行股票进行转让的市场,又称“二级市场”。
流通市场一方面为股票持有者提供随时变现的机会,另一方面又为新的投资者提供投资机会。
与发行市场的一次性行为不同,在流通市场上股票可以不断地进行交易。
6.创业板: 创业板又称二板市场,即第二股票交易市场。
7.可转换公司债券: 可转换债券是债券的一种,它可以转换为债券发行公司的股票,通常具有较低的票面利率。
从本质上讲,可转换债券是在发行公司债券的基础上,附加了份期权,并允许购买人在规定的时间范围内将其购买的债券转换成指定公司的股票。
8.财务报表: 财务报表亦称对外会计报表,是会计主体对外提供的反映会计主体财务状况和经营的会计报表,包括资产负债表、损益表、现金流量表或财务状况变动表、附表和附注。
9.公积金制度: 根据1999年颁布、2002年修订的《住房公积金管理条例》,住房公积金是指国家机关、国有企业、城镇集体企业、外商投资企业、城镇私营企业及其他城镇企业、事业单位及其在职职工缴存的长期住房储金。
10.清算中公司: 清算所又称清算公司,是负责对期货交易所内进行的期货合同进行交割、对冲和结算的独立机构。
清算所是随期货交易的发展以及标准化期货合同的出现而设立的清算结算结构。
第九次作业1、名词解释:法定代理意定代理客观必需的代理追认的代理2、简答题:(1)大陆法系与英美法系代理权产生的原因分别是什么?(2)代理人和本人各自应履行什么义务?第十次作业1、名词解释:无权代理表见代理2、简答题:(1)对没有披露本人身份的代理,本人如何介入?大陆法和英美法的处理方法有何差异?(2)简述我国的外贸代理制中外贸公司的身份与责任。
第十一次作业1、名词解释:国际货物买卖合同逾期接受2、简答题:(1)根据2010年《国际贸易术语解释通则》,FOB、CIF和CFR的风险转移、费用以及责任划分有什么区别?(2)关于逾期接受的效力,《公约》有怎样的规定?(3)我某进出口公司向西欧一厂商发价,出售麻制品一批,发价限对方接受于5月底前回复有效,5月10日我公司接该商电传称“你5月8日电悉,报价太高无法接受,请考虑降低价格,再行商议”。
半月后麻制品的市价明显趋涨。
5月26日,该商再次发来电传:“你5月8日电接受,请速寄销售确认书,以便会签后开证。
”此时,我公司也已获悉麻制品行市看好,以高价卖给他人。
问:我公司是否违约?为什么?第十二次作业1、名词解释:品质担保权利担保2、简答题:(1)根据《公约》的规定,买卖双方的义务主要有哪些?(2)简述《公约》对在分批交货合同发生违约的救济办法的规定。
(3)根据《公约》的规定,当买卖合同涉及运输时和货物在运输途中出售时风险何时转移?3、复习要求:(1)简述国际上风险转移的主要理论学说。
(2)根据《公约》的规定,卖方违约时买方有哪些救济办法?买方违约时卖方有哪些救济办法?第十三次作业1、名词解释:疏忽责任担保责任严格责任生产者延伸责任制2、简答题:(1)简述美国产品责任法中原告提起诉讼的理由以及被告进行抗辩的理由?(2)简述《海牙公约》对产品责任的法律适用规则的规定。
3、复习要求:比较各国关于产品责任的不同法律规定。
第十四次作业1、名词解释:背书承兑拒付2、简答题:(1)对于伪造背书的法律后果,英美法系和《日内瓦公约》之间有何差异?(2)简述汇票、支票与本票的区别。
当前位置.H商法学
课程作业复查测验提交: 2014年上半年商法学第二次作业
..
复查测验提交: 2014年上半年商法学第二次作业.内容用户
状态已完成
分数得89 分,满分100 分
已用时间8 分钟。
说明
问题1 .得2 分,满分2 分
证券交易以现货和国务院规定的其他方式进行交易。
答案
所选答案:对
. 问题2 .得2 分,满分2 分
背书指在票据背面或粘单上记载有关事项并签章的票据行为。
答案
所选答案:对
. 问题3 .得2 分,满分2 分
汇票是指出票人签发的,委托付款人在见票时或在指定日期无条件支付确定的金额给收款人或持票人的票据。
()
答案
所选答案:对
. 问题4 .得2 分,满分2 分
票据贴现是指对未到期票据的买卖行为,也就是说持有未到期票据的人通过卖出票据来得到现款。
答案
所选答案:对
. 问题5 .得2 分,满分2 分
支票在出票时有三个当事人:出票人,收款人,付款人。
答案
所选答案:对
. 问题6 .得2 分,满分2 分
公开发行股票,代销、包销期限届满,发行人应当在规定的期限内将股票发行情况报国务院证券监督管理机构备案。
()
答案
所选答案:对
. 问题7 .得2 分,满分2 分
为股票的发行、上市、交易出具审计报告、资产评估报告或者法律意见书等文件的证券服务机构和人员,违反《中华人民共和国证券法》第四十五条的规定买卖股票的,责令依法处理非法持有的股票,没收违法所得,并处以买卖股票等值以下的罚款。
答案
所选答案:对
. 问题8 .得2 分,满分2 分
无民事行为能力人在票据上签章的,其签章无效,而且因此影响其他签章的效力。
答案
所选答案:错
. 问题9 .得2 分,满分2 分
票据关系以非票据关系为基础成立,一经成立,便与非票据关系相脱离,不受非票据关系的影响。
答案
所选答案:对
. 问题10 .得2 分,满分2 分
本票的基本当事人有出票人与保证人。
答案
所选答案:错
. 问题11 .得2 分,满分2 分
本票是出票人签发的,承诺自己在见票时或者在指定日期无条件支付确定的金额给收款人或者持票人的票据。
答案
所选答案:对
. 问题12 .得2 分,满分2 分
汇票的保证是指票据债务人以外的人,为担保特定票据债务人票据债务的履行,以负担同一内容的票据债务为目的所为的一种具有独立性的附属票据行为。
()
答案
所选答案:对
. 问题13 .得2 分,满分2 分
证券发行、交易活动的当事人具有平等的法律地位,应当遵守自愿、有偿、诚实信用的原则。
答案
所选答案:对
. 问题14 .得2 分,满分2 分
依法发行的股票、公司债券及其他证券,法律对其转让期限有限制性规定的,在限定的期限内不得买卖。
答案
所选答案:对
. 问题15 .得2 分,满分2 分
证券交易当事人买卖的证券可以采用纸面形式或者国务院证券监督管理机构规定的其他形式。
答案
所选答案:对
. 问题16 .得2 分,满分2 分
保证不得附有条件;附有条件的,影响对汇票的保证责任。
答案
所选答案:错
. 问题17 .得2 分,满分2 分
上市公司非公开发行新股,应当符合经国务院批准的国务院证券监督管理机构规定的条件,并报国务院证券监督管理机构核准。
()
答案
所选答案:对
. 问题18 .得2 分,满分2 分
非依法发行的证券,不得买卖。
答案
所选答案:对
. 问题19 .得2 分,满分2 分
空白票据是出票人在签发票据时,有意将票据上应记载的事项不记完全,留持票人以后补充的票据。
又称未完成票据
答案
所选答案:对
. 问题20 .得2 分,满分2 分
发行人申请公开发行股票、可转换为股票的公司债券,依法采取承销方式的,或者公开发行法律、行政法规规定实行保荐制度的其他证券的,应当聘请具有保荐资格的机构担任保荐人。
答案
所选答案:对
. 问题21 .得4 分,满分4 分
以死亡为给付保险金条件的合同,未经()书面同意并认可保险金额的,合同无效。
答案
所选答案:
被保险人
. 问题22 .得4 分,满分4 分
除合伙协议另有约定外,普通合伙人转变为有限合伙人,或者有限合伙人转变为普通合伙人,应当经()合伙人同意。
答案
所选答案:
全体
. 问题23 .得4 分,满分4 分
支票有害记载事项不包括:
答案
所选答案:
以不具有法定资格的人为持票人
. 问题24 .得4 分,满分4 分
票据的签章被伪造的,持票人应向()主张票据权利。
答案
所选答案:
票据上的其他真正签章
. 问题25 .得4 分,满分4 分
票据法具有以下特征:()
答案
所选答案:
票据法具有强行性、技术性、统一性
. 问题26 .得0 分,满分4 分
有限合伙企业至少应当有()个普通合伙人。
答案
所选答案:
2
. 问题27 .得4 分,满分4 分
票据丢失以后,失票人不可以采取的补救措施是:( )。
答案
所选答案:
和债务人协商
. 问题28 .得4 分,满分4 分
依票据法原理,票据被称为无因证券,其含义是指
答案
所选答案:
占有票据即能行使票据权利,不问占有原因和资金关系. 问题29 .得7 分,满分7 分
下列情形导致当事人当然退伙的有
答案
所选答案:
死亡
被宣告死亡
被依法宣告为无民事行为能力
. 问题30 .得7 分,满分7 分
管理人履行下列职责:()
答案
所选答案:
代表债务人参加诉讼、仲裁或者其他法律程序
提议召开债权人会议
人民法院认为管理人应当履行的其他职责
. 问题31 .得0 分,满分7 分
票据的非基本当事人有:()
答案
所选答案:
受让人
背书人
保证人
. 问题32 .得7 分,满分7 分
可以向人民法院申请重整的主体包括哪些?()答案
所选答案:
债务人
债权人
出资额占债务人注册资本十分之一以上的出资人。