新浙教版九年科学下册第4章第1节人类发展与环境问题(教案)
- 格式:docx
- 大小:95.83 KB
- 文档页数:8
第1节人类发展与环境问题教材分析第四章内容的编写以“可持续发展”为主线,让学生了解STSE关系,深化对科学的认识,关心科学技术进展,关注社会热点问题,初步形成可持续发展观念。
人类的生存依赖于地球上的资源与环境。
本课时主要介绍了随着人口的不断增长,自然资源的消耗量也在不断上升。
人类对自然资源的无节制的索取必然将引发一系列环境问题。
通过人与环境之间的“对话”使学生明白人与环境是相互依存、互相影响、对立统一的整体,追求人与自然和谐相处,是人类社会实现可持续发展的唯一选择。
本节是第四章的一条总脉,为下面“能源及其利用”、“低碳生活”、“实现可持续发展”几节的学习作好铺垫。
学情分析由于学生此前已经学习了有关环境方面的知识,对人类和环境的关系也有了一定的了解,因此本节内容在知识与技能上的要求不高。
九年级学生具备一定的理性分析能力,能够对材料进行客观分析,教学中采用自主学习方式,让学生充分联系生产、生活和社会发展的实际,通过读图、阅读、思考与讨论,收集相关素材等。
但是由于受年龄限制,他们看待问题往往不够全面,因此教师要组织开展丰富多样的活动,培养学生科学的人口观、资源观和发展观,树立环境意识、全球意识、参与意识。
3教学目标1.知识与技能:(1)认识世界人口的增长特点,知道人口增长快慢受环境条件的影响;(2)能通过一些具体事例说明人口增长对资源及环境的影响;(3)知道什么是环境问题,能通过一些具体事例认识环境问题的产生原因和危害。
(4)知道目前人类为保护环境所作出的努力。
知道处理好人口增长与社会、经济、资源和环境的关系尤为重要。
2.过程与方法:(1)学会通过阅读图表来获得信息,并能将所获得的信息加以表达和整理;(2)关注社会热点,应用身边的事例讨论分析认识人类的发展对环境的影响,及其带来的一些环境问题。
3.情感、态度与价值观:(1)通过对人类与资源、环境的关系的分析讨论,对学生渗透辨证思想教育;(2)培养学生关注科学技术和社会发展中因忽视环境而引起的一系列问题,树立环保意识,建立人类社会发展受环境制约的观念,提高社会责任感。
人类发展与环境问题教学目标(一)知识与技能:1、了解什么是环境问题,知道人类发展会带来许多环境问题2、知道人类为保护环境所做出的努力,例如五水共治。
3、知道处理好人口增长与社会、经济、资源和环境的关系尤为重要。
(二)过程与方法:1.通过自身的生活,了解人类与环境的紧密关系2.通过阅读图表来获得信息并进行描述,了解世界人口的增长情况和特点。
3.通过一些具体事例说明人口增长对资源及环境的影响,引导学生关注环境问题。
(三)情感态度价值观:1、要建立人类社会发展受到环境制约,保护环境,提高社会责任感2、培养学生交流、合作以及实事求是的科学态度。
教学重点 : 通过活动,让学生认识人口问题和环境问题的产生。
教学难点 :理清人口问题和环境问题的关系教材分析 : 本节是九年级下册第4章的第一节,主要从人类社会的发展历程中认识人类对环境的影响,以及环境问题的产生和人口增长及社会发展的关系。
通过学生围绕人与环境之间的讨论使学生明白人与环境是互相依存、互相影响、对立统一的整体,它们之间建立了生态平衡。
通过人类发展与环境问题的深入了解,建立两个重要观念:环境问题的产生并不是不可避免的;环境问题已经成为一个全球性的问题,对人类社会的持续发展造成严重威胁。
本节是第四章的总起,只有人类意识到问题的存在,正视问题,我们才能更好的解决目前人类与环境的矛盾,为下面三节的展开作好铺垫。
学情分析: 学生已经学了“水资源的利用、开发和保护、“空气污染与保护”和“土壤污染和保护”、“生物与环境”、“人的健康”,学生已有一定的知识储备,但由于接触社会不多,对资料整理、归纳、分析能力欠缺。
通过本节知识的学习,学生能将以往零碎的知识串联起来,更加深入的理解人类和环境的关系,有助于培养学生科学的人口观、资源观和发展观,树立环境意识、全球意识、参与意识。
教学准备:学生收集周边环境污染资料(照片),网上查找有关资料教学过程:课堂引入:设问:看世界人口发展的视频思考:如何面对人口增长给全球社会、经济的发展和资源、环境的保护带来的负担?(播放视频: 世界人口发展状况)设计意图:通过观看视频,创设情境,让学生直观感受人口发展带来的影响力以及所散发出来的环境问题,在引起学生兴趣的同时,也为整节课的学习创造一个良好的基调。
九年级自然科学第四章第1-3节人类发展与环境问题浙江版【本讲教育信息】一、教学内容人类发展与环境问题;能源的开发和利用;实现可持续发展二、考点清单(一)学习目标:1、了解人类社会不同发展阶段与环境的关系,能通过阅读图表来获得信息并对其进行描述,认识人类与环境的紧密关系。
2、了解什么是环境问题,能通过一些具体事例说明环境问题的危害和产生原因,使同学们懂得关注环境问题。
并由此了解人类在环境问题上所做的努力。
3、了解能源的分类,了解煤、石油的主要特点,了解原子能和太阳能的主要特点,能简要说明当今世界对原子能和太阳能的开发利用情况。
4、了解合理利用和开发能源的重要性,能举例说明科技进步对人类能源危机的影响,树立生活中节约能源的意识。
5、通过实例分析,理解人类社会发展受到自然环境的制约(资源问题),体会可持续发展观点,建立人类社会可持续发展必须保护环境、与环境协调、和谐的价值观。
(二)重、难点分析:重点:了解什么是环境问题,能通过一些具体事例说明环境问题的危害和产生原因,使同学们懂得关注环境问题。
难点:了解能源的分类,了解煤、石油的主要特点,了解原子能和太阳能的主要特点,能简要说明当今世界对原子能和太阳能的开发利用情况。
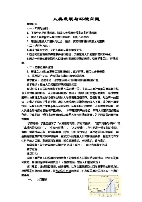
三、全面突破【知识点1】人类发展与环境问题:(一)人口增长造成的问题问:人口到底出现了什么问题?请同学们通过读图来说说自己获得了哪些信息?通过读图,我们可以获得这样的信息:人口问题是一个发展的问题。
以前人口增长非常缓慢,对自然环境的压力较小,尚不构成问题,或是一个小问题。
而现在,特别是近几十年来,人口急剧增长,对环境的压力越来越大,从而使人口问题突显出来。
思考:为什么世界人口在最近几个世纪急剧增长?(1)世界整体社会经济发展水平的提高(2)发展中国家由于主权独立、政治解放,使生产力迅速发展,从而改善生活环境及医疗条件所致。
所以人口问题已经成为人类发展与环境之间的一个主要矛盾。
板书:人类发展与环境间的主要矛盾:人口问题思考:请你谈谈对人类与环境关系的认识。
第1节人类发展与环境问题教学目标:1、了解人类社会不同发展阶段与环境的关系,并能通过阅读图表来获得信息并对其进行描述,认识人类与环境的紧密关系。
2、能通过一些具体事例说明环境问题的危害和产生原因,引导学生关注环境问题。
3、了解人类在环境问题上所做的努力教学重、难点:1、人口增长对环境的影响,培养学生保护环境的自觉性,提高社会责任感。
2、建立人类社会发展受环境制约的观念。
教学过程:情景导入:学生小品《地球就诊记》图片生病的地球提问:地球的病因谁而起?引出人类的问题新课教学:一、人口增长学生任务一读图完成下列问题(1)从世界人口增长曲线中,我们可以获知哪些信息?【讨论】为什么世界人口在最近几个世纪急剧增长?二、资源问题思考与讨论:现在70多亿人口生活在地球中需要哪些资源呢?图片人类生存需要的资源思考:人口能否无限制增长?人口的激增会对资源和环境产生什么影响?教师:科学家根据全球光合作用产物的40% 可为人类活动所利用这一原理,推断出地球表面目前可以供养80 亿到150 亿人口。
如果人口总量不加以限制,地球将无法维持人类生存的安全和文明的延续。
说说你所知道的一些资源开发问题(图)人类对资源的不合理的开发和利用引起了环境问题三、严峻的环境问题1、为地球诊病学生任务二2学生任务三收集由于人类发展而导致的环境问题,并说一说这些问题会对我们的生活带来什么样的影响?(任选一个环境问题来说说它带来的影响)3、展示全球环境问题四、追溯历史(环境问题是否由来已久?)阅读:了解人类发展经历的四个阶段,思考讨论人类在发展过程中人与环境有怎样的关系?学生任务四自学材料,并回答环境问题与人类发展经历的四个阶段及主要环境问题。
五、保护环境、拯救地球1、分析保护环境从哪些方面入手?控制人口节约资源防治污染物强调可持续发展2、从我做起当环境卫士学习任务五1、保护环境,我会这样做:①不使用一次性发泡塑料餐具。
②③2、请你拟一条关于环境保护的公益广告语。
唤醒感知浸润体验《人类发展与环境问题》说课原稿尊敬的各位评委、各位老师,上午好!我,是来自实验中学的黄林佳。
今天,我说课的主题是“唤醒感知浸润体验”,课题是《人类发展与环境问题》,下面,我将从教材分析、学情分析、学教目标、学教过程、作业设计这几个方面来进行陈述。
浙教版科学九年级下第四章的主题是可持续发展,一共有四节内容,其实就是相对应的PRED问题,即population人口、Resources资源、Environment环境、Development发展的问题,对应在初中科学课程标准2011版中是第四部分科学、技术、社会、环境中第五条关注人口、资源、环境、发展问题。
那么,本节课人类发展与环境问题处于本章的第一节,旨在唤醒学生对资源、环境问题的责任感。
二、文有源头课有根,学生情况心了然九年级学生的优势在于有一定的生活体验,对人与自然和谐相处的理念有所认识。
不足之处以自我为中心,缺乏对保护资源、环境的责任感。
三、为求顺利达彼岸,学教目标来导航根据教材和学情,我确定了以下学教目标:1、通过对一些全球性资源与环境问题的了解,增强自身对实现可持续发展的责任感。
2、知道人类发展会带来许多环境问题,能通过对一些具体事例的解析,学会说明人口增长对资源环境的影响;3、知道目前人类为保护环境所作出的努力,通过小组讨论、分享,唤醒学生对资源、环境问题的责任感。
根据学教目标,我把学生能够关注社会热点,增强社会责任感作为学教重难点,学生将通过自主学习、图像识别、小组合作分享等学习方法,教师将采用启发式教学法,计算机辅助教学,讲授法等来突破学教重难点达成我们的学教目标。
四、保护环境路多条,吾择佳途予学生我的学科思维是:唤醒、感知、浸润、,体验。
即在课堂中实现唤醒学生的情感,感知生活中的科学知识,将情感浸润入生活,让学生在生活中体验,在体验中学习,并回归于生活。
根据我的学科思维,我设计了如下的学教流程(一)情境导入,唤醒情感我以浙江卫视电视节目《奔跑吧》2018年4月13日节目中郑恺对联合国等组织提出的实现可持续发展的17个小目标中的第6个目标清洁饮水和卫生设施的演讲为引入。
科学初三下浙教版4人类进展与环境问题(第一课时)【教学分析】1.教学内容:本节是第四章的第一节内容,是本单元的知识基础,它自然的引出本节所要讨论的对象——环境问题。
本课时要紧介绍了人类与环境的关系及人类进展面临的问题之一-----人口问题,围绕人口进展与环境的关系及人类进展中显现的问题而展开。
通过人与环境之间的“对话”使学生明白人与环境是互相依存、互相阻碍、对立统一的整体,它们之间建立了生态平稳。
本节是第四章的一条总脉,为下面几节的学习作好铺垫。
培养学生建立人类社会进展受到环境制约,走科学之路,实现可连续进展必须要爱护环境、合理利用资源的价值观念。
2.重点、难点:人类与环境的关系是教材的重点和难点兼有的内容 3.教学目标:通过阅读图表来获得世界人口的增长情形;通过“对话”讨论来猎取信息并对其进行描述,认识人类与环境的紧密关系,初步树立环保意识 4.教学预备:(学生)搜集人类和环境关系的资料【教学过程设计】:(一)新课导入歌曲观赏:《漂亮的草原我的家》阅读材料:联合国将“人口、进展与环境”定为21世纪第一个“世界人口日”的主题。
资料说明,人口的快速增长、过度消费、白费和资源匮乏正在摧残人类赖以生存的地球。
饮用水的短缺,土地的过度开垦和农作物的减产使人与环境的矛盾更加突出。
联合国人口基金执行主任阿拜德在2001年“世界人口日”致词中说,生活在地球上的几十亿人拥有同样的妄图:安全的生活、充裕的空间、……我们只有有限的时刻来纠正威逼地球的不平稳,不管你是谁,不管你生活在哪里,每一个人都有这份责任。
(健康报2001.07.11)动画展现:热带雨林、全球沙漠化、垃圾场、清亮的河流和被工业污染的河流设计意图:歌曲《漂亮的草原我的家》展现给同学们的是草原上如诗如画般的美景,牧羊小姐愉快的心情。
而阅读材料和动画展现赶忙使人联想到环境的破坏和社会的呼吁。
创设两种截然不同的情形,形成鲜亮的对比,使学生赶忙产生浓厚的学习爱好,更好地为新课教学作预备。
第四章第1节人类发展与环境问题【教学目标】知识与技能: 会描述图表信息体验人口的增长和对环境的依赖和影响领悟人类发展对资源和环境的影响过程与方法:教师引导、组织学生合作、探究情感、态度与价值观:体会人类发展与环境之间的关系,学会从多元的角度辩证性的看待问题,树立可持续发展观。
【学教目标】1.了解本节课基本内容,从学生熟悉的生活常识和自身体会入手,激发学生对人口增长和资源环境深入了解的好奇心。
2.了解人口的增长和人类发展对环境及资源的影响。
引导学生用科学的眼光去看待周围的事物,用科学的知识、态度和方法处理所面临的问题。
3.通过人类发展对资源环境的影响,揭示人与自然的关系,引导学生逐步树立可持续发展的意识。
【学情分析】本节课的内容对九年级的学生来讲并不陌生,人口问题和资源环境问题都是当今社会的热点,同学多少在生活中都有所了解。
自身生活环境的限制,没有从全国乃至全世界角度来看待这些问题的高度,对人口、资源和环境问题也缺乏系统深入的了解和思考。
【重点】会描述图表信息。
通过人口的增长和人类发展对环境及资源的影响,引导学生用科学的眼光去看待周围的事物,用科学的知识、态度和方法处理所面临的问题。
【难点】通过人类发展对资源环境的影响,揭示人与自然的关系,引导学生逐步树立可持续发展的意识。
【教学方法】自主学法、观察比较法合作探究法【教学过程】导课:先问几个小问题,班级有几人,全校、全县、全国、全世界有多少人?当场百度,培养学生的严谨性。
环节一:现在已经知道了世界人口数,那世界人口发展趋势如何?我们可以通过读图来看一下。
环节二:读图,从图中你能获得什么信息。
甲图,先教学生如何看,横纵坐标的意义,曲线上点和柱状图的意义。
如何分阶段看发展趋势。
(学生分享自己的理解)。
师:为什么60---90年代增长快?引出计划生育对世界人口的控制。
环节三:人类生活在相应的自然环境之中,自然环境为人类提供各种资源,我们的生存必须从环境获取什么才能生存?还需要什么?(学生回答)并读图,师总结。
第一节人类发展与环境问题(一)一.学业考要求1.能从图表中获得信息并对其进行描述。
2.认识人类与环境的密切关系。
3.了解人类社会不同发展阶段与环境的关系。
二.重点难点重点:能看懂图表;认识人类与环境的密切关系。
难点:认识人类与环境的密切关系。
三.自主学习1.目前,地球上的人口已超过______亿。
2.人类在发展自身的过程中,通过生活和生产等活动不断地______和______着环境。
与此同时,环境也总是将这些影响和变化反作用与人类。
3.远古时期,人类活动造成的环境问题,主要是_________________________________,这种影响往往只是________的。
农业社会时期,由于__________________________________,往往造成________的风沙危害和水土流失。
工业革命以后,人类社会生产力空前发展,人口数量迅速______。
致使资源过度开采,工业“三废”的排放,造成严重的环境污染。
环境问题已发展成为________的问题。
4.收集目前人类所面临的环境问题,谈谈你的感受。
四.课堂交流1.读课本图表(图4-1)结合你收集的信息,你知道了些什么?2.交流自主学习1、2题再结合课本(图4-2)展开讨论,并谈谈你对人类和环境关系的认识。
3.交流自主学习3,认识人类社会不同发展阶段与环境的关系。
4.谈一谈:地球能养活多少人?5.评价交流:(1)我的收获:(2)我的疑问:五.轻松过关1.“人类只有一个地球”为了保护人类赖以生存的环境,下列做法不正确的是()A.回收处理垃圾,变废为宝B.污水经处理后排放C.为了牟取暴利,可随意捕杀、贩卖野生动物D.开发新能源,逐步减少使用化石燃料(石油、煤)2.从世界范围来看,与人口过度增长无直接关系的社会问题是 ( )A .能源短乏B .吸毒贩毒C 、环境污染D .资源短缺3.在人与生物圈的关系中,对人类而言,最紧迫的中心问题是 ( )A .如何获得更多的粮食B .如何获得更多的能源C .如何保护好耕地D .如何控制过快增长的人口4.在我国的西部大开发战略中,采取“保护天然林”和“退耕还林”两项措施的主要目标是( )A .发展畜牧业B .开展生态旅游C .增加木材产量D .改善生态环境5.当你发现有人捕杀青蛙、偷猎鸟类,或者知道有人盗伐林木,你觉得最好是 ( )A .去和他们辩论,不让他们这样做B .事不关己,高高挂起C .将这些人抓住,扭送公安机关D .告诉当地政府或有关部门,及时制止和惩处他们6.下图是世界人口发展表,分析下表你可以得出 世界人口发展什么结论?我国针对人口的迅速发展.制定了什么政策?结论:____________________________________政策:____________________7.“垃圾是放错了地方的资源”“要战胜垃圾得首先战胜自己!”请结合下列图示,根据自己的生活经验,运用所学的有关知识回答问题。
第一节人类发展与环境问题教学目标:1、了解人类社会不同发展阶段与环境的关系,并能通过阅读图表来获得信息并对其进行描述,认识人类与环境的紧密关系。
2、了解什么是环境问题,能通过一些具体事例说明环境问题的危害和产生原因,引导学生关注环境问题。
3、了解人类在环境问题上所做的努力教学重、难点:人类与环境的密切关系;环境问题的事例及分析。
教学课时:一课时教学设计:本课时主要介绍了人类与环境的关系及人类发展面临的问题。
教学中主要围绕着人类发展与环境的关系及人类发展中出现的问题而展开。
教学用具:PPT教学方法:讲授法、提问法、图片法教学过程:引入:动画:地球屏幕:人类只有一个地球!图片:地球上各处美景。
视频:人类遇到的问题。
一、人口增长造成的问题师:人口到底出现了什么问题?请同学们通过读图来说说你获得了哪些信息?学生活动:生:通过读图,学生应获得这样的信息:人口问题是一个发展的问题。
以前人口增长非常缓慢,对自然环境的压力较小,尚不构成问题,或是一个小问题。
而现在,特别是近几十年,人口急剧增长,对环境的压力越来越大,从而使人口问题突现出来。
思考:那为什么世界人口在最近几个世纪急剧增长?(引导学生讨论)(1)世界整体社会经济发展水平的提高(2)发展中国家由于主权独立、政治解放使生产力迅速发展,而导致生活环境及医疗条件的改善所致。
所以人口问题已经成为人类发展与环境之间的一个主要矛盾。
板书:人类发展与环境间的主要矛盾:人口问题讨论:请你谈谈对人类与环境关系的认识。
学生活动:由于9年级学生日常生活中接触的这方面的知识比较丰富,因此讨论可以展开,并可形成许多的观点如课本中的观点,一般学生都会提出正确的观点,对于“自然资源取之不尽用之不竭”的观点,学生很少会提出。
但需注意对“环境就像一个巨大的仓库,尽管储藏了各种丰富的资源,但总有一天会被用完的”观点的评析。
(这个观点并不正确,因为随着科技的发展、环境有潜力是无限的,如人口与土地。
浙教版科学九下《人类发展与环境问题》word教案〖教学目标〗1、了解人类社会不同进展时期与环境的关系,并能通过阅读图表来获得信息并对其进行描述,认识人类与环境的紧密关系。
2、了解什么是环境问题,能通过一些具体事例说明环境问题的危害和产生缘故,引导学生关注环境问题。
〖教学重点〗要建立人类社会进展受到环境制约,人类进展和环境有互相依存的关系等一些差不多观念。
〖教学用具〗图表、辅助课件〖授课时数〗1课时〖教学过程〗引言:人类的生存依靠与生物圈的资源与环境,人类的活动也在阻碍和改变着生物圈。
一、人类和环境读图:4—1 世界人口在最近几个世纪的迅速增长了解人口数量在不同各个历史时期的增长变化情形:世界人口增长1575年 1830年 1930年 1960年 1975年 1987年 1992年 1994年人口(亿) 5 10 20 30 40 50 55 56.5世界人口翻一番和每增10亿所经历的时刻人口(亿) 2.5 5 10 20 30 40 50 60 70经历的时刻(年) 630 255 100 45 33 12 11 10现在地球上的人口已超过60亿,想象再过50年、100年地球上的人口将会是多少?讨论:世界人口在最近几个世纪增长迅速,你明白有哪些缘故?(随着医疗卫生水平的提高,婴儿死亡率不断下降,人的寿命逐步延长。
从1930年起,世界人口每增长10亿所需的时刻已从30年缩短为10余年。
1994年世界人口总数已达56.6亿。
到本世纪末已突破60亿。
1750年往常,生产力水平低下,生产关系落后,人口增长缓慢。
后来经济的高速进展,也带来了人口的增长。
)讲述:地球上人类的显现和繁育是以一定的环境背景为依靠的。
人类生活在地球的表面,地球的自然界中,阳光、空气、水、土壤、岩石、植物和动物等,为我们提供了生存的空间和物质生活的条件。
人类是环境的产物,环境是人类赖以生存和进展的物质基础。
人与环境是互相依存、互相阻碍、对立统一的整体,它们之间建立了生态平稳。
浙教版九年级下册科学《人类发展与环境问题》说课稿一、教材分析本篇说课笔者将对浙教版九年级下册科学教材中的《人类发展与环境问题》进行分析。
该单元共包括四个章节,分别是《自然环境与人类社会的发展》、《人类社会的能源消耗与环境问题》、《人口与资源环境问题》和《资源与可持续发展》。
1. 教材内容概述在这个单元中,学生将学习人类社会与自然环境之间的相互关系,了解人类社会的能源消耗和环境问题,探讨人口与资源环境之间的关系,并研究资源的可持续利用与发展。
2. 教学目标通过本单元的学习,学生应达到以下几个方面的目标: -了解人类社会与自然环境的相互关系; - 掌握人类社会的能源消耗与环境问题; - 理解人口与资源环境之间的关系; - 研究资源的可持续利用与发展。
二、教学重难点1. 教学重点•了解人类社会与自然环境的相互关系;•掌握人类社会的能源消耗与环境问题。
2. 教学难点•理解人口与资源环境之间的关系;•研究资源的可持续利用与发展。
三、教学内容和教学步骤1. 自然环境与人类社会的发展本节通过介绍自然环境对人类社会发展的重要意义,让学生了解自然环境是人类社会发展的基础,引导学生保护环境,实现可持续发展。
教学步骤: - 导入:通过引导学生思考,召唤出对于自然环境的认识和意义。
- 概念解释:解释自然环境和社会发展的概念,并展示二者之间的联系。
- 学习内容解析:详细介绍自然环境对人类社会发展的重要意义,并列举实例进行说明。
- 学习方法指导:引导学生通过观察和实践,学会保护自然环境的方式。
- 总结归纳:对所学内容进行总结,并引导学生对自然环境和社会发展之间的关系进行思考。
2. 人类社会的能源消耗与环境问题本节主要通过介绍人类社会的能源消耗及其对环境的影响,让学生了解人类社会的能源问题,提高学生环保意识。
教学步骤: - 导入:通过展示一些能源的图片或示意图,引发学生关于能源的思考。
- 学习内容解析:介绍人类社会的能源消耗及其对环境的影响,并列举实例进行说明。
《人类发展与环境问题》作业设计方案(第一课时)一、作业目标1. 知识与技能:学生能够理解人类发展与环境问题的关系,了解常见的环境问题及其影响。
2. 过程与方法:学生通过小组讨论、案例分析等方式,培养合作探究的能力。
3. 情感态度价值观:学生认识到保护环境的重要性,树立环保意识。
二、作业内容1. 阅读材料:学生阅读关于人类发展与环境问题的相关材料,了解人类活动对环境的影响,如气候变化、水资源短缺、土地退化等。
2. 小组讨论:学生以小组为单位,讨论人类发展过程中存在的环境问题及其原因,并提出解决方案。
3. 案例分析:学生分析一些具体的环境问题案例,如城市垃圾处理、工业废水排放等,探讨解决这些问题的措施和方法。
4. 知识问答:学生回答一些关于环境问题的知识问答,检验自己的学习成果。
三、作业要求1. 独立完成:学生需独立完成作业,不得抄袭。
2. 小组合作:小组讨论和案例分析需要小组内成员共同讨论,合作完成。
3. 按时提交:作业应在规定时间内提交,逾期不计算成绩。
4. 质量要求:作业应认真思考,结合实际,提出有建设性的解决方案。
四、作业评价1. 评价标准:根据学生的作业完成情况,包括阅读材料的理解程度、小组讨论的深度、案例分析的可行性、知识问答的准确率等方面进行评价。
2. 评价方式:教师评价与学生互评相结合,教师主要评价学生的整体完成情况,而学生互评则可以促进学生的相互学习和交流。
五、作业反馈1. 学生反馈:学生应根据教师的评价结果,认真分析自己的优点和不足,并制定改进计划,争取在下次作业中取得更好的成绩。
2. 教师反馈:教师应对学生的作业进行总结,指出普遍存在的问题和个别学生的特殊问题,对于表现优秀的学生和小组给予表扬和鼓励,对于需要改进的学生和小组提出具体的建议和指导。
3. 家长反馈:家长应积极配合教师的工作,了解孩子在学校的表现和存在的问题,共同帮助孩子树立环保意识,培养良好的生活习惯。
通过本次作业的设计,旨在帮助学生更好地理解人类发展与环境问题的关系,培养他们的环保意识和合作探究能力。
《第1节人类发展与环境问题》教案一、教学目标(一)知识与技能1.了解人类社会不同发展阶段与环境的关系,并能通过阅读图表来获得信息并对其进行描述,认识人类与环境的紧密关系。
2.了解什么是环境问题,能通过一些具体事例说明环境问题的危害和产生原因,引导学生关注环境问题。
(二)过程与方法1.通过阅读图表来获得世界人口的增长情况。
2.通过“对话”讨论来获取信息并对其进行描述,认识人类与环境的紧密关系,初步树立环保意识。
(三)情感态度与价值观通过人与环境之间的“对话”使学生明白人与环境是互相依存、互相影响、对立统一的整体,它们之间建立了生态平衡。
二、教学重点人类与环境的关系。
三、教学难点人类与环境的关系。
四、教学准备(学生)搜集人类和环境关系的资料。
五、教学过程新课导入:设问:那现在人类发展有没有与环境相适应?到底出现了什么问题?1.人口问题2.环境问题先来了解人口问题:读图探究:读世界人口在最近几个世纪的增长曲线图,描述出你所获得的信息。
(1)公元前1000年,人口增长缓慢,最近几十年,人口急剧增长(2)目前世界人口已超过60亿。
(3)人口问题是一个发展的问题。
思考并讨论:为什么世界人口在最近几个世纪急剧增长?(1)世界整体社会经济发展水平的提高。
(2)发展中国家由于主权独立、政治解放使生产力迅速发展,而导致生活环境及医疗条件的改善所致。
学生举例:如(1)曾给人类造成不尽灾难的天花,已在本世纪被人类彻底灭绝。
(2)青霉素和各类抗生素的发明,使许多急性传染病得到有效的防治。
(3)营养学和卫生学的进展使人类找到了改善营养、增强体质的有效途径。
特别是婴儿、孕妇和产妇死亡率显著下降。
同时,人口平均寿命却在不断延长。
总结:医学科学在本世纪取得了一系列重大突破和进展,在短短100年里完成了医学史上95%以上的发明和发现,使导致人口大量死亡的疾病得到了有效抑制。
另一方面,不可否认,科学进步改善了人的健康状况,减少了人的机体遭受疾病侵害的广度与频度,延长了人的个体生命存在和持续的时间,成为人口增长的主要根源。
《人类发展与环境问题》作业设计方案(第一课时)一、作业目标本作业设计旨在通过《人类发展与环境问题》课程的学习,使学生能够:1. 理解人类发展与环境之间的相互关系;2. 认识环境问题及其对人类生活的影响;3. 培养学生的环保意识和责任感,激发其参与环境保护的积极性和主动性。
二、作业内容本课时作业内容主要包括以下几个方面:1. 预习任务:学生需预习本课程的相关内容,包括人类发展历史中环境的变化、环境问题的种类及成因等。
2. 小组讨论:学生分组讨论本地环境问题的现状及可能的解决措施,并记录讨论结果。
3. 案例分析:学生需选择一个具体的环境问题案例,分析其成因、影响及可能的解决策略。
4. 创作任务:学生以“我心中的绿色家园”为主题,创作一幅画或设计一份海报,表达对理想环境的构想。
5. 作业报告:学生需撰写一份简短的作业报告,总结预习内容、小组讨论和案例分析的收获,以及创作作品的构思与理念。
三、作业要求为确保作业质量,学生需按照以下要求完成作业:1. 认真预习,理解课程基本内容;2. 分组讨论时,积极参与,尊重他人观点,做好记录;3. 案例分析需结合实际,注重问题的现实意义;4. 创作作品需主题明确,体现个人创意和环保理念;5. 作业报告应条理清晰,观点明确,字迹工整。
四、作业评价作业评价将从以下几个方面进行:1. 预习效果:学生对课程内容的理解程度;2. 小组讨论与案例分析:学生的参与度、合作精神及分析能力;3. 创作作品:作品的创意、主题的体现及技术运用;4. 作业报告:内容的条理性、观点的明确性及字迹的工整性。
五、作业反馈作业完成后,教师将对学生的作业进行批改与评价,并及时反馈:1. 对学生的预习效果进行点评,指出需加强的地方;2. 对小组讨论及案例分析进行总结,指出讨论中的亮点与不足;3. 对学生的创作作品进行展示,并给予肯定与建议;4. 对作业报告进行评析,指导学生如何改进。
通过本次作业反馈,学生可进一步了解自己的学习成果,并得到教师针对个人和小组的指导,从而更好地提升学习效果。
第1节人类发展与环境问题1教学目标知识与技能1、了解人类社会不同发展阶段与环境的关系。
2、了解什么是环境问题。
3、了解人类在环境问题上所做的努力。
过程与方法1、通过阅读图表来获得信息并对其进行描述,认识人类与环境的紧密关系。
2、通过一些具体事例说明环境问题的危害和产生原因,引导学生关注环境问题。
情感、态度与价值观1、要建立人类社会发展受到环境制约,可持续发展必须要保护环境,合理利用资源的价值观。
2、培养学生交流、合作以及实事求是的科学态度。
2教材分析本节主要从人口发展和人类社会的发展历程中认识人类对环境的影响,以及环境问题的产生和人类发展的关系。
通过学生围绕人与环境之间的讨论使学生明白人与环境是互相依存、互相影响、对立统一的整体,它们之间建立了生态平衡。
通过人类社会和经济的发展与环境问题的深入了解,建立两个重要观念:环境问题的产生并不是不可避免的;环境问题已经是一个全球性的问题。
本节是第四章的一条总脉,为下面两节的学习作好铺垫。
培养学生建立人类社会发展受到环境制约,走科学之路,实现可持续发展必须要保护环境、合理利用资源的价值观念。
学生在此之前已经学习了有关环境方面的知识,对人类和环境的关系也有了一定的了解。
通过本节知识的学习,学生能较深入的了解人类和环境的关系,有助于学生树立环境意识、全球意识、参与意识,培养学生科学的人口观、资源观和发展观,树立环境意识、全球意识、参与意识。
教学活动活动1【讲授】过程1. 引导人口的数量到2011年10月31日已经达到70亿,如何面对人口的增长给全球社会、经济的发展和资源、环境的保护带来的负担,将是人类面临的重大挑战。
2. 活动阅读书本P118图4-2,从图中世界人口增长的曲线中,我们可以获知什么信息?不同发展水平的国家的人口增长曲线我们又可以获知什么信息?从图中可知世界人口在20世纪后以飞快的速度增长,如果延续现在的增长趋势,那么到20 50年世界人口将突破100亿大关。