EXCEL自动计算液塑限并绘制图表至双对数坐标系
- 格式:pdf
- 大小:407.63 KB
- 文档页数:4
EXCEL在液塑限联合测定试验中的应用作者:刘喜峰来源:《中小企业管理与科技·上旬刊》2015年第12期摘要:液塑限联合测定试验是土力学实验中必做的一项,但学生在实验室操作时,深受试验结果处理的困扰,一方面圆锥下沉深度与含水率关系曲线是在双对数坐标系中绘制的,对于本科生而言有一定难度;另一方面曲线中数据点的选用与连接关系到试验的精度,需要谨慎处理。
因此,本文以学生测得的试验数据为例,应用EXCEL对其加以分析,改善关系曲线的绘制,以便快捷、准确地得出结论。
关键词:液限;塑限;EXCEL;双对数坐标系1 概述土体的塑限和液限均为界限含水率,塑限是土体从半固态转到可塑状态的界限含水率,而液限是土体从可塑状态转到流动状态的界限含水率。
这两种界限含水率和土粒组成、矿物成分、土粒表面吸附阳离子等性质有关,对粘性土的分类和工程性质的评价有着重要意义。
塑限和液限的测定可采用锥式液限仪联合试验,也可采用蝶式液限仪和滚搓法。
考虑到结果的准确性和实验工作量的大小,本实验室采用锥式液限仪联合试验。
测定时取风干土样(过0.5mm 筛)200g,加水拌匀制备试样。
测定试样在不同含水率时,相应圆锥体下沉深度。
记录三组数据后,在双对数坐标纸上,以含水率为横坐标,圆锥下沉深度为纵坐标,绘制关系图。
在直线上查得,纵坐标(即圆锥体下沉深度)为17mm所对应的横坐标(即含水率)为液限,而纵坐标为2mm时对应点的横坐标为塑限。
2 现存的问题在双对数坐标纸上绘制圆锥体下沉深度及含水率的关系直线,并不是一个精细的数据处理工作。
学生在描点和连线上都存在着问题,因此试验结果并不准确。
2.1 双对数坐标系传统的液塑限联合测定试验,在数据处理时会采用作图法,步骤繁琐,费时费力,而且学生在双对数坐标纸上描点连线后,线条不够平滑,坐标纸面不够美观干净,精度难以保证。
2.2 曲线的绘制将三组实验数据点落在坐标系后,下一步应将数据点连线。
因三组数据并非随机数据,而是要求圆锥体下沉深度在3~4mm,7~9mm,15~17mm,因此极可能出现三点不在同一条直线上的情况。
Excel2007中如何制作双坐标图
第一、有一下这样一份数据表
发现两列数据量级不一致
第二步、选中上述的表格,然后“插入”—“折线图”(也可以选中其他柱状图,过程是一样的,我比较倾向于选第四个)
第三步、如图选中下面的“折线图”
第四步、出现如下图所示的折线图,可见由于两者数据量级相差太大,PCT 这条线被拉的很低,明显看不出效果
第五步、选中比较低的PCT这条“折线”,然后右键——“设置数据序列格式”
第六步、在弹出的窗口中,系列选项中选择“次坐标轴”
搞定,剩下的就是对图进行设置和美化。
希望以上资料对你有所帮助,附励志名3条:
1、积金遗于子孙,子孙未必能守;积书于子孙,子孙未必能读。
不如积阴德于冥冥之中,此乃万世传家之宝训也。
2、积德为产业,强胜于美宅良田。
3、能付出爱心就是福,能消除烦恼就是慧。
液塑限试验数据在Excel中的处理方法龙源期刊网 /doc/d315023036.html,液塑限试验数据在Excel中的处理方法作者:蔡向阳来源:《城市建设理论研究》2013年第19期摘要:室内土工试验中,液塑限试验为常见的试验之一。
本文通过使用Excel自带的一些函数和绘图功能来对液塑限试验数据进行处理,该方法较手工制图处理方法方便、准确。
关键词:液塑限试验数据处理绘图中图分类号:C33 文献标识码:A 文章编号:正文:液限和塑限为土的重要参数之一,通过液塑限试验获得。
规范[1]规定,土的液塑限试验可采用液塑限联合测定法。
该方法的理论依据是圆锥下沉深度与相应含水率在双对数坐标纸上具有直线关系,适用于粒径小于0.5mm 以及有机质含量小于试样总质量5%的细粒土[2]。
试验过程中,通过调制3种不同含水率的土膏,在液塑限联合测定仪上分别测定各土膏的入锥深度和含水率。
然后绘制入锥深度与含水率双对数关系图。
通过关系图,可以查得圆锥下沉深度为17mm所对应的含水率为液限,查得下沉深度为10mm所对应的含水率为10mm液限,查得下沉深度为2mm所对应的含水率为塑限,取值以百分数表示,准确至0.1%[1] 。
可见,液塑限试验的数据处理过程的数学关系比较清晰。
现假设3个试验点分别为A(W1,h1)、B(W2,h2)、C (W3,h3)。
其中W表示含水率(%),h表示入锥深度(mm),下标对应于试验点序号,且有W1< W2< W3, h1< h2< h3。
图1较为清晰地展示了液塑限试验绘图和数据读取的方法:首先,以A、C两点连一直线,与入锥深度为2mm水平直线相交,读取交点处含水率(Wp1);同样,绘制B、C两点构成的直线,也交同一水平直线,读取该交点处含水率(Wp2)。
然后,在该水平直线上找到含水率为塑限(Wp,Wp为Wp1与Wp1的平均值)的点,设为D点。
再绘制以D、C两点构成的直线,并从直线与入锥深度为10mm、17mm的水平直线的交点处分别得到10mm液限(WL10)和液限(WL17)值。
浅谈Excel电子表格进行液塑限计算与作图按照《土工试验操作规程》做液塑限试验时,其作图求解时误差较大。
含水量跟插入深度的读数都精确到0.1,普遍认为在双对数坐标上难以定点,连线以后亦难以准确读出读数。
解决这一问题,我们可以利用电脑、用计算的方法准确算出液限、塑限。
作图亦可利用电脑的作图功能作出准确的双对数图。
电脑上去计算,首先我们得利用“土在液限与塑限范围内时含水量,其用液塑限联保测量方法的锥或仪的入土深度和土的含水量成对数正比”。
用函数的表示方法:lg(w)=klg(h)+b。
按照此理论:用液塑限联合测量法我们会得出三组试验数据。
入土深度为20mm时(h1、w1),入土深度中间点时(h2、w2),入土深度在塑限点附近时(h3、w3),根据上列函数,我们可得:按此两直线,再根据粉性土或砂性土的公式。
由于做试验的同时一般都须出报告,而Excel同时具备表格和计算作图。
于是我们选择Excel表格来完成该工作。
解出两直线的塑限入土深度,hp1,hp2,(若液限点刚好是20mm时,则只有一个入土深度hp。
再根据两直线方程,用各自的入土深度hp值,计算出塑限Wp1、Wp2。
当│Wp1-Wp2│≤2时,塑限值hp为:(Wp1-Wp2)/2。
当│Wp1-Wp2│>2时,本次试验无效,须重新做试验。
而当│Wp1-Wp2│≤2时,利用试验的液限点(h1,W1)和计算出的塑限点([hp1+hp2]/2,Wp)定的中间线,计算出液限值在h=20mm 时中间线对应的含水量即为液限。
根据以上所列公式,我们利用Excel的计算及作图功能,那我们只须将液塑限试验的数据输入Excel表格。
即可得到液塑限的计算结果。
就用广东省公路工程施工表格中的試验表(15)作为示范。
如下表:我们先建立一个Excel新文件,在“Sheet1”改名为“报告”“Sheet2”中改名为“计算”。
在上图“报告”工作表中,[即试验表(15)]如上表。
excel表格制作双坐标图表的教程
Excel中经常需要使用到双坐标图表,双坐标图表具体该如何制作呢?下面是由店铺分享的excel表格制作双坐标图表的教程,以供大家阅读和学习。
excel表格制作双坐标图表教程:
制作双坐标图表步骤1:首先打开所要建立图表的excel工作表,数据与自己的表格数据对照设计。
制作双坐标图表步骤2:全选数据然后点击插入柱形图;
制作双坐标图表步骤3:右键红色柱形图(即同比增长数据)选择‘设置数字系列格式’
制作双坐标图表步骤4:选择次坐标轴
制作双坐标图表步骤5:右边出现次坐标轴,由于图表感觉不美观,右键红色图表选择‘更改系列图表类型’
制作双坐标图表步骤6:选择折线图中红色选择图表类型
制作双坐标图表步骤7:此时要建立的图表结构已经形成,增加数值的显示更加贴切
制作双坐标图表步骤8:右键柱形图和折线图选择‘添加数据标签’,调整下数值的位置就显示完整的图表了。
Excel2007设置双坐标及次坐标轴的方法对于Excel图表相信大家都不陌生,尤其是只有一个X轴和Y轴的图表应该都很常见到,但有时候可能会有需要设置双坐标的图表,比如不仅要在图表中用柱状图显示数量还要用线状图表示百分比的变化,那么这种既有主坐标又有次坐标的双坐标图表如何实现呢。
下面小编教你Excel2007如何设置双坐标及次坐标轴。
Excel2007设置双坐标及次坐标轴的方法Excel2007设置双坐标及次坐标轴的步骤1、在Microsoft Office Excel 2007中打开需要设置双坐标的示例XLS文件,如下图所示;Excel2007设置双坐标及次坐标轴的步骤2、点击鼠标左键不放松选中数据区域,然后鼠标左键点击顶部菜单栏中的“插入”,继续在下方的工具栏中鼠标左键点击“柱形图”,选择自己需要的柱形图风格,小编选择的是二维柱形图,大家也可以选择三维的看起来有立体感;Excel2007设置双坐标及次坐标轴的步骤3、生成如下图所示的图表风格,很显然这里生成的只是单坐标的图表,当然有些朋友会说这不就是双坐标吗,有横轴也有纵轴,但别忘记了我们需要的是生成如简介中第一幅图那样的双纵轴坐标;Excel2007设置双坐标及次坐标轴的步骤4、鼠标左键点击图示中的“占比”,然后点击鼠标右键,在弹出的快捷菜单中,用鼠标左键点击“更改系列图表类型”,在弹出的窗口中选择折线图,如下图所示;Excel2007设置双坐标及次坐标轴的步骤5、鼠标左键点击图示中的“占比”,然后点击鼠标右键,在弹出的快捷菜单中,用鼠标左键点击“设置数据系列格式”,如下图所示;Excel2007设置双坐标及次坐标轴的步骤6、在弹出的“设置数据系列格式”窗口中,点击左侧的“系列选项”,然后用鼠标左键点击“次坐标轴”前的圆圈(RadioButton),参见下图;Excel2007设置双坐标及次坐标轴的步骤7、最终的效果如下图所示;记得在步骤6中有很多针对次坐标轴线条的设置选项,比如线条颜色、数据标记选项等等,大家可以根据个人需要设置;猜你喜欢:。
Excel2010如何制作双坐标图表
所谓双坐标图表,就是左右各一个Y轴,分别显示不同系列的数值,这种类型的图表该如何制作呢?下面随店铺一起看看吧。
Excel2010制作双坐标图表的步骤
步骤一:首先,打开excel,输入数据,可以输入多个变量,按照你的要求来即可。
步骤二:点击插入,选择图表,这里选择的是带直线和数据标记的图表,如果想要其他图表形式,可以自由选择。
步骤三:然后双击图中箭头所示的数据线
步骤四:选中次坐标轴,然后回过来看,双坐标轴就做好了
步骤五:如果想改变线条的粗细,同样,双击数据线,出现跟之前选次坐标轴一样的的窗口,点击线型,然后在箭头所示的地方可以更改线条粗细。
步骤六:如果觉得标记点难看的话,也可以改,同上,双击数据线。
点击数据标记选项。
点击内置,选择你喜欢的标记类型及大小。
关于ExExcel双坐标图表的相关文章推荐:。
如何在EXCEL2007表格中制作双坐标轴
查看了一些资料,我在说一下我的详解,首先选中需要作图表的数据--插入(在图表区域中选中图表的类型,如柱型、饼型等)--然后右键产生的图表中部--选择数据--(会出现选择数据源对话框)在水平(分类)轴坐标下方点编辑--选择X轴所需的数据--图例项(系例)下方有添加、编辑、删除等选项,点编辑来编辑要在Y轴上显示的数据,没有的系列项就删除--这时就会显示出不同颜色的图表线或饼等,右键点(或先点一下,再右键)你要设为次坐标轴的那个颜色的图形--设置数据系列格式--选次坐标轴那么到此次Y轴便产生了,次X轴同理,说的比较多,主要是考虑到像我这样对EXCEL不是很明白的XDJM,高手就粗略看一下吧,如果有更浅显易懂的欢迎前来解释,感谢!。
EXCEL 2010中如何在同一个图表中设置双坐标
工作中常常需要用EXCEL绘制各种统计分析图,可能需要将多种不同类型的数据在一个图表中反应出来,那么我们用EXCEL 2010如何去实现呢?下面我们用一个具体的例子来演示我们是如何用EXCEL 2010完成任务,做出精美的图表的。
1.输入原始数据:
图1
2.计算统计分析数据:
图2
3.选中需要添加到绘图中的数据:
图3 4.插入图表,得到图5所示的绘图:
图4
图5
5.选择数据百分比的任一柱状图,如图6所示,单击右键选择“设置数据系列格式(E)…”(图8);在“系列选项”→“系列绘制在”中选择“次坐标轴(S)”;
然后可得到图11所示的结果,绘图中出现右边的百分比数值轴:
图6
图7
图8
图9
图10
图11
6.得到图11的图后,我们在做进一步的修改。
选中“预算剩余百分比”柱图,选择“更改图表类型”→选择折线图中的一种,然后就可以得到图14的结果:
图12
图13
图14
7.至此,我们已经得到了,我们想要的图表。
当然,为了展现给其他人看,我们还需要做些美化工作:首先,我们为绘图添加一个标题;我们选择一种标题的图标样式,即可得到图16所示的结果;
然后,我们再对图17标出的内容进行个性化的设置就可以,得到图17所示的美观的图标了。
图15
图16
图17。
液塑限双对数坐标图的画法说明土的液塑限联合测定试验记录中,无锥入深度与含水量(h-w)关系图,为确保试验数据的准确性,便于资料的统一归档,将介绍双
对数坐标的画法。
双对数坐标是把普通坐标轴作为基础轴,找出与双对数坐标轴的关系式,
即:Y=6.976 lgx,其中:Y-普通坐标轴距离(mm), lgx―对数坐标轴含水量或锥入深度。
画法:因试验表格原关系图(h-w)多数预留空白处太小,故用90×110方格米粒纸重新绘制后粘贴于A4纸上。
1、横坐标的画法以lgx为双对数横坐标的起点,它所对应
的Y值可计算为5.43mm,同理,lg10为6.98mm,lg70为
12.87mm,以此类推,画出横坐标。
2、纵坐标的画法以lg1.5为双对数坐标纵坐标的起始点,
它所对应的Y值可计算为1.23mm,同理lg4为4.20mm,
lg20为9.08mm,以此类推,画出纵坐标。
EXCEL自动计算液塑限并绘制图表至双对数坐标系摘要:用解析法计算液塑限试验数据,并将其编制成EXCEL表格并绘制图表至双对数坐标系,由此确定出的液限、塑限值,较传统方法方便、快捷、准确。
关键词:土工试验;EXCEL;液塑限;解析法;双对数;解析法0 概述土的液塑限指标是细粒土进行分类和定名的最基本指标,在土工试验中具有很重要的作用。
这两个指标一般通过土的液塑限联合测定法进行测定,由其求得的液性指数在一定程度上反映了粘性土的结构特征,可用于评价土的强度和压缩性,也是获取一般粘性土地基承载力值的重要指标。
因此,准确确定土壤的液塑限指标对工程具有很重要的意义。
按照《土工试验规程》SL237-1999 (以下简称《规程》)的规定,该试验数据处理采用绘图——查图的方法。
由于图形要绘在对数坐标下,绘制过程相当复杂,且绘图、查图过程中均有误差的产生,因此,该试验的数据既费时、费力,又难以保证精度。
本文通过解析法代替手工绘图、查图过程的数据处理方法,用EXCEL编写了相应的表格进行自动计算并并绘制图表至双对数坐标系,取得了良好的效果。
1.液塑限自动计算思路繁琐的查图过程背后,实际上隐藏着一定的数学关系。
只要把这种数学关系找出来,就可以在EXCEL中用简洁的数学运算代替查图操作。
EXCEL具有绘制曲线、折线、散点图等各种图表的功能,只要知道坐标,绘制图表是比较容易的。
而液塑限用的是双对数坐标,双对数坐标系通常可以根据测试数据使用origin或matlab来绘制,在这里我选用应用最广泛的Excel完成液塑限试验中双对数坐标的绘制。
如何将绘制双对数坐标系和将直线绘制到双对数坐标系是本文的难题。
算术坐标系:就是普通的笛卡儿坐标系,横纵的刻度都是是等距的。
(举例来说:如果每1cm的长度都代表2,则刻度按照顺序1,3,5,7,9,11,13,15……);但一般情况下,刻度仍然是均匀的,按照0,1,2,3,4的顺序排列下去。
EXCEL自动计算液塑限并绘制图表至双对数坐标系 期刊门户-中国期刊网2016/12/7来源:《基层建设》2016年24期8月下文/周常欣[导读]摘要:用解析法计算液塑限试验数据,并将其编制成EXCEL表格并绘制图表至双对数坐标系,由此确定出的液限、塑限值,较传统方法方便、快捷、准确。
湖南理工职业技术学院湖南湘潭411000摘要:用解析法计算液塑限试验数据,并将其编制成EXCEL表格并绘制图表至双对数坐标系,由此确定出的液限、塑限值,较传统方法方便、快捷、准确。
关键词:土工试验;EXCEL;液塑限;解析法;双对数;解析法0 概述土的液塑限指标是细粒土进行分类和定名的最基本指标,在土工试验中具有很重要的作用。
这两个指标一般通过土的液塑限联合测定法进行测定,由其求得的液性指数在一定程度上反映了粘性土的结构特征,可用于评价土的强度和压缩性,也是获取一般粘性土地基承载力值的重要指标。
因此,准确确定土壤的液塑限指标对工程具有很重要的意义。
按照《土工试验规程》SL237-1999 (以下简称《规程》)的规定,该试验数据处理采用绘图——查图的方法。
由于图形要绘在对数坐标下,绘制过程相当复杂,且绘图、查图过程中均有误差的产生,因此,该试验的数据既费时、费力,又难以保证精度。
本文通过解析法代替手工绘图、查图过程的数据处理方法,用EXCEL编写了相应的表格进行自动计算并并绘制图表至双对数坐标系,取得了良好的效果。
1.液塑限自动计算思路繁琐的查图过程背后,实际上隐藏着一定的数学关系。
只要把这种数学关系找出来,就可以在EXCEL中用简洁的数学运算代替查图操作。
EXCEL具有绘制曲线、折线、散点图等各种图表的功能,只要知道坐标,绘制图表是比较容易的。
而液塑限用的是双对数坐标,双对数坐标系通常可以根据测试数据使用origin或matlab来绘制,在这里我选用应用最广泛的Excel完成液塑限试验中双对数坐标的绘制。
如何将绘制双对数坐标系和将直线绘制到双对数坐标系是本文的难题。
Excel中半对数曲线和双对数曲线的绘制
有疑问可以联系我:QQ 282994000
打开一个空白Excel表格
依次点击:插入—图表
选择XY散点图
点击下一步,在系列选项卡中添加系列1
点击下一步,设置各类选项
最后点击完成
生成一个图表
鼠标放到X轴上点鼠标右键
点坐标轴格式,选择刻度选项卡,选中对数刻度,根据实际情况选择最大最小刻度
生成X轴为对数的半对数坐标
在图表中点右键选择图表选项
选中X轴的次要网格线,点击确定
在图表中点右键选择绘图区格式
区域中选择无
确定后半对数坐标就完成了
鼠标放到Y轴上点鼠标右键点坐标轴格式,选择刻度选项卡,选中对数刻度,根据实际情况选择最大最小刻度。
重复X轴的操作,就完成了双对数坐标
(本资料素材和资料部分来自网络,仅供参考。
请预览后才下载,期待您的好评与关注!)。
液塑限试验数据在excel中的处理方法
1、Excel中处理液塑限试验数据的方法:
(1) 定义液塑限试验数据的导入格式。
在Excel的“开始”菜单中,选择“格式”→“查看像素型设置”,在编辑区域中输入该格式的内容,保存后即可完成定义。
(2) 导入液塑限试验数据的模板。
打开Excel,在菜单栏中,点击“文件”,在弹出的新菜单中,依次点击“新建”→“其他”,并在弹出的对话框中,选择对应的模板,点击确定。
(3) 根据模板输入液塑限试验数据。
首先在模板中按行输入样本号、厂
家名称、试验条件和液塑限的测定值,然后根据每个液塑限测试的结果,在Excel中编写相应的公式,以算出液塑限值的平均值,最后用函
数按照要求处理液塑限试验数据,画图,并保存结果。
(4) 检查结果。
完成以上步骤后,首先检查计算结果是否符合实际,然
后检查图表是否易于理解,最后根据图表及数据分析液塑限的变化趋势。
(5) 保存结果。
保存液塑限Flexural测定结果必须包括被测材料的图片
和液塑限的合格标准。
除此之外,也要保存计算过程,以备查询用。
以上就是Excel中处理液塑限试验数据的具体方法,希望能为使用Excel进行处理液塑限试验数据的人提供帮助。
EXCEL自动计算液塑限并绘制图表至双对数坐标系
发表时间:2016-12-07T13:52:32.897Z 来源:《基层建设》2016年24期8月下作者:周常欣[导读] 摘要:用解析法计算液塑限试验数据,并将其编制成EXCEL表格并绘制图表至双对数坐标系,由此确定出的液限、塑限值,较传统方法方便、快捷、准确。
湖南理工职业技术学院湖南湘潭 411000 摘要:用解析法计算液塑限试验数据,并将其编制成EXCEL表格并绘制图表至双对数坐标系,由此确定出的液限、塑限值,较传统方法方便、快捷、准确。
关键词:土工试验;EXCEL;液塑限;解析法;双对数;解析法 0 概述
土的液塑限指标是细粒土进行分类和定名的最基本指标,在土工试验中具有很重要的作用。
这两个指标一般通过土的液塑限联合测定法进行测定,由其求得的液性指数在一定程度上反映了粘性土的结构特征,可用于评价土的强度和压缩性,也是获取一般粘性土地基承载力值的重要指标。
因此,准确确定土壤的液塑限指标对工程具有很重要的意义。
按照《土工试验规程》SL237-1999 (以下简称《规程》)的规定,该试验数据处理采用绘图——查图的方法。
由于图形要绘在对数坐标下,绘制过程相当复杂,且绘图、查图过程中均有误差的产生,因此,该试验的数据既费时、费力,又难以保证精度。
本文通过解析法代替手工绘图、查图过程的数据处理方法,用EXCEL编写了相应的表格进行自动计算并并绘制图表至双对数坐标系,取得了良好的效果。
1.液塑限自动计算思路繁琐的查图过程背后,实际上隐藏着一定的数学关系。
只要把这种数学关系找出来,就可以在EXCEL中用简洁的数学运算代替查图操作。
EXCEL具有绘制曲线、折线、散点图等各种图表的功能,只要知道坐标,绘制图表是比较容易的。
而液塑限用的是双对数坐标,双对数坐标系通常可以根据测试数据使用origin或matlab来绘制,在这里我选用应用最广泛的Excel完成液塑限试验中双对数坐标的绘制。
如何将绘制双对数坐标系和将直线绘制到双对数坐标系是本文的难题。
算术坐标系:就是普通的笛卡儿坐标系,横纵的刻度都是是等距的。
(举例来说:如果每1cm的长度都代表2,则刻度按照顺序1,3,5,7,9,11,13,15……);但一般情况下,刻度仍然是均匀的,按照0,1,2,3,4的顺序排列下去。
双对数坐标系,就是图的两个坐标轴的刻度均为对数刻度,这样一来的话,形如y=ax^b的指数曲线,在双对数曲线图中就表现为一条直线,b就是这条直线的斜率(这里的斜率并不是按数轴上的刻度值计算的,而是将坐标轴看成普通坐标轴,按坐标轴的单位长度计算的)。
可以这样来理解,将y=ax^b两边都取对数,得到:ln(y) = ln(a) + bln(x),令 = ln(y), = ln(x), 那么在对数曲线图中,得到的就是一条=+ b的直线,数轴的长度单位用的就是和的单位,但是“对数曲线图”的“对数”指的是刻度取对数,所以数轴上的值标的还是x和y的值,所以相邻长度单位上标的数值随数轴的延伸相差越大,也就是说每次增加1,但是x 增加的幅度却是按= ln(x)越来越大的。
对数坐标有几个特点,在应用时需特别注意:
(1) 标在对数坐标轴上的数值为真数。
(2) 坐标的原点为x=1,y=1,而不是零。
因为1ogl=0。
(3) 由于0.01、0.1、1,10、100等的对数,分别为-2、-1、0、1、2等,所以在坐标纸上,每次数量级的距离是相等的。
(4) 在对数坐标上求斜率的方法,与笛卡儿坐标上的求法有所不同。
这一点需要特别注意。
在笛卡儿坐标上求斜率可直接由坐标度来度量,如斜率△Y/△X;而在双对数坐标上求斜率则不能直接由坐标度来度量,因为在对数坐标上标度的数值是真数而不是对数。
因此双对数坐标纸上直线的斜率需要用对数值来求算,或者直接用尺子在坐标纸上量取线段长度求取。
斜率: x=a/b=(logy2-logy1)/( (logx2-logx1) 式中△h与△1的数值,即为用尺子测量而得的线段长度。
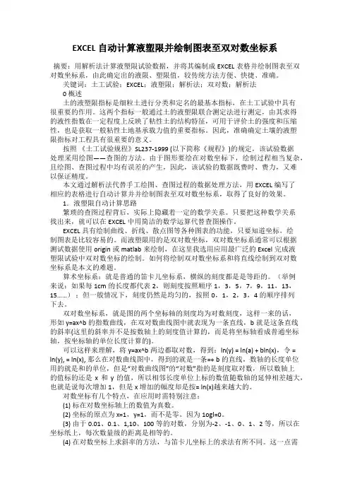
(5) 在双对数坐标上,直线与x=1的纵轴相交处的y值,即为原方程中的值,若所标绘的直线需延长很远才能与x=1的纵轴相交,则可求得斜度x之后,在直线上任取一组数据x和y,代入原方程 y=axn中,也可求得值 EXCEL绘制双对数坐标系
3.将算术坐标系统改为双对数坐标系
上图出现的坐标系是算术坐标系,我们需要将其改为双对数坐标系,然后将其它数据在双对数坐标系上绘制成直线。
右击X轴,出现如图快捷菜单
注意到上图坐标系里只有一条直线(即A线),下面添加一条直线(B线)。
点击直线,在出现的快捷菜单里选“源数据”如下图。
图1 EXCEL绘制的双对数坐标系。