煤矿机电运输检查内容.doc
- 格式:doc
- 大小:29.00 KB
- 文档页数:6
煤矿机电运输检查内容煤矿机电运输检查是为保证煤矿机电运输设备的安全性和稳定性,减少事故隐患和提高运输效率而进行的一项重要工作。
下面是煤矿机电运输检查的内容:1. 车辆外部检查:- 检查车辆外观是否完好,是否有明显的损坏或变形;- 检查车辆上的灯光是否正常工作,包括前、后灯、雾灯、示宽灯等;- 检查车辆标志是否完整,包括车牌、矿标、车号等;- 检查车身上的安全设施是否齐全,如消防器材、急救箱等;- 检查轮胎是否磨损严重,是否有裂纹或胎压不足;- 检查刹车系统是否灵敏,是否有异常噪音或震动。
2. 车辆内部检查:- 检查车辆的仪表盘是否正常显示各项指示和警告灯;- 检查座椅、安全带、方向盘等是否完好;- 检查车辆的门窗是否开启、关闭灵活,密封是否良好;- 检查车内的仪器设备是否完整、正常工作,如通讯设备、GPS导航等;- 检查车内的空调、取暖、通风系统是否正常。
3. 牵引设备检查:- 检查牵引设备的拉力是否符合要求,是否有明显的松动或变形;- 检查牵引设备的防护装置是否完好,能否有效保护设备和人员安全;- 检查牵引设备的制动系统是否灵敏,制动力是否正常;- 检查牵引设备的供电系统是否正常,电池是否充足。
4. 运输道路检查:- 检查运输道路是否平整,有无坑洼、松散、沉陷等隐患;- 检查道路上的交通标志、路牌等是否完好、清晰可辨;- 检查道路的排水系统是否畅通,有无积水或泥泞;- 检查道路的匝道、坡道等坡度是否合理,是否有足够的牵引力;- 检查道路的安全设施是否齐全,如护栏、防撞设备等。
5. 物料运输装置检查:- 检查物料运输装置的输送机、皮带机等传动设备是否正常运转,有无卡阻、漏料等情况;- 检查运输装置的电气设备是否正常,接地是否良好;- 检查运输装置的安全设施是否完善,如应急停车装置、防止逆行装置等;- 检查运输装置的瞬时停车装置是否灵敏,能否有效防止事故发生。
总结:煤矿机电运输检查内容包括车辆外部检查、车辆内部检查、牵引设备检查、运输道路检查和物料运输装置检查等方面。
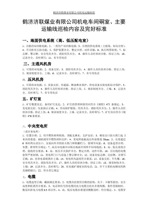
鹤济济联煤业有限公司机电车间硐室、主要运输线巡检内容及完好标准一、地面供电系统(高、低压配电室)1、合格的双回路电源;2、一类用户双回路电源;3、合理的供电系统(主接线、布局合理);4、开关柜有五防功能;5、保护装置齐全、整定合理、动作灵敏;6、执行两票制度;7、标志牌、警示牌、安全用具齐全、消防用具齐全;9、操作人员经培训合格、持证上岗;10、记录齐全、及时填写;11、有专用电话三、主通风机房1、可靠的双电源;2、设备完好;3、消防用具齐全;4、操作人员经培训合格、持证上岗;5、规章制度齐全、上墙;6、记录齐全、及时填写;7、有专用电话四、压风机房1、可靠的双电源;2、设备完好,有超温、断油断水保护,供电设备安装电机综合保护;3、消防用具齐全;4、操作人员经培训合格、持证上岗;5、规章制度齐全、上墙;6、记录齐全、及时填写;7、有专用电话五、矿灯室1、矿灯数量充足、备用矿灯充足;2、矿灯的管理和使用应符合《规程》475条规定、3、充电架完好,仪表指示正确;4、劳动保护服装、用具齐全、消防用具齐全;5、操作人员经培训合格、持证上岗;6、规章制度齐全、上墙、记录齐全、及时填写;7、矿灯房应符合《规程》476条要求.六、中央变电所(采区变电所)1、位置合理;2、用不燃性材料构筑,顶板无淋水,支护良好;3、硐室出口防火铁门起5米内的巷道,砌碹或用不燃性材料支护;4、变电所底板高出外部巷道50cm;5、长度超过6米时两头设出口,安装向外开的防火铁门和铁栅栏门,留调节风窗;6、设备选型合理,布置、排列符合规定;7、高压双电源并应取自地面开闭所不同母线段;8、高、低压系统合理,接线符合要求;9、高、低压开关保护齐全,整定合理,动作可靠;10、引出线的电缆套管严密封堵;11、变电所门口与设备上警示牌齐全;12、设备有标志牌、完好牌,并填写正确;13,有供电系统图并上墙;14、变电所内温度符合要求;15、设备完好,不失爆;16、安全用具齐全、消防用具齐全;17、操作人员经培训合格、持证上岗;18、规章制度齐全、上墙;19、记录齐全、及时填写;20、有直通矿调度室的电话;21、井下主要机电硐室的拱及墙壁刷白;22、符合其它规定七、电缆1、电缆选型正确,截面满足要求;2、电缆吊挂使用合格的挂钩、夹子、卡箍等悬挂,安全高度和距离符合要求;3、电话和信号的电缆同电力电缆分挂在井巷两侧;条件受限制时,敷设在距电力电缆0.3米以外;4、高、低压电缆在巷道同侧敷设时,符合规定;5、电缆穿过墙壁时,应用套管保护;6、电缆沿线隔一定距离中否有标志牌标明用途、电压、编号等;7、敷设电缆的最小允许弯曲半径符合规定;8、电缆连接符合规定八、排水系统1、有合格的双回路电源;2、水泵房、水仓有效容积符合规定要求,3、排水设备选型合理,满足需求;4、两个安全通道畅通;5、有密闭门并符合规定;6、工作和备用水管符合要求7、电气设备完好,无失爆;8、电气设备上架、挂牌管理,填写清晰;9、安全用具齐全、消防用具齐全;10、操作人员经培训合格、持证上岗;11、规章制度齐全、上墙;12、记录齐全、及时填写;13、有直通矿调度室的电话;14、符合其它规定6电气设备及保护1、经由地面架空线路引入井下的供电电缆,必须在入井处装设防雷电装置。
一、预案背景为确保矿井机电运输系统的安全稳定运行,预防和减少机电运输事故的发生,根据国家安全生产法律法规及行业标准,结合本矿实际情况,特制定本预案。
二、检查目的1. 检查矿井机电运输系统是否符合国家安全生产法律法规和行业标准。
2. 排查机电运输系统存在的安全隐患,及时消除事故隐患。
3. 提高矿井机电运输安全管理水平,确保矿井安全生产。
三、检查范围1. 机电运输管理机构及制度;2. 机电运输设备设施;3. 机电运输系统运行状况;4. 机电运输人员安全教育培训。
四、检查内容1. 机电运输管理机构及制度:检查是否建立健全机电运输管理机构,是否制定和完善相关管理制度,是否落实安全生产责任制。
2. 机电运输设备设施:检查设备设施是否符合国家规定,是否存在老化、损坏、超期服役等问题;检查设备设施的安全防护装置是否齐全有效;检查设备设施的运行状况是否正常。
3. 机电运输系统运行状况:检查矿井通风、供电、排水等系统是否正常;检查矿井运输系统是否存在拥堵、滑坡、倾斜等问题。
4. 机电运输人员安全教育培训:检查是否对机电运输人员进行安全教育培训,是否掌握相关安全操作技能。
五、检查方法1. 查阅资料:查阅矿井机电运输管理制度、设备设施技术资料、人员培训记录等。
2. 实地检查:现场检查机电运输设备设施、系统运行状况,对发现的问题进行拍照、记录。
3. 询问了解:询问机电运输管理人员、操作人员,了解机电运输系统运行情况及安全管理措施。
六、检查步骤1. 成立检查组:由矿长担任组长,机电科、安监科、设备科等部门负责人为成员。
2. 制定检查计划:明确检查时间、范围、内容、方法及责任分工。
3. 实施检查:按照检查计划,对矿井机电运输系统进行全面检查。
4. 整改落实:对检查中发现的问题,及时向相关部门下发整改通知单,要求限期整改。
5. 跟踪复查:对整改情况进行跟踪复查,确保问题整改到位。
七、检查要求1. 检查组成员要熟悉国家安全生产法律法规和行业标准,具备一定的机电运输专业知识。
煤矿机电运输检查内容模版一、煤矿机电运输设备的日常巡检1. 电动机和传动装置- 电动机外观是否干净,有无异味、磨损、漏油等现象;- 传动装置是否正常运转,有无异常声响、震动等;- 传动装置的皮带松紧度是否适当,有无裂纹、磨损等情况;- 电动机与传动装置是否紧固可靠,有无松动现象。
2. 输送带系统- 输送带轮胎是否破损、变形、断裂等;- 输送带是否平整,有无起波、裂纹等;- 输送带是否正常运转,有无偏转、松紧度不当等情况;- 输送带防护罩是否完好,有无缺失、松动等。
3. 升降设备- 升降机构是否运转正常,有无卡滞、异常声响等;- 升降装置是否稳定,有无晃动、松动等现象;- 升降装置的防坠器、安全锁等是否完好,有无缺失、松动等情况。
4. 散装车辆- 车辆外观是否整洁、无损伤、划痕等;- 车辆转向系统是否正常灵活,有无异常响声、抖动等;- 车辆制动系统是否正常可靠,有无制动失效、制动盘损坏等情况;- 轮胎是否磨损严重,有无异常磨损、胎纹不清晰等。
5. 运输机械设备- 运输机械的外观是否完好,有无畸形、磨损等现象;- 运输机械的电气设备是否正常运转,有无漏电、短路等问题;- 运输机械的液压系统是否正常工作,有无漏油、压力不稳定等情况;- 运输机械的控制系统是否可靠,有无故障、误操作等。
二、煤矿机电运输设备的定期检查1. 电机部分- 电动机的接线是否正常,有无松动、接触不良等情况;- 电动机的绝缘电阻是否符合要求,有无漏电现象;- 电动机轴承是否润滑良好,有无过热、生锈等;- 电动机的冷却系统是否正常运行,有无堵塞、水泵故障等。
2. 输送带部分- 输送带的张紧装置是否工作正常,有无松弛、紊乱等问题;- 输送带的对中装置是否调整到位,有无偏移;- 输送带的托辊及支座是否完好,有无损坏、脱落等情况;- 输送带的滚筒是否磨损,有无缺失、松动等。
3. 升降装置部分- 升降装置的液压系统是否进行了定期维护,有无泄漏、缺油等问题;- 升降装置的起重机构是否进行了定期检测,有无变形、开裂等;- 升降装置的保护装置是否完好,有无失灵、松动等现象;- 升降装置周边的安全设施是否完善,有无损坏、遗漏等情况。
机电隐患排查(专项)内容:一、设备与指标1、设备证标:机电设备应有产品合格证;纳入安标管理的产品有煤矿矿用产品安全标志,使用地点符合《规程》规定;防爆设备应有产品防爆合格证。
2、设备完好:机电设备综合完好率不低于90%。
3、大型在用固定设备完好率100%。
现场检查查阅资料4、电气失爆:防爆电气设备(包括本安设备)及小型电器防爆率100%现场检查5、小型电气合格率不低于95%现场检查查阅资料6、井下电缆选型合格率100%,电缆接头合格率100%,电缆吊挂合格率不低于95%(含控制、通信、照明等小电缆)现场检查7、矿灯完好率100%,矿井完好的矿灯总数,至少应比经常用灯的总人数多10%。
使用合格的双光源矿灯,井下使用的矿灯无红、灭灯。
高瓦斯矿井应采用装有断路保护器的矿灯。
现场检查查阅资料8、设备待修率不高于5%现场检查查阅资料9、矿井全年停产检修时间不能低于7天;机电事故不高于1%现场检查查阅资料10、设备更新改造按计划执行;设备大修计划应完成90%以上。
查阅资料二、煤矿机械1、主要提升、运输设备⑴立井(斜井)绞车提升①各种保护装置应符合《规程》第427条规定;②单绳罐笼提升应有防坠装置③主井提升系统应装设定重装载④提升系统通信、信号应完善⑤上、下井口及各水平应装设视频监视装置⑥应具备可靠的电气制动⑦斜井提升制动减速度达不到要求时应装设二级制动装置⑧立井井口及各水平各种操车设备与提升信号联锁⑨立井提升系统应有防撞梁装设防过卷、防过放和缓冲托罐装置,过卷高度和过放距离符合规定⑩机房应装设应急照明装置⑪应使用变频、直流等低耗、先进、可靠的电控装置,并有可靠的通信接口⑫有运行和检修等记录⑬主井箕斗提升宜采用无人值守全自动控制方式⑭大型多绳摩擦提升系统应采用恒减速制动系统。
现场检查查阅资料⑵钢丝绳牵引带式输送机①各种保护装置应符合《规程》第274条规定②应在运输机沿线装设紧急停车装置,确保搭乘人员或其他人员在沿线任何位置可紧急停车③下人地点应设声光信号、语音提示和自动停车装置,卸煤口及终点下人处应设防止人员坠入及进入机尾的安全设施和保护④不应人货混乘,运人时严禁超速⑤上、下人和主提升装、卸处应装设视频监视装置⑥应使用矿用阻燃胶带;应使用低耗、先进、可靠的电控装置,并有可靠的通信接口⑦有运行和检修等记录⑧专用于原煤运输的输送机宜采用无人值守综合智能控制方式,但必须有集中监控和专人巡查现场检查查阅资料⑶钢丝绳芯带式输送机①电动机保护、堆煤保护、防滑保护、防跑偏装置、温度保护、烟雾保护、自动洒水装置、输送带张紧力下降保护、防撕裂保护应齐全可靠,驱动滚筒下风侧10~15米处设烟雾传感器和C0传感器,CO传感器报警浓度为0.0024%,与监测监控系统联网(AQ1029-2007标准);倾斜巷道运输应可靠的断带保护装置;机头、机尾应设安全防设施及消防器材;行人跨越带式输送机应设过桥。
煤矿机电运输隐患排查摘要:煤矿'>煤矿机电'>机电运输是矿井生产环节的重要组成部分,它贯串了矿井的各个生产环节,战线长,涉及面广,特殊工种多,技术性强。
机电'>机电运输设备状况好坏直接关系到煤矿'>煤矿安全生产。
关键词:煤矿机电运输隐患排查根据我矿的实际情况和以往的事故暗例分析,当前我矿机电运输存在的主要隐患是:1、煤矿机运事故的原因剖析(1)轮眼治理存在题目,特种作业职员安全意识淡薄,麻痹大意,没有牢固树立“安全第一”的思想,违反了“三大规程”及有关安全规定,违章指挥、违章操纵时有发生。
要加强轮眼绞车工和信号把钩工的技术培训,随抽随答,落实终端责任。
井下使用的电车头驾驶室内要有明显的操纵示意图说明。
(2)特种作业职员文化程度参差不齐,把握特种作业技术不娴熟。
对技术工种安全操纵知识把握不牢,熟悉程度不够,是造成事故的重要原因。
(3)指令性的新来职员顶替。
由于代岗职员顶替时间短,对顶替工种操纵熟练程度差,缺乏顶岗前的安全培训,产生违章指挥和盲目操纵双重不安全因素。
(4)特种作业职员的频繁调换,岗位的调整,给安全埋下隐患。
特别作业职员大都是经过专业培训取得操纵合格证后作业者,对他们的工种不宜随意予以变动。
但是,矿山某些技术性工种,有些企业领导不往考虑学识水平,不讲究用工要求,而是当作好工种,并通过人情关系把一些分歧格的职员充塞进往,加之一些职员不钻研技术业务,违章违纪现象比较突出。
另外,临时性工作调整时安全培训工作没有及时到位也带来了安全隐患。
(5)安全基础工作要长抓不懈,设备的防爆失爆检查要放在首位。
2控制煤矿机运事故对策(1)加强特殊工种的用工制度治理。
煤矿机运工种的技术性较强,其各岗位工种都不能以照顾的身份出现,要由思想端正、技术全面的工人来担任。
同时加强临时用工的安全治理,尽量少用或不用临时工。
除特殊情况外,特殊工种职员不能随意调换,要严格考核发证,持证上岗。
煤矿机电运输隐患排查煤矿机电运输是煤矿生产中非常重要的环节,同时也是存在一定隐患的环节。
为了确保煤矿机电运输的安全和高效,需要对其进行隐患排查和整改。
本文将从以下几个方面进行分析和阐述。
一、车辆装备隐患排查1.车辆状况检查:对轮胎、刹车系统、悬挂系统、传动系统等进行检查,确保车辆在运行过程中能够稳定、安全地行驶。
2.照明设备:检查车辆的前后照明设备是否完好,是否亮度足够,保证夜间运输的安全。
3.天气状况适应能力:检查车辆的雨刮器、除霜设备、散热系统等,确保车辆在各种恶劣天气条件下正常运行。
4.密封性检查:检查车辆的密封性,防止煤矿运输过程中发生煤尘外溢等安全隐患。
5.防火设备:检查车辆是否安装消防器材,及时排查车辆引发火灾的隐患。
二、运输路线隐患排查1.道路状况检查:检查煤矿运输道路的平整度、坡度、弯曲度等情况,确保道路能够适应车辆的运行。
2.路面标线标志:检查道路的标线和标志是否清晰明确,防止因路况不清晰引发交通事故。
3.路面排水设施检查:检查道路的排水设施是否畅通,排查积水和泥泞等情况,确保道路在恶劣天气条件下仍能正常运输。
4.交通指示牌检查:检查道路上的交通指示牌是否完好,指示是否准确,确保驾驶员能够正确判断路况和方向。
三、机电设备隐患排查1.运输设备动力系统检查:检查运输设备的发动机、传动系统等是否正常运转,能否正常完成运输任务。
2.安全防护设备:检查运输设备是否配备安全防护装置,如防护罩、防滑装置等,保障工人操作安全。
3.漏电保护设备:检查运输设备的漏电保护装置是否完好,避免因设备漏电引发火灾等事故。
4.通风系统检查:检查运输设备的通风系统是否正常运行,保证设备内部空气流通,避免因烟雾和有毒气体积聚而引发事故。
四、驾驶员隐患排查1.驾驶员资质检查:检查驾驶员是否持有合法驾驶证,是否经过培训合格,确保驾驶员具备驾驶技能。
2.驾驶员身体状况检查:检查驾驶员身体状况是否健康,包括视力、听力、心脏等方面的检查,确保驾驶员能够正常驾驶。
煤矿机电运输检查内容各矿井必须建立健全各项机电运输管理制度,并严格按制度执行和落实。
机电动力科应制定的制度和存放的技术资料包括:1、上级下发的有关机电管理的各种文件、命令、指示和规定。
2、本矿为贯彻上级精神和做好本矿机电管理所制定的各种文件、措施、执行细则和规定。
3、各项管理制度1)机电动力科管理制度:⑴各级领导的岗位责任制;⑵各工种岗位责任制及操作规程;⑶各要害地点、岗位的现场交接班制;⑷安全技术措施制定、审批、贯彻签字制度;⑸设备管理制度;⑹安全管理制度;⑻各种会议制度;⑼生产矿井运输管理标准(试行)实施细则。
2)车间、机房和硐室悬挂的各项管理制度⑴各要害场所管理制度;⑵各工种岗位责任制和包机制度;⑶各岗位交接班制度;⑷领导干部上岗制度;⑸各工种操作规程;⑹设备定期巡回检查制度;⑺设备维修保养制度;⑻设备定期检修制度;⑼钢丝绳检查验绳制度;(提升运输系统)⑽提升吊挂装置检查制度;(提升运输系统)⑾井筒装备检查制度;(提升运输系统)⑿防坠器检查试验制度;(提升运输系统)⒀制动系统检查维护制度;(提升运输系统)⒁保护装置检查试验制度;(提升运输系统)⒂倒闸操作制度和停送电制度(包括操作票、工作票)(变电所)⒃设备缺陷管理制度(变电所)⒄运行分析制度(变电所)⒅事故处理规定(包括事故预防及反事故措施)(变电所)⒆值班制度(变电所)⒇矿灯领用发放、考勤制度(矿灯房)(21)钢丝绳胶带检查验带制度(提升运输系统)3)装订成册的规章制度:⑴电气试验制度;⑵各工种操作规程;⑶各工种岗位责任制度;⑷设备运行维修保养制度;⑸设备定期检修制度;⑹机电干部上岗查岗制度;⑺设备管理制度;⑻安全活动制度;⑼事故分析追查制度;⑽设备包机制度;⑾防爆设备入井安装验收制度;⑿电缆管理制度;⒀小型电气管理制度;⒁油脂管理制度;⒂配件管理制度;⒃阻燃胶带管理制度;⒄杂散电流管理制度;⒅井下电气安全和三大保护管理制度。
4)各种机电安装工程施工技术方案及安全措施。
煤矿机电运输隐患排查煤矿是我国重要的能源基地和支撑经济发展的重要产业,然而,煤矿机电运输作为煤矿生产的重要环节,在生产过程中隐患频发。
为了保障煤矿机电运输工作的安全可靠进行,有必要对其隐患进行排查。
本文将从以下几个方面对煤矿机电运输的隐患进行排查。
一、车辆隐患排查1. 机动车辆:车辆内部温度过高、车辆重心不稳、车辆载荷过大、制动系统失效等问题,会导致车辆行驶不稳定、碰撞事故等安全隐患。
2. 电动车辆:电池老化、电路故障、充电器问题等会导致电动车辆短路、火灾等隐患。
二、设备隐患排查1. 皮带输送机:输送带老化、过载、偏移、撕裂等问题会导致运输过程中的事故隐患。
2. 装载机:机械部件磨损、润滑不良、操作人员技术不熟练等问题会影响装载机的安全运行。
三、电气隐患排查1. 电缆老化:电缆老化会导致电缆断裂、短路、火灾等电气隐患。
2. 电器设备维护不当:电器设备维护不当会导致电路故障、电气短路等电气隐患。
四、作业环境隐患排查1. 光线和通风不良:光线不足会影响作业人员的判断能力,通风不良会导致作业环境中的有害气体积聚。
2. 积水和漏水:积水和漏水会影响设备的正常运行,造成安全隐患。
五、安全管理隐患排查1. 人员培训不足:操作人员技术不熟练、操作不规范会导致事故的发生。
2. 安全管理制度不健全:缺乏完善的安全管理制度会导致事故隐患的存在。
针对以上的隐患排查,应采取以下的措施进行处理:1. 定期进行设备和车辆的全面检查,发现问题及时修复或更换。
2. 加强对机动车和电动车辆的日常维护管理,定期检查车辆的性能和安全设备。
3. 提供针对性的培训和学习机会,加强操作人员的技术培养和工作安全意识。
4. 确立完善的安全管理制度和规范,提高整个煤矿机电运输工作的管理水平。
总之,煤矿机电运输隐患是一个复杂的问题,需要多方共同努力来解决。
通过对车辆、设备、电气、作业环境和安全管理等多个方面进行全面排查和处理,可以最大程度地减少煤矿机电运输中的安全隐患,确保煤矿生产的稳定和安全。
煤矿机电运输隐患排查范文煤矿机电运输是煤矿生产过程中不可或缺的一环,但同时也面临着很多安全隐患。
为了确保煤矿机电运输的安全性,必须对其进行全面排查,及时发现并解决问题。
本文将从设备维护、操作规范、安全教育等方面,对煤矿机电运输中的隐患进行分析和排查。
一、设备维护方面1. 安全防护装置是否完好煤矿机电运输设备中的安全防护装置对于保护工人的安全至关重要。
排查时需要检查安全防护装置是否完好、灵活可靠,如防护网、安全门、限位器等,以避免工人因误操作或机械故障造成的伤害事故。
2. 设备运行状态是否正常检查设备运行状态时应注意设备是否有异常声音、异常振动以及是否有漏电、过载等现象。
排查时需对设备进行检修、保养和维护,确保设备能够长时间、稳定运行。
3. 确认设备的绝缘性能煤矿机电运输设备中的电气元件如电动机、开关等需要具备良好的绝缘性能,防止电气事故发生。
排查时需使用专门的绝缘仪器对设备进行绝缘测试,确保设备安全可靠。
二、操作规范方面1. 操作人员是否具备相应的技能和证照煤矿机电运输设备的操作需要经过专门的培训和持证上岗,操作人员应具备相应的技能和证照。
排查时需要核实操作人员是否持证上岗,并检查其培训记录,确保操作人员的技能符合要求。
2. 是否按照操作规程进行操作操作规程是保证机电运输工作安全性的重要依据。
排查时需检查操作人员是否按照规程进行操作,是否存在违章操作行为。
如发现违章操作,应及时纠正并进行相应的安全教育。
3. 排查机电设备维修保养记录机械设备需要定期维修和保养,同时需要有详细的维修保养记录。
排查时需核查机电设备的维修保养记录,确保设备定期得到维修和保养,减少故障和事故的发生。
三、安全教育方面1. 安全教育培训是否到位煤矿机电运输工作涉及的安全风险较高,需要对操作人员进行全面的安全教育培训。
排查时需核实安全教育培训是否到位,操作人员是否具备相应的安全意识和应急处理能力。
2. 安全生产规章制度是否严格执行安全生产规章制度是保障煤矿机电运输安全的基础。
煤矿机电运输检查内容范本一、电气设备检查1. 检查电气设备线路的接地是否正常,是否存在漏电现象。
2. 检查电气设备的绝缘状况是否良好,是否存在损坏或破损的绝缘层。
3. 检查电气设备的开关、插座、插头等连接部件的紧固情况,是否存在松动或接触不良的问题。
4. 检查电缆和电线的使用情况,是否存在老化、破损或绝缘不良的情况。
5. 检查电气设备的接线盒、配电箱等配电设备是否有异常,并检查其内部的接线是否牢固。
二、机械设备检查1. 检查机械设备的结构是否完整,是否存在脱落、裂纹或变形的情况。
2. 检查机械设备的传动系统是否正常,包括齿轮、皮带、链条等传动部件的磨损和断裂情况。
3. 检查机械设备的润滑情况,包括润滑油是否足够、润滑部位是否存在漏油现象。
4. 检查机械设备的运行状态,包括是否存在异常声音、振动或温度过高的情况。
5. 检查机械设备的安全装置是否完好,包括启动、停止、紧急停止等安全保护装置是否能够正常工作。
三、照明设备检查1. 检查照明设备的亮度是否足够,夜间作业是否能够清晰辨识工作区域。
2. 检查照明设备的固定是否牢固,是否存在摇晃或松动的情况。
3. 检查照明设备的线路是否正常,是否存在漏电、短路等安全隐患。
4. 检查照明设备的灯具和灯泡是否损坏,是否需要更换。
四、传感器和监测设备检查1. 检查传感器和监测设备的安装位置是否正确,是否能够准确监测运输设备的各项参数。
2. 检查传感器和监测设备的连接线路是否正常,是否存在断线或接触不良的情况。
3. 检查传感器和监测设备的数据显示是否准确,是否存在误差或漂移现象。
4. 检查传感器和监测设备的报警装置是否能够及时发出报警信号,保证运输设备的安全运行。
五、紧急救援设备检查1. 检查紧急救援设备的存放位置是否明显,能够迅速找到。
2. 检查紧急救援设备的数量是否足够,包括灭火器、安全绳索等。
3. 检查紧急救援设备的有效期限,是否需要更换或补充。
4. 检查紧急救援设备的使用情况,包括消防器材是否充足,安全绳索是否能够支撑重量等。
煤矿机电运输隐患排查范本1. 伤人事故隐患排查1.1 电动运输设备- 检查电动运输设备的保护装置是否完好,如安全绳、安全门等。
- 检查电动运输设备的行驶系统是否正常,如制动器、悬挂系统等。
- 检查电动运输设备的控制系统是否可靠,如控制按钮、控制面板等。
1.2 传动系统- 检查传动系统的皮带、链条等传动装置是否存在缺陷,如断裂、老化等。
- 检查传动系统的动力装置是否运转平稳,如电机、液压装置等。
1.3 作业场地- 检查作业场地的通风设备是否正常运行,如风机、通风管道等。
- 检查作业场地的照明设备是否充足,如灯具、照明电源等。
2. 初级事故隐患排查2.1 应急疏散通道- 检查应急疏散通道的出口是否畅通,如门窗、路面等。
- 检查应急疏散通道的标识是否清晰,如指示牌、标志线等。
2.2 灭火设备- 检查灭火设备的数量是否满足需求,如灭火器、消防栓等。
- 检查灭火设备的有效期是否过期,如灭火器内压等。
2.3 电气线路- 检查电气线路的绝缘情况,如绝缘子、绝缘层等。
- 检查电气线路的接地是否良好,如接地线、接地装置等。
3. 重大事故隐患排查3.1 煤气泄漏- 检查煤气管道的密封情况,如管道接口、密封圈等。
- 检查煤气传感器的运行状态,如报警装置、检测仪器等。
3.2 防爆设备- 检查防爆设备的防爆等级是否符合要求,如电器、开关等。
- 检查防爆设备的使用状况,如防爆灯具、防爆开关等。
3.3 环境监测- 检查环境监测仪器的工作状态,如温度计、湿度计等。
- 检查环境监测仪器的报警装置是否正常,如声光报警器、报警器接线等。
4. 预防性隐患排查4.1 安全培训- 检查员工的安全培训情况,如培训记录、培训证书等。
- 检查员工的安全意识是否存在问题,如遵守安全规章制度等。
4.2 安全管理- 检查安全管理制度的落实情况,如安全检查记录、事故报告记录等。
- 检查安全管理部门的运行状况,如人员配备、工作制度等。
4.3 安全设施- 检查安全设施的维护情况,如灭火器、消防栓等。
煤矿机电运输隐患排查模版煤矿机电运输是煤矿生产过程中不可或缺的一环。
然而,由于机电运输设备的复杂性和使用频率的高,隐患排查工作必不可少。
本模板将介绍煤矿机电运输隐患排查的内容和要点,以帮助煤矿进行全面、系统的隐患排查工作。
一、隐患排查的目的和重要性隐患排查是煤矿安全生产工作的重要环节,其目的是及时发现和消除机电运输设备存在的安全隐患,确保设备运行的可靠性和安全性。
通过隐患排查,可以及时发现和解决设备故障、防止事故发生,减少生产停工的时间和经济损失,保障生产的连续性和稳定性。
二、隐患排查的内容和方式1. 设备检查:(1)检查机电运输设备的运行状态和运行记录,包括设备的工作时间、负载情况、运行稳定性等。
(2)检查设备的外观是否完好无损,包括设备的外壳、电缆、传动装置等。
(3)检查设备的关键部件是否正常工作,包括电机、传感器、控制器等。
2. 安全防护:(1)检查设备的安全防护措施是否完善,包括安全开关、防护罩、保护装置等。
(2)检查设备周围的安全标识和警示标志是否齐全、清晰。
(3)检查设备周围的工作区域是否整洁、有序,有无零部件、工具等杂物堆放。
3. 操作规程:(1)检查操作规程的编制和执行情况,包括设备操作步骤、安全操作要求等。
(2)检查工作人员的操作技能和操作许可证的有效性。
(3)检查工作人员是否穿戴个人防护装备,如安全帽、安全靴、手套等。
4. 应急救援:(1)检查应急救援措施的完善程度,包括事故报告、应急通讯设备等。
(2)检查应急救援设备的完好情况,如急救箱、灭火器等。
(3)检查应急疏散通道和逃生设施的畅通情况。
三、隐患排查的要点和注意事项1. 充分了解设备的技术参数和工作原理,熟悉设备运行的规律和特点。
2. 高度重视设备检查和维护工作,确保设备的安全可靠运行。
3. 加强对设备操作人员的培训和考核,提高操作技能和安全意识。
4. 在隐患排查中,要注重细节,不放过任何一个可能存在隐患的地方。
5. 及时整改存在的隐患,消除设备故障,确保设备在正常工作状态下运行。
煤矿机电运输检查内容
各矿井必须建立健全各项机电运输管理制度,并严格按制度执行和落实。
机电动力科应制定的制度和存放的技术资料包括:
1、上级下发的有关机电管理的各种文件、命令、指示和规定。
2、本矿为贯彻上级精神和做好本矿机电管理所制定的各种文件、措施、执行细则和规定。
3、各项管理制度
1)机电动力科管理制度:
⑴各级领导的岗位责任制;
⑵各工种岗位责任制及操作规程;
⑶各要害地点、岗位的现场交接班制;
⑷安全技术措施制定、审批、贯彻签字制度;
⑸设备管理制度;
⑹安全管理制度;
⑻各种会议制度;
⑼生产矿井运输管理标准(试行)实施细则。
2)车间、机房和硐室悬挂的各项管理制度
⑴各要害场所管理制度;
⑵各工种岗位责任制和包机制度;
⑶各岗位交接班制度;
⑷领导干部上岗制度;
⑸各工种操作规程;
⑹设备定期巡回检查制度;
⑺设备维修保养制度;
⑻设备定期检修制度;
⑼钢丝绳检查验绳制度;(提升运输系统)
⑽提升吊挂装置检查制度;(提升运输系统)
⑾井筒装备检查制度;(提升运输系统)
⑿防坠器检查试验制度;(提升运输系统)
⒀制动系统检查维护制度;(提升运输系统)
⒁保护装置检查试验制度;(提升运输系统)
⒂倒闸操作制度和停送电制度(包括操作票、工作票)(变电所)
⒃设备缺陷管理制度(变电所)
⒄运行分析制度(变电所)
⒅事故处理规定(包括事故预防及反事故措施)(变电所)
⒆值班制度(变电所)
⒇矿灯领用发放、考勤制度(矿灯房)
(21)钢丝绳胶带检查验带制度(提升运输系统)
3)装订成册的规章制度:
⑴电气试验制度;
⑵各工种操作规程;
⑶各工种岗位责任制度;
⑷设备运行维修保养制度;。