开发接口文档-API文档模板
- 格式:doc
- 大小:91.50 KB
- 文档页数:6
API (应用程序编程接口):API(Application Programming Interface,应用程序接口)是一些预先定义的函数,或指软件系统不同组成部分衔接的约定。
用来提供应用程序与开发人员基于某软件或硬件得以访问的一组例程,而又无需访问源码,或理解内部工作机制的细节。
简介:操作系统是用户与计算机硬件系统之间的接口,用户通过操作系统的帮助,可以快速、有效和安全、可靠地操纵计算机系统中的各类资源,以处理自己的程序。
为使用户能方便地使用操作系统,OS 又向用户提供了如下两类接口:(1) 用户接口:操作系统专门为用户提供了“用户与操作系统的接口” ,通常称为用户接口。
该接口支持用户与OS 之间进行交互,即由用户向OS 请求提供特定的服务,而系统则把服务的结果返回给用户。
(2) 程序接口:操作系统向编程人员提供了“程序与操作系统的接口” ,简称程序接口,又称应用程序接口API(Application Programming Interface)。
该接口是为程序员在编程时使用的,系统和应用程序通过这个接口,可在执行中访问系统中的资源和取得OS 的服务,它也是程序能取得操作系统服务的唯一途径。
大多数操作系统的程序接口是由一组系统调用(system call)组成,每一个系统调用都是一个能完成特定功能的子程序。
应用程序接口又称为应用编程接口,是一组定义、程序及协议的集合,通过API接口实现计算机软件之间的相互通信。
API 的一个主要功能是提供通用功能集。
API同时也是一种中间件,为各种不同平台提供数据共享。
程序设计的实践中,编程接口的设计首先要使软件系统的职责得到合理划分。
良好的接口设计可以降低系统各部分的相互依赖,提高组成单元的内聚性,降低组成单元间的耦合程度,从而提高系统的可维护性和可扩展性。
api接口文档2篇API接口文档是指对某个API接口的详细说明和规范,可以帮助开发人员快速了解和使用该接口。
本文将介绍两篇关于API接口的文档,涉及接口的功能、请求参数、返回参数等内容。
以下是对两篇API 接口文档的详细描述。
第一篇API接口文档接口名称: 用户登录接口接口功能: 用户通过该接口进行登录操作,获取登录凭证请求URL: /api/login请求方法: POST请求参数:- username (string): 用户名,必填字段- password (string): 密码,必填字段返回参数:- code (int): 返回码,0表示成功,其他值表示失败- message (string): 返回结果信息- token (string): 登录凭证,用于后续请求的身份认证备注: 需要传递参数格式为JSON第二篇API接口文档接口名称: 商品列表接口接口功能: 获取商品列表,支持分页和筛选功能请求URL: /api/products请求方法: GET请求参数:- page (int): 当前页码,默认为1- size (int): 每页显示数量,默认为10- keyword (string): 关键词,模糊搜索商品名称- category (string): 商品分类,筛选商品分类返回参数:- code (int): 返回码,0表示成功,其他值表示失败- message (string): 返回结果信息- data (object): 返回的商品列表数据- id (int): 商品ID- name (string): 商品名称- price (float): 商品价格备注: 无需传递参数时,请求URL为/api/products,参数需要拼接在URL后面,如/api/products?page=2&size=20通过以上对两篇API接口文档的介绍,开发人员可以清楚地了解接口的功能、请求方法、请求参数和返回参数等详细信息。
API接口文档(简洁版)请求方法: GET请求方法: GET请求方法: GET请求方法: GET 请求方法: GET请求方法: GET请求方法: GET请求方法: GET请求方法: GET请求参数: 无请求参数: 无请求参数: 无请求参数: 无请求参数: 无请求参数: 无请求参数: 无请求参数: 无请求参数: 无响应格式:响应格式:响应格式:响应格式:响应格式:响应格式:响应格式:响应格式:响应格式:id": 1。
name": "John Doe"。
email": "___"。
role": "admin"请求方法: POST请求方法: POST请求方法: POST请求方法: POST请求方法: POST请求方法: POST请求方法: POST请求方法: POST请求方法: POST请求参数:请求参数:请求参数:请求参数:请求参数:请求参数:请求参数:请求参数:请求参数:name": "Jane Smith"。
email": "___"。
password": ""响应格式:响应格式:响应格式:id": 2。
name": "Jane Smith"。
email": "___"。
role": "user"请求方法: PUT请求方法: PUT请求方法: PUT请求方法: PUT 请求方法: PUT请求方法: PUT请求方法: PUT请求方法: PUT请求方法: PUT请求参数:请求参数:请求参数:请求参数:请求参数:请求参数:请求参数:请求参数:请求参数:name": "Jane Johnson"。
api接口说明文档模板文api接口说明文档模板1正如在"什么是API"中所说,API函数包含在位于系统目录下的DLL文件中.你可以自己输入API函数的声明,但VB提供了一种更简单的方法,即使用API Text Viewer. 要想在你的工程中声明API函数,只需运行API Text Viewer,打开Win32api.txt(或.MDB如果你已经把它转换成了数据库的话,这样可以加快速度. 使用预定义的常量和类型也是同样的方法. API除了有应用“应用程序接口”的意思外,还特指 API的说明文档,也称为帮助文档。
你将会遇到一些问题假设你想在你的窗体模块中声明一个函数.粘贴然后运行,VB会告诉你:编译错误...Declare 语句不允许作为类或对象模块中的 Public 成员...看起来很糟糕,其实你需要做的只是在声明前面添加一个Private(如 Private Declare Function...).--不要忘了,可是这将使该函数只在该窗体模块可用. 在有些情况下,你会得到"不明确的名称"这样的提示,这是因为函数.常量或其他的什么东西共用了一个名称.由于绝大多数的函数(也可能是全部,我没有验证过)都进行了别名化,亦即意味着你可以通过Alias子句使用其它的而不是他们原有的名称,你只需简单地改变一下函数名称而它仍然可以正常运行.api接口说明文档模板文21、技术优势具有高效率、团结、富有创意的团队,技术实力雄厚,可针对不同层次客户的需求;2、服务优势领先的技术、严密的流程、品牌的保证,为在线交易给予有力的安全保障;庞大的客服体系,为您提供7×24小时不间断的客户服务;3、卡类兑换优势解决客户往返银行汇款的麻烦,提升客户效率,有效增加订单数量。
百汇通具有几十种的卡类兑换方式,与上游运营商合作密切,有大部分运营商充值接口,卡类产品的多样化能够满足所有客户的对于卡类兑换的需求。
接口文档范例示意文章标题:接口文档范例示意 - 简单易懂的API文档设计与编写引言:在软件开发过程中,为了实现不同系统之间的互联互通,接口文档的编写变得尤为重要。
好的接口文档不仅能够提供清晰的指导,还能减少开发者之间的沟通成本,提高开发效率。
本文将以一个示意的接口文档范例为例,探讨如何编写一份简单易懂的API文档。
第一部分:接口概述1.1 接口名称和版本信息在接口概述中,首先需要明确接口的名称和版本信息。
例如:接口名称:用户管理接口版本号:v1.01.2 接口描述在接口描述中,应该简要说明该接口的作用和功能。
例如:该接口用于对系统中的用户进行管理,包括用户的创建、查询、更新和删除等操作。
1.3 接口区域信息和请求方式在接口区域信息和请求方式中,需要提供接口的URL区域信息以及HTTP请求的方式。
例如:接口区域信息:/api/users请求方式:GET第二部分:请求参数2.1 公共请求参数公共请求参数是指在每个接口中都需要使用的参数,例如身份认证信息、时间戳等。
在该部分中,列举出每个公共请求参数的名称、类型和是否必填。
例如:- access_token(字符串,必填):用于身份认证的令牌。
- timestamp(字符串,必填):请求的时间戳。
2.2 接口请求参数接口请求参数是指该接口所需的具体参数,包括请求方法(GET、POST等),请求体中的参数以及可选的路由参数等。
在该部分中,详细描述每个请求参数的名称、类型、是否必填、描述以及示例值。
例如:- name(字符串,必填):用户姓名。
- age(整数,选填):用户年龄。
- gender(字符串,选填):用户性别。
示例值:'male'或'female'。
第三部分:响应参数3.1 公共响应参数公共响应参数是指在每个接口的响应结果中都会返回的参数,例如状态码、错误信息等。
在该部分中,列举出每个公共响应参数的名称、类型和描述。
tagParam[i] = t;}int i = PushManager.getInstance().setTag(context,tagParam, System.currentTimeMillis() +"");String text = "设置标签失败,未知异常";switch (i) {case PushConsts.SETTAG_SUCCESS:text = "设置标签成功";break;case PushConsts.SETTAG_ERROR_COUNT:text = "设置标签失败, tag数量量过⼤大, 最⼤大不不能超过200个"; break;case PushConsts.SETTAG_ERROR_FREQUENCY:text = "设置标签失败, 频率过快, 两次间隔应⼤大于1s";break;case PushConsts.SETTAG_ERROR_REPEAT:text = "设置标签失败, 标签重复";break;case PushConsts.SETTAG_ERROR_UNBIND:text = "设置标签失败, 服务未初始化成功";break;case PushConsts.SETTAG_ERROR_EXCEPTION:text = "设置标签失败, 未知异常";break;case PushConsts.SETTAG_ERROR_NULL:text = "设置标签失败, tag 为空";break;case PushConsts.SETTAG_NOTONLINE:text = "还未登陆成功";break;case PushConsts.SETTAG_IN_BLACKLIST:text = "该应⽤用已经在⿊黑名单中,请联系售后⽀支持!";break;case PushConsts.SETTAG_NUM_EXCEED:text = "已存 tag 超过限制";break;。
XXX接口开发文档1.接口规范接口的规范性会直接影响开发过程中的效率和质量。
本着快速高效开发的目的性,避免在开发过程中对接错误,从而降低错误率,提高开发效率。
遵循规范:(1) 遵循RESTful API设计风格(2) 数据格式采用json格式(3) 返回统一结构数据1.1.通用返回格式示例展示:1.2.通用返回错误码/*** 默认*/SUCCESS("00000", "操作成功"),/*** 通用错误值*/ERROR_COMMON("E0000", "错误"),ERROR_INPUT_TRANSFORM("E0006", "参数信息不合法"),ERROR_EMPTY_OBJECT("E0001", "对象为空"),ERROR_TIME_OUT("E0003", "当前请求过多,响应超时,请稍后重试"), ERROR_FALL_BACK("E0004", "服务被降级了"),/*** 系统异常system*///400SYS_BAD_REQUEST("400", "数据格式不正确"),SYS_UNAUTHORIZED("401", "登录凭证过期"),SYS_FORBIDDEN("403", "没有访问权限"),SYS_NOT_FOUND("404", "请求的资源不存在"),SYS_METHOD_NOT("405", "不支持当前请求方式"),SYS_MEDIA_TYPE_NOT("415", "请求内容类型错误"),// 500SYS_INTERNAL_SERVER_ERROR("500", "服务器内部错误"),SYS_SERVICE_UNAVAILABLE("503", "服务器正忙,请稍后再试"),/*** 数据库操作部分错误码:DB = Database*/DB_ERROR("DB000", "数据库错误"),DB_INSERT_ERROR("DB001", "新增数据错误"),DB_UPDATE_ERROR("DB002", "更新数据错误"),DB_DELETE_ERROR("DB003", "删除数据错误"),DB_PARAMETER_ERROR("DB004", "参数错误"),DB_INVALID_PARAMETER("DB005", "不合法的参数"), DB_MISS_PARAMETER("DB006", "缺少参数"),DB_REPEAT_RECORD("DB007", "重复记录"),/*** 用户模块错误码U = USER*/USER_NOT_EXISTS("U0001", "用户不存在"),USER_EXISTS("U0002", "用户已存在"),USER_PWD_WRONG("U0003", "用户或密码错误"),USER_NO_LOGIN("U0004", "未登录"),USER_TOKEN_INVALID("U0005", "凭证错误"),/*** 文件操作 F = FILE*/FILE_ERROR("F0001", "IO操作失败"),FILE_NOT_EXISTS("F0002", "文件不存在"),FILE_EXISTS("F0003", "文件已存在"),/*** 网络模块错误码N = NET*/NET_GATEWAY("N0001","网关异常"),NET_SENDING_FAILED("N0002","信息发送失败"); 2.XX服务提供的接口2.1.获取XX接口使用场景:①XXXXXXXXX。
API(应用程序编程接口):API(Application Programming Interface,应用程序接口)是一些预先定义的函数,或指软件系统不同组成部分衔接的约定。
用来提供应用程序与开发人员基于某软件或硬件得以访问的一组例程,而又无需访问源码,或理解内部工作机制的细节。
简介:介编辑操作系统是用户与计算机硬件系统之间的接口,用户通过操作系统的帮助,可以快速、有效和安全、可靠地操纵计算机系统中的各类资源,以处理自己的程序。
为使用户能方便地使用操作系统,OS 又向用户提供了如下两类接口:(1)用户接口:操作系统专门为用户提供了“用户与操作系统的接口”,通常称为用户接口。
该接口支持用户与OS之间进行交互,即由用户向OS请求提供特定的服务,而系统则把服务的结果返回给用户。
(2)程序接口:操作系统向编程人员提供了“程序与操作系统的接口”,简称程序接口,又称应用程序接口API(Application Programming Interface)。
该接口是为程序员在编程时使用的,系统和应用程序通过这个接口,可在执行中访问系统中的资源和取得OS的服务,它也是程序能取得操作系统服务的唯一途径。
大多数操作系统的程序接口是由一组系统调用(system call)组成,每一个系统调用都是一个能完成特定功能的子程序。
应用程序接口又称为应用编程接口,是一组定义、程序及协议的集合,通过API接口实现计算机软件之间的相互通信。
API的一个主要功能是提供通用功能集。
API同时也是一种中间件,为各种不同平台提供数据共享。
程序设计的实践中,编程接口的设计首先要使软件系统的职责得到合理划分。
良好的接口设计可以降低系统各部分的相互依赖,提高组成单元的内聚性,降低组成单元间的耦合程度,从而提高系统的可维护性和可扩展性。
如何写好API接口文档:日常项目开发的过程中,接口文档是必不可少的。
后端工程师与前端工程师之间需要接口文档来定义数据传输协议、系统对外暴露接口需要文档来说明、系统之间相互调用需要文档来记录接口协议等等。
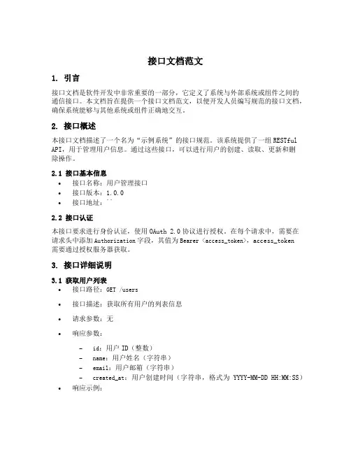
接口文档范文1. 引言接口文档是软件开发中非常重要的一部分,它定义了系统与外部系统或组件之间的通信接口。
本文档旨在提供一个接口文档范文,以便开发人员编写规范的接口文档,确保系统能够与其他系统或组件正确地交互。
2. 接口概述本接口文档描述了一个名为“示例系统”的接口规范。
该系统提供了一组RESTful API,用于管理用户信息。
通过这些接口,可以进行用户的创建、读取、更新和删除操作。
2.1 接口基本信息•接口名称:用户管理接口•接口版本:1.0.0•接口地址:``2.2 接口认证本接口要求进行身份认证,使用OAuth 2.0协议进行授权。
在每个请求中,需要在请求头中添加Authorization字段,其值为Bearer <access_token>,access_token需要通过授权服务器获取。
3. 接口详细说明3.1 获取用户列表•接口路径:GET /users•接口描述:获取所有用户的列表信息•请求参数:无•响应参数:–id:用户ID(整数)–name:用户姓名(字符串)–email:用户邮箱(字符串)–created_at:用户创建时间(字符串,格式为YYYY-MM-DD HH:MM:SS)•响应示例:[{"id": 1,"name": "John Doe","email":"****************","created_at": "2021-01-01 10:00:00"},{"id": 2,"name": "Jane Smith","email":"****************","created_at": "2021-01-02 11:00:00"}]3.2 获取单个用户信息•接口路径:GET /users/{id}•接口描述:根据用户ID获取单个用户的详细信息•请求参数:–id:用户ID(整数,路径参数)•响应参数:–id:用户ID(整数)–name:用户姓名(字符串)–email:用户邮箱(字符串)–created_at:用户创建时间(字符串,格式为YYYY-MM-DD HH:MM:SS)•响应示例:{"id": 1,"name": "John Doe","email":"****************","created_at": "2021-01-01 10:00:00"}3.3 创建用户•接口路径:POST /users•接口描述:创建一个新用户•请求参数:–name:用户姓名(字符串,必填)–email:用户邮箱(字符串,必填)•响应参数:–id:用户ID(整数)–name:用户姓名(字符串)–email:用户邮箱(字符串)–created_at:用户创建时间(字符串,格式为YYYY-MM-DD HH:MM:SS)•响应示例:{"id": 3,"name": "Alice Brown","email":"*****************","created_at": "2021-01-03 12:00:00"}3.4 更新用户信息•接口路径:PUT /users/{id}•接口描述:更新指定用户的信息•请求参数:–id:用户ID(整数,路径参数)–name:用户姓名(字符串,可选)–email:用户邮箱(字符串,可选)•响应参数:–id:用户ID(整数)–name:用户姓名(字符串)–email:用户邮箱(字符串)–created_at:用户创建时间(字符串,格式为YYYY-MM-DD HH:MM:SS)•响应示例:{"id": 1,"name": "John Doe","email":"********************","created_at": "2021-01-01 10:00:00"}3.5 删除用户•接口路径:DELETE /users/{id}•接口描述:删除指定用户•请求参数:–id:用户ID(整数,路径参数)•响应参数:无•响应示例:无4. 错误处理本接口遵循HTTP状态码规范进行错误处理。
Dream调试工具DLL接口文档文件状态:当前版本: 1.0 [√] 草稿作者:ChunFeng Li [ ] 正式发布 [ ] 正在修改文件密级: [ ]普通[√]秘密[ ]绝密文档版本版本/状态作者参与者日期说明 1.0 ChunFeng Li ChunFeng Li 2016-04-13 设备只能发现串口连接的设备,指令只能下发单条修改一、DLL初始化 1.描述调用所有接口之前需要先调用初始化接口。
2.接口名(dll导出名) Dream_Init() 3.请求参数说明参数字段必选类型限制说明True int _net_point <65535 Udp广播端口号True int _com_rate 38400 连接串口的默认波特率True Void* _call_back ... 异步消息回调(详细见第五条:回调函数) 4.返回参数说明 a. 返回类型Int :0成功 -1重复初始化二、获取最新设备列表1.描述调用该接口获取所有当前在线列表。
2.接口名(dll导出名) Dream_GetDeviceList() 3.请求参数说明参数字段必选类型限制说明True char* char_buf 1024 存放返回数据的内存指针,空间大小有调用方分配 True int buf_len 1024 分配的空间大小 4.返回参数说明 a. 返回类型Int : 返回数据长度。
b. 返回数据结构:”1000,COM3\r\n1001,COM5\r\n1002,192.168.0.118\r\n”。
[ID,Name\r\n]为一个设备,以后有跟多设备详细信息,往后接。
三、发送指令消息1.描述下发数据和读取数据指令都通过该接口实现。
(阻塞方式调用函数) 2.接口名(dll导出名)Dream_SendAction() 3.请求参数说明参数字段必选类型限制说明True int device_id >1000 发送消息的设备ID例如1000 True int _ChannelCode 0-0xFF 通道编码:例如0x10 True int _FunctionCode 0-0xFF 功能编码,不同的编码对应不同的功能int True 0-0xFF 功能编号,标记当前编码对应不同的功能_FunctionNumber char* True 发送指令的data,没有数据为NULL,如data_msg 果是单个数据:12.1,如果是整组数据: 12.1,1,0,...... 按顺序逗号隔开的连续字符 True int time_out 20*N 接口调用超时时间,单位毫秒 True char* out_buf 存放返回数据的内存指针,空间大小有调用方分配 True int buf_max_len 分配的空间大小 4.返回参数说明 a. 返回类型Int : 返回数据长度。
XXX项目接口文档版本控制信息1获取所有字段1.1获取所有字段请求地址:/session/field/findAll请求参数响应响应例子:{"code":"10000","exception":null,"isSuccess":true,"message":"成功,系统处理正常!","page":0,"pageSize":0,"returnObject":null,"returnValue":{"types":null,"villages":null,"companys":[{"iconColour":"", "iconSize":0,"iconStyle":"","id":4,"name":"XX"},{"iconColour":"","iconSize":0,"iconStyle":"","id":5,"name":"XX"},{"icon Colour":"","iconSize":0,"iconStyle":"","id":7,"name":"XX"}]},"totals":0}2文件上传2.1文件上传(ajax)请求地址:/session/file/upload请求参数响应请求例子:var formData = new FormData();formData.append("file", this.files[0]);$.ajax({url : routePath + "/session/file/upload",type : 'POST',data : formData,processData : false,contentType : false,success : function(result) {result = JSON.parse(result);if(result.code == "10000"){layer.msg('上传成功!');}}});响应例子:returnValue里包含了 fileName和filePath3字段管理-所属类型3.1新增所属类型请求地址:/session/fieldType/save请求参数响应响应例子:{"code":"10000","exception":null,"isSuccess":true,"message":"成功,系统处理正常!","page":0,"pageSize":0,"returnListSize":0,"returnObject":null,"returnValue":null,"totals":0}3.2修改所属类型请求地址:/session/fieldType/update请求参数响应响应例子:{"code":"10000","exception":null,"isSuccess":true,"message":"成功,系统处理正常!","page":0,"pageSize":0,"returnListSize":0,"returnObject":null,"returnValue":null,"totals":0}3.3根据id获取所属类型请求地址:/session/fieldType/getById请求参数响应响应例子:{"code":"10000","exception":null,"isSuccess":true,"message":"成功,系统处理正常!","page":0,"pageSize":0,"returnListSize":0,"returnObject":null,"returnValue":{"id":2,"name":"re"},"totals":0}3.4获取所属类型列表请求地址:/session/fieldType/selectAll请求参数响应响应例子:{"code":"10000","exception":null,"isSuccess":true,"message":"成功,系统处理正常!","page":0,"pageSize":0,"returnObject":null,"returnValue":[{"id":1,"name":"123"},{"id":6,"name":"145555"}],"totals": 2}3.5删除所属类型(批量)请求地址:/session/fieldType/deleteByIds请求参数响应响应例子:{"code":"10000","exception":null,"isSuccess":true,"message":"成功,系统处理正常!","page":0,"pageSize":0,"returnListSize":0,"returnObject":null,"returnValue":null,"totals":0}。
接口文档样例模板#接口文档##1.版本历史版本号,修订日期,修订人,修订说明------,-----------,------,------------1.0,2024-01-01,张三,初始版本发布1.1,2024-02-01,李四,添加新功能1.2,2024-03-01,王五,修复缺陷##2.概述本文档为XXX系统的接口文档,旨在明确系统与外部系统或前端界面之间的接口规范,以便于不同系统之间的数据交换和信息传输。
接口包括系统对外提供的接口以及系统对外使用的接口。
##3.接口规范###3.1接口地址接口的地址为URL形式,例如:``````###3.2接口请求方法接口的请求方法为HTTP标准方法,包括GET、POST、PUT、DELETE等。
###3.3请求头部每次请求应包含以下头部信息:```Content-Type: application/jsonAuthorization: Bearer {token}```其中,`Content-Type`指定请求主体的数据格式,本文档中的示例使用JSON格式;`Authorization`用于身份验证,使用Bearer Token方式。
###3.4响应结构接口的响应以JSON格式返回,并包含以下字段:- `code`:表示接口调用的结果状态码,0表示成功,其他值表示失败。
- `message`:接口调用结果的描述信息。
- `data`:接口返回的具体数据,根据接口类型可能会有不同的字段。
示例:```json"code": 0,"message": "操作成功","data":"name": "张三","age": 20}```###3.5错误处理接口调用失败时,响应的状态码非0,同时会在`message`字段中返回错误信息。
1.界面概述界面概述主要描述了该界面文档中涉及的业务功能点,面向对象的阅读以及界面文档中主要包含的业务界面,以便读者可以直观地理解。
例如,本文档定义了中国广播电视系统外部接入方的数据协议接口,主要包括:用户注册接口,同步用户,授权认证接口。
适合阅读目标对象以访问中层办公室开发人员或外部合作伙伴。
对于读者来说,这样的描述可以对整个界面文件有一个总体的了解。
界面概述2.权限说明某些接口调用需要授权和认证,这需要在本节中进行说明。
如果接口仅基于分配的令牌认证,则文档需要说明如何获取令牌。
如果接口需要签名认证,请在此处描述具体的签名方法,如下图所示:应指定符号参数的生成规则,最好举个例子,例如:签名方式这样,访问方可以验证签名方法是否正确。
3.编码方式在接口的请求过程中,代码可能由于编码而乱码。
因此,接口必须在编码方法上达成共识。
请参考以下编写方法:编码方式4.要求说明接口文档的请求描述主要描述接口请求的域名和请求的数据格式:例如要求说明5.接口列表接口列表是接口文档的主要内容,需要列出所有接口名称,接口地址,接口请求方式,接口请求参数和响应格式。
在接口的请求参数中,我们需要指定含义,类型以及是否需要。
对于界面响应结果,如果有业务领域,也需要说明。
这是一个更完整的示例:接口实例6.状态码说明接口的响应主体通常包含响应的状态码,例如成功,失败等。
状态码有助于访问方判断接口调用状态。
例如:状态码如果接口文档可以反映上述要素,则可以将其视为完整的接口文档,访问方可以很好地阅读和理解。
api设计文档示例以下是一个api设计文档的示例:API名称:获取用户信息API地址:/api/user/{userID}请求方式:GET请求参数:- userID: 必选,用户ID,数字类型,例如:123响应参数:- code: 状态码,数字类型,例如:200表示成功,400表示请求参数错误,500表示服务器内部错误等- message: 状态信息,字符串类型,例如:请求成功,请求参数错误,服务器内部错误等- data: 用户信息,json类型,例如:"userID": 123,"userName": "张三","age": 20,"gender": "男"}错误码:- 400 - 请求参数错误- 404 - 用户不存在- 500 - 服务器内部错误请求示例:GET /api/user/123 HTTP/1.1 Host:响应示例:HTTP/1.1 200 OKContent-Type: application/json;charset=utf-8{"code": 200,"message": "请求成功","data": {"userID": 123,"userName": "张三","age": 20,"gender": "男"}}。
XXX项目接口文档版本控制信息
获取所有字段
获取所有字段
请求地址:/session/field/findAll
请求参数
响应
请求例子:响应例子:{"code":"10000","exception":null,"isSuccess":true,"message":"成功,系统处理正常!
","page":0,"pageSize":0,"returnObject":null,"returnValue":{"types":null,"villages":null,"companys":[{"iconColour":"","iconSize":0,"ico nStyle":"","id":4,"name":"XX"},{"iconColour":"","iconSize":0,"iconStyle":"","id":5,"name":"XX"},{"iconColour":"","iconSize":0,"iconSty le":"","id":7,"name":"XX"}]},"totals":0}
文件上传
文件上传(ajax)
请求地址:/session/file/upload
请求参数
响应
请求例子:var formData = new FormData();
("file", [0]);
$.ajax({
url : routePath + "/session/file/upload",
type : 'POST',
data : formData,
processData : false,
contentType : false,
success : function(result) {
result = (result);
if == "10000"){
('上传成功!');
$("#editHeadPortrait").val }
}
});
响应例子:returnValue里包含了 fileName和filePath
字段管理-所属类型
新增所属类型
请求地址:/session/fieldType/save
请求参数
响应
请求例子:响应例子:{"code":"10000","exception":null,"isSuccess":true,"message":"成功,系统处理正常!","page":0,"pageSize":0,"returnListSize":0,"returnObject":null,"returnValue":null,"totals":0}
修改所属类型
请求地址:/session/fieldType/update
请求参数
响应
请求例子:&name=test
响应例子:{"code":"10000","exception":null,"isSuccess":true,"message":"成功,系统处理正常!","page":0,"pageSize":0,"returnListSize":0,"returnObject":null,"returnValue":null,"totals":0}
根据id获取所属类型
请求地址:/session/fieldType/getById
请求参数
响应
请求例子:响应例子:{"code":"10000","exception":null,"isSuccess":true,"message":"成功,系统处理正常!","page":0,"pageSize":0,"returnListSize":0,"returnObject":null,"returnValue":{"id":2,"name":"re"},"totals":0}
获取所属类型列表
请求地址:/session/fieldType/selectAll
请求参数
响应
请求例子:响应例子:{"code":"10000","exception":null,"isSuccess":true,"message":"成功,系统处理正常!","page":0,"pageSize":0,"returnObject":null,"returnValue":[{"id":1,"name":"123"},{"id":6,"name":"145555"}],"totals":2}
删除所属类型(批量)
请求地址:/session/fieldType/deleteByIds
请求参数
响应
请求例子:响应例子:{"code":"10000","exception":null,"isSuccess":true,"message":"成功,系统处理正常!","page":0,"pageSize":0,"returnListSize":0,"returnObject":null,"returnValue":null,"totals":0}。