边坡支护单项工程质量验收报告
- 格式:doc
- 大小:19.50 KB
- 文档页数:1
旬支护质量检查验收记录一、检查目的旬支护工程是矿山工程的重要部分,其质量直接关系到矿山安全和生产效益。
为了确保旬支护工程质量达到要求,进行定期的质量检查和验收十分必要。
本次质量检查和验收旨在查看旬支护工程施工过程中是否符合相关规范和标准,确保工程质量达标,为后续工程提供参考和借鉴。
二、检查内容1.旬支护工程施工方案及设计文件的审阅2.旬支护材料的检查和验收3.旬支护施工和安装的检查4.旬支护效果的检查和验收三、具体检查过程和结果1.旬支护工程施工方案及设计文件的审阅a.对旬支护工程施工方案进行审阅,确认其符合相关规范和标准要求。
b.检查设计文件中是否包含了旬支护工程的相关要求和细节。
2.旬支护材料的检查和验收a.检查旬支护材料的进货合格证明和相关检验报告。
b.验收钢材、钢丝网、支护网等材料的规格、尺寸和数量是否符合设计要求。
c.验收旬支护材料的外观质量和材料性能是否合格。
3.旬支护施工和安装的检查a.检查旬支护施工过程中的正确性和规范性。
b.检查施工现场的安全措施是否到位,作业人员是否具备相关许可证。
c.检查旬支护施工中的关键节点,如旬支支架的安装是否牢固、旬支护材料的连接是否牢固等。
4.旬支护效果的检查和验收a.检查旬支护效果是否满足设计要求,如旬支支护的平整度、垂直度等。
b.进行旬支护结构的测量和测试,确保结构的稳定性和耐久性。
根据以上检查内容,我单位对旬支护工程进行了详细的检查和验收,具体结果如下:1.旬支护工程施工方案和设计文件符合相关规范和标准要求,内容详尽。
2.旬支护材料的进货合格证明和检验报告齐全,材料的规格、尺寸和性能均符合设计要求。
外观质量良好。
3.旬支护施工过程中,施工人员按照要求进行作业,安全措施到位。
旬支支架安装牢固,旬支护材料连接严密。
4.旬支护效果满足设计要求,平整度和垂直度符合规范要求。
结构稳定,耐久性好。
四、存在问题和解决措施在本次检查中,我们发现以下问题:1.施工现场的洁净度和秩序需要进一步加强,应加强现场管理。
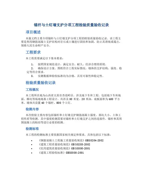
锚杆与土钉墙支护分项工程检验质量验收记录项目概述本篇文档主要介绍锚杆与土钉墙支护分项工程的检验质量验收记录。
该工程主要是利用钢筋混凝土支护结构对岩石或土壤进行固结和加固,防止其滑坡或塌方,保障人民生命财产安全。
工程要求本工程需要满足以下基本要求:1.按照国家规范设计,满足安全、耐久、经济合理的原则。
2.确保设计方案、图纸符合工程实际情况,墙体的支护结构、强度、稳定等符合要求。
3.实测数据和验收标准均为合格,具有可靠性和稳定性。
检验质量验收记录工程概况本工程所在地为山西省太原市杏花岭区,涉及地下车库工程,包括地下车库地面、梯坑等场地地基工程设计,共涉及30米宽、20米深,底板面积为600平方米。
墙体共设置40个锚杆、800个土钉。
检测内容本次检验主要内容包括锚杆和土钉墙支护钢筋混凝土强度、基坑大小、土体工程性质等检测。
其中强度检测需要对锚杆和土钉墙支护之间的连接件,锚杆和其周围混凝土的粘结等进行必要的检测。
检测标准本工程的检测标准主要依据国家相关规定和要求,具体包括以下标准:•《钢筋混凝土工程施工质量验收规范》GB50204-2002•《建筑工程质量验收规范》GB 50203-2002•《民用建筑质量验收规范》GB 50300-2001•《建筑工程验收标准》GB50300-2001检测方法和结果土钉墙1.选取土钉墙处进行检测,在墙体表面插入锤击孔,判断墙体表层土的密实程度。
2.检测土钉的直径、长度、间距等参数指标,并确认符合设计要求。
3.检测土钉的倾斜度和锚固深度,测量倾斜度不大于2%,锚固长度不小于3倍钉径。
检测结果表明土钉墙工程各项指标均符合要求。
锚杆1.将d=28mm、L=1000mm的试验锚杆埋入墙体内,进行100Kn静力试验,进行测量结果如下表所示。
锚杆编号最大载荷(Kn)抗拉强度(MPa)1 98.5 1202 97.0 1183 96.5 117.54 98.0 119.55 96.0 117平均数97.2 118.52.对锚杆的氧化程度和锚杆与混凝土的粘结程度进行视察,锚碇紧固件、张力机等设备检查合格。
奥化字〔2017〕8号签发人:王大林陕西奥维乾元化工有限公司府谷县海则庙煤矿资源整合项目矿井单项工程质量认证验收存在问题整改情况的报告府谷县能源局:2017年3月23日至24日,煤炭工业陕西建设工程质量监督中心站组织有关专家对陕西奥维乾元化工有限公司府谷县海则庙煤矿进行了矿井单项工程质量认证。
通过对工程竣工资料核查和工程质量现场检查,共查出问题32条,其中综合组2条,矿建工程10条,土建工程12条,机电安装工程8条。
针对查出的问题和建议,2017年3月25日,我矿立即召开专题会议,对认证组提出的问题逐条进行了落实。
现将整改情况报告如下:一、综合组方面1.项目实际完成投资与概算投资出入较大。
整改情况:由矿长负责与中煤西安设计工程有限责任公司沟通,以书面方式说明实际完成投资与概算投资出入较大的原因。
2.勘查单位出具的报告名称不准确。
整改情况:由煤矿办公室负责联系勘查单位榆林市荣岩地质勘探有限公司重新修改并出具了府谷县海则庙煤矿工业广场工程质量检查报告。
二、矿建组方面工程资料方面:1.项目经理杨维刚建造师证缺少注册单位,无安全考核B证。
整改情况:项目经理杨维刚建造师证已完善注册,并取得安全考核B证。
2.特种施工人员上岗证未组卷。
整改情况:由生产技术科负责,特种作业人员上岗证已组卷。
3.个别资料签字盖章不全、竣工图未盖竣工图章。
整改情况:由生产技术科负责,资料室配合,个别资料签字盖章不全已按照要求签字并盖章,竣工图已盖竣工图章。
4.9101工作面锚杆、锚固剂合格证未组卷。
整改情况:由生产技术科负责,9101工作面锚杆、锚固剂合格证已组卷完成。
5.副斜井有部分原材料合格证不全,检测报告为未签证的复印件。
整改情况:由煤矿总工程师负责,副斜井部分原材料合格证已补全,检测报告已更换为签证的原件。
6.主要单位工程地质写实图纸未组卷。
整改情况:由煤矿总工程师负责,主要单位工程地质写实图纸已组卷完成。
工程实体方面:1.副斜井井筒底,部分水沟盖板破损。
建筑边坡工程施工质量验收规范20100330-最终稿DBJ/T50-100-2010J11558-2010建筑边坡工程施工质量验收规范Code for acceptance of construction quality of building slope engineering 2010-01-14 发布 2010-03-01 实施重庆市城乡建设委员会发布前言根据重庆市城乡建设委员会城科字2008年第21号文的要求,由重庆市建筑科学研究院汇同有关设计、勘察、科研、教学、检测和施工单位共同编制了《建筑边坡工程施工质量验收规范》DBJ/T50-100-2010在编制过程中,编制组开展了专题研究和广泛的调查研究,总结了重庆市建筑边坡工程施工验收工作中的经验和教训,并在重庆市范围内广泛征求了有关设计、勘察、科研、教学、检测、监督和施工单位的意见,经反复讨论、修改、充实,最后经审查定稿。
本规范在施工质量验收方面与《建筑工程施工质量验收统一标准》GB50300、相关结构施工规范及已有的检测技术规范等规范相协调。
本规范共10章和4个附录,内容包括总则、术语、基本规定、地基基础分项工程、锚杆(索)分项工程、桩基分项工程、挡土墙分项工程、附属工程、边坡变形监测、边坡工程分部工程施工质量验收等,规定了建筑边坡工程施工质量验收所对应的情况,提出了适合于建筑边坡工程施工质量验收的方法和程序。
本规范由重庆市城乡建设委员负责管理,由重庆市建筑科学研究院负责具体内容的解释。
为了提高《建筑边坡工程施工质量验收规范》的编制质量和水平,请各单位在执行本规范过程中,注意总结经验,积累资料,并将意见和建议寄至:重庆市江北区建新二村50号重庆市建筑科学研究院《建筑边坡工程施工质量验收规范》管理组(邮政编码:400020)。
主编单位:重庆市建筑科学研究院参编单位:中国人民解放军后勤工程学院中国建筑西南勘察设计研究院重庆分公司重庆市涪陵区建筑勘察设计质量审查中心重庆科技学院重庆市市政设计研究院重庆文定建筑工程有限公司重庆天丰岩土工程有限公司重庆市北碚区城乡建设委员会工程质量监督站重庆市荣昌县城乡建设委员会工程质量监督站主编人:刘兴远,雷用参编人:陈建光,李琪锦,王平,李天华,卓勇刚,孔凡林,李成芳,况龙川,陈志平,林润钟,陶佳能,胡擎宇,倪良位,董倩,张丽卿审查专家:陆新,汤启明,武志刚,唐秋元,周忠明,周尚永,龙盛军目次1 总则2 术语3 基本规定4 地基基础工程4.1 一般规定4.2 天然地基4.3 人工地基4.4 墙后回填土4.5 挡土墙基础5 锚杆(索)工程5.1 一般规定5.2 质量检验5.3 不合格锚杆(索)处理5.4 验收6 桩基工程6.1 一般规定6.2 施工前检验6.3 施工检验6.4 施工后检验6.5 桩基工程验收7 挡土墙工程7.1 一般规定7.2 现浇混凝土挡土墙7.3 喷射混凝土挡土墙7.4 装配式混凝土挡土墙7.5 砌体挡土墙8 附属工程8.1 排(截)水沟8.2 护栏8.3 护坡9 边坡变形监测9.1 一般规定9.2 监测10 边坡工程分部工程施工质量验收10.1边坡工程实体检验10.2边坡工程分部工程质量验收附录A 质量验收记录附录B 锚杆(索)抗拔试验附录C 喷射混凝土抗压强度标准试块制作方法附录D 边坡实体钢筋保护层厚度检验本规范用词用语说明引用标准名录条文说明1.0.1为加强工程质量监督管理,统一建筑边坡工程施工质量的验收,保证工程质量,特制定本规范。
《公路工程竣(交)工验收办法实施细则》(交公路发〔2010〕65号)正式颁布为进一步规范和完善公路工程竣(交)工验收及质量鉴定工作,交通运输部于近日印发了《公路工程竣(交)工验收办法实施细则》(交公路发〔2010〕65号)。
该细则自2 010年5月1日起施行,《关于贯彻执行公路工程竣交工验收办法有关事宜的通知》(交公路发〔2004〕446号)同时废止。
细则中对公路工程交竣工验收及质量鉴定等环节进行了局部修订和完善。
质监总站二O一O年二月二十五日附件1:公路工程质量鉴定办法.doc附件2:公路工程竣工档案目录.doc附件3:公路工程(合同段)交工验收证书.doc附件4:公路工程交工验收报告.doc附件5:各单位工作总结报告.doc附件6:公路工程各参建单位工作综合评价一览表.doc附件7:公路工程竣工验收鉴定书.doc附件8:项目参建单位工作综合评价等级证书.doc办法修订汇报.doc《公路工程竣(交)工验收办法实施细则》(交公路发〔20 10〕65号)公路工程竣(交)工验收办法实施细则第一章总则第一条为进一步规范和完善公路工程竣(交)工验收工作,根据《公路工程竣(交)工验收办法》(交通部令2004年第3号),制定本细则。
第二条公路工程验收分为交工验收和竣工验收两个阶段。
交工验收阶段,其主要工作是:检查施工合同的执行情况,评价工程质量,对各参建单位工作进行初步评价。
竣工验收阶段,其主要工作是:对工程质量、参建单位和建设项目进行综合评价,并对工程建设项目作出整体性综合评价。
第三条公路工程竣(交)工验收的依据是:(一)批准的项目建议书、工程可行性研究报告。
(二)批准的工程初步设计、施工图设计及设计变更文件。
(三)施工许可。
(四)招标文件及合同文本。
(五)行政主管部门的有关批复、批示文件。
(六)公路工程技术标准、规范、规程及国家有关部门的相关规定。
第二章交工验收第四条公路工程交工验收工作一般按合同段进行,并应具备以下条件:(一)合同约定的各项内容已全部完成。
工程验收报告范本简单(精选7篇)工程验收报告范本简单篇11、建设依据简要说明项目可行性研究报告批复或计划任务书和核准单位及批准文号,批准的建设投资和工程概算(包括修正概算),规定的建设规模及生产能力,建设项目的包干协议主要内容。
2、工程概况(1)工程前期工作及实施情况;(2)设计、施工、总承包、建设监理、设备供应商、质量监督机构等单位;(3)各单项工程的开工及完工日期;(4)完成工作量及形成的生产能力(详细说明工期提前或延迟原因和生产能力与原计划有出入的原因,以及建设中为保证原计划实施所采取的对策)。
3、初验与试运行情况初验时间与初验的主要结论以及试运行情况(应附初验报告及试运转主要测试指标,试运转时间一般为3—6个月)。
4、竣工决算概况概算(修正概算)、预算执行情况与初步决算情况,并进行通信建设项目的投资分析。
5、工程技术档案的整理情况工程施工中的大事记载,各单项工程竣工资料、隐蔽工程随工验收资料、设计文件和图纸、监理文件、主要器材技术资料以及工程建设中的来往文件等整理归档的情况。
6、经济技术分析(1)主要技术指标测试值及结论;(2)工程质量的分析,对施工中发生的质量事故处理后的情况说明;(3)建设成本分析和主要经济指标,以及采用新技术、新设备新材料、新工艺所获得的投资效益;(4)投资效益的分析,形成固定资产占投资的比例,企业直接收益,投资回报年限的分析,盈亏平衡的分析。
7、投产准备工作情况运行管理部门的组织机构,生产人员配备情况。
培训情况及建立的运行规章制度的情况。
8、收尾工程的处理意见。
9、对工程投产的初步意见。
10、工程建设的经验、教训及对今后工作的建议工程验收报告范本简单篇2(承包[]验报01号)合同名称:CB36退场申请报告(承包[]报告02号)合同名称:@@@@@@@@@@@@@@@@@@@@@致说明:本表一式4份,由承包人填写,监理机构、发包人审批后,承包人2份,监理机构、发包人各1份。
坡面浆砌骨架质量检验报告单SZ031822检验项目:坡面浆砌骨架质量检验检验日期:2024年3月18日一、检验目的:本次检验旨在对坡面浆砌骨架的质量进行检验,确保其满足设计要求和施工标准,提供可靠的基础支撑。
二、检验内容:1.坡面浆砌骨架构件的制作过程和材料检查2.坡面浆砌骨架构件的尺寸和形状检验3.坡面浆砌骨架的强度和稳定性检验三、检验方法:1.制作过程和材料检查:参考相关施工图纸和规范要求,检查坡面浆砌骨架的制作过程和使用的材料,包括水泥、砂、石头等。
2.尺寸和形状检验:采用测量工具对坡面浆砌骨架的尺寸和形状进行检验,包括检查构件的水平度、垂直度、直线度等。
3.强度和稳定性检验:使用专业设备对坡面浆砌骨架进行负荷试验,测量其承载能力和稳定性。
四、检验结果:1.制作过程和材料检查结果:经检查,坡面浆砌骨架的制作过程符合相关施工图纸和规范要求,使用了符合标准的水泥、砂、石头等材料。
2.尺寸和形状检验结果:经测量,坡面浆砌骨架的尺寸和形状符合设计要求和施工标准,构件的水平度、垂直度、直线度均在允许范围内。
3.强度和稳定性检验结果:经负荷试验,坡面浆砌骨架的承载能力满足设计要求,结构稳定性良好,能够安全承载设计荷载。
五、结论:根据以上检验结果,坡面浆砌骨架的质量符合设计要求和施工标准,能够提供可靠的基础支撑。
六、检验人员:检验主管:XXX检验员:XXX七、备注:本报告单仅针对本次检验的坡面浆砌骨架质量,不包含其他相关施工工作的质量检验内容。
八、附件:1.检验过程的照片记录2.检验设备使用记录3.检验数据记录表以上为坡面浆砌骨架质量检验报告单,共计1200字。
单项工程安全质量标准化验收制度为了提高工程质量,加快我矿质量标准化建设的步伐,规范和加强单项工程质量验收组的工作,特制定单项工程质量标准化验收制度。
一、主管工程质量部门1、工程质量检查员要严格按照施工图纸、采掘工作面质量标准化考核评级办法及各工作面的《作业规程》进行评分评级。
2、对每项地面工程及井下采、掘工作面每周不少于____次的评级检查,每次检查都要认真仔细,实事求是的进行,不得弄虚作假。
3、除每天的____点班进行检查外,还要进行不定期、不定班、不定时的抽查。
4、每天上午检查完上井后(如果地面没有其他安排,质检员必须每天下井检查),如果工作面存在重大隐患要及时进行汇报,下午下班后要及时的对上午检查情况进行登记、填表、并对各工作面存在的问题分析后提出合理化建议和处理意见。
5、工程质量检查员在每次检查中不得有徇私舞弊现象、不得打感情分,要以标准数据说话,要严肃认真对待每一个存在的问题,要恪尽职守,尽心尽责,为安全生产管理提供第一手资料和依据,确保我矿安全生产。
6、奖罚条例:(1)、工程质量检查组成员必须服从组长对验收工作的合理安排,并对组员认真地按各项条款进行考核及记录;安排考核一次不到位罚组长____元,组员执行不到位罚____元(2)、检查记录必须实事求是,并做到“三对照”(连队、科室、原始记录),记录不清、对照不实、一次警告、二次罚款____元。
(3)、对检查地点所评等级与现场不符或相差太远的,工程质量出现严重问题的,罚款____元。
(4)、违反劳动纪律、检查不到位、对领导安排的任务没有及时完成,按三违处罚。
(5)、工程质量检查组对验收标准及各工作面的《规程》要多学习,多掌握,做到对单项工程的验收心中有数。
(6)、对工作面存在的重大隐患及工程质量问题要及时督促连队整改,并及时向科室反映,否则罚款____元。
(7)、凡工程出现质量问题,追究验收人员的责任,出现严重质量问题,追究刑事责任。
二、基层连队1、各采、掘、开拓队必须设置专职的工程质量验收员(每班一个),其直属队长领导考核。
单项工程质量验收报告1. 概述本文档旨在对某单项工程的质量验收进行全面分析和评估。
通过检查和测试,我们将对该工程的质量进行评价,并提供相关的结论和建议。
2. 验收范围该项工程的验收范围包括以下几个方面: - 工程设计的合理性 - 施工过程的合规性 - 材料和设备的质量 - 工程竣工情况3. 验收过程3.1 工程设计的合理性我们首先对工程设计进行了详细的分析。
通过对设计文件的审查和与设计单位的沟通,我们评估了设计的合理性和准确性。
在这个过程中,我们特别关注以下几点: - 工程设计是否符合相关的规范和标准 - 工程设计是否满足业主的要求和需求- 工程设计是否考虑了安全和可持续性的因素3.2 施工过程的合规性接下来,我们对工程施工过程进行了全面的检查。
我们检查了施工现场的环境条件、施工人员的资质和安全措施的执行情况。
我们还对施工过程中的关键节点进行了监督和抽样检验,以确保施工符合相关的规范和标准。
3.3 材料和设备的质量除了施工过程,我们还对使用的材料和设备进行了评估。
我们检查了材料的供应商和质量证明文件,并进行了抽样检验。
对于设备,我们检查了其购买途径和运行情况,以确保其符合质量要求。
3.4 工程竣工情况最后,我们对工程竣工情况进行了评估。
我们对工程的整体质量进行了检查,并比对了设计文件和实际竣工情况。
我们还对工程进行了功能性测试和安全评估,以确保工程的质量和安全性。
4. 验收结果根据我们的评估和测试,我们对该单项工程的质量验收结果如下: - 工程设计合理,符合相关的规范和标准 - 施工过程合规,符合安全要求和规范 - 材料和设备质量良好,符合要求 - 工程竣工质量满足预期,符合设计要求5. 建议和改进措施尽管该单项工程的质量验收结果良好,我们还是提出以下几点建议和改进措施:- 加强施工现场管理,确保施工过程中的安全和质量控制 - 定期检查材料和设备的质量,并与供应商保持良好的合作关系 - 加强工程设计和施工人员的培训,以提高质量保障水平 - 注重工程竣工后的维护和管理,以延长工程的使用寿命和性能6. 总结通过全面的质量验收过程,我们对该单项工程的质量进行了评估,并提出了相应的建议和改进措施。
2022年一级建造师《公路工程实务与管理》模拟卷(4)一、单项选择题(共20题,每题1分。
每题的备选项中,只有1个最符合题意)1. 路堤填筑前,应通过取土试验确定填料最小强度和( )。
A. 最大粒径B. 平均粒径C. CBR 值D. 松方系数2. 土质路堑混合挖掘法是指( )混合使用。
A. 多层横向全宽挖掘法和分层纵挖法B. 单层横向全宽挖掘法和分层纵挖法C. 多层横向全宽挖掘法和通道纵挖法D. 单层横向全宽挖掘法和分段纵挖法3. 某路堤的基底有1处直径8 cm 的泉眼,针对该水源应设置的排水设施是( )。
A. 暗沟B. 截水沟C. 拦水带D. 渗井4. 不属于嵌锁型粒料基层的是( )。
A. 填隙碎石基层B. 泥结碎石基层C. 级配碎石基层D. 泥灰结碎石基层5. 沥青碎石玛蹄脂混合料属于( )结构。
A. 密实—悬浮B. 密实一骨架C. 骨架—空隙D. 骨架—悬浮6. 特重、重交通水泥混凝土路面不宜采用( )水泥。
A. 旋窑道路硅酸盐B. 旋窑硅酸盐C. 普通硅酸盐D. 矿渣硅酸盐7. 采用重力式U 型桥台的单跨拱桥全长是指( )之间的距离。
A. 两个拱脚截面最低点B. 设计洪水位上两个桥台C. 两个桥台的侧墙后端点D. 拱轴线两端点8. 斜拉桥主塔的受力性质主要是( )。
A. 承压B. 受扭C. 受拉D. 受剪9. 通航河流上重力式桥台与重力式桥墩比较,其计算荷载还应考虑( )。
A. 纵向风力B. 横向风力C. 流水压力D. 土侧压力10. 关于隧道施工供电线路安装要求的说法,不符合规定的是( )。
A. 成洞地段固定的电力线路应使用绝缘良好胶皮线B. 瓦斯地段输电线必须使用胶皮线C. 竖井、斜井应采用铠装电线D. 施工地段临时电线应采用橡套电缆11. 关于应力钢绞线进场检测验收的说法,正确的是( )。
A. 每批进行拉力和冷弯试验B. 每批进行抗拉强度和弯曲试验C. 每批进行长度与直径偏差及力学性能试验D. 每批进行表面质量、直径偏差和力学性能试验12.当混凝土发生离析、泌水严重时,需进行二次搅拌。
单项工程质量验收报告一、项目概况项目名称:XXXX项目地址:XXXX建设单位:XXXX施工单位:XXXX验收单位:XXXX验收日期:XXXX二、验收内容与标准本次单项工程质量验收的内容主要包括以下方面:1.基础工程:包括土方开挖、基坑支护、基础沉降等验收;2.结构工程:包括主体结构的验收、钢筋混凝土工程的验收、预应力工程的验收等;3.建筑工程:包括水电安装工程的验收、建筑装饰工程的验收等;4.公共设施:包括电梯、消防设施、给排水设施等的验收;5.环境工程:包括室内外环境的验收、噪声、振动等的验收;6.其他特种工程:根据具体项目情况,可能还包括电气工程、供暖工程、通风工程等的验收。
三、验收结果根据以上内容的综合验收,本次单项工程质量验收结果如下:1.基础工程:XXX基础沉降良好,无基坑塌方等安全隐患;2.结构工程:主体结构符合设计要求,无明显质量问题,强度满足使用要求;3.建筑工程:水电安装工程符合规范要求,建筑装饰工程无明显瑕疵;4.公共设施:电梯、消防设施、给排水设施等正常运行;5.环境工程:室内外环境卫生良好,噪声、振动均在允许范围内;6.其他特种工程:电气工程、供暖工程、通风工程等均正常运行。
总体来看,本次单项工程的质量验收结果良好,工程质量符合设计要求和相关标准。
四、存在问题与建议在本次单项工程的质量验收过程中,发现了以下问题:1.基础工程中,一些基坑支护材料未按标准施工,需要进行整改;2.结构工程中,有少量钢筋混凝土构件存在开裂现象,需对其进行修复;3.建筑工程中,部分装饰材料与设计图不符,需要重新更换;4.公共设施中,一些消防设施存在故障,需要及时修复;5.环境工程中,室内外噪声超过标准限值,需采取相应措施降低噪声。
基于以上问题,提出以下建议:1.加强对基础工程的施工监督,确保基坑支护材料的正确使用;2.加大对钢筋混凝土构件施工质量的把控力度,做好防裂处理工作;3.严格按照设计要求进行建筑装饰工程,杜绝材料不符的情况发生;4.定期对消防设施进行维护保养,做好故障及时处理;5.采取有效的隔离措施,降低室内外环境噪声。
常用单项工程质量验收报告尊敬的相关部门领导:根据贵单位委托并根据工程监理要求,我方已对所述工程进行了质量验收,并编写了以下报告。
现将验收情况进行汇报如下:1. 工程基本信息:工程名称:XXXX工程地址:XXXX建设单位:XXXX施工单位:XXXX监理单位:XXXX2. 验收内容:(1)施工质量验收:对工程的质量进行全面检查,包括建筑结构、土建工程、装饰装修工程等方面。
(2)设备设施验收:对工程所使用的设备设施进行检查,确保其满足相关质量标准和要求。
(3)工程材料验收:对工程所使用的各种材料进行检查,确保其质量符合国家标准和工程设计要求。
(4)安全设施验收:对工程所使用的安全设施,如防护网、防护栏等进行检查,确保其设置合理、安全可靠。
3. 验收结果:通过对以上四个方面的检查,得出以下验收结果:(1)施工质量:工程施工质量基本符合设计要求,结构牢固、外观无瑕疵,各项工程指标满足规范要求。
(2)设备设施:工程所使用的设备设施完好,功能正常,无损坏现象。
(3)工程材料:工程所使用的材料均符合国家标准和工程设计要求,无质量问题。
(4)安全设施:工程安全设施设置合理、功能齐全,能够保障工程施工期间人身安全。
4. 验收意见:根据以上检查结果,我方认为该工程质量符合相关标准和要求,建议通过工程质量验收。
5. 验收结论:根据对工程的全面检查和评估,现提出如下结论:(1)该工程施工质量良好,符合相关规范要求。
(2)工程所使用的设备设施和材料均符合国家标准和设计要求。
(3)工程的安全设施设置合理、满足施工安全要求。
以上是我方对该工程的质量验收报告,请相关部门确认。
谢谢!此致敬礼验收单位:XXXX日期:XXXX尊敬的相关部门领导:根据贵单位委托并根据工程监理要求,我方已对所述工程进行了质量验收,并编写了以下报告。
现将验收情况进行汇报如下:1. 工程基本信息:工程名称:XXXX工程地址:XXXX建设单位:XXXX施工单位:XXXX监理单位:XXXX2. 验收内容:(1)施工质量验收:对工程的质量进行全面检查,包括建筑结构、土建工程、装饰装修工程等方面。
2006年淮河流域水土保持建设项目山东省沂水县桃峪小流域综合治理工程竣工验收工作报告山东省沂水县桃峪小流域综合治理工程属2006年度淮河流域水土保持建设项目,沂水县水土保持局是项目建设的责任主体单位。
项目经过初步设计报告的编制上报和获批、工程施工、工程质量评定及自查验收等多个环节,历时1年,按计划完成了全部治理任务。
2008年6月,沂水县水土保持局组织自查验收小组对工程完成情况进行了自查验收,现将项目完成情况汇报如下。
1、工程概况1.1治理前项目区概况自然概况:桃峪小流域属淮河流域沂河水系一级支流王庄河上游,位于沂蒙山区腹地沂水县夏蔚镇境内,流域面积13.77km2,海拔在260—640m之间,属鲁中南低山丘陵区,地势由东北向西南方向倾斜,土壤以石灰岩母质的褐土为主,兼有少量火成岩母质的棕壤土。
土地以农用地为主,农、林、其它用地比例为49.0:18.4:32.6。
社会经济情况:区域内辖上桃峪、下桃峪、双山、葛沟、王庄5个行政村,农村人口6100人,人均土地为0.23hm2,人均耕地0.11hm2,人均基本农田0.026hm2,人均林地0.05hm2(含蔬林地)。
农村各业总产值为2251万元,人均年收入2407元。
水土流失状况:受降水、地质、地貌、土壤等综合性自然因素及人为不合理开发的影响,该区土壤侵蚀模数3195t/km2.a,属北方土石山区水土流失强度侵蚀区。
区内水土流失面积10.5km2,其中I-V级水土流失面积分别为327hm2、151hm2、525hm2、345hm2、29hm2, II级以上水土流失面积723hm2,占68.9%。
1.2工程建设内容桃峪小流域综合治理工程以治理水土流失为中心,采取工程措施、林草措施相结合的治理原则,地表径流调控和水资源连续利用等为重点内容进行建设。
治理水土流失面积8.03km2,主要建设内容:①实施坡改梯、梯田整修工程461hm2,地埂栽植黄花、花椒等经济作物13万株。
2023-11-05•概述•竣工验收的程序•竣工验收的内容•竣工验收的资料管理•竣工验收中的问题与解决方案目•竣工验收的案例分析录01概述单项工程竣工验收是指对单项工程或独立发挥作用的单项工作进行的验收,以确认其是否达到设计要求和符合国家相关标准。
单项工程是指在一个建设项目中,由一个或几个施工单位承担施工任务,按照一定的施工顺序和进度计划完成的工程项目。
定义与概念根据《建设工程质量管理条例》的规定,建设工程竣工经验收合格后,方可交付使用;未经验收或者验收不合格的,不得交付使用。
《建设工程质量管理条例》还规定了建设单位、勘察单位、设计单位、施工单位、工程监理单位等五方主体在竣工验收过程中的质量责任和义务。
竣工验收的法规依据竣工验收的重要性和意义确认单项工程是否达到设计要求和符合国家相关标准,保障工程质量和使用安全。
竣工验收是建设单位向使用单位移交合格工程的重要环节,也是使用单位接收工程的重要依据。
检验施工过程中是否严格遵守国家法律法规和强制性标准,确保建设工程的合法性和合规性。
通过验收可以发现工程中存在的问题和不足,为今后的工程建设提供经验和教训,提高工程建设水平和管理水平。
02竣工验收的程序申请竣工验收的准备完成工程设计和合同约定的各项内容确定竣工验收条件和标准整理竣工资料和验收报告安排验收时间和地点提交竣工验收申请报告缴纳相关费用等待验收机构受理申请提交验收条件和标准符合性的证明文件竣工验收的申请与受理竣工验收的实施安排验收组成员和分工进行现场实地验收形成验收报告和结论对工程进行评定和审核确定验收时间和地点根据验收报告和结论,作出验收合格或者不合格的决定竣工验收的结论与决定对不合格工程提出整改意见并限期整改对合格工程颁发竣工验收合格证书或者竣工验收备案证明对不合格工程不予颁发证书,并按照规定进行处罚03竣工验收的内容工程质量的验收验收标准竣工工程质量应符合国家现行有关法律、法规、技术标准、设计文件及合同规定的质量要求。
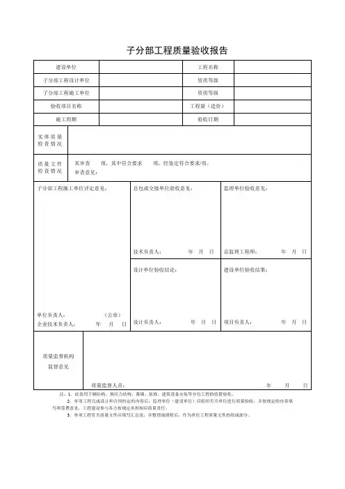
(边坡支护)单项工程质量验收报告
工程名称恒大城01-37#地块(1-5#楼及地下室)基础类型桩承台筏板基础施工周期面积/
验收日期年月日验收层段地基与基础分部验收
实体质量检查情况
边坡支护工程几何尺寸较好,混凝土震捣密实,无夹渣,无孔洞。
观感质量较好。
符合设计及施工规范要求。
质量
文件
核查
情况
工程管理、保证资料、技术资料、各项功能检测资料完整齐全,符合要求。
施工单位评定意见
项目经理:
企业技术负责人:(公章)
年月日监理单位验收意见:
总监理师:(公章)
年月日
设计单位验收意见:
设计负责人:(公章)
年月日勘察单位验收结论:
项目负责人:(公章)
年月日
建设单位验收结论:
项目负责人:(公章)
年月日质量监督机构验收监督意见:
质量监督工程师:
年月日。