电解池中有水参与的电极反应式的书写
- 格式:doc
- 大小:21.00 KB
- 文档页数:2
电解池中电解水的电极反应式
在电解池中,电解水是一个重要的反应过程。
电解水是指将水
分解成氢气和氧气的化学过程,这是通过在水中施加电流来实现的。
在电解水的过程中,两个电极(阴极和阳极)被放置在水中,然后
通过电流的作用,水分子将发生电解反应。
在电解水的过程中,阴极上的反应式是2H2O + 2e→ H2 +
2OH-,这表示水分子接受了电子并生成了氢气和氢氧根离子。
而在
阳极上的反应式是2H2O → O2 + 4H+ + 4e-,这表示水分子失去了
电子并生成了氧气和氢离子。
这两个反应式共同构成了电解水的电解过程,通过这个过程,
我们可以获得氢气和氧气这两种重要的气体。
电解水的反应式不仅
在实验室中有重要的应用,还在工业生产中有着广泛的应用,例如
氢气的制备和氧气的制取等。
总之,电解水的电解反应式是一个重要的化学过程,它不仅有
着理论上的意义,还有着实际应用的价值。
通过深入研究电解水的
反应式,我们可以更好地理解这一过程,并且更好地应用它在实际
生产中。
燃料电池常用公式
以下为你列举几个燃料电池常用公式:
对于氢氧燃料电池:
1. 在碱性电解质的情况下:负极的电极反应式为:H2 - 2e- + 2OH- =
2H2O;正极的电极反应式为:O2 + H2O + 4e- = 4OH-。
2. 在酸性电解质的情况下:负极的电极反应式为:H2 - 2e- = 2H+;正极的电极反应式为:O2 + 4H+ + 4e- = 2H2O。
3. 在中性电解质的情况下:负极的电极反应式为:H2 - 2e- = 2H+;正极的电极反应式为:O2 + H2O + 4e- = 4OH-。
对于甲烷燃料电池:
1. 在熔融碳酸盐(K2CO3或Na2CO3)的电解质中,正极的反应为:2O2 + 8e- + 4CO2 = 4CO32-;负极的反应为:CH4 - 8e- + 4CO32- =
5CO2↑+ 2H2O。
2. 在酸性电解质(电解液为H2SO4溶液)中,正极的反应为:2O2 + 8e- + 8H+ = 4H2O;负极的反应为:CH4 - 8e- + 2H2O = CO2↑+ 8H+。
以上内容仅供参考,如需更多燃料电池相关公式,建议查阅化学领域专业书籍或咨询化学专家。
专项突破---电极反应式书写技巧电化学中电极反应式的书写基本是高考的必考题型之一,如何解决这一难题,应尊遵循以下思路:(1)明确写的是何种电极的反应式(2)明确该电极的放电微粒和放电后的产物:在确定放电微粒时要严格遵循题目要求。
(3)利用化合价的变化确定得失电子数(4)先利用电荷守恒,后利用原子守恒并结合电解质溶液的环境(酸性、碱性、中性等)确定电极反应式中的所缺微粒。
(一)原电池中电极反应式的书写1、先确定原电池的正负极,列出正负极上的反应物质,并标出相同数目电子的得失。
2、注意负极反应生成的阳离子与电解质溶液中的阴离子是否共存。
若不共存,则该电解质溶液中的阴离子应写入负极反应式;若正极上的反应物质是O2,且电解质溶液为中性或碱性,则水必须写入正极反应式中,且O2生成OH-,若电解质溶液为酸性,则H+必须写入正极反应式中,O2生成水。
3、正负极电极反应式在得失电子数目相同时相加得到电池反应的总反应式。
若已知电池反应的总反应式,可先写出较易书写的书写电极反应式,然后在电子守恒的基础上,总反应式减去较易写出的书写电极反应式,即得到较难写出的书写电极反应式。
【典型例题】用金属铂片插入KOH溶液中作电极,在两极上分别通入甲烷和氧气,形成甲烷—氧气燃料电池,该电池反应的离子方程式为:CH4+2O2+2OH-=CO32-+3H2O,试写出该电池的两极反应式。
解析:从总反应式看,O2得电子参与正极反应,在碱性性溶液中,O2得电子生成OH-,故正极反应式为:2O2+4H2O+8e- =8OH-。
负极上的反应式则可用总反应式减去正极反应式(电子守恒)得CH4+10OH--8e-= CO32-+7H2O。
【专题练习】燃料电池是燃料(如CO,H2,CH4等)跟氧气(或空气)起反应将化学能转变为电能的装置,电解质溶液是稀硫酸溶液,在甲烷燃料电池中:负极反应式为,正极反应式为:。
(二)、电解池中电极反应式的书写1、首先看阳极材料,若阳极是活泼电极(金属活动顺序表Ag以前的金属,金属活动顺序由强到弱:钾〉钙〉钠〉镁〉铝〉铍〉锰〉锌〉铁〉钴〉镍〉锡〉铅〉(氢)〉铜〉汞〉银〉铂〉金。
常见的原电池电极反应式的书写24负极: Zn –2e -==Zn 2+ 正极: 2H ++2e -==H 2↑总反应离子方程式 Zn + 2H + == H 2↑+ Zn 2+2、铁碳电池(析氢腐蚀):(负极—Fe ,正极—C ,电解液——酸性)负极: Fe –2e -==Fe 2+ 正极:2H ++2e -==H 2↑总反应离子方程式 Fe+2H +==H 2↑+Fe 2+3、铁碳电池(吸氧腐蚀):(负极—Fe ,正极—C ,电解液——中性或碱性)负极: 2Fe –4e -==2Fe 2+ 正极:O 2+2H 2O+4e -==4-OH 总反应化学方程式:2Fe+O 2+2H 2O==2Fe(OH)24Fe(OH)2+O 2+2H 2O==4Fe(OH)3 ;2Fe(OH)3==Fe 2O 3 +3 H 2O (铁锈的生成过程) 4.铝镍电池:(负极—Al ,正极—Ni ,电解液——NaCl 溶液)负极: 4Al –12e -==4Al 3+ 正极:3O 2+6H 2O+12e -==12-OH 总反应化学方程式: 4Al+3O 2+6H 2O==4Al(OH)3 (海洋灯标电池)5、铝–空气–海水(负极--铝,正极--石墨、铂网等能导电的惰性材料,电解液--海水)负极 :4Al -12e -==4Al 3+正极 :3O 2+6H 2O+12e -==12OH -总反应式为: 4Al+3O 2+6H 2O===4Al(OH)3 (铂网增大与氧气的接触面)(海洋灯标电池) 6、普通锌锰干电池:(负极——Zn ,正极——碳棒,电解液——NH 4Cl 糊状物)负极:Zn –2e -==Zn 2+ 正极:2MnO 2+2NH 4++2e -==Mn 2O 3 +2NH 3+H 2O 总反应化学方程式:Zn+2NH 4Cl+2MnO 2=ZnCl 2+Mn 2O 3+2NH 3+H 2O 7、碱性锌锰干电池:(负极——Zn ,正极——碳棒,电解液KOH 糊状物)负极:Zn + 2OH – 2e -== Zn(OH)2 正极:2MnO 2 + 2H 2O + 2e -==2MnO(OH) +2OH -总反应化学方程式:Zn +2MnO 2 +2H 2O == Zn(OH)2 + MnO(OH) 8、银锌电池:(负极——Zn ,正极--Ag 2O ,电解液NaOH )负极:Zn+2OH -–2e -== ZnO+H 2O 正极 :Ag 2O + H 2O + 2e -== 2Ag + 2OH -总反应化学方程式: Zn + Ag 2O == ZnO + 2Ag 9、镁铝电池:(负极--Al ,正极--Mg ,电解液KOH )负极(Al): 2Al + 8OH -+6e - = 2AlO 2-+4H 2O 正极(Mg ): 6H 2O + 6e - = 3H 2↑+6OH –总反应化学方程式: 2Al + 2OH - + 2H 2O = 2AlO 2-+ 3H 2↑10、一次性锂电池:(负极--金属锂,正极--石墨,电解液:LiAlCl 4-SOCl 2)负极 :8Li -8e -=8 Li + 正极 :3SOCl 2+8e -=SO 32-+2S +6Cl -2 23 2 放电时:负极: Pb -2e -+SO 42-==PbSO4 正极: PbO 2+2e -+4H ++SO 42-==PbSO 4+2H 2O总化学方程式 Pb +PbO 2 + 2H 2SO 4==2PbSO 4+2H 2O2、镍镉电池(负极--Cd 、正极—NiOOH 、电解液: KOH 溶液)放电时 负极: Cd -2e — + 2 OH –== Cd(OH)2 正极: 2NiOOH + 2e — + 2H 2O == 2Ni(OH)2+ 2OH–总化学方程式 Cd + 2NiOOH + 2H 2O===Cd(OH)2 + 2Ni(OH)2Ni(OH)2+Cd(OH)2燃料电池是原电池中一种比较特殊的电池,它与原电池形成条件有一点相悖,就是不一定两极是两根活动性不同的电极,也可以用相同的两根电极。
技法点拨电化学中电极反应式的书写技巧■付延芳高考试题年年新,但在新情境中却会发现有些内容是惊人的相似,抓住这些核心主干知识的考查规律是高考获取高分的秘籍,但是对高考数据分析却发现,学生丢分点拉开差距的并不是那些偏难的内容,恰恰是这些中等难度高频出现的知识点,例如氧化还原反应规律的考查。
探索那些大家必须掌握的高频率高考热点,大道至简,有好的思维模式和突破思路,将大大降低这些考点的难度,提高正确率,今天我们通过氧化还原反应的电化学中电极反应式的书写规律来管中窥豹,旨在“抛砖引玉”。
还原产物CH 4两个半反应:失电子得电子CH -4-8e -+10OH -=CO 2-3+7H 2O2O 2+4H 2O+8e -=8OH --++首先,电化学中电极反应式的书写和氧化还原离子方程式的书写规律是一致的,遵循原子守恒、电荷守恒、得失电子守恒。
它是一个完整的氧化还原反应同时在两极发生完成的,可以按照上图思维框架来着笔半反应方程式的书写。
同时在书写半反应时要考虑介质环境,这是在配平半反应时所必需的。
一般而言,根据酸性或碱性环境水溶液的判断,要H 2O/OH-或者H 2O/H +来调配才能满足电子、原子和电荷三大守恒关系;根据熔融盐或熔融氧化物等电解质环境,可以用熔融盐或熔融氧化物中的离子等来配平,如Li+、CO 32-、O 2-等。
下面将在规律总结的同时加以说明。
一、原电池中电极反应式的书写先确定原电池的正负极,列出正负极上的反应物质(氧化剂和还原剂),并标出相同数目电子的得失。
然后在主要参与物质氧化剂和还原剂以及得失电子的基础上,通过观察来增加其他物质或离子来配平。
分析历年高考题阅卷统计数据不难发现,细节决定成败,学生丢分点往往是在不起眼的符号“+”和“-”上,其实我认为这恰恰是老师的疏忽所在,如果让学生死记“+”和“-”,肯定要颠三倒四,但是如果讲讲中国汉字的学问,讲讲符号无非是为了理解的方便,从字面上就不难理解“-”为失,“+”为得,那么在书写时准确率就会达到100%,通过这个简单的符号“+”和“-”在高考中得分率并不高,我们就更应该通过推理而不是记忆来学好化学。
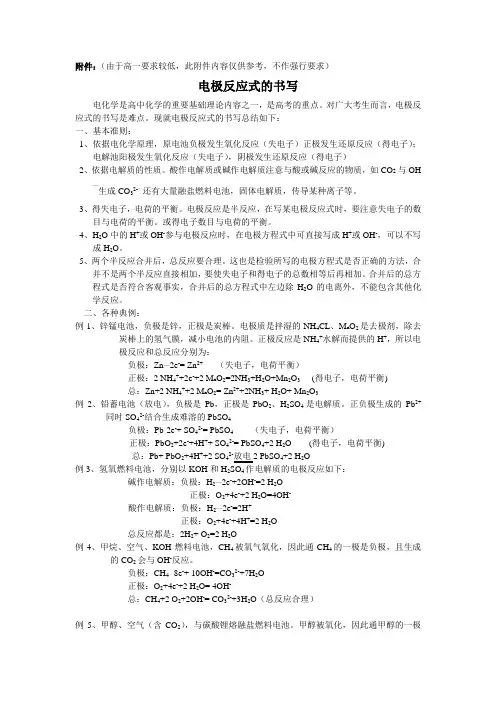
附件:(由于高一要求较低,此附件内容仅供参考,不作强行要求)电极反应式的书写电化学是高中化学的重要基础理论内容之一,是高考的重点。
对广大考生而言,电极反应式的书写是难点。
现就电极反应式的书写总结如下:一、基本准则:1、依据电化学原理,原电池负极发生氧化反应(失电子)正极发生还原反应(得电子);电解池阳极发生氧化反应(失电子),阴极发生还原反应(得电子)2、依据电解质的性质。
酸作电解质或碱作电解质注意与酸或碱反应的物质,如CO2与OH—生成CO32-。
还有大量融盐燃料电池,固体电解质,传导某种离子等。
3、得失电子,电荷的平衡。
电极反应是半反应,在写某电极反应式时,要注意失电子的数目与电荷的平衡。
或得电子数目与电荷的平衡。
4、H2O中的H+或OH-参与电极反应时,在电极方程式中可直接写成H+或OH-,可以不写成H2O。
5、两个半反应合并后,总反应要合理。
这也是检验所写的电极方程式是否正确的方法,合并不是两个半反应直接相加,要使失电子和得电子的总数相等后再相加。
合并后的总方程式是否符合客观事实,合并后的总方程式中左边除H2O的电离外,不能包含其他化学反应。
二、各种典例:例1、锌锰电池,负极是锌,正极是炭棒。
电极质是拌湿的NH4CL、M n O2是去极剂,除去炭棒上的氢气膜,减小电池的内阻。
正极反应是NH4+水解而提供的H+,所以电极反应和总反应分别为:负极:Zn—2e-= Zn2+(失电子,电荷平衡)正极:2 NH4++2e-+2 M n O2=2NH3+H2O+Mn2O3 (得电子,电荷平衡)总:Zn+2 NH4++2 M n O2= Zn2++2NH3+ H2O+ Mn2O3例2、铅蓄电池(放电),负极是Pb,正极是PbO2、H2SO4是电解质。
正负极生成的Pb2+同时SO42-结合生成难溶的PbSO4负极:Pb-2e-+ SO42-= PbSO4(失电子,电荷平衡)正极:PbO2+2e-+4H++ SO42-= PbSO4+2 H2O (得电子,电荷平衡)总:Pb+ PbO2+4H++2 SO42-放电2 PbSO4+2 H2O例3、氢氧燃料电池,分别以KOH和H2SO4作电解质的电极反应如下:碱作电解质:负极:H2—2e-+2OH-=2 H2O正极:O2+4e-+2 H2O=4OH-酸作电解质:负极:H2—2e-=2H+正极:O2+4e-+4H+=2 H2O总反应都是:2H2+ O2=2 H2O例4、甲烷、空气、KOH燃料电池,CH4被氧气氧化,因此通CH4的一极是负极,且生成的CO2会与OH-反应。
原电池和电解池的电极反应式写法1.原电池这种电池往往是以我们学过的一些基础的氧化还原反应为基础。
一般情况下,负极往往是活泼金属,如Mg、Al、Fe等,则负极反应一般由负极金属失去电子变成金属阳离子。
如Mg-2e-=Mg2+,Cu-2e-=Cu2+,Fe-2e-=Fe2+,注意不能写成Fe-3e-=Fe3+。
Al失电子后变为Al3+,但碱性介质中,Al3+将继续和OH-反应,电极反应式中要注意写上该反应。
如Mg-Al-NaOH溶液构成的电池,负极反应式应写成Al-3e-+4OH-=AlO2—+2H2O。
大概的分工就是,原电池本质是一个自发的氧化还原反应,在组成构形图时,每个部分都有分工,负责反应的一般是负极材料和溶液中的离子,导线负责传递负极流出来的电子,引导电子流向正极表面,然后正极表面的电子吸引溶液中离子(一般是溶液中的阳离子),使其在正极表面得到电子,形成一个完整的闭合回路。
正极反应有以下几种情况:(1)电解质溶液是不活泼金属的盐溶液,此时正极反应一般为溶液中的不活泼金属阳离子(如Ag+、Cu2+、Hg2+)得到电子生成相应的金属单质。
(2)电解质溶液中含强氧化性金属阳离子如Fe3+,此时正极反应一般是Fe3++e-=Fe2+,不能写为Fe3++3e-=Fe。
(3)电解质是非氧化性酸如稀盐酸、稀硫酸,此时正极反应为2H++2e-=H2↑。
(4)电解质是活泼金属的盐溶液,如NaCl、K2SO4、NaNO3等,此时应由溶液中的O2得电子,而不是水中的H+得电子。
在原电池中,水中的H+很少得电子。
(5)电解质是氧化性酸如浓、稀硝酸。
此时,若是稀硝酸,正极反应为NO3—+3e-+4H+=NO ↑+2H2O;若是浓硝酸,正极反应为NO3—+e-+2H+=NO2↑+H2O。
(书写时,得电子数目=化合价降低的值×原子个数;抓住O守恒,多余的O结合H+变成水)2. 燃料电池燃料电池本质依然是个原电池,负极是燃料,正极一般是氧气或者空气。
电解池中有水参与的电极反应式的书写一、分析问题对于电解有水参与的电解质溶液有两类,我们可先写出其电极反应,分析一下有H+或O H-放电的电极反应中H+或OH-的来源,进一步探究有水参与的电极反应式的书写规律。
1、电解水型(阳极为惰性电极)⑴电解强碱溶液(如NaOH溶液)其电极反应式分别为:阳极反应:4OH--4e-=2H2O+O2↑(OH-来自于NaOH的电离)阴极反应:2H++2e-=H2↑(H+来自于水的电离)因为阴极反应的H+来自于水的电离,2H2O2H++2OH-①,2H++2e-=H2↑②,两式相加得2H2 O+2e-=H2↑+2OH-,所以其阴极反应还可以写成2H2O+2e-=H2↑+2OH-的形式。
若要写电解总反应式,其阴极反应必须写成2H2O+2e-=H2↑+2OH-的形式,根据电子守恒,将阴、阳两极反应相加得电解总反应式为2H2O 2 H2↑+ O2↑。
⑵电解含氧酸溶液(如H2SO4溶液)其电极反应式分别为:阳极反应:4OH--4e-=2H2O+O2↑(OH-来自于水的电离)阴极反应:2H++2e-=H2↑(H+来自于H2SO4的电离)因为阳极反应的OH-来自于水的电离,4H2O 4H++4OH-①,4OH--4e-=2H2O+O2↑②,两式相加得2H2O-4e-=4H++O2↑,所以其阳极反应还可以写成2H2O-4e-=4H++O2↑的形式。
若要写电解总反应式,其阳极反应必须写成2H2O-4e-=4H++O2↑的形式,根据电子守恒,将阴、阳两极反应相加得电解总反应式为2H2O 2 H2↑+ O2↑。
⑶电解活泼金属的含氧酸盐溶液(如Na2SO4溶液)其电极反应式分别为:阳极反应:4OH--4e-=2H2O+O2↑(OH-来自于水的电离)阴极反应:2H++2e-=H2↑(H+来自于水的电离)因为阴极、阳极反应中的H+、OH-均来自于水的电离,则上述阳极反应还可以写成2H2O -4e-=4H++O2↑的形式,阴极反应还可以写成2H2O+2e-=H2↑+2OH-的形式。
电极反应式书写大全1、原电池的电极和电极反应:正极:符号“+”,到电子,发生;是剂负极:符号“-”,去电子,发生;是剂2、电解池的电极和电极反应:(1)阴极:连接电源的极,发生反应的电极。
溶液中的阳离子移向阴极,性强的离子优先发生还原反应。
(2)阳极:连接电源的极,发生反应的电极。
①用惰性电极(石墨、Pt等)作阳极,溶液中的离子移向阳极,性强的离子优先发生氧化反应。
②用活泼金属(如Fe、Cu等)作阳极,电极本身发生反应变成离子进入溶液:M一ne—=Mn+阴极:发生反应氧化性强的先反应Au3+>Ag+>Fe3+>Cu2+>H+>Pb2+>Fe2+>Zn2+> H+(水)>Al3+>Mg2+>Na+>Ca2+>K+阳极:发生反应还原性强的先反应活性金属>S2->SO32->I->Br->Cl->OH->高价含氧酸根离子>O2-> F—特别提醒:要注意在水溶液中有些离子不发生放电注意:(1)阳极若是活性电极,则是活性电极失去电子被氧化,若为惰性电极则考虑阴离子放电(2)阴极任何时候都是阳离子放电方法一:①两个活泼性不同的电极(金属与金属、金属与石墨碳棒、金属与难溶金属氧化物);②电解质溶液,至少要能与一个电极发生有电子转移的氧化还原反应,一般是置换反应;③两电极插入电解质溶液中且用导线连接。
由甲醇和氧气以及强碱作电解质溶液的新型手机电池。
解析:CH3OH+O2→CO2+H2O 但:CO2在碱性环境中不存在,会与OH-反应生成CO32-总反应:正极反应式为:由于电解质溶液为碱性,所以正极的产物不再进一步反应,则负极的反应式为总反应方程式减去正极的反应式得到负极反应式为:16、a、b、c、d都为惰性电极,填空:M为极,N为极,a极上的电极反应为:b 极上的电极反应为:总方程式为:c极上的电极反应为: d极上的电极反应为:总方程式为:17、右图为以惰性电极进行电解:(1)写出A 、B、C、D各电极上的电极反应式和总反应方程式:A:____ _,B:_______________,总反应方程式:__________ _;C:__________ _,D:______________,总反应方程式:___________________________;18、甲烷-氧气燃料电池,该电池用金属铂片插入KOH溶液中作电极,在两极上分别通甲烷和氧气。
原电池的正负极一旦确定,则原电池的电极反应式也随之确定。
但书写电极反应式时还需注意以下几点:1.正负电极反应式中的电子得失数目保持相等。
例如Al-Cu-CuSO4构成的原电池的正极反应可表示为:3Cu2++6e-=3Cu,负极反应式为:2Al-6e-=2Al3+。
2.看负极反应生成的阳离子与电解质溶液中的阴离子能否共存,若不能共存,则该电解质溶液中的阴离子也要写入负极的电极反应式中。
如Zn-Ag-KOH溶液构成的原电池中,因Zn 失去电子生成的Zn2+能与OH-反应,故负极上发生的反应为:Zn-2e-+2OH-=Zn(OH)2。
3.要注意电解质溶液的性质。
当正极上的反应物质为O2时,若溶液为碱性或中性时,电极反应式中不能出现H+,电极反应式只能为O2+2H2O+4e-=4OH-;若溶液为酸性时,电极反应式中不能出现OH-。
电极反应式为:O2+4H++4e-=2H2O电解池电极方程式的书写方法柳州高中朱红东电化学在化学学科体系中占有非常重要的地位。
其中电解池电极方程式的书写是电化学重要基础内容之一,是高考的重点。
从我们现在对电化学教学的实际情况来看,学生对电解池电极方程式书写的相关知识掌握较为困难,感到非常头晕。
其原因是:在电化学一节课要出现新概念,新知识多,以及要求学生对化学要与物理学的进行跨学科的联系。
其实只要克服内心对于新知识的恐惧,努力去了解新概念,掌握一定的方法和规律,电解池电极方程式的书写并不难。
本文就以用石墨电极电解氯化钠溶液为例,对书写电解池电极方程做一个讲解,希望对同学们的学习电化学有所启迪。
1 、明原理明白电解的含义,是书写电解池电解反应式的基础,这是因为书写电解池的电极反应式是电解池原理的进一步深化和发展,是用化学语言表述电解池实验现象。
电解:使电流通过电解质溶液而在阴、阳两极上引起氧化还原反应的过程。
这可以理解为,电解池是通过外接电流的作用,强迫阴极得到电子,阳极失去电子。
硝酸银电解池电极反应式
硝酸银溶液中含有Ag^+、NO3^-、H^+、OH^-,根据阴阳离子的放电顺序可知:银离子在阴极放电,氢氧根离子在阳极放电,所以电极反应为:阴极:Ag^++e^-=Ag,阳极:4OH^--4e^-=2H2O+O2↑,总反应为:4AgNO3+2H2O=通电=4Ag+4HNO3+O2↑。
原则电极反应基本上都是氧化还原反应,要遵循质量守恒、电子守恒及电荷守恒。
除此之外还要遵循:
提和性原则:两电极反应式相乘,解出电子后得电池总反应式。
利用此原则,电池总反应式乘以未知的一电极反应式得另一电极反应方程式。
共存性原则:碱性溶液中co2不可能存在,也不会有h+参加反应或生成;同样酸性溶液,不会有oh参加反应或生成也不会有碳酸根离子的存在。
根据此原则,物质得失电子后在不同的介质环境中所存在的形式不同。
我们可以根据电解质溶液的酸碱性来书写,确定h2o,oh-,h+在方程式的.左边还是右边。
同时除了根据电池装置图书写下电极反应;根据电池总反应书写电极反应;二次电池电极反应的书写;燃料电池电极反应的书写等。
cuso4电解池电极反应式
硫酸铜电解池反应方程式是:2Cu2+ +2H2O=(电解)2Cu+O2+4H+。
阳极:4OH- -4e- =2H2O+O2(或2H2O-4e- =O2+4H+)。
阴极:2Cu2+ +4e- =2Cu。
硫酸铜理化性质为透明的深蓝色结晶或粉末,在0℃水中的溶解度为316克/升,不溶于乙醇,几乎不溶于其他大多数有机溶剂。
在甘油中呈宝石绿色,空气中缓慢风化,加热失去两分子结晶水(30℃),在110℃下失水变成白色水合物(CuS04H20)。
制备方法:
硫酸法将铜粉在600-700℃下进行焙烧,使其氧化制成氧化铜,再经硫酸分解、澄清除去不溶杂质,经冷却结晶、过滤、干燥,制得硫酸铜成品。
废电解液(含Cu 50-60g/L,H2SO4180-200g/L)与经焙烧处理的铜泥制成细铜粉(其组成为Cu 65%-70%、CuO 20%-30%,并含少量Cu2O等)进行反应,反应液经分离沉降、清液经冷却结晶,分离、干燥制得硫酸铜。
hgcl2电解池电极反应式
无论是hgcl2电解池还是其他电解池,它们都是依靠电解池电极反应来工作的。
hgcl2电解池是一种常用的单细胞氯离子电池,它有一个正极和一个负极,正极是氢氯化铷,负极是镉氧,其结构如图所示。
hgcl2电解池的正极反应式是:HgCl2 + 2H2O → 2H3O+ + 2Cl- + Hg,正极反应时,HgCl2发生水解,其中的氢氯化铷分解为氢离子、氯离子和汞离子,氢离子在水中形成氢离子(H+ ),氯离子(Cl-)离开正极。
负极反应式是:Cd + 4OH- → Cd(OH)4 + 2e-,负极反应是由氧化还原反应产生的。
氧化镉会解离出氢离子以及氧离子,两个电子接着自由移动到负极并由负极去完成转移,从而形成了常见的氢氧化镉电解质。
hgcl2电解池的电极反应是两个氢氧化物之间电子的流动,一端是氢氯化铷,一端是氢氧化镉,氢氯化铷正极水解分解为氢离子、氯离子和汞离子,汞离子进入正极,氢离子和氯离子流动到负极,氧化镉解离出氢离子和氧离子,而电子从正极流向负极,完成了电极反应。
这样,hgcl2电解池就可以产生电能,为各种场合作用。
电解池中有水参与的电极反应式的书写
一、分析问题
对于电解有水参与的电解质溶液有两类,我们可先写出其电极反应,分析一下有H+或O H-放电的电极反应中H+或OH-的来源,进一步探究有水参与的电极反应式的书写规律。
1、电解水型(阳极为惰性电极)
⑴电解强碱溶液(如NaOH溶液)
其电极反应式分别为:
阳极反应:4OH--4e-=2H2O+O2↑(OH-来自于NaOH的电离)
阴极反应:2H++2e-=H2↑(H+来自于水的电离)
因为阴极反应的H+来自于水的电离,2H2O2H++2OH-①,2H++2e-=H2↑②,两式相加得2H2 O+2e-=H2↑+2OH-,所以其阴极反应还可以写成2H2O+2e-=H2↑+2OH-的形式。
若要写电解总反应式,其阴极反应必须写成2H2O+2e-=H2↑+2OH-的形式,根据电子守恒,将阴、阳两极反应相加得电解总反应式为2H2O 2 H2↑+ O2↑。
⑵电解含氧酸溶液(如H2SO4溶液)
其电极反应式分别为:
阳极反应:4OH--4e-=2H2O+O2↑(OH-来自于水的电离)
阴极反应:2H++2e-=H2↑(H+来自于H2SO4的电离)
因为阳极反应的OH-来自于水的电离,4H2O 4H++4OH-①,4OH--4e-=2H2O+O2↑②,两式相加得2H2O-4e-=4H++O2↑,所以其阳极反应还可以写成2H2O-4e-=4H++O2↑的形式。
若要写电解总反应式,其阳极反应必须写成2H2O-4e-=4H++O2↑的形式,根据电子守恒,将阴、阳两极反应相加得电解总反应式为2H2O 2 H2↑+ O2↑。
⑶电解活泼金属的含氧酸盐溶液(如Na2SO4溶液)
其电极反应式分别为:
阳极反应:4OH--4e-=2H2O+O2↑(OH-来自于水的电离)
阴极反应:2H++2e-=H2↑(H+来自于水的电离)
因为阴极、阳极反应中的H+、OH-均来自于水的电离,则上述阳极反应还可以写成2H2O -4e-=4H++O2↑的形式,阴极反应还可以写成2H2O+2e-=H2↑+2OH-的形式。
若要写电解总反应式,其阳极反应必须写成2H2O-4e-=4H++O2↑的形式,阴极反应必须写成2H2O+2e-=H2↑+2OH-的形式,根据电子守恒,将阴、阳两极反应相加得电解总反应式为2H2O 2 H2↑+ O2↑。
故电解上述三类电解质溶液的实质都是电解水。
2、电解盐和水型(阳极为惰性电极)
电解不活泼金属的含氧酸盐溶液(如CuSO4溶液)
其电极反应式分别为:
阳极反应:4OH--4e-=2H2O+O2↑(OH-来自于水的电离)
阴极反应:Cu2++2e-= Cu
因为上述阳极反应的OH-来自于水的电离,所以其阳极反应还可以写成2H2O-4e-=4H++O2↑的形式。
若要写电解总反应式,其阳极反应必须写成2H2O-4e-=4H++O2↑的形式,根据电子守恒,将阴、阳两极反应相加得电解总反应式为2Cu2++2H2O 2Cu+4H++O2↑。
故电解上述两类电解质溶液的实质都是盐和电解水。
HCl:
阳极反应式:2Cl- - 2e- == Cl2↑
阴极反应式:2H+ + 2e- == H2↑
总反应式:2HCl ==通电== H2↑ + Cl2↑本质:电解HCl
pH变化:变大
恢复方法:通入HCl
H2SO4:
阳极反应式:2H2O - 4e- == O2↑ + 4H+阴极反应式:2H+ + 2e- == H2↑
总反应式:2H2O ==通电== 2H2↑ + O2↑本质:电解水
pH变化:变小
恢复方法:加水
NaOH:
阳极反应式:4OH- - 4e- == O2↑ + 2H2O 阴极反应式:2H2O + 2e- == H2↑ + 2OH-总反应式:2H2O ==通电== 2H2↑ + O2↑本质:电解水
pH变化:变大
恢复方法:加水Na2SO4:
阳极反应式:4OH- - 4e- == O2↑ + 2H2O 阴极反应式:2H+ + 2e- == H2↑
总反应式:2H2O ==通电== 2H2↑ + O2↑
本质:电解水
pH变化:不变
恢复方法:加水
CuSO4:
阳极反应式:2H2O - 4e- == O2↑ + 4H+
阴极反应式:Cu2+ + 2e- == Cu
总反应式:2CuSO4 + 2H2O ==通电== 2Cu↓ + O2↑ + 2H2SO4
本质:电解Cu2+和水
pH变化:变小
恢复方法:加CuO
CuCl2:
阳极反应式:2Cl- - 2e- == Cl2↑
阴极反应式:Cu2+ + 2e- == Cu
总反应式:CuCl2 ==通电== Cu↓ + Cl2↑本质:电解CuCl2
pH变化:变大
恢复方法:加CuCl2。