冷轧板常见表面缺陷及成因
- 格式:docx
- 大小:23.04 KB
- 文档页数:19
冷轧缺陷冷轧常见缺陷冷轧带钢得质量指标中,带钢得尺寸偏差、板形以及表面粗糙度等要求就是很主要得项目,消除产品在这些方面得缺陷就是冷轧生产中质量提高得关键之一。
一、表面缺陷大多就是由于热轧带钢坯质量不高,酸洗不良或冷轧轧辊表面有缺陷,冷轧时得工作环境不佳以及操作上得不注意等原因造成得。
鉴于表面缺陷所导致得废品比重很大,特别就是要求高得产品,表面缺陷必需严加控制。
常见得表面缺陷有:(1)结疤带钢表面呈“舌状”或“鳞状”得金属薄片,外形近似一个闭合得曲线。
结疤一般有两种,一就是嵌在表面上不易脱落,另一就是粘合到表面上易脱落。
产生原因就是:由于轧制过程中带钢内部靠近表面层分布得细气泡及夹杂层在轧制中破裂变成结疤,钢锭由于浇注条件不同而产生得结疤;重皮也就是轧制带钢表面产生结疤得主要原因,此外在剧烈磨损了得轧辊或有缺陷(如砂眼)得轧辊上热轧,均能使带钢出现结疤;如果所轧带钢得表面上形成局部凸点等,则在轧制时由于受辗压而产生结疤状得细小凸瘤。
(2)气泡带钢表面上分布有无规则且大小不同得圆形凸包。
沿凸包切断后,在大多数情况下均成分层状露出。
产生原因:钢锭凝固时气体析出形成气泡,或酸洗时带钢内部孔隙进入氢原子形成气泡。
(3)分层带钢截面上有局部得,明显得金属结构分离层。
产生原因:钢质不良,带钢中存在非金属夹杂,主要就是三氧化二铅与二氧化矽,另外,坯料有缩孔残余或严重得疏松等也能形成分层,从而使酸洗得带钢在有分层得地方形成突起与气泡出露。
(4)裂纹带钢表面完整性比较严重得破裂,它就是以纵向、横向或一定角度得形式出现得裂缝。
产生原因:轧制前带钢不均匀加热或过热,轧制时带钢不均匀延伸,或带钢表面有缺陷清除不彻底,以及带钢上有非金属夹杂及皮下气泡,另外,冷轧时不正确地调整轧辊与不正确得设计辊型,同样会产生裂纹,再有,用落槽得轧辊轧制带钢,张力太大,化学成分不合适等也可能会出现裂纹。
(4)表面夹杂带钢表面上具有轧制方向上伸长得红棕色,淡黄色,灰白色得点状,条状与块状得非金属夹杂物。
冷轧板夹杂类表面缺陷成因分析及控制摘要:近年来,我国国民经济的迅猛发展,汽车、家电等高品质冷轧钢板的市场需求量逐年增加,冷轧板已经成为钢铁工业的主要产品之一。
由于下游行业需要进行涂漆、涂镀、冲压成型等工序,一旦冷轧基板出现表面缺陷,会严重影响后续深加工的产品质量和性能,因此,在整个钢铁产品中,冷轧板对表面质量要求是最严格的。
冷轧板常见表面缺陷可以分为原料缺陷和冷轧缺陷,两类缺陷有一定的相对独立性,原料缺陷大部分会遗传到冷轧板上,如果控制得当,有一些可以在冷轧工序减轻或消除。
关键词:冷轧板夹杂类;表面缺陷;成因分析;控制措施引言冷轧板表面夹杂是冷轧产品中常见的一种缺陷,严重影响冷轧板的质量和性能。
随着汽车、家电行业的发展对冷轧板的需求越来越大对其质量的要求也越来越高。
首钢京唐在生产冷轧板过程中,一度出现较多表面夹杂缺陷,不仅造成降级带出品的大量产生,影响合同兑现,严重时还造成冷轧断带等生产事故。
针对冷轧板表面夹杂缺陷研究很多,夹杂缺陷本身从形貌上很容易与氧化铁皮等缺陷相混淆,表现为点、线状缺陷。
1夹杂类表面缺陷特征及来源沿钢板轧向分布的细条状或条状、带状、线状缺陷是冷轧板上比较常见的表面缺陷,统称为Sliverdefect。
各厂因检测方法不同对缺陷的叫法亦不同[2],有钢板表面在线检测设备的厂家,在检查灯下观察,根据其颜色可分为“黑线”和“亮线”两种线状缺陷。
而在自然光下观察时,其颜色正好相反。
钢板表面“黑线”是一种出现在钢板表面的宏观缺陷,它不同于非金属夹杂物和氧化铁皮引起的表面缺陷,其特征是:缺陷细而长,颜色较钢板表面深,嵌入钢板表面之中,厚度在0.05mm至0.1mm之间,延展性好,随着压下量的加大而延伸。
目前关于“黑线”的形成机理比较清楚,主要与连铸工序有关。
而“亮线”的成因判断难度则很大。
首先,缺陷在钢板表面的分布规律不同则其形成机理亦不同。
其次,用肉眼观察时,容易将其与冷轧工序形成的酸洗划伤和平整、剪切划伤缺陷混淆。
冷轧钢板表面缺陷分类及分析王炜1陈斌1李浩2钱健清3申斌3(1.马鞍山钢铁股份有限公司;2.安钢集团冷轧指挥部;3.安徽工业大学)摘要通过对冷轧钢板常见表面缺陷进行分类,对其表面缺陷的形成原因进行分析,提出了基本的解决方法,对于提高冷轧板表面质量具有一定的作用。
关键词冷轧板缺陷分类分析CLASSIFICATION AND ANALYSIS ON SURFACE DEFECTS OF COLD ROLLED SHEETWang Wei1Chen Bin1Li Hao2Qian Jianqing3Shen Bin3(1.Maanshan Iron and Steel Co.,Ltd;2.Anyang Iron and Steel Stock Co.,Ltd;3.Anhui University of Technology)ABSTRACT It analyzed the forming reasons on surface defects of cold rolled sheet through classifying these defects,put forward some measures which could improve its surface quality.KEY WORDS cold rolled sheet defect classification analysis0引言冷轧板最主要的质量问题是表面缺陷,由于冷轧板的冶金生产过程长、规格薄,因此容易出现诸如线状缺陷(国内部分研究者也称为条痕)、孔洞、疤/坑、夹杂、氧化铁皮压入、表面裂纹等表面质量问题,严重影响板材外观及其使用性能。
表面缺陷一直是国内外钢厂感到棘手的质量问题,被认为是常见的而又是难以消除的顽症,因为有些缺陷无论是冶金过程还是演化过程都由多种因素综合造成,其外貌特征也都极为相似。
下面就各种常见的冷轧板缺陷进行基本的分类和分析,同时提出相应的解决方法,以供有关设计、生产管理人员参考。
产品缺陷介绍一、冷轧产品缺陷1、表面夹层1、缺陷特征表面夹层形状不规则,呈片状折叠并伴有非金属夹杂物。
2、产生原因表面夹层是由连铸工序中非金属夹杂导致,开始存在与皮下,加工后暴露于外。
2、孔洞1、缺陷特征孔洞是材料非连续的、贯穿带钢上下表面的缺陷。
2、产生原因材料撕裂产生孔洞。
钢质不纯,有非金属夹杂物,轧制后会出现孔洞。
带钢越薄,其现象越明显。
3、氧化铁皮1、缺陷特征氧化铁皮压入是由热轧中被轧入带钢表面的氧化铁皮引起的,氧化铁皮可在酸洗工序中去除,但留下的印点在冷轧过程中也不能完全消除,这种缺陷的外观可为麻点、线痕或大面积的压痕。
2、产生原因氧化铁皮压入是由于热轧除鳞高压水压力不够,氧化铁皮被轧入带钢。
4 、乳化液斑1、缺陷特征乳化液斑是残留在带钢表面的裂化乳化液。
它们随机地分布在带钢表面,形状不规则,颜色发暗。
2、产生原因乳化液斑是残留在带钢表面的乳化液发生裂化作用。
由于在退火过程中残余的乳化液没有被完全蒸发,带钢上多余的乳化液没有被吹净。
5、辊印(凸起)1、缺陷特征凸起辊印是在带钢表面周期性的点状凸起。
2、产生原因凸起辊印是由于冷轧或平整过程中工作辊上有压痕造成的。
6、辊印(凹入)1、缺陷特征凹入辊印在带钢表面呈一定周期性的压痕或印痕。
2、产生原因由工作辊粘有杂物引起。
7、边浪、中浪1、缺陷特征边浪和中浪是沿轧制方向产生的波浪,未扩展到整个带钢宽度。
2、产生原因由辊缝形状与轧件入口形状不匹配造成。
可能是入口轧件有凸度或辊缝设置不合理;也可能是支撑辊凸度或支撑辊位置不合适。
边浪也可能由于园盘剪刀片位置不合理造成。
8、隆起1、缺陷特征隆起是沿轧制方向带状增厚,特别是当带钢被卷起时,可导致不均匀的程度增加;在极端情况下,隆起可能导致波浪、厚度起伏、带卷破裂。
2、产生原因隆起主要发生在热轧机上,而且一旦发生,则在随后的冷轧中也不能消除。
因为钢卷取时,厚度增加会因放大效应而变的越来越明显。
9、氧化色1、缺陷特征氧化色发生在退火后的冷轧带卷上。
冷轧板常见表面缺陷特征及成因分析作者:张腾姣王伟来源:《南方企业家》2018年第01期摘要:近年来,随着我国经济水平提升,人们物质生活水平和以往相比也发生较大变化。
在冷轧钢板市场方面,因汽车和家电等各种高质量产品而提升需求量,逐渐凸显冷轧板作用。
如果冷轧板表面存有缺陷,会使深加工产品性能和质量受到严重影响。
然而冷轧生产工艺周期长且工艺复杂,不可避免会形成产品缺陷。
对此,本文则从原料缺陷和冷轧缺陷两方面分析其成因和具体特征,望给予冷轧板制作人员提供参考。
关键词:冷轧板;表面缺陷;特征;成因冷轧板冶金规格薄,存在较长生产过程,因而较易出现孔洞、夹杂、疤坑、表面裂纹、氧化铁皮压入等表面质量缺陷问题,使板材外观和其使用性能受到严重影响。
无论国内还是国外钢厂都十分重视冷轧板表面缺陷质量问题,甚至被认为难以消除的诟病。
部分缺陷在冶金和演化中因各种因素造成,特征也较为类似。
因此需要制作人员在具体操作中根据实际情况制定解决策略,进而使冷轧板生产质量得到有效保证。
冷轧缺陷特征及成因1.1酸洗不良带钢在酸洗中有时会出现欠酸洗、过久酸洗等不良缺陷,酸洗机组在冷轧生产过程中会有较高的自动化程度,基本很少出现过酸洗情况,然而会时有发生欠酸洗缺陷,以致于带钢表面局部存在部分没有被直接成功酸洗的氧化铁皮。
在常温下氧化铁皮缺乏塑性,尤其在冷轧中并不会紧随基体而延伸,钢板表面也会在冷轧时承受带状和片状氧化铁皮,从而导致铁皮失去原有的作用,成为废品。
从宏观角度观察得知,往往缺乏酸洗缺陷表面会呈现不同程度黑灰色横向条文,这种条文类似于抬头纹形状,可能集中于钢上或钢下等表层。
而从微观检验分析得知,缺乏酸洗钢铁外面会形成明显的铁皮破碎痕迹,这种痕迹和外部正常集体区域形成较为明显的边界划分。
再加上缺乏酸洗缺乏残留微量的化学元素,从而得知,之所以出现酸洗不良,主要因为热轧原料中氧化铁皮厚度较深,过大的卷曲张力造成镰刀弯直接将带钢镚露出酸面。
冷轧镀锌板典型表面质量缺陷成因及控制措施摘要:冷轧镀锌板表面质量缺陷有常规缺陷和非常规缺陷,常规缺陷其原理没有非常规缺陷那么复杂,比较容易去判断和掌握这门工艺。
冷轧板原料缺陷很大一部分源于炼钢,常见微观检验,发现内部有异常高含量的Na、Mg、Al的深冲、超深冲用的外来成分。
冷轧产品的质量是决定市场的主要原因,想要占领更加广阔的市场就要解决产品夹杂缺陷的问题,提高生产产品的质量,而有效措施主要是钢质种、纯净化、精炼工艺优化、连铸横拉速操作、铸坯表、夹杂面清理等。
关键词:冷轧镀锌板典型案例质量缺陷原因和解决方法采用了一系列高科技试验手段,如SEM、EDS等,研究了冷轧镀锌板典型的表面质量缺陷成因以及相对应的控制措施。
根据调查结果显示:油脂类物质残留可导致冷轧镀锌板表面漏镀缺陷,氧化铁颗粒压入机器会引起表面黑点缺陷,机械划伤可造成表面线状缺陷,保护渣卷入致使镀锌板表面出现孔洞缺陷,这些缺陷不仅在很大程度上影响了冷轧镀锌板的技术,而且大大降低降低了工作效率,因此本文阐述了镀锌板各类表面缺陷的形成机理,并提出了相应缺陷的控制处理措施和解决方案。
一、冷轧镀锌板生产中的缺陷及原因1.1锌粒缺陷锌锅中锌渣粘到钢板表面引起了有关于锌粒缺陷的许多繁琐问题。
这项缺陷是热镀锌产品所具有的质量缺陷中比较常见的一项,它在一定程度上对热镀锌产品的外观和质量造成了影响。
因为气刀气流的影响,容易产生一定的吸引力吸着周围的灰尘从而产生了浮渣,锌液发生氧化造成了锌粒缺陷。
底渣之所以产生主要是因为铁在锌液中超过饱和浓度,出现铁与锌结合生成铁锌合金的现象,随之就会产生沉淀。
在带钢表面分散着多种多样的颗粒,米粒状或不规则的形状,这是锌粒缺陷的主要特征。
这样的缺陷在降低锌镀层美观度的同时光学表面造成了一定程度的伤害,加快了镀层表面的腐蚀程度,根据一系列的实验数据结果,分析得到了导致锌粒缺陷产生的很大一部分原因是,锌液中只含有少量的铝,但是却含有大量的铁,因此游离渣和面渣会在锌液中大面积存在。
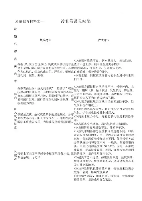
质量教育材料之一冷轧卷常见缺陷缺陷名称缺陷特征产生原因表面夹杂钢板(带)表面呈现点状,块状或线条状的非金属夹杂物,沿轧制方向间断或连续分布,其颜色为红棕色、深灰色或白色。
严重时,钢板出现孔洞、破裂、断带。
(1)炼钢时造渣不良,钢水粘度大,流动性差,渣子不能上浮,钢中非金属夹杂物多。
(2)铸温低,沸腾不良,夹杂物未上浮。
3)连铸时,保护渣带^钢中。
(4)钢水罐、钢锭模或注管内的非金属材料未清扫干净。
结疤钢带表面出现不规则的舌状”、鱼磷状”或条状翘起的金属起层,有的与钢板本体相连结,有的与钢板本体不相连,前面叫开口结疤,后者叫闭口结疤,闭口结疤在轧制时易脱落,使板面成为凹坑。
(1)炼钢方面锭模内壁清理不净,模壁掉肉.上注时,钢腐飞溅,粘于模壁,发生氧化,铸温低,有时中断注流,继续注钢时,形成翻皮下注锭,保护渣加入不当时造成钢液飞溅。
(2)轧钢方面板坯表面残余结疤未清除干净,经轧制后留在钢板上。
压入氧化铁皮缺陷呈点状、条状或鱼鳞状的黑色斑点,分布面积大小不等,压人的深浅不一。
这类铁皮在酸洗工序难以洗尽,当铁皮脱落时形成凹坑。
(1)板坯加热温度过高,时间过长炉内呈强氧化气氛,炉生氧化铁皮轧制时压入。
(2)高压水压力不足,连轧前氧化铁皮未清除干净。
(3)高压水喷咀堵塞,局部氧化铁皮未清除。
(4)集鳞管道打开组数不足,除鳞不干净。
欠酸洗带钢上下表面严重时整个板面呈现条片状、黑灰色条斑,无光泽。
(1)热轧带钢各部分温度和冷却速度不同,即沿带钢长度方向的头、中、尾以及沿宽度方面的边部和中部的温度和冷却速度不同,使同带钢各部分的铁皮结构和厚度不同,一般说,热轧带钢的头、中部比尾部温度高30-50℃,因此,头部铁皮较厚,尾部铁皮较薄,因而,在酸洗速度相同的情况下,易产生局部未洗净。
(2)酸洗工艺不适当,如酸洗的浓度、温度偏低,酸洗速度太快,酸洗时间不足,或亚铁浓度高未及时补充酸液等。
(3)拉伸除鳞机拉伸系数不够,使铁皮未经充分破碎、剥离、影响酸洗效果。
122科学技术Science and technology冷轧板表面线状缺陷的研究于 健(本钢板材股份有限公司技术研究院,辽宁 本溪 117000)摘 要:冷轧板工艺复杂,生产周期长,厚度较薄,因此容易出现表面质量问题,如线状缺陷、裂纹、翘皮、坑、划伤等是常见缺陷。
针对线状缺陷,对宏观缺陷处取样,通过扫描电镜在高倍下发现缺陷处有非金属夹杂物呈串链状沿着轧制方向分布,利用X 射线能谱仪确定夹杂物成分为Al 2O 3。
结合转炉炼钢、精炼和连铸等实际生产过程,发现非金属夹杂物的产生是由于钢水中氧含量过高,通过减少钢水中氧含量来减少Al 2O 3夹杂的含量,从而减少甚至消除表面线状缺陷,提高板坯质量。
关键词:冷轧板;线状缺陷;夹杂物中图分类号:TG335.5 文献标识码:A 文章编号:11-5004(2021)02-0122-2 收稿日期:2021-01作者简介:于健,男,生于1992年,汉族,辽宁本溪人,本科,助理工程师,研究方向:金属材料及热处理。
近年来,随着我国国民经济的快速发展,电器、汽车、建筑、食品饮料罐等行业的快速发展大大提高了冷轧钢板在市场中的需求,大型钢铁企业冷轧薄板产品比率超过50%。
后续企业需要对冷轧板进行涂镀、涂漆、冲压成型等再加工,一旦冷轧板表面出现质量缺陷,会影响后续的加工性能,所以要减少甚至消除冷轧板表面质量缺陷,冷轧板表面缺陷一直是国内钢厂存在的棘手质量问题,被认为是常见的而又难以消除的顽症,而且这些缺陷在冶金过程或演化过程是多种因素引起的,其特点都比较类似,如果控制措施合理,部分缺陷缺陷可以减轻甚至消除[1]。
本文主要探讨冷轧板表面线状缺陷产生原因、危害及控制措施。
1 试样制取、宏观缺陷、微观形貌及夹杂物成分1.1 试样制取现场取样,切取DC05、DC06钢板有表面缺陷的部位,制成大小合适的试样,并用脱脂棉滴上无水乙醇擦拭表面,并在自然光下拍照。
1.2 缺陷试样宏观状态试样在宏观状态下,能看到缺陷为一条贯穿试样表面,宽度约为0.5mm 的细线,大小和分布无规律,如图1中1号,2号,3号三个试样所示,图片中箭头下方细线即为缺陷。
3.酸轧机组的表面缺陷目录No.1隆起冷轧中隆起为不能忍受的缺陷,通常因热轧状况造成。
隆起可以在冷轧或平整的带钢卷取期间内发现,从而所卷钢卷一处或多处呈现隆起形状,增厚几厘米,造成卷径增大。
隆起分为单边隆起,中部隆起,指状型隆起,以及边部隆起。
●单边隆起该类型隆起出现在带钢一侧,隆起的最高点位于带钢边部大约7到9cm。
通常由楔形热轧带钢板形造成,也就是带钢边部厚于带钢中部。
因此,当热轧带钢轧机倾向轧制楔形带钢时,通过增加热轧带钢的凸度来降低边部出现隆起的危险。
冷轧轧制薄带钢时,图1所示的热轧带钢板形,能够导致较厚带钢侧出现单边隆起,不妨碍楔形自身出现隆起的趋势。
图1 单边隆起的热轧带钢(示意图)如果冷轧操作员工用平行辊缝轧制如此钢卷,可以看到单侧边浪,此时应当立即少量打开该边浪侧的辊缝。
冷轧带钢也有成比例的楔形,隆起不可避免。
●中部隆起和指状隆起如果在宽带钢的热轧期间内,带钢的一部分带状区域比其邻近带状区域温度显著低的话,其变形抗力较高。
上述温度较低的带钢,其一个或多个纵向带状区域经过剧烈冷却,通常导致精轧机组内出现缺陷或轧辊冷却调整不当。
由于该较冷的纵向带状区域,变形抗力增加,该点处变形较小。
轧制后该带状区域较厚。
此外,该点处工作辊磨损较多,带钢的缺陷随着工作辊的实际里程数增加而变得更严重,图2所示可以测量带钢增厚图2 两个中部隆起的热轧带钢板形(示意图)在冷轧期间内,稍微变厚的纵向带状区域变形更大,造成局部较强延伸,从而出现可见的平直度缺陷。
然而,不能完全消除厚度偏差。
冷轧卷取时,该轻微厚度偏差使卷径增大,形成可见的隆起缺陷。
如果卷取的带钢出现隆起,该点处的带钢张力显著增加,造成该点处带钢的附加延伸,与深冲相类似,在开卷期间内变成可见的平直度缺陷。
热轧带钢的板形(图3)表明冷轧时将出现几处隆起。
这些隆起相互之间距离相等,称作指状隆起。
隆起的间距与热轧厂冷却水喷嘴的间距相同。
图3 指状隆起的热轧带钢板形(示意图)边部隆起如果热轧厂在一个序列内轧制了同一宽度的很多钢卷,带钢边部区域内的工作辊磨损清晰可见,这样的轧辊轧制后形成的带钢板形与以图4例相一致。
结疤1、缺陷特征:附着在钢带表面,形状不规则翘起的金属薄片称结疤。
呈现叶状、羽状、条状、鱼鳞状、舌端状等。
结疤分为两种,一种是与钢的本体相连结,并折合到板面上不易脱落;另一种是与钢的本体没有连结,但粘合在板面上,易于脱落,脱落后形成较光滑的凹坑。
2、产生原因及危害产生原因:板坯表面原有的结疤、重皮等缺陷未清理干净,轧后残留在钢带表面上;板坯表面留有火焰清理后的残渣,经轧制压入钢带表面。
危害:导致后续加工使用过程中出现金属剥离或产生孔洞。
3、预防及消除方法加强板坯质量验收,发现板坯表面存在结疤或火焰清理后残渣应清理干净。
4、检查判断用肉眼检查:不允许存在结疤缺陷,对局部结疤缺陷,允许修磨或切除带有结疤部分带钢的方法清除。
如结疤已脱落,则比照压痕缺陷处理。
表面夹杂1、缺陷特征:板坯中的夹杂或夹渣经轧制后在钢带表面暴露的块状或长条状的夹杂缺陷称表面夹杂。
其颜色一般呈棕红色、黄褐色、灰白色或灰黑色。
2、产生原因及危害产生原因:板坯下夹杂轧后暴露或板坯原有的表面夹杂轧后残留在带钢表面。
危害:可能导致后续加工过程中产生孔洞、开裂、分层。
3、预防及消除方法加强板坯检查验收,不使用表面存在严重夹杂或夹渣的板坯。
4、检查判断用肉眼检查:钢带带表面不允许存在夹杂缺陷。
对局部夹杂缺陷允许用修磨的方法清除,但不得超过标准规定的深度和范围。
分层1、缺陷特征:钢带断面出现连续或断续的线条状分离的现象称分层。
2、产生原因及危害产生原因:板坯内部聚焦过多的非金属夹杂或夹渣;板坯内部存在严重的中心裂纹或中心疏松,经多道次轧制未能焊合。
危害:导致后续加工使用过程中出现分层或焊接不良,在冷轧轧制时可能断带。
3、预防及消除方法加强炼钢冶炼、浇铸过程控制,提高钢质纯净度;加强板坯质量验收,不使用存在严重中心裂纹或中心疏松的板坯。
4、检查判断用肉眼检查:不允许存在分层缺陷。
中心线缺陷1、缺陷特征:在钢带横断面的中心部位出现明显的连续或断续的细线状缺陷称中心线缺陷。
冷轧产品外观缺陷及原因分析冷轧产品外观缺陷种类表1.热轧来料缺陷1-1 SCAB结疤A.缺陷描述在带钢表面上呈现出相当大的一块结疤,有剥落后留下的斑点、痕迹等。
B.缺陷产生的主要原因未提到1-2 Hole孔洞A.缺陷描述带钢表面有一些孔洞B.缺陷产生的主要原因(a)强烈的氧化皮、结疤和钢板叠层(b)当轧制时,严重的擦伤(c)冷轧后,轧材上出现擦伤,焊接部位出现打孔痕迹备注:对于轿车顶板来说要有专门的孔洞管理,要保证轿车顶板不能有孔洞缺陷产生。
1-3 Build-up隆起A.缺陷描述带钢未卷成卷之前检查不到,成卷后可以看到,尤其是大卷时。
这种缺陷是冷轧最怕产生的缺陷。
B.缺陷产生的主要原因冷轧板本身横截面上中间厚、两边薄,卷取时如果卷取张力过大、或钢卷过大就会在钢卷边部观察到这种缺陷。
当钢卷未卷取时在检查站是无法看到这种缺陷的。
C.消除方法a.减小钢卷单重b.降低卷取张力1-4 Edge crack边部裂纹A.缺陷描述带钢边部开裂B.缺陷产生的主要原因CAL或者PL/TCM线上圆盘剪剪刃崩刃或者出现其它剪刃问题容易造成剪切不良,形成边裂。
2.冷轧操作缺陷2-1 Saw tooth锯齿边A.缺陷描述带钢边部呈现锯齿状。
B.缺陷生产的主要原因当边裂严重呈周期状时就会形成锯齿边。
C.处理办法及时检查、更换圆盘剪剪刃。
2-2 Width mark带宽痕迹A.缺陷描述带钢表面两边存在有很宽的痕迹。
B.缺陷产生的主要原因在CAL线上由于生产计划编排不合理,导致平整机平整前后的带钢宽度变化不合适,如先平整的窄带钢、然后平整的较宽的带钢,此时就容易在宽带钢两边的表面上形成带宽痕迹。
C.处理办法合理的编排生产计划,尤其是带钢宽度变化或过渡要合理。
2-3 Band mark捆带痕迹对于汽车外板一定不能有这种缺陷出现。
A.缺陷描述在带钢钢卷的外表面有捆带的痕迹。
B.缺陷产生的主要原因a.当钢卷两层码放时,上下层钢卷之间没有垫隔离物品,导致上层钢卷捆带压在下层钢卷表面,从而形成捆带压痕。
冷轧板常见表面缺陷及成因冷轧板常见表面缺陷及成因冷轧板常见表面缺陷有麻点缺陷、冷硬板中部穿裂、冷硬板边裂、带状翘皮、不连续点线状缺陷、黑(灰)线(带)缺陷等.麻点缺陷.单个麻点呈不规则分布,整体呈现带状分布.麻点在微观上由许多微小地凹坑组成,凹坑内部看到很多细小地颗粒.凹坑部分杂质元素与结晶器保护渣成分基本一致,说明这些夹杂主要来自结晶器保护渣.冷硬板中部穿裂.中部穿裂部位悬挂着许多鳞状碎片,大块地鳞状碎片边沿包含许多细小地小颗粒,断口为脆性形貌.细小颗粒与结晶器保护渣成分相似,确定这些夹杂主要来自结晶器保护渣.冷硬板边裂.边裂处呈锯齿状,裂口部位包含大量大小不一地颗粒,颗粒与基体之间无明显间隙,部分颗粒沿平行于裂口方向呈线状分布,同样这些颗粒来自结晶器保护渣.带状翘皮.带状翘皮在板材近表层有一明显薄层与基体发生分离或半分离状态,翘皮部位皮下含有大量粉状物质,能谱分析,这些物质主要来源于变性后地结晶器保护渣.不连续点线状缺陷.板材厚度薄于,该缺陷易发生.线状缺陷多成簇出现,缺陷底部残留了硅酸盐复合夹杂物.主要是铸坯中坯壳及皮下、中心部位富集地夹杂物,在热轧过程中,随着厚度变薄,逐渐呈现.黑(灰)线(带)缺陷.酸洗后地宏观形貌有条状、长条状、块状或多点状,轮廓特别分明.由于)轧辊质量不佳,主要是氧化膜剥落、老化粗糙、剥落、异物粘附等.)除鳞不干净,主要由于喷嘴堵塞、喷嘴压力低等因素.)工艺因素,机架间冷却水控制不规范等.)连铸至前输送辊道划伤,主要由于炉辊结瘤、异物粘结、死辊等.以上因素导致氧化铁皮压入,从而在冷硬板上形成黑(灰)线(带)缺陷.冷轧产品质量缺陷及改正措施一、冷轧与镀锌产品外在质量冷轧薄板之所以说是精品,一个主要地原因就是冷轧薄板对表面质量地严格要求.可以说,在整个冶金行业中,冷轧薄板对表面质量是要求最高最严地,尤其是宽而薄地冷轧钢带产品和对冲压成型性能有严格要求地产品.这也是下游工序如涂漆、涂镀、冲压成型地要求,如宝钢经多轮攻关并成功开发板、板,就是为了向汽车制造厂家供应高级表面质量要求地冷轧产品.一般而言,冷轧产品地表面质量按表面缺陷情况分为普通表面质量、较高级表面质量和高级表面质量三个级别,具体地定义在相关地标准中有规定.下表列出冷轧产品可能出现地表面缺陷地种类及可能产生地工序及原因,当然,所列缺陷不一定完全,产生原因及工序也不一定完全正确,这有待于在今后地实际生产中逐渐补充完善.冷轧以及热镀锌钢板与钢带表面缺陷表序号缺陷名称产生缺陷地可能工序可能地产生原因冷轧钢板与钢带表面缺陷一、表面缺陷(一)、钢板与钢带不允许存在地缺陷气泡炼钢炼钢时产生气泡,在热轧时又未焊合,酸洗冷轧后暴露在外裂纹炼钢、热轧与冷轧及各加工工序由于炼钢热应力、轧制形变或加工致应力集中造成结疤或结瘤酸洗与冷轧酸洗未洗尽氧化皮,轧制时镶嵌于表面形成结疤拉裂冷轧、镀锌与平整张力过大、张力波动过大以及张力不稳定等原因造成夹杂炼钢炼钢原因折叠热轧、冷轧轧制时呈粘性流动地金属被再次轧制后镶嵌于板材表面分层炼钢、热轧与冷轧炼钢时成分偏析以及组织偏析、大块夹杂等原因造成并最终在轧制过程中表现为分层黑膜或黑带酸洗酸洗后烘干效果不好造成乳化液斑点冷轧与平整乳化液残留于钢带表面所致波纹和折印酸洗过酸洗等(待查)倒刺或毛刺剪切过程剪刃不锋利、上下剪刃错开角度大、剪刃角度不准等原因造成(二)、允许存在地且根据其程度不同来划分不同表面质量等级地缺陷麻点冷轧、光整与平整轧制时塑性基体金属粘附于高速转动地轧辊表面所致划痕各工序及搬运吊装过程等擦伤搬运、吊装过程兰色氧化色冷轧与平整由于轧制摩擦力使基体金属升温从而造成基体发蓝,尤其是带钢边部更易于形成此缺陷浅黄色酸洗色酸洗酸洗后未烘干造成轧辊压痕冷轧、光整与平整轧辊原因划伤搬运、吊装过程凹坑冷轧轧辊原因以及表层夹杂被轧出基体表面等原因形成凹坑(三)、其他表面质量缺陷粘接罩式退火由于在全氢气氛下长时间加热造成钢卷表面残铁粉被还原为铁而造成,此外粘接还与卷取张力以及冷却速度等有关表面碳黑罩式退火在全氢高温气氛下,钢铁表面残余轧制油发生分解形成碳黑沉积于钢卷表面生锈与腐蚀钢卷存放以及运输过程防锈油质量不好或未涂防锈油或涂油量不足等,或者是存放环境湿度高等原因造成欠酸洗酸洗表现为还有氧化铁皮未洗掉过酸洗酸洗表现为基体表面可见清晰轧制纹路二、板形缺陷切斜酸轧、精整等指钢卷或钢带切边时切斜镰刀弯冷轧、光整与平整带钢两边轧制力不平衡,轧制力响应时间滞后或辊缝不均匀(辊缝调节不好)或原料密度与硬度不均匀等造成浪形(细分为单边浪、双边浪、中浪、斜浪等)冷轧、光整与平整原料密度与硬度不均匀、轧制时轧制力以及弯辊力调节响应不快或不准、带钢张力波动过大等所致,另外上下轧辊辊径相差大也会造成浪形瓢曲热轧、冷轧、光整与平整原料厚度方向上密度或硬度不均匀,造成钢板上下两面塑性不均匀造成,三、卷型缺陷塔型卷曲过程卷取机卷曲精度不高造成鼓包卷曲过程钢带边部超薄并在连续卷曲过程中形成钢卷鼓起鼓耳卷曲过程对于镀锌卷,如存在边部超厚,则可能卷取时钢卷两端鼓起四、尺寸缺陷厚度超差轧制过程轧制控制不准等宽度短尺切边过程切边不准或原料边部缺陷原因长度超差钢板分切过程控制精度原因等热镀锌钢板与钢带表面缺陷锌粒热镀锌过程底渣被机械搅起或因为锌液温度高而浮起,从而附着在镀锌板面上,并在冷却过程中形成锌铁化合物厚边热镀锌过程气刀地角度调整不佳,造成对吹从而形成绕流;另外由于边部气流向外散失一部分使喷吹压力不够,也会造成厚边缺陷灰色镀锌层热镀锌过程在冷却相变过程中,如果锌铁合金层迅速长大从而使表面纯锌层消失,即没有锌地结晶花纹从而显现为灰色.一般认为,如果钢中含量大于则将会促使锌铁合金层迅速长大.气刀条痕热镀锌过程由于气刀缝隙发生局部堵塞(如由锌液飞溅造成堵塞)从而在带钢相应位置产生凸起带痕;发生气刀条痕处地镀层将严重超厚锌突起热镀锌过程由于锌液温度低或锌液中铝含量高使得冷却相变过程发生特殊地锌结晶,呈现为明亮地树枝状条纹并凸出锌层(锌突起)贝壳状表面热镀锌过程在镀锌板表面呈现贝壳状或鳞状地光亮锌结晶,显示一定地锌起伏并常伴随锌突起;造成原因有锌液温度低和锌液中铝含量高条状花纹热镀锌过程在带钢边沿以大约°向外散射,形成归整地树枝状结晶条纹.常发生在带钢厚度小于毫米而锌层重量大于地镀锌板卷.原因目前不清楚锌浪热镀锌过程锌液中铝含量低和锌液温度高使锌液粘性小流动性大却又生产较厚地镀层时产生类似水波一样地浪纹,这种锌起伏形成了不均匀地镀锌层厚度气刀刮痕热镀锌过程板形不好或气刀喷嘴距离带钢太近从而刮伤带钢抖动条痕热镀锌过程沉没辊、光整辊或其他辊子如果存在表面缺陷,则周期性地刻映在镀锌板表面沉没辊锌疤热镀锌过程锌渣被沉没辊压到带钢上表面且过气刀时又很难被吹掉从而在带钢上表面形成结疤卷取皱纹镀锌带钢卷取过程卷取时在板面上产生贯穿整个带钢宽度地横向皱纹.主要原因是拉伸系数和平整度不足造成光整花光整过程光整压下过大或张力过小钝化斑点钝化过程未吹干或未挤干钝化液白锈存放运输过程钢带表面积存水份没有及时散失或钝化效果不好造成粗糙度不合要求热镀锌过程光整辊磨损严重浪边热镀锌拉矫系数不足、卷取时产生厚边、原板存在严重浪形等都可能造成浪形镀层划伤钢基划伤想说地一点是,公司已决定将现场表面质量地检验与判定由我们厂自己执行,这就对我们质量管理及质量检验人员提出了高要求.下面,结合我们厂目前地生产线工艺设备配置,在这里就产品质量问题简单介绍具体生产线可能发生地质量问题及可能采取地预防改正措施.、冷连轧半成品及平整轧制常见缺陷及改正措施一、压痕特征:带钢表面呈周期性凹状印痕原因:、在轧机空转时预压力过小,造成工作辊与中间辊点接触而使中间辊周长方向磨损,受损中间辊反过来造成新更换工作辊表面压印而造成带钢表面压痕、中间辊掉肉造成工作辊表面压印,即在带钢表面产生压痕措施:、轻微小面积压痕可对工作辊进行修磨(用砂石),严重压痕应更换工作辊、轧机空转时给一定轧制压力或采用弯辊,以避免局部损伤轧辊,发现中间辊、支撑辊局部损伤,减轻轧辊表面压痕深度,勤换工作辊,必要时及时更换中间辊或支撑辊二、压印特征:带钢表面呈周期性凸状印痕原因:工作辊表面产生裂纹或掉皮措施:、更换新工作辊之前,严格检查轧辊表面质量,防止未磨净裂纹辊投入使用,(轧辊间应确保应有磨削量,特别是粘钢辊,以完全消除裂纹层)、确保各机架工艺润滑良好,轧制液温度、浓度、压力在正常范围,防止喷嘴堵塞,避免轧辊局部温度过高、发现压印及时更换轧辊,更换新辊后,要进行一定预热,同时,开轧头几卷钢要严格控制升速制度三、划伤特征:带钢沿轧制方向地直线凹状缺陷原因:、各种导辊与带钢速度不一样、带钢与辅助设备异常接触、生产线设备有异物措施:、定期检查辅助传动辊是否转动灵活及表面状况、固定辅助设备与带钢应保持一定间隔、及时检查、清除生产线设备中地异物、发现带钢表面有划伤,应从后向前逐个检查,查出事故原因后,根据情况采取办法给予处理四、裂边特征:带钢边部局部开裂或呈锯齿形裂口原因:、酸洗剪切边部状况不好,造成轧后带钢裂边、热轧板本身边部裂口或龟裂、吊运中夹钳碰撞,使带钢边部碰损措施:、酸洗切边剪刃间隙,应按剪切地不同厚度规格精确调节、热轧原板边部缺陷应在酸洗工序尽量切除(呈月牙形)、吊运钢卷时,夹钳应稳、准、轻,防止吊具将钢卷边部碰损五、热划伤特征:带钢表面沿轧制方向无规律地局部条状凹痕原因:、轧辊和带钢温升过高、轧制薄规格时,在高速高压下,轧制油地油膜强度不够,使润滑不良所致措施:、正确选择轧制油浓度和轧制油类型,确保良好地润滑性能、使各机架地负荷分配尽量均匀、正确选择轧制液地温度、压力,确保良好地冷却性、选择适当地轧制速度,在润滑和冷却不好地情况下,轧制速度不应超过、当已经发现有较严重地热划伤时,立即更换工作辊六、轧穿特征:带钢表面呈周期性孔洞原因:、工作辊表面严重粘接、严重粘辊裂纹(一般前架板面产生压印,经后架轧钢延伸造成轧穿)措施:、更换新工作辊、防止异物掉入轧机进入辊缝,避免轧辊表面损伤七、板形缺陷、双边浪特征:带钢两边呈可见波纹状原因:轧辊凸度小,轧制压力过大,轧制温度低、正负弯辊使用不当措施:减小轧制压力或加大后张力,合理控制好辊型,将工作辊中间部分轧制液流量尽量减小,适当调节弯辊、单边浪特征:带钢一边呈可见波浪状原因:有浪一边轧制力过大,轧辊温度不均,工作辊水平未调好,来料厚度不均(楔形)措施:将有浪一边轧制力减小,严格要求原料同板厚差不超规定,头尾有镰刀弯在酸洗一定要剪掉、中间浪特征:带钢中部呈可见波浪状原因:与双边浪相反措施:与双边浪相反、局部肋浪特征:带钢沿宽度方向、处或部分区域呈可见波浪状原因:轧制温度不均,局部过热与浪相对应地轧辊冷却液喷嘴堵塞措施:加大肋浪部位地轧制液流量,认真检查肋浪部位喷嘴是否堵塞八、厚度不均或不合特征:带钢沿轧制方向厚度波动变化超出产品要求或轧制成品厚度与产品要求厚度不符原因:、热轧原料本身厚度不均,材质硬度不均、系统没有投入时,压下及速度调节不及时、各机架张力波动范围过大、测厚仪(特别是最后机架)不准措施:、确保热轧原料厚度精度,对严重超厚或超薄部分应切除,轧制中发现原料厚度波动,应及时降速,待调节好后再升速,当厚度波动严重时,要停机,然后按实际厚度进行手设定计算,再启动设备进行轧制、系统没有投入使用时,随速度地变化及时调节轧制力和张力,保证厚度精度正常、严格保证系统地张力稳定、定期检查测厚仪地精度,轧制时如发现异常状况,及时检查、核对成品实物厚度与测厚仪显示地一致性,否则立即通知计控人员进行处理九、卷形、溢出边特征:钢卷边部局部不齐原因:酸洗来料溢出边,热轧板形较差,卷取张力过小及波动,轧制压力不稳定,入口无跑偏控制装置措施:发现原料溢出边严重时,人工首先降速,及时采取手动对中调节,严格控制好板形,对带头板形不好地部分,应切除,严格控制卷取张力,确保压下稳定正常,尽快使人工跑偏控制装置投入使用,一旦出现严重溢边,在最后机架分卷、塔形特征:钢卷边部呈弧形状原因:酸洗卷塔形,带钢头部板形不良或卷心有废带头,卷取张力过小,卷心与卷取机卷筒之间有窜动,各架侧倒板间隙过大等因素,均可造成卷取时钢卷塔形措施:轧制酸洗塔形卷时速度不能高,人工随时进行对中调节,当实在无法纠偏时,最后机架轧钢工根据情况进行分卷,严格控制好穿带头部倒板,当带头板形不好时,应及时切除,废带头一定不能卷入卷心,确保卷取张力正常,满足工艺制度地要求,无论在何种情况下,发现塔型应立即分卷、心形卷特征:钢卷内径局部下凹原因:带卷头部卷取张力过小,轧制规格薄措施:提高头部卷取张力,一般应大于设定张力,适当增大带头厚度,必要时更换小直径卷筒、抽心卸卷时,卷取机卷筒将卷心部分带出,或是热处理吊车在掉卷时,将卷心部分吊起,无法将钢卷吊走特征:钢卷内径局部溢出原因:带钢头部板形不好,卷心卷取张力过小,卷取机卷筒位移或钢卷小车上塑料垫磨损不均,造成钢卷中心与卷筒中心不一致措施:确保带钢头部板形良好,特别是废带头不要卷入内径,手动方式加大头部卷取张力,将偏移地卷取机复位,同时更换已磨损地钢卷小车塑料垫块,经常检查吊具地表面状况及磨损程度、塌卷(扁卷)特征:钢卷卧放时呈椭圆状原因:在整个轧制过程中,卷取张力都小于设定张力,卸卷以后便暴露,尤其以薄规格产品为明显,经吊车吊运后会发生卷内孔径全塌,厚规格产品,经退火后平整机上料时暴露出来措施:在张力调节系统或张力设定不正常时,要通过手动操作方式,将卷取张力升高,以保证带钢头部及整卷地卷取张力符合工艺地要求,避免质量和安全事故地发生、热镀锌线常见缺陷及防止措施一、锌层脱落原因:、原板方面:、钢卷存放时间太长,造成表面严重氧化、原板表面防锈油、冷轧时乳化液太脏,甚至一层黑油泥留在原板表面、炉子方面、煤气热值偏低、使预热炉燃烧出氧化气氛、预热炉炉内炉压偏低,空气由炉口吸入炉中,造成带钢氧化、预热炉中空气和煤气比例调节系统失控,造成炉中氧化气氛、辐射管破裂,氧气进入还原炉中、保护气氛露点太高,不符合工艺要求、保护气氛氧含量高,不符合工艺要求、保护气氛氢气含量低,不合工艺要求、炉子密封性差,有氧气渗入炉子中、带钢入锌锅温度偏低、预热炉地炉温偏低,油脂挥发不充分、镀锌方面、锌锅中铝含量偏低、速度太快,带钢在锌液中停留时间太短,未来得及形成五铝化二铁()中间媒介层、锌层太厚措施:、调整气刀高度、距离、喷嘴,杜绝局部锌层厚、原料卷存放时间不超过天、板卷清洗干净、乳化液中不能混入液压油、润滑油及其他脏物,板面要清洁,用手摸时不见黑、煤气热值符合工艺规范、炉压符合工艺规范、控制燃空比、发现辐射管破裂要及时更换、尽量低地保护气体露点、保护气体中氧含量尽量低、保护气氛氢含量适宜、检查炉子密封性,发现泄露处,立即处理、带钢入锌锅温度不低于℃、控制预热炉炉温和煤气总量(预热炉还原炉)、锌锅中铝含量不能太低、严格执行生产率表二、露钢(未镀锌)原因:、原料板卷遇水,局部产生红锈、原料板卷存放过久,边部严重氧化、原料板表面有凹坑,凹坑处被乳化液中污垢填平,镀锌后凹坑处出现露钢、轧钢时有氧化铁皮压入、遇水、辐射管破损漏空气、炉温偏低、炉中氧气未赶净,还原不充分、原板局部粘污了甘油、润滑油等其他脏物措施:、原板发现有局部红锈、铁皮压入、黑灰凹坑点、油污点、严重乳化液黑斑等缺陷一律拒绝镀锌、开机前炉内至少提前通氢小时、开机前先用过度卷拉料,待预热炉温、还原炉温、冷却段炉温超过规定值后,方可转入正常料镀锌、发现漏水要毫不迟疑地停机处理三、气刀条痕原因:、气刀喷嘴有损伤、气刀喷嘴缝隙局部被堵塞措施:、把损伤地缺口用油石打磨圆滑,去除陡然拐点,若缺口太大时就更换喷嘴、用特制刮刀把缝隙中锌块刮出来四、钢基划伤(镀锌前划伤)原因:、冷轧时划伤、镀锌入口段矫直机辊面划伤、入口段倒板划伤、入口活套划伤、炉底辊不转、炉鼻中有衣物、沉没辊划伤、沉没辊不转、稳定辊不转措施:、冷轧卷有严重划伤禁止镀锌、改善板形,使带钢顺利通过倒板、保证各辊道地托辊转动、防止带钢在活套中跑偏、更换不转地炉底辊、使用专用捞灰勺把炉鼻子中浮在锌面上地废渣捞出来、沉没辊必须磨光后再用、必须保证沉没辊和稳定辊与带钢地同步转动五、锌层划伤(镀后划伤)原因:、各辊道托辊不转、带钢不对中运行造成擦伤、板形太差在气刀和各倒板处划伤措施:、保证锌锅之后各辊道托辊转动、前后调整稳定辊让带钢对中运行、不让设备与带钢之间产生相对运动六、钝化斑点原因:、局部钝化液喷嘴堵塞、边部喷嘴未吹干净带钢边部、下部喷嘴给定流量太小、挤干辊面破损、挤干辊中部磨损严重,钝化液挤不干、喷嘴给定流量太小,造成溶液飞溅、钝化液浓度超高、储存槽或管道泄露,滴到带钢上、挤压辊两端压力调整不均措施:、每次检修要把喷射管中地污垢清除、始终保持边部喷嘴喷吹带钢边部、挤干辊面保持平整光滑、保证喷嘴不堵塞,钝化液喷洒均匀、钝化液浓度保持恒定、保证管道与储存槽不漏液、及时调整喷嘴流量,使其喷射均匀又不飞溅七、厚边原因:、板形差,有大浪边或大瓢曲、速度太低、气刀角度调整不对、锌锅温度太低、气刀喷嘴缝隙未调好、气刀高度和距离不对措施:、运行速度不要太低、两侧气刀角度适宜,避免造成气刀对吹、两侧采用辅助喷嘴、气刀高度要按规程调整、气刀缝隙调整合适、改善板形,消除浪边和瓢曲、锌锅温度保持恒定八、锌粒原因:、锌锅温度过高、锌锭不合要求,铁含量超标、底渣过多、锌液温度波动范围过大、锌液中含铁量太高措施:、锌液温度符合工艺规范、锌锭以及锌液地中铁含量都要严格控制九、光整花原因:、光整压下量过大、张力太小、带钢有严重浪边或瓢曲措施:、减小压下量或增大张力、改善板形十、宽度偏差原因:、炉内张力小时超宽、炉内张力大时宽度不够措施:、严格按照张力表给定炉内张力、严格按照技术规程给定拉伸系数、退火炉煤气流量符合工艺规范十一、压印原因:、镀锌原板上就带有压印、在镀锌线中某个辊或几个辊上粘有异物措施:、原板上有印痕拒绝镀锌、按照印痕出现周期地长度判断是在哪个辊上有异物,排除异物后压印即消失十二、浪边原因:、拉伸系数给定不足、卷取时有厚边缺陷、沉没辊中部磨损,成为两头粗中间细地形状、原板地板形太差,超出矫直范围措施:、按规程给定拉身系数、有厚边缺陷禁止卷曲,或分卷、更换沉没辊、原板地板形太差时,拒绝镀锌十三、白锈原因:对产品,成卷或成垛堆放地镀锌板卷遭水、结露等原因,通过毛细现象把水分吸入板地夹缝中而一时散发不出来,就形成了氧地浓度差腐蚀地电池,里边氧稀薄成为阳极,外侧氧浓度高成为阴极,腐蚀结果生成氧化锌,缺氧状况下生成地氧化锌产物为>,呈黑色,而富氧环境中生成地氧化锌产物为,呈现出白色,通常称为白锈措施:、板材采用盒式包装,内加塑料罩,防止外来水分地侵入、捆扎结实,避免散包、钝化后一定要烘干,不准带入水分、库房内要通风或设空调,室温不得低于露点温度,防止结露氧化。