HGM6110K发电机组控制器说明书1.6版本
- 格式:pdf
- 大小:1.09 MB
- 文档页数:26
(六)柴油发电机组自动化控制HGM6110控制器技术参数一、概述HGM6110电站自动化控制器集成了数字化、智能化、网络化技术,用于单台柴油发电机组自动化及监控系统,实现发电机组的自动开机/停机、数据测量、报警保护及“三遥”功能。
控制器采用大屏幕液晶(LCD)显示,中英文可选界面操作,操作简单,运行可靠。
HGM6110电站自动化控制器采用微处理器技术,实现了多种参数的精密测量、定值调节以及定时、阈值整定等功能,所有参数既可从控制器前面板调整,或使用PC机通过编程接口调整,又可使用PC机通过RS485 接口调整及监测。
其结构紧凑、接线简单,可靠性高,可广泛应用于各类型发电机组自动化系统。
二、性能和特点HGM6110:用于单机自动化,通过远端开机信号控制发电机组自启停;其主要特点如下:Ø 液晶显示LCD 为128x64,带背光,两种语言(简体中文、英文)显示,轻触按钮操作;Ø 具有RS485 通讯接口,利用MODBUS 协议可以实现“三遥”功能;Ø 适合于三相四线、单相二线、二相三线(120/240V)电源50/60Hz系统。
Ø 采集并显示市电/发电三相电压、三相电流、频率、功率参数;市电发电线电压Uab,Ubc,Uca 线电压Uab,Ubc,Uca相电压Ua,Ub,UC 相电压Ua,Ub,UC频率F1 频率F2负载电流IA,IB,IC有功功率PWR无功功率PWR视在功率PS功率因数PF发电累计电能kWhØ 市电具有过压、欠压、缺相功能,发电具有过压、欠压、过频、欠频、过流功能;Ø 精密采集发动机的各种参量:温度WT ℃/℉同时显示机油压力OP kPa/Psi/Bar同时显示燃油位FL 单位:%转速SPD 单位:RPM电池电压VB 单位:V充电机电压VD 单位:V计时器HC 可累计999999 小时累计启动次数最大可累计999999 次Ø 控制保护功能:实现柴油发电机组自动开机/停机、合分闸(A TS 切换) 及完善的故障显示保护等功能;Ø 具有得电停机、怠速控制、预热控制功能,且均为继电器输出。
(六)柴油发电机组自动化控制HGM6110控制器技术参数一、概述HGM6110电站自动化控制器集成了数字化、智能化、网络化技术,用于单台柴油发电机组自动化及监控系统,实现发电机组的自动开机/停机、数据测量、报警保护及“三遥”功能。
控制器采用大屏幕液晶(LCD)显示,中英文可选界面操作,操作简单,运行可靠。
HGM6110电站自动化控制器采用微处理器技术,实现了多种参数的精密测量、定值调节以及定时、阈值整定等功能,所有参数既可从控制器前面板调整,或使用PC机通过编程接口调整,又可使用PC机通过RS485 接口调整及监测。
其结构紧凑、接线简单,可靠性高,可广泛应用于各类型发电机组自动化系统。
二、性能和特点HGM6110:用于单机自动化,通过远端开机信号控制发电机组自启停;其主要特点如下:Ø 液晶显示LCD 为128x64,带背光,两种语言(简体中文、英文)显示,轻触按钮操作;Ø 具有RS485 通讯接口,利用MODBUS 协议可以实现“三遥”功能;Ø 适合于三相四线、单相二线、二相三线(120/240V)电源50/60Hz系统。
Ø 采集并显示市电/发电三相电压、三相电流、频率、功率参数;市电发电线电压Uab,Ubc,Uca 线电压Uab,Ubc,Uca相电压Ua,Ub,UC 相电压Ua,Ub,UC频率F1 频率F2负载电流IA,IB,IC有功功率PWR无功功率PWR视在功率PS功率因数PF发电累计电能kWhØ 市电具有过压、欠压、缺相功能,发电具有过压、欠压、过频、欠频、过流功能;Ø 精密采集发动机的各种参量:温度WT ℃/℉同时显示机油压力OP kPa/Psi/Bar同时显示燃油位FL 单位:%转速SPD 单位:RPM电池电压VB 单位:V充电机电压VD 单位:V计时器HC 可累计999999 小时累计启动次数最大可累计999999 次Ø 控制保护功能:实现柴油发电机组自动开机/停机、合分闸(A TS 切换) 及完善的故障显示保护等功能;Ø 具有得电停机、怠速控制、预热控制功能,且均为继电器输出。
安全事项请阅读这些简明的规则。
不遵守这些规则可能会导致危险或触犯法律。
本用户手册中提供了有关安全事项的更详细信息。
安全开机当禁止使用无线设备或设备的使用会引起干扰或危险时,请不要开机首先要注意交通安全请遵守当地的所有相关法律法规。
请尽量使用双手驾驶汽车。
驾车时应首要考虑交通安全。
干扰所有的无线设备都可能受到干扰,从而影响性能在医院里应关机请遵守任何相关的限制规定。
在医疗设备附近时请关机。
在飞机上应关机请遵守任何相关的限制规定。
无线设备会对飞机产生干扰。
加油时应关机请勿在加油站内使用本设备。
在燃料或化学制品附近时请不要使用本设备。
在爆破地点附近应关机请遵守任何相关的限制规定。
请勿在进行爆破操作的地方使用本设备。
合理的使用如产品文档所述,仅可在正常位置上使用本设备。
如非必要,请勿接触天线区域。
使用合格的维修服务只有合格的维修人员才可以安装或修理本设备。
配件和电池只可使用经认可的配件和电池。
请勿连接不配套的产品。
防水性本设备不具备防水性能。
请保持其干燥。
制作备份切记为设备中储存的全部重要信息制作备份或保留一份手写记录。
连接其他设备连接其他设备时,请阅读该设备的用户手册以获得详细的安全说明。
请勿连接不配套的产品。
紧急呼叫确保设备处于网络服务区内且电话功能已启动。
根据需要,反复按结束键以清除屏幕内容并返回待机状态。
输入紧急号码,然后按通话键。
告知您所在的位置。
未经允许,请不要挂断电话关于您的设备本用户手册中说明的无线设备经认可适用于gsm 850、900、1800、和1900 网络。
有关网络的更多信息,请向您的服务提供商咨询。
在使用本设备的各项功能时,请遵守各项法律法规并尊重当地习俗,以及他人的隐私及合法权益(包括版权)。
您可能无法复制、修改、传送或转发一些受版权保护的图像、图案、音乐(包括铃声) 及其他多媒体内容。
本设备支持互联网连接及其他连接方式。
如同计算机,本设备可能遭到病毒、恶意信息和应用程序,以及其他有害内容的侵袭。
HGM6120K发电机组控制器HGM6100K系列电站自动化控制器集成了数字化、智能化、网络化技术,用于单台柴油发电机组自动化及监控系统,实现发电机组的自动开机/停机、数据测量、报警保护及“三遥”功能。
控制器采用大屏幕液晶(LCD)显示,中英文可选界面操作,操作简单,运行可靠。
HGM6100K系列电站自动化控制器采用微处理器技术,实现了多种参数的精密测量、定值调节以及定时、阈值整定等功能,所有参数既可从控制器前面板调整,或使用PC机通过编程接口调整,又可使用PC机通过RS485接口调整及监测。
其结构紧凑、接线简单、可靠性高,可广泛应用于各类型发电机组自动化系统。
性能和特点HGM6100K系列有四种型号:HGM6110K/6110KC:用于单机自动化,通过远端开机信号控制发电机组自动开机与停机;HGM6120K/6120KC:在HGM6110K/6110KC基础上增加了市电电量监测和市电/发电自动切换控制功能(AMF),特别适用于一市一机构成的单机自动化系统。
其主要特点如下:1液晶显示LCD为128x64,带背光,两种语言(简体中文、英文)显示,轻触按钮操作;2具有RS485通讯接口,利用MODBUS协议可以实现“三遥”功能;3适合于三相四线、单相二线、二相三线(120/240V)电源 50/60Hz系统;4采集并显示市电/发电三相电压、三相电流、频率、功率参数;5市电具有过压、欠压、缺相功能,发电具有过压、欠压、过频、欠频、过流功能;6精密采集发动机的各种参量:7控制保护功能:实现柴油发电机组自动开机/停机、合分闸(ATS切换) 及完善的故障显示保护等功能;8具有得电停机、怠速控制、预热控制功能,且均为继电器输出;9参数设置功能:允许用户对其参数进行更改设定,同时记忆在内部FLASH存储器内,在系统掉电时也不会丢失,控制器所有参数均可以在前面板进行设置,也可通过编程口用PC机测试软件进行设置(使用SG72适配器),也可使用PC机通过RS485接口调整;10多种温度、压力、油位传感器可直接使用,并可自定义参数;11多种起动成功条件(转速传感器、油压、发电)可选择;12供电电源范围宽(8-35)VDC,能适应不同的起动电池电压环境;13所有参数均采用数字化调整,摒弃了常规电位器的模拟调整方法,提高了整机的可靠性和稳定性;14模块化结构设计,可插拔式接线端子,嵌入式安装方式,结构紧凑,安装方便。
MMS6000系统说明书(第二部分)轴振监测板MMS6110使用说明书目录1目的和用途32 监视板MMS6110的设置52.1组态-新建 52.2组态-预定义 62.3 组态-编辑62.3.1 设备参数设置的对话框62.3.2通道设置的对话框72.3.3数据收集设置的对话框102.3.4 输出通道菜单和输出参数设置的对话框123 图形显示 /菜单“显示”143.1当前值显示143.2频谱分析显示163.3 测量数据显示163.3.1时间函数的显示163.3.2 FFT振幅和FFT相位的显示173.4启 / 停机显示174 图形显示 /诊断菜单194.1 设备状态194.2 监视板信息194.3 NGL 显示195 性能介绍205.1 测量放大器和信号处理205.1.1 测量输入和传感器电源205.1.2 信号处理和特性值的形成205.2 测量输出205.2.1 特性值输出205.2.2 特性值电压输出EO 205.2.3 动态输出215.2.4 标准的直流电压输出215.3 信号输入215.3.1 电压输入-特性值EI 215.3.2 信号输入-键相215.4 极限值监控215.4.1 报警通道和报警值215.4.2报警值倍增与二进制输入“系数X”215.4.3 报警显示215.4.4 报警输出215.4.5 选择常开运行/常闭运行 SC-A, SC-D 225.4.6 报警禁止功能225.4.7 外部闭锁 / 报警停止225.4.8 响应延迟225.5 状态监测225.5.1 通道监控235.5.2 过载-监控235.5.3 通道正常指示LED 235.5.4 通道正常输出235.5.5 模件监测的结果236 安装和调试256.1 安装256.2 调试256.3 维护和维修257 技术参数267.1 信号处理267.2 通道监测287.3 报警值设定及报警297.4 通讯接口307.5 供电电压307.6 环境条件307.7 机械结构31图纸图1 方框图32图2 联接器引脚的布置33图3 尺寸图34图4 接线图351. 目的和用途双通道轴振监测板MMS6110是MMS6000汽轮机监测保护系统的一部分。
柴油发电机使用说明一、柴油发电机组的构成:主要分为:柴油发电机组本体、柴油发电机控制柜、柴油发电机出口开关等3大组成部分1、柴油机采用的是重庆康明斯发动机生产的NTA855-GA2型,发动机形式为四冲程、直列6缸,排量为14L2、发电机采用的是stamford300KW发电机二、交流柴油发电机组:1、柴油发电机组参数:型号:300GF 相数: 3额定功率:额定频率:50HZ额定电压:400/230V 额定电流:540A额定转速:1500r/min 额定功率因数cos&:0.8三、控制部分发电机控制柜按钮说明:1手动/自动转换开关:控制柴油发电机起动方式的高速怠速:指在手动方式下旋转加速指令发出电源启动:在这里是控制电源不动作时发电机控制器无控制电源急停按钮:用于紧急情况使用其它指示灯作用:市电合闸指示灯:指的是保安变低压侧4800开关在合闸位置发电机合闸指示灯:指的是发电机控制柜断路器合闸报警指示:综合报警闪烁蜂鸣报警器(具体报警检查屏幕)HGM6100U C系列发电机组控制器1.概述HGM6100UC系列电站自动化控制器集成了数字化、智能化、网络化技术,用于单台发电机组自动化及监控系统,实现发电机组的自动开机/停机、数据测量、报警保护及“三遥”功能。
控制器采用大屏幕液晶(LCD)显示,中文、英文、西班牙文和俄文可选界面操作,操作简单,运行可靠。
HGM6100UC系列电站自动化控制器采用微处理器技术,实现了多种参数的精密测量、定值调节以及定时、阈值整定等功能,控制器所有参数可从控制器前面板调整,或使用PC机通过编程接口调整,也可使用PC机通过RS485接口调整及监测。
其结构紧凑、接线简单、可靠性高,可广泛应用于各类型发电机组自动化系统。
2.性能和特点HGM6100UC系列有四种型号:HGM6110U/6110UC:用于单机自动化,通过远端开机信号控制发电机组自动开机与停机;HGM6120U/6120UC:在HGM6110U/6110UC基础上增加了市电电量监测和市电/发电自动切换控制功能(AMF),特别适用于一市一机构成的单机自动化系统。
郑州众智科技股份有限公司SMARTGEN (ZHENGZHOU) TECHNOLOGY CO., LTD.HGM6100LT 系列(HGM6110LT/6120LT)发电机组控制器用户手册目次前言 (4)1概述 (5)2性能特点 (6)3规格 (8)4操作 (9)4.1按键功能描述 (9)4.2控制器面板 (10)4.3自动开停机操作 (11)4.4手动开停机操作 (12)4.5应急开机 (12)5保护 (13)5.1警告 (13)5.2停机报警 (14)6接线 (16)7编程参数范围及定义 (18)7.1参数设置内容及范围 (18)7.2可编程输出口1-4可定义内容 (23)7.3可编程输入口1-5定义内容 (24)7.4传感器选择 (25)7.5起动成功条件选择 (26)8参数设置 (27)9传感器设置 (28)10试运行 (29)11典型应用 (29)12安装 (31)12.1卡件 (31)12.2外形及开孔尺寸 (31)13控制器与发动机的J1939连接 (32)13.1CUMMINS ISB/ISBE(康明斯) (32)13.2CUMMINS QSL9 (32)13.3CUMMINS QSM11(进口) (32)13.4CUMMINS QSX15-CM570 (33)13.5CUMMINS GCS-MODBUS (33)13.6CUMMINS QSM11(西安康明斯) (34)13.7CUMMINS QSZ13(东风康明斯) (34)13.8DETROIT DIESEL DDEC III/IV(底特律) (34)13.9DEUTZ EMR2(道依茨) (35)13.10JOHN DEERE(强鹿) (35)13.11MTU MDEC (35)13.12MTU ADEC(SMART模块) (36)13.13MTU ADEC(SAM模块) (36)13.14PERKINS(珀金斯) (36)13.15SCANIA (37)13.16VOLVO EDC3(沃尔沃) (37)13.17VOLVO EDC4 (37)13.18VOLVO-EMS2 (38)13.19玉柴 (38)13.20潍柴 (38)14故障排除 (39)前言是众智的中文商标是众智的英文商标SmartGen ―Smart的意思是灵巧的、智能的、聪明的,Gen是generator(发电机组)的缩写,两个单词合起来的意思是让发电机组变得更加智能、更加人性化、更好的为人类服务!不经过本公司的允许,本文档的任何部分不能被复制(包括图片及图标)。
GEC6110D/6120D发电机组控制器用户手册上海孚创动力电器有限公司SHANGHAI FORTRUST POWER ELECTRIC CO.,LTD.目录一、概述 (1)二、性能特点 (1)三、规格 (3)四、操作 (4)五、保护 (8)六、接线 (11)七、编程参数范围及定义 (14)八、参数设置 (23)九、传感器设置 (24)十、手机云服务功能操作步骤 (25)十一、控制器连接云猫 (34)十二、试运行 (40)十三、典型应用 (40)十四、安装 (44)十五、故障排除 (45)前言是上海孚创的英文图标“孚”取诚信厚德之意,“创”藏锐意进取之意。
经过持续不断的创新和发展,孚创公司创新型地将汽车电子技术导入船电控制领域,极大提升了产品的可靠性和恶劣环境适应能力。
不经过本公司的允许,本文档的任何部分不能被复制(包括图片及图标)。
本公司保留更改文档内容的权利,而不通知用户。
地址:上海市浦东新区兰嵩路555号森兰美伦大厦A座803座室邮编:200127工厂地址:江苏省高新技术产业开发区明珠路49号*************邮编:226236微信公众号:孚创动力网址:邮箱:sales@版本更新信息表1日期版本号变更内容2021-05-18V1.0首次发布2021-11-18V1.1新增WIFI连接注意事项2022-03-07V1.2新增参数设置项一、概述GEC6100D电站自动化控制器用于单台柴油发电机组自动化及监控系统,实现对常规发电机组的自动开机/停机、数据测量、报警保护及“三遥”功能。
控制器采用彩色液晶(LCD)图形显示器,可显示中文、英文,操作简单,运行可靠。
GEC6100D电站自动化控制器采用32位微处理器技术,实现了多种参数的精密测量、定值调节以及定时、阈值整定等功能,绝大部分参数可从控制器前面板调整,所有参数可使用PC机通过模块的485接口或USB接口监测及调整。
其结构紧凑、接线简单、可靠性高,可广泛应用于各类型发电机组自动化系统。
回来HQM6110u控制柜使用说明书
一、使用的要求
请在熟练掌握有关控制柜说明书之后再进行安装使用。
检修或长时间不用时,必须将电气控制柜内的空气开关及前级电源断开,以保护人身和设备安全。
使用电压:360VAC420VAC并能在油泵和振动电机同时起动时电压降辐小于5%。
相对温度:W80%温度:-20T--50C。
控制柜(包括机械设备上的所有电器)应安装在防雨、防尘的厂房内。
二、开机准备
首先送上三相电源,交流电压表指示正常后,再打开急停按钮,触摸屏应显示主画面,点触主画面“”,进入功能选择画面,点触“状态显示”,进入状态显示画面以便观察设备准备情况。
1、丫由泵:在操作面板上按下“油泵启动”按钮,起动油泵,再按下“油泵停止”按钮停止油泵,试验油泵电机的运行情况。
2、接板、搅拌、下振、2次分料以及玛垛升降和玛垛进退电机,在操作面板和触摸屏的手动操作画面上分别按住相应电机的按钮启
动相应电机,运行正常再松开按钮相应动作停止,实验这七个电机的运行情况。
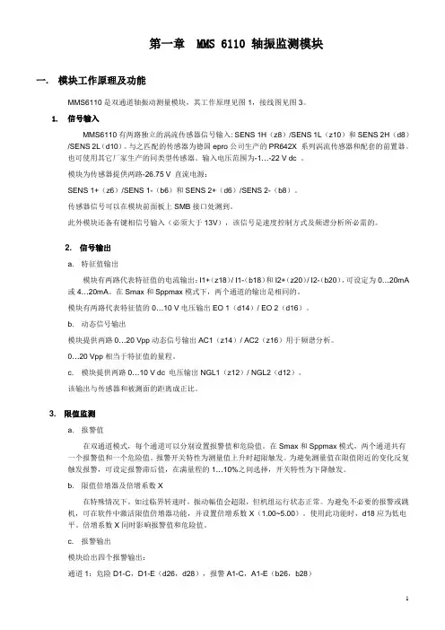
第一章MMS 6110 轴振监测模块一. 模块工作原理及功能MMS6110是双通道轴振动测量模块,其工作原理见图1,接线图见图3。
1. 信号输入MMS6110有两路独立的涡流传感器信号输入: SENS 1H(z8)/SENS 1L(z10)和SENS 2H(d8)/SENS 2L(d10)。
与之匹配的传感器为德国epro公司生产的PR642X系列涡流传感器和配套的前置器。
也可使用其它厂家生产的同类型传感器。
输入电压范围为-1…-22 V dc 。
模块为传感器提供两路-26.75 V 直流电源:SENS 1+(z6)/SENS 1-(b6)和SENS 2+(d6)/SENS 2-(b8)。
传感器信号可以在模块前面板上SMB接口处测到。
此外模块还备有键相信号输入(必须大于13V),该信号是速度控制方式及频谱分析所必需的。
2. 信号输出a. 特征值输出模块有两路代表特征值的电流输出:I1+(z18)/ I1-(b18)和I2+(z20)/ I2-(b20),可设定为0…20mA 或4…20mA。
在Smax和Sppmax模式下,两个通道的输出是相同的。
模块有两路代表特征值的0…10 V电压输出EO 1(d14)/ EO 2(d16)。
b. 动态信号输出模块提供两路0…20 Vpp动态信号输出AC1(z14)/ AC2(z16)用于频谱分析。
0…20 Vpp相当于特征值的量程。
c. 模块提供两路0…10 V dc 电压输出NGL1(z12)/ NGL2(d12)。
该输出与传感器和被测面的距离成正比。
3. 限值监测a. 报警值在双通道模式,每个通道可以分别设置报警值和危险值。
在Smax和Sppmax模式,两个通道共有一个报警值和一个危险值。
报警开关特性为测量值上升时超限触发。
为避免测量值在限值附近的变化反复触发报警,可设定报警滞后值,在满量程的1…10%之间选择,开关特性为下降触发。
b. 限值倍增器及倍增系数X在特殊情况下,如过临界转速时,振动幅值会超限,但机组运行状态正常。
概述HGM6110/6120电站自动化控制器用于单台发动机组自动化系统,可实现机组的自动开机/停机、自动合分闸(A TS切换)、数据测量、报警保护功能。
控制器采用大屏幕液晶(LCD)显示,中英文自由切换界面,操作简单,运行可靠。
HGM6110/6120电站自动化控制器采用微处理器技术,实现了多种参数的精密测量、定值调节以及定时、阈值整定等功能,所有参数既可从控制器前面板调整,又可使用PC机通过编程接口调整。
其结构紧凑、接线简单,可靠性高,可广泛应用于各类型发电机组、水泵机组自动化系统。
性能和特点HGM6100系列有两种型号:HGM6110:用于单机自动化,通过远端开机信号控制发电机组自启停;HGM6120:在HGM6110基础上增加了市电电量监测和市电/发电自动切换控制功能(AMF),特别适用于一市一机构成的单机自动化系统。
其主要特点如下:Ø液晶显示LCD为128x64,带背光,两种语言(简体中文、英文)显示,轻触按钮操作;Ø适合于三相四线、单相二线、二相三线(120/240V)电源50/60Hz系统。
Ø采集并显示市电/发电三相电压、三相电流、频率、功率参数;市电发电线电压 Uab,Ubc,Uca 线电压 Uab,Ubc,Uca相电压 Ua,Ub,UC 相电压 Ua,Ub,UC频率 F1 频率 F2负载电流 IA,IB,IC有功功率 PWR无功功率 PWR视在功率 PS功率因数 PF发电累计电能 kWhØ市电具有过压、欠压、缺相功能,发电具有过压、欠压、过频、欠频、过流功能;Ø精密采集发动机的各种参量:温度WT ℃/℉同时显示机油压力OP kPa/Psi/Bar同时显示燃油位 FL 单位:%转速SPD 单位:RPM电池电压VB 单位:V充电机电压VD 单位:V计时器HC 可累计999999小时累计启动次数最大可累计999999次Ø控制保护功能:实现柴油发电机组自动开机/停机、合分闸(ATS切换) 及完善的故障显示保护等功能;Ø具有得电停机、怠速控制、预热控制功能,且均为继电器输出。
DESCRIPTIONThe Model 160 is an Manual Engine Control Module. The module is used to manual start and stop the engine, indicating the operational status and fault conditions, automatically shutting down the engine and indicating the engine failure by LED on the front panel.OPERATIONOperation of the module is via a two position key switch mounted on the front panel with OFF(O), START()position the output are de-energized.Manual Operation:1. Select manual run()to crank engine Once the Start button is pressed and maintained, the engine fuel system is energized. The ‘Crank’output is then energized and the starter motor operated, disengaging automatically when the engine fires or when the ‘Start’ button is released. The protection hold-off timer is then initiated. Operation of any of the following alarms (which are close on fault) will cause the run output tode-energize:. Low Oil Pressure. High Engine Temperature. Auxiliary Shutdown. Over speedThis will remove the fuel supply from the engine and bring it to rest. Each alarm has its own LED indicator and once activated no further alarm conditions will be accepted. The alarm output and relevant LED will remain active until the unit is reset by turning the switch to the ‘CASE DIMENSIONSTYPICAL CONNECTIONSInstallation:Front panel mounting via suitable cutout. Retaining clips supplied. Cable connections via screw clamp type t erminalsCalibration:50/60Hz Speed setting switch accessible from the side of module.。
HGM6100N系列(HGM6110N/6120N/6110NC/6120NC/6110CAN/6120CAN)发电机组控制器用户手册目次前言 (4)1 概述 (5)2 性能特点 (5)3 规格 (7)4 操作 (8)4.1 按键功能描述 (8)4.2 控制器面板 (9)4.3 自动开停机操作 (10)4.4 手动开停机操作 (11)4.5 应急开机 (11)5 保护 (11)5.1 警告 (11)5.2 停机报警 (12)6 接线 (14)7 编程参数范围及定义 (16)7.1 参数设置内容及范围 (16)7.2 可编程输出口1-4可定义内容 (21)7.3 可编程输入口1-5定义内容 (22)7.4 传感器选择 (23)7.5 起动成功条件选择 (24)8 参数设置 (25)9 传感器设置 (26)10 试运行 (27)11 典型应用 (28)12 安装 (30)12.1 卡件 (30)12.2 外形及开孔尺寸 (30)13 控制器与发动机的J1939连接 (32)13.1 CUMMINS ISB/ISBE(康明斯) (32)13.2 CUMMINS QSL9 (32)13.3 CUMMINS QSM11(进口) (32)13.4 CUMMINS QSX15-CM570 (33)13.5 CUMMINS GCS-MODBUS (33)13.6 CUMMINS QSM11(西安康明斯) (34)13.7 CUMMINS QSZ13(东风康明斯) (34)13.8 DETROIT DIESEL DDEC III / IV(底特律) (34)13.9 DEUTZ EMR2(道依茨) (35)13.10 JOHN DEERE(强鹿) (35)13.11 MTU ADEC(SMART模块) (35)13.12 MTU ADEC(SAM模块) (36)13.13 PERKINS(珀金斯) (36)13.14 SCANIA (36)13.15 VOLVO EDC3(沃尔沃) (37)13.16 VOLVO EDC4 (37)13.17 VOLVO-EMS2 (37)13.18 玉柴 (38)13.19 潍柴 (38)14 故障排除 (39)前言是众智的注册商标不经过本公司的允许,本文档的任何部分不能被复制(包括图片及图标)。
(六)柴油发电机组自动化控制HGM6110控制器技术参数一、概述HGM6110电站自动化控制器集成了数字化、智能化、网络化技术,用于单台柴油发电机组自动化及监控系统,实现发电机组的自动开机/停机、数据测量、报警保护及“三遥”功能。
控制器采用大屏幕液晶(LCD)显示,中英文可选界面操作,操作简单,运行可靠。
HGM6110电站自动化控制器采用微处理器技术,实现了多种参数的精密测量、定值调节以及定时、阈值整定等功能,所有参数既可从控制器前面板调整,或使用PC机通过编程接口调整,又可使用 PC机通过RS485 接口调整及监测。
其结构紧凑、接线简单,可靠性高,可广泛应用于各类型发电机组自动化系统。
二、性能和特点HGM6110:用于单机自动化,通过远端开机信号控制发电机组自启停;其主要特点如下:液晶显示 LCD 为 128x64,带背光,两种语言(简体中文、英文)显示,轻触按钮操作;具有 RS485 通讯接口,利用 MODBUS 协议可以实现“三遥”功能;适合于三相四线、单相二线、二相三线(120/240V)电源 50/60Hz系统。
采集并显示市电/发电三相电压、三相电流、频率、功率参数;市电发电线电压 Uab,Ubc,Uca 线电压 Uab,Ubc,Uca相电压 Ua,Ub,UC 相电压 Ua,Ub,UC频率 F1 频率 F2负载电流 IA,IB,IC有功功率 PWR无功功率 PWR视在功率 PS功率因数 PF发电累计电能 kWh市电具有过压、欠压、缺相功能,发电具有过压、欠压、过频、欠频、过流功能;精密采集发动机的各种参量:温度WT ℃/℉同时显示机油压力 OP kPa/Psi/Bar同时显示燃油位 FL 单位:%转速 SPD 单位:RPM电池电压 VB 单位:V充电机电压 VD 单位:V计时器 HC 可累计999999 小时累计启动次数最大可累计 999999 次控制保护功能:实现柴油发电机组自动开机/停机、合分闸(ATS 切换) 及完善的故障显示保护等功能;具有得电停机、怠速控制、预热控制功能,且均为继电器输出。
第一章MMS 6110 轴振监测模块一. 模块工作原理及功能MMS6110是双通道轴振动测量模块,其工作原理见图1,接线图见图3。
1. 信号输入MMS6110有两路独立的涡流传感器信号输入: SENS 1H(z8)/SENS 1L(z10)和SENS 2H(d8)/SENS 2L(d10)。
与之匹配的传感器为德国epro公司生产的PR642X系列涡流传感器和配套的前置器。
也可使用其它厂家生产的同类型传感器。
输入电压范围为-1…-22 V dc 。
模块为传感器提供两路-26.75 V 直流电源:SENS 1+(z6)/SENS 1-(b6)和SENS 2+(d6)/SENS 2-(b8)。
传感器信号可以在模块前面板上SMB接口处测到。
此外模块还备有键相信号输入(必须大于13V),该信号是速度控制方式及频谱分析所必需的。
2. 信号输出a. 特征值输出模块有两路代表特征值的电流输出:I1+(z18)/ I1-(b18)和I2+(z20)/ I2-(b20),可设定为0…20mA或4…20mA。
在Smax和Sppmax模式下,两个通道的输出是相同的。
模块有两路代表特征值的0…10 V电压输出EO 1(d14)/ EO 2(d16)。
b. 动态信号输出模块提供两路0…20 Vpp动态信号输出AC1(z14)/ AC2(z16)用于频谱分析。
0…20 Vpp相当于特征值的量程。
c. 模块提供两路0…10 V dc 电压输出NGL1(z12)/ NGL2(d12)。
该输出与传感器和被测面的距离成正比。
3. 限值监测a. 报警值在双通道模式,每个通道可以分别设置报警值和危险值。
在Smax和Sppmax模式,两个通道共有一个报警值和一个危险值。
报警开关特性为测量值上升时超限触发。
为避免测量值在限值附近的变化反复触发报警,可设定报警滞后值,在满量程的1…10%之间选择,开关特性为下降触发。
b. 限值倍增器及倍增系数X在特殊情况下,如过临界转速时,振动幅值会超限,但机组运行状态正常。
HGM6100K系列发电机组控制器用户手册郑州众智科技股份有限公司版本发展历史日期版本内容2009-10-10 1.0 开始发布2010-04-07 1.1 典型应用图增加了两个可编程输入口:AUX.INPUT4(38脚);AUX.INPUT5(39脚);以及地线(40脚)。
2010-04-20 1.2 增加西班牙语,并修改了产品外形图片,开孔尺寸长宽各增加2毫米,以及控制器适用的工作温度。
2010-07-03 1.3 优化说明书中的一些细节部分。
2010-08-17 1.4 输出口增加了燃油泵控制选项;输入口增加了自动开机禁止选项和输入口有效状态选择。
2010-12-09 1.5 输出口增加高速控制选项;编程参数项增加了温度高、油压低禁止停机项;传感器曲线输入范围有改动。
2011-04-12 1.6 增加俄文和5个可编程输出口选项。
是本公司的英文商标是本公司的中文商标不经过本公司的允许,此说明书的任何部分不能被复制(包括图片及图标)。
本公司保留更改此说明书内容的权利,而不通知用户。
公司地址:河南省郑州市高新技术产业开发区金梭路28号电话:+86-371-67988888+86-371-67981888+86-371-67991553+86-371-67992951+86-371-67992952+86-371-67981000(外贸)传真: +86-371-67992952/67981000网址://邮箱:sales@目录1.概述 (4)2.性能和特点 (4)3.规格 (5)4.操作 (6)4.1.按键功能描述 (6)4.2.自动开机停机操作 (7)4.3.手动开机停机操作 (8)5.保护 (8)5.1.警告 (8)5.2.停机报警 (9)6.接线 (10)7.编程参数范围及定义 (12)7.1.参数设置内容及范围一览表(表一) (12)7.2.可编程输出口1-4可定义内容一览表(表二) (17)7.3.可编程输入口1-5定义内容一览表(全部为接地(B-)有效)(表三) (18)7.4.传感器选择(表四) (19)7.5.起动成功条件选择(表五) (20)8.参数设置 (20)9.传感器设置 (21)10.试运行 (22)11.典型应用 (23)12.安装 (24)13.故障排除 (25)1. 概述HGM6100K系列电站自动化控制器集成了数字化、智能化、网络化技术,用于单台柴油发电机组自动化及监控系统,实现发电机组的自动开机/停机、数据测量、报警保护及“三遥”功能。
控制器采用大屏幕液晶(LCD)显示,中文、英文、西班牙文和俄文可选界面操作,操作简单,运行可靠。
HGM6100K系列电站自动化控制器采用微处理器技术,实现了多种参数的精密测量、定值调节以及定时、阈值整定等功能,控制器所有参数可从控制器前面板调整,或使用PC机通过编程接口调整,也可使用PC机通过RS485接口调整及监测。
其结构紧凑、接线简单、可靠性高,可广泛应用于各类型发电机组自动化系统。
2. 性能和特点HGM6100K系列有四种型号:HGM6110K/6110KC:用于单机自动化,通过远端开机信号控制发电机组自动开机与停机;HGM6120K/6120KC:在HGM6110K/6110KC基础上增加了市电电量监测和市电/发电自动切换控制功能(AMF),特别适用于一市一机构成的单机自动化系统。
注1:HGM6110KC/6120KC具有RS485接口,HGM6110K/6120K无RS485接口。
注2:后文均以HGM6110KC/6120KC为例进行描述。
其主要特点如下:液晶显示LCD为128x64,带背光,三种语言(简体中文、英文、西班牙文)显示,轻触按钮操作;具有RS485通讯接口,利用MODBUS协议可以实现“三遥”功能;适合于三相四线、单相二线、二相三线(120/240V)电源50/60Hz系统;采集并显示市电/发电三相电压、三相电流、频率、功率参数;市电发电线电压Uab,Ubc,Uca 线电压Uab,Ubc,Uca相电压Ua,Ub,Uc 相电压Ua,Ub,Uc频率Hz 频率Hz负载电流IA,IB,IC有功功率kW无功功率kVar视在功率kVA功率因数Cos发电累计电能kWh市电具有过压、欠压、缺相功能,发电具有过压、欠压、过频、欠频、过流功能;精密采集发动机的各种参量:温度WT °C/ °F同时显示机油压力OP kPa/Psi/Bar同时显示燃油位FL单位:%转速SPD单位:RPM电池电压VB单位:V充电机电压VD单位:V计时器HC可累计999999小时累计开机次数最大可累计999999次控制保护功能:实现柴油发电机组自动开机/停机、合分闸(ATS切换) 及完善的故障显示保护等功能;具有得电停机、怠速控制、预热控制、升降速控制功能,且均为继电器输出;参数设置功能:允许用户对其参数进行更改设定,同时记忆在内部FLASH 存储器内,在系统掉电时也不会丢失,控制器所有参数可从控制器前面板调整,或使用PC机通过编程接口调整(使用SG72适配器),也可使用PC 机通过RS485接口调整;多种温度、压力、油位传感器可直接使用,并可自定义参数;多种起动成功条件(转速传感器、油压、发电)可选择;供电电源范围宽(8~35)VDC,能适应不同的起动电池电压环境;所有参数均采用数字化调整,摒弃了常规电位器的模拟调整方法,提高了整机的可靠性和稳定性;模块化结构设计,阻燃ABS外壳,可插拔式接线端子,嵌入式安装方式,结构紧凑,安装方便。
3. 规格项目内容工作电压DC8.0V至35.0V连续供电整机功耗<3W(待机方式:≤2W)交流发电机电压输入:三相四线单相二线二相三线15V AC - 360 V AC (ph-N) 15V AC - 360 V AC (ph-N) 15V AC - 360 V AC (ph-N)交流发电机频率50/60Hz转速传感器电压 1.0至24V(有效值)转速传感器频率最大10000Hz起动继电器输出16Amp DC28V直流供电输出项目内容燃油继电器输出16Amp DC28V直流供电输出可编程继电器输出口1 7Amp DC28V直流供电输出可编程继电器输出口2 7Amp250VAC无源输出可编程继电器输出口3 16Amp250VAC无源输出可编程继电器输出口4 16Amp 250VAC无源输出外形尺寸209mm x 153mm x 55mm开孔尺寸186mm x 141mm电流互感器次级电流额定:5A工作条件温度:(-25~70)°C湿度:(20~90)% 储藏条件温度:(-30~+80)°C防护等级IP55:当控制器和控制屏之间加装防水橡胶圈时。
IP42:当控制器和控制屏之间没有加装防水橡胶圈时。
绝缘强度对象:在输入/输出/电源之间引用标准:IEC688-1992试验方法:AC1.5Kv/1min 漏电流3mA重量0.71kg 4. 操作4.1. 按键功能描述停机/复位键在手动/自动模式下,均可以使运转中的发电机组停止。
在发电机组报警状态下,可以使任何的停机报警复位。
在停机模式下,按下此键3秒钟以上,可以测试面板指示灯是否正常(试灯)。
在停机过程中,再次按下此键,可快速停机。
开机键在手动模式或手动试机模式下,按此键可以使静止的发电机组开始起动。
手动键按下此键,可以将控制器置于手动模式。
自动键按下此键,可以将控制器置于自动模式。
带载试机键按下此键,可以将控制器置于手动试机模式。
在此模式下,当发电正常时,发电机组将自动带载运行。
(HGM6110KC无此功能)设置/确认键按下此键,进入设置菜单,并可在参数设置中移动光标及确认设置信息。
上翻/增加翻屏,在参数设置中向上移动光标或增加光标所在位的数字。
下翻/减少翻屏,在参数设置中向下移动光标或减少光标所在位的数字。
按键,该键旁指示灯亮起,表示发电机组处于自动开机模式。
自动开机顺序:a) HGM6120KC:当市电异常(过压、欠压、缺相)时,进入“市电异常延时”,LCD屏幕显示倒计时,市电异常延时结束后,进入“开机延时”;b) HGM6110KC:当远程开机输入有效时,进入“开机延时”;c) LCD屏幕显示“开机延时”倒计时;d) 开机延时结束后,预热继电器输出(如果被配置),LCD屏幕显示“开机预热延时XX s”;e) 预热延时结束后,燃油继电器输出1s,然后起动继电器输出;如果在“起动时间”内发电机组没有起动成功,燃油继电器和起动继电器停止输出,进入“起动间隔时间”,等待下一次起动;f) 在设定的起动次数内,如果发电机组没有起动成功,LCD显示窗第四行反黑,同时LCD显示窗第四行显示起动失败报警;g) 在任意一次起动时,若起动成功,则进入“安全运行时间”,在此时间内油压低、水温高、欠速、充电失败以及辅助输入(已配置)报警量等均无效,安全运行延时结束后则进入“开机怠速延时”(如果开机怠速延时被配置);h) 在开机怠速延时过程中,欠速、欠频、欠压报警均无效,开机怠速延时过完,进入“高速暖机时间延时”(如果高速暖机延时被配置);i) 当高速暖机延时结束时,若发电正常则发电状态指示灯亮,如发电机电压、频率达到带载要求,则发电合闸继电器输出,发电机组带载,发电供电指示灯亮,发电机组进入正常运行状态;如果发电机组电压或频率不正常,则控制器报警停机(LCD屏幕显示发电报警量)。
自动停机顺序:a) HGM6120KC:发电机组正常运行中,若市电恢复正常,则进入“市电电压正常延时”,确认市电正常后,市电状态指示灯亮起,“停机延时”开始;b) HGM6110KC:当远程开机输入失效时,开始“停机延时”;c) 停机延时结束后,开始“高速散热延时”,且发电合闸继电器断开,经过“开关转换延时”后,市电合闸继电器输出,市电带载,发电供电指示灯熄灭,市电供电指示灯点亮;d) 当进入“停机怠速延时”(如果被配置)时,怠速继电器加电输出;e) 当进入“得电停机延时”时,得电停机继电器加电输出, 燃油继电器输出断开;f) 当进入“发电机组停稳时间”时,自动判断是否停稳;g) 当机组停稳后,进入发电待机状态;若机组不能停机则控制器报警(LCD屏幕显示停机失败警告)。
a) HGM6120KC: 按键,控制器进入“手动模式”,手动模式指示灯亮。
按键,控制器进入“手动试机模式”,手动试机模式指示灯亮。
在这两种模式下,按键, 则起动发电机组,自动判断起动成功,自动升速至高速运行。
柴油发电机组运行过程中出现水温高、油压低、超速、电压异常等情况时,能够有效快速保护停机。
(过程见自动开机操作步骤4~9)。
在“手动模式”下,发电机组带载是以市电是否正常来判断,市电正常,负载开关不转换,市电异常,负载开关转换到发电侧。