西医综合(外科学)-试卷8
- 格式:doc
- 大小:42.71 KB
- 文档页数:8
广西2016年西医综合之外科学考试试题一、单项选择题1、诊断急性阑尾炎的重要依据是__A.Murphy征阳性B.McBurney点有显著而固定的压痛和反跳痛C.上腹部压痛D.脐周压痛E.右下腹疼痛2、需要加强腹股沟前壁,选择哪种修补术?A.Bassini法B.Ferguson法C.Halsted法D.McVay法3、下列哪种情况下肾小球滤过率不减少A.动脉血压降到80mmHg以下B.肾小球滤过面积减小C.肾小囊内压升高D.血浆蛋白浓度明显下降4、胃癌最多见于A.贲门B.胃小弯C.胃窦D.胃大弯5、丙酮酸脱氢酶复合体中转乙酰化酶的辅酶是A.TPP B.硫辛酸C.CoASH D.FAD6、下列选项中,穿行卵圆孔的神经是__A.眼神经B.上颌神经C.下颌神经D.动眼神经E.外展神经7、男性,28岁,病毒性心肌炎,病史1个月,Holter监测结果为,夜间出现间歇性Ⅱ度Ⅰ型房室传导阻滞,心率为52次/分,此时的处理是A.人工心脏起搏B.异丙基肾上腺素静脉点滴C.激素治疗D.继续观察8、女性,30岁,咳嗽、咳痰、低热半年,腹胀1月,查体:腹稍隆,未及包块,移浊阳性,腹水检查比重1.020,蛋白35g/L,白细胞计数580×106/L,淋巴细胞75%,最可能的诊断为A.肝硬化B.卵巢癌腹膜转移C.缩窄性心包炎D.结核性腹膜炎9、关于子宫的描述,错误的是A.成人子宫呈前后略扁、倒置的梨形B.可分为体、峡、颈三部C.子宫颈下段突入阴道内D.子宫内腔分为子宫体腔和子宫颈管两部E.未产妇的子宫口为圆形10、关于血管疾病常见受累部位的叙述,错误的是A.雷诺综合征主要累及小动脉B.Buerger病主要累及中小动脉C.Takayasu病主要累及大动脉D.动脉硬化性闭塞症主要累及大中动脉11、可直接激活蛋白激酶C的物质是A.AMP B.DAG C.IP3 D.PIP212、顶盖前区参与完成A.痛觉反射B.听觉反射C.角膜反射D.瞳孔对光反射E.触觉反射13、下列关于通气/血流比值的描述,哪一项是不正确的?A.是每分钟肺泡通气量与每分钟肺血流量之间的比值,正常值为0.84 B.通气/血流比值减小,意味着生理无效腔增大C.肺尖部比值增加,可达 3 D.肺下部部分血液得不到充分气体换气,比值减小14、以下容易继发肺脓肿的肺炎是A.肺炎球菌肺炎B.过敏性肺炎C.金黄色葡萄球菌肺炎D.病毒性肺炎15、外科化脓性感染最常见的致病菌为A.葡萄球菌、克雷白杆菌B.大肠杆菌、类杆菌C.葡萄球菌、大肠杆菌D.链球菌、类杆菌E.变形杆菌、克雷白杆菌16、20岁男性,发热起病,体温38℃,3天后体温下降伴周身乏力,食欲不振,恶心呕吐,近2天发现尿色深如豆油样,胆红素定量80μmol/L,抗HBs(+),抗HA VIgM(+),巩膜及皮肤中等度黄染,肝区轻度叩痛,肝肋下触及1.0cm,质软,脾侧卧未及,胆囊区无压痛。
重庆省西医综合之外科学考试试卷一、单项选择题(共25题,每题2分,每题的备选项中,只有 1 个事最符合题意)1、关于甲亢手术治疗,下列哪项叙述是正确的A.通常需切除双侧腺体的80%~90% B.处理甲状腺上血管时应远离甲状腺的上段C.结扎甲状腺下动脉要尽量靠近腺体背面靠近颈总动脉处D.甲状腺峡部应予保留E.止血充分时,术野可不放置引流2、终尿占原尿的比率为A.1% B.85% C.89% D.95% E.99%3、大手术前,患者呼吸系统的准备方面,下列哪项不正确A.停止吸烟B.有阻塞性肺功能不全者,可给麻黄碱、氨茶碱扩张支气管C.有哮喘者,可给口服地塞米松减轻黏膜水肿D.鼓励患者练习深呼吸及咳嗽,增加肺通气量和引流E.慢性支气管炎患者可给吗啡止咳4、下列哪项不是类风湿关节炎的关节外表现?A.皮下类风湿结节B.面部红斑C.Felty综合征D.心包炎5、下列关于TATA盒的叙述,正确的是A.是基本转录因子TFⅡD的结合位点B.是蛋白质翻译的起始点C.是DNA复制的起始点D.是与核糖体稳定结合的序列E.是远离转录起始点,增强转录活性的序列6、睾酮由睾丸的下列哪种细胞分泌A.间质细胞B.支持细胞C.精原细胞D.精母细胞7、机体处于寒冷环境时,甲状腺激素分泌增多是由于A.神经调节B.体液调节C.神经-体液调节D.自动调节8、关于凋亡的叙述,下列哪项不正确A.只累及单个细胞或小团细胞B.可破坏组织结构C.不引发急性炎症反应D.凋亡的发生与基因调节有关9、在葡萄球菌感染的炎症反应中所见到的炎细胞主要是A.淋巴细胞B.单核细胞C.嗜酸性粒细胞D.中性粒细胞10、AIDS病人肺结核病的特点不包括A.病灶很少位于肺尖部B.空洞常见C.纵隔淋巴结结核常见D.肺外结核常见11、上输尿管点位于__A.髂前上棘连线与腹直肌外缘交点B.髂前上棘连线的外1/3处C.脐水平线与腹直肌外缘交点D.脊柱外缘与第12肋交点E.腰大肌外缘与第12肋交点12、患者,女,25岁。
西医综合考试真题及参考答案一、A型题:1~90小题,每题分;91~120小题,每题2分:共195分。
在每题给出的A、B、C、D四个选项中,请选出一项最符合题目要求的答案。
1 、人体功能维持相对稳固依托的调控系统是 BA、非自主操纵系统B 、负反馈操纵系统C 、正反馈操纵系统D 、前馈操纵系统2 、神经细胞膜上的Na泵活动受抑制时,可致使的转变是:CA、静息电位绝对值减小,动作电位幅度增大B、静息电位绝对值增大,动作电位幅度减小C、静息电位绝对值和动作电位幅度均减小D、静息电位绝对值和动作电位均增大3 、在神经--骨骼肌接头完成信息传递后,能排除接头处神经递质的酶是 BA、Na+-K+-ATP酶B、乙酰胆碱酯酶C、腺苷酸环化酶D、磷酸二酯酶4 、维持血浆平稳最要紧的缓冲对是 BA、Na2HPO4/NaH2PO4B、NaHCO3/H2CO3C、K2HPO4/K2PO4D、KHCO3/H2CO3五、凝血因子Ⅱ、Ⅶ、Ⅸ、Ⅹ在肝脏合成依托依托于 DA、维生素AB、维生素CC、维生素DD、维生素K六、心房和心室收缩在时刻上不重叠,后者必然落在前者完毕后的缘故是 CA、窦房结到心房距离近,而心室距离远B、心房传导速度快,心室肌传导速度慢C 、心房交壤处传导速度慢而形成房室延搁D、窦房结别离通过不同传导通路抵达心房和心室7、若是血管外周阻力不变,心脏每搏输出量增大,那么血压转变是 CA、收缩压不变,舒张压升高B、收缩压升高,舒张压不变C、收缩压升高比舒张压升高更明显D、舒张压升高比收缩压升高更明显八、某人潮气量为500ml,无效腔容积为150ML,功能残气量是2500ml,那么这人每次安静呼吸时肺泡更新气体量为:BA 、1/10B、 1/7C、 1/5D、1/39 、低氧时期呼吸活动增强的作用机制是 DA、刺激延髓呼吸中枢B、刺激脑桥呼吸调整中枢C、刺激中枢化学感受器D、兴奋外周化学感受器刺激脑桥10、胃大部切除的患者易患贫血的缘故是 AA、壁细胞数量减少,内因子分泌减少B、壁细胞数量减少,胃酸分泌减少C、主细胞分泌减少,蛋白酶原分泌减少D、胃容积减少,贮存食物量减少1一、胆汁中与消化有关的成份是 BA、消化酶B、胆盐C、卵磷脂D、胆固醇1二、安静状态下,人体产热量最高的脏器或组织是 CA、心脏B、脑C、肝脏D、肾脏13、循环系统实现体温调剂的要紧途径是 CA、增加心输出量B、调剂血液温度C、调剂皮肤血流量D、操纵血流速度14、葡萄糖几乎全数重吸收的要紧部位是 AA、近端小管B、髓袢降支C、髓袢升支粗段D、远曲小管和集合管1五、大量饮水后,尿量增多的要紧缘故是 CA、肾血流量增加B、醛固酮分泌减少C、抗利尿激素分泌减小D、血浆胶体渗透压降低1六、视网膜中央凹外对光灵敏性明显提高的要紧缘故是:DA、感光细胞密度大B、感光细胞兴奋性高C、感光细胞中感光色素含量高D、传入通路的汇聚程度小17、听觉器官的感应装换装置——螺旋体所在的部位是 CA、盖膜B、卵圆窗膜C、基底膜D、前庭膜1八、以下化学性突触传递特点表达正确的选项是 DA、双向传播B、不衰减传播C、兴奋节律不变D、对内环境转变灵敏1九、脑干结构当中网状上行激活系统的要紧功能 CA、形成模糊的感觉B、激发情绪生理反映C 、起上行唤醒作用D、维持躯体姿势的平稳20、生长激素增多的患者可显现 BA、尿氮含量增加B、血糖升高乃至显现尿糖C 、血中脂肪酸含量降低D、血中氨基酸含量降低2一、正常成年人调剂血中钙磷的激素是 BA 、皮质醇B 、甲状旁腺激素C、生长激素D 、甲状腺激素2二、以下那种激素能在排卵前一天左右诱发排卵所需的LH增高的激素是 AA 、雌二醇B 、孕酮C、卵泡刺激素D、雄激素23、安静呼吸时,吸气的阻力要紧来源于 AA、肺泡液气表面张力B 、肺的弹性回缩力C、胸廓弹性阻力D、气道阻力24 、血浆渗透压的高低要紧决定于 CA 、血浆蛋白总量B、白蛋白含量C、氯化钠浓度D、氯化钾浓度2五、在蛋白质的组成中,不含天然的氨基酸是 BA、精氨酸B、瓜氨酸C、半胱氨酸D、脯氨酸2六、蛋白质变性后的要紧表现是 CA、分子量变小B、粘度降低C、溶解度降低D 、不易被蛋白酶水解27以下DNA分子中,能够使Tm值达到最高的是:AA、腺嘌呤和胸腺嘧啶含量为20%B 、腺嘌呤和胸腺嘧啶含量为60%C 、鸟嘌呤和胞嘧啶含量为30%D、鸟嘌呤和胞嘧啶含量为50%2八、以下关于辅酶与辅基表达错误的选项是 DA、属于结合酶类的酶分子组成中才含有辅基或辅酶B、维生素B族多参与辅酶或辅基的组成C、辅酶或辅基直接参与酶促反映D、一种辅酶或辅基只能与一种酶蛋白结合成一种全酶2九、草酰乙酸不能直接转变生成的物质是 AA 乙酰乙酸B 柠檬酸C 天冬氨酸D 苹果酸30、乙酰COA羧化酶的变构激活剂是 BA、AMPB、柠檬酸C、ADPD、2,6-二磷酸果糖3一、以下氨基酸中,属于生糖兼生酮的是 DA、亮氨酸B、组氨酸C、赖氨酸D、苏氨酸3二、以下物质中,不属于高能化合物的是 CA 、二磷酸腺苷B、乙酰CoAC、3-磷酸甘油酸D、磷酸肌酸33、以下核苷酸经核糖核苷酸还原酶催化能转化生成脱氧核苷酸的是 BA、NMPB、NDPC、NTPD、dNTP34、以下关于逆转录酶的表达,正确的选项是 DA 以mRNA为模板催化合成RNA的酶B 其催化合成的方向是3——5C 催化合成时需要先合成冈崎片段D 此酶具有RNase活性3五、真核生物RNA聚合酶II催化转录后的产物是 BA tRNAB hnRNACD 5S-rRNA3六、对真核和原核生物反映进程均有干扰作用,故能用作抗菌药物的是 DA、四环素B、链霉素C、卡那霉素D、嘌呤霉素37、一个tRNA的反密码为5’UGC3’,它可识别的密码是 AA、5’GCA3’B、5’ACG3’C、5’GCU3’D、5’GGC3’3八、基因表达调控的大体操纵点是 BA、MRNA从细胞核转移到细胞质B、转录的起始C、转录后加工D、蛋白质翻译及翻译后加工3九、以下选项中不属于重组DNA的工具酶的是 AA、拓扑异构酶B、DNA连接酶C、逆转录酶D、限制性核酸内切酶40、血浆中能够转运胆红素和磺胺的蛋白质是 AA、清蛋白B、运铁蛋白C、铜蓝蛋白D、纤维蛋白4一、以下选项中,不符合萎缩特点的是 DA 自噬小体增多B 器官均匀性缩小C 器官功能降低D 细胞核固缩4二、以下选项中属于稳固细胞的是 CA 表皮细胞B 消化道黏膜被覆上皮细胞C 肾小管上皮细胞D 神经细胞43、维生素C缺乏常致使创伤愈合不良的要紧缘故是 BA、表皮再生困难B、难以形成前胶原分子C、炎症难以操纵D、局部神经营养不良44、溶酶体内显现弥散散布的,在胞浆内存在大量含铁血黄素的颗粒的巨噬细胞最多见于 DA、大叶性肺炎B、小叶性肺炎C、间质性肺炎D、左心衰4五、血栓形成最要紧的因素是 CA、血管内血流缓慢B、血流轴流消失C 、内皮细胞损伤D 、血小板增加4六、假膜性炎是发生于 BA、黏膜的化脓性炎B、黏膜的纤维素性炎C、黏膜的出血性炎D、黏膜的浆液性炎47、肿瘤的分级是指:DA、肿瘤的大小B、肿瘤的侵润范围C、肿瘤是不是累计淋巴结D、肿瘤的分化程度48 、中性粒细胞浸出过少的大叶性肺炎引发的 AA、肺实质变B、肺脓肿C、脓胸D、败血症4九、肺癌中恶性程度最高的是 DA、鳞癌B、腺癌C、细支气管肺泡细胞癌D、小细胞癌50、急性一般型肝炎的典型病变是 AA、肝细胞普遍水样变性伴点状坏死B、肝细胞普遍脂肪变性伴点状坏死C、肝细胞普遍水样变性伴桥接坏死D、肝细胞普遍脂肪变性伴碎片坏死5一、快速进行性肾小球肾炎要紧增生的细胞是 DA、内皮细胞B、系膜细胞C、脏层上皮细胞D、壁层上皮细胞5二、乳腺浸润性小叶癌的要紧病理学特点是 CA、癌细胞呈巢形散布B、间质中有大量淋巴细胞浸润C 、癌细胞呈单排散布D、间质中有特点性淀粉样物质沉积53 、乙型脑炎的特点性病变是 BA 、血管淋巴套形成B、软化灶形成C、胶质细胞增生D、卫星现象54、易发生贫血性梗死的脏器是 AA、脾心肾B、脾心肺C、肾心肺D、心脑肠5五、风湿病时,心内膜疣状赘生物属于 AA 、白色血栓B、红色血栓C、混合血栓D 、透明血栓5六、以下肝硬化的病变中符合假小叶的是 CA 、肉眼下肝内大小不等的结节B 、再生的肝细胞所形成的结节C、普遍增生的纤维组织包绕的肝细胞结节D、异型增生肝细胞所形成的结节57、猛烈呕吐后,患者呕出鲜血的最多见病因是 DA、消化性溃疡B、食管裂孔疝C、急性胃炎D、Mallory-Weiss综合征5八、患者显现进行性呼吸困难,吸气时双肺中下野可闻及VELO啰音,最可能是诊断是 CA、肺癌B、肺结核C、特发性肺纤维化D、肺大泡5九、以下关于心力衰竭医治的表达正确的选项是 DA、为保证休息,心衰患者应常规服用镇定剂B、每日钠摄入量应操纵在3-5g之间C、在应用利尿剂时,没必要操纵钠的摄入D、严格限制钠摄入时,可没必要严格操纵液体入量60、慢性心房哆嗦应用洋地黄的要紧目的是 AA 、操纵心室率B、转复房颤律C、预防室性心率失常D、为实施电转复做预备6一、患者,男、58岁,因疲劳后突发心悸,呼吸困难,咳嗽、咳泡沫血痰而来院就医,既往高血压病、心肌梗死史,查体:HP 90/60mlHg,端坐位,喘息状。
西医综合真题答案——外科根底局部题目答案〔标红局部为纠正容〕一、诊断学57. 以下可导致发绀的疾病中,属于混合性发绀的是C 20 页A. 肺栓塞B. 阻塞性肺气肿C. 心力衰竭D. 亚硝酸盐中毒58. 以下疾病中,可出现杵状指〔趾〕的是AA. 肝硬化B. 慢性支气管炎C. 肢端肥大症D. 缺铁性贫血59. 女性,32岁,患特发性肺动脉高压,可能出现的体征是BA. 心尖搏动呈抬举样B. 心尖搏动向左侧移位C. 心尖部可闻及收缩期杂音并向左腋下传导D. 心底部第2心音逆分裂女性,24岁。
3周前上感发热,咽痛,1周来乏力、头晕,晨起颜面发胀,继而出现下肢水肿、食欲下降、尿少。
自幼体弱,患有房隔缺损,平素活动尚可。
查体:T37.2摄氏度,P88次/分,BP150/90 mmHg,发育营养稍差,自主体位,双眼睑水肿,颈静脉无怒,双肺〔-〕,心界不大,心律整,心音正常。
P2>A2,腹软,肝脾未及,下肢凹陷性水肿〔+〕。
91、该患者水肿最可能的类型是BA. 心源性B. 肾源性C. 肝源性D. 营养不良92、导致该患者水肿最可能的机剂是AA. 钠、水潴留B. 血管通透性增高C. 低蛋白血症D. 静脉压增高二、科学60. 男性,60 岁,因1 年来反复发生夜间阵发性呼吸困难,2 个月来心悸、气短、不能平卧、尿少、下肢水肿来院,3 年前患广泛前壁心肌梗死。
入院查体:T36.7︒C,P67 次/分,BP120/65 mmHg,半卧位,颈静脉充盈,双肺底均可闻及湿性啰音,心界扩大,心律不整,心率98 次/分,心音强弱不等,肝肋下50p*,双下肢凹陷性水肿〔++〕。
该患者治疗中,不宜选用的药物是CA. 洋地黄B. 华法林C.β受体拮抗剂D. 血管紧素转换酶抑制剂见于科学171 页。
61. 有关高血压急症治疗原则,不正确的选项是DA. 使用静脉制剂快速降压B.60 分钟降压幅度不超过25%C.2~6 小时将血压降至正常水平D. 无临床病症及靶器官损害证据者,可采取口服降压药治疗见于科学268 页。
西医综合(外科学)模拟试卷87(题后含答案及解析) 题型有:1.1×109/L,Hb120g/L。
做出初步诊断,写出必需进行的检查。
正确答案:初步诊断:自发性蛛网膜下腔出血。
必需的检查:DSA全脑血管造影术。
脑血管造影是确定SAH内因必须的重要手段,对SAH病人应视为常规检查。
涉及知识点:外科学A1型题13.颅内压增高引起头痛的常见形式是A.突发性头痛B.持续性头痛C.间歇性头痛D.阵发搏动性头痛E.闪电样头痛正确答案:D 涉及知识点:外科学14.作为颅内压增高的“三主征”的特征,哪一项是错误的A.头痛、呕吐、视盘水肿称为“三主征”B.是诊断颅内压增高的重要根据C.“三主征”并非缺一不可D.颅内肿瘤必须具备“三主征”E.有者只在慢性、晚期病例中出现正确答案:D 涉及知识点:外科学15.白发性蛛网膜下腔出血最主要的原因A.脑A VMB.高血压脑出血C.颈内动脉海绵窦瘘D.颅内动脉瘤E.颅内肿瘤正确答案:D 涉及知识点:外科学16.自发性SAH最常见的原因是A.颅内动脉瘤B.脑A VMC.动脉硬化D.血液病E.肿瘤卒中正确答案:A 涉及知识点:外科学17.颅内动脉瘤治疗最理想的方法是A.开颅夹闭动脉瘤蒂B.弹簧圈栓塞治疗C.动脉瘤切除术D.保守治疗E.放射治疗正确答案:A 涉及知识点:外科学18.颅内最常见的恶性肿瘤是A.听神经瘤B.垂体瘤C.脑膜肉瘤D.神经胶质瘤E.血管网状细胞瘤正确答案:D 涉及知识点:外科学19.最常见的颅内良性肿瘤是A.星形细胞瘤B.髓母细胞瘤C.垂体腺瘤D.听神经瘤E.脑膜瘤正确答案:E 涉及知识点:外科学20.发生于第Ⅷ对脑神经的良性肿瘤是A.听神经瘤B.面神经鞘瘤C.胶质瘤D.桥小脑区脑膜瘤E.三叉神经鞘瘤正确答案:A 涉及知识点:外科学B1型题A、腰穿显示血性脑脊液的B、典型的中间清醒期C、熊猫眼征及脑脊液鼻漏D、CT和MR无改变的脑外伤E、外伤后即表现为深度昏迷21.脑震荡正确答案:D 涉及知识点:外科学22.前颅窝底骨折正确答案:B 涉及知识点:外科学23.急性硬膜外血肿正确答案:C 涉及知识点:外科学24.急性硬膜下血肿正确答案:A 涉及知识点:外科学A,头痛、呕吐、视盘水肿B,血压升高、脉搏呼吸变慢C,头痛呕吐颈项强直,生命征紊乱,早期出现呼吸的改变而意识瞳孔的改变较晚D,头痛呕吐意识障碍,病变同侧瞳孔散大伴对侧瘫痪E,对侧肢体偏瘫25.小脑幕切迹疝表现为正确答案:D 涉及知识点:外科学26.颅内压增高三主征为正确答案:A 涉及知识点:外科学27.库欣反应表现为正确答案:B 涉及知识点:外科学28.枕骨大孔疝表现为正确答案:C 涉及知识点:外科学A/颅内动脉瘤B/脑膜瘤C/颈内动脉海绵窦瘘D/听神经瘤E/脑A VM29.自发性蛛网膜下腔出血首位的原因正确答案:A 涉及知识点:外科学30.颅内最常见的良性肿瘤正确答案:B 涉及知识点:外科学31.最常见的脑血管畸形正确答案:D 涉及知识点:外科学32.发生于第Ⅷ对脑神经的良性肿瘤正确答案:E 涉及知识点:外科学X型题33.哪些是颅内压增高颅骨的X线征象A.颅板变薄,颅缝增宽B.脑回压迹增多C.蝶鞍前后床突骨质吸收、脱钙D.蛛网膜颗粒压迹增大、加深E.颅腔横径和前后径增大正确答案:A,B,C,D 涉及知识点:外科学34.头部外伤后,腰穿发现脑脊液呈血性,揭示临床诊断是A.脑震荡B.脑挫裂伤C.脑内血肿D.硬脑膜外血肿E.硬膜下血肿正确答案:B,C,E 涉及知识点:外科学35.颅内压增高时,颅骨X线平片的改变符合以下A.颅板变薄,颅缝增宽B.脑回压迹增多C.蝶鞍前后床突骨质吸收、脱钙D.蛛网膜颗粒压迹增大、加深E.颅腔横径和前后径增大正确答案:A,B,C,D 涉及知识点:外科学36.关于小脑幕裂孔疝,哪些说法是对的A.又称小脑扁桃体疝B.又称海马沟回疝C.颞叶占位病变最易发生D.早期出现一侧瞳孔散大E.快速静脉滴注甘露醇可暂时缓解正确答案:B,C,D,E 涉及知识点:外科学37.颈动脉海绵窦瘘的特点包括A.多因外伤引起,常合并颅底骨折B.颅内杂音C.突眼D.眼球搏动E.三叉神经损伤正确答案:A,B,C,D,E 涉及知识点:外科学38.自发性蛛网膜下腔出血的特点包括A.一侧动眼神经麻痹B.常有情绪激动等诱因C.视力视野障碍D.偏瘫E.吞咽困难正确答案:A,B,C,D 涉及知识点:外科学。
西医综合(普通外科)历年真题试卷汇编7(题后含答案及解析) 题型有:1. A1/A2型题 2. B1型题 3. A3/A4型题1.女生,30岁,无溃疡病史,因关节酸痛常服水杨酸制剂,6小时前突然大量呕血,血压100/70mmHg,心率120次/分,出血原因最可能是( )(1989年)A.胃、十二指肠溃疡B.门脉高压症,食管曲张静脉破裂出血C.急性胃炎D.胃癌E.应激性溃疡正确答案:C解析:无溃疡病史,服水杨酸制剂,突然大量呕血应该是急性胃炎。
知识模块:普通外科2.恶性程度较高的胃癌可以跳跃式淋巴结转移,其中最常见的转移是( )(2012年)A.脾门淋巴结B.肝总动脉淋巴结C.腹腔淋巴结D.锁骨上淋巴结正确答案:D解析:胃癌的淋巴结转移通常是循序逐步渐进,但也可发生跳跃式淋巴转移,即第一站无转移而第二站有转移。
终末期胃癌可经胸导管向左锁骨上淋巴结转移(Virchow淋巴结),或经肝圆韧带转移至脐部。
知识模块:普通外科3.胃大部切除术后,碱性反流性胃炎通常发生的时间是( )(2012年) A.6个月内B.1~2年C.3~4年D.5年以上正确答案:B解析:碱性反流性胃炎:1)通常在术后1一2年内发生,亦有术后数天,或术后十余年发病者。
胃大部切除术后50%~80%的病人有胆汁及十二指肠液反流,毕Ⅱ式比毕I式发生率高。
2)典型三联征:I.剑突下持续性烧灼痛,进食后加重,抗酸剂无效,Ⅱ.胆汁性呕吐,呕吐后疼痛依旧。
Ⅲ.体重减轻。
3)症状轻者可用H2受体拮抗剂和胃粘膜保护剂及胃动力药等药物治疗。
4)症状较重治疗无效者应改毕Ⅱ式吻合为Roux—en—Y吻合。
知识模块:普通外科4.在肠梗阻的非手术治疗中,下述观察项目哪项最主要( )(1993年) A.腹膜刺激征B.脉搏增快C.腹胀较前明显D.肠鸣音较前减弱E.腹痛加重正确答案:A解析:肠梗阻病人非手术治疗期间,必须严密观察。
如果症状、体征无好转或反有加重、即应手术治疗。
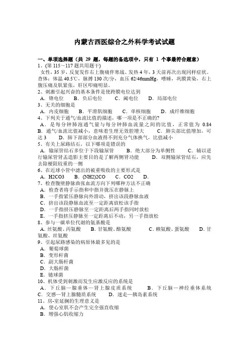
内蒙古西医综合之外科学考试试题一、单项选择题(共29题,每题的备选项中,只有 1 个事最符合题意)1、(第115~117题共用题干)女性,35岁,反复发作右上腹痛伴寒战、发热4年,3天前再次出现同样症状。
查体:体温40.5℃,脉搏130次/分,血压62/46mmHg,嗜睡,巩膜黄染,右上腹压痛及肌紧张,肝区叩痛明显。
2、刺激引起兴奋的基本条件是使跨膜电位达到A.锋电位B.负后电位C.阈电位D.局部电位3、无关的细胞是A.内皮细胞B.平滑肌细胞C.单核细胞D.成纤维细胞4、下列关于通气/血流比值的描述,哪一项是不正确的?A.是每分钟肺泡通气量与每分钟肺血流量之间的比值,正常值为0.84 B.通气/血流比值减小,意味着生理无效腔增大C.肺尖部比值增加,可达 3 D.肺下部部分血液得不到充分气体换气,比值减小5、有关上尿路结石,以下哪项是错误的A.输尿管结石多位于下段输尿管B.绝大部分为单侧性C.辅以逆行输尿管肾盂造影主要目的是了解两侧肾功能D.双侧输尿管结石,应先去除梗阻较重的一侧6、在近球小管中滤出的被重吸收的主要形式是A.H2CO3 B.(NH2)2CO C.CO2 D.7、检查腹壁静脉曲张血流方向下列哪种方法不正确A.检查者将手示指和中指并拢压在静脉上B.一手指紧压静脉向外滑动,挤出该段静脉血液C.挤出该段静脉血流至一定距离放松该手指D.一手指挤压静脉至一定距离后两手指同时放松E.一手指挤压静脉至一定距离后不动,另一手指放松8、参与一碳单位代谢的氨基酸是A.丝氨酸、丙氨酸B.甘氨酸、酪氨酸C.赖氨酸、蛋氨酸D.甘氨酸、丝氨酸9、引起尿路感染的病原体最多见的是A.葡萄球菌B.变形杆菌C.副大肠杆菌D.大肠杆菌E.链球菌10、机体受到刺激而发生应激反应的系统是A.下丘脑—腺垂体—肾上腺皮质系统B.下丘脑—神经垂体系统C.交感—肾上腺髓质系统D.迷走—胰岛素系统11、房-室延搁的生理意义是A.使心室肌不会产生完全强直收缩B.增强心肌收缩力C.使心室肌有效不应期延长D.使心房、心室不会同时收缩E.使心室肌动作电位幅度增加12、分子结构中含有两个羧基的氨基酸是A.丝氨酸B.谷氨酸C.酪氨酸D.苏氨酸13、女性,43岁。
2019年外科学真题(中国医大闫老师考研整理)2019-57.女性,25岁。
火灾中烧伤,烧伤面积达70%,准备转入120km以外的大医院救治。
转运前最重要的处理是A.清创后包扎创面B.注射止痛药C.建立静脉通道输液D.准备烧伤饮料答案:C2019-58.女性,42岁。
无痛性甲状腺肿大3个月。
查体:甲状腺弥漫性肿大,触诊质地较硬,表面光滑,化验:T3T4略低于正常,最可能的诊断是A.单纯性甲状腺肿B.慢性淋巴细胞性甲状腺炎C.亚急性甲状腺炎D.甲状腺癌答案:B2019-59.男性,50岁,无痛性血尿两个月,近日觉阴囊坠胀感,卧位时没有消失,近日查出右侧阴囊内精索静脉曲张,应诊断为A.原发性精素静脉曲张B.肾癌C.肾结石D.膀肿瘤答案:B2019-60.牌切除,贲门周围血管高断术治疗肝化门静脉高压症食管静脉曲张破裂出血,不被认可的是A.手术打击相对小B.止血效果满意C.术后脑病发生率低D.术后肝功能改善答案:D2019-61.可能引起纵膈扑动的胸部损伤A.开放性气胸B.闭合性气胸C.张力性气胸D.进行性血胸答案:A2019-62.女性,28岁,体检发现胆囊多发结石,最大直径0.6cm,无症状,应该采取的治疗描施是A.胆囊切除术B.胆切开取石术C.口服药物溶石D.随访观察答案:D2019-63.男性,65岁,右腹股沟包块3年,卧位可消失,12小时前突然不能还纳,并出现右下腹痛查体:T38摄氏度P100次/分,右侧腹股沟4X3cm肿块,触痛明显,右下腹有压痛及肌紧张,正确的治疗指施A.急行疝修补术B.切除坏死肠管、高位结扎疝囊C.切除坏死路管后修补术D.注射止痛剂后手法复位答案:B2019-64.判断大隐静脉曲张能否手术的试验A.Pratt试验B.Trendelenburg试验C.Perthes试验D.Buerger试验答案:C2019-65.诊断大转子上移的测量参数是A.Cobb角B.BryantC.CodmanD.Pauwels三角答案:B2019-66.肱骨干轴线和肱骨髁轴线之间的前倾角,正常角度是多少A.小于10°B.10°~20°C.30°~50°D.大于50°答案:C2019-67.女性,48岁。
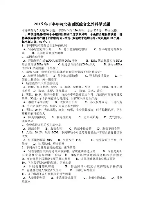
2015年下半年河北省西医综合之外科学试题本卷共分为2大题60小题,作答时间为180分钟,总分120分,80分及格。
一、单项选择题(在每个小题列出的四个选项中只有一个是符合题目要求的,请将其代码填写在题干后的括号内。
错选、多选或未选均无分。
本大题共30小题,每小题2分,60分。
)1、下列哪项不是肾炎性水肿的机制A.肾小球滤过率下降B.肾小管重吸收增加C.肾小球滤过分数下降D.毛细血管通透性增加2、基因启动子指A.开始转录生成mRNA的那段DNA序列B.RNA聚合酶最初与DNA结合的那段DNA序列C.阻遏蛋白结合的DNA序列D.编码mRNA的DNA序列的第一个外显子3、垂体ACTH瘤或下丘脑-垂体功能紊乱可引起下列何种病症?A.双侧肾上腺增生B.肾上腺皮质腺瘤C.肾上腺皮质腺癌D.一侧肾上腺增生,另一侧萎缩4、肠套叠的三大典型症状是A.血便、腹部肿块、发热B.腹痛、脓血便、发热C.腹痛、血便、里急后重D.腹痛、血便、腹部肿块E.腹痛、发热、黄疸5、男性,30岁,股骨干骨折,持续骨牵引治疗已8个月,局部仍有压痛及反常活动,X线片示骨折端有硬化骨封闭,目前应采取的治疗是A.继续骨牵引治疗B.改皮牵引治疗C.小夹板外固定,下地行走D.手术切除硬化骨、植骨、内固定和外固定6、男性,20岁,突然寒战,高热,咳嗽,咳少量黏液痰,时有铁锈色痰,下列哪种疾病可能性大A.肺炎球菌肺炎B.病毒性肺炎C.支原体肺炎D.支气管炎,继发感染7、食管癌最多见的发生部位是A.颈部食管B.腹部食管C.胸部中段食管D.胸部下段食管8、女性,59岁,疑诊MDS,下列哪项不可能是骨髓增生异常综合征骨髓红系改变A.红系比例超过60% B.红系少于15% C.核浆发育不平衡、巨幼变D.红系比例、形态正常9、下列关于急性肾衰竭的叙述,正确的是A.肾性急性肾衰竭时通常尿液浓缩,尿比重和渗透压高B.尿量是判断有无急性肾衰竭的唯一指标C.20%的急性肾衰竭与创伤和手术相关D.高血钾是少尿期最主要的死亡原因E.多尿期时氮质血症恢复正常10、下列关于肌松药的叙述,正确的是A.只能使骨骼肌麻痹B.体温降低不能延长该药物的肌松作用C.有轻度使病人感觉消失作用D.有部分麻醉作用11、以下哪项不是肝性脑病的诱发因素A.大量排钾利尿B.多次灌肠或导泻C.上消化道出血D.反复放腹水12、视远物和近物都需要进行调节的眼为A.远视眼B.近视眼C.正视眼D.老视眼E.散光眼13、慢性阻塞性肺气肿的发生主要是由于A.支气管腺体肥大增生B.慢性细支气管炎及细支气管周围炎C.支气管壁因炎症而遭破坏D.细支气管壁及肺泡间隔弹力纤维支架破坏和细支气管的不完全阻塞14、关于肾小管对K+分泌的叙述,哪项不正确?A.K+顺化学梯度分泌至小管液B.K+顺电位梯度分泌至小管液C.主要由远端小管和集合管的主细胞分泌D.远端小管和集合管的主细胞和闰细胞同等分泌15、下列关于管家基因的叙述,确切的是A.在生物个体生长的某一个阶段的所有细胞中持续表达B.在生物个体各个生长阶段的几乎所有细胞中持续表达C.在生物个体整个生命过程的部分细胞中持续表达D.在特定环境下的生物个体的所有细胞中持续表达16、男性,65岁。
小题给出的A、B、C、D四个选项中,请选出一项最符合题目要求的。
1.以下生理或病理过程属于正反馈的是[1.5分]A应急反应中,血中ACTH和肾上腺糖皮质激素水平持续升高B体位由卧位转为直立位时,通过压力感受性反射使血压回升C激素水平降低时,相应受体的亲和力和在膜上表达的数量均增加D大失血使血压降低,心脏血供不足,心输出量减少而进一步降低血压参考答案:D2.关于兴奋在神经纤维上的传导,下列哪项叙述是错误的[1.5分]A与电流在导线上的传导一样B是双向性的C是不衰减性传导D在有髓神经纤维上传导快参考答案:A3.窦房结细胞的起搏活动是由于[1.5分]AK+递减性外流BCa2+递减性内流K+递减性外流与Na+递增性内流DK+递减性外流与Ca2+递增性内流参考答案:D4.当血钾逐步升高时,心肌的兴奋性[1.5分]A逐步升高B逐步降低C先升高后降低D先降低后升高参考答案:C5.下列关于中心静脉压的叙述,哪一项是错误的[1.5分]A是指胸腔大静脉和右心房的血压B是反映心脏功能的一项指标C心脏射血能力减弱时,中心静脉压较低D静脉输液量大且过快时,中心静脉压升高参考答案:C6.平静呼吸时,下列哪一个时相的肺内压低于大气压[1.5分] A吸气初B吸气末C呼气初呼气末参考答案:A7.肠期胃液分泌主要是通过十二指肠释放的哪种胃肠激素实现的[1.5分] A促胰液素B胃泌素C肠抑胃肽D生长抑素参考答案:B8.胆汁中不含有的成分是[1.5分]A糜蛋白酶B胆盐C胆固醇D磷脂参考答案:A9.肾小管和集合管上皮细胞分泌NH4+和NH3的主要生理意义是[1.5分]A完成细胞内代谢B排泄体内毒素C维持机体酸碱平衡D维持机体电解质平衡参考答案:C10.大量饮清水后引起尿量增多的主要原因是[1.5分] A血管升压素分泌减少B肾小球滤过率增大C血管紧张素Ⅱ减少D近曲小管渗透压增高参考答案:A11.肾素分泌增多时,可引起下列哪一项升高[1.5分] A血中K+浓度B血中H+浓度C细胞外液量D血浆胶体渗透压参考答案:C12.耳蜗底部受损时,出现的听力障碍主要是[1.5分] A高频听力B低频听力C中频听力D中、低频听力参考答案:A13.脑干网状结构上行激动系统是[1.5分]A具有上行唤醒作用的功能系统B通过丘脑特异投射而发挥作用的系统C单突触接替的系统D阻止巴比妥类药物发挥作用的系统参考答案:A14.γ运动神经元在牵张反射中的作用是[1.5分]A引起腱器官兴奋B使肌梭感受器处于敏感状态C直接发动牵张反射D直接诱发梭外肌收缩参考答案:B15.去甲肾上腺素激活α受体后引起舒张效应的部位是[1.5分] A冠状血管B皮肤黏膜血管C脑血管D小肠平滑肌参考答案:D16.对1,25-(OH)2-D3作用的叙述,错误的是[1.5分]A动员骨钙入血B促进骨钙沉积C促进小肠吸收钙D抑制肾小管对钙和磷的重吸收参考答案:D17.下列对蛋白质三级结构的描述中错误的是[1.5分]A三级结构的稳定性由次级键维系B亲水基团多位于三级结构的表面C具有三级结构的多肽链均有生物学活性D三级结构是单体蛋白质或亚基的空间结构参考答案:C18.如果一个新分离的核酸成分碱基组成分为A=27%,G=30%,T=21%,C=22%,这一核酸分子最可能的结构是[1.5分]A单链DNAB双链DNAC单链RNADDNA-RNA杂交双链参考答案:A19.关于变构酶的阐述不正确的是[1.5分]A变构酶均有催化亚基和调节亚基B它的酶促反应动力学不符合米-曼氏方程式C它的变构效应剂可为其底物、产物等D变构效应剂与变构酶的凋节亚基(部位)结合参考答案:A20.下列对乙酰CoA的叙述中不正确的是[1.5分]A它是一种高能化合物B其可异生为葡萄糖C它可转变生成酮体D其是合成胆固醇的原料参考答案:B21.苹果酸-天冬氨酸穿梭的意义在于[1.5分]A维持线粒体内外有机酸的平衡B将草酰乙酸带入线粒体进行彻底氧化C使NADH进入线粒体进行氧化磷酸化D把乙酰辅酶A转移出线粒体参加代谢参考答案:C22.尿素合成时其分子中的一个氮来自游离氨,另一个直接来自[1.5分] AB瓜氨酸C鸟氨酸D天冬氨酸参考答案:D23.dTMP经分解代谢的产物中不会有[1.5分]ANH3BCO2Cβ-氨基异丁酸Dβ-丙氨酸参考答案:D24.以下对真核生物DNA复制的叙述中错误的是[1.5分]A所需引物RNA较小B生成的冈崎片段较短C复制延长中主要靠DNA-polδD仅有一个复制起始点参考答案:D25.mRNA前体剪接的场所在剪接体,剪接体的组分中含有[1.5分] AscRNABCsnRNADsnoRNA参考答案:C26.活化染色质的组蛋白修饰不包括[1.5分]A乙酰化B甲基化C羟基化D泛素化参考答案:C27.从带有遗传信息的mRNA构建DNA重组体时不需要的是[1.5分] A限制性核酸内切酶B拓扑酶C反转录酶DDNA连接酶参考答案:B28.有关血红素合成的叙述中不正确的是[1.5分]A血红素合成的限速酶是ALA合酶B甘氨酸、琥珀酰CoA和Fe2+为合成原料C合成起始于线粒体,完成在胞液DEPO可促进血红素的合成参考答案:C29.Rusell小体实质是[1.5分]A肝细胞内透明变性B肾小管上皮细胞内透明变性C浆细胞内的免疫球蛋白形成的小体D肾小管上皮细胞凋亡参考答案:C30.关于凋亡,下列哪项是错误的[1.5分]A凋亡的发生与基因调节有关B活体内单个细胞或小团细胞的死亡C细胞质膜破裂,核也碎裂D无急性炎症反应参考答案:C31.按再生能力的强弱比较,下列各组的排列哪个是正确的[1.5分] A结缔组织>神经组织>肝细胞B软骨>肌腱>肾小球C骨>平滑肌>神经细胞D鳞状上皮>横纹肌>周围神经参考答案:C32.混合血栓可见于[1.5分]A静脉内柱状血栓的尾部B心室内附壁血栓C急性风湿性心内膜炎的瓣膜闭锁缘D动脉血栓的头部参考答案:B33.溶血性链球菌感染最常引起[1.5分]A假膜性炎B蜂窝组织炎C出血性炎D坏疽参考答案:B34.下列关于非典型增生的描述,错误的是[1.5分] A属癌前病变B增生的细胞大小形态不一、核深染、核分裂增多C轻度和中度非典型增生是不可逆转的D重度非典型增生需积极治疗参考答案:C35.类风湿关节炎的滑膜病变特点是[1.5分]A浆液性炎B肉芽肿性炎C化脓性炎D慢性增生性炎参考答案:D36.早期动脉粥样硬化病变,最早进入动脉内膜的细胞是[1.5分] A淋巴细胞B脂肪细胞C嗜中性粒细胞D巨噬细胞参考答案:D37.下述哪项描述不符合大叶性肺炎[1.5分]A多由肺炎球菌引起B属浆液性炎C肺泡炎症为主D可继发肺肉质变参考答案:B38.霍奇金淋巴瘤最重要的具有诊断意义的病变是[1.5分] A小核裂细胞B大核裂细胞CR-S细胞D霍奇金细胞参考答案:C39.流行性脑脊髓膜炎的病理变化有[1.5分]A筛状软化灶B血管周围淋巴细胞套袖状浸润C蛛网膜下腔大量炎细胞渗出D脑底部病变最显著参考答案:C40.血吸虫卵引起的急性虫卵结节内浸润的细胞为[1.5分] A嗜酸性粒细胞B肥大细胞C淋巴细胞D巨噬细胞参考答案:A41.胸部触诊检查时,语音震颤增强最常见于[2分]A大叶性肺炎B支气管肺炎C慢性支气管炎D胸腔积液参考答案:A42.下列仅见血清结合胆红素增高而非结合胆红素正常的是[2分] AGilbert综合征BRotor综合征CDubin-Johnson综合征DCrigler-Najjar综合征参考答案:C43.临床听诊可有心律不齐的是[2分]A完全性右束支传导阻滞B一度房室传导阻滞C二度房室传导阻滞D三度房室传导阻滞参考答案:C44.男性,38岁。
考研西医综合外科学试题及答案解析一、A型题57. 下列关于术前准备的叙述中,错误的是( )A. 高血压患者应继续服用降压药物,避免戒断综合征B. 确有凝血障碍者,择期手术前应做相应治疗C. 肾功能损害者,在有效的透析疗法治疗后,可耐受手术D. 糖尿病病人须在术前把血糖控制在正常水平【参考答案】D【参考解析】糖尿病病人手术时应维持血糖轻度升高状态(5.6~11.2mmol/L),以避免手术过程中血糖消耗过多导致低血糖。
58. 下列不需要使用全胃肠外营养的情况是( )A. 短肠综合征B. 溃疡性结肠炎长期腹泻C. 重症急性胰腺炎D. 胆囊造瘘术后【参考答案】D【参考解析】短肠综合征是大段小肠切除后,残存的有功能的肠管不能维持机体营养需要的吸收不良综合征,由于是吸收功能本身的缺乏,故只有用肠外营养维持病人营养(A对)。
溃疡性结肠炎长期腹泻者,食物进入肠腔可加重病情,需使用全胃肠外营养(B 对)。
重症胰腺炎病人由于消化酶缺乏,无法有效吸收营养;此外,若是向肠道内输送营养液,也会刺激胰腺分泌,加重胰腺的负担,故应采用全胃肠外营养(C对)。
胆囊造瘘术目的在于引流胆汁、降低胆压,消除胆道炎症,而不影响病人进食(D错)。
59. 麻醉平面达脐部时,相对应的脊神经节段是( )A. T6B. T8C. T10D. T12【参考答案】C【参考解析】不同部位脊神经支配分别为:胸骨柄上缘为T2,两侧乳头连线为T4,剑突下为T6,季肋部肋缘为T8,平脐线为T10,耻骨联合上2~3cm为T12,大腿前面为L1~3,小腿前面和足背为L4~5,大腿和小腿后面以及肛门会阴区为S1~5。
故麻醉平面达脐部时,对应的脊神经节段是T10 。
60. 女性,32岁,间断吞咽困难伴呕吐十年。
上消化道造影提示食管明显扩张,蠕动减弱。
食管末端呈“鸟嘴样”狭窄,狭窄部黏膜尚光滑。
宜采取的手术方式是( )A. 食管大部切除,胃代食管术B. 食管下段、贲门部肌层切开C. 食管下段,近段胃切除术D. 腹腔镜胃底折叠术【参考答案】B【参考解析】根据患者典型临床表现及造影特征,患者诊断应为贲门失弛缓症。
海南省2015年西医综合之外科学考试题一、单项选择题(共25题,每题2分,每题的备选项中,只有1个事最符合题意)1、系统性红斑狼疮引起组织病理损害最重要的因素是A.CD8+细胞B.狼疮细胞C.自身抗体D.苏木素小体2、酶Km值的大小所代表的含义是:A.酶对底物的亲和力B.最适的酶浓度C.酶促反映的速度D.酶抑制剂的类型3、心电图示心率180次/分,QRS波群时间0.10秒,R-R间期绝对匀齐。
最可能的诊断是__A.房室交界性逸搏心律B.阵发性室上性心动过速C.阵发性室性心动过速D.窦性心动过速E.心房颤动4、急性呼吸窘迫综合征(ARDS)最早期的临床表现是__A.呼吸加快有窘迫感B.明显的呼吸困难C.病人发绀D.呼吸道分泌物增多E.肺部听诊有啰音5、脑复苏时采取低温措施的主要目的是A.防止病人烦躁B.降低脑细胞需氧量C.降低肌张力D.维持血液渗透压的正常E.减轻心率失常6、脾脏测量甲丙线是指__A.左锁骨中线与左肋缘交点至脾最远点的距离B.左锁骨中线与左肋缘交点至脾下缘的距离C.脾右缘至前正中线的距离D.脾下缘至脐的距离E.脾右缘至脐的距离7、酪氨酸在体内不能转变为A.苯丙氨酸B.儿茶酚胺C.尿黑酸D.延胡索酸8、实验室研究中有诸多因素会影响条件反射的形成,试分析下列条件中保证实验成功最关键的条件是A.无关刺激B.完整大脑皮层C.非条件刺激D.无关刺激和条件刺激多次恰当的结合9、有鼻旁窦的骨是A.顶骨B.鼻骨C.上颌骨D.枕骨E.腭骨10、心肌细胞分为快反应细胞和慢反应细胞的主要根据是A.静息电位数值B.动作电位时程长短C.0期去极化速度D.动作电位复极化速度11、治疗变异型心绞痛宜选__A.硝苯地平B.阿替洛尔C.硝酸异山梨酯D.双嘧达奠E.阿司匹林12、用左旋多巴治疗震颤麻痹无明显疗效的症状是A.静止性震颤B.随意运动减少C.面部表情呆板D.动作缓慢13、下列哪项不属于原始骨痂形成期范围A.内骨痂B.外骨痂C.环状骨痂D.应力轴线以外的骨痂逐渐被清除14、黄疸早期或轻微时出现于A.颜面皮肤B.巩膜及软腭黏膜C.颈部皮肤D.胸部皮肤E.手掌15、支气管肺炎的炎症属于A.化脓性炎B.纤维素炎C.浆液性炎D.出血性炎16、下列哪种成分最适合需要多次输血而有发热的贫血患者A.浓缩红细胞B.洗涤红细胞C.冷冻红细胞D.少浆血17、急性弥漫性腹膜炎的感染途径中,哪项是错误的?A.腹腔器官穿孔B.手术污染或吻合口漏C.腹内脏器炎症扩散D.以上均不正确18、下列对氨基酸脱氨基后生成的a一酮酸代谢去路的叙述,不正确的是A.氧化供能B.再合成氨基酸C.某些能转变成脂类D.参与嘌呤、嘧啶合成19、下列关于1,25-(OH)2D3的叙述,哪项是错误的?A.调节钙磷代谢,使血钙升高B.可看成是一种激素C.是由维生素D3经肝直接转化而成D.是维生素D3的活性形式20、不属于异位ACTH综合征临床特点的是A.不依赖ACTH B.尿17-羟、17-酮增高C.常伴低钾性碱中毒D.无垂体瘤表现21、对于炎性增生的描述,下列哪个是不正确的A.炎性增生是一种适应机体需要的反应性增生B.炎性增生的组织分化成熟,在形态、代谢和功能上无异常C.增生过程中致炎因子不持续存在D.可有核分裂像22、神经细胞兴奋时,首先产生扩布性动作电位的部位是A.树突B.胞体C.轴突D.始段E.轴突末梢23、下列哪种物质形成的渗透压对引起血管升压素释放无作用?A.Na+ B.葡萄糖C.甘露糖D.蔗糖24、下列关于正常心电图的叙述,错误的是__A.P波反映两个心房的除极和复极过程B.QRS波反映两个心室的除极过程C.P-Q间期反映兴奋从心房传到心室的时间D.在S-T段期间,心室各部分间不存在电位差E.T波反映两个心室复极化过程中的电位变化25、高渗性脱水与低渗性脱水临床表现的主要鉴别点是A.手足麻木B.口渴明显C.视力模糊D.恶心、呕吐E.脉压减小二、多项选择题(共25题,每题2分,每题的备选项中,有2个或2个以上符合题意,至少有1个错项。
西医综合(普通外科)历年真题试卷汇编8(题后含答案及解析) 题型有:1. A1/A2型题 2. B1型题 3. A3/A4型题1.以下哪一项是直肠排便功能最重要的环节( )(1994年)A.直肠下段发生排便神经反射B.结肠的蠕动,粪便下行C.直肠能分泌黏液D.外括约肌的自主松弛E.腹压的增加正确答案:A解析:直肠肛管的主要生理功能是排便。
直肠能分泌黏液以助粪便排出。
正常情况下直肠空虚,由于结肠蠕动粪便下行入直肠,直肠壶腹部膨胀发生排便反射,引起便意和内括约肌反射性松弛,同时机体自主松弛外括约肌并增加腹压,使粪便排出体外。
所以直肠下段发生排便神经反射是排便功能最重要的环节。
知识模块:普通外科2.左侧结肠癌合并急性肠梗阻时,最合理的手术方法应是( )(1992年)A.局部肠段切除术B.回肠直肠吻合术C.癌近端肠管捷径术D.先行横结肠造口术,以后二期再行根治性左半结肠切除术E.即刻行左半结肠根治性切除术正确答案:D解析:结肠癌并发急性肠梗阻时,为闭袢性肠梗阻,易发生绞窄,应当在进行胃肠减压、纠正水和电解质紊乱以及酸碱失衡等适当准备后,早期施行手术。
当癌肿在左侧结肠时,应首先在梗阻部位的近侧作横结肠造口术,解除梗阻,使肠壁的充血、水肿、扩张等好转后,在肠道充分准备的条件下,二期再行左半结肠根治性切除术。
其他任何一期行肠切除吻合或根治性手术的方案均不恰当,易发生残余感染、吻合口瘘等合并症,或者不够:符合肿瘤治疗的原则。
知识模块:普通外科3.大肠癌的好发部位是( )(2012年)A.横结肠B.升结肠及结肠肝曲C.降结肠及乙状结肠D.直肠及乙状结肠正确答案:D解析:大肠癌的好发部位以直肠为最多,其次为乙状结肠,两者占全部比例的2/3。
我国直肠癌比结肠癌发生率高,约为1.5:1。
知识模块:普通外科4.男性,45岁。
横结肠癌约4×4cm大小,已累及浆膜层,CT检查左肝外叶亦有3cm大小转移灶,胰腺正常。
西医综合(普通外科)模拟试卷86(题后含答案及解析) 题型有:1. A1型题 2. B1型题 3. X型题1.动脉硬化性闭塞症的早期症状是A.间歇性跛行B.皮肤萎缩C.静息痛D.毛发脱落正确答案:A 涉及知识点:普通外科2.动脉栓塞最早出现的症状是A.疼痛B.皮肤改变C.感觉障碍D.动脉搏动消失正确答案:A 涉及知识点:普通外科3.动脉栓塞非手术疗法中,使用的交感神经阻滞剂有A.妥拉苏林B.罂粟碱C.苯苄胺D.PGE1正确答案:C 涉及知识点:普通外科4.Branham征用于诊断A.动脉栓塞B.动脉瘤C.动脉硬化性闭塞症D.损伤性动静脉瘘正确答案:D 涉及知识点:普通外科5.Raynaud syndrome的临床表现中,下列哪项是不恰当的A.桡动脉或足部动脉搏动减弱B.上肢比下肢多见C.很少剧痛D.几乎都是双侧性正确答案:A 涉及知识点:普通外科6.有关小腿部踝交通静脉的描述,哪项是正确的A.内踝有两支,外踝有一支B.内踝有三支,外踝有一支C.内踝有两支,外踝有两支D.内踝有三支,外踝有两支正确答案:B 涉及知识点:普通外科7.Trendelenburg试验是测定A.大隐静脉瓣膜功能B.深静脉是否通畅C.深静脉瓣膜D.交通静脉瓣膜功能正确答案:A 涉及知识点:普通外科8.原发性深静脉瓣膜功能不全的最可靠方法是A.Perthes试验B.Trendelenburg试验C.Pratt试验D.静脉造影正确答案:D 涉及知识点:普通外科9.溶栓疗法治疗下肢深静脉血栓形成的首选药物是A.潘生丁B.阿司匹林C.尿激酶D.链激酶正确答案:C 涉及知识点:普通外科10.处理下肢静脉曲张的根本方法是A.硬化剂注射B.非手术疗法C.压迫疗法D.手术疗法正确答案:D 涉及知识点:普通外科11.损伤性动静脉瘘的诊断中,既能明确诊断又能了解瘘口的部位和大小的检查方法是A.静脉压测定B.指压瘘口测定C.静脉血氧含量测定D.动脉造影正确答案:D 涉及知识点:普通外科12.下肢静脉回流障碍性疾病是A.原发性下肢深静脉瓣膜功能不全B.单纯性下肢静脉曲张C.下肢深静脉血栓形成D.深静脉血栓后遗症正确答案:C 涉及知识点:普通外科13.Perthes试验是检查A.静脉壁软弱程度B.大隐静脉瓣膜功能C.交通静脉功能D.深静脉瓣膜功能正确答案:D 涉及知识点:普通外科14.诊断动脉栓塞最准确的方法是A.多普勒超声B.动脉造影C.皮温测定D.X线摄片正确答案:B 涉及知识点:普通外科15.下肢深静脉血栓形成最主要而常见的后遗症是A.下腔静脉阻塞综合征B.肺栓塞C.脑栓塞D.深静脉功能不全正确答案:D 涉及知识点:普通外科A.小肠B.盲肠C.大网膜D.降结肠16.难复疝最常见的疝内容物是A.B.C.D.正确答案:C 涉及知识点:普通外科17.腹外疝最常见的疝内容物是A.B.C.D.正确答案:A 涉及知识点:普通外科18.滑动疝的内容物可为A.B.C.D.正确答案:B 涉及知识点:普通外科A.保守治疗B.单纯疝囊高位结扎术C.无张力疝修补术D.疝囊高位结扎+疝修补术19.小儿腹股沟斜疝的治疗采用A.C.D.正确答案:B 涉及知识点:普通外科20.半岁以内婴幼儿腹股沟斜疝的治疗采用A.B.C.D.正确答案:A 涉及知识点:普通外科21.绞窄性腹股沟斜疝行坏死肠管切除后的治疗方法是A.B.C.D.正确答案:B 涉及知识点:普通外科22.成人腹股沟直疝的传统手术方法是A.B.C.D.正确答案:D 涉及知识点:普通外科23.合并糖尿病的腹股沟斜疝应慎用A.C.D.正确答案:C 涉及知识点:普通外科24.门静脉高压症临床特点是A.腹水B.脾肿大、脾功能亢进C.呕血(或黑便)D.营养不良正确答案:A,B,C 涉及知识点:普通外科25.门静脉高压症的分流术式有A.门腔静脉分流术B.脾肾分流术C.脾腔静脉分流术D.肠系膜上、下腔静脉分流术正确答案:A,B,C,D 涉及知识点:普通外科26.Tipss的适应证是A.断流术治疗失败B.肝功能较差C.分流术治疗失败D.急性大出血正确答案:A,B,C 涉及知识点:普通外科27.Budd-Chiari综合征的原因有A.肿瘤压迫下腔静脉B.下腔静脉先天发育异常C.肝静脉血栓性病变D.癌肿侵犯肝静脉正确答案:A,B,C,D 涉及知识点:普通外科28.门静脉系统的特点是A.无静脉瓣B.位于两个毛细血管网之间C.由肠系膜上、下静脉汇合而成D.正常压力小于1.16kPa正确答案:A,B 涉及知识点:普通外科29.门静脉高压症时,腹水形成的原因是A.肝淋巴回流不畅B.门静脉系毛细血管床滤过压增加C.肝功能减退D.醛固酮增多正确答案:A,B,C,D 涉及知识点:普通外科30.门静脉高压症形成脾肿大和脾功能亢进的原因是A.脾内纤维组织增生B.脾窦长期充血C.脾动脉供血增多D.脾髓细胞再生正确答案:A,B,D 涉及知识点:普通外科31.门静脉高压症的主要临床表现为A.肝肿大B.呕血或黑便C.脾功能亢进D.腹水正确答案:B,C,D 涉及知识点:普通外科32.门脉高压的肝功能损害常反映在A.球蛋白增高B.血浆白蛋白降低C.血清转氨酶增高D.胆红素增高正确答案:A,B 涉及知识点:普通外科33.门静脉高压症时,脾功能亢进表现为9</sup>~80-10<sup>9</sup>/L以下” value1=“A”>A.血小板计数降至70×109~80-109/L以下9</sup>/L” value1=“B”>B.白细胞计数小于3×109/LC.贫血D.白蛋白降低正确答案:A,B,C 涉及知识点:普通外科。
西医综合(外科学)-试卷8(总分:76.00,做题时间:90分钟)一、简答题(总题数:12,分数:24.00)1.什么是原发性脑损伤和继发性脑损伤?(分数:2.00)__________________________________________________________________________________________ 正确答案:(正确答案:原发性脑损伤:①指头颅受暴力打击直接造成的脑损伤;②一般见于着力部位和(或)对冲部位;③伤后立即出现脑损伤症状和体征,如昏迷、偏瘫、失语等,其表现依照损伤的部位、程度不同而异,包括脑震荡、脑挫裂伤。
继发性脑损伤:①指头颅受暴力伤后一定时间以后,损伤的脑组织、血管因继发病变如出血、血肿、脑水肿等,使颅内压增高,引起脑疝再压迫损伤脑组织,出现脑损伤症状体征;②继发性脑损伤主要指继发性脑干损伤,表现为去大脑强直、双瞳孔相继散大、光反射消失、眼球固定,病理性呼吸等濒危状态。
)解析:2.男,7岁,因打架摔倒头部外伤伴意识障碍5小时入院。
因患儿于6小时前与同学打架,摔倒地上,右颞着地,当即昏迷5分钟后清醒,能自己回到家中,但觉头痛逐渐加重伴呕吐,1小时后家人发现不省人事,到当地医院诊治,发现神志不清,血压16/10kPa,脉搏60~70次/分,右侧瞳孔>左侧瞳孑L,对光反应消失,用甘露醇快速静脉滴注后送医院急诊人院。
既往史无特殊。
检查BP17/llkPa,P58次/分,R18次/分。
浅昏迷,躁动,有呻吟。
右颞部颈肌处肿胀,该处头皮少许擦伤,未扪到凹陷骨折,刺痛无睁眼。
双侧眼球向右侧凝视,右侧瞳孔5mm,呈椭圆形,对光反应消失;左侧瞳孔2.5mm,圆形,对光反射存在。
耳、鼻、口腔未见流血,左侧鼻唇沟变浅,胸腹未见异常。
左侧上下肢张力升高,右侧上下肢张力正常,压眶上神经及针刺左上下肢无活动反应,右侧上下肢可自主活动,针刺有逃避反应,浅反应消失,左上下腱反射亢进,左下肢锥体束征阳性。
头颅照片右颞骨线性骨折,长达5cm。
做出诊断,写出诊断依据,制定治疗措施。
(分数:2.00)__________________________________________________________________________________________ 正确答案:(正确答案:诊断为急性闭合性重型颅脑损伤(GCS7分):①急性右颞硬膜外血肿伴小脑幕切迹疝形成;②右颞骨线性骨折。
诊断依据:①右颞头部直接加速外伤史;②中间清醒期;③脑疝综合征如意识障碍,剧烈头痛、呕吐、同侧瞳孔散大、光反应消失,对侧肢体偏瘫,锥体束征阳性,双侧眼球向患侧凝视;④生命体征呈颅内压增高的改变(血压升高、脉搏有力、呼吸变慢);⑤右颞骨线性骨折。
损伤机制考虑为右颞骨脑膜中动脉损伤后出血积聚在硬膜外导致以上的临床表现。
治疗措施:在强力脱水及激素等快速降颅压措施的应用的同时尽早手术,主要清除血肿,彻底止血,解除急性脑受压。
显著则行双侧去骨瓣减压术。
术后情况一度好转又再恶化出现脑疝者应去骨瓣。
)解析:3.小脑幕切迹疝的临床表现。
(分数:2.00)__________________________________________________________________________________________ 正确答案:(正确答案:小脑幕切迹疝多见于小脑幕以上病变,为部分颞叶和(或)脑中线结构经小脑幕切迹向下疝出。
根据疝出的脑组织和被填塞的脑池不同可分为外侧型有中央型两种。
当颞叶受挤下移时,最初为海马钩经小脑幕切迹下疝(填塞病变侧脚间池、海马钩疝)或海马回经小脑幕切迹下疝(填塞病变侧环池及大脑静脉池、海马回疝),病变继续发展时,病变侧海马钩、海马回经小脑幕切迹下疝出,即为颞叶全疝,三种颞叶呈组织疝小脑幕切迹疝的外侧型。
若第三脑室、丘脑下部等重要中线结构下移,使中脑上部疝至小及幕切迹以下,即为中央型。
小脑幕切迹疝除出现颅内压增高的症状外,还有以下临床表现:(1)意识障碍。
由清醒逐渐进入嗜睡,甚至昏迷,或由浅昏迷突然发展为中度或重度昏迷。
系脑干受压,脑血流量减少,网状结构上行性激活系统机能受损所致。
(2)瞳孔变化。
早期病灶侧瞳孔可短暂缩小,随后患侧瞳孔逐渐散大,对光反射迟钝或消失。
当脑疝终末期时,瞳孔明显散大,对光反应消失,眼球固定不动(动眼神经损害)。
(3)瘫痪。
病灶对侧肢体出现瘫痪,系大脑脚锥体束受损伤所致。
晚期也可呈去大脑强直,系中脑严重受压、缺血、损害网状结构下行性抑制系统所致。
(4)生命体征改变。
初期呼吸深而慢,继之出现潮式呼吸,过度换气或双吸气;晚期呼吸不规律,浅快而弱直至呼吸停止。
脉搏先慢而后快,血压先升而后降,系延髓中枢衰竭的表现。
)解析:4.试述脑损伤的类型。
(分数:2.00)__________________________________________________________________________________________ 正确答案:(正确答案:(1)闭合性脑损伤的分类:①病理分类:分原发性和继发性脑损伤两类。
原发性脑损伤是指伤后发生的病理性损害,包括脑震荡、脑挫裂伤。
继发性脑损伤是指在原发性脑损伤的基础上逐渐起来的病理改变,主要是颅内血肿和脑肿胀、脑水肿。
②临床分类:应用格拉斯哥昏迷分级(GCS),GCS 是对伤者的睁眼、言语和运动三方面的反应进行记分,最为15分,最低分为3分。
分数越低表明意识障碍程度越重,8分以下为昏迷。
据此,再加上意识障碍的时间因素将病例分为:①轻型:GCS,13~15分,伤后意识障碍在20分钟以内;②中型:GCS9~12分,伤后意识障碍在20分钟至6小时;③重型:GCS3~8分,伤后昏迷或再昏迷在6小时以上。
(2)开放性颅脑损伤的分类①非穿透伤;②穿透性伤A非贯通伤B 贯通伤C切线伤:特殊类型伤。
(3)其他类型的颅脑损伤:①静脉窦损伤:以上矢状窦损伤最多,横窦、窦汇次之,可分部分撕裂和完全断裂两种;②颅面伤:其主要并发症是脑脊液漏和颅内感染;③脑室伤:常有大量脑脊液从创口渗出,脑室内有出血,深昏迷,持续高热,颈强直,伤情多较重。
)解析:5.试述原发与继发性脑损伤的区别。
(分数:2.00)__________________________________________________________________________________________ 正确答案:(正确答案:闭合性脑损伤分为原发性脑损伤和继发性脑损伤。
(1)原发性脑损伤:1)脑震荡:①意识障碍伤后立即出现,表现为神志不清或完全昏迷。
一般不超过半小时;②逆行性遗忘;③伤后短时间内表现面色苍白、出汗、血压下降、心动徐缓、呼吸浅慢、肌张力降低、各种生理反射迟钝或消失;④神经系统检查一般无阳性体征,脑脊液压力正常或偏低,其成分化验正常。
2)脑挫裂伤:脑挫裂伤多发生在脑表面皮质,也可发生在脑深部。
位于表面者呈点片状出血。
如脑皮质和软脑膜仍保持完整即为脑挫伤,如脑实质破损、断裂,软脑膜亦撕裂即为脑裂伤。
严重时均合并脑部结构损伤,临床表现:①意识障碍多较严重,持续时间常较长;②颅内压增高症状;③相应的神经系统体征。
实验室检查发现,脑脊液:压力增高,有不等数量的红细胞。
乳酸、蛋白和乙酰胆碱。
(2)继发性脑损伤1)颅内血肿:幕上血肿20~30ml,幕下血肿10ml,即可引起脑受压和颅内压增高症状,甚至发生脑疝。
2)硬脑膜外血肿:以急性型最多见,约占85%,多发生在头部直接损伤部位,血液聚积于硬膜外间隙所致。
临床表现:①有轻型急性颅脑损伤病史。
②受伤时曾有短暂意识障碍,意识好转后,因颅内出血使颅内压迅速上升,出现急性颅内压增高症状,头痛进行性加重,烦躁不安,频繁呕吐等。
此时受伤对侧出现锥体束征,轻偏瘫等局灶症状。
同时又逐渐转入昏迷。
两次昏迷之间的时间称为“中间清醒期”或“意识好转期”,其短者为2~3小时或更短,大多为6~12小时或稍长,24小时或更长者则少见。
中间清醒期短,表明血肿形成迅速,反之则缓慢。
原发性脑损伤很轻者,伤后无明显意识障碍,到血肿形成后才陷入昏迷。
③随血肿增大及颅内压增高,逐渐出现脑疝症状,一般表现为意识障碍加重,血肿侧瞳孔先缩小,后散大,光反应也随之减弱而消失,血肿对侧明显的锥体束征及偏瘫。
继之则对侧瞳孔也散大,生命功能随之衰竭,终因呼吸首先停止而死亡。
3)硬脑膜下血肿:血肿发生在硬脑膜下腔,是颅内血肿中最常见的一类。
按症状出现的时间可分三种类型:①急性硬脑膜下血肿:临床表现如血肿因继发于脑挫裂伤,所以血肿发生后首先使原来的神经症状加重,进而出现急性颅内压增高及脑疝征象。
病人伤后意识障碍严重,常无典型的中间清醒期或只表现意识短暂好转,继而迅速恶化,一般表现为持续性昏迷或意识障碍程度进行性加重。
由于病情进展迅速,多很快出现血肿侧瞳孔散大,不久对侧瞳孔亦散大,肌张为增高,呈去脑强直状态。
如血肿并发于颅盖或颅底骨折,由于在其同一损伤机理下,既可能引起硬膜下血肿,也可能引起其他类型血肿。
②亚急性硬脑膜下血肿:临床表现症状与急性相似,惟临床进展相对较慢,常在脑挫裂伤的基础上,逐渐出现颅内压增高症状,出现新的神经体征或原有体征加重,甚至出现脑疝。
③慢性硬脑膜下血肿:这类血肿来自轻微头部损伤,有的外伤史不清楚。
多数病人年龄较大。
当头部受伤后,使引流至上矢状窦的桥静脉被撕裂出血所致,而由脑表面其他小静脉或小动脉破裂出血少见。
一般认为由于出血缓慢,故在伤后较长时间才形成血肿,一般血肿的包膜多在发病后5~7天开始出现,到2~3周基本形成。
为黄褐色或灰色结缔组织包膜,靠蛛网膜一侧较薄,血管很少,与蛛网膜粘连微轻,易于剥开,靠硬脑膜一侧包膜较厚,与硬脑膜紧密粘连。
4)脑内血肿:一般可分:①深部血肿;②浅部血肿,较多见。
临床表现:血肿都位于脑挫裂伤区,故使原有神经症状加重,并可出现颅内压增高及脑疝症状。
临床表现难与其他血肿或局部继发脑水肿相区别。
5)脑室内出血与血肿:出血者远较血肿形成者多见。
出血来源:①脑室邻近的脑内血肿入脑室内;②外伤时脑室瞬间扩张造成室管膜下静脉撕裂出血,如伤者能继续生存,血肿在3周后可吸收。
临床表现:脑室内大量积血必然产生颅内增高症状,高热及深昏迷。
但无局灶症状。
)解析:6.试述脑损伤的分级。
(分数:2.00)__________________________________________________________________________________________ 正确答案:(正确答案:格拉斯哥昏迷分级发展而成的方案用得较多。
GCS系对伤者的睁眼、言语和运动三方面的反应进行记分,最高分为15分,最低分为3分。