蛋鸡科学饮水量的计算法
- 格式:doc
- 大小:44.00 KB
- 文档页数:2
蛋鸡合理投料的准确计算
饲养蛋鸡最大的开支是饲料,约占总费用的70%左右。
因此,节省饲料是提高蛋鸡饲养效益的关键。
但不少蛋鸡饲养者在饲养过程中,不是按蛋鸡对饲料的需要量适时适量合理投喂,而是随意投料,盲目饲喂,结果不是投料不足,影响产蛋,就是多投浪费,造成高投入,低产出,甚至亏本。
为了合理投喂饲料,提高蛋鸡的饲养效益,现特将蛋鸡在各个生长时期合理投料数量的准确计算方法介绍如下,以供参考。
一、10日龄前的雏鸡。
每只鸡日用料克数=日龄+2。
如8日龄的雏鸡,每只鸡日用料克数=8+2=10(克)。
二、11—20日龄的雏鸡。
每只鸡日用料克数=日龄+1。
如14日龄雏鸡,每只鸡日用料是14+1=15(克)。
三、21—50日龄的雏鸡。
每只鸡日用料克数和雏鸡日龄相等。
如25日龄雏鸡,每只鸡日用料量为25(克)。
四、51—150日龄的青年鸡。
每只鸡日用料量为50+(日龄数-50)÷2。
如100日龄的青年鸡,每只鸡日用料量为50+(100-50)÷2=75(克)。
五、150日龄以上的育成鸡。
每只鸡日用料量可稳定在100克以上。
如果按照上述方法投料,一只母鸡到150日龄时累计耗料8.84千克,上述基本符合既能满足蛋鸡的需要,又能实现节约饲料的目的。
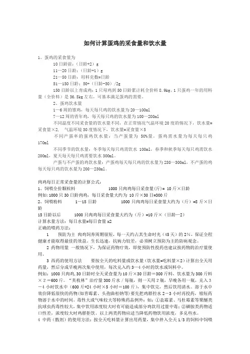
如何计算蛋鸡的采食量和饮水量1、蛋鸡的采食量为10日龄前:(日龄+2)g11—20日龄:(日龄+1)g21—50日龄:用料克数=日龄51—150日龄:50+(日龄-50)/2g150日龄以上育成鸡:1只母鸡到50日龄累计耗全价料8.9kg。
1只蛋鸡一年的用料量(全价料)是36.5kg左右,可基本满足蛋鸡的需要。
2、蛋鸡饮水量1—6周的雏鸡,每天每只鸡的饮水量为20—100ml7—12周的青年鸡,每天每只鸡的饮水量为100—200ml不同温度不同采食量的饮水量不同,在正常情况气温环境20度的情况下,饮水量=采食量×2,气温环境30度情况下,饮水量=采食量×5不同产蛋率的蛋鸡饮水量:当产蛋量为50%量,蛋鸡需水量为每天每只鸡170ml不同季节的饮水量:冬季每天每只鸡需饮水100ml,春季和秋季每天每只鸡需饮水200ml,夏天每天每只鸡需要饮水300ml。
产蛋与不产蛋的鸡饮水量:产蛋鸡每天每只鸡的饮水量为230—300ml,不产蛋的鸡每天每只鸡的饮水量为200—230ml。
肉鸡每日正常采食量的计算公式:1、饲喂全价颗粒料1000只肉鸡每日采食量(斤)= 10斤×日龄例如:1000只30日龄肉鸡,每日采食量大约为 10斤×30日=300斤2、饲喂粉料 1—15日龄 1000只肉鸡每日采食量大约为(斤)=8斤×日龄15日龄以后 1000只肉鸡每日采食量大约为(斤)=10斤×(日龄—2)计算水量方法:每日水量=每日食量x2正确的喂药方法:1 预防为主肉鸡饲养周期很短,每一天约占其生命时光(45天)的2%,保证全程健康才能取得最佳的效益。
生长迅速,抗病力较差,必须树立预防为主的防病观念。
2 药物用量一般情况下,为保证药物疗效,即使预防性投药也建议按药物的治疗量使用。
3 西药的使用方法要按全天的吃料量或饮水量(饮水量=吃料量×2)计算出全天用药量,然后分成早晚两次集中使用,每次兑入约3—4小时的饮水或饲料中。
肉鸡饮水量计算公式在养殖肉鸡的过程中,合理控制鸡只的饮水量是非常重要的。
正确的饮水量能够保证肉鸡的健康和生长发育,提高养殖效益。
下面我们将介绍一种常用的肉鸡饮水量计算公式,帮助养殖户准确测算肉鸡的饮水量。
肉鸡饮水量的计算公式如下:饮水量(毫升/只/天)= 平均体重(克)× 饮水系数我们需要计算饮水系数。
饮水系数是根据肉鸡的生长阶段和环境条件来确定的,不同阶段的肉鸡饮水系数会有所差异。
在育雏期,肉鸡的饮水系数一般为 2.5。
也就是说,肉鸡每克体重需要饮水2.5毫升。
在生长期,肉鸡的饮水系数一般为 2.8。
也就是说,肉鸡每克体重需要饮水2.8毫升。
在育肥期,肉鸡的饮水系数一般为 3.2。
也就是说,肉鸡每克体重需要饮水3.2毫升。
在计算肉鸡的饮水量时,我们需要先测量肉鸡的平均体重。
平均体重指的是将所有肉鸡的体重相加,然后除以肉鸡的数量,得到的平均值。
举个例子来说明如何使用这个公式计算肉鸡的饮水量:假设养殖户共有1000只肉鸡,目前肉鸡处于生长期,平均体重为1500克。
那么根据公式,饮水量(毫升/只/天)= 1500克× 2.8 = 4200毫升。
通过这个计算,我们可以得知养殖户每天需要为这1000只肉鸡提供4200毫升的饮水量。
需要注意的是,肉鸡的饮水量还会受到其他因素的影响,比如饲料的湿度、环境温度、鸡只的健康状况等。
在实际操作中,养殖户还需要根据这些因素进行适当的调整。
及时清洗和更换饮水设备也是保证肉鸡饮水量的重要因素之一。
干净的饮水设备不仅能够保持水质的清洁,还能够吸引肉鸡主动饮水。
总结起来,肉鸡饮水量的计算公式为饮水量(毫升/只/天)= 平均体重(克)× 饮水系数。
根据不同阶段的肉鸡,饮水系数会有所差异。
合理控制肉鸡的饮水量能够保证肉鸡的健康和生长发育,提高养殖效益。
同时,饮水设备的清洁和更换也是保证肉鸡饮水量的重要因素之一。
希望这个公式能够帮助养殖户准确测算肉鸡的饮水量,提高养殖效益。
水质—你重视了吗?水是最关键的,也是最容易被忽视的营养物质。
当前,由于蛋鸡的高产蛋率,现在蛋鸡对水的需要量也比10-20年前多。
一只鸡在断料的情况下可以存活几周,但是在断水的情况下只能存活几天。
水是机体发挥功能的必需物质,例如把饲料转运到消化道以及把维生素、矿物质和氨基酸等转运到身体各个部位,都离不开水;体内许多化学反应、体温调控、关节和器官的润滑剂和废物排泄均需要水的参与。
大多数养殖户更关心水量的供应,但对水质的重视程度较低,然而,由于水质的多变性和易受污染,水质在鸡群生产性能中起着重要作用。
水质潜在地影响营养物质的消化和吸收,同时也影响鸡群健康。
饮水量大约是采食量的两倍,但随着环境温度和生产性能的不同而不同。
对水质的评价指标包括:味道、颜色、气味、酸碱度、硬度、混浊度和细菌数量等。
这些因素均会影响鸡群健康和产蛋性能。
水质会随着地理区域、周围环境和季节而变化。
气味、颜色和混浊度很容易看出来,但是硬度、酸碱度和细菌数量则需要检测。
水中可溶性矿物质对设备会有损害,而且还会降低鸡群产蛋率。
压力调控器和水线成为矿物质沉积的地方,限制了水流速度。
湿帘也会有矿物质沉积,减少进风量,降低通风系统的降温能力,这将对鸡群造成威胁。
如果饮水中硫含量高时,鸡蛋会有恶臭味。
一般地,鸡群饮用PH为6.2-6.8(偏酸性)的水最佳。
水的PH 如果很高,会降低饲料转化率、减少饮水量和饲料采食量,而且可能伴随着腹泻和消化不良。
酸化能够降低饮水PH值、改善水质,提高鸡群生产性能。
目前,许多养殖户意识到这一点,在饮水中添加5%苹果醋,从而达到降低PH值的效果。
醋是一种弱酸性物质,在操作上危险系数很小。
弱酸能够轻微的降低PH值,一般情况下已经足够了,但是如果饮水的碱性很大的话,则需要考虑更强的酸。
饮水酸化的好处有:1.降低胃肠道PH值,减少致病生物体的生长;2.提高氯离子的可利用性;3.防止水垢在饮水系统中积聚。
关于畜禽采食量的计算方法(公式)一、蛋鸡采食量计算方法:单位(克)10日龄前:日龄数+2g\只11-20日龄:日龄数+1g\只21-50日龄:等于日龄数(21—50g\只)51-150日龄:50+(日龄数-50)÷2;150日龄以后每天按125克计算。
150日龄前总共采食8.8公斤,550日龄内总共需要36.5公斤的饲料。
二、速生肉鸡的采食量计算如下:单位(克)。
1-10日龄:1日龄是6克,以后每天依次增加4克。
11-20日龄:(日龄数-2)×5;21-30日龄:(日龄数-1)×5。
30-40日龄:日龄数×5。
40日龄后每天按200克\只计算。
上述是肉鸡每只鸡每天的采食量。
一般情况下,用全价料饲喂,每只鸡到出栏共吃料4.5千克,均重可达到2.5千克。
三、肉杂鸡(K9、817、青脚麻鸡、快三黄鸡)的采食量计算方法:单位(克)。
采食量为速生肉鸡的1\2四、肉鸭采食量计算方法:单位(克)。
1-9日龄:1日龄是8克,以后每天依次增加6克。
10-20日龄:(日龄数+2)×6;21-30日龄:(日龄数+1)×6。
30-40日龄:日龄数×6。
五、小型蛋鸭、慢三黄鸡、土杂鸡采食量计算方法:单位(克)。
参考蛋鸡日采食量计算公式六、鹅采食量计算方法:单位(克)。
参考肉鸭采食量计算方法,但需注意鹅采食草料对采食精料量的变化五、猪采食量计算方法:单位(克)。
前期(100斤内)体重的5%中期(100-200斤内)体重的3%-4%后期(200斤以上)体重的2%-3%体重越大比例越小。
六、禽类群体全天饮水量公式(斤):全天采食量*2-2.5(系数)倍注意:1、饮水量是根据气温的不同所乘以的系数是不一样,但是计算药量的时候可以按照乘以系数2来计算群体全天所需的药量。
2、由于各地的饲料品质不一样,采食量也不一样.此只供参考!3、畜禽的采食量与季节、饲养环境、饲养品种等其他原因也有一定的关系,不能死记公式,要联系实际,采取可行的方法进行饲养。
家禽养殖采食量饮水量和养殖密度指标饲养密度蛋鸡:1–2周龄笼养每平方米60只以下。
平养30只以下,3–4周笼养每平方40只左右。
平养25只左右,5–6周每平方笼养20–30只。
平养20只以下。
大肉食:一般夏天上层7-8个,中8-9 ,下9 。
冬天上层9个,下面两层各10个。
肉鸭开放式棚舍网养:每平方米养殖数量,1周龄30-40只,2周龄15-25只,三周龄10-15,之后6-8只地养:每平方米养殖数量,1周龄20-30只,2周龄10-15只,三周龄10,之后5-6只封闭式棚舍网养:每平方米养殖数量,1周龄30-40只,2周龄25-20只,三周龄20-15,之后10-11只饮水给药出现堵水线问题时解决方案充分溶解药物,在小桶中搅拌至少3分钟。
饮药水前关闭控水阀门,夏天停水1小时,冬天停水2-3小时,以加快鸡群饮水速度。
最好先给料再给水,即使全天给料也要翻一遍料。
控制在2-3小时内饮完药液。
i养殖小程序养殖关注指标指标描述:日采食量:即大群每天的采食量,并与正常采食量对比,采食量偏低说明大群存在疾病隐患,应及时预防用药。
正常采食量算法(1)817采食量,从第一天开始每天增加2.5克。
即1000羽817肉杂鸡,第35日龄的采食量为:2.5g×35d×1000只÷500克=175(斤)【简化为:日龄×只数÷200=?斤】。
(2)大肉食采食量为817肉杂鸡的2倍,【简化为:日龄×只数÷100=?斤】。
(3)蛋鸡的采食量:50天之前日龄数为每天采食克数;50~120天,(日龄+50)÷2;121日龄之后每天的采食量维持在100~125g之间。
即1000羽蛋鸡第35日龄的采食量为:35 d×1000只÷500克=70(斤)(4)肉鸭采食量:日龄×数量×0.016=日采食量(斤)日死淘数:即大群每天死亡数量。
计算鸡的采食量饮水量以及用药量肉鸡:日龄某一天的全天采食量(单位:克)1-20日龄羽数×日龄数×220-50日龄羽数×(日龄数*1.2)×2蛋鸡的日龄与耗料单位:克/只/天(表二)日龄耗料量(单位:克)1-20日龄日龄+220-50日龄日龄+150日龄以上 (日龄,50)?2+50产蛋高峰期后 125-130克左右此外,在不同的室温下,饮水量与采食量有一定的比例关系,根据每日的采食量,就可推算出饮水量。
表三:室温(?) 4 10 16 21 27 38 饮水量/采食量 1.7 1.7 1.8 2.0 2.8 4.5从以上表可以看出,混饲与混水给药时,由于饮水量约为采食量的2倍,因此加入饲料中药物浓度为饮水浓度的2倍。
群体给药法(1)、饮水给药法饮水给药法是将药物溶于水中,让畜禽自由饮用或群体饮用,饮水给药主要看饮水给药的浓度,来根据饮水量计算药液用量,一般情况下,可按24小时的2/3需水量加药(重症按全天需水量加药),任其自由饮用,饮后再添加1/3新鲜饮水。
若使用在水中稳定性差的药物,或因病重治疗的需要,可采用“控水给药法”,对鸡群停止供水1-2小时后,以24小时需水量的1/5加药供饮,为了避免自动饮水器给药药液浓度不均匀,建议重症疾病应手动供水。
(2)、混料给药法主要是按产品说明使用,将药物均匀混入饲料,供畜禽自由采食,通常采用递加稀释法,先将药物加入少量的饲料中混匀,再与多倍量饲料混合,依此类推,直至全部饲料混匀。
一般纯中药的产品拌料较少,用量大,但实际疗效要高,通常是按全天采食量计算用药后集中1/2—1/3日粮给药,分两次喂给;预防按24小时的2/3采食量用药。
蛋鸡饮水管理
和美华
水是生命之源,特别是进入夏季,随着气温的升高保证蛋鸡良好的饮水环境也尤为重要,如何做到?
一、夏季饮水温度的控制:
鸡生理上喜欢喝16~19℃。
水温高饮水量水下降,采食量降低,不仅生产性能受到影响,而且机体因缺水肾脏负担加重,引起痛风等疫病增加死淘率。
饮水充足,即使温度高些,对鸡的影响也不会很大!首先要把储水罐放在鸡舍靠近水帘那边,或搭阴凉不要暴晒,从而保持饮水的清凉;同时炎热的中午要把舍内的水线内的水放空再灌水,或者在水线末端让其保持长流水状态,从而有效降低管道内的水温。
二、蛋鸡饮水量的标准及乳头出水量的标准:
鸡的饮水量可按周龄递增:1周龄-6周龄雏鸡,每天每只鸡需要20ml~100ml;7周龄~12周龄,每天每只鸡100ml~200ml;不产蛋母鸡200ml~230ml;产蛋母鸡230ml,且季节不同差异很大。
饮水量与采食量的比例是:在20℃饮水量为采食量的2倍;在高温35℃环境中,饮水量为采食量的5倍。
饮水量随产蛋率的上升而增加。
乳头出水量标准:育雏、育成鸡是(日龄+20)毫升/分钟;蛋鸡一般(120-160)毫升/分钟(夏季160毫升/分钟)。
饮水量低,采食量不足,生产性能下降,死淘率升高。
三、提高出水量的措施:
1、增加水压,提升减压阀的高度和提高水箱高度(高出饮水平行线15-20厘米);
2、产蛋鸡饮水用药过多,应定期在用药后用高压水枪对水线进行冲洗,保证水线乳头出水量;
3、定期使用专用的水线清洁剂经常清洁水线;
4、如果使用地下水应进行多次过滤,保证良好的水质很关键。
高产蛋鸡的饮水管理高产蛋鸡的饮水管理对于保持鸡只的健康和生产能力至关重要。
合理、科学的饮水管理可以有效提高饮水量、促进饲料的消化吸收,并确保鸡只在高温季节不出现脱水现象。
本文将介绍高产蛋鸡的饮水管理方法,帮助养殖户及时掌握相关知识。
1. 饮水设施的选用和设置为了确保高产蛋鸡的良好饮水,养殖户首先需要选择合适的饮水设施。
常见的饮水设施包括饮水器和饮水槽。
饮水器通常是由杯子和水管组成,可以安装在笼舍内墙壁上,饮水槽则是用于放置水的容器。
根据养殖规模和鸡只数量,养殖户可以选择适当数量的饮水设施,并根据需要进行设置。
2. 饮水设备的清洁和消毒为了确保高产蛋鸡的健康,饮水设备的清洁和消毒至关重要。
养殖户应定期清洗饮水设备,去除其中的杂质和污垢,并使用合适的消毒剂进行消毒。
清洁和消毒的频率取决于养殖环境和鸡只数量,通常建议每周至少清洗一次,并根据需要调整清洁和消毒次数。
3. 饮水设备的维护和更换定期维护和更换饮水设备可以保证其正常运作和鸡只的饮水需求。
养殖户应经常检查饮水设备是否存在漏水、堵塞等问题,并及时进行修理或更换。
同时,建议养殖户每6到12个月更换一次饮水器的水管和杯子,以确保饮水设备的卫生和功能正常。
4. 饮水管理的水质监测水质是影响高产蛋鸡饮水管理的重要因素之一。
养殖户应定期监测饮水的水质,并根据检测结果采取相应的措施。
例如,如果水质存在问题,可以考虑使用水处理设备进行处理,或者使用适当的水质改善剂。
水质监测可以帮助养殖户了解鸡只饮水的安全性和适口性,并及时调整饮水管理方式。
5. 饲料和饮水的配比科学合理的饲料和饮水配比可以提高高产蛋鸡的饮水量和生产性能。
养殖户应根据饲料和饮水的营养需求,合理配置饲料和饮水的比例。
饲料和饮水的配比应根据蛋鸡的生长阶段、体重、环境温度等因素进行调整,并遵循养殖专家的建议。
6. 温度和饮水管理高温天气对高产蛋鸡的生产能力会产生不利影响。
为了防止蛋鸡在高温季节出现脱水现象,养殖户应注意饮水设施的设置和管理。
蛋鸡采食量的影响因素分析蛋鸡的能量需要及饲料的能量浓度对其采食量起决定性作用。
除饲料的能量水平外,饲料营养均衡性、饲料原材料的质量和添加比例、品种、自身体重、产蛋量、饮水量、鸡舍环境、管理水平等也影响蛋鸡采食量。
本文根据规模化蛋鸡养殖场的生产记录资料,对蛋鸡采食量进行统计分析,并结合国内外相关文献资料,对影响蛋鸡采食量的因素进行分析。
1 蛋鸡采食量计算蛋鸡在适宜的环境温度内,每天实际需要的能量可以按照此公式估算:kJ/只·d=W (140-2T)+2E+5△W。
其中W是蛋鸡当时的体重(kg);T为平均环境温度(℃);E为只鸡平均每天的产蛋量(g);△W为平均增重。
蛋鸡的采食量(g)=每天实际需要的能量(MJ/只·d)×1 000/饲料的代谢能(MJ/kg)。
2 影响蛋鸡采食量的主要因素2.1 饲料营养水平2.1.1 饲料能量水平蛋鸡的能量需要及饲料的能量浓度对其采食量起决定性作用。
以产蛋率95%、平均蛋重66 g的鸡群(体重2 kg,温度18 ℃)为例,根据上述公式,假定饲料代谢能为11.09 MJ/kg,理论采食量是125.8 g/只·d。
假如饲料的代谢能是10.46 MJ/kg,理论采食量是133.4 g/只·d。
即每天每只鸡要多采食7.6 g饲料。
说明在相同条件下,每天采食的高能平衡日粮量会低于低能平衡日粮量。
2.1.2 饲料的营养均衡性(能量/氨基酸)蛋鸡饲粮中除能量外还应考虑其它必需营养素与能量的比例关系。
20世纪70年代,饲养学中“自愿采食量”认为:畜禽在自由采食不同能量的饲粮时有自行调节进食量的能力,以获得其对能量的需要,但在营养不平衡的情况下,鸡以能为食的杠杆调节作用会打破。
生产中常见饲料配方中代谢能很高,但蛋鸡采食量没有降低,主要因为粗蛋白水平较低,鸡不得不通过较高的采食去满足最低氨基酸的需要。
从而造成蛋鸡为了摄取最低的粗蛋白需要,而摄入了超标的能量,造成能量过剩,进而出现脂肪肝等代谢性疾病。
兽用饮水给药计算公式在兽医临床实践中,给药是非常重要的一环,而兽用饮水给药则是一种常见的给药方式。
兽用饮水给药的优点在于简便易行、不需要动物的协助,适用于集体性动物的群体给药,但其缺点也是显而易见的,比如给药剂量难以准确控制、动物个体之间的饮水量不同等。
因此,如何准确地计算兽用饮水给药的剂量成为了兽医工作者需要面对的问题之一。
兽用饮水给药的剂量计算需要考虑到动物的体重、给药药物的浓度、给药时间等多个因素,因此需要一个相对复杂的计算公式来进行计算。
下面,我们将介绍一种常用的兽用饮水给药计算公式,希望能对兽医工作者在实际工作中有所帮助。
兽用饮水给药计算公式如下:D = (C × W × V) / (1000 × P)。
其中,D为给药剂量(mL/天),C为药物浓度(mg/mL),W为动物的体重(kg),V为动物的饮水量(mL/天),P为药物的生物利用度(%)。
这个公式的推导过程是比较复杂的,我们在这里不做详细介绍,只是简单地说明一下各个参数的含义和计算方法。
首先是药物浓度(C),这个参数是指药物在给定溶剂中的浓度,通常以mg/mL为单位。
这个参数可以从药物的说明书或者药物瓶上找到,是一个固定的数值。
其次是动物的体重(W),这个参数是指动物的体重,通常以kg为单位。
在实际应用中,我们需要根据动物的体重来确定给药的剂量,因此这个参数是非常重要的。
然后是动物的饮水量(V),这个参数是指动物每天饮水的总量,通常以mL/天为单位。
这个参数需要通过实际观察或者测量来确定,因为不同的动物可能饮水量会有所不同。
最后是药物的生物利用度(P),这个参数是指药物在体内的吸收和利用的比例,通常以百分比的形式表示。
这个参数通常是根据药物的特性和实验数据确定的,是一个固定的数值。
通过以上公式,我们可以计算出给药的剂量(D),从而确定每天需要给动物喝多少含有药物的饮水。
这个计算过程可能会有一定的复杂性,但只要掌握了公式和各个参数的含义,就可以比较容易地进行计算。
如何计算蛋鸡的采食量和饮水量1、蛋鸡的采食量为10日龄前:(日龄+2)g11—20日龄:(日龄+1)g21—50日龄:用料克数=日龄51—150日龄:50+(日龄-50)/2g150日龄以上育成鸡:1只母鸡到50日龄累计耗全价料8.9kg。
1只蛋鸡一年的用料量(全价料)是36.5kg左右,可基本满足蛋鸡的需要。
2、蛋鸡饮水量1—6周的雏鸡,每天每只鸡的饮水量为20—100ml7—12周的青年鸡,每天每只鸡的饮水量为100—200ml不同温度不同采食量的饮水量不同,在正常情况气温环境20度的情况下,饮水量=采食量×2,气温环境30度情况下,饮水量=采食量×5不同产蛋率的蛋鸡饮水量:当产蛋量为50%量,蛋鸡需水量为每天每只鸡170ml不同季节的饮水量:冬季每天每只鸡需饮水100ml,春季和秋季每天每只鸡需饮水200ml,夏天每天每只鸡需要饮水300ml。
产蛋与不产蛋的鸡饮水量:产蛋鸡每天每只鸡的饮水量为230—300ml,不产蛋的鸡每天每只鸡的饮水量为200—230ml。
肉鸡每日正常采食量的计算公式:1、饲喂全价颗粒料1000只肉鸡每日采食量(斤)= 10斤×日龄例如:1000只30日龄肉鸡,每日采食量大约为 10斤×30日=300斤2、饲喂粉料 1—15日龄 1000只肉鸡每日采食量大约为(斤)=8斤×日龄15日龄以后 1000只肉鸡每日采食量大约为(斤)=10斤×(日龄—2)计算水量方法:每日水量=每日食量x2正确的喂药方法:1 预防为主肉鸡饲养周期很短,每一天约占其生命时光(45天)的2%,保证全程健康才能取得最佳的效益。
生长迅速,抗病力较差,必须树立预防为主的防病观念。
2 药物用量一般情况下,为保证药物疗效,即使预防性投药也建议按药物的治疗量使用。
3 西药的使用方法要按全天的吃料量或饮水量(饮水量=吃料量×2)计算出全天用药量,然后分成早晚两次集中使用,每次兑入约3—4小时的饮水或饲料中。
蛋鸡科学饮水量的计算法
鸡的饮水量可按周龄递增:1周龄~6周龄雏鸡,每天每只鸡20毫升~100毫升;7周龄~12周龄的青年鸡,每天每只鸡100毫升~200毫升;不产蛋母鸡200毫升~230毫升;产蛋母鸡230毫升~300毫升。
饮水量与采食量的比例是:在20℃气温中,饮水量为采食量的2倍。
在高温35℃环境中,饮水量为采食量的5倍。
饮水量随产蛋率的上升而增加;产蛋率为50%时,蛋鸡饮水量,每天每只鸡170毫升;以后蛋率增加10%,则鸡的饮水量相应增加12毫升。
鸡饮水量的季节变化是:春季和秋季每天每鸡饮水200毫升;冬季每天每鸡需100毫升;夏季每天每鸡需300毫升。
1 1
2 20
2 120 18 35
3 195 23 45
4 270 28 50
5 355 33 60
6 430 38 70
7 515 43 80
8 600 48 90
9 685 54 100
10 770 58 100
11 1025 68 130
12 1355 80 150
13 1600 89 160
17 1355 150
20 1600 160。
肉鸡:日龄某一天的全天采食量(单位:克)1-20日龄羽数×日龄数×220-50日龄羽数×(日龄数*1.2)×2蛋鸡的日龄与耗料单位:克/只/天(表二)日龄耗料量(单位:克)1-20日龄日龄+220-50日龄日龄+150日龄以上(日龄-50)÷2+50产蛋高峰期后 125-130克左右此外,在不同的室温下,饮水量与采食量有一定的比例关系,根据每日的采食量,就可推算出饮水量。
表三:室温(℃) 4 10 16 21 27 38饮水量/采食量 1.7 1.7 1.8 2.0 2.8 4.5从以上表可以看出,混饲与混水给药时,由于饮水量约为采食量的2倍,因此加入饲料中药物浓度为饮水浓度的2倍。
群体给药法(1)、饮水给药法饮水给药法是将药物溶于水中,让畜禽自由饮用或群体饮用,饮水给药主要看饮水给药的浓度,来根据饮水量计算药液用量,一般情况下,可按24小时的2/3需水量加药(重症按全天需水量加药),任其自由饮用,饮后再添加1/3新鲜饮水。
若使用在水中稳定性差的药物,或因病重治疗的需要,可采用“控水给药法”,对鸡群停止供水1-2小时后,以24小时需水量的1/5加药供饮,为了避免自动饮水器给药药液浓度不均匀,建议重症疾病应手动供水。
(2)、混料给药法主要是按产品说明使用,将药物均匀混入饲料,供畜禽自由采食,通常采用递加稀释法,先将药物加入少量的饲料中混匀,再与多倍量饲料混合,依此类推,直至全部饲料混匀。
一般纯中药的产品拌料较少,用量大,但实际疗效要高,通常是按全天采食量计算用药后集中1/2—1/3日粮给药,分两次喂给;预防按24小时的2/3采食量用药。
蛋鸡饮水
概述:
在养鸡的生产过程中,不知道大家细心观察过没有,每天都要出现这三次饮水高峰。
如果产蛋鸡在这三个时间内喝不上水或喝水不足,可很快影响其产蛋和健康。
冬季天气寒冷,气温低,最好给鸡饮温水,温水鸡爱喝,也能减少体热损失,增强抗寒能力,对鸡的健康和产蛋都有利。
在一般情况下,每只鸡每天需水量:冬季110毫升左右,夏季280毫升左右,春秋季200毫升左右。
当产蛋率升高时,需水量也随之增加。
因这时鸡产蛋旺盛,代谢加强,不仅形成蛋需要水分,而且鸡食量也大,需水也多。
因此,在鸡产蛋高峰期要特别注意供水工作,否则,会直接影响其产蛋和健康。
特别是在每日的早8点、中午12点、下午6点这三个时间内,更不应缺水。
因为鸡的饮水时间大都在光照时间内。
早上8点左右,鸡开始接受光照(日光或灯光);中午12点左右,是鸡产蛋的高峰时间,母鸡产完蛋后,体内消耗较多的水分,感到非常口渴要喝水;下午6点左右,光照时间即将结束,晚上准备开始休息,鸡要喝足水以利晚上体内备用。
鸡的用水定额鸡的用水定额是指每只鸡每天所需的水量,它受到许多因素的影响,包括鸡的品种、年龄、体重、饲料类型和环境温度等。
以下是对鸡的用水定额的详细说明。
一、鸡的品种和年龄不同品种的鸡对水的需求量不同。
例如,肉鸡通常需要比蛋鸡更多的水,因为它们需要更多的能量来维持生长和生产。
此外,随着鸡的年龄增长,它们对水的需求量也会增加。
因此,水的定额需要根据鸡的品种和年龄来确定。
二、鸡的体重鸡的体重也是确定用水定额的一个重要因素。
较重的鸡需要更多的水来维持身体的正常功能。
因此,根据鸡的体重来调整水的供应量是非常重要的。
三、饲料类型和成分饲料类型和成分也会影响鸡的用水需求。
例如,干燥的饲料需要更多的水来软化和稀释,以便鸡能够消化和吸收。
此外,饲料中的水分含量也会影响鸡的用水需求。
因此,在确定用水定额时需要考虑饲料类型和成分。
四、环境温度环境温度也会影响鸡的用水需求。
在高温环境下,鸡需要更多的水来维持身体的正常功能和散热。
而在低温环境下,水的需求量可能会减少。
因此,在确定用水定额时需要考虑环境温度的影响。
五、其他因素除了上述因素外,还有一些其他因素也会影响鸡的用水需求量。
例如,鸡的健康状况、饲养密度、气候条件等都会对水的需求量产生影响。
综上所述,鸡的用水定额是一个综合性的指标,需要考虑多种因素。
为了确保鸡的正常生长和生产,需要根据实际情况来确定每只鸡每天所需的水量,并且定期检查水的供应量和质量是否符合要求。
同时,还需要注意节约用水,减少水的浪费,以保护水资源和环境。
蛋鸡科学饮水量的计算法
鸡的饮水量可按周龄递增:1周龄~6周龄雏鸡,每天每只鸡20毫升~100毫升;7周龄~12周龄的青年鸡,每天每只鸡100毫升~200毫升;不产蛋母鸡200毫升~230毫升;产蛋母鸡230毫升~300毫升。
饮水量与采食量的比例是:在20℃气温中,饮水量为采食量的2倍。
在高温35℃环境中,饮水量为采食量的5倍。
饮水量随产蛋率的上升而增加;产蛋率为50%时,蛋鸡饮水量,每天每只鸡170毫升;以后蛋率增加10%,则鸡的饮水量相应增加12毫升。
鸡饮水量的季节变化是:春季和秋季每天每鸡饮水200毫升;冬季每天每鸡需100毫升;夏季每天每鸡需300毫升。
1 1
2 20
2 120 18 35
3 195 23 45
4 270 28 50
5 355 33 60
6 430 38 70
7 515 43 80
8 600 48 90
9 685 54 100
10 770 58 100
11 1025 68 130
12 1355 80 150
13 1600 89 160
17 1355 150
20 1600 160。