产品设计开发工作计划书范文
- 格式:doc
- 大小:9.72 KB
- 文档页数:4
2024年产品设计开发工作计划书范文一、引言产品设计开发是企业成功的关键之一,可以为企业带来竞争优势和利润增长。
本工作计划书旨在规划并指导2024年产品设计开发工作,以确保高质量和高效率的产品发布和投入市场。
二、评估与总结1. 回顾____年产品设计开发工作,分析产品的市场表现、竞争优势和消费者反馈。
2. 总结____年所面临的挑战和问题,并提出相应的解决方案。
三、目标设定1. 提高产品质量: 通过优化设计流程、提高设计水平和完善设计审查制度等措施,提高产品的质量和可靠性。
2. 缩短产品开发周期: 优化产品开发流程,加强跨部门协作,尽快将产品推向市场,以抢占竞争先机。
3. 提高用户体验: 通过深入了解用户需求和市场趋势,设计符合用户心理和审美的产品,提升用户满意度。
四、工作计划1. 建立市场调研团队: 成立专门的市场调研团队,深入了解用户需求、产品竞争状况和市场趋势,为产品设计和开发提供有针对性的指导。
2. 强化设计团队能力: 提高设计师的专业素质和设计水平,加强团队合作与沟通能力,培养创新思维和设计敏感性。
3. 优化设计流程: 评估和优化产品设计流程,明确责任分工和工作流程,减少重复劳动、避免设计错误和浪费。
4. 加强设计审查: 建立严格的设计审查制度,确保每一次设计都经过严格的审查,从而减少设计缺陷和质量问题。
5. 加强与供应商的合作: 与供应商建立长期稳定的合作关系,共同优化供应链,提高产品的交付时间和质量。
6. 加强与销售团队的合作: 加强与销售团队的沟通和合作,及时了解市场反馈和销售动态,为产品的改进和升级提供依据。
7. 提升团队的创新能力: 鼓励团队成员参加行业相关的培训和学习活动,激发团队的创新思维,增强团队的内外部竞争力。
8. 加强知识管理: 建立和完善产品设计开发的知识管理系统,收集和整理产品设计经验和案例,为团队的持续学习和创新提供支持。
五、风险管理1. 技术风险: 遇到难以解决的技术问题可能会导致产品开发周期延长、质量下降。
新产品开发计划书范例
一、产品开发计划书
1.目的
本文旨在建立完整的产品开发计划书,以确定当前新产品开发所涉及
的各项任务,时间节点,责任人,以及相关预算等。
2.产品范围
本文计划书所包含的产品范围为:
(1)无人机:此类产品主要用于监控、护卫和侦查等研究和应用任务。
(2)移动应用:此类产品可用于移动端的自动化设备,如无人机、车
载设备和智能手机等,以及相关的移动应用开发。
3.产品开发周期
整个产品开发的周期可分为四个阶段:
(1)需求分析阶段:此阶段主要进行市场调研,分析潜在客户群体的
需求,形成有针对性的产品设计方案。
(2)开发阶段:此阶段主要负责产品研发工作,包括软件开发、硬件
研制、系统集成等,以及质量控制、测试、调试等各项工作。
(3)测试与验收阶段:此阶段主要由客户对产品进行测试,以确定产
品质量达标,并进行最终验收。
(4)交付阶段:此阶段主要由开发商对最终成品进行组装和包装,并
对客户进行售后服务。
4.产品开发事项
(1)需求分析阶段
1.市场调研:进行潜在客户的诉求分析,收集相关调研资料,建立针对性的产品设计方案。
产品开发部工作计划任务书一、引言在市场竞争日益激烈的背景下,产品开发部在企业中扮演着至关重要的角色。
本文将从产品开发部的工作计划和任务出发,探讨如何提高产品开发部的绩效,以实现企业的发展目标。
二、部门使命和目标产品开发部的使命是通过持续创新,以客户为中心,提供高品质、创新性的产品,满足市场需求。
其目标是在保证产品质量的前提下,加快产品开发周期,提高研发效率,并提供优质的售后服务。
三、市场调研与需求分析产品开发部首先需要进行市场调研,了解市场上的产品竞争状况和消费者需求。
通过分析市场趋势和消费者反馈,确定产品开发方向,为下一步的研发工作提供科学依据。
四、新产品设计与开发在市场分析的基础上,产品开发部需制定新产品设计与开发计划。
在团队中确定各个成员的工作职责,利用创新思维和设计理念,共同打造满足市场需求的高品质产品。
同时,注重产品的可持续性发展,符合环保要求,提升产品附加值。
五、研发过程管理研发过程的有效管理是保证产品开发顺利进行的关键。
产品开发部应采用项目管理工具,确定关键节点和里程碑,制定详细的时间计划和资源分配,确保产品研发按时交付,并及时应对各种风险与挑战。
六、技术创新与升级产品开发部需要与技术研发团队紧密合作,探索前沿科技,并将其应用于产品开发中,不断提高产品的创新性和技术含量。
同时,定期对已有产品进行技术升级,提升其性能和竞争力。
七、质量管控与测试验证产品开发部应建立完善的质量管控体系,从产品设计阶段开始就制定严格的质量标准。
在产品开发过程中,进行多次测试验证,确保产品的可靠性和稳定性。
通过持续改进和优化,提升产品质量和顾客满意度。
八、市场推广与销售支持产品开发部与市场营销部门密切合作,制定市场推广策略,并提供销售支持。
通过有效的产品宣传和销售培训,帮助销售团队提高产品知识和销售能力,提升产品的市场份额和销售额。
九、客户服务与反馈收集产品开发部要建立健全的客户服务体系,及时解答客户咨询和投诉,并收集客户反馈。
产品开发设计策划书3篇篇一产品开发设计策划书一、产品概述1. 产品名称:[产品名称]2. 产品定位:[产品定位]3. 产品目标:[产品目标]二、市场分析1. 目标市场:[目标市场描述]2. 市场规模:[市场规模预测]3. 竞争情况:[主要竞争对手及优劣势分析]三、产品设计1. 功能设计:[详细描述产品的功能和特点]2. 用户体验设计:[考虑用户需求和使用场景,优化产品的用户体验]3. 界面设计:[设计产品的界面,包括颜色、布局、图标等]4. 产品安全设计:[考虑产品的安全性,如数据加密、用户认证等]四、开发计划1. 时间计划:[制定产品开发的时间计划,包括各个阶段的完成时间]2. 资源计划:[估算产品开发所需的人力、物力和财力资源]3. 技术选型:[选择适合产品开发的技术和工具]五、营销策略1. 定价策略:[确定产品的价格策略,考虑成本、竞争和市场需求等因素]2. 推广策略:[制定产品的推广策略,包括线上和线下推广渠道]3. 销售策略:[确定产品的销售策略,如直销、分销等]六、项目风险及应对措施1. 风险识别:[识别产品开发过程中可能遇到的风险,如技术风险、市场风险等]2. 风险评估:[评估风险的可能性和影响程度]3. 应对措施:[针对不同的风险制定相应的应对措施,降低风险的影响]七、项目预算1. 人力成本:[估算产品开发所需的人力成本]2. 设备成本:[估算产品开发所需的设备和材料成本]3. 其他成本:[估算其他可能的成本,如差旅费用等]八、项目预期收益1. 直接收益:[预期产品销售带来的直接收益]2. 间接收益:[预期产品开发带来的间接收益,如品牌知名度提升等]3. 项目展望:[展望产品未来的发展方向和改进空间]篇二产品开发设计策划书一、项目概述1. 项目名称:[产品名称]2. 项目背景:[简要介绍项目背景和目标]3. 项目时间:[项目开始时间和结束时间]4. 项目预算:[预算金额]二、市场分析1. 目标市场:[描述目标市场的特征和需求]2. 竞争分析:[分析竞争对手的产品特点、优劣势和市场份额]3. 市场机会:[阐述项目在目标市场中的机会和发展空间]三、产品设计1. 产品功能:[详细描述产品的功能和特点]2. 用户体验:[考虑用户需求和使用场景,优化产品的用户体验]3. 产品创新:[说明产品的创新点和竞争优势]四、项目实施计划1. 项目阶段:[划分项目实施的各个阶段,包括需求分析、设计、开发、测试等]2. 时间节点:[列出每个阶段的起止时间和关键里程碑]3. 项目团队:[明确项目团队成员的职责和分工]五、营销策略1. 目标客户:[确定目标客户群体和营销策略]2. 推广渠道:[选择适合产品的推广渠道,如线上广告、社交媒体、线下活动等]3. 品牌建设:[阐述品牌建设的思路和方法,提升产品知名度和美誉度]六、预期成果和收益1. 预期成果:[描述项目完成后的预期成果,如产品上线、市场份额提升等]2. 收益预期:[预估项目的收益,包括直接收益和间接收益]七、风险评估和应对措施1. 风险评估:[识别项目可能面临的风险,如技术风险、市场风险、竞争风险等]2. 应对措施:[针对每个风险制定相应的应对措施,降低风险发生的可能性和影响]2. 改进空间:[分析项目中存在的问题和不足之处,提出改进措施]3. 项目后续:[说明项目完成后的后续计划和发展方向]篇三产品开发设计策划书一、引言随着科技的不断发展和人们生活水平的提高,对于各类产品的需求也日益增长。
开发新产品工作计划范文(优选8篇)20xx年来了,在这里将自己今年的目标及其需要完成的事项留个脚印,年底的时候再来对照自己的足迹是否踩的踏实工作:1、个人能力的提升,在这里的个人能力是很泛化的一个概念,包括人际交往能力、学习能力、抗压能力、团队协调能力、公司事务处理能力等等,人只要生活在这个社会就会和各种事务打交道,这里如何处理身边发生的各种事情就是一个个人能力的体现,俗话说龙神九子还各不相同,所以不同的人遇到不同的事。
或者相同的人遇到不同的事处理方法都是不同的,在这里看处理方法的好坏不是看但是咋处理的,而是看这样处理对以后有什么的影响,所以一个人个人能力的强弱不是以下就能看出来,相应的一个人的个人能力也不是一下子就能锻炼出来这也需要一个积累的过程,之所以在这里说这些就是让我们不要不去做那些看似小的事情。
2、新产品的学习以及新市场的发现,年末王总给我们介绍了两种新产品,让我们了解、讨论,不论今年结果如何,只要能够引进新产品,并决定实施,那么我们大家都就又处于一个相同的起跑线,这里就能体现出学习能力的强弱,在这里我有相信能在新产品上走到前面,也一定要走到前面,因为我还年轻。
3、激情,不论做什么都要有激情,在政治学里说这是人的主观能动性,不论做什么事都要满腔热血,都要信心满满,缺少激情的人就像吸了烟一样看上去没劲,这样谁都不喜爱,不论是哪里都不收欢迎,所以一定要有激情。
一、校园文化创意产品设计需求校园文化创意产品是具有一定文化价值、纪念意义。
从消费者的角度考虑,应该是文化特征强、易于宣传推广的产品占主流。
根据调查显示,购买群体以学院师生为主,在设计定位上重点考虑易于推广、需求量大、性价比高的文化产品,针对一些有需求的人群,满足校园文化的传播功能。
二、校园文化创意产品设计定位根据校园文化创意产品的设计定位的目标消费人群,可以按照不同种类的消费人群来分类为:大一新生所需要的新生手册、大四同学所需要的毕业纪念册、校园风景、校园建筑明信片集、用来与校外作交流的商务礼品套盒等。
2024年产品设计开发工作计划书范文2023年产品设计开发工作计划书一、背景介绍产品设计开发是企业创新和竞争的核心,也是确保企业持续发展的重要环节。
2023年作为公司发展的关键年份,为了提升产品的竞争力和市场占有率,制定本工作计划书,明确2023年产品设计开发的目标、重点和具体工作安排,以推动公司产品设计开发工作的创新与升级。
二、工作目标1. 提升产品的市场竞争力,实现市场占有率的持续增长;2. 加强研发团队的能力和实力,提高产品设计和开发的专业水平;3. 创新产品设计理念,为客户提供更有竞争力和差异化的产品;4. 加强对市场和客户需求的调研和分析,确定产品设计方向;5. 提高产品研发效率和质量,缩短产品上市周期。
三、工作重点1. 加强市场调研与分析,深入了解客户需求,把握市场趋势;2. 强化创新设计理念,提高设计水平和差异化竞争力;3. 精细化项目管理,确保项目按时交付和质量控制;4. 强化协同合作,加强交叉团队协作,提高研发效率;5. 推动数字化转型,引入新的设计工具和技术。
四、具体工作安排1. 市场调研与分析(1)分析目标市场的发展趋势和潜在机会,确定产品设计方向;(2)深入了解客户需求,收集并分析市场数据和竞争对手信息;(3)制定市场调研计划,开展市场调研活动,定期评估市场需求和产品满意度。
2. 创新设计理念(1)组织设计师团队参加相关行业学术交流和设计大赛,提升设计水平和创新能力;(2)定期组织团队内部设计分享会和外部设计研讨会,激发创新思维和设计灵感;(3)建立设计库和知识管理系统,用于设计经验和案例的积累和分享。
3. 精细化项目管理(1)制定项目管理流程和标准,明确各个阶段的任务和责任;(2)建立项目管理平台和协同工具,提高沟通和协作效率;(3)组织项目评审和经验总结,及时发现和解决问题,确保项目按时交付和质量控制。
4. 强化协同合作(1)建立跨部门协同合作机制,加强研发团队和其他部门的沟通与协作;(2)组织项目经理和设计师之间的工作对接和需求确认,提高需求把控和项目执行的有效性;(3)制定跨团队合作奖励机制,鼓励团队合作和分享。
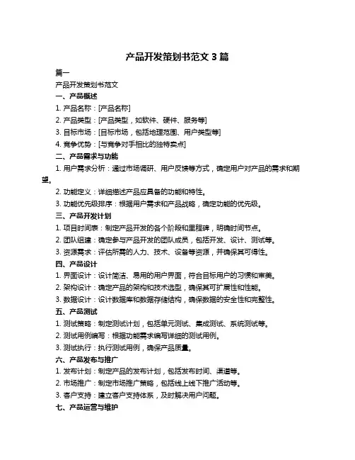
产品开发策划书范文3篇篇一产品开发策划书范文一、产品概述1. 产品名称:[产品名称]2. 产品类型:[产品类型,如软件、硬件、服务等]3. 目标市场:[目标市场,包括地理范围、用户类型等]4. 竞争优势:[与竞争对手相比的独特卖点]二、产品需求与功能1. 用户需求分析:通过市场调研、用户反馈等方式,确定用户对产品的需求和期望。
2. 功能定义:详细描述产品应具备的功能和特性。
3. 功能优先级排序:根据用户需求和产品战略,确定功能的优先级。
三、产品开发计划1. 项目时间表:制定产品开发的各个阶段和里程碑,明确时间节点。
2. 团队组建:确定参与产品开发的团队成员,包括开发、设计、测试等。
3. 资源需求:评估所需的人力、技术、设备等资源,并确保其可得性。
四、产品设计1. 界面设计:设计简洁、易用的用户界面,符合目标用户的习惯和审美。
2. 架构设计:确定产品的架构和技术选型,确保其可扩展性和性能。
3. 数据设计:设计数据库和数据存储结构,确保数据的安全性和完整性。
五、产品测试1. 测试策略:制定测试计划,包括单元测试、集成测试、系统测试等。
2. 测试用例编写:根据功能需求编写详细的测试用例。
3. 测试执行:执行测试用例,确保产品质量。
六、产品发布与推广1. 发布计划:制定产品的发布计划,包括发布时间、渠道等。
2. 市场推广:制定市场推广策略,包括线上线下推广活动等。
3. 客户支持:建立客户支持体系,及时解决用户问题。
七、产品运营与维护1. 运营计划:制定产品上线后的运营计划,包括内容更新、用户增长等。
2. 数据分析:通过数据分析了解用户行为和产品性能,优化产品。
3. 版本控制:管理产品的版本发布,确保产品的稳定性和兼容性。
八、项目预算1. 人力成本:估算开发、测试、设计等人员的成本。
2. 技术设备成本:购买所需的技术设备和软件。
3. 市场推广成本:包括广告、宣传活动等费用。
4. 其他成本:如差旅费、办公设备等费用。
产品设计开发计划书三篇产品设计开发计划书一:制定产品设计的目的是用文件的形式,把对于在设计过程中各项工作的负责人员、设计进度、所需零配件、相关资料等问题作出的安排记载下来,以便根据本计划开展和检查本产品进展工作。
编制内容要求如下:1引言1.1编写目的说明编写这份产品设计计划的目的,并指出预期的读者。
1.2背景说明:a.待设计的产品名称;b.本产品的客户、开发者、设计要求等;C.产品造型结构设计完成后的跟进。
1.3定义分析产品的功能、材质、表面处理、装配方式、包装方式、可行性分析等.1.4参考资料列出用得着的参考资料,如:a.本产品的经核准的计划任务书或合同;b.属于本产品的其他参考文件;C.本文件中各处引用的文件、资料,包括所要用到的标准。
列出这些文件资料的标题、文件编号、发表日期和出版单位,说明能够得到这些文件资料的来源.2产品概述2.1 工作内容简要地说明在本产品的开发中须进行的各项主要工作.2.2主要参加人员扼要说明参加本产品开发工作的主要人员的情况,包括他们的技术水平.【产品设计开发计划书三篇】产品设计开发计划书三篇。
2.3产品2.3.1文件列出需移交给客户的每种文件的名称及内容要点。
2.3.2服务列出需向客户提供的各项服务,如附件采购、后期手办及模具跟进。
2.4验收标准对于上述这些应交出的产品和服务,逐项说明或引用资料说明验收标准。
2.5完成产品的最迟时限2.6本计划的批准者和批准日期3实施计划3.1工作任务的分门与人员分工对于产品设计中需完成的各项工作,从可行性分析、设计、手办、测试,包括文件的编制、审批、打印、分发工作,按层次进行分解,指明每项任务的负责人和参加人员。
3.2 接口人员说明负责接口工作的人员及他们的职责,包括:a .负责本产品同客户的接口人员;b.负责本产品同本单位各管理机构,如合同计划管理部门、财务部门、质量管理部门等的接口人员;c.负责本产品同各分合同负责单位的接口人员等。
产品开发计划范本最新版3篇Model product development plan latest edition汇报人:JinTai College产品开发计划范本最新版3篇前言:工作计划是对一定时期的工作预先作出安排和打算时制定工作计划,有了工作计划,工作就有了明确的目标和具体的步骤,大家协调行动,使工作有条不紊地进行。
工作计划对工作既有指导作用,又有推动作用,是提高工作效率的重要手段。
本文档根据工作计划的书写内容要求,带有规划性、设想性、计划性、方案和安排的特点展开说明,具有实践指导意义。
便于学习和使用,本文档下载后内容可按需编辑修改及打印。
本文简要目录如下:【下载该文档后使用Word打开,按住键盘Ctrl键且鼠标单击目录内容即可跳转到对应篇章】1、篇章1:产品开发计划模板实用版2、篇章2:产品开发计划范文(标准版)3、篇章3:一、项目简介模板篇章1:产品开发计划模板实用版(一)发展新品牌的意义:1、传承"天下第一梨"品牌文化文化是一个品牌的灵魂.XX县文化悠久而灿烂,赵州桥文化,柏林寺文化,尤其是雪梨文化.XX县有上百年的25万亩雪梨,春季万顷梨园,繁花如雪,二十里花海,飘香醉人;中秋时节,秋高气爽,硕果累累,挂满枝头,梨果飘香,伸手可及.梨果是XX 县的传统优势产业,","中国雪花梨之乡",年产量3.8亿公斤,所产"赵州"牌雪花梨以其独特的品质享誉国内外,被誉为"天下第一梨",荣获"中华名果"称号.在新品的开发上我们致力传承雪梨品质弘扬雪梨文化,打造优秀雪梨品牌.(二)总体市场构成:三、项目可行性分析价格定位:1.5-2.0元的中低档价位.目标消费群:市场需求:价格在1.5-2.0元之间的果汁饮料品牌极少,是一个很大的市场空间.品牌定位: "xx雪梨果汁"―源自万亩梨园的佳酿.(待定)理由:(一)果汁时尚化随着70,80后成为当今社会的主流消费群体.果汁潮流化,白领化,的发展方向将趋于必然.此外,中低档价位产品将占整个果汁市场的主导.1、目标人群:中档的果汁消费群以中产阶级为主,年龄介乎于25―45岁."雪梨果汁"把70,80年代后作为培养对象.这个阶层的构成较为多样化,有独撑门户的个体经营者,有在企业中独当一面的中高层管理者,有一部分靠技术,知识进入企业的高级知识分子,有一部分新任的行政官员.这类消费人群受传统的品牌影响不是很深.消费承受能力属于中高等水平,是"雪梨果汁"主要的消费人群.2、主要特质:注重生活品质,有文化,追求时尚,比较讲究包装;事业发展之中,位居公司中高层,有一定的经济基础;社交广,经常参加各种社交活动,渴望人际关系和-谐;工作生活节奏快,期望有舒缓身心的压力,希望在工作之外有另一种生活方式,形象和心情.3、消费特点:消费属于感性消费,容易受广告宣传,品牌文化,情感与圈内他人口味影响并跟风.4、媒体接触习惯:a喜欢看新闻类,体育类,电影类节目.b 阅读以时尚,体育杂志为主c 习惯社交娱乐场所:中高档酒店,餐厅,夜总会(在这些场所,酒类是不可缺少的主要饮品)5、潜在消费 :夜场消费水平逐渐提高,大量的年轻消费人群日趋稳定.夜场消费的酒水品种从以前的啤酒,红酒,威士忌还出现了大量的果汁,如可乐,雪碧,茶饮料等品种.《雪梨果汁》无论是口感或是价格的定位符合这类消费群体,自然容易为消费者所接受.这也雪梨产品的一个潜在的市场.可在包装上,瓶型上打破传统果汁的概念;再导入夜场果汁饮用概念(如:加冰块,苏打水,或调酒饮用等)从而扩展"雪梨果汁"的销售渠道,提高雪梨果汁的知名度.(二)细分营销细分营销主要体现为功能细分,渠道细分,消费群体价格细分,区域细分,口感细分这几个方面.运用细分营销战略,并能够细致执行的果汁企业,都取得了良好的市场业绩.如:专门针对礼品市场,或专门对学生群体,或者是专门女士饮品等;专门针对单位的"特供饮品"等."雪梨果汁"的开发也将根据产品销售渠道,目标人群而进行.(三)价格定位科学合理,物美价廉果汁能产生如此巨大的消费量,与果汁的价格有很大关系.由于生活习惯的原因,消费者每周都要喝酒几瓶.这样,物美价廉的果汁便成了消费者的首选.《雪梨果汁》定位在中低端,高贵而不贵,自然容易为消费者所接受.(四)区域市场分析目标市场定位:重点开发河北,河南,宁夏,甘肃,山西,陕西,内蒙古等.逐步把雪梨汁做成全国性的一流长线品牌.四、市场销售预测及公司目标:(一)根据产品开发进度, 20xx年1月做出销售计划,启动春节市场,打好新品市场基础.(二)到20xx年,在一年的时间内实现2500万的销售额.(三)预计20xx年突破6000万.以上是我针对贵公司开发雪梨产品的设想和建议,呈上,合作为盼.名称预设:1,"赵州桥雪梨汁"\"安济(赵州桥别名)梨汁"-----适合中低端大众消费2、"百分汁百雪梨汁"――适合学生青年消费3、"万倾梨园雪梨汁"----适合高端白领中年以上人群消费4、"非梨雪梨汁"----时尚人群5、"魅梨雪梨汁"---女性消费广告语:1,天下第一梨汁2、我只要100%的果汁3、千年XX县,万顷梨园,一杯真情4、来而不买,非梨也!5、选择也是一种魅力!篇章2:产品开发计划范文(标准版)【按住Ctrl键点此返回目录】过去的一年,才展公司在部门设立、硬件配臵、制度建设、人力资源等诸多方面都得到了必要的增补和加强。
产品设计开发计划书RW 瑞旺光电科技有限公司产品设计开发计划书文件编号:WI-RD-0002 日期:2011年10月 5日核准:审核:制表:王霞刚产品设计开发计划书设计和开发评审报告编号:技术产品设计和开发任务书编号:技术总工程师签名:年月日产品设计开发计划书编号:技术编制日期:2011 年12月20日产品设计和开发建议书编号:技术产品设计开发计划书NO:33SL-IP-001-002ANO:编制/日期:审核/日期:批准/日期:SL-IP-001-002A34篇四:家具产品设计开发计划书家具产品开发设计计划书单位名称:某某家具有限公司项目名称:整套系列产品开发设计版本号:V1.0拟制:核准:某某家具有限公司说明:本计划包含项目的产品设计开发、产品设计方案评审、阶段划分、工作内容及费用预算。
合同签定后,要求乙方会制订正式的计划进度表,连同本设计计划一起作为合同的附件,工作日的定义一般为:周一至周六,假期已适当扣除。
乙方要求我公司整理的儿童家具设计规划输入,须经双方确认签署在阶段中主要执行项目中。
一、委托项目1、家居整套系列家具产品开发设计2、委托单位:成都博采易企策划设计工作室二、委托内容 1、外观造型设计 2、产品结构设计3、组装设计4、包装设计三、执行形式详见以下各设计阶段;产品设计开发计划表编号修订:0次编制/日期: 审核/日期:批准/日期:四、实施方案 1、组织成立项目组:项目经理:__________ 项目组成员:____________________ 2、控制拟制项目计划进度表,经双方确认后成为进度控制标准,双方按此标准控制并配合协调。
4、产品开发流程图产品概念设计阶段 1、工作内容(1)与设计者沟通,明晰产品的功能、性能,工作方式等;(2)确认产品系系列的发展方向、等方面的要求;(3)沟通该产品的战略------产品线、成本、价格、营销计划等;(4)提交概念设计报告文档。
六、概念设计篇五:产品设计开发计划书设计和开发评审报告编号: YP-2014-0902技术产品设计和开发任务书编号:技术总工程师签名:年月日产品设计开发计划书编号:技术编制日期:2011 年12月20日产品设计和开发建议书编号:技术设计和开发确认报告篇六:产品设计和开发计划书设计和开发计划书表格代号:COP11-02-B 编号:修订:1234篇七:产品设计计划书产品设计计划书提交日期:2014年月日文档编号:NO.1 (共5页)一、标题和摘要二、产品的描述与构思2 (共5页)三、产品的配方与方法3(共5页)四、产品的市场潜力与价格/成本分析五、营养成分评价4(共5页)六、生产过程控制七、包装方法和达到六个月保质期的方法5(共5页)篇八:设计和开发项目计划书设计和开发项目计划书编号QP7.3-1 编制:日期:序号:QP7.3-2设计和开发评审报告编号:QP7.3-3 编制: 日期: 序号:备注:1评审会议记录应予以保留。
APQP设计开发计划书1. 引言APQP(Advanced Product Quality Planning)是一种用于管理产品质量的方法。
它建立在ISO/TS16949质量管理体系的基础上,是一种体系化的质量规划和管理方法。
本文档将详细介绍APQP的设计开发计划,包括项目背景、目标、方法和计划等内容。
2. 项目背景在开发新产品或进行产品改进时,APQP设计开发计划是确保项目顺利进行的关键。
该计划旨在确保产品开发过程中的质量、成本和交付时间的控制和管理。
3. 项目目标本项目的主要目标是开发一个高质量、高性能的产品,以满足市场需求。
具体目标如下:•提供满足客户需求的产品•控制开发过程中的成本和交付时间•保证产品的安全性和可靠性4. APQP方法APQP方法是用于管理和规划产品质量的一种系统化方法。
它包括以下几个关键步骤:4.1 产品规划在产品规划阶段,需要明确产品的需求和目标。
这包括确定产品的功能、性能要求、质量标准等。
4.2 过程规划在过程规划阶段,需要定义产品开发过程中的关键步骤和活动。
这包括设计、制造、测试和验证等。
4.3 设计开发在设计开发阶段,需进行产品的设计和开发工作。
这包括设计原型、功能测试和验证等。
4.4 供应商管理在供应商管理阶段,需要对供应商进行评估和选择,并确保供应商满足产品质量要求。
4.5 产业化准备在产业化准备阶段,需要对产品进行批量生产前的准备工作。
这包括设备、工艺和人员等方面的准备。
4.6 生产验证在生产验证阶段,需要对产品进行批量生产和验证。
这包括产品质量测试、验证和确认等。
4.7 产品发布在产品发布阶段,需要将产品交付给客户,并进行售后服务和支持。
5. APQP计划为了确保项目按计划进行,需要制定详细的计划。
以下是一个典型的APQP设计开发计划:阶段时间任务产品规划1周定义产品需求和目标过程规划2周定义产品开发过程中的关键步骤和活动设计开发4周进行产品设计和开发工作供应商管理1周评估和选择供应商,并确保其符合要求产业化准备2周准备产品的批量生产生产验证4周进行产品批量生产和验证产品发布1周将产品交付给客户,提供售后支持6. 总结APQP设计开发计划是确保产品开发过程中质量控制和管理的重要方法。
2024年产品设计开发工作计划书范文一、背景分析随着科技的不断发展和消费者需求的逐渐升级,产品设计开发领域也面临了新的挑战和机遇。
作为一家专注于创新的产品设计公司,我们意识到我们需要不断提升我们的创新能力,以适应快速变化的市场需求。
因此,我们制定了以下的2024年产品设计开发工作计划。
二、目标设定1. 提升产品设计的创新能力:通过加强创意灵感的激发,推动团队的创新思维,培养设计师的创新思维和技能,以产生更具竞争力的产品设计。
2. 加强产品开发的有效性和效率:优化产品开发流程,提高项目管理能力,确保产品按时交付,并保持高质量标准。
3. 提升团队协作能力:加强团队的跨部门协作,提高沟通和合作能力,以实现更有效的项目推进。
4. 提升客户满意度:注重客户需求,积极倾听客户反馈,不断优化产品设计方案,提供更满足客户需求的产品和服务。
三、工作计划1. 加强创新能力目标:培养设计师的创新思维和技能,提升产品设计的创新能力。
措施:- 组织创意激励活动,如团队讨论、创意大赛等,以激发设计师的创新灵感。
- 鼓励设计师参加培训课程,提高设计技能和专业知识。
- 积极研究市场趋势和竞争对手的产品设计,寻找创新的机会。
2. 优化产品开发流程目标:提高产品开发的有效性和效率,确保产品按时交付和高质量。
措施:- 优化项目管理流程,确立明确的项目目标和里程碑,确保项目进度的可控性。
- 加强跨部门协作,建立高效的沟通渠道和协作机制,确保各部门之间的有效合作。
- 建立风险评估和管理机制,及时识别和应对项目风险,避免延误和质量问题的发生。
- 不断提升产品开发能力,引入新的工具和技术,提高产品设计和制造的效率。
3. 提升团队协作能力目标:加强团队的跨部门协作,提高沟通和合作能力。
措施:- 组织团队建设活动,增加团队凝聚力和归属感。
- 定期召开部门间会议,分享项目进展和问题,促进信息交流和共享。
- 建立良好的沟通机制,提高信息传递的及时性和准确性。
产品开发部工作计划示例一、目标设定在产品开发部工作计划中,首先需要明确目标。
根据公司的战略规划和市场需求,我们的目标是开发出具有竞争力的高质量产品,并将其推向市场,实现销售和收入的增长。
二、市场研究为了开发出满足市场需求的产品,我们需要进行市场研究。
通过对目标客户群体的调研,了解他们的需求和偏好,具体明确我们的产品定位和功能设计。
三、竞争分析在市场竞争激烈的环境下,了解竞争对手的产品优势和不足是非常重要的。
通过分析竞争对手的产品特点和价格策略,我们可以找到突破口,提升我们的产品竞争力。
四、团队建设良好的团队合作是产品开发的关键。
我们将注重团队建设,加强成员之间的沟通和合作,提高工作效率。
定期组织技术培训和团队建设活动,提高团队的专业能力和士气。
五、项目计划制定在产品开发的过程中,我们需要制定详细的项目计划。
明确任务分工、时间节点和工作流程,保证项目的顺利进行。
同时,制定合理的风险管理策略,及时应对可能出现的问题。
六、原型设计和验证在产品开发的早期阶段,我们将进行原型设计和验证。
通过制作产品原型,实际演示产品的功能和用户体验,及时收集用户反馈,以便针对性地进行产品改进。
七、技术攻关在产品开发的过程中,我们将面临各种技术难题。
我们将加强技术攻关,组织技术人员进行专项研究和试验,为产品的技术难题提供解决方案,并提高产品的创新性和核心竞争力。
八、质量控制产品质量是企业形象和信誉的重要体现。
我们将制定严格的质量控制标准,从产品设计到生产制造全过程进行质量监控。
并建立完善的售后服务体系,及时解决用户的问题和反馈。
九、市场推广产品开发完成后,我们需要制定市场推广策略,将产品推向市场。
通过多种渠道和平台进行宣传和推广,提高产品的知名度和美誉度。
同时,与销售团队密切合作,共同制定销售计划,提高市场占有率。
十、反馈与改进产品上市后,我们将密切关注用户的反馈和市场反应。
及时收集用户的意见和建议,以便针对性地进行产品改进和升级。
产品设计开发工作计划书产品设计开发工作计划书精选3篇(一)1. 项目简介:说明产品的基本概念和目标,包括产品的功能和市场定位。
2. 项目目标:明确产品的具体目标和指标,如销售数量、市场份额、用户满意度等。
3. 项目范围:界定产品开发的范围,包括功能、设计、技术要求等。
4. 需求分析:详细分析用户需求,包括市场调研、用户调研等,找出用户痛点和需求。
5. 竞争分析:分析竞争对手的产品特点和市场优劣势,为产品设计提供参考。
6. 初步设计:根据需求分析和竞争分析,进行初步的产品设计,包括功能设计、界面设计等。
7. 技术确认:与技术团队进行讨论,确认产品的技术可行性,并确定所需的技术支持和开发资源。
8. 开发计划:制定详细的开发计划,包括开发任务、工期安排、进度跟踪等。
9. 设计开发:根据开发计划,进行产品的设计和开发工作,包括原型设计、功能开发、测试等。
10. 测试与优化:对开发的产品进行全面的测试,包括功能测试、性能测试、用户体验测试等,及时发现问题并进行优化。
11. 上线发布:完成产品的测试和优化后,将产品上线发布,进行市场推广。
12. 运营与维护:对上线的产品进行运营和维护,包括用户反馈收集、功能更新等,持续改进产品品质。
13. 评估和反馈:对产品的销售情况、用户满意度等进行评估,并进行反馈和改进。
14. 项目总结:总结整个产品开发过程,总结经验教训,为下一个项目提供参考。
以上是一个简单的产品设计开发工作计划书,实际情况可能因项目复杂度和团队特点而有所不同,具体可根据实际情况进行调整和修改。
产品设计开发工作计划书精选3篇(二)一、项目概述本项目旨在开发一款具有创新性和竞争力的产品,并通过市场推广和销售来实现商业价值。
该产品将满足用户的需求,并具备可行性和可持续发展的特点。
二、市场调研1.调研目的:了解目标市场的需求和竞争情况,为产品设计提供参考。
2.调研方法:通过市场调查、用户访谈和竞争对手分析等方式进行。
产品设计开发计划书产品设计开发计划书制定产品设计的目的是用文件的形式,把对于在设计过程中各项工作的负责人员、设计进度、所需零配件、相关资料等问题作出的安排记载下来,以便根据本计划开展和检查本产品进展工作。
编制内容要求如下: 1 引言1.1编写目的说明编写这份产品设计计划的目的,并指出预期的读者。
1.2背景说明: a.待设计的产品名称;b.本产品的客户、开发者、设计要求等;C.产品造型结构设计完成后的跟进。
1.3定义分析产品的功能、材质、表面处理、装配方式、包装方式、可行性分析等。
1.4参考资料列出用得着的参考资料,如: a.本产品的经核准的计划任务书或合同;b.属于本产品的其他参考文件;C.本文件中各处引用的文件、资料,包括所要用到的标准。
列出这些文件资料的标题、文件编号、发表日期和出版单位,说明能够得到这些文件资料的来源。
2 产品概述2.1 工作内容简要地说明在本产品的开发中须进行的各项主要工作。
2.2主要参加人员扼要说明参加本产品开发工作的主要人员的情况,包括他们的技术水平。
2.3产品2.3.1文件列出需移交给客户的每种文件的名称及内容要点。
2.3.2服务列出需向客户提供的各项服务,如附件采购、后期手办及模具跟进。
2.4验收标准对于上述这些应交出的产品和服务,逐项说明或引用资料说明验收标准。
2.5完成产品的最迟时限2.6本计划的批准者和批准日期3 实施计划 3.1工作任务的分门与人员分工对于产品设计中需完成的各项工作,从可行性分析、设计、手办、测试,包括文件的编制、审批、打印、分发工作,按层次进行分解,指明每项任务的负责人和参加人员。
新产品开发计划3篇新产品开发计划一:新产品开发计划(1192字)(一)概念与类别新产品开发项目计划任务书,是指上级或有关单位下达的新产品试制项目计划任务的一种指导性技术文件。
它是设计、研制新产品的依据。
按其来渠道分,新产品计划任务书有三种:上级主管部门下达的新产品计划任务书;行业和本单位提出的关键性新产品开发课题计划任务书;以及用户委托研制的应用项目计划任务书。
(二)制作方法新产品开发项目计划任务书的结构格式由首部、正文、结尾三部分组成。
新产品开发项目计划任务书的首部要写明计划任务书名称、编号、分类,产品名称、开发单位、项目负责人、主持部门、起止年限等具体内容。
正文部分是新产品开发项目计划任务书的主体部分,应包括以下主要内容:1.新产品开发的目的、意义、用途、市场预测。
说明新产品开发项目的来,在国家建设和人民生活中的意义等。
2.国内外同类产品的生产和技术水平现状。
说明国内外同类产品的发展趋势,已有的基础和需要解决的主要关键性技术和理论问题。
3.主要研究的内容和技术关键。
内容包括考察、调研、试验等,以及完成该新产品开发项目的研制途径和采用的技术路线。
技术关键包括该项目的关键技术、技术指标、难点等。
4.技术可行性分析^p 和论证,主要说明选择方案的依据,论证其合理性和可行性,有必要时要进行对比说明。
5.准备工作情况和采取的主要措施。
各项内容一般按研究工作的大致步骤和阶段,进行安排。
6.地点,试验规模和进度安排。
对新产品试验项目、规模大小、地点、进度等提出分阶段安排意见,预计达到的指标,应尽可能具体明确。
7.经费概算及其来。
根据新产品课题研究内容、进度要求和需要购买的仪器设备、物资及其它费用,进行初步的经费概算,力求准确。
经费来应说明拨款单位和数量,以及附各阶段支付的比例。
经费概算(如表格式1所示)。
8.主要设备和仪器及解决途径。
一般采用列表方法说明设备和仪器的名称、规格、型号、数量,以及用什么方法(引进、购买或借调)获得设备和仪器。
设计和开发计划书范文一、项目概述。
咱们这个项目啊,就像是打造一个超级酷炫的魔法盒。
这个魔法盒要能给用户带来前所未有的惊喜和便利。
简单说呢,就是[简单描述项目要实现的功能或目标,比如做一个超级有趣的手机APP,让大家能轻松分享生活中的小确幸]。
二、团队成员及分工。
# (一)创意大师小明。
小明那可是满脑子的奇思妙想。
他就负责这个项目的整体创意构思,就像一个指挥家,确定咱们这个魔法盒的大致模样和主要玩法。
# (二)设计大神小红。
小红在设计方面那是相当厉害,各种风格都能驾驭。
她的任务就是把小明的创意变成漂亮的视觉效果,从界面布局到色彩搭配,都得靠她来精心雕琢,让这个魔法盒从外观上就吸引住大家。
# (三)技术大神小李。
小李可是个技术大拿。
他要把小红设计好的漂亮外壳,用代码填充起来,让这个魔法盒能够真正运转起来。
无论是前端的交互功能,还是后端的数据处理,都在他的掌控之中。
# (四)测试小能手小张。
小张就像是一个严格的质检员。
在魔法盒初步成型之后,他要对这个盒子进行全方位的检查,找出各种可能存在的问题,比如有没有哪个功能不好使啦,有没有漏洞之类的,确保最后交到用户手上的是一个完美无缺的魔法盒。
三、项目时间表。
# (一)创意孵化期(第1 2周)这两周就是小明的主场啦。
他要各种头脑风暴,参考其他类似的魔法盒(也就是竞品啦),然后结合咱们自己的想法,把项目的大致框架和核心功能想清楚。
在第2周周末的时候,得给大家开个会,把他的创意好好讲讲,让大家都能明白咱们这个魔法盒的独特之处。
# (二)设计绘制期(第3 5周)小红听了小明的创意之后,就开始大展身手啦。
第3周先画出草图,确定整体的风格方向。
第4周开始细化设计,把每个页面、每个按钮都设计得美美的。
到了第5周呢,要把设计好的初稿给团队成员展示,大家一起提提意见,看看有没有需要修改的地方。
# (三)技术搭建期(第6 10周)小李这时候就上场啦。
第6 7周先搭建前端框架,把基本的页面结构和交互效果做出来。
产品设计开发工作计划书范文
一、项目负责人接到正式研发任务通知后,编撰《研发项目建议书》、《产品设计开发计划书》和《设计和开发输入清单》。
开始组
织项目组实施项目开发计划。
二、按《产品设计开发计划书》要求,编制《技术设计任务书》,供初步技术设计评审。
《技术设计任务书》要求列有:
1)根据产品的性能、主要结构、系统等方面进行的理论计算过程。
2)确定的产品结构、工作原理、技术性能等方面的设计说明;
3)根据价值工程论证产品及其组成部分的性价比及成本估算;
4)产品总图或总装示意图及适用标准依据;
5)试验标准、条件及设备等。
三、按《设计开发评审报告》申报初步技术设计评审。
在初步技
术设计评审中,对《技术设计任务书》的设计方案、结构性能等技术
经济指标的先进性、合理性与可行性进行全面、系统评价。
项目负责
人要做好评审后的整改和复评前的准备工作。
四、初步技术设计评审通过后的图纸设计工作包含全套图样目录、各类汇总表、试制鉴定标准及报告和产品说明书,供图纸设计评审和
产品试制验证。
五、按《设计开发评审报告》程序做好产品制造过程中的阶段性
评审及整改;按《设计开发验证报告》验证结论及跟踪结果做好试制鉴
定后的整改及图纸修订和工艺文件补充工作。
还要做好产品的标准化
工作,为产品正式投产做好产前准备。
六、根据《研发项目建议书》和《产品设计开发计划书》制定的
设计目标,执行《设计开发评审报告》和《设计开发验证报告》程序,完成产品研发设计任务同时,做好包含产品合格证、使用说明书、装
箱单及产品安装图等在内的全部产品设计文件的完善工作。
七、项目负责人做好产品设计研发文件的归档工作。
归档设计研发文件要求:
1、完整的设计研发过程文件;
1)研发项目建议书
2)产品设计开发计划书
3)设计和开发输入清单
4)设计开发评审报告
5)设计开发验证报告
2、完整的设计研发技术文件;
1)技术设计任务书
2)图样目录
3)汇总表
4)工艺及验证文件
5)试制总结
6)使用说明书
7)产品出厂检验单
8)装箱单
20产品设计开发工作计划书(二)
制定产品设计的目的是用文件的形式,把对于在设计过程中各项工作的负责人员、设计进度、所需零配件、相关资料等问题作出的安排记载下来,以便根据本计划开展和检查本产品进展工作。
编制内容要求如下:
1 引言
1.1编写目的
说明编写这份产品设计计划的目的,并指出预期的读者。
1.2背景说明:
a.待设计的产品名称;
b.本产品的客户、开发者、设计要求等;
C.产品造型结构设计完成后的跟进。
1.3定义
分析产品的功能、材质、表面处理、装配方式、包装方式、可行性分析等。
1.4参考资料
列出用得着的参考资料,如:
a.本产品的经核准的计划任务书或合同;
b.属于本产品的其他参考文件;
C.本文件中各处引用的文件、资料,包括所要用到的标准。
列出这些文件资料的标题、文件编号、发表日期和出版单位,说明能够得到这些文件资料的。
2 产品概述
2.1 工作内容
简要地说明在本产品的开发中须进行的各项主要工作。
2.2主要参加人员
扼要说明参加本产品开发工作的主要人员的情况,包括他们的技术水平。
2.3产品
2.3.1文件
列出需移交给客户的每种文件的名称及内容要点。
2.3.2服务
列出需向客户提供的各项服务,如附件采购、后期手办及模具跟进。
2.4验收标准
对于上述这些应交出的产品和服务,逐项说明或引用资料说明验收标准。
2.5完成产品的最迟时限
2.6本计划的批准者和批准日期
3 实施计划
3.1工作任务的分门与人员分工
对于产品设计中需完成的各项工作,从可行性分析、设计、手办、测试,包括文件的编制、审批、打印、分发工作,按层次进行分解,
指明每项任务的负责人和参加人员。
3.2 接口人员
说明负责接口工作的人员及他们的职责,包括:
a .负责本产品同客户的接口人员;
b.负责本产品同本单位各管理机构,如合同计划管理部门、财务
部门、质量管理部门等的接口人员;
c.负责本产品同各分合同负责单位的接口人员等。
3.3进度
对于可行性分析、设计等工作,给出每项工作任务的预定开始日期、完成日期及所需资源,规定各项工作任务完成的先后顺序以及表
征每项工作任务完成的标志性事件(即所谓"里程碑")。
3.4预算
逐项列出本产品设计所需要的劳务(包括人员的数量和时间)以及
经费的预算(包括办公费、差旅费、机时费、资料费、通讯设备和专用
设备的租金等)和。
3.5关键问题
逐项列出能够影响整个项目成败的关键问题、技术难点和风险,
指出这些问题对项目的影响。