大型机械设备常用技术参数
- 格式:docx
- 大小:19.98 KB
- 文档页数:12
投标设备主要技术参数一、QD双梁式桥式(吊钩)起重机1、起重量:10t2、工作级别:A53、轨高:9000mm4、跨度:25500mm5、起升速度:10.1米/min6、大车运行速度:约30~74.3m/min(三档调速)7、小车运行速度:约20~43.8m/min(三档调速)8、操作方式:遥控加司机室操纵9、供电方式:滑轨10、结构形式:QD双梁桥式(吊钩)二、QD双梁式桥式(吊钩)起重机1、起重能力:20t(主钩)5t(副钩)2、工作级别:A53、轨高:9000mm4、跨度:25500mm5、提升速度:7.2m/min(主钩) 15.3m/min(副钩三档调速)6、大车运行速度:约40~87.6m/min(三档调速)7、小车运行速度:约20~44.2m/min(三档调速)8、操作方式:遥控加司机室操纵9、供电方式:滑轨10、结构形式:QD双梁式桥式(吊钩)投标设备性能描述一、双梁桥式起重机技术说明我公司本着结构合理,工艺先进、经济实用、安全可靠、操作方便合理、高效节能、维修方便的原则,遵照国家起重机设计规范及有关标准,结合需方工艺条件和技术要求,确保产品质量,让用户满意。
产品用途:下料车间和机加工车间技术说明内容如下:制造过程中,严格按照GB3811-2008《起重机设计规范》的要求进行设计,产品技术指标、质量标准达到GB/T14405-1993《通用桥式起重机》规定的质量要求。
操纵室为大视野,配有航空座椅,操作方便、环境舒适,使用性能稳定,动作灵敏,安全可靠。
一、机构部分:本起重机由主梁、小车、大车运行机构、司机室、电气系统等组成。
一般规定1)使用特殊钢制作的机械部件均需作必要的热处理;2)起重机上使用的钢材必须满足国家标准,并应具有合格证;3)铸造件和锻造件质地应均匀,不得有气孔、夹渣、裂纹等缺陷;4)采用适当的焊接方法和消除应力方法以使焊接部分的残余应力为最小;5)应使开口部或切口部的应力集中为最小;6)主要承载的腹板厚度不得小于6mm。
起重机技术参数起重机是一种用于搬运重物的机械设备,广泛应用于工业、建筑和港口等领域。
起重机的性能与技术参数直接影响着其使用效果和安全性能。
本文将从起重机的载荷能力、工作半径、起升高度、工作速度等方面,分析起重机的技术参数。
一、载荷能力起重机的载荷能力是指起重机能够承受的最大重量。
它是衡量起重机性能的重要指标之一。
载荷能力的大小取决于起重机的结构强度、起重机臂的长度、起重机的工作半径等因素。
一般来说,起重机的载荷能力越大,其应用范围就越广。
载荷能力常用吨位来表示,如10吨、50吨等。
二、工作半径起重机的工作半径是指起重机臂的水平距离,即起重物体距离起重机转台中心的水平距离。
工作半径的大小直接影响着起重机的工作范围和灵活性。
工作半径越大,起重机的作业范围就越广。
一般来说,起重机的工作半径可以通过伸缩臂或变幅机构来调整。
三、起升高度起升高度是指起重机起重臂能够达到的最大高度。
起升高度的大小与起重机的结构高度、起重臂的长度等因素有关。
一般来说,起升高度越高,起重机的作业范围就越大。
起升高度通常以米为单位来表示。
四、工作速度工作速度是指起重机在工作过程中各项动作的速度,包括起升速度、变幅速度、行走速度等。
工作速度的快慢直接影响着起重机的工作效率和作业时间。
一般来说,起重机的工作速度越快,其作业效率就越高。
工作速度通常以米/秒为单位来表示。
五、安全保护装置为了确保起重机的安全运行,起重机通常配备了各种安全保护装置,如重载保护装置、高度限位装置、起升限位装置等。
这些装置可以对起重机的各项操作进行监测和控制,一旦发生异常情况,可以及时停机并发出警报,保证操作人员的安全。
六、控制方式起重机的控制方式有多种,常见的有手动控制和无线遥控两种。
手动控制需要操作人员亲自上台操作起重机,需要相应的操作经验和技能。
而无线遥控则可以通过遥控器对起重机进行控制,操作更加灵活方便。
选择何种控制方式需要根据具体的工作环境和操作要求来决定。
12方抓斗技术参数摘要:一、12方抓斗概述二、12方抓斗技术参数1.容量2.斗形尺寸3.最大挖掘深度4.工作速度5.操作方式6.安全性能三、12方抓斗的应用领域四、选购与使用建议正文:【12方抓斗概述】12方抓斗是一种常用的工程机械设备,主要用于挖掘、装载、搬运等作业。
它以其高效、便捷、稳定的性能受到了广大用户的一致好评。
12方抓斗不仅在国内市场表现优异,还远销海外,成为我国工程机械行业的代表产品之一。
【12方抓斗技术参数】【1.容量】12方抓斗的容量为12立方米,满足了大型工程项目的需求。
其斗容设计合理,可有效提高工作效率,降低作业成本。
【2.斗形尺寸】12方抓斗的斗形尺寸为4000*1500*1100mm,适用于各种复杂环境的作业。
斗形设计符合工程力学原理,提高了抓取物料的稳定性。
【3.最大挖掘深度】12方抓斗的最大挖掘深度可达30米,满足了大深度作业的要求。
其挖掘力强,可应对各种硬度物料的挖掘。
【4.工作速度】12方抓斗的工作速度快,能够在短时间内完成大量作业。
其行驶速度、挖掘速度和装载速度均符合行业领先水平。
【5.操作方式】12方抓斗采用智能化操作方式,操作简便、易上手。
配备先进的操控系统,实现了多种作业模式的一键切换。
【6.安全性能】12方抓斗在设计时充分考虑了安全性能,采用了多重安全防护措施。
如:自动限位、紧急制动、漏电保护等,确保了操作者的人身安全。
【12方抓斗的应用领域】12方抓斗广泛应用于建筑、市政、矿山、港口、垃圾处理等领域的物料挖掘、搬运和装卸作业。
【选购与使用建议】选购12方抓斗时,应注意以下几点:1.选择正规厂家生产的产品,保证质量和售后服务。
2.根据实际作业需求,选择合适的斗形尺寸和挖掘深度。
3.考虑工作速度和安全性能,确保作业效率和人身安全。
4.了解产品的适用领域,避免选购不当造成的浪费。
在使用12方抓斗时,应注意以下几点:1.遵守操作规程,确保设备正常运行。
2.定期检查保养,延长设备使用寿命。
大型联合收割机技术参数
大型联合收割机是农业机械中的重要设备,它能够在农田中进
行收割作业,提高农作物的收割效率。
大型联合收割机的技术参数
通常包括以下几个方面:
1. 发动机参数,大型联合收割机通常配备柴油发动机,其参数
包括额定功率、最大扭矩、气缸数、排量等。
发动机的性能直接影
响到收割机的工作效率和动力输出。
2. 收割部分参数,这包括收割机的刀具长度、刀具数量、割台
宽度等,这些参数决定了收割机在单位时间内能够收割的面积和作
物的收割质量。
3. 输送部分参数,大型联合收割机通常配备输送带或输送螺旋,其参数包括输送带宽度、输送带长度、输送速度等,这些参数影响
了作物的输送和收集效率。
4. 驾驶室及操控系统参数,包括驾驶室的舒适性、空调系统、
操控系统的灵敏度和稳定性等,这些参数直接关系到操作员的工作
舒适度和操作的精准度。
5. 其他参数,还包括轮胎规格、整机重量、燃油箱容量、液压系统参数等,这些参数综合影响了收割机的稳定性、移动性和工作持久性。
综上所述,大型联合收割机的技术参数涉及到发动机、收割部分、输送部分、驾驶室及操控系统以及其他方面的参数,这些参数直接关系到收割机的工作性能和效率。
在选择和使用大型联合收割机时,需要根据实际需要对这些技术参数进行综合考虑,以确保选择到适合的设备来提高农作物的收割效率。
详解14吨压路机的技术参数详解14吨压路机的技术参数1. 引言在道路建设和维护中,压路机是一种常见的施工设备,它能够通过振动和压实作用将道路基层或路面材料压实,提高道路的稳定性和承载能力。
本文将详细探讨14吨压路机的技术参数,包括机械结构、发动机性能、工作性能等方面,以帮助读者对这一设备有更深入的了解。
2. 机械结构2.1 车体:14吨压路机的车体由优质钢材焊接而成,具有高强度和刚度,能够适应复杂的工作环境。
车体采用箱型结构设计,重心低,提高了设备的稳定性和平衡性。
2.2 铺摊辊:14吨压路机通常配备两个铺摊辊,辊面采用锥形设计,可有效提高材料的密实度和平整度。
铺摊辊的直径和宽度决定了工作面积和作业效率,因此需根据具体工程需求选择合适规格的辊面。
2.3 驾驶室:驾驶室是压路机操作员工作的地方,应提供良好的视野和舒适的操作环境。
14吨压路机的驾驶室一般配备一台空调机和可调节的座椅,以提供良好的舒适性和操作性。
3. 发动机性能3.1 功率和扭矩:14吨压路机通常搭载柴油发动机,其动力参数直接影响设备的工作性能。
发动机的功率决定了设备的推动力和工作速度,而扭矩则影响了设备在工作过程中的爬坡能力和承载能力。
3.2 油耗和环保性:除了考虑发动机的动力参数外,油耗和环保性也是选择压路机的重要因素。
高效的燃烧系统和废气排放控制技术可以降低油耗和排放,减少对环境的影响。
4. 工作性能4.1 最大行驶速度:14吨压路机的最大行驶速度直接影响了设备的工作效率和施工进度。
一般来说,速度越高,工作效率越高,但也要考虑设备的稳定性和操作人员的安全。
4.2 振动频率和振幅:14吨压路机通常具备双振动频率和双振幅的功能,以适应不同材料的压实需求。
振动频率和振幅的选择应根据道路材料的类型和厚度进行调整,以达到良好的压实效果。
4.3 压实宽度和压实力:压路机的压实宽度和压实力直接决定了设备的作业范围和压实效果。
14吨压路机通常具备较大的压实宽度和较高的压实力,能够满足大部分道路施工和维护的需求。
机械设备主要技术参数第一合同包:通勤车技术性能参数指标:技术性能参数指标:1、*发动机参数:(1)排量(L):<3(2)功率:≥92/3600 KW/RPM*(3)发动机形式:四缸、直列、水冷、涡轮增压中冷、共轨柴油机(4)排放标准:欧III标准2、转向方式:动力转向3、前悬架:双摆臂扭杆弹簧独立悬架;后悬架:二级变刚性半椭圆形钢板弹簧,液压减震器4、制动方式:四轮盘式*5、座位数:176、其他配置:(1)一体化晶钻大灯(2)金属漆(3)三自由度可调节驾驶员座椅(4)防潜滑乘客座椅7、内饰:标准(灰色)航空仪表盘加“游戏棒式”操作系统8、车内CD、侧窗帘、车内安装10000大卡冷暖空调9、绿色隔热玻璃,左右门玻璃电动升降10、金属灰裙边及保险杠11、安全广角后视镜12、三重复合安全防撞车身13、安装安全长排警示灯(路政用警灯暴闪型)14、车身颜色应和路政车辆颜色及标志一致第二合同包:养护自卸车技术性能参数指标:1.整车性能:符合国家质量检测标准2.倾卸型式:后倾卸式3.底盘类型:载货汽车二类底盘4.驱动型式:4×2(后轮驱动)5.液压举升装置:齿轮油泵CB-E532、液压缸JL2TGE90×5006.发动机型式:直列四缸、水冷、增压中冷7.额定功率:85kW/3600(r/min)8.变速器:JC528T69.轮胎型号/数量:7.00R16LT/610.钢板弹簧片数:前:7;后:4+5(不少于)11.驾驶室型式:平头双排12.驾驶室准乘人数:2+313.额定载质量:1380(㎏)14.车箱内部尺寸:不小于3190×1800×400(长×宽×高㎜)15.接近角/离去角:27/17.516.前悬/后悬(mm):1015/152517.车身颜色:公路养护标志色第三合同包:沥青搅拌机技术性能参数指标:40型移动强制式沥青搅拌设备(1台)1.整机要求:占地面积小,主机可牵引拖挂,移场就位安装周期短,操作简单,维护方便,稳定可靠,自动化、标准化程度高,适合于高等级沥青路面的铺筑和养护施工。
常用大型机械设备技术性能参数手册中建三局工程总承包公司(内部资料)目录一、塔式起重机1、永茂建机系列⑴ STT139 (1)⑵ STT153 (5)⑶ STT200 (9)⑷ STT293 (13)⑸ STT553 (17)2、中联重科系列⑴ TC5610 (21)⑵ TC5613T (25)⑶ TC6013A-6 (29)⑷ TC6517B-10 (33)⑸ TC7013-10D (37)⑹ TC7035B-16 (41)⑺ TC7052-25 (45)3、锦城建机系列⑴ JC6016 (49)⑵ JP6016 (53)⑶ JC7030 (57)4、川建塔机⑴ P125 (61)二、施工升降机1、整机样本 (65)2、技术参数汇总 (66)3、电梯基础 (69)4、电缆滑车及底座 (72)5、电梯附墙 (73)三、物料提升机1、整机样本 (75)2、提升机附墙 (76)3、提升机基础 (77)4、技术参数 (78)一、塔式起重机1.永茂建机系列1、永茂建机STT1391起重性能2塔身反力3传动机构452、永茂建机STT153整机样本6起重性能7塔身反力8传动机构9 3、永茂建机STT200整机样本10起重性能11塔机反力传动机构12134、永茂建机STT293整机样本起重性能1415塔身反力16 传动机构17 5、永茂建机STT553整机样本塔机性能18塔机反力1920 传动机构21 2、中联重科系列1、中联TC5610 整机样本22塔机性能23塔机反力传动机构2425 2、 中联TC5613-6F整机样本26塔机性能27塔机反力传动机构28293、中联TC6013-6A整机样本30塔机性能31塔机反力传动机构32334、 中联TC6517B-10整机样本34塔机性能35塔机反力36传动机构37 5、 中联TC7013-10D整机样本38塔机性能39塔机反力传动机构4041 6、 中联TC7035B-16整机样本42塔机性能塔机反力43传动机构4445 7、中联TC7052-25整机样本46塔机性能。
主要设备技术参数设备技术参数是指设备所具备的性能指标和技术要求,是衡量设备性能和质量的重要依据。
不同类型的设备有不同的技术参数,下面以汽车、手机和空调为例,介绍主要的设备技术参数。
汽车:1.发动机功率:发动机输出的功率大小,常用单位为千瓦(kW)。
2.最大扭矩:发动机输出的最大驱动力矩大小,常用单位为牛·米(N·m)。
3. 车重:车辆的重量,常用单位为千克(kg)。
4.最大载人数:车辆额定可搭载的最多人数。
5.最高时速:车辆能够达到的最高速度。
6. 综合油耗:在标准工况条件下,车辆行驶一定距离所消耗的燃油量,常用单位为升/百公里(L/100km)。
7.加速时间:车辆从静止加速到一定速度所需要的时间,常用单位为秒(s)。
8.刹车距离:车辆在紧急情况下刹车到完全停止所需的距离,常用单位为米(m)。
9. 轴距:前后轮轴之间的距离,常用单位为毫米(mm)。
10.排放标准:车辆的尾气排放达到的环保标准。
手机:1. 屏幕尺寸:手机屏幕的对角线长度,常用单位为英寸(inch)。
2. 分辨率:屏幕的像素数量,常用单位为像素(pixel)。
3.处理器:手机的主控芯片,常用单位为赫兹(Hz)。
4.运行内存:手机的临时存储空间,常用单位为千字节(KB)或兆字节(MB)。
5.存储容量:手机的永久存储空间,常用单位为千字节(KB)、兆字节(MB)或千兆字节(GB)。
6.后置相机像素:手机背面相机拍摄的照片像素数量。
7.前置相机像素:手机前面相机拍摄的照片像素数量。
8.电池容量:手机电池的存储电荷容量,常用单位为毫安时(mAh)。
9. SIM卡类型:手机支持的SIM卡规格,例如Nano SIM、Micro SIM 等。
10.操作系统版本:手机所运行的操作系统的版本信息。
空调:1. 制冷能力:空调系统的制冷功率,常用单位为英尺·每分钟(BTU/min)或瓦特(W)。
2. 制热能力:空调系统的制热功率,常用单位为英尺·每分钟(BTU/min)或瓦特(W)。
塔吊主要技术参数塔吊是一种用于建筑工地的大型起重设备,它具有起重能力强、操作灵活、适用范围广等特点。
塔吊的主要技术参数包括:起重量、幅度、高度、工频变频、倾覆力矩、自重和倾覆、起重机构、平衡和变幅机构等。
首先,起重量是塔吊的重要参数之一,它表示该塔吊能够承载的最大重量。
起重量通常用吨(t)来表示,常见的起重量有4t、6t、8t、10t等级,而大型塔吊的起重量可以达到超过100t。
起重量的大小取决于施工现场的需要,选择合适的起重量能够提高作业效率。
其次,幅度是指起重机臂的长度,也可以理解为塔吊在水平方向上的作业范围。
幅度通常用米(m)来表示,常见的幅度有30m、40m、50m等级,大型塔吊的幅度可以达到100m以上。
幅度的大小决定了塔吊在施工现场的覆盖范围,选择合适的幅度可以提高塔吊的灵活性。
高度是指塔吊的最大工作高度,也表示塔吊的竖直作业范围。
高度通常用米(m)来表示,常见的高度有30m、40m、50m等级,大型塔吊的高度可以达到数百米。
高度的大小决定了塔吊的使用范围,选择合适的高度能够满足施工需求。
工频变频是指起重机械的电气控制系统,用于控制塔吊的运行和操作。
工频起重机械是指传统的电气控制系统,其电气元器件和控制方式与普通电器相似,而变频起重机械则采用变频器进行控制,使塔吊的运行更加平稳和精准。
变频起重机械的精度和响应速度较高,能够满足复杂施工环境的需求。
倾覆力矩是塔吊的重要参数之一,用来衡量塔吊抗风能力的大小。
倾覆力矩通常用吨·米(t·m)来表示,它表示在极端气象条件下,塔吊能够抵抗的最大风力。
倾覆力矩的大小决定了塔吊的稳定性,选择具有较高倾覆力矩的塔吊可以提高施工安全性。
自重和倾覆是指塔吊自身的重量和倾覆时产生的力矩。
自重是塔吊标准状态下不带载的自身重量,通常用吨(t)来表示。
倾覆力矩是指塔吊发生倾覆时的力矩大小,常用吨·米(t·m)来表示。
自重和倾覆力矩的大小决定了塔吊的稳定性和安全性。
主要设备规格及技术参数在工业生产的各个领域,都需要用到各种各样的设备进行生产、制造或处理。
这些主要设备的规格和技术参数是生产过程中必须要了解的内容,以便于选择正确的设备,保证生产效率和产品质量。
本文将主要介绍几种常见的主要设备的规格及技术参数。
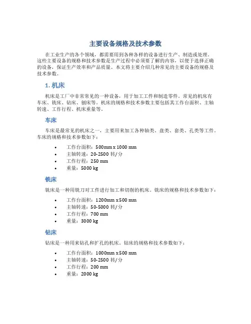
1. 机床机床是工厂中非常常见的一种设备,用于加工工件和制造零件。
常见的机床有车床、铣床、钻床、刨床等。
机床的规格和技术参数主要包括其工作台面积、主轴转速、工作行程、机床重量等。
车床车床是最常见的机床之一,主要用来加工各种轴类、盘类、套类、孔类等工件。
车床的规格和技术参数如下:•工作台面积:500mm x 1000 mm•主轴转速:20-2500转/分•工作行程:250 mm•重量:5000 kg铣床铣床是一种用铣刀对工件进行加工和切削的机床。
铣床的规格和技术参数如下:•工作台面积:1200mm x 500 mm•主轴转速:50-5000转/分•工作行程:700 mm•重量:3000 kg钻床钻床是一种用来钻孔和扩孔的机床。
钻床的规格和技术参数如下:•工作台面积:1000mm x 500 mm•主轴转速:50-2500转/分•工作行程:200 mm•重量:2000 kg2. 压力容器压力容器是一种用来存放、运输或处理物质,且容器内压力大于环境压力的容器。
常见的压力容器包括锅炉、储气罐、储罐等。
压力容器的规格和技术参数主要包括其容量、工作压力、材料等。
锅炉锅炉是一种用来把水加热为蒸汽,并把热能转化为机械能或供热的设备。
锅炉的规格和技术参数如下:•容量:5000 kg/h•工作压力:1.0 MPa•材料:Q235B储气罐储气罐是用于存储气体的容器。
储气罐的规格和技术参数如下:•容量:10 m3•工作压力:1.6 MPa•材料:Q345R储罐储罐是一种用来储存液体或气体的容器。
储罐的规格和技术参数如下:•容量:50 m3•工作压力:0.8 MPa•材料:304不锈钢3. 泵泵是一种用来输送液体或气体的设备,常见的泵有离心泵、排污泵、螺杆泵等。
徐工汽车起重机技术规格大全本文将详细介绍徐工汽车起重机的技术规格。
徐工汽车起重机系列旨在满足各种起重需求,具有出色的性能和可靠性。
以下是徐工汽车起重机的具体技术规格。
1. 主要参数以下是徐工汽车起重机的主要参数:•起重量:从5吨到160吨;•工作半径:从3.5米到56米;•最大起升高度:从36米到82米。
2. 发动机性能徐工汽车起重机配备了高性能的发动机,以确保良好的动力和可靠性。
以下是几种常见的发动机性能参数:•最大功率:根据不同型号而有所不同,从100kW到300kW;•最大扭矩:根据不同型号而有所不同,从550Nm到1800Nm;•排量:根据不同型号而有所不同,从4.5L到12L。
3. 升降机构徐工汽车起重机的升降机构采用专业设计,具有良好的稳定性和安全性。
以下是升降机构的一些参数:•升降速度:根据不同型号而有所不同,从0.7m/s到1.5m/s;•最大起升重量:根据不同型号而有所不同,从5吨到160吨;•起升机构形式:液压式。
4. 转动机构徐工汽车起重机的转动机构采用现代化技术,确保平稳转动和精准定位。
以下是转动机构的一些参数:•转速范围:从0.8rpm到2.5rpm;•最大承载力:从6吨到25吨;•转动方式:液压旋转。
5. 底盘和变速器徐工汽车起重机的底盘和变速器经过精心设计,以提供稳定的行驶性能和灵活的操作。
以下是底盘和变速器的一些参数:•底盘类型:整车钢板焊接形式;•变速器类型:手动或自动。
6. 操纵性和安全性徐工汽车起重机注重操纵性和安全性,以确保操作人员的安全和提升工作效率。
以下是相关参数:•操纵系统:液压系统;•操作台:宽敞、人性化设计;•安全装置:重载保护、限位保护、风速报警等。
7. 其他特点除了上述主要技术规格外,徐工汽车起重机还具有其他特点,如:•车载式设计,方便运输和移动;•高效的液压系统,提供精确控制;•可选配件和附件,以满足不同用户需求。
结论徐工汽车起重机是一款功能强大的起重设备,具有出色的性能和可靠性。
自升式塔吊技术参数自升式塔吊是建筑行业中常用的一种重型机械设备,其作用是在建筑工地上进行吊装、搬运等工作。
额定起重力矩是自升式塔吊的一个重要技术参数,通常用来衡量塔吊的承载能力和工作性能。
在本文中,我们将深入探讨额定起重力矩4500kn.m自升式塔吊的技术参数及其应用。
1. 额定起重力矩4500kn.m自升式塔吊的概念额定起重力矩是指自升式塔吊在特定工作半径下,能够持续安全工作的最大力矩。
对于4500kn.m的起重力矩,意味着此款自升式塔吊在4500千牛米的工作半径下,能够保持稳定并具备搬运物料的强大能力。
2. 技术参数除了额定起重力矩外,4500kn.m自升式塔吊的技术参数还包括最大起重量、最大工作半径、最大高度、回转半径、最大高度下起重量等。
这些参数直接影响着塔吊的使用范围和工作效率。
3. 应用领域4500kn.m自升式塔吊通常用于大型建筑工地,如高层建筑、桥梁、厂房等。
其强大的起重能力和稳定的工作性能,使其成为各类大型物料搬运的理想选择。
其自升式设计也为在工地进行快速拆卸和安装提供了便利。
4. 个人观点在我看来,4500kn.m的额定起重力矩意味着了解其技术参数的重要性。
建筑行业对于自升式塔吊的需求越来越大,因此了解并掌握这些重要的技术参数,对于工程项目的顺利进行至关重要。
只有充分理解了这些技术参数,我们才能在选择和使用塔吊时更加得心应手,确保施工作业的安全和高效。
总结通过本文的介绍,我们对额定起重力矩为4500kn.m的自升式塔吊的技术参数有了一个全面的了解。
从定义、技术参数、应用领域到个人观点,我们对这一重要的建筑机械设备有了更深入的认识。
希望本文能够为读者提供有价值的信息,帮助大家更好地了解和应用自升式塔吊技术参数。
自升式塔吊作为建筑行业常用的重型机械设备之一,其在建筑工地上扮演着至关重要的角色。
特别是在大型建筑项目中,自升式塔吊承担着吊装、搬运等重要任务,对于工程的进展和完成起到了至关重要的作用。
设备技术参数范文1.型号:设备的型号可以用于区分不同设备或产品的特性和规格。
型号通常由制造商或供应商提供,可以用于标识和定位特定型号的设备。
2.尺寸:设备的尺寸通常是指设备的物理尺寸,例如长度、宽度、厚度。
这些尺寸参数可以帮助用户了解设备的外形尺寸,以便进行安装和布局等操作。
3.重量:设备的重量是指整个设备的质量。
重量参数通常用于了解设备的搬运和安装条件,尤其是对于大型设备和重型设备,其重量参数对于设备的传输和安装至关重要。
4.供电:供电参数通常描述设备的电源供应要求,包括电压和频率范围、功率消耗等。
这些参数对于设备的电源选择和使用非常重要,以确保设备能够正常工作并与现有电力系统兼容。
5.环境条件:环境条件参数是指设备在使用过程中所要求的环境条件,包括温度范围、湿度范围、海拔高度等。
这些参数对于设备在不同环境下的可靠性和性能都有重要影响,所以用户在选择设备时要确保设备符合所需的环境条件。
6.工作温度:设备的工作温度是指设备能够正常工作的温度范围。
工作温度参数对于一些特定应用场合,比如工业环境或户外环境中使用的设备具有重要意义,因为这些环境中的温度变化可能会对设备性能产生负面影响。
7.存储温度:存储温度是指设备能安全存放的温度范围。
存储温度参数通常用于设备在长期存储或运输期间的温度条件要求,确保设备在不使用时能够安全地存储。
8.工作湿度:工作湿度是指设备能够正常工作的湿度范围。
工作湿度参数对于一些特定应用领域,比如潮湿环境或高湿度环境中使用的设备具有重要意义,因为这些环境中的湿度变化可能会对设备性能产生负面影响。
9.存储湿度:存储湿度是指设备能安全存放的湿度范围。
存储湿度参数通常用于设备在长期存储或运输期间的湿度条件要求,确保设备在不使用时能够安全地存储。
10.工作海拔高度:工作海拔高度是指设备能够正常工作的海拔高度范围。
对于高海拔地区使用的设备,工作海拔高度参数具有重要意义,因为高海拔地区的大气压变化可能对设备性能产生不良影响。
45吨集装箱重箱作业叉车技术参数45吨集装箱重箱作业叉车是一种用于在码头或货运站等场所进行集装箱装卸作业的大型机械设备。
它能够承载和搬运重箱货物,帮助提高作业效率,减少人力成本,并且比传统的人力搬运更安全和可靠。
下面是一些45吨集装箱重箱作业叉车的技术参数:1.载重能力:45吨。
这意味着该叉车可以承载最高45吨的货物重量,适合处理重箱货物,如集装箱和大型机械设备等。
2.最大起升高度:15米。
叉车的双排杆设计可以使货物在垂直方向上达到15米的高度,便于货物的快速装卸和堆垛。
3. 起升速度:240mm/s。
叉车的起升速度快,可以快速地将货物升起或降下,节省作业时间。
4. 降速度:400mm/s。
叉车的降速度也很快,可以快速地将货物降下,减少等待时间。
5. 行驶速度:25km/h。
叉车的行驶速度较快,可以在繁忙的作业场所快速运输货物。
6.最大爬坡度:20%。
叉车具有较大的爬坡能力,可以在坡度较大的场地上自如行驶。
7. 底盘离地间隙:400mm。
叉车离地间隙较高,适合行驶在不平整的地面上,确保叉车的稳定性和安全性。
8.发动机功率:250KW。
叉车采用高功率发动机,保证了叉车的高效工作和快速作业。
9.移动式滑移控制系统:该系统可以控制叉车在操作过程中的滑移情况,确保叉车稳定行驶和操作。
10.自动化操作系统:叉车配备了自动化操作系统,可以提高作业效率,减少人为误操作,并提高作业安全性。
总的来说,45吨集装箱重箱作业叉车是一种功能强大,性能稳定的大型机械设备,适合在码头、货运站等需要进行集装箱装卸作业的场所使用。
它的高载重能力和高效作业能力可以帮助企业降低成本,提高作业效率,是现代货物运输行业不可或缺的重要装卸设备。
大型设备的规格型号、技术参数及数量序号 名称 规格型号技术参数单位 数量 1 动筛、筛分 200万吨/年 2 筒仓 个 2 3 栈桥皮带4 材料斜井绞车 JK-3×2.2E滚筒直径:3m ;滚筒宽度:2.2m ;最大静张力:130KN ;使用钢丝绳直径:34mm ;配用电机功率:450KW ;台1 5主皮带DTL-100/63/2*200S 带宽:1000mm ,输送长度:269m ,电机功率:200KW*2,运量:630t/h 。
部16 架空乘人装置 RJKY45-14/963电机功率:45KW ;减速器型号:CWS355-60-1F ;钢丝绳牵引力:37.8KN ;运人功率:268人/小时;钢丝绳直径:22mm套17 梯子间直径:50000mm ,总高度:96000mm个 1 8 对旋式轴流通风机 FBCDZ No24/250风量:4320-9600m 3/min ;风压:900-3400Pa ;功率:2×250KW台 2 9井下污水处理站150m 3/h二氧化氯发生器型号:CAP-800双亲可逆过滤器型号:QLJ-2800,处理量:150立方米/小时/台桁架式吸泥机型号:BHM-8500配套吸泥泵型号:65WQ25-15-2.2提升水泵型号:GMZ150-18-15010 空气压缩机储气罐螺杆式空气压缩机:HSD-110G容积:20.5m3/min;电机功率:110KW;排气支管路:Ø108mm;台 2 螺杆式空气压缩机:MB-110容积:19.5m3/min;排气支管路:Ø108mm;功率:110KW;台 1 喷油螺杆空气压缩机:MB-250容积:40mm³/min;功率250KW;排气支管路:Ø108mm 台 1 4/0.8 工作压力:0.84MPa;设计压力:0.84MPa 台 4116t锅炉DZL6-1.25-AⅡ锅炉蒸发量:6t/h;锅炉受热面积:189.4m2;额定工作压力:1.25MPA;蒸汽温度(饱和):193.4℃;炉排面积:8.37m2台 1 10t锅炉台 112 主斜井热风机WZFY-25/70/2.5-Z 风量:25000m3/h;蒸汽耗量:1480Kg/h;出风温度:70℃;电机功率:5.5kw台 1行人斜井热风机WZFY-25/70/2.5-Z 风量:25000m3/h;蒸汽耗量:1480Kg/h;出风温度:70℃;电机功率:5.5kw台 1材料斜井热风机BFKR-25/70-2.5Q 风量:25000m3/h;蒸汽耗量:1500Kg/h;出风温度:40℃-70℃;电机功率:7.5kw台 213 行人斜井绞车JTP-1.6 滚筒直径:1.6m;滚筒宽度:1.2m;最大静张力:45KN;使用钢丝绳直径:24.5mm;配用电机功率:90KW;台 114 主排水泵MD280-43*3 正常排水量:280m³/h;扬程:129m;电机功率:160KW;输出管路直径:DN200台 315 中央变电所高压真空配电装置PJG9L系列输入电压:10;频率:50Hz;额定电流:360A、500A、200A、100A、50A台10 矿用隔爆型干式变压器KBSG-630/10(10/0.69KV)额定容量:630KVA;输入电压:10、6KV;输出电压:380/660/1140V;额定频率:50Hz;台 2 矿用隔爆型真空馈电开关KBZ20-400(200)额定频率:50Hz;额定电压:1140/660V;额定电流:400A、200A;台1416 6#无极绳连续牵引车SQ-120/132P功率:132KW 最大牵引力:120KN 使用坡度:18º钢丝绳直径:24mm台 117 6#上仓皮带DSJ80/40/2*75 带宽:800mm,电机功率:75KW*2;运量:400t/h。
6120 车床参数
您的问题不够具体,请您提供更多细节,以便我们能够为您提供准确的数据。
车床是工业中常用的机械加工设备之一,有许多不同的参数和规格。
以下是一些可能的车床参数:
1. 最大加工直径:车床可以加工的最大工件直径。
2. 最大加工长度:车床可以加工的最大工件长度。
3. 主轴转速范围:车床主轴的转速范围。
4. 主轴孔直径:车床主轴的孔径,用于安装刀具和工件。
5. 最大刀具尺寸:车床可安装的最大刀具尺寸。
6. X轴和Z轴行程:车床床身上X轴和Z轴的最大行程。
7. 主轴马达功率:车床主轴驱动马达的功率。
8. 刀塔类型:车床刀塔的类型,如六-刀塔、八-刀塔等。
9. 控制系统类型:车床所采用的数控系统类型,如西门子、Fanuc等。
10. 快速移动速度:车床在刀具换刀和无刀具移动时的快速移动速度。
请提供您需要的具体车床参数,我们将尽力为您提供所需的数据。
常用大型机械设备
技术性能参数手册
中建三局工程总承包公司
(内部资料)
目录
一、塔式起重机
1、永茂建机系列
⑴ STT139 (1)
⑵ STT153 (5)
⑶ STT200 (9)
⑷ STT293 (13)
⑸ STT553 (17)
2、中联重科系列
⑴ TC5610 (21)
⑵ TC5613T (25)
⑶ TC6013A-6 (29)
⑷ TC6517B-10 (33)
⑸ TC7013-10D (37)
⑹ TC7035B-16 (41)
⑺ TC7052-25 (45)
3、锦城建机系列
⑴ JC6016 (49)
⑵ JP6016 (53)
⑶ JC7030 (57)
4、川建塔机
⑴ P125 (61)
二、施工升降机
1、整机样本 (65)
2、技术参数汇总 (66)
3、电梯基础 (69)
4、电缆滑车及底座 (72)
5、电梯附墙 (73)
三、物料提升机
1、整机样本 (75)
2、提升机附墙 (76)
3、提升机基础 (77)
4、技术参数 (78)
一、塔式起重机
1.永茂建机系列1、永茂建机STT139
整机样本
起重性能
塔身反力
传动机构
2、永茂建机STT153
整机样本
起重性能
塔身反力
传动机构
3、永茂建机STT200
整机样本
起重性能
塔机反力
传动机构
4、永茂建机STT293
整机样本
起重性能
塔身反力
传动机构
5、永茂建机STT553
整机样本
塔机性能
塔机反力
传动机构
2、中联重科系列1、中联TC5610
整机样本
塔机性能
塔机反力
传动机构
2、中联TC5613-6F
整机样本
塔机性能
塔机反力
传动机构
3、中联TC6013-6A
整机样本
塔机性能
塔机反力
传动机构4、中联TC6517B-10
整机样本
塔机性能
塔机反力
传动机构5、中联TC7013-10D
整机样本
塔机性能
塔机反力
传动机构6、中联TC7035B-16
整机样本
塔机性能
塔机反力
传动机构7、中联TC7052-25
整机样本
塔机性能
塔机反力
传动机构
3、锦城建机系列1、锦城JC6016
整机样本
塔机性能
塔机反力
传动机构
2、锦城JP6016
整机样本
塔机性能
塔机反力
传动机构
3、锦城JC7030
整机样本
塔机性能
塔机反力
传动机构
4、川建系列
1、川建P125
整机样本
塔机性能
塔机反力
传动机构
二、施工升降机
1、整机示意图
1)
1、基础上的载荷要传导到基础下的地面,因此地面或土壤承载力必须≥0.15MPa
2、基础所能承受的载荷不得小于P
P={升降机整机自重(㎏)+额定载重总量(㎏)}×0.02(kN)
3、双层钢筋网:钢筋直径12mm,间距20mm
4、L距离根据所选的附墙架型号而定
5、基础座或基础预埋件应全部埋入混凝土基础板内
6、基础必须有良好的排水措施
2)基础的水平高度有三种方案:
1. 混凝土基础设在地面上,这种情况下,不需要排水,但门坎较高。
2. 混凝土基础与地面相平。
吊笼笼底在地面上。
3. 混凝土基础低于地面。
这种情况下,必须采取严格的排水措施。
吊笼笼底与地面相平。
4.使用电缆滑车的电梯门坎高度由具体的电缆滑车和缓冲器尺寸决定,通常在前三个方案的门坎高度基础上加400mm左右。
电缆滑车加高型缓冲器
电缆卷筒式电缆滑车式
常用厂家附墙尺寸(Ⅱ型)
施工升降机
整机样本
技术参数。