论文格式注释版
- 格式:doc
- 大小:56.50 KB
- 文档页数:10
日语专业本科毕业论文的格式要求(空2行)外国语学院日语专业2001123 张三指导教师李四①(空2行)【摘要】②200字左右。
内容:处理的对象及主要结论③。
摘要使用楷体,五号字。
第二行开头的位置如本摘要。
【关键词】④3~5个论文格式注释参考文献⑤目录⑥1. 前言⑦ 22. 正文 2 2.1 结构 22.2 学术史研究 23. 注释 2 3.1 引用 2 3.2 夹注 23.3 脚注 24. 版式 3 4.1 纸张 3 4.2 排版 3 4.2.1 页面设置 3 4.2.2 字体及字号 3 4.2.3 正文格式 34.2.4 编号 35. 关于参考文献 3 5.1 范围 3 5.2 排列顺序 4 5.2.1 语种之间 4 5.2.2 语种内部 4①小四号宋体字,加粗。
②黑体,五号字。
③楷体,五号字。
④黑体,五号字。
⑤楷体,五号字。
⑥黑体,四号字。
可省项,即作者可根据实际情况确定是否需要设立此项。
⑦宋体,小四号字。
5.3 时间 4 5.4 列举的项目及格式 4 5.5 参考文献中的“[类别]” 45.6 例证出处 46. 装订顺序 47. 结论 4(空2行)1.前言提出问题。
明确问题所在,提出大致的思路。
2. 正文2.1结构正文可根据需要分成若干部分。
2.2 学术史研究介绍前人对这个问题的研究,并表明自己的研究与前人研究的不同之处。
对学术史的回顾,可以在“前言”中进行,也可以在前言之后单独设一个章节处理。
3. 注释3.1 引用文章在涉及前人研究成果时,不论是否赞同,都必须声明。
引用方法有:1、用引号直接引用;2、通过概括间接引用。
不论以哪一种方式引用,都必须注明出处。
3.2 夹注文章中的注释使用夹注(张三2000:35)的形式。
这里,“张三”是作者名,“2000”是文献的首次出版时间。
如果这个文献是著作,那么有必要注明引文出现的页码,即“35”。
如果张三在1998年发表的两个文献都被引用,则采用“(张三1998a)”和“(张三1998b)”的形式注释。
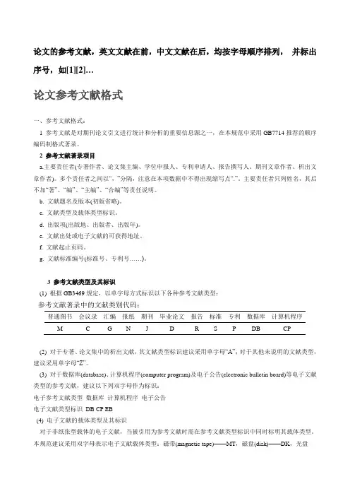
论文的参考文献,英文文献在前,中文文献在后,均按字母顺序排列,并标出序号,如[1][2]…论文参考文献格式一、参考文献格式:1 参考文献是对期刊论文引文进行统计和分析的重要信息源之一,在本规范中采用GB7714推荐的顺序编码制格式著录。
2 参考文献著录项目a.主要责任者(专著作者、论文集主编、学位申报人、专利申请人、报告撰写人、期刊文章作者、析出文章作者)。
多个责任者之间以―,‖分隔,注意在本项数据中不得出现缩写点―.‖。
主要责任者只列姓名,其后不加―著‖、―编‖、―主编‖、―合编‖等责任说明。
b. 文献题名及版本(初版省略)。
c. 文献类型及载体类型标识。
d. 出版项(出版地、出版者、出版年)。
e. 文献出处或电子文献的可获得地址。
f. 文献起止页码。
g. 文献标准编号(标准号、专利号……)。
3 参考文献类型及其标识(1) 根据GB3469规定,以单字母方式标识以下各种参考文献类型:参考文献著录中的文献类别代码:普通图书会议录汇编报纸期刊毕业论文报告标准专利数据库计算机程序M C G N J D R S P DB CP(2) 对于专著、论文集中的析出文献,其文献类型标识建议采用单字母―A‖;对于其他未说明的文献类型,建议采用单字母―Z‖。
(3) 对于数据库(database)、计算机程序(computer program)及电子公告(electronic bulletin board)等电子文献类型的参考文献,建议以下列双字母作为标识:电子参考文献类型数据库计算机程序电子公告电子文献类型标识DB CP EB(4) 电子文献的载体类型及其标识对于非纸张型载体的电子文献,当被引用为参考文献时需在参考文献类型标识中同时标明其载体类型。
本规范建议采用双字母表示电子文献载体类型:磁带(magnetic tape)——MT,磁盘(disk)——DK,光盘(CD-ROM)——CD,联机网络(online)——OL,并以下列格式表示包括了文献载体类型的参考文献类型标识:[文献类型标识/载体类型标识]如:[DB/OL]——联机网上数据库(database online)[DB/MT]——磁带数据库(database on magnetic tape)[M/CD]——光盘图书(monograph on CD-ROM)[CP/DK]——磁盘软件(computer program on disk)[J/OL]——网上期刊(serial online)[EB/OL]——网上电子公告(electronic bulletin board online)以纸张为载体的传统文献在引作参考文献时不必注明其载体类型。
硕士论文脚注格式篇一:硕士论文引用注释规范安徽师范大学外国语学院英语语言文学硕士点申请硕士学位论文格式与引用注释规范(试用)一、论文格式(一)论文构成1. 封面2. 版权声明页(统一格式与行文,另发)3.题目、作者等信息页4. 答辩委员会签名页5. 致谢6. 摘要(英文)(一般不超过800单词,关键词3—5个)7. 摘要(中文)(与英文摘要对应)8. 目录9. 正文(Introduction, body, conclusion)10. 参考文献 (Bibliography )11. 附录(有则提供)12. 读研期间科研活动和成果(二)论文正文字体、字号、引文、图表与行距1. 字体:英语用Times New Roman;汉语用宋体。
2. 字号:标题一律用粗体(Boldface);章的标题居中,与正文空两行,每章要开新页;其余标题靠左顶格,上下各空一行间距。
一级标题(章标题):三号字体;二级标题:小三号字体;三级标题:四号字体;四级标题:小四号字体。
正文字体大小:小四号字体。
3. 标题序号:Chapter One …1.11.1.11.1.1.1…2.12.1.1…4. 引文:少于四行的直接引文置于双引号内;超过四行(包括四行)的引文要与正文隔开,上下各空一行,左边缩进10个字母;如所引原文第一行有缩进,则该行在论文中再缩进三个字母的间距,即引文第一行缩进13个字符;字体小1号使用;行距为1。
5. 图表:图表应有与内容相符的明确标题;图的标记以第二章图一为例则为:Figure 2—1 ,依此类推;表的标记以第二章表一为例则为:Table 2—1,依此类推。
6. 行距:除四行及以上引文行距为1外,全文为1.25倍或18磅。
二、引文注释规范1.注释或引用分为文内注和文末参考文献两种形式。
文内注置于圆括号内,紧跟在引用内容之后;应标出作者姓(名)和页码,若同一作者有多部著作引用,则应在作者姓后分别注出该著作出版年份,如,(Weiss 1998:76)、(Weiss 2002:104),等。
学术论文注释规范一、文后参考文献及其随文夹注格式参考文献按在正文中出现的先后次序列于文末,以“参考文献:”(左顶格)作为标识。
参考文献的序号左顶格,并用数字加方括号表示,如[1],[2],…;每一条参考文献条目的最后均以小圆点“.”结束。
引文的起止页码以随文以夹注的形式、用6号宋体标出,其格式为:[序号](p×)。
各类参考文献及其在正文中夹注的格式及示例如下:(一)专著、论文集、学位论文、报告[序号]主要责任者.文献题名[文献类型标识].出版地:出版者,出版年.[1] 列维·布留尔.原始思维[M].北京:商务印书馆,1987.[2] 马克思.恩格斯.共产党宣言[A].马克思恩格斯选集[M].第一卷.北京:人民出版社,1972.[3] 洪亮吉.春秋左传诂[M].卷三.[4] 人事部一·叙人[A].太平御览[M].北京:中华书局,1960.[5] 皇甫湜. 皇甫持正文集[M]. 卷四.四部丛刊本.[6] 房玄龄等.晋书·司马彪传[M].北京:中华书局,1974.[7] Chester. The Rise of British Industrial Society[M]. Longman, 1982.以例[6]、[7]为例,其随文夹注格式分别为:[6](p.4142.)、[7](p.289.)。
多次引用同一本书中的材料,随文夹注中一律采用第一次出现的序号。
例如:第一次引用[7]中材料时,夹注为“[7](p289)”;第二次引用[7]中材料时,夹注为“[7](p163)”。
多种材料说明一个问题,在随文夹注中则按次序列出,例:“[4](p×);[5](p×)”。
(二)期刊文章[序号]主要责任者.文献题名[J].刊名,年,卷(期).例:[8] 李醒民.哲学不是敲门砖和摇钱树[J].学术界,2000,(1).随文夹注格式:[8](p206)。
(三)论文集中的析出文献[序号]析出文献主要责任者.析出文献题名[A].原文献主要责任者(任选).原文献题名[C].出版地:出版者,出版年.例:[9] 王旭. 美国三大城市与美国现代区域经济结构[A]. 中国美国史研究学会. 美国现代化历史经验[C].北京:东方出版社,1994.随文夹注格式:[9](p183)。
毕业论文中的参考文献注释格式文档2篇Reference notes in graduation thesis编订:JinTai College毕业论文中的参考文献注释格式文档2篇前言:论文格式就是指进行论文写作时的样式要求,以及写作标准,就是论文达到可公之于众的标准样式和内容要求,论文常用来进行科学研究和描述科研成果文章。
本文档根据论文格式内容要求和特点展开说明,具有实践指导意义,便于学习和使用,本文下载后内容可随意调整修改及打印。
本文简要目录如下:【下载该文档后使用Word打开,按住键盘Ctrl键且鼠标单击目录内容即可跳转到对应篇章】1、篇章1:毕业论文中的参考文献注释格式文档2、篇章2:毕业论文参考文献规范格式篇章1:毕业论文中的参考文献注释格式文档附件:参考文献注释格式学术期刊作者﹒论文题目﹒期刊名称,出版年份,卷(期):页次如果作者的人数多于3人,则写前三位作者的名字后面加“等”,作者之间以逗号隔开。
例如:李峰,胡征,景苏等. 纳米粒子的控制生长和自组装研究进展. 无机化学学报, XX, 17(3): 315~324j.y.li, x.l.chen,h.li. fabrication of zinc oxide nanorods. journal of crystal growth, XX,233:5~7学术会议论文集作者﹒论文题目﹒文集编者姓名﹒学术会议文集名称,出版地:出版者,出版年份:页次例如:司宗国,谢去病,王群﹒重子湮没快度关联的研究﹒见赵维勤,高崇寿编﹒第五届高能粒子产生和重离子碰撞理论研讨会文集,北京:中国高等科学技术中心,1996:105图书著者﹒书名﹒版本﹒出版地:出版者,出版年﹒页次如果该书是第一版则可以略去版次。
例如:韩其智,孙洪洲﹒群论﹒北京:xxx大学出版社,1987﹒101预印本作者﹒论文题目﹒预印本编号(出版年份)例如:xiaofeng guo and jianwei qiu﹒the leading power corrections to the structure functions﹒hep—ph/xxxxxxx(1998)学位论文作者﹒论文题目﹒学士(或硕士、博士)学位论文. 出版地:出版者,出版年份例如:陈异. 纳米粒子形貌控制研究. 硕士学位论文. 北京:xxx学院, XX电子文献主要责任者. 电子文献题名﹒电子文献的出处或可获地址. 发表或更新日期例如:王明亮. 关于中国学术期刊标准化数据库系统工程的进展. , 1998-08-16专利专利所有者. 专利名称. 专利国别:专利号,日期.例如:姜锡洲.一种温热外敷药制备方案. 中国专利:xxxxxxx3,1989-07-26.篇章2:毕业论文参考文献规范格式【按住Ctrl键点此返回目录】一、参考文献的类型参考文献(即引文出处)的类型以单字母方式标识,具体如下:m——专著 c——论文集 n——报纸文章j——期刊文章 d——学位论文 r——报告对于不属于上述的文献类型,采用字母“z”标识。
论⽂脚注的格式论⽂脚注的格式⼆、注释的格式(⼀)中⽂注释:1、当⽂章引⽤或借⽤的资料所在的着作第⼀次出现于注释中时,须将该书作者姓名、书名、出版地、出版者、出版年代及引⽤资料所在的页码⼀并注出。
(1)引⽤专着例:李道揆:《美国政府和美国政治》,北京.中国社会科学出版社,1990年版,第72-74页。
说明:(a)作者姓名后⾯⽤冒号;著作名⽤书名号标出,书名号后加逗号;出版地后⽤间隔号(中圆点);出版社名称后加逗号;出版年代后加“版”字,再加逗号;页码后⽤句号。
(b)著作者如系⼆⼈,作者姓名之间⽤顿号分隔,如:xxx、xxx;如系⼆⼈以上,可写出第⼀作者姓名,后⾯加“等”字省略其他作者,如:xxx等。
(c)著作名如有副标题,则在书名号内以破折号将标题与副标题隔开。
如:陈宝森:《美国经济与政府政策——从罗斯福到⾥根》,北京.世界知识出版社,1988年版,第124页。
(d)著作如系多卷本,须在书名号后⾯直接写出引⽤资料所在的卷数,再加句号。
如:徐民:《抗美援朝的历史回顾》上卷,北京.中国⼴播出版社,1990年版,第5页。
(e)出版地应包括省、⾃治区及其下属的市名,直辖市只注市名,如:吉林延吉.延边教育出版社;北京.国际⽂化出版公司。
如出版社名称本⾝已含其中某⼀级地名,则可不必在出版地中重复注出,如:南京.江苏⼈民出版社,不必注为江苏南京.江苏⼈民出版社;北京出版社,不必注为北京.北京出版社。
(2)引⽤译著例:J.布卢姆等:《美国的历程》下册第⼆分册(杨国标、张儒林译,黄席群校),北京.商务印书馆,1988年版,第97页。
说明:(a)作者姓名中除姓(family name)外,名与中间名(first name 和middle name)均可⽤缩写形式表⽰,如缩写,须⽤英⽂缩写符号(下圆点);如将姓名全部译出,则须在姓名之间加中⽂间隔符号(中圆点)。
(b)书名号后或多卷本著作卷次、册次后直接加圆括号,括号内注明中⽂译、校者姓名。
参考文献与注释格式1、参考文献是对期刊论文引文进行统计和分析的重要信息源之一,在本规范中采用 GB 7714推荐的顺序编码制编排。
2、参考文献著录项目a. 主要责任者 (专著作者、论文集主编、学位申报人、专利申请人、报告撰写人、期刊文章作者、析出文章作者)。
多个责任者之间以“,”分隔,注意在本项数据中不得出现缩写点“.”。
主要责任者只列姓名,其后不加“著”、“编”、“主编”、“合编”等责任说明。
b. 文献题名及版本(初版省略)。
c. 文献类型及载体类型标识。
d. 出版项(出版地、出版者、出版年)。
e. 文献出处或电子文献的可获得地址。
f. 文献起止页码。
g. 文献标准编号(标准号、专利号……)。
3、参考文献类型及其标识(1)根据 GB 3469规定,以单字母方式标识以下各种参考文献类型:(2)对于专著、论文集中的析出文献,其文献类型标识建议采用单字母“A”;对于其他未说明的文献类型,建议采用单字母“Z”。
(3)对于数据库 (database) 、计算机程序 (computer program) 及电子公告 (electronic bulletin board)等电子文献类型的参考文献,建议以下列双字母作为标识:(4)电子文献的载体类型及其标识对于非纸张型载体的电子文献,当被引用为参考文献时需要在参考文献类型标识中同时标明其载体类型。
本规范建议采用双字母表示电子文献载体类型:磁带(magnetic tape)——MT,磁盘(disk)——DK,光盘(CD-ROM)——CD,联机网络(online)——OL,并以下列格式表示包括了文献载体类型的参考文献类型标识:[文献类型标识/载体类型标识]如:[DB/OL]——联机网上数据库(database online)[DB/MT]——磁带数据库(database on magnetic tape)[M/CD]——光盘图书(monograph on CD-ROM)[CP/DK]——磁盘软件[J/OL]——网上期刊(serial online)[EB/OL]——网上电子公告以纸张为载体的传统文献在引作参考文献时不必注明其载体类型。
论文脚注的格式二、注释的格式(一)中文注释:1、当文章引用或借用的资料所在的著作第一次出现于注释中时,须将该书作者姓名、书名、出版地、出版者、出版年代及引用资料所在的页码一并注出。
(1)引用专著例:李道揆:《美国政府和美国政治》,北京.中国社会科学出版社,1990年版,第72-74页。
说明:(a)作者姓名后面用冒号;著作名用书名号标出,书名号后加逗号;出版地后用间隔号(中圆点);出版社名称后加逗号;出版年代后加“版”字,再加逗号;页码后用句号。
(b)著作者如系二人,作者姓名之间用顿号分隔,如:xxx、xxx;如系二人以上,可写出第一作者姓名,后面加“等”字省略其他作者,如:xxx等。
(c)著作名如有副标题,则在书名号内以破折号将标题与副标题隔开。
如:陈宝森:《美国经济与政府政策——从罗斯福到里根》,北京.世界知识出版社,1988年版,第124页。
(d)著作如系多卷本,须在书名号后面直接写出引用资料所在的卷数,再加句号。
如:徐民:《抗美援朝的历史回顾》上卷,北京.中国广播出版社,1990年版,第5页。
(e)出版地应包括省、自治区及其下属的市名,直辖市只注市名,如:吉林延吉.延边教育出版社;北京.国际文化出版公司。
如出版社名称本身已含其中某一级地名,则可不必在出版地中重复注出,如:南京.江苏人民出版社,不必注为江苏南京.江苏人民出版社;北京出版社,不必注为北京.北京出版社。
(2)引用译著例:J.布卢姆等:《美国的历程》下册第二分册(杨国标、张儒林译,黄席群校),北京.商务印书馆,1988年版,第97页。
说明:(a)作者姓名中除姓(family name)外,名与中间名(first name 和 middle name)均可用缩写形式表示,如缩写,须用英文缩写符号(下圆点);如将姓名全部译出,则须在姓名之间加中文间隔符号(中圆点)。
(b)书名号后或多卷本著作卷次、册次后直接加圆括号,括号内注明中文译、校者姓名。
论文写作中的注释和参考文献格式在论文写作中,注释和参考文献格式是非常重要的部分。
它们不仅使论文内容更加准确和可靠,同时也标明了作者对相关文献的引用和参考,并且帮助读者进一步查阅相关资料。
因此,注释和参考文献格式要求准确、规范,并符合学术规范。
注释格式主要包括脚注和尾注两种形式。
脚注通常位于每一页的底部,而尾注则放置在整篇文章的末尾。
在选择使用脚注还是尾注时,通常要根据具体的需求和指导要求来决定。
无论是脚注还是尾注,其格式要求都基本相同。
注释一般以数字形式出现在正文中,而相应的解释和注释内容则出现在注释区域。
注释的内容应该简洁明了,并且与正文内容相关连贯。
对于参考文献格式,主要有两种常用的标注方式,即著者-日期制和数字制。
著者-日期制是根据作者和出版日期进行标注,如(作者, 出版年份),直接放在正文中。
而数字制则以数字形式出现在正文中,并在参考文献列表中列出对应的文献信息。
无论采用何种标注方式,都需要准确记录并标明出版物的基本信息,如作者、标题、出版年份、出版社等。
对于不同类型的参考文献,其格式要求也有所不同。
一般来说,学术期刊、学位论文、图书等都有相应的参考文献格式规范,如APA、MLA、Chicago等。
在撰写论文时,应根据具体的学科领域和期刊要求选择正确的参考文献格式,并严格按照格式要求进行标注和编排。
此外,还要注意引用和参考文献的准确性和完整性。
在写作中,应避免直接使用他人的观点、数据和结论而不标注来源,以免被认为是抄袭和剽窃。
同时,在编写参考文献时,要保证所引用的文献来源是可靠和有权威性的,以提高论文的可信度和学术水平。
总之,在论文写作中,注释和参考文献格式是不可或缺的环节。
合理、规范的注释和参考文献格式能够增强论文的可读性和可信度,帮助读者了解和查阅相关资料,同时也体现了作者的学术诚信和严谨态度。
因此,在写作中务必认真对待注释和参考文献格式的标注和编排,以保证论文的质量和学术价值。
《世界历史》编辑部2019年8月1日附:《世界历史》引文注释体例(修改版)本刊文献引证方式采用页下脚注,标圆形数码号①②③……,每页重新编号。
具体的注释标注格式如下:一、中文引文注释体例1.著作:著者(编者)、书名、出版社和年代、页码。
卷、册应紧接书名。
示例:①魏子初:《英国在华企业及其利润》,人民出版社1951 年版,第23 页。
②陆谷孙主编:《英汉大词典》,上海译文出版社2007年版,第58页。
③厉以宁:《罗马—拜占庭经济史》上册,商务印书馆2006年版,第111页。
2.译著:作者、译者、书名、出版社和年代、页码。
示例:坂本太郎著,汪向荣、武寅、韩铁英译:《日本史》,中国社会科学出版社2008年版,第211页。
3.析出文献:作者、篇名、所引文献作者(编者)、书名、出版社和年代、页码。
示例:钱乘旦:《论工业革命造成的英国社会结构变化》,中国英国史学会编:《英国史论文集》,三联书店1982 年版,第102 页。
4.期刊论文:作者、篇名、期刊名称期数、页码。
示例:①侯文蕙:《20世纪90年代的美国环境保护运动和环境保护主义》,《世界历史》2000年第6期,第16页。
②陆庭恩:《略论非洲民主联盟》,《北京大学学报》(哲学社会科学版)1994年第5期,第59页。
5.学位论文:作者、篇名、单位名称论文性质、完成时间、页码。
示例:方明东:《罗隆基政治思想研究(1913—1949)》,北京师范大学历史系博士学位论文,2000年,第67页。
6.报纸:作者、篇名、报纸名称和日期。
示例:胡培兆:《唯物史观是理论创新的基础》,《人民日报》2015年12月18日。
7.网络文献:作者、篇名、网址、访问日期。
示例:余福海:《“双代表制”无法破解西方民主困局》,/sf/201903/t20190322_4851537.shtml,2019年4月1日。
8.其他情况说明(1)选集、全集、回忆录等文献的作者名可省略。
示例:①《马克思恩格斯全集》第5卷,人民出版社1979年版,第38页。
学术论⽂引⾔正⽂致谢参考⽂献附录和注释格式规范标准学术论⽂引⾔、正⽂、致谢、参考⽂献、附录的写作规范1 引⾔1.1 定义国家标准GB7713-87规定:“引⾔(或绪论)简要说明研究⼯作的⽬的、范围、相关领域的前⼈⼯作和知识空⽩、理论基础和分析、研究设想、研究⽅法和实验设计、预期结果和意义等。
引⾔应⾔简意赅,不要与摘要雷同,不要成为摘要的注释。
⼀般教科书中已有的知识,在引⾔中不必赘述。
⽐较短的论⽂可以只⽤⼩段⽂字起着引⾔的效⽤。
学位论⽂为了需要反映作者已掌握了坚实的基础理论和系统的专门知识,具有开阔的科学视野,对研究⽅案作了充分论证,因此有关历史回顾和前⼈⼯作的综合评述,以及理论分析等,可以单独成章,⽤⾜够的⽂字叙述”。
引⾔的⽬的是给出作者进⾏本项⼯作的原因,企图达到的⽬的。
因此应给出必要的背景材料,让对这⼀领域并不特别熟悉的读者能够了解进⾏这⽅⾯研究的意义,前⼈已达到的⽔平,已解决和尚待解决的问题,最后应⽤⼀两句话说明本⽂的⽬的和主要创新之处。
引⾔最基本⼀点是介绍主要研究成果。
有的作者常常不在引⾔中指明他们的重要发现,或从摘要中删除那些重要的研究成果,⽽到论⽂的后部分才指明。
对科技论⽂⽽⾔,是⼀种写作错误,可能使读者在了解到那些重要的研究成果之前已停⽌了阅读。
引⾔应避免过分强调⼀个⼗分重要⽽涉及⾯⼴的领域,⽽⾃⼰仅完成了其中有限的⼀⼩部分⼯作。
1.2 构成与写作要求引⾔的构成及写作要求见表1。
2 正⽂正⽂部分是科技论⽂的核⼼,是体现研究⼯作成果和学术⽔平的主要部分。
国家标准GB7713-87对科技论⽂正⽂部分的编写格式没有明确要求和规定。
科技论⽂的结构形式取决于科研成果的内容。
不同的科研成果,需要⽤不同结构形式的科技论⽂来反映。
因为不同学科领域的科研成果,在研究⽅法、实验观察过程、逻辑推理、结果表现形式等⽅⾯不同。
⼀般来说,科技论⽂的内容包括:引⾔、原理、实验和观察⽅法、仪器设备、材料原料、调研对象、实验和观察的数据资料结果、观点和结论等。
论文中参考文献标注格式?论文的参考文献和注释规范格式论文中参考文献标注格式?论文的参考文献和注释规范格式一篇论文的参考文献是将论文在研究和写作中可参考或引证的主要文献资料,列于论文的末尾。
参考文献应另起一页。
中文:作者--标题--出版物信息(版地、版者、版期)英文:作者--标题--出版物信息所列参考文献的要求是:⑴所列参考文献应是正式出版物,以便读者考证。
⑵所列举的参考文献要标明序号、著作或文章的标题、作者、出版物信息。
参考文献的作用是:⑴著录参考文献可以反映论文作者的科学态度和论文具有真实、广泛的科学依据,也反映出该论文的起点和深度。
⑵著录参考文献能方便地把论文作者的成果与前人的成果区别开来。
⑶著录参考文献能起索引作用。
⑷著录参考文献有利于节省论文篇幅。
⑸著录参考文献有助于科技情报人员进行情报研究和文摘计量学研究。
注释注释不同于参考文献。
参考文献是作者写作论著时所参考的文献书目,集中列于文末。
而注释则是作者对正文中某一内容作进一步解释或补充说明的文字,不要列入文末的参考文献,而要作为注释放在页下,用①②标识序号。
注释中提到的论著保持通常格式,如:①与正文部分空出两行;②按照文中的索引编号分别或合并注释;③“注释”采用五号黑体,注释内容日语采用小五号宋体,英语采用Times New Roman 9号。
英语注释具体要求如下:①在文中要有引用标注,如 [1];②如果重复出现同一作者的同一作品时,只注明作者的姓和引文所在页码(姓和页码之间加逗号);格式要求如下:[1](空两格)作者名(名在前,姓在后,后加英文句号),书名(用斜体,后加英文句号),出版地(后加冒号),出版社或出版商(后加逗号),出版日期(后加逗号),页码(后加英文句号)。
[2](空两格)作者名(名在前,姓在后,后加英文句号),文章题目(文章题目用“”引起来)(空一格)紧接杂志名(用斜体,后加逗号),卷号(期号),出版年,起止页码,英文句号。
学位论文注释和参考文献标准格式以及尾注解决方法1.注释(1)注释的用途一般有两种,一是对有关概念、叙述、信息的追加解释;二是对数据、直引文字出处的说明。
(2)注释一律采用脚注的形式。
在所需说明文字或段落尾部右上角标注序号(宋体,5号)。
序号从论文正文部分的第一处注释开始,以1、2、……、15……连续排列。
相应的说明性文字或文献写于当页下方。
(3)对直引文字进行注释说明的文献或资料,采用规范格式,但页码指明到具体页。
(4)对意引文字可以不注释,但应清晰地体现出作者、年份,以便读者在参考文献中对照。
2.参考文献(1)参考文献用于说明对研究有启发、有作用的文献资料,包括所有意引或直引文献。
(2)参考文献的格式按规范形式一一列示。
(3)参考文献的顺序按在论文中出现的次序,用[1]、[2]、……、[45]、……排序。
(4)参考文献一律放在论文结论后,不得放在各章之后。
解决方法1..以尾注的方式插入第一个参考文献。
将光标定位于word文档中将要插入参考文献的位置,按“插入/引用/脚注和尾注”。
出现一菜单,选择“尾注”,“文档结尾”,编号格式为“1,2,3”。
按“插入”按钮。
以后也按照这个方法,不管是在该参考文学的前面还是后面插入,word都会自动更新编号,你就不用再自己一个一个改编号了。
2.给插入的参考文献加中括号。
用word自动插入的参考文献是没有中括号的,参考文献全部写好后要是一个一个加中括号太麻烦。
用什么方法呢?按“编辑/查找",在查找栏中输入"^e",再替换为:"[^&]"。
(交叉引用时插入的第N(N>2)次上标并不能被替换,此时查找栏中应输入"^#"(代表“特殊格式”中的“任意数字”),另外,“格式”选项还应选择“字体-上标”)(上述查找方法只能查找到由“交叉引用”产生的上标,第一次插入的上标还是得用"^e"才能查找)这时不管是文章中还是尾注中的参考文献编号都加上了中括号。
论文脚注的格式二、注释的格式(一)中文注释:1、当文章引用或借用的资料所在的著作第一次出现于注释中时,须将该书作者姓名、书名、出版地、出版者、出版年代及引用资料所在的页码一并注出。
(1)引用专著例:李道揆:《美国政府和美国政治》,北京.中国社会科学出版社,1990年版,第72-74页。
说明:(a)作者姓名后面用冒号;著作名用书名号标出,书名号后加逗号;出版地后用间隔号(中圆点);出版社名称后加逗号;出版年代后加“版”字,再加逗号;页码后用句号。
(b)著作者如系二人,作者姓名之间用顿号分隔,如:xxx、xxx;如系二人以上,可写出第一作者姓名,后面加“等”字省略其他作者,如:xxx等。
(c)著作名如有副标题,则在书名号内以破折号将标题与副标题隔开。
如:陈宝森:《美国经济与政府政策——从罗斯福到里根》,北京.世界知识出版社,1988年版,第124页。
(d)著作如系多卷本,须在书名号后面直接写出引用资料所在的卷数,再加句号。
如:徐民:《抗美援朝的历史回顾》上卷,北京.中国广播出版社,1990年版,第5页。
(e)出版地应包括省、自治区及其下属的市名,直辖市只注市名,如:吉林延吉.延边教育出版社;北京.国际文化出版公司。
如出版社名称本身已含其中某一级地名,则可不必在出版地中重复注出,如:南京.江苏人民出版社,不必注为江苏南京.江苏人民出版社;北京出版社,不必注为北京.北京出版社。
(2)引用译著例:J.布卢姆等:《美国的历程》下册第二分册(杨国标、张儒林译,黄席群校),北京.商务印书馆,1988年版,第97页。
说明:(a)作者姓名中除姓(family name)外,名与中间名(first name 和middle name)均可用缩写形式表示,如缩写,须用英文缩写符号(下圆点);如将姓名全部译出,则须在姓名之间加中文间隔符号(中圆点)。
(b)书名号后或多卷本著作卷次、册次后直接加圆括号,括号内注明中文译、校者姓名。
征文格式示例和注释规范
一、页面设置:征文一律采用A4标准页面设置,不改变页边距。
二、论文格式示例
标题(居中,华文中宋体三号字)
作者(楷体四号字)
内容摘要:(黑体小四号)摘要内容(仿宋小四号字)
正文内容除标题外,一律用宋体小四号字
一级标题:一、二、三……,幼圆,四号字,加黑
二级标题:(一) (二) (三)……,黑体,小四号字,加黑
三级标题:1. 2. 3.……,楷体,小四号字,加黑
数字及英文的字体:Times New Roman
行 距:(固定值)22磅行距
三、注释规范
1.注释与参考文献:注释一律采用当页脚注,加圈,每页单独
编号;参考文献一律作为注释。注释中的顺序为:作者:篇名(用
书名号),著作、期刊或报纸名(均用书名号),期刊期次,(图书
的)出版社,(图书刷版的)年份(报纸具体到日期),页码(报纸
版次),如:
①李xx:《xxxxx》,北京:高等教育出版社xx年第x版,第x页。
②王xx:《xxxxx》,载《文艺研究》2007年(4),第x页。
2.数字:公历世纪、年代、年月日、时刻、图表序号均用阿拉
作者简介:姓名、所在单位、职务或职称、主要学术兼职和主要研究领域等(100字以内)。
伯数字。
3.非引用原文者,注释前加“参见”二字。
4.引用资料非引自原始出处者,注明“转引自”。
5.图表标题:图1 标题; 表1 标题;图的标题在图的下方,表
的标题在表的上方:标题为黑体小五号字,图表中的文字为宋体小
五号字
6.图表说明:在图表下方,空一行,宋体小五号字,表内文字
居中。
论文脚注的格式二、注释的格式(一)中文注释:1、当文章引用或借用的资料所在的著作第一次出现于注释中时,须将该书作者姓名、书名、出版地、出版者、出版年代及引用资料所在的页码一并注出。
(1)引用专著例:李道揆:《美国政府和美国政治》,北京.中国社会科学出版社,1990年版,第72-74页。
说明:(a)作者姓名后面用冒号;著作名用书名号标出,书名号后加逗号;出版地后用间隔号(中圆点);出版社名称后加逗号;出版年代后加“版”字,再加逗号;页码后用句号。
(b)著作者如系二人,作者姓名之间用顿号分隔,如:xxx、xxx;如系二人以上,可写出第一作者姓名,后面加“等”字省略其他作者,如:xxx等。
(c)著作名如有副标题,则在书名号内以破折号将标题与副标题隔开。
如:陈宝森:《美国经济与政府政策——从罗斯福到里根》,北京.世界知识出版社,1988年版,第124页。
(d)著作如系多卷本,须在书名号后面直接写出引用资料所在的卷数,再加句号。
如:徐民:《抗美援朝的历史回顾》上卷,北京.中国广播出版社,1990年版,第5页。
(e)出版地应包括省、自治区及其下属的市名,直辖市只注市名,如:吉林延吉.延边教育出版社;北京.国际文化出版公司。
如出版社名称本身已含其中某一级地名,则可不必在出版地中重复注出,如:南京.江苏人民出版社,不必注为江苏南京.江苏人民出版社;北京出版社,不必注为北京.北京出版社。
(2)引用译著例:J.布卢姆等:《美国的历程》下册第二分册(杨国标、张儒林译,黄席群校),北京.商务印书馆,1988年版,第97页。
说明:(a)作者姓名中除姓(family name)外,名与中间名(first name 和middle name)均可用缩写形式表示,如缩写,须用英文缩写符号(下圆点);如将姓名全部译出,则须在姓名之间加中文间隔符号(中圆点)。
(b)书名号后或多卷本著作卷次、册次后直接加圆括号,括号内注明中文译、校者姓名。
国家开放大学毕业论文格式要求及模版为规范开放教育各专业毕业论文(设计、作业)管理,现对毕业论文格式要求如下,成招专业可参照本要求施行。
文科类论文(设计、作业)格式及模版1. 纸张为A4纸,页边距上2.5cm,下2.5cm,左3.0cm,右2.5cm;左装订线0.5cm2.装订顺序:中央电大毕业设计(论文)评审表→目录→中文摘要→英文摘要→正文→注释→参考文献→致谢→附录(黑体部分为必备项目)论文装订方式统一规定为左装订。
3.目录:“目录”黑体小二号,加粗居中;内容黑体小四号,行距1.25,由论文的摘要与关键词、章、节、条、和参考文献组成,序号采用数字为:一级标题“一、”;二级标题“(二)”;三级标题“3.”4. 中文摘要: [摘要]和[关键词]均为宋体小四号加粗,内容宋体小四号,行距1.25cm5.正文:(1) 标题:黑体二号居中,上下各空一行(2) 正文:小四号宋体,每段起首空两格,回行顶格,行距为多倍,1.25(3) 一级标题格式:一级标题:序号为“一、”,小三号黑体字,独占行,起首空两格,末尾不加标点(4) 二标题序号为“(一)”,四号宋体,加粗,独占行,起首空两格,末尾不加标点。
(5)三级标题:序号为“1.”,起首空两格,空一格后接排正文,小四号宋体,加粗。
(6)四、五级标题序号分别为“(1)”和“①”,与正文字体字号相同,可根据标题的长短确定是否独占行。
若独占行,则末尾不使用标点,否则,标题后必须加句号。
每级标题的下一级标题应各自连续编号。
(7) 注释(根据需要):正文中需注释的地方可在加注之处右上角加数码,形式为“①、②……”(即插入脚注),并在该页底部脚注处对应注号续写注文。
注号以页为单位排序,每个注文各占一段,用小5号宋体。
注释的格式要求:著作: [序号]作者.译者.书名.版本.出版地.出版社.出版时间.引用部分起止页①严元章.中国教育思想源流[M].北京:三联书店出版社,1993.11:137-141.期刊:[序号]作者.译者.文章题目.期刊名.年份.卷号(期数). 引用部分起止页①陈素雅.体育教育专业改革应注重调整培养目标[J].山西师大体育学院学报,2002.2.26-28会议论文集:[序号]作者.译者.文章名.文集名.会址.开会年.出版地.出版者.出版时间.引用部分起止页。
百度文库 - 让每个人平等地提升自我 I 历史文化学院毕业论文格式 2013年11月5日星期二,一稿 说明: 一、论文的内容及顺序 (一)中文论文的内容及顺序为: 1、论文封面 2、中文摘要 3、英文摘要 4、前言 5、论文主体部分 6、参考文献 7、致谢(中文论文的致谢)
其中1不编页码,2--7用阿拉伯数字编排页码。 二、除封面外每页都要有页眉,页眉在每一页的最上方,页眉内容为“河南师范大学本科毕业论文”。用小五号宋体,居中排列。
三、论文全文要求单面打印。 论文题目从什么地方来?
1、平时的课程作业; 2、平时的读书心得; 3、看学术期刊的启发; 4、大学生创新项目; 5、生活中的感想; 6、与任课老师协商; …… 百度文库 - 让每个人平等地提升自我 II 学号: 03 (四号黑体)
农村义务教育应对税费改革的策略 (20磅字号,华文中宋,加粗,居中)
学院名称: 历史文化学院 专业名称: XXXX 年级班别: XXXX级X班 姓 名: XXX 指导教师: XXX (黑体,小三,居中,上面横线上内容要居中)
XXXX年X月
河南师范大学 本科毕业论文 1 农村义务教育应对税费改革的策略(黑体小三,倍行距,居中)
摘 要(黑体,小四,倍行距) 税费改革后我国农村义务教育面临着投入主体财力偏低、拖欠农村中小学教师工资仍然存在、农村中小学公用经费依然短缺、农村“普九”欠债未还、中小学基本办学条件差、农村仍有不少贫困学生需要资助等方面的问题,针对这些问题我们认为可采取以下应对策略:建立与税费改┅┅┅(300字左右)(宋体,小四,倍行距) 关键词(黑体,小四,倍行距) 义务教育;税费改革;策略(3-6个)(宋体,小四,倍行距)
什么是好的摘要? 1、提供论文的内容梗概; 2、记述论文重要内容; 3、句子之间要上下连贯,互相呼应,自成一篇完整的短文; 4、不阅读全文,就知道整个文章的主要内容; 5、切忌把应在引言中出现的内容写入摘要; 6、不要对论文内容作评论和补充解释; 7、用第三人称,不必使用“本文”、“作者”等作为主语。 2
Measures of Compulsory Education in Countryside After Tax Reform (Times New Roman,小三号,单倍行距,加黑,首字母大写) Abstract(Times New Roman,小四号,倍行距,加黑) The compulsory education in our countryside faces some problems after tax reform:low investment by government,teachers’ wages in arrears,shortage of funds in schools,the popularization of nine-year education in countryside still in debt,poor fundamental conditions of schools,many poor students in need of help. The counter measures should be taken as follows:the investm┅┅┅(Times New Roman,小四号,倍行距) Keywords(Times New Roman,小四号,倍行距,加黑) compulsory education;tax reform;measures(Times New Roman,小四号,倍行距)
什么叫原始材料? 历史学:《史记》《汉书》《通典》…… 世界史:商务印书馆汉译世界学术名著,如《政治学》、《理想国》、《西塞罗全集》、《英吉利教会史》、《华盛顿文集》、《联邦党人文集》…… 人力:…… 文化产业管理:…… 我们身边的电子书有:
1、图书馆——“豫北地区高校资源共享平台”“CNKI期刊、硕博士论文”“晚清期刊全文数据库”“读秀”“百链云”等数据库……,可以免费传递英文期刊文章; 2、新浪爱问、百度文库; …… 3
前 言(黑体,小三,倍行距,居中) 农村税费改革直接涉及教育领域的是取消了农村教育费附加和教育集资这两项仅次于国家预算内拨款的教育经费来源①。(如果解释某些内容,或者引文来自经典著作、领导讲话、文件法规、内部资料、工具辞书,以及转引自有关文章,均可做为注释(说明作者、题名和出处),要以圈码标识上标②表示。建议注释采用页下脚注,分页编码)尽管中央财政安排了农村税费改革专项转移支付资金,但是农村义务教育投入仍然面临诸多问题,需要人们分析和解决。(宋体,小四,倍行距)
注:①解释某些内容。 ②引文来自经典著作、领导讲话、文件法规、内部资料、工具辞书,以及转引自有关文章,需说明作者、题名和出处。(宋体,小五号,单倍行距) ——注释,尽量在本科毕业论文中慎用!
什么叫学术史梳理? 学术史是评判 读学术史梳理是最快捷了解一个问题的办法,第一,可以知道在这个领域有哪些主要学者、作品,读者完全可以按图索骥去找到原著,然后通过原著找到更多的作品,从而进入一个更宽的海洋; 第二,可以知道学术界对这些学者、作品的研究是一种什么样的态度、评价,这样在大方向上首先不会出偏差,即使有自己的与众不同的看法,也必须先理解主流的看法为什么是这样,所以很有用; 第三,学术史梳理一般是以时间为线,同时,加入作者的一些判断、想法,进行分期、归纳和整理,所以是比较有体系的,可以很清楚地知道学术研究的阶段性特点。 年11月5日] 4
一、税费改革后农村义务教育投入面临的问题(黑体,小三,倍行距,右缩进两字) (一)农村义务教育投入主体财力偏低(二级标题,黑体,小四,倍行距,右缩进两字) 全国相当一部分以农业为主的县缺乏足够的财政收入来源,尤其是地处边远、偏僻、自然地理环境恶劣区域的贫困县财政更为困难,导致农村不少县特别是贫困县的义务教育举步维艰[1]。(引用参考文献需以上标[1]形式标注出来,并在文后将此参考文献列出来) 1. (1) (宋体,小四,倍行距) 如文中出现表格或插图,参考下面格式。 表1 题目*****************(宋体5号,单倍行距,居中) 表格标题(黑体5号,单倍行距) 表格内容(宋体5号,单倍行距)
注:1、表格最好采用三线表格。 2、全文的表格统一编序,也可以逐章编序,不管采用哪种方式,表序必须连续。(宋体5号,单倍行距)此外,表格应写在离正文首次出现处的近处,不应过分超前或拖后。
注:毕业设计(论文)的插图必须精心制作,线条要匀称,图面要整洁美观,插图应与正文呼应,不得与正文脱节。全文插图可以统一编序,也可以逐章单独编序,不管采用哪种方式,图序必须连续,不得重复或跳缺。由若干分图组成的插图,分图用a,b,c…标序。图中各种代号的意义,以图注形式写在图题下方,或写在图的一侧。图应在描纸或洁白纸上用墨线绘成,或用计算机绘图,电气图或机械图应符合相应的国家标准的要求。
图1 人口资源环境与经济过程之间的关系简图(宋体5号,居中) 5
参考文献(黑体,小三,倍行距,居中) 甲、以下示例均为参考文献第一次出现时情况,要标出第一次引用时页码 a期刊 [1]高建民.农村税费改革对基础教育财政的影响[J].教育评论,2002,32(6):8-10. [2]范立舟.宋儒正统论之内容与特质[J].安徽师范大学学报,1999,(2):202-208.
[序号]作者.文章名[J].期刊名,年,卷(期):起—止页码.
如果没有卷,就直接写期。 b书 [2]国家教育发展研究中心.2003年中国教育绿皮书[M].北京:教育科学出版社,2003,88-90. [3]刘国钧,王连成.图书馆史研究[M].北京:高等教育出版社,1979,3.
[序号]作者或编者.书名[M].出版地:出版社,年,页码.
如果是跨页引用,标出起—止页; 如果是归纳作者要点,标出起—止页。 c报纸 [3]张景勇.专家把脉农村学生辍学率顽症[N].中国教育报,2003-09-19(5). [4]李大伦.经济全球化的重要性[N].光明日报,1998-12-27(3).
[序号]作者.文章名[N].报纸名,年-月-日(版).
d论文集 [4]黄繁光.南宋初年赵鼎的执政特色及其与诸大将的关系[A].岳飞研究:第五辑[C].北京:中华书局,2006,33—44. [5]张全明.简论北宋时期疫灾的时空分布及其特点[A].《宋史研究论丛》:第十二辑[C].保定:河北大学出版社,2011,44—55.
[序号]作者.文章名[A].论文集名:期[C].出版地:出版社,年,起—止
页码. 论文集没有期的,可以省略期。 e学位论文
[6]袁全亮.魏晋南北朝时期的史官制度[D].西宁:青海师范大学,2009,89. [序号]作者.学位论文名[D].学校所在地:学校名,年,页码.
f研究报告