雅思口语7分
- 格式:doc
- 大小:35.00 KB
- 文档页数:5
【导语】雅思⼝语考试的四⼤规范是⾔语的流通度与连接性、语法常识的⼴度和精确度、词汇以及发⾳,只要了解了这些标准,对于考试来说也是有帮助的。
以下是®⽆忧考⽹整理的雅思⼝语考试的四⼤评分标准,欢迎阅读!1.雅思⼝语考试的四⼤评分标准 1、⾔语的流通度与连接性 什么叫流利度和连接度呢?⽐⽅说雅思⽩话的时分中间有⼀些恩、啊的这种不必要的中⽌,所以给考官全体的感觉它是不连接的,这也是⾮常显着的⼀点。
考官会听什么: (1)⾔语是否流通。
考⽣能否接连地说,仍是需求怠慢语速才⼲持续说下去?是否需求重复说过的话才⼲确保不中⽌?能否天然地运⽤⾔语符号? (2)⾔语是否连接。
考⽣说的话是否⾔之有理?是否答复了问题?可以⼀向严密围绕着论题讲吗? 得分要素:由于⾔语是⼀个有机的全体,丰厚的词汇能使你的⾔语变得更通畅—你脑海中的词汇越多,你就越能天然流通地表达⾃⼰的观念,也就能避免在雅思⽩话说话时卡壳和怠慢语速,⽽这些正是将考⽣得分局限在5分以下的问题。
2、语法常识的⼴度及精确度 ⼤部分同学在雅思⽩话表达的时分,常常会犯⼀些语法过错。
⽐⽅说三单的部分、词性的部分、介词的调配、短语过错,包含时态、⼈称等等,这些根本过错较多。
考官会听什么: (1)语法⼴度。
考⽣是否能运⽤简略句和复合句?是否会运⽤各种时态? (2)语法精确度。
考⽣⽤的语法精确吗?是否⽤对了形容词⽐较级和名词复数⽅式?是否能意识到主谓共同?动词的⽅式是否正确?代词和介词的运⽤是否正确? 得分要素:雅思考⽣需求向考官展现出⾃⼰能正确运⽤语法的才能,⽐⽅能正确运⽤介词和动词时态。
但仅仅做到精确还不够,考⽣还要把握各种语法结构。
考官会看考⽣有没有正确运⽤⾔语符号?是否能运⽤复合句?介词⽤对了吗?会运⽤⽐较级吗?能运⽤⼏种动词时态?会运⽤条件句吗? 3、词汇多样性 在雅思⽩话中,⽐⽅说在表达词汇的时分,只会⽤⼀些⽐较单⼀,过于简略的词汇 考官会听什么:考⽣的词汇量有多⼤?所⽤词汇是否⼤都归于根本词汇,仅仅偶然搀杂⼀两个不常⽤的词汇?词汇的运⽤是否正确?是否可以⼀直⽤丰厚的词汇表达各种意思? 得分要素:背单词确实会有⽤,但把握词汇的捷径永远是阅览。
剑桥雅思12Test7雅思口语Part3话题+范文---------------------------------------剑桥雅思12Test7雅思口语Part3话题+范文推荐:剑桥雅思12Test7雅思口语Part1话题+范文、剑桥雅思12Test7雅思口语Part2话题+范文1. Why do some parents give their children money to spend each week?参考答案1I guess one important reason is that giving children some pocket money can help them to learn how to use money reasonably. For example, children might learn that if they spend all their pocket money on snacks,they would be unable to pay for their favourite toys. Teaching children how to manage their budget and how to save up for something they want might be one of the reasons why parents do this.参考答案2In my personal view, parents tend to give money to their children each week because they hope their kids can buy something they want. For example, when they walk home after school, they can buy ice cream to eat in a hot summer day, or they can pay for their bus or metro ticket by using their pocket money.2. Do you agree that schools should teach children how to manage money?参考答案1Oh, definitely. If schools can provide courses on how to manage pocket money, children would be more likely to develop appropriate buying habits. For example, if they see something they like very much but cannot afford, they would know they need to save up for it. Instead of living on a tight budget, it is always best to have some money put by for a rainy day.参考答案2No, I don't think its necessary. Parents are best teachers to teach children how to manage their own finance. For example, when parents bring their children to a supermarket, they can tell kids how to compare prices, how to use discounts available when buying chocolates and chips. Compared with learning how to save money in school, acquiring money management skills in real life can be much easier and more rewarding.3. Do you think it is a good idea for students to earn money while studying?参考答案1Not really. Studying is the top priority for students, especially for full-time students. Finding part-time jobs with the purpose of earning money may influence their studies negatively. For example, if there is a time conflict between their part-timejobs and courses, they may not catch up with lectures on time, and their academic performance would suffer because of this.参考答案2I do think this is a good idea. I mean, if students can earn money by working part time, they will become economically independent. They can use this extra money to pay for tuition fees and expensive textbooks, or simply to buy some life necessities, like a laptop.4. Do you think it is true that in today’s society money cannot buy happiness?参考答案1Absolutely. Money can’t buy happiness,no matter in the past or even in today’s society. Happiness is not about extravagant lives with huge houses and cars, but about family bonds, good health, and harmonious personal relationships in the workplace. For children, happiness often stands for eating something delicious or playing with toys. For lovers, a warm hug is a symbol of happiness. So our feelings of happiness cannot be measured simply by how much money we have.参考答案2Well, money is essential to life and we can^ live without money. In my view, it is the source of happiness, especially in todays society. Money can enhance our quality of life and make us live more comfortably. If people have to worry about what to eat or where to live due to lack of money, they won’t feel happy. Moreover, money can help us to enrich our life experiences. For example, you are unable to travel without money in your pockets. Therefore, money not only fulfills our basic survival needs, but also allows us to live an interesting and colourful life.5. What disadvantages are there in a society where the gap between rich and poor is very large?参考答案1Definitely. There are a lot of disadvantages if the gap between rich and poor is very large. Poor people may feel unfair when they see rich men living in big houses, driving roadsters, or having sumptuous meals. The result of this is that some people may end up resorting to stealing, robbing, and even committing serious crimes with the aim of getting extra money. In this sense, the large gap between rich and poor in society may lead to rising crime rates and thus social instability.参考答案2In my view, the most serious problem is the inequality of resources and opportunities between rich and poor. Millionaires and multimillionaires constantly感谢阅读,欢迎大家下载使用!。
雅思口语6分是什么水平相关:雅思口语5分是什么水平雅思口语7分是什么水平雅思口语官方评分标准下载雅思口语6分相当于什么水平呢?四级过了裸考雅思能到6吗?如果你的四级成绩低于600分,裸考雅思口语很可能在5-5.5分之间。
如果你的六级成绩是550分,裸考雅思口语很可能还是5-5.5分。
很多四六级考了500多分,雅思口语考4.5分的也比比皆是。
雅思口语6分水平,已经足够秒杀中国大部分四六级420-600分的学生群体了。
雅思口语6分里,流利度连贯性,语法,发音和词汇,哪个标准是最重要的。
答案是流利度和连贯性。
Fluency and coherence:具备连续至少说2分钟并能使用完整的句子的能力。
请注意,只要你能一直保持不断地说,哪怕中间有些‘um’或者‘uh’也不会影响你拿到6分。
然而,如果你说得很慢,经常有停顿,那么,在说话时出现‘um’和‘um’这样的停顿,那么你极有可能会在流利度和连贯性这个评分细则上拿到5分。
对于雅思口语低于6分的同学而言:流利度是重中之重!如果雅思口语流利度不太好,又没有在考试中拿到6分。
麦考瑞雅思老师建议大量读素材是个提升流利度的重要方法。
素材:雅思口语语料库朗读时间:每天2小时周期:15天朗读鉴定标准:每个音节发音清晰,重音准确;句子重心和节奏恰当;没有任何犹豫或者习惯性停顿,只会略微停顿在需要隔离语意读地方;速度快。
其它建议:鉴于很多雅思口语5分的同学有发音方面的硬伤,麦考瑞雅思老师则建议这类学生跟读剑桥雅思section1,纠正发音后再作朗读训练。
这样做有效果吗?如果我去写口语答案并且熟练背诵自己的答案呢?首先,这样做非常有效,老师有多位口语堵在5分,甚至有发音瑕疵的同学凭借这个方法拿到里雅思口语至少6分的水平;它锻炼的是你的口腔和大脑对于英文词汇的反应能力和串联能力。
其次,写口语答案再熟背也是可行的,但有两个前提要注意:第一,答案的质量要有保证。
你的答案至少从内容上看具备了至少6分的水平。
雅思成绩标准雅思(IELTS)是全球最广泛接受的英语语言测试之一,被广泛应用于英语作为外语的需求,例如移民、教育和就业。
雅思考试包括听力、阅读、写作和口语四个部分,每个部分都有自己的评分标准。
雅思评分标准是从0到9分,其中0分表示没有参加考试,9分是最高分。
每个部分的评分都是整数或半分,例如,6.5分或7分。
总分是四个部分的平均数,例如,如果一个人的听力得分是7分,阅读得分是6.5分,写作得分是7.5分,口语得分是6分,那么他的总分就是(7+6.5+7.5+6)÷4=6.75分,即取整为7分。
以下是雅思考试各部分的评分标准:听力:9分:完全理解所有的讲话内容,包括细节和隐含意义。
8分:完全理解大部分讲话内容,包括细节和隐含意义。
7分:理解大部分讲话内容,但可能会错过一些细节或隐含意义。
6分:理解讲话的主要内容,但会错过一些重要细节或隐含意义。
5分:理解讲话的基本意思,但会错过许多细节或隐含意义。
以下部分评分标准中,“任务响应”指回答问题或完成任务的能力,“语言运用”指使用语言表达清晰、准确和流畅的能力。
阅读:9分:完全理解文章的全部内容,并能准确把握文章的细节和隐含意义。
8分:完全理解文章的大部分内容,并能准确把握文章的细节和隐含意义。
7分:理解文章的大部分内容,但可能会错过一些细节或隐含意义。
6分:理解文章的主要内容,但会错过一些重要细节或隐含意义。
5分:理解文章的基本意思,但会错过许多细节或隐含意义。
写作:9分:完全完成任务,表达清晰、准确、流畅,使用恰当的语法和词汇。
8分:完全完成任务,表达清晰、准确、流畅,但语法和词汇可能有一些小错误。
7分:完成任务,但表达不够清晰、准确、流畅,有一些语法和词汇错误。
6分:完成任务,但表达不够清晰、准确、流畅,有较多的语法和词汇错误。
5分:完成任务,但表达不够清晰、准确、流畅,有很多语法和词汇错误。
口语:9分:流利、自然、准确地表达,使用恰当的语法和词汇,能轻松回答复杂问题。
雅思口语评分标准第一:流利度和连贯性;简答来说连贯性就是逻辑,一个人说话是否有层次、有重点。
第二是词汇资源;除了很多考生粗暴理解的要有广泛的词汇量以外,其实还有很重要的要求。
第三:语法的多样性和准确度。
最后是:语音。
我们先来看流利度和连贯性。
在雅思口语中,除了willingness to speak at length是前提,必须尽可能自然地使用a wide range of connectives,把不同的信息点做有效的衔接,不管你想表达出因果的逻辑、递进的、并列的、还是让步的、或者转折等等。
但是,这里又需要另外一点:但凡说到衔接词,很多考生第一时间能到或者潜意识中就会用出来的衔接词是and, but, because, so!但我想说的是,除了这些最最最基本的,更重要的是:自然地、恰当地使用语气词、语篇标记做衔接!什么叫语气词或者语篇标记?简单且粗暴地来说就是没有太多实际含义、但是我一说出来,你大概就知道我接下来要干什么的东西!比如:well, you know actually I was going to say … / so basically this means … / it is no exaggeration to say that … / to be honest, …在这里,你并不是真的要去跟谁坦白,而只是一种语气的表达、引出接下来的说话内容,是符合人与人之间真正的语言交流的!这些东西就像是润滑剂、润滑油,当它们滴在工具上的时候,用起工具起来就会非常顺手!你说出的话就不会让人觉得生硬、或者尬聊!或者更严重的:像背诵的答案!第二,在雅思口语考试中,你的词汇也很重要,但更重要的是你要知道怎么去恰当的用这些词汇或短语,而不是意味着为了用词而用词,否则你在考官面前很有可能被判定为:故意炫耀词汇!那么,从什么维度来判断你在评分标准下表现得还不错呢?首先,由于雅思口语话题范围特别广,话题特别多,所以你确实要尽可能储备多的词汇。
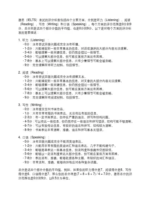
雅思(IELTS)考试的评分标准包括四个主要方面,分别是听力(Listening)、阅读(Reading)、写作(Writing)和口语(Speaking)。
每个方面的评分范围是0分到9分,总分则是这四个部分分数的平均值,也是0分到9分。
以下是对每个方面的评分标准的简要描述:1. 听力(Listening):- 0分:没有尝试回答问题或完全没有听懂。
- 1-2分:只能捕捉到一些非常基本的信息,对话或演讲的大部分内容无法理解。
- 3-4分:能够理解一些关键信息,但仍然会错过一些细节。
- 5-6分:可以理解大部分信息,但可能在某些方面还有困难。
- 7-8分:基本上可以理解大部分信息,只有少量细节可能会被忽略。
- 9分:完全理解所有听力材料,包括细节。
2. 阅读(Reading):- 0分:没有尝试回答问题或完全没有理解文本。
- 1-2分:只能捕捉到一些非常基本的信息,对文章的大部分内容无法理解。
- 3-4分:能够理解一些关键信息,但仍然会错过一些细节。
- 5-6分:可以理解大部分信息,但可能在某些方面还有困难。
- 7-8分:基本上可以理解大部分信息,只有少量细节可能会被忽略。
- 9分:完全理解所有阅读材料,包括细节。
3. 写作(Writing):- 0分:没有提交任何书面作品。
- 1分:只有非常有限的书面表达,无法传达有效的信息。
- 2-3分:有一定书面表达,但存在严重的语法、拼写和结构问题。
- 4-5分:可以传达一些信息,但仍然存在一些语法和拼写错误,结构可能不够清晰。
- 6-7分:可以有效传达信息,有较好的语法和拼写,结构较为清晰。
- 8-9分:书面表达非常清晰、准确,语法和拼写基本无错误。
4. 口语(Speaking):- 0分:没有回答问题或完全不能用英语表达。
- 1-2分:只能用非常有限的英语词汇和语法表达,几乎不能构建句子。
- 3-4分:能够简单表达一些基本信息,但流利度和准确性仍然较低。
雅思口语评分标准就我个人而言,从去年英语口语入门的4到9的一半,口语考试,这样一个主观因素超级考试正变得客观。
雅思口语考试分为四个标准:流利和连贯、词汇、语法结构和准确性以及发音。
如果你的流利度得了6分,词汇得了6分,语法得了5分,发音得了6分,总分23分,恭喜你,你的口语得了6分。
如果你的流利程度得了5分,词汇6分,语法5分,发音6分,那么你的口语就得5.5分。
老标准中对于发音的评分,考官根据9级发音评分量表给出2分、4分、6分、8分四种评分结果。
从本月开始,考官为发音评分时将涵盖9级发音评分量表中的1到9级九个等级英国总领事馆文化教育处教育领事及考试业务经理戴修文(EwanDavies)说,“这是雅思拥有方通过全面深入的测试,广泛听取了考官及考官培训人员的建议后做出的决定。
这样的评分结果会更精确地反映考生发音水平。
”一旦修订后,标准还是一样,依然考察“intelligibility可懂性”和“phonologicalfeatures语调特点”,分数会更细化,出现从1分-9分九个档次。
中国考生发音虽然在日本人面前信心满满,骄傲自豪,但是,时间上我们对很多单词的发音以及重音把握不牢,或者干脆跟着感觉邹读单词,雅思口语,雅思备考,雅思报名更有甚者深受方言影响,产生了四川英语,自贡英语,广元英语。
碰到句子就更不利索,一是语调很平,二是没有连读、弱读,失去爆破等等。
这样在考试中会怎样呢?如果按照旧标准的考生小芳发音显然是比6分,但不能达到8,考官可能给他6分,和新标准,考官不抓,因为选择,小芳能得到7分,因此可以更客观地反映出考生的实际水平。
同样,在新系统下“发音”得分为5的学生在旧系统下可能会得到6分,而在新系统下可能会得到5分。
1分对总分的影响有多大?例如,在旧的标准下,雅思口语评分标准,雅思考试怎么准备考生小强的四项考试成绩都是6分,所以他的英语口语总分应该是6分。
但是如果jackBauer的英语口语发音真的很好,在新标准下他得到了8分,那么如果其他三个标准保持不变,他的英语口语总分数可能会变成6.5分,增加了0.5分,这无疑是一个好消息。
雅思口语分为几部分雅思索试口语部分主要分为三个部分:第一部分:一般问答;第二部分:主题卡片陈述;第三部分:深入讨论。
每部分为4-5分钟,三个部分总共10-15分钟。
1、雅思口语Part 1——4-5分钟在Part 1考官通常会向考生做自我介绍并核实考生的身份,随后会对考生生活中较为熟悉的话题做一些询问,而这些问题通常都是从一个事先拟定的范围内抽取的,可能是有关于朋友、兴趣习惯或是喜爱的食物等。
这一部分可以视察考生的基本交流能力,通常以考生平日的观点和信息、常见的生活经历或情形为主的问答形式。
2、雅思口语Part 2——3-4分钟在Part 2考官通常会交给考生一个答题任务卡、铅笔以及草稿纸做笔记,答题任务卡上还会给出一个话题以及要在个人陈述里包涵的要点,同时在最后去提醒考生解释这个话题的某一个方面。
有效地使用答题任务卡上的提示有助于大家思索讲述的话题、组织内容、并继续地陈述2分钟时间。
这一部分主要视察考生可以通过一个特定的话题做更长时间的陈述的能力。
考生必须要连贯组织自己的观点与语言,作答过程中注意逻辑的表达。
3、雅思口语Part 3——4-5分钟在Part 3考官会结合Part 2涉及的话题进行更深入地探讨,谈论也更加广泛和抽象。
这一部分可以视察考生的表达、论述、分析能力。
2雅思口语考试流程是怎样的雅思口语形式为10-15分钟的面对面谈话(考生与主考官)。
对谈主题非常口语化、生活化,轻松但也有一定程序,对谈大致上分三小段(不是显然地区分,中间并无间断)。
第一段:会面,寒暄一番,主考官会激励(引导考生)多谈谈一般话题(生活作息上、文化习惯上、个人兴趣等等),考生应勇敢发言(约4-5分钟)。
第二段:主考官抽出一张题卡,卡上写明某话题,考生有一分钟准备时间,之后须依据要求对该话题进行2分钟个人观点阐述(约3-4分钟,包括1分钟准备时间)。
第三段:考官就第二部分所提及的话题与考生进行更深入的双向讨论,或者考官就其他话题与考生进行双向讨论。
雅思口语评分4大标准及得分要素下面为大家整理了雅思口语四大评分标准及得分要素,供考生们参考,以下是详细内容。
标准一:语言的流畅度与连贯性Fluency Coherence考官会听什么:(1)语言是否流畅。
考生能否连续地说,还是需要放慢语速才能继续说下去?是否需要重复说过的话才能保证不停顿?能否自然地使用话语标记?(2)语言是否连贯。
考生说的话是否言之有理?是否答复了问题?能够一直紧密围绕着话题讲吗?得分要素:我们在书中编排了一些可改善语言流畅度和连贯性的练习。
由于语言是一个有机的整体,丰富的词汇能使你的语言变得更通顺——你脑海中的词汇越多,你就越能自然流畅地表达自己的观点,也就能防止发言时卡壳和放慢语速,而这些正是将考生得分局限在5 分以下的问题。
标准二:语法知识的广度及准确度Grammatical Range Accuracy考官会听什么:(1)语法广度。
考生是否能运用简单句和复合句?是否会使用各种时态?(2) 语法准确度。
考生用的语法准确吗?是否用对了形容词比拟级和名词复数形式?是否能意识到主谓一致?动词的形式是否正确?代词和介词的使用是否正确?得分要素:考生需要向考官展示出自己能正确运用语法的能力,比方能正确使用介词和动词时态。
但只是做到准确还不够,考生还要掌握各种语法结构。
考官会看考生有没有正确使用话语标记?是否能使用复合句?介词用对了吗?会使用比拟级吗?能运用几种动词时态?会使用条件句吗?标准三:词汇V ocabulary考官会听什么:考生的词汇量有多大?所用词汇是否多数属于根本词汇,只是偶尔夹杂一两个不常用的词汇?词汇的使用是否正确?是否能够始终用丰富的词汇表达各种意思?得分要素:背单词确实会有用,但掌握词汇的捷径永远是阅读。
如果你真想得到7 分,你就应该开始阅读英语书籍。
标准四:发音Pronunciation考官会听什么:(1)语音。
考生是否能够掌握好英语的发音,比方development或vital 中v的发音?语音是否容易让人理解?(2)节奏。
所有雅思考试的评分都是由经过专业培训的评卷官和考官在考试中心完成的。
考试成绩记录在成绩单上,包括一个总分,及听力、阅读、写作和口语四个单项分,考生的考试成绩采用1-9分的评分制来测评,四个项目独立记分,最后所得成绩取四项成绩的平均值。
总分和四个单项分均允许半分。
考试成绩记录在成绩单上,包括一个总分,及听力、阅读、写作和口语四个单项分,成绩从1分至9分不等,每一项的分数权重相同。
总分即是四个部分所得分数经过平均后四舍五入的成绩。
总分会以最接近的整分或半分报告。
为了避免疑惑,采用以下取整规定:如果平均成绩的小数位是.25,就四舍五入到下个半分档;如果平均成绩的小数位是.75,就四舍五入到下一整分档。
1、听力和阅读
2、写作和口语
在写作和口语部分考官是根据详细的考生表现评分标准给考生打分的,即考官通过考生在写作和口语考试中的表现来评定其成绩属于9分制中的哪一等级。
3、写作
考官给以下四项分别评等级分:任务完成情况(Task 1)/任务回答情况(Task 2),连贯与衔接,词汇变换、句式多样性和语法准确性。
这四方面所占权重相同。
4、口语
考官也是按四项标准分别评等级分:语言的流利度和连贯性,词汇变换,句式丰富性和语法准确性,发音。
同样,这四方面是同等重要的。
写作和口语各个成绩等级的要求已经给出,便于相关人员更加了解各个分数的相关评分标准。
雅思考官经常进行集中深入的面对面的标准化培训,以确保有效、准确地应用评分标准。
雅思口语评分标准有哪些内容雅思口语是考试中很重要的一部分,雅思口语评分标准, 雅思索试怎么预备是我们了解的内容,雅思口语评分标准细化内容我们也要了解。
,今日我给大家带来了雅思口语评分标准有哪些内容,盼望能够关心到大家,一起来学习吧。
雅思口语评分标准有哪些内容就我个人而言,从去年英语口语入门的4到9的一半,口语考试,这样一个主观因素超级考试正变得客观。
雅思口语考试分为四个标准:流利和连贯、词汇、语法结构和精确性以及发音。
假如你的流利度得了6分,词汇得了6分,语法得了5分,发音得了6分,总分23分,恭喜你,你的口语得了6分。
假如你的流利程度得了5分,词汇6分,语法5分,发音6分,那么你的口语就得5.5分。
老标准中对于发音的评分,考官依据9级发音评重量表给出2分、4分、6分、8分四种评分结果。
从本月开头,考官为发音评分时将涵盖9级发音评重量表中的1到9级九个等级英国总领事馆文化教育处教育领事及考试业务经理戴修文(EwanDavies)说,“这是雅思拥有方通过全面深化的测试,广泛听取了考官及考官培训人员的建议后做出的打算。
这样的评分结果会更精确地反映考生发音水平。
”一旦修订后,标准还是一样,依旧考察“intelligibility可懂性”和“phonological features语调特点”,分数会更细化,消失从1分-9分九个档次。
中国考生发音虽然在日本人面前信念满满,傲慢骄傲,但是,时间上我们对许多单词的发音以及重音把握不牢,或者干脆跟着感觉邹读单词,雅思口语,雅思备考,雅思报名更有甚者深受方言影响,产生了四川英语,自贡英语,广元英语。
遇到句子就更不利索,一是语调很平,二是没有连读、弱读,失去爆破等等。
这样在考试中会怎样呢?假如根据旧标准的考生小芳发音明显是比6分,但不能达到8,考官可能给他6分,和新标准,考官不抓,由于选择,小芳能得到7分,因此可以更客观地反映出考生的实际水平。
同样,在新系统下“发音”得分为5的同学在旧系统下可能会得到6分,而在新系统下可能会得到5分。
雅思口语考试6分是什么水平雅思口语6分什么水平?许多正处于雅思口语练习中的同学有这样的疑问。
今日我给大家带来了雅思口语考试6分是什么水平,盼望能够关心到大家,下面我就和大家共享,来观赏一下吧。
雅思口语考试6分是什么水平雅思口语6分什么水平?剑桥高校考试委员会在雅思成果的评定规章中,对雅思6分的分数级别是这样表述的:能较为有效运用英语,虽然有不精确、不适当和误会,但能在熟识的语境下理解简单的英语。
也就是说考生的英语水平能应付日常的沟通和工作,但是存在一些用词不精确、不恰当和误会的状况。
国外高校对申请者雅思成果的最低要求就是6分,这也是申请者能够在国外生活和完成学业的保障,当然,不同的国家对申请者的雅思成果要求不同,即使是同一院校的不同专业对申请者的雅思成果要求也是不同的,所以,申请者要以学校的要求为准。
雅思索生对于6分水平的观点:1、从词汇量的把握数量和对语法的应用,差不多相当于英语近6级的水平。
2、雅思比六级科学多了,只要熟识雅思题型了,对症下药,上六应当不难3、就考试来说,雅思6分和英语四、六级并不存在直接的联系,很多考了雅思6分的同学中,有的可能过了6级,而有的甚至连4级都没过,英语究竟是门语言,是一种力量的体现。
考试无论何种形式都是具有考察性的。
雅思不仅和基础有关系,还和备考方法有着紧密联系。
但是,想稳过6分,至少应当有英语4级的水平。
也就是5500的词汇量,这个是很有必要的。
但也不是说没过4级就过不了6分,简洁的说,假如你的水平四级,六级过不了的话,6分努力下是没有什么问题的。
假如六级450以上,而且合理备考,雅思6分应当是必定结果。
假如四级没过,那雅思6分对你来说还是有肯定难度的,但只要科学的系统的复习,还是可以达到的,而这个时候就应当去选择一些帮助性的手段比如找一个比较好的雅思培训班,来达到自己6分的目标。
4、雅思口语6分意味着沟通没有大问题,能对大部分的话题进行较深化的探讨,但是在比较难的话题上会常常遇到一些沟通的障碍。
口语7分 Marking system F+V+G+P No marks for ideas/facts You do not need to be intelligent or correcyt Intelligent answers do not get high scores stupid answers donot get low scores) We emphasis more on the way you speaking English
Fluency What do you do to get a higher score? Long answers =higher fluency score 6+ Part one questions –at least 20seconds for each question Part three at least 40seconds to one minute Part two at least 1‘30 (if <1;30 then fluency down to 5 score) Never stop yourself in part two ,wait the examiner to tell you to stop)
Keep talking quickly=== lower score 5 in fluency Results in repetition ==fluency 4 Short pauses/ hesitations for ideas+details will increase your fluency score! Natural conversation style = fluency 7 It is inforaml conversation ,not a speech competition You must stay on topic(for all questions) Willing to talk on any topic=fluency 7 Only able to talke on very familiar topics =fluency 4 Actually I donot know anything about this ,,but let me try to answer---(ability to talk on an unfamiliar topic= fluency and vocabulary 7) Never tell examiner that you are familiar with some toipc.Lying always helps your fluency score Linking words are very important for a fluencyscore 6-7)
A variety of linking words Some less-common linking words =7 So, but ,because,however, in addition. In cintrast .although. on the other hand, in some ways .as well as this .this means ,especially. In particular,more inportantly. What I mean is
Typical native speaker linking expressions But /however/although Contrast linking words ―mind you‖=but I play quite a lot of sport in summer,mind you I donot really do much sport in winter. ―still‖=however Iam not so keen on watching TV,still I guess sometimes watch the news on TV :yet:=but Train travel is quite slow yet I suppose trains are getting faster nowadays ;like for instance=for example(这个在英国年代久远,已经不常用了,基本都用前者代替) Though at the end of the sentence I like Korean food . I donot like japanese food though.
Examples of redundant expressions Redudant words/phasees will increase your fluency score( you must use these for a fluency 7-8) You know well actually . what I mean is that and like in some ways And like really in some ways I guess like I suppose I mean like
Vocabu;ary The examiner is listening to evert word you use When you answer questions you must use some vocabulary that is directly related to the topic 例如art Do you like art 这儿的art including painting sculpture drawing ceramics)
Vocabulary 7 some use of paraphrase where necessary Two times in your test ,explain somethig
Grammer score in speaking Grammar scores are directly influenced by sentence length verb thnses grammar mistakes There are certain questons which are secret grammar questions These questions are used to test on e area of your grammar Would you like to change your subject? Would you like to move to another city? The purpose of these questions 是看你是否理解虚拟语气,考的是语态,不是你回答的内容。这样的问题必须用虚拟语气回答 Yes I would like to move to --- because if ----- No, I would not like to --- because --- If+past tense structures + would I guess that if I had the chance .optioon I would like to -------/I would not mind+verb+ing
Would you like to be in a film? Would you like to be a professional photographer? Always asy yes I would like to --- If you try to answer no to any of these questions the grammar becomes too difficult
Past tense questions In part one topics When/How did you learn to use a computer? How long have you been learning english? What subkects did you like at school whern you were younger. In part two topics. A place you visited Somenthing you did
Use a mix of tenses in one sentence to begin About 5 years ago,I went to --- Actually at that time I was living in --- with --- Use past tense in your answer,not just a time I was about --- at that time , I was studying in high schllo.-----I had never seen a computer before -----
Past expression for all past question and topics It was way back when I was living in It was ages ago--- I did this quite a while ago Write ―past‖on card
Part three speaking 2 of the standard three questions are grammar-focused Donot mark your ideas and facts Giving marks on explain exploring and developing answers
Part 3 comparsion questions Compare –nowadays with – in the past Are restaurants nowadays the same as restaurants 50 years ago in your country? Nowadays; wide range of food highlevel of service some very expensive 50years ago;limited menus , low level of service ;cheap