水环式真空泵维护检修规程
- 格式:doc
- 大小:109.00 KB
- 文档页数:17
水环式真空泵安全操作和保养规程发布前言本标准的附录A、附录B、附录C为规范性附录。
本标准由某某厂标准化委员会提出。
本标准职能归口部门:设备工程部。
本标准由吕芳德批准。
本标准起草部门:动力车间本标准主要起草人:本标准为首次发布。
2BE1-253型水环式真空泵安全操作和保养规程1 范围本规程适用于动力车间2BE1-253型水环式真空泵的安全操作和保养。
预防设备事故,确保工艺标准,提高工艺质量。
2 规范性引用文件下列文件中的条款通过本标准的引用而成为本标准的条款。
凡是注日期的引用文件,其随后所有的修改单(不包括勘误的内容)或修订版均不适用于本标准,然而,鼓励根据本标准达成协议的各方研究是否可使用这些文件的最新版本。
凡是不注日期的引用文件,其最新版本适用于本标准。
HNZY/LL/GL-SB-02-a.0《设备设施管理程序》HNZY /LL/GL-SB-02-04-a.0《设备维修保养规定》HNZY/LL/GL-SB-02-03-a.0设备润滑管理规定》HNZY /LL/GL-GC-04-a.0《动能管理规定》3 术语和定义无4 职责4.1操作人员必须按照此规程安全操作、点检设备。
4.2维修人员必须按照此规程安全操作、巡检和维护设备工作。
4.3车间领导、班组长、技术员按此规定进行检查、考核。
5 工作程序及要求5.1 2BE1-253水环式真空泵操作程序5.1.1准备工作5.1.1.1查阅上一班交接班记录,了解上一班设备运行情况。
5.1.1.2合上控制柜内空气开关,检查指示灯是否亮,检查控制柜内两个小型断路器是否闭合,检查软起动器上“CONTROL VOLTAGE”指示灯是否亮,否则应报修。
5.1.1.3检查冷却水池是否有三分之二水位的冷却水,低于该水位时先打开补水阀补水。
5.1.1.4确认水池水位在三分之二标准线以上水位时,检查要投入运行的循环泵前后水阀是否全开,开启冷却水循环泵。
5.1.1.5打开水环式真空泵进气蝶阀(检查真空泵排气蝶阀是否全开)。
水环式真空泵安全操作和保养规程水环式真空泵是一种常用的真空设备,广泛应用于化工、制药、电子、食品等行业。
为了确保水环式真空泵的安全运行和延长其使用寿命,我们需要遵循一定的操作和保养规程。
下面将详细介绍水环式真空泵的安全操作和保养规程。
一、安全操作规程:1.操作前需检查水环式真空泵的安全阀是否完整、灵活。
安全阀是重要的安全装置,一旦真空泵出现异常压力,安全阀及时发挥作用,保证设备和人员的安全。
2.检查进水管道和出水管道是否正常,确保泵体周围的管道没有漏水现象。
3.首次使用或停用较长时间后重新使用真空泵,应检查传动装置的润滑情况,如需加油,则应选用合适的润滑油。
4.检查真空泵的冷却水是否正常供应,冷却水温度一般不得超过35℃,过高的温度会影响泵的性能和寿命。
如果是用其他介质冷却,应按照设备说明书的要求进行操作。
5.启动真空泵前,应检查电气设备是否接地良好,电源线是否有磨损、老化等现象,确保电气安全。
6.真空泵启动时应逐步加速,不可突然启动或急停,以防泵体受到冲击损坏。
7.在运行过程中,不得随意触摸泵的旋钮、指示灯等部件,以防触电或其他危险。
8.如真空泵发生异常情况,如噪音异常、油温过高、运行不稳定等,应及时关闭设备,并找专业技术人员进行检修和维护。
9.停机前应关闭进水和出水阀门,排空管道中的水和气体,避免可能的意外伤害。
二、保养规程:1.泵体内的腐蚀性介质通过泵转移时,不能长时间停泵,以防腐蚀泵体和关键部件。
使用腐蚀性介质时,应根据实际情况定期检查泵体和零部件。
2.泵的轴承和机械密封零件应定期加油和维护,确保其正常工作。
轴承过热、噪音异常等情况应及时检修。
3.定期检查真空泵的冷却系统,清洗冷却塔中的杂质和沉积物,保持冷却水流畅。
4.定期检查真空泵的过滤器,清洗或更换过滤器,以保证进入泵体的气体和液体不带有固体颗粒。
5.定期检查真空泵的密封性能,特别是机械密封,如有泄漏现象应及时更换。
6.真空泵运行一段时间后,应定期更换润滑油,润滑油更换周期可根据泵的使用频率和工作环境确定。
水环真空泵检修规程目录1.总则 (2)2.设备完好标准 (2)3.设备的维护 (3)4.检修周期和检修内容 (5)5.检修方法和质量标准 (6)6.试车与验收 (7)7.维护检修安全注意事项 (8)1 总则1.1 规程适用范围本规程适用于2BE1型水环真空泵的维护与检修。
1.2 主要结构简述2BE1型水环真空泵采用单级单作用的结构形式,主要由以下九部分组成:.2.1泵体。
.2.2转子由叶轮、轴热入组成。
.2.3分配板前、后分配板装于泵体的两侧。
.2.4阀板部件由租水板和柔性阀板组成,安装在分配板的排气口,自动调节排气角度。
.2.5轴封部件采用机械密封,冷却方式为内供水.2.6侧盖。
.2.7轴承角接触轴承作轴向定位,圆柱滚子轴承承担径向载荷。
.2.8供水管路向真空泵提供工作水。
.2.9自动排水阀控制起动水位。
1.3 技术性能工作介质:闪蒸汽;吸入绝压:1013-33mbar;流量:24-35m3/min;排气绝压:1013mbar;泵转速:660rpm; 主电机功率:55KW;电机转速:1450rpm。
2 设备完好标准2.1 零部件2.1.1 真空泵、电动机的零部件完整齐全,质量符合要求。
2.1.2 压力表、真空表、流量计等齐全、灵敏、准确。
2.1.3 基础、基座稳固可靠,地脚螺栓和各部螺栓连接紧固、齐整。
2.1.4 管线、管件、阀门、支架等安装合理,阀门开关灵活。
2.1.5 防腐、保温、防冻等设施完整有效。
2.2 设备性能2.2.1 设备润滑良好,油质符合要求。
2.2.2 无异常振动、松动、杂音等不正常现象。
2.2.3 压力、流量平稳,各部温度正常,电流稳定。
2.2.4 达到铭牌能力或查定能力。
2.3 技术资料2.3.1 有泵的总装图、主要零部件图、易损配件图。
2.3.2 操作规程、维护检修规程齐全。
2.3.3 设备的运行、检修、润滑等档案记录齐全。
2.4 设备及环境2.4.1 泵体、泵座、管线油漆完整。
文件制修订记录1.目的:为了能安全使用操作、清洁真空泵,制定规范的水环式真空泵操作清洁维护规程。
2.范围:适用于水环式真空泵的操作、清洁和维护。
3.职责:岗位操作工负责水环式真空泵的操作、清洁和维护。
生产管理负责人负责监督。
4.控制内容与要求4.1使用操作规程4.1.1准备工作(作业前的检查)4.1.1.1检查电压正常、不超过额定电压(380V)±5%;电气开关和设备接地线正常。
4.1.1.2检查泵各部件连结是否可靠。
4.1.1.3检查各部位润滑油(脂)是否足够。
4.1.1.4盘车应灵活、无阻滞。
4.1.1.5真空度调节阀应调整至合适的开度。
4.1.1.6打开供水阀向水箱灌水至溢水管溢水,关闭供水阀。
4.1.2启动4.1.2.1打开吸入阀、排出阀、循环水阀、水封管阀后,启动真空泵。
4.1.2.2不允许在下列情况下启动:①不允许在无水或少水的情况下启动;②不允许在高真空(60KPa)的情况下直接启动。
4.1.3运行作业4.1.3.1待真空罐达到正常作业需要的真空度后,可进行抽真空室作业。
4.1.3.2泵运转作业中,应注意检查并做到:①注意调节供水阀和循环水阀,使循环水量保持适度。
②应避免长时间在高负荷(>60KPa)下运行。
③检查电流表、电压表的读数是否正常。
④轴承的温升不应高于30℃,其温度不应高于75℃。
⑤各连接部位应严密,无泄漏现象。
⑥运转中应无异常声响和振动。
4.1.4停泵4.1.4.1停泵时应先关吸入阀(抽真空作业时先关泵排出阀),打开进空气的阀,方可停泵。
然后放净真空罐内的油品。
4.1.4.2关闭所有阀门,冬季应放净循环液,检查、擦试、保养设备,清理卫生,归放工具,填写作业记录,切断电源。
4.1.5注意事项4.1.5.1发生异常现象或故障,应报告班(组)长,并采取相应措施或停泵检查。
4.1.5.2运转中,严禁擦试保养设备。
4.2清洁规程4.2.1清洁频次:电动机清洁按照电动机清洁频次进行。
水环真空泵检修工艺规程5.1 型号型式及参数5.1.1 型号:2BW4 353-0EK4 590型式:单吸叶轮、双吸入口/双排出口、顶排式级数:单级叶轮压缩比:1:30吸入绝压:33—1033hPa(百帕)转速:590r/min排汽绝压:1013 hPa(百帕)抽速:36.5-89.0米3/分轴功率:160KW 泵重:2000公斤厂家:广东佛山水泵厂用途:用于抽吸凝汽器内及真空系统的空气及不可冷凝气体5.1.2型号含义:2BW4 353-0EK4 590转速590r/min真空泵采用填料轴封,其冷却水采用内供水方式表示机组不配置大气喷射器;“L”表示配置大气喷射器真空泵内的叶轮、分配板、泵体为304材质(1Cr18Ni9)最低吸入绝对压力代号0:33mbar,1:160mbar35—叶轮名义半径35cm,3—叶轮长径比代号泵系列名称---专门用于抽凝汽器真空的系列代号5.2 结构5.2.1结构说明:真空泵主要零部件由泵体、叶轮部件、侧盖、分配板、阀板、轴封部件、轴承、汽水分离器、工作水冷却器、自动排水阀、供水管路等组成。
5.2.1.1 泵体用钢板卷制、焊接成型、供水管路等组成。
5.2.1.2 叶轮部件:由叶轮与轴颈热装组成、两侧配有盘根护套。
5.2.1.3 侧盖安装于泵的两侧,有吸气法兰、排汽法兰及观察孔。
5.2.1.4分配板是上面开有吸气孔、排气孔的圆形平板,与侧盖泵体相连。
5.2.1.5阀板安装在分配板的排气口上,由阻水板和柔性阀板组成,具有调节排出压力作用,柔性阀板为四氟易损件,损坏后影响真空,须及时更换。
5.2.1.6轴封部件:泵的轴封通常采用填料密封形式,填料涵的密封冷却方式为内部供水方式。
5.2.1.7轴承:泵的驱动端装有一盘圆柱滚子轴承(NU226),非驱动端装有两盘圆锥滚子轴承(30226)。
图5-015.2.2结构特点:5.2.2.1采用两盘锥轴承进行转子的轴向定位。
5.2.2.2 叶轮、分配板、泵体均采用304材质(CF-8)不锈钢,有更强的防汽蚀能力。
精品HNZY水环式真空泵安全操作和保养规程湖南中烟零陵卷烟厂发布前言本标准的附录A、附录B、附录C为规范性附录。
本标准由零陵卷烟厂标准化委员会提出。
本标准职能归口部门:设备工程部。
本标准由吕芳德批准。
本标准起草部门:动力车间本标准主要起草人:李宏伟伍拥政本标准为首次发布。
2BE1-253型水环式真空泵安全操作和保养规程1 范围本规程适用于动力车间2BE1-253型水环式真空泵的安全操作和保养。
预防设备事故,确保工艺标准,提高工艺质量。
2 规范性引用文件下列文件中的条款通过本标准的引用而成为本标准的条款。
凡是注日期的引用文件,其随后所有的修改单(不包括勘误的内容)或修订版均不适用于本标准,然而,鼓励根据本标准达成协议的各方研究是否可使用这些文件的最新版本。
凡是不注日期的引用文件,其最新版本适用于本标准。
HNZY/LL/GL-SB-02-a.0《设备设施管理程序》HNZY /LL/GL-SB-02-04-a.0《设备维修保养规定》HNZY/LL/GL-SB-02-03-a.0设备润滑管理规定》HNZY /LL/GL-GC-04-a.0《动能管理规定》3 术语和定义无4 职责4.1操作人员必须按照此规程安全操作、点检设备。
4.2维修人员必须按照此规程安全操作、巡检和维护设备工作。
4.3车间领导、班组长、技术员按此规定进行检查、考核。
5 工作程序及要求5.1 2BE1-253水环式真空泵操作程序5.1.1准备工作5.1.1.1查阅上一班交接班记录,了解上一班设备运行情况。
5.1.1.2合上控制柜内空气开关,检查指示灯是否亮,检查控制柜内两个小型断路器是否闭合,检查软起动器上“CONTROL VOLTAGE”指示灯是否亮,否则应报修。
5.1.1.3检查冷却水池是否有三分之二水位的冷却水,低于该水位时先打开补水阀补水。
5.1.1.4确认水池水位在三分之二标准线以上水位时,检查要投入运行的循环泵前后水阀是否全开,开启冷却水循环泵。
水环式真空泵检修方案首先,对水环式真空泵的外观进行检查。
检查泵体和管路是否存在漏水、渗漏和腐蚀等问题,如发现问题要及时进行修复。
同时,清洁和检查水环式真空泵的进气口和出气口,确保通道畅通。
其次,对水环式真空泵的密封装置进行检查。
检查密封环的磨损程度,如有必要,要及时更换。
检查密封装置是否存在渗漏,如果存在渗漏现象,要及时调整和维修。
然后,对水环式真空泵的润滑系统进行检查。
检查润滑油的油位和油质,如果润滑油不足或污染严重,要及时更换。
检查润滑系统的管路是否存在渗漏和堵塞等问题,如有必要,要进行维修和清洗。
接着,对水环式真空泵的冷却系统进行检查。
检查冷却水的流量和温度,确保在规定范围内。
检查冷却系统的管路是否存在漏水和堵塞等问题,如有必要,要进行修复和清洗。
最后,对水环式真空泵的电气系统进行检查。
检查电机的运行情况,如有异常要及时修复。
检查电气系统的接线和连接情况,确保安全可靠。
检查电气设备的保护装置是否正常工作,如有异常要及时处理。
在进行水环式真空泵的检修过程中,要特别注意安全问题。
必须按照相关的操作规程和安全规定进行操作,佩戴必要的防护装备。
遵循操作规程,正确使用工具和设备,确保人身安全。
总结起来,水环式真空泵的检修方案包括外观检查、密封装置检查、润滑系统检查、冷却系统检查和电气系统检查。
这些步骤的目的是确保水环式真空泵的正常运行和延长其使用寿命。
在进行检修过程中要注意安全,按照操作规程进行操作,确保人身安全。
只有定期进行检修和维护,才能保证水环式真空泵的正常运行和稳定性能。
真空泵维护检修规程一、总则1、适用范围本规程适用于在工业水环式真空泵的维护和检修2、结构简述该泵由圆形泵体、偏心泵盖、轴承托架、叶轮、轴、连轴器等主要零、部件组成。
叶轮有若干径向叶片,利用叶轮在泵体中偏心旋转、使泵内水形成液环来改变叶片内气体容积达到不断输送气体介质的目的。
二、完好标准1、零、部件(1)主体完整,零、部件安全护罩齐全完好,质量符合要求。
(2)控制阀门及真空表应灵敏准确,并定期校验。
(3)进、出口阀门及附属管线安装合理,横平竖直,不堵、不漏、涂色标志明显,符合要求。
(4)基础、泵座稳固可靠,地脚螺栓和各部螺栓连接紧固,齐整,符合技术要求。
(5)防腐、防冻设施完整有效,符合要求。
2、运行性能(1)设备出力应达到铭牌,或满足正常生产需求。
(2)设备润滑良好,润滑系统畅通,油质选用符合要求,轴承温度不超过75℃。
(3)设备运转平稳,无振动、松动、杂音等不正常现象。
(4)各部温度、压力、转速、流量、电流等运行参数符合要求。
(5)进泵水量适合、畅通、稳定,空载真空度不低于0.087MPa。
3、技术资料(1)设备档案、检修及验收记录齐全、准确。
(2)设备运转有记录。
(3)设备操作规程、维护检修规程齐全。
4、设备及环境(1)泵体清洁,表面无油垢、灰尘等。
(2)基础和底座表面及周围无积水、废液及其它杂物等。
(3)阀门、管线、接头、法兰等处均无泄露。
(4)轴封泄露量:填料密封每分钟不超过15滴,机械密封每分钟不超过5滴。
三、设备的维护1、日常维护(1)检查填料密封的漏损情况,定期压紧填料,如填料因磨损而不能保证所需的密封时,应换新填料。
(2)滚动轴承保持良好的润滑。
(3)检查泵体的振动情况和监听运转有无杂音。
(4)检查供水状况,保持足够的水量。
(5)冬季食用时,在停车后将泵内及气水分离器的水放净,以免冻裂设备和影响使用。
(6)保持泵体机附件的整洁。
2、定期检查内容定期检查内容见表23.常见故障处理方法常见故障处理方法见表3如遇下列情况者,应紧急停车处理:a、泵内突然声音异常;b、循环水突然中断;c、泵体突发性严重振动;d、操作规程规定的其它紧急停车。
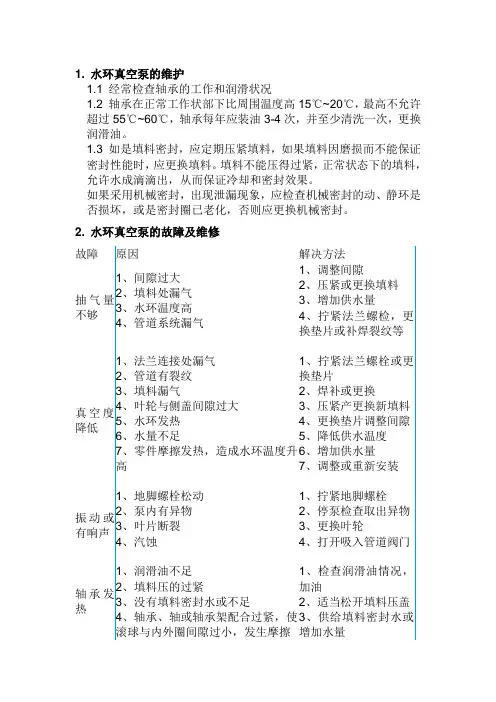
1. 水环真空泵的维护1.1 经常检查轴承的工作和润滑状况1.2 轴承在正常工作状部下比周围温度高15℃~20℃,最高不允许超过55℃~60℃,轴承每年应装油3-4次,并至少清洗一次,更换润滑油。
1.3 如是填料密封,应定期压紧填料,如果填料因磨损而不能保证密封性能时,应更换填料。
填料不能压得过紧,正常状态下的填料,允许水成滴滴出,从而保证冷却和密封效果。
如果采用机械密封,出现泄漏现象,应检查机械密封的动、静环是否损坏,或是密封圈已老化,否则应更换机械密封。
2. 水环真空泵的故障及维修故障原因解决方法抽气量不够1、间隙过大2、填料处漏气3、水环温度高4、管道系统漏气1、调整间隙2、压紧或更换填料3、增加供水量4、拧紧法兰螺检,更换垫片或补焊裂纹等真空度降低1、法兰连接处漏气2、管道有裂纹3、填料漏气4、叶轮与侧盖间隙过大5、水环发热6、水量不足7、零件摩擦发热,造成水环温度升高1、拧紧法兰螺栓或更换垫片2、焊补或更换3、压紧产更换新填料4、更换垫片调整间隙5、降低供水温度6、增加供水量7、调整或重新安装振动或有响声1、地脚螺栓松动2、泵内有异物3、叶片断裂4、汽蚀1、拧紧地脚螺栓2、停泵检查取出异物3、更换叶轮4、打开吸入管道阀门轴承发热1、润滑油不足2、填料压的过紧3、没有填料密封水或不足4、轴承、轴或轴承架配合过紧,使滚球与内外圈间隙过小,发生摩擦1、检查润滑油情况,加油2、适当松开填料压盖3、供给填料密封水或增加水量。
君正化工•机修分厂水环真空泵(压缩机)设备检修规程1、总则1.1、适用范围本规程适用于我公司所使用的氺环真空泵、压缩机(2BEA-204-0、2SK-20、2BEY2-15等型号等)的维护和检修;1.2、结构及原理排气排勺口吸气口橡胶球1.2.1、原理叶轮通过偏心轴安装在泵体内,起动时向泵内注入一定高度的水(或其他介质)作为工作液,当叶轮按技术要求方向旋转时,泵腔内的水受离心力的作用在泵体内壁形成一旋转的封闭水环,水环上部内表面与轮毂相切,水环的下部内表面刚好与叶片顶端接触,此时叶轮轮毂与水环之间形成一个月牙形空间,而这一空间又被叶轮分成与叶片数目相等的若干个小腔,如果以叶轮的上部0。
为起点,那么叶轮在旋转前180°时小腔的容积由小变大,且与端盖上的吸气口相通,其空间内的气体压力降低,此时气体被吸入,当吸气终也时小腔则与吸气口隔绝;当叶轮在180°到360°的旋转过程中,水环内表面渐渐与轮毂靠近,小腔由大变小,其空间内气体压力升高,高于排气口压力时,当小腔与排气口相通时,气体被排出;叶轮每旋转一周,叶片间空间(小腔)吸、排气一次,若干小腔不停地工作,如此往复,泵就连续不断地抽吸或压送气体。
由于在工作过程中,做功产生热量,会使工作水环发热,同时一部分水和气体一起被排走,因此,在工作过程中,必须不断地给泵供水,以冷却和补充泵内消耗的水,满足泵的工作要求;1.2.2、液环式真空泵(压缩机)的结构说明泵(压缩机)由泵体、前后端盖、叶轮、轴等零件组成。
进气管和排气管通过端盖上的吸气孔及排气孔与泵腔相连,叶轮用键固定于轴上,偏心地安装在泵体中,泵两端的总间隙由泵体和端盖之间的垫来调整,叶轮与前、后端盖之间的间隙由轴套推动叶轮来调整,两端间隙保证均匀。
叶轮两端面与前、后端盖的间隙决定了气体在泵腔内由进气口至排气口流动中损失的大小及其极限压力。
填料安装在两端盖内,密封水经由端盖中的小孔进入填料中,冷却填料及加强密封效果。
净化车间水环式真空泵安全检维修规程一.总则1.本规程编制依据湖北省神珑泵业有限责任公司安装使用说明书。
2.本规程适用2BES 2BE1 型水环式真空泵的检维修。
设备名称:真空泵设备编号2402300 设备规格型号2BES-42 制造厂家湖北省神珑泵业有限责任公司安装位置泽东化工脱碳工段3结构形式:本系列泵采用单级单作用的结构形式,泵由泵体、叶轮前后侧盖、前后分配器、轴、前后轴承部件,阀板部件等组成。
转子偏心的安装在泵体中,在装配时由前端定位来首先确定单面间隙,叶轮与分配器端面间隙的大小对气体的泄露有较大的影响,因而装配必须予以保证。
4.结构图详见说明书。
5.传动原理:电机输出的动力,利用联轴器传输给减速机,再有减速机通过联轴器传输给真空泵主轴,主轴带动叶轮旋转,当叶轮旋转时,供入泵壳内的液体受到离心力的作用被甩到泵体内壁,形成一个形状与泵体相似、厚度接近相等的圆型液环。
随叶轮一起旋转的液体的内表面与叶轮轮毂之间形成月牙形空间,叶轮在旋转过程中完成吸排气工作。
6.主要技术参数n=472r/min Q=9100m³/h 最大轴功率180KW二设备的维护检查日常检查维护1.在正常的工作中要注意检查轴承的工作与润滑情况,其温度比环境温度一般高出15-20℃为宜,不允许超过30℃,正常工作的轴承每年加油3-4次。
2.在正常工作中应定期压紧填料。
3.在出现异常声音时,可拆卸两侧盖上的压板检查。
每日检查内容1. 检查泵运行的声音,振动,温度,压力,密封泄漏情况。
2检查安全保护装置是否齐全。
3备用泵每日盘车一次。
三个月检查添加轴承润滑脂。
半年检查检查泵与电机地脚螺栓,检查管道支撑情况,弹性圈磨损情况。
一年检查1检查联轴器对中情况。
2检查叶轮、机壳、轴磨损情况。
3检查各部间隙。
4检查轴承使用情况。
常见故障处理应急处理4.1发生电机或泵严重损坏。
4.2发生危及生产与人员伤害时,紧急停车。
三检修周期与计划1小修三个月2.大修十二个月检修计划,小修1.压填料或检修机械密封2.检查轴承,调整间隙,校核联轴器同心度。
水环式机组使用维护检修规程编制单位:甘肃银达化工PVC厂设备组编制时间: 2009年3月15日水环机组使用维护和检修规程一、总则(一)规程适用范围本规程适用于甘肃银达化工有限公司PVC厂以下水环式机组的使用维护和检修。
1、C-1301ABC乙炔压缩机(组)乙炔车间2、C-1303AB水环真空泵乙炔车间3、P-2106AB水环真空泵氯乙烯车间4、CM-1F/2F回收压缩机聚合车间5、CM-1E真空泵聚合车间(二)设备结构、原理简述1、设备结构:水环式真空泵和压缩机基本结构是一样的。
主要由进排气管、进排气口、泵体、叶轮、传动轴、机座、泵盖构成。
结构简单,制造精度要求不高,容易加工。
结构紧凑,泵的转数较高,一般可与电动机直联,无须减速装置。
故用小的结构尺寸,可以获得大的排气量,占地面积也小。
由于泵腔内没有金属磨擦表面,无须对泵内进行润滑,而且磨损很小。
转动件和固定件之间的密封可直接由水封来完成。
吸气均匀,工作平稳可靠,操作简单,维修方便。
但效率低,一般在30%左右,较好的可达50%。
图1水环式真空泵及压缩机工作原理图图2水环式真空泵及压缩机机构图1.叶轮 2.泵体 3.水环 4.进气管 a.机座 b.真空度调节阀门 c.进气管 d. 吸气孔5.吸气孔6.排气孔7.排气管 e.橡皮阀 f.排气管 g.排气孔 u.进水孔2、设备工作原理:如图1所示,叶轮①偏心地装在泵体②内,起动时向泵内注入一定高度的水(循环液),因此当叶轮顺时针旋转时,水受离心力的作用而在泵体壁上形成旋转水环③,此时水环顶部内表面与轮毂相切,底部水环内表面与叶轮外延相切。
以顶部为0°位置,叶轮顺时针旋转,在前半转的过程中,水环内表面逐渐与轮毂脱离,因此在叶轮叶片间形成很多空间并逐渐扩大,这样就在吸气口吸入空气;在后半转的过程中,水环的内表面渐渐与轮毂靠近,叶片间的空间容积随着缩小,叶片间的空气因此被压缩而排出。
叶轮每转动一周,叶片间的空间容积改变一次,每个叶片间的水好像活塞一样往复一次,泵就连续不断地抽吸气体。
2023年水环式真空泵检修安全技术规程第一章总则第一条为了保障水环式真空泵的安全运行,规定本技术规程。
第二条本技术规程适用于2023年之后安装和使用的水环式真空泵的检修工作。
第三条水环式真空泵检修必须由专业人员进行,确保检修质量和安全。
第四条检修过程中必须严格遵守相关安全规定,做好防护措施,确保人身安全。
第五条检修工作必须在停机状态下进行,确保安全性。
第二章检修前的准备工作第六条在进行检修前,必须检查水环式真空泵的工作状态。
第七条检查真空泵电源是否已经切断,并采取保险措施。
第八条断电后必须进行防护措施,避免电源重新接通。
第九条检查真空泵的工作区域和周围环境是否符合安全要求。
第十条在工作区域内设置明显的安全标识,并进行必要的围护。
第三章检修过程中的安全要求第十一条在检修过程中,必须使用合适的工具和设备。
第十二条在检修时,必须佩戴符合标准的个人防护装备,如安全帽、安全鞋等。
第十三条检修人员必须熟悉真空泵的结构和工作原理,并具备相关技能。
第十四条在检修过程中,必须遵守操作规程,按照安全流程进行操作。
第十五条检修人员必须严禁将手指或其他物品伸入旋转部件和高温区域。
第十六条在检修过程中,必须防止油液泄漏,避免火源引发危险。
第十七条在检修过程中,必须定期清洁设备,确保其通风良好。
第十八条在检修过程中,必须防止操作失误,避免损坏设备和人身安全。
第四章检修后的操作要求第十九条在检修完成后,必须对设备进行测试,确保正常运行。
第二十条在设备运行过程中,必须定期检查设备的工作状态,及时发现和解决问题。
第二十一条在设备运行时,必须保持周围环境的清洁和良好通风。
第二十二条在设备运行时,必须定期更换润滑油和其他易损件。
第二十三条在设备运行时,必须保持设备平稳运行,避免因振动导致设备损坏。
第五章管理和培训第二十四条水环式真空泵检修必须由专业的维修人员进行,确保技术和质量。
第二十五条企业必须对维修人员进行培训,并定期评估考核。
水环式真空泵检修文件包一、概述水环式真空泵是一种常用的真空设备,广泛应用于化工、制药、食品、电子等行业。
为了确保水环式真空泵的正常运行和延长其使用寿命,定期进行检修是非常必要的。
本文档是水环式真空泵检修文件包,旨在提供详细的检修步骤和注意事项,以便操作人员能够正确、安全地进行检修工作。
二、检修步骤1. 停机准备a. 关闭水环式真空泵的电源,并断开电源线。
b. 关闭进气阀门,切断与真空泵的气体供应。
c. 清理工作区域,确保没有杂物和障碍物。
2. 拆卸外壳a. 使用合适的工具,拆下水环式真空泵的外壳。
b. 检查外壳是否有损坏或腐蚀,如有需要修复或更换。
3. 检查叶轮和轴承a. 拆下叶轮,并清洁叶轮表面。
b. 检查叶轮是否有磨损或损坏,如有需要修复或更换。
c. 检查轴承是否正常运转,如有异常需要进行维修或更换。
4. 清洗和更换密封件a. 将密封件取下,并用清洁剂进行清洗。
b. 检查密封件是否有磨损或老化,如有需要更换。
5. 清洗和更换滤网a. 将滤网取下,并用清洁剂进行清洗。
b. 检查滤网是否有堵塞或破损,如有需要更换。
6. 检查电机和电气部件a. 检查电机是否正常运转,如有异常需要进行维修或更换。
b. 检查电气部件是否有松动或损坏,如有需要修复或更换。
7. 组装和调试a. 按照逆序组装水环式真空泵的各个部件。
b. 连接电源线,并确保电气部件连接正确。
c. 打开进气阀门,恢复与真空泵的气体供应。
d. 打开水环式真空泵的电源,并进行调试和测试。
8. 检修记录a. 在检修文件中记录检修日期、检修人员、检修内容等相关信息。
b. 如有必要,将检修过程中发现的问题和解决方法记录下来,以备将来参考。
三、注意事项1. 在进行检修工作之前,务必确保水环式真空泵已经停机,并断开电源。
2. 操作人员应该佩戴合适的防护装备,如手套、护目镜等。
3. 在拆卸和组装过程中,注意轻拿轻放,避免损坏零部件。
4. 清洗和更换部件时,使用适当的清洁剂,并确保彻底清洗干净。
北京华达杰瑞生物技术有限公司.GMP文件
目的:建立2BV-5水环式真空泵使用、维护、保养标准操作规程。
范围:2BV A5-121水环式真空泵。
责任:操作工、维修工、设备员、车间主任、设备部经理、QA监控员。
内容:
1 操作准备:
1.1检查有无设备“完好”证。
1.2打开冷却水阀门,观察水汽出口有水流出。
1.3关闭进气管线阀门。
1.4启动电机,观察电机正反转。
2操作程序:
2.1启动电机。
2.2打开冷凝水开关,调好水阀使供水量达到规定要求。
2.3当泵达到极限真空时,打开进气路上阀门,泵正常工作。
2.4使用完毕后,关好冷凝水开关,以及进气管上的阀门。
3维护保养及注意事项:
3.1经常注意调整填料压盖,使水成滴往外滴。
3.2调整气水分离器向泵的供水量,以使在达到性能指标,满足工作要求的前提下,水率消耗最小。
3.3调整好供水管供给气水分离器的水量,以便使用最小水耗量。
3.4经常检查轴承的工作和润滑情况。
3.5正常工作的轴承每年应装油3-4次,每年至少清洗轴承一次,并将润滑油全部更换。
3.6按规定经常检查填料密封情况。
——————————————————————————————————————————————————
第 1 页共1 页。
水环式真空泵操作规范及维护介绍水环式真空泵是一种常见的真空设备,广泛应用于化工、制药、食品、电子等领域。
为了保护设备、确保生产效率和安全性,正确的操作方法和维护是至关重要的。
下面将对水环式真空泵的操作规范和维护方法进行介绍。
操作规范1. 真空泵启动前的准备工作在启动真空泵前,需要做一些准备工作:•检查各连接部位的紧固情况,确认接口系统阀门已关闭。
•检查进气口和排气口处的过滤器,清除污垢。
•检查水环泵是否有足够水量,水管是否连接牢固。
•检查电源插头是否接好、电缆是否磨损或损坏。
•检查真空泵的机械部件是否处于正常状态,消除异响和振动。
2. 启动真空泵•将真空泵电源插头插入电源插座,打开电源开关。
•打开进气口处的阀门,使空气排出;然后打开排气口处的阀门,排放水环泵中的水,直至水泵分离器中的水全部排空,同时关闭排气口。
•开启水环泵的水流。
注:水流量大小应根据真空泵的进口管口规格来决定。
•带水运行一段时间,直至机械部件磨合,水循环正常。
此时进气口可以打开。
3. 关闭真空泵•首先关闭进气口处的阀门。
•关闭排气口处的阀门并切断电源。
4. 注意事项•操作时应佩戴防护手套和口罩。
•真空泵应稳定运行,避免非正常关机。
•在运行中不要触碰泵壳和管路。
•在操作时避免使用尖锐物品接触泵体。
维护介绍1. 日常维护•经常检查电缆、插头的接触是否良好。
•每天检查水环泵的进口压力、出口压力、电流及水流量。
•每周清除真空泵周边灰尘。
2. 定期维护•定期更换水环等易损件,每个月或运行时间500小时后更换。
•定期检查泵轮、叶轮磨损情况。
•定期检查电机及其他零部件的运行情况。
3. 故障排除•真空泵出现异响,需要立即停机检修泵轴和轴套,并重新装油。
•如果水环泵泄漏,需要检查密封圈并更换。
•如果水管堵塞,需要及时清理水管。
•如果电机烧毁,需要检查电缆、插头、电机和控制器。
小结水环式真空泵操作规范和维护方法的正确性和规范性,直接影响设备的正常运行和寿命。
. ... .. .
. .
.z
水环式真空泵维护 检修规程
(试行)
盐湖海纳化工 . ... .. .
. .
.z
目 录 1. 目录……………………………………………………1 2. 总则 …………………………………………………2 3. 规程适用围……………………………………………2 4. 检修周期和检修容…………………………………3 5. 水环式真空泵常见故障、原因及处理方法…………9 6. 主要零部件的检修技术 ……………………………5 7. 试车与验收 …………………………………………12 . ... .. .
. .
.z
一. 总则 水环真空泵装有带固定叶片的偏心转子,将水(液体)抛向定子壁,水(液体)形成与定子同心的液环,液环与转子叶片一起构成可变容积的一种旋转变容积真空泵。水环真空泵(简称水环泵)是一种粗真空泵,它所能获得的极限真空为2000~4000Pa,与罗茨真空泵组成机组真空度可达1~600Pa。水环泵也可用作压缩机,称为水环式压缩机,是属于低压的压缩机,其压力围为1~2×105Pa表压力。 电动机的维护检修按照《电动机维护检修规程》执行,其他附属装置的维护检修参照有关规程执行。
二. 规程适用围 本规程适用于盐湖海纳化工抽速10m3以上水环式真空泵的维护和检修;抽速10m3以下及其它类型水环式真空泵可参照执行。具体容如下:
三. 检修周期和检修容 1)检修周期 . ... .. .
. .
.z
检修类别分小修、大修两类,并可根据点检、巡检及状态监测情况进行针对性的检修。检修间隔期见下表: 检修类别 小修 大修 检修周期 800~1000 5000~6000
2)检修容 2.1小修 1) 检查,紧固各连接螺栓。 2) 检查密封装置,压紧或更换填料。 3) 检查更换润滑油(脂)。 4) 检查更换轴承,调整间隙和调校联轴器同轴度或皮带轮。 5) 检查、修理或更换易损件。 6) 检查,补充或更换循环水。 2.2大修 1) 包括小修容。 2) 解体检查各零件磨损、腐蚀和冲蚀程度,必要时进行修理或更换。 3) 检查泵轴,校验轴的直线度,必要时予以更换。 4) 检查叶轮、叶片的磨损、冲蚀程度,必要时测定叶轮平衡。检修或更换叶轮轴套。 5) 检查、调整叶轮两端与两侧压盖的间隙。 6) 测量并调整泵体水平度。 . ... .. .
. .
.z
7) 按规定检查校验真空表。 8) 清洗循环水系统。 9) 检查泵体、端盖、隔板的磨损情况,调整,修理或更换。 10) 机器表面做除锈、防腐处理。 2.3检修前的准备 2.3.1技术准备 1) 设备使用说明书、装配图、检修规程等技术资料。 2) 设备运行、监测、缺陷、隐患、故障、功能情况记录,并进行分析。 3) 设备在检修前应进行有关技术参数如真空度、抽气率、噪声、振动、磨损、泄漏、老化、腐蚀及性能方面的预检,并记录。 4) 制定检修方案。 2.3.2 物资准备 1) 拆装、吊装工具(特别是专用工具)、检测量器具、静平衡检具。 2) 需更换的备品配件如泵轴、轴承、叶轮、压盖、圆螺母及修理用的材料。 2.3.3 安全技术准备 1) 切断电源,隔断与泵连接的管道,挂《禁止开启》警示牌 2) 根据具体情况制定可靠的防火、防爆安全措施。 3) 制定人机安全防措施。 . ... .. .
. .
.z
2.4检修方法 2.4.1 拆卸顺序 1) 拆下泵体与电动机的联轴器(皮带轮)和连接螺栓。 2) 拆下不连电动机侧轴承架和轴承。 3) 卸下泵体与侧盖的连接螺栓和泵脚的螺栓。 4) 拆下连通管和侧盖。 5) 拆下定位圈和滚动轴承。 6) 取出填料压盖和压紧螺母。 7) 拆下另一侧轴承架和轴承。 8) 将轴和叶轮一起从泵体抽出。 9) 拆卸叶轮和轴。 2.4.2 装配 1) 装配顺序按拆卸的相反顺序进行。 2) 清洗各零部件并保持干净,并对结合处涂油保护。 2.4.3 检修注意事项 1) 在必要时采用专门工具拆卸以免损伤零件。 2) 严禁硬敲硬打铲剔。 3) 必要时用铜棒、木块、软金属衬垫。 4) 零件拆卸时需作好记号,以防安装时错装、混装。 2.5检修质量标准 2.5.1 壳体 . ... .. .
. .
.z
1) 壳体与机座找正,机座水平度≤0.1/100。 2) 壳体、端盖应无裂纹。 3) 泵体、侧盖的最小壁厚应符合下表规定。 水 环 泵 口 径 最 小 壁 厚 <40 40~80 100~150 4.5 5 6
2.5.2 叶轮 1) 叶轮应无裂纹,其它缺陷允许用补焊修复。 2) 铸造叶轮不得有裂纹、砂眼、气孔等缺陷。 3) 叶片应均匀分布,叶片间的偏差应符合下表的规定。
参 数 名 称 偏 差 不 大 于 叶片叶轮安装角度 ±2 叶片垂直度mm 0.01B 任意两相邻叶片间的弦长mm 注:表中B为叶片最大宽度,D为叶轮外圆直径。 4)叶轮静平衡需符合下表要求。 叶轮外径mm ≤200 201~300 301~400 401~500 不平衡度g 3 5 8 10
5)叶片磨损后最小厚度值应符合表5规定。 mm
√D 0.1 . ... .. .
. .
.z
叶 轮 外 径 最 小 厚 度 值 铸 铁 青 铜 <200 200~315 >315~500 3.5 4.5 6 3 4 5
6)叶轮与轴的配合公差等级为H7/m6. 7)叶轮与侧盖之间的间隙应符合下表的规定。 叶 轮 外 径 总 间 隙 侧 间 隙 ≤200 >200~500 0.25~0.30 0.30~0.40 0.10~0.20 0.12~0.28 2.5.3 泵轴 1) 轴表面不得有伤痕。 2) 轴径的圆度和圆柱度不大于轴径公差的二分之一,且最大不得超过0.05mm。 3) 轴的直线度见下表 轴 颈 处 轴 中 部 ≤0.02 0.05~0.06 2.5.4 滚动轴承 1)滚动轴承的滚珠与滑道表面应无腐蚀、坑痕与斑点,接触平滑。 2)滚动轴承与轴的配合为H7/k6,与轴承座配合为J7/h6。 2.5.5 密封 1) 叶轮与壳体密封环径向每侧间隙为0.35~0.50mm。 . ... .. .
. .
.z
2) 轴封采用毡封时,接头不超过一个,接头的位置应放在顶部。 3) 轴封采用涨圈或迷宫式油封,其间隙大小应符合下表的规定。
密 封 间 隙 密 封 每 侧 间 隙 装配时 磨损后 机 壳 的 密 封 0.20~0.40 ≤0.50
2.5.6 联轴器 1) 联轴器与轴的配合为H7/js6。 2) 联轴器两端面间隙及安装同轴度要求见下表 联轴器外圆直径 105~170 190~260 290~350 同 轴 度 0.14 0.16 0.18 间 隙 2~4 2~4 4~6 2.5.7 主要零件主要表面粗糙度不大于下表的规定值。 零 件 名 称 表面部位、尺寸 mm 表面粗糙度 Ra μm
主 轴 与轴承配合处 1.6 与叶轮、轴套、联轴器配合处 3.2
叶轮、轴套、联轴器孔径 <100 3.2 ≥100 6.3
叶 轮 端面 3.2 侧面 3.2
2.5.8 叶轮的跳动公差要求见下表的规定 叶轮直径 >5~>>>>800~ . ... .. .
. .
.z
120 120~260 260~500 500~800 1250 跳动公差 单级 0.04 0.06 0.08 0.10 0.16
双级 0.06 0.08 0.10 0.12 0.18 2.7维护保养 1) 真空度不得采用关小阀门的方法控制抽气率。 2) 经常检查真空度波动和泵体振动情况。 3) 运行中检查填料箱盒是否发热并及时处理。 4) 检查泵运转时有无杂音,发现异常情况应及时处理。 5) 检查冷却水是否堵塞,水温不得超过40℃。 6) 真空泵安装处保持清洁、干燥,通风良好。 7) 检查各部螺栓与基础的地脚螺栓有无松动,发现松动及时处理。 8) 应定期压紧填料,若填料不能满足密封要求,应及时更换。 9) 运行中经常检查滚动轴承温度。滚动轴承应润滑良好。 10) 正常工作时轴承每年装油3-4次,每年至少清洗轴承一次,并全部更换润滑油。 11) 注意保持泵体及附件的整洁。 12) 冬季在停车后将泵及水缸的水放净。
四. 水环式真空泵常见故障、原因及处理方法 故障现象 产生原因 处理方法 真空度低 1 管道密封不严,漏气 2 密封填料磨损 1 采用堵塞措施 2 更换填料、连续工作的泵每月换1-2次