承销与保荐费用排名前30位券商一览
- 格式:doc
- 大小:137.00 KB
- 文档页数:5
券商行业分析报告一、业务结构(一)券商四大业务结构:1.收别人的钱-经纪业务:相当于麻将馆老板,你们自娱自乐我来抽成。
行话叫“通道”,各大券商的主要财源;2.帮别人借钱-投资银行业务(盘活资产)。
包括IPO,承销股票债券,以及做并购交易的掮客。
3.管别人的钱-资产管理:一个是设计,发行理财产品。
二是通过基金子公司来管理。
4.向市场提供钱-交易:这里分两部分,一个是借本钱给人玩(资本中介),包括融资融券,约定式回购和股票质押,以及做市商应该也算。
二是用自己本钱下注,包括股票,股指期货,ETF以及分级基金,对冲基金等。
下面统计为总资产排名前六位券商的业务结构制表(截止2014年年报)(二)国外同行的业务结构1、摩根士丹利和高盛高盛44%的收入来自对机构客户的服务部门,除交易外,高盛在直接投资方面也十分活跃,该部门现在被称为商业银行部门。
其财富管理部门与摩根士丹利无法比拟,摩根士丹利仅靠财富管理部门收益便有45亿美元收入,而高盛的相应部门收入仅为15.8亿美元,是摩根士丹利的三分之一。
摩根士丹利CEO James Gorman在财报发布后向摩根士丹利分析员表示,“关键就是不为取得盈利而加大风险。
”高盛首席财务官Harvey Schwartz上周强调了高盛致力于复杂交易的决心,交易包括大宗商品、衍生品、和债券交易,并认为交易结果决定了高盛第一季度的成功。
可见国外同行与国内不同之处在于盈利模式的个性化,这也将是未来国内券商的发展方向。
2、高盛10k报告解析高盛四块业务:1、投资银行,包括金融咨询,承销服务,又分股票承销和债券承销;2、机构客户服务,这部分貌似提供做市商功能,在股票、固定收益、货币和大宗商品市场提供做市商功能和专业建议。
客户中大部分为个人打理退休金、闲置资金和存款等。
通过高盛全球买卖系统接收交易指令,发布投资研究,交易建议,搜集市场信息和进行深度分析。
发布分为固定收益,货币和商品客户交易指令执行(代客户交易),股票,又分股票客户执行,佣金和手续费,证券服务收入。
中国的证券公司排名摘要:一、引言二、中国证券公司排名1.前十大证券公司2.各证券公司的优势和特点三、如何选择适合自己的证券公司1.考虑佣金率2.交易通道速度3.证券公司的背景和实力四、总结正文:一、引言在当前的金融市场中,证券公司扮演着重要的角色。
作为中国市场的参与者,选择一家可靠的证券公司是至关重要的。
本文将为您介绍中国前十大证券公司,并简要分析他们的优势和特点,以帮助您做出明智的选择。
二、中国证券公司排名1.前十大证券公司根据市场占有率、业务规模和综合实力,以下是中国前十大证券公司:(1)中信证券(2)海通证券(3)广发证券(4)国泰君安(5)华泰证券(6)银河证券(7)申万宏源(8)招商证券(9)国信证券(10)东方证券2.各证券公司的优势和特点(1)中信证券:国内规模最大、实力最强的综合型券商之一,拥有强大的背景实力。
(2)海通证券:国内最早成立的证券公司之一,具有悠久的历史和丰富的经验。
(3)广发证券:国内首批综合类证券公司,业务范围广泛。
(4)国泰君安:国内领先的综合金融服务商和全能型投资银行,拥有较高的市场占有率。
(5)华泰证券:全国最早获得创新试点资格的券商之一,双a级券商。
(6)银河证券:业务市场占有率较高,拥有稳定的客户群体。
(7)申万宏源:具有深厚的行业背景和丰富的资源,业务发展迅速。
(8)招商证券:拥有广泛的网点分布,提供优质的服务。
(9)国信证券:综合实力较强,业务范围广泛。
(10)东方证券:在业内具有一定的影响力,业务市场占有率较高。
三、如何选择适合自己的证券公司在选择证券公司时,需要考虑以下几个方面:1.佣金率:较低的佣金可以帮助节省交易成本,尤其对于频繁交易的投资者。
2.交易通道:选择交易速度快的证券公司,以确保交易的顺利进行。
3.证券公司的背景和实力:选择具有良好背景和实力的证券公司,以保障资金安全。
四、总结选择一家适合自己的证券公司是投资者在金融市场取得成功的重要因素。
第十一届新财富中国最佳投行榜单作者:暂无来源:《新财富》 2018年第3期2017年度最佳投资银行家(排名不分先后)叶新江中信证券投资银行管理委员会委员、董事总经理1994年开始从事投资银行业务的叶新江,主持和参与了浙江巨化、方正电机、滨江房产、海宁皮城、聚光科技、开山股份、润和软件、益丰药房、步长药业、和仁科技、安正时尚、金石资源、大理药业、合盛硅业等50多家公司的股票发行和上市工作,拥有丰富的投行工作经验,对于企业融资尤其是民营企业的资本运作见解独到。
他还善于将实践与理论相结合。
叶新江拥有浙江大学硕士学位,为美国加州大学(UCSD)高级访问学者、国家“千人计划”专家评委、上交所第四届上市委员会委员,其撰写的30余篇论文中,《证券公司特色经营与核心竞争力研究》获国务院发展研究中心2001年优秀论文一等奖,《我国民营企业上市怪现象研究》获2004年国家发改委、深交所“中小企业成长与金融支持”征文二等奖。
袁玉平兴业证券总裁助理兼投资银行业务总部总经理拥有中国社科院金融所博士学位的袁玉平,曾任职中国证监会发行监管部十余年,长期从事发行审核工作,并参与了发行上市相关法律法规制定以及国内多层次资本市场建设方面的大量工作。
2014年10月至今任职兴业证券股份有限公司,现任公司总裁助理兼投资银行业务总部总经理。
近几年兴业证券投资银行业务的各项排名不断攀升,行业影响力和竞争力持续增强。
2017年,兴证投行部门抓住IPO发行节奏加快的重大机遇,及时调整发展战略,广泛吸纳优秀人才,实现了逆势发展,全年股权融资承销总金额303亿元,排名行业第8,并主导完成了洛阳钼业定增发行、首航节能定增发行等大型融资项目。
何宽华广发证券投行业务管理总部总经理兼资本市场部总经理何宽华为经济学硕士、国内首批保荐代表人,1997年加入广发证券,曾任投资银行部业务经理、质量控制部负责人、产品创新部负责人、投行综合管理部总经理等职务。
他从事投行业务20年,精通境内IPO、再融资、并购业务和跨境投行业务,具有相当丰富的投行领域工作经验。
中国十大证券公司排名随着中国资本市场的不断发展壮大,证券公司在其中扮演着至关重要的角色。
在证券业务种类繁多、竞争激烈的背景下,要评选出中国的十大证券公司并非易事。
然而,根据市场份额、业绩表现、资本实力等多个指标,以下是中国十大证券公司的排名。
第一名:中国中信证券股份有限公司中国中信证券股份有限公司是中国最大的证券公司之一。
其拥有广泛的客户群体和庞大的销售网络,以及强大的研究和咨询团队。
中信证券在投资银行、经纪业务、资产管理等领域具有卓越的表现,一直稳居中国证券业的领先地位。
第二名:中国上海浦东发展银行股份有限公司证券营业部作为中国境内最重要的面向国际市场的证券公司之一,浦东发展银行证券营业部凭借其全面的金融服务以及全球领先的证券业务能力,一直以来都是中国证券公司排名前列的实力派。
第三名:中国国泰君安证券股份有限公司国泰君安证券是中国证券市场最具国际竞争力的券商之一。
该公司具备丰富的资本市场经验和专业知识,在投资银行、证券承销和交易等领域具有强大的实力和声誉。
第四名:中国招商证券股份有限公司作为中国领先的一线券商之一,招商证券凭借其全球化的经营模式和创新性的金融产品,在国内外市场都享有很高的声誉。
公司的研究和投资能力一直是行业的佼佼者。
第五名:中国光大证券股份有限公司光大证券是中国光大集团旗下的金融机构,以其先进的技术平台和广泛的客户群体,多年来一直在证券市场中保持强劲的增长势头。
光大证券在资产管理、股票承销和投资咨询等领域具有深厚的实力。
第六名:中国华泰证券股份有限公司作为具有较高声誉的券商,华泰证券在投资银行、经纪业务和财富管理领域表现出色。
公司拥有一支专业化的研究团队和稳定的客户基础,一直在中国证券市场中保持着较高的竞争力。
第七名:中国中投证券有限责任公司中投证券是中国最重要的国有证券公司之一。
作为中国主权财富基金的投资机构之一,中投证券凭借其优质的服务和专业的团队,在证券市场中具有着不可忽视的地位。
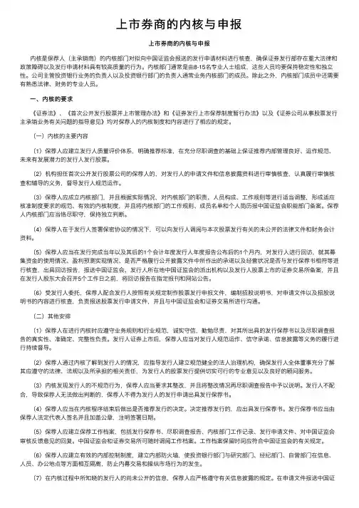
上市券商的内核与申报上市券商的内核与申报内核是保荐⼈(主承销商)的内核部门对拟向中国证监会报送的发⾏申请材料进⾏核查,确保证券发⾏部存在重⼤法律和政策障碍以及发⾏申请材料具有较⾼质量的⾏为。
内核部门通常是由8-15名专业⼈⼠组成,这些⼈员均要保持稳定性和独⽴性。
公司主管投资银⾏业务的负责⼈以及投资银⾏部门的负责⼈通常业务内核部门的成员。
除此之外,内核部门成员中还需要有熟悉法律、财务的专业⼈员。
⼀、内核的要求《证券法》、《⾸次公开发⾏股票并上市管理办法》和《证券发⾏上市保荐制度暂⾏办法》以及《证券公司从事股票发⾏主承销业务有关问题的指导意见》均对保荐⼈的内核制度和内容进⾏了相应的规定。
(⼀)内核的主要内容(1)保荐⼈应建⽴发⾏⼈质量评价体系,明确推荐标准,在充分尽职调查的基础上保证推荐内部管理良好、运作规范、未来有发展潜⼒的发⾏⼈发⾏股票。
(2)机构担任⾸次公开发⾏股票公司的保荐⼈的,对发⾏⼈的申请⽂件和信息披露资料进⾏审慎核查,认真履⾏审慎核查和辅导的义务,督导发⾏⼈规范运作。
(3)保荐⼈应成⽴内核部门,并且根据实际情况,对内核部门的职责、⼈员构成、⼯作规则等进⾏适当调整,形成适应核准制度要求的规范、有效的内核制度,并且将内核部门的⼯作规则、成员名单和个⼈简历报中国证监会职能部门备案。
保荐⼈内核部门应当恪尽职守,保持独⽴判断。
(4)保荐⼈在于发⾏⼈签署保密协议的情况下,可以向发⾏⼈调阅与本次股票发⾏有关的未公开的法律⽂件和财务会计资料。
(5)保荐⼈应当在发⾏完成当年以及其后的1个会计年度发⾏⼈年度报告公布后的1个⽉内,对发⾏⼈进⾏回访,就其募集资⾦的使⽤情况、盈利预测实现情况、是否严格履⾏公开披露⽂件中所作出的承诺以及经营状况是否与发⾏保荐书相符等进⾏核查,出具回访报告,报送中国证监会、发⾏⼈所在地中国证监会的派出机构以及发⾏⼈股票上市的证券交易所备案,并且在发⾏⼈股东⼤会召开5个⼯作⽇之前,将回访报告在指定报刊和⽹站公告。
中小企业上市路径设计主讲老师:郭宏宇上市既是企业发展初期的美好愿景,也是企业快速发展乃至成熟阶段重要的融资方式。
从上市的时机来看,企业可以选择在快速发展期或成熟期上市;从上市的地点来看,企业可以选择国内上市或海外上市;从上市的股票市场来看,可以选择主板、中小板或创业板上市;从上市的方式来看,可以选择IPO方式或利用壳资源上市。
权衡各种上市方案,并据以设计上市路径,对于亟需获取发展所需资金或改善股权结构的企业而言,无疑有着重要的意义。
一、分析上市的成本收益尽管当前企业将上市作为做强做大的象征之一,但是,这绝不意味着上市有百里而无一害。
通过以下对上市益处与弊端的归纳,企业可以对上市的成本收益进行初步分析。
(一)中小企业公开发行上市的五点益处对于公开上市发行的益处,我们将其归为以下五点:1.开辟融资渠道为中小企业开辟一个持续的融资渠道,有广泛股权基础的公司可以在需要时更容易地进入资本市场进行融资。
从表1可以看出,企业在成熟阶段存在扩大投资和调整资金结构的融资需求,需要大量长期资金,并且企业具备一定经济实力与风险承受能力,所以股票融资方式可以满足这一融资需求。
如在快速发展阶段引入风险投资,由于风险投资需要退出渠道,对上市有更高的需求。
表1 企业不同发展阶段的融资特点要点:经营投资活动与融资活动是紧密联系在一起的。
2.树立企业形象(1)使公众更多地了解企业,有利于企业树立品牌,提高形象,更有效地开拓市场。
(2)由于对上市公司的信息披露要求,上市公司的公众信任度更高,借款能力更强。
参考资料苏宁集团副总裁孙卫民,孙卫民表示苏宁上市并不像外界所传的已进入实质性阶段,现在公司仍在筹备上市的正常运作中。
公司之所以走上市之路既不像外界所猜测的是为进一步扩张争取资金,更重要的是为提升企业的形象,可以说是苏宁的一次“脱胎换骨”。
——中华商务网“就我省已有的这些海外上市公司来看,他们并非是因为资金问题,更重要的是为了更广阔的国际市场。
IPO审核问答汇编目录一、首发业务若干问题解答(2020年6月修订) (1)问题1、持续经营时限计算 (1)问题2、工会、职工持股会及历史上自然人股东人数较多的核查要求 (1)问题3、锁定期安排 (2)问题4、申报前后引入新股东的相关要求 (2)问题5、对赌协议 (3)问题6、“三类股东”的核查及披露要求 (4)问题7、出资瑕疵 (4)问题8、发行人资产来自于上市公司 (5)问题9、股权质押、冻结或发生诉讼 (6)问题10、实际控制人的认定 (7)问题11、重大违法行为的认定 (8)问题12、境外控制架构 (9)问题13、诉讼或仲裁 (9)问题14、资产完整性 (10)问题15、同业竞争 (11)问题16、关联交易 (12)问题17、董监高、核心技术人员变化 (13)问题18、土地使用权 (13)问题19、环保问题的披露及核查要求 (14)问题20、发行人与关联方共同投资 (15)问题21、社保、公积金缴纳 (16)问题22、公众公司、H股公司或境外分拆、退市公司申请IPO的核查要求 (16)问题23、军工等涉秘业务企业信息披露豁免 (16)问题24、员工持股计划 (18)问题25、期权激励计划 (19)问题26、股份支付 (21)问题27、工程施工(合同资产)余额 (23)问题28、应收款项减值测试 (24)问题29、固定资产等非流动资产减值 (25)问题30、税收优惠 (26)问题31、无形资产认定与客户关系 (27)问题32、委托加工业务 (28)问题33、影视行业收入及成本 (30)问题34、投资性房地产公允价值计量 (31)问题35、同一控制下的企业合并 (32)问题36、业务重组与主营业务重大变化 (34)问题37、经营业绩下滑 (35)问题38、客户集中 (37)问题39、投资收益占比 (38)问题40、持续经营能力 (39)问题41、财务内控 (40)问题42、现金交易 (43)问题43、第三方回款 (44)问题44、审计调整与差错更正 (46)问题45、引用第三方数据 (47)问题46、经销商模式 (47)问题47、劳务外包 (48)问题48、审阅报告 (49)问题49、过会后业绩下滑 (50)问题50、过会后招股说明书修订更新 (51)问题51、分红及转增股本 (52)问题52、整体变更时存在未弥补亏损 (53)问题53、信息系统核查 (54)问题54、资金流水核查 (56)二、上海证券交易所科创板股票发行上市审核问答(2019.3.3) (58)问题1、上市标准 (58)问题2、尚未盈利或最近一期存在累计未弥补亏损 (59)问题3、重大违法行为 (61)问题4、重大不利影响的同业竞争 (61)问题5、境外控制架构(控股股东和受控股股东、实际控制人支配的股东所持发行人股权清晰) (62)问题6、最近2年内董事、高管及核心技术人员的重大不利变化 (62)问题7、研发投入 (63)问题8、上市指标中市值要求 (64)问题9、科创板的定位 (64)问题10、主要依靠核心技术开展生产经营 (65)问题11、员工持股计划 (67)问题12、期权激励计划 (68)问题13、整体变更存在累计未弥补亏损 (69)问题14、研发支出资本化 (70)问题15、政府补助 (71)问题16、信息披露豁免 (72)三、上海证券交易所科创板股票发行上市审核问答(二)(2019.3.24) (74)问题1、工会、职工持股会及历史上自然人股东人数较多 (74)问题2、申报前后新增股东 (75)问题3、出资或改制瑕疵 (76)问题4、发行人资产来自于上市公司 (77)问题5、实际控制人的认定 (77)问题6、没有或难以认定实际控制人情形下的股份锁定 (79)问题7、发行人租赁控股股东、实际控制人房产或商标、专利、主要技术来自于控股股东、实际控制人的授权使用 (80)问题8、发行人与控股股东、实际控制人等关联方共同投资 (80)问题9、“三类股东” (81)问题10、对赌协议 (82)问题11、同一控制下的企业合并 (82)问题12、客户集中 (84)问题13、持续经营能力 (85)问题14、财务内控不规范 (86)问题15、第三方回款 (88)问题16、会计政策、会计估计变更与会计差错更正 (90)四、科创板常见问题的信息披露和核查要求自查表 (91)一、科创板审核问答落实情况 (91)1-1、尚未盈利或最近一期存在累计未弥补亏损【保荐机构、申报会计师】披露要求: (91)1-2、重大违法行为【保荐机构、发行人律师】 (92)1-3、重大不利影响的同业竞争【保荐机构、发行人律师】 (92)境外控制架构(控股股东和受控股股东、实际控制人支配的股东所持发行人股权清晰)【保荐机构、发行人律师】 (93)最近2年内董事、高管及核心技术人员的重大不利变化【保荐机构、发行人律师】 (94)1-6、研发投入【保荐机构、申报会计师】 (94)1-7、主要依靠核心技术开展生产经营【保荐机构】 (95)1-8、员工持股计划【保荐机构、发行人律师】 (95)1-9、期权激励计划【保荐机构、申报会计师】 (96)1-10、整体变更存在累计未弥补亏损【保荐机构、发行人律师】 (96)1-11、研发支出资本化【保荐机构、申报会计师】 (97)1-12、政府补助【保荐机构、申报会计师】 (98)1-13、信息披露豁免【保荐机构、申报会计师、发行人律师】 (98)1-14、工会、职工持股会及历史上自然人股东人数较多【保荐机构、发行人律师】 (98)1-15、申报前后新增股东【保荐机构、发行人律师】 (99)1-16、出资或改制瑕疵【保荐机构、发行人律师】 (100)1-17、发行人资产来自于上市公司【保荐机构、发行人律师】 (101)1-18、实际控制人的认定【保荐机构、发行人律师】 (101)1-19、没有或难以认定实际控制人情形下的股份锁定【保荐机构、发行人律师】 (102)1-20、发行人租赁控股股东、实际控制人房产或商标、专利、主要技术来自于控股股东、实际控制人的授权使用【保荐机构、发行人律师】 (103)1-21、发行人与控股股东、实际控制人等关联方共同投资【保荐机构、发行人律师】 (104)1-22、“三类股东”【保荐机构、发行人律师】 (104)1-23、对赌协议【保荐机构、发行人律师】 (105)1-24、同一控制下的企业合并【保荐机构、申报会计师】 (105)1-25、客户集中【保荐机构】 (106)1-26、持续经营能力【保荐机构、申报会计师】 (107)1-27、财务内控不规范【保荐机构、申报会计师、发行人律师】 (107)1-28、第三方回款【保荐机构、申报会计师】 (108)1-29、会计政策、会计估计变更与会计差错更正【保荐机构、申报会计师】 (109)二、首发业务若干问题解答以及常见审核问题落实情况 (109)2-2、无实际控制人的认定【保荐机构、发行人律师】 (110)2-3、控股股东、实际控制人支配的股权存在质押、冻结或发生诉讼仲裁等不确定性事项【保荐机构、发行人律师】 (110)2-4、发行人报告期内存在应缴未缴社会保险和住房公积金【保荐机构、发行人律师】 (110)2-5、客户【保荐机构、申报会计师】 (111)2-6、供应商【保荐机构、申报会计师】 (111)2-7、引用第三方数据【保荐机构】 (112)2-8、劳务外包【保荐机构、申报会计师、发行人律师】 (112)2-9、发行人使用或租赁使用集体建设用地、划拨地、农用地、耕地、基本农田及其上建造的房产【保荐机构、发行人律师】 (113)2-10、环保问题【保荐机构、发行人律师】 (114)2-11、合作研发【保荐机构、发行人律师】 (114)2-12、重要专利系继受取得或与他人共有【保荐机构、发行人律师】 (115)2-13、经营资质及产品质量瑕疵【保荐机构、发行人律师】 (115)2-14、安全事故【保荐机构、发行人律师】 (116)2-15、生产模式主要采用外协加工【保荐机构】 (116)2-16、同行业可比公司的选取【保荐机构】 (117)2-17、技术先进性的客观依据【保荐机构】 (117)2-19、注销或转让重要关联方(含子公司)【保荐机构、发行人律师】 (118)2-20、收入确认政策【保荐机构、申报会计师】 (119)2-21、报告期收入波动较大【保荐机构、申报会计师】 (119)2-22、境外销售收入金额较大或占比较高【保荐机构、申报会计师】 (120)2-23、经销收入金额较大或占比较高【保荐机构、申报会计师】 (120)2-24、毛利率波动较大或与同行业可比公司存在较大差异【保荐机构、申报会计师】 (121)2-25、期间费用报告期内波动较大或占营业收入的比重与同行业可比公司存在较大差异【保荐机构、申报会计师】 (122)2-26、股份支付【保荐机构、申报会计师】 (122)2-27、应收账款及应收票据【保荐机构、申报会计师】 (123)2-28、存货【保荐机构、申报会计师】 (124)2-29、在建工程余额或发生额较大【保荐机构、申报会计师】 (124)2-30、固定资产闲置或失去使用价值【保荐机构、申报会计师】 (124)2-31、商誉余额较大【保荐机构、申报会计师】 (125)2-32、税收优惠到期或即将到期【保荐机构、申报会计师、发行人律师】 (125)2-33、无形资产认定与客户关系【保荐机构、申报会计师】 (126)2-34、建筑施工类企业存在大量已竣工并实际交付的工程项目余额【保荐机构、申报会计师】 (126)2-35、委托加工业务【保荐机构、申报会计师】 (127)2-36、投资性房地产采用公允价值计量【保荐机构、申报会计师】 (127)2-37、现金交易【保荐机构、申报会计师】 (128)2-38、信息系统核查【保荐机构、申报会计师】 (129)2-39、资金流水核查【保荐机构、申报会计师】 (131)2-40、重大诉讼或仲裁【保荐机构、发行人律师】 (132)2-41、发行人为新三板挂牌/摘牌公司、H 股或境外上市公司,或者涉及境外分拆、退市【保荐机构、发行人律师】 (133)2-42、发行人存在曾经申报IPO但未成功上市的情形【保荐机构】 (134)2-43、重大事项提示【保荐机构】 (134)2-44、红筹企业【保荐机构、发行人律师】 (135)2-45、境内上市公司分拆【保荐机构、申报会计师、发行人律师】 (137)2-46、存在特别表决权股份【保荐机构、发行人律师】 (139)2-47、科创板定位中的例外条款–其他领域【保荐机构】 (140)2-48、科创板定位中的例外条款–科技创新能力突出【保荐机构】 (140)五、深圳证券交易所创业板股票首次公开发行上市审核问答 2020.6.12 (141)问题1、持续经营时限计算 (141)问题2、出资瑕疵 (142)问题3、资产完整性 (142)问题4、持续经营能力 (143)问题5、重大不利影响的同业竞争 (144)问题6、发行人资产来自于上市公司 (144)问题7、客户集中 (145)问题8、最近2年内董事、高管管理人员的重大不利变化 (146)问题9、实际控制人的认定 (147)问题 10、境外控制架构问题(控股股东和受控股股东、实际控制人支配的股东所持发行人股权清晰) (149)问题11、工会、职工持股会及历史上自然人股东人数较多的核查要求 (149)问题12、申报前后引入新股东的相关要求 (150)问题13、对赌协议 (151)问题14、“三类股东” (152)问题15、信息披露豁免 (153)问题16、上市标准 (154)问题17、尚未在境外上市的红筹企业适用上市标准中“营业收入快速增长” 如何把握? (154)问题18、没有或难以认定实际控制人情形下的股份锁定 (155)问题19、整体变更时存在未弥补亏损 (155)问题20、发行人与关联方共同投资 (156)问题21、信息披露豁免 (156)问题22、员工持股计划 (158)问题23、期权激励计划 (159)问题24、审阅报告 (161)问题25、财务内控不规范 (161)问题26、第三方回款 (163)问题27、同一控制下的企业合并 (165)问题28、会计政策、会计估计变更与会计差错更正 (167)问题29、经销商模式 (168)问题30、劳务外包 (169)问题31、研发支出资本化 (170)问题32、尚未盈利或最近一期存在累计未弥补亏损 (171)一、首发业务若干问题解答(2020年6月修订)问题1、持续经营时限计算描述:公司拟申请首发上市,应当如何计算持续经营起算时间等时限?答:有限责任公司按原账面净资产折股整体变更为股份有限公司的,持续经营时间可以从有限责任公司成立之日起计算。
2022年第三季度证券公司执业质量评价结果序号券商简称基础分值专业质量得分合规质量扣分合计分值北交所业务全国股转系统业务北交所、全国股转系统经纪及综合业务专业质量得分合计北交所业务全国股转系统业务北交所、全国股转系统经纪及综合业务合规质量扣分合计保荐业务发行并购业务推荐挂牌业务发行并购业务持续督导业务做市业务经纪业务综合业务保荐业务发行并购业务推荐挂牌业务发行并购业务持续督导业务做市业务经纪业务综合业务1申万宏源10010.50 1.4118.33 3.999.22 5.90 4.46 5.0058.82 4.50 4.000.000.00 2.000.000.000.0010.50148.32 2安信证券1000.000.0015.83 1.62 6.569.43 3.44 3.2340.110.000.000.000.000.000.000.000.000.00140.11 3中信建投100 4.50 6.7910.00 2.05 5.61 1.64 4.38 3.1638.140.000.00 4.000.000.000.000.000.00 4.00134.14 4长江证券1009.000.8410.00 1.07 6.70 4.43 2.450.2134.710.000.00 2.000.000.000.000.000.00 2.00132.71 5银河证券10010.50 6.00 2.500.81 5.08 2.347.410.1634.81 2.500.000.000.000.000.000.000.00 2.50132.31 6民生证券1000.000.0020.00 3.02 5.36 2.440.420.3231.560.000.000.000.000.000.000.000.000.00131.56 7开源证券1000.000.0012.508.009.85 6.860.45 2.9840.64 4.000.00 2.00 4.000.000.000.000.0010.00130.64 8财通证券10012.00 3.55 2.50 1.00 6.02 4.33 1.170.0030.570.000.000.000.000.000.000.000.000.00130.57 9中泰证券1000.000.00 5.00 2.00 6.738.73 2.50 5.2630.220.000.000.000.000.000.000.000.000.00130.22 10东北证券100 1.500.5610.00 1.43 6.379.15 2.660.0031.68 2.000.00 2.000.000.000.000.000.00 4.00127.68 11西部证券1009.00 1.51 2.500.27 5.83 2.790.400.0022.300.000.000.000.000.000.000.000.000.00122.30 12国元证券1000.000.0012.50 2.40 5.59 2.75 1.230.5925.060.000.000.00 4.000.000.000.000.00 4.00121.06 13山西证券1000.000.0012.500.26 5.72 1.990.540.0021.010.000.000.000.000.000.000.000.000.00121.01 14浙商证券1000.000.00 5.83 1.81 5.72 2.96 1.21 3.0320.560.000.000.000.000.000.000.000.000.00120.56序号券商简称基础分值专业质量得分合规质量扣分合计分值北交所业务全国股转系统业务北交所、全国股转系统经纪及综合业务专业质量得分合计北交所业务全国股转系统业务北交所、全国股转系统经纪及综合业务合规质量扣分合计保荐业务发行并购业务推荐挂牌业务发行并购业务持续督导业务做市业务经纪业务综合业务保荐业务发行并购业务推荐挂牌业务发行并购业务持续督导业务做市业务经纪业务综合业务15东吴证券100 1.50 1.17 4.17 1.897.08 2.57 1.560.5320.460.000.000.000.000.000.000.000.000.00120.46 16国信证券1000.000.00 5.00 1.92 5.56 2.99 4.870.0020.330.000.000.000.000.000.000.000.000.00120.33 17海通证券1000.000.00 5.830.96 5.44 4.65 6.500.4823.860.000.000.000.00 4.000.000.000.00 4.00119.86 18中信证券100 1.50 1.25 5.000.50 5.01 2.61 6.56 1.1723.600.000.00 2.000.00 2.000.000.000.00 4.00119.60 19招商证券1000.000.008.330.56 5.120.23 4.440.1318.830.000.000.000.000.000.000.000.000.00118.83 20南京证券1000.000.009.170.83 5.13 2.040.600.9718.740.000.000.000.000.000.000.000.000.00118.74 21国融证券1000.000.0012.50 2.63 6.990.000.100.0022.220.000.00 2.000.00 2.000.000.000.00 4.00118.22 22东莞证券1000.000.087.500.59 5.83 1.90 1.46 1.7219.080.000.000.000.00 2.000.000.000.00 2.00117.08 23华泰证券1000.000.00 2.500.00 5.05 2.36 6.730.0016.640.000.000.000.000.000.000.000.000.00116.64 24广发证券1000.000.00 1.670.79 5.24 5.42 5.160.0918.370.000.000.000.00 2.000.000.000.00 2.00116.37 25第一创业1000.000.007.500.00 5.17 1.670.510.0714.930.000.000.000.000.000.000.000.000.00114.93 26光大证券1000.000.00 5.000.89 5.790.00 2.240.4614.380.000.000.000.000.000.000.000.000.00114.38 27联储证券1000.000.00 3.330.00 4.79 5.920.150.0014.190.000.000.000.000.000.000.000.000.00114.19 28东方财富1000.000.000.000.00 4.790.009.240.0014.030.000.000.000.000.000.000.000.000.00114.03 29东兴证券100 1.500.94 6.670.00 5.480.000.760.0015.350.000.000.000.00 2.000.000.000.00 2.00113.35 30德邦证券1000.000.00 5.000.26 5.14 1.690.130.6112.830.000.000.000.000.000.000.000.000.00112.83 31金元证券1000.000.00 5.000.26 5.37 1.660.330.0012.620.000.000.000.000.000.000.000.000.00112.62 32恒泰证券1000.000.00 2.50 1.66 5.79 1.570.670.0012.190.000.000.000.000.000.000.000.000.00112.19 33平安证券1000.000.000.000.00 5.01 2.02 4.940.2112.170.000.000.000.000.000.000.000.000.00112.17 34财信证券1000.000.00 2.500.27 5.07 3.600.650.0312.110.000.000.000.000.000.000.000.000.00112.11-2-序号券商简称基础分值专业质量得分合规质量扣分合计分值北交所业务全国股转系统业务北交所、全国股转系统经纪及综合业务专业质量得分合计北交所业务全国股转系统业务北交所、全国股转系统经纪及综合业务合规质量扣分合计保荐业务发行并购业务推荐挂牌业务发行并购业务持续督导业务做市业务经纪业务综合业务保荐业务发行并购业务推荐挂牌业务发行并购业务持续督导业务做市业务经纪业务综合业务35国海证券1000.000.00 3.330.29 5.35 2.090.550.0011.610.000.000.000.000.000.000.000.000.00111.61 36国金证券1000.000.00 5.000.00 5.27 2.37 2.660.2015.490.000.000.000.00 4.000.000.000.00 4.00111.49 37红塔证券100 1.50 1.140.000.00 4.70 3.530.150.1811.200.000.000.000.000.000.000.000.000.00111.20 38九州证券1000.000.000.000.00 5.13 5.840.020.1611.160.000.000.000.000.000.000.000.000.00111.16 39华安证券1000.000.00 2.500.89 5.37 1.640.760.0011.160.000.000.000.000.000.000.000.000.00111.16 40兴业证券1000.000.10 5.000.29 5.99 2.02 1.77 3.5318.698.000.000.000.000.000.000.000.008.00110.69 41万和证券1000.000.000.000.78 4.41 5.020.200.0010.410.000.000.000.000.000.000.000.000.00110.41 42中原证券1000.000.00 2.500.42 5.31 1.230.750.0010.210.000.000.000.000.000.000.000.000.00110.21 43国泰君安1000.000.000.000.46 5.49 3.58 4.58 1.9916.09 4.000.000.000.00 2.000.000.000.00 6.00110.09 44方正证券1000.000.000.000.00 5.59 1.57 2.880.0010.040.000.000.000.000.000.000.000.000.00110.04 45中山证券1000.000.000.000.00 4.47 5.250.240.009.960.000.000.000.000.000.000.000.000.00109.96 46华福证券1000.000.000.000.50 5.20 1.96 1.780.439.860.000.000.000.000.000.000.000.000.00109.86 47太平洋证券1000.000.000.000.00 5.47 3.970.270.009.710.000.000.000.000.000.000.000.000.00109.71 48粤开证券1000.000.000.000.26 5.13 3.210.380.699.670.000.000.000.000.000.000.000.000.00109.67 49中金公司100 1.50 2.31 2.500.60 5.07 1.150.230.0013.36 2.000.000.000.00 2.000.000.000.00 4.00109.36 50中天国富1000.000.00 3.330.76 5.140.000.070.009.300.000.000.000.000.000.000.000.000.00109.30 51上海证券1000.000.000.000.00 2.52 5.920.700.009.140.000.000.000.000.000.000.000.000.00109.14 52东方证券1000.000.000.000.00 5.13 1.80 2.130.009.060.000.000.000.000.000.000.000.000.00109.06 53申港证券1000.000.00 3.330.55 5.080.000.060.009.020.000.000.000.000.000.000.000.000.00109.02序号券商简称基础分值专业质量得分合规质量扣分合计分值北交所业务全国股转系统业务北交所、全国股转系统经纪及综合业务专业质量得分合计北交所业务全国股转系统业务北交所、全国股转系统经纪及综合业务合规质量扣分合计保荐业务发行并购业务推荐挂牌业务发行并购业务持续督导业务做市业务经纪业务综合业务保荐业务发行并购业务推荐挂牌业务发行并购业务持续督导业务做市业务经纪业务综合业务54万联证券1000.000.00 2.500.38 5.300.000.560.008.750.000.000.000.000.000.000.000.000.00108.75 55财达证券1000.000.000.000.00 5.41 2.810.480.008.690.000.000.000.000.000.000.000.000.00108.69 56英大证券1000.000.00 2.500.00 5.060.920.160.008.650.000.000.000.000.000.000.000.000.00108.65 57五矿证券1000.000.00 2.500.65 5.090.000.080.008.320.000.000.000.000.000.000.000.000.00108.32 58天风证券1000.00 1.250.000.00 5.85 4.390.680.0012.170.000.000.000.00 4.000.000.000.00 4.00108.17 59东海证券1000.000.000.000.00 5.03 2.390.600.128.140.000.000.000.000.000.000.000.000.00108.14 60江海证券1000.000.000.000.00 5.25 2.560.270.008.070.000.000.000.000.000.000.000.000.00108.07 61华西证券1000.000.000.000.61 5.22 1.09 1.140.008.060.000.000.000.000.000.000.000.000.00108.06 62华金证券1000.000.00 2.500.27 5.090.000.080.007.940.000.000.000.000.000.000.000.000.00107.94 63长城证券1000.000.000.000.00 5.08 1.16 1.270.217.720.000.000.000.000.000.000.000.000.00107.72 64渤海证券1000.000.000.000.26 4.88 2.130.320.007.590.000.000.000.000.000.000.000.000.00107.59 65国盛证券1000.000.000.000.00 5.12 1.760.640.007.520.000.000.000.000.000.000.000.000.00107.52 66湘财证券1000.000.000.000.24 5.21 1.470.570.007.490.000.000.000.000.000.000.000.000.00107.49 67爱建证券1000.000.000.000.94 5.08 1.030.090.157.280.000.000.000.000.000.000.000.000.00107.28 68东亚前海1000.000.00 2.500.00 4.540.000.080.007.110.000.000.000.000.000.000.000.000.00107.11 69华龙证券1000.000.00 2.500.00 5.23 1.060.210.008.990.000.00 2.000.000.000.000.000.00 2.00106.99 70国都证券1000.000.000.000.23 4.94 1.480.240.00 6.890.000.000.000.000.000.000.000.000.00106.89 71西南证券1000.000.000.00 1.89 5.83 2.240.660.1410.750.000.000.00 4.000.000.000.000.00 4.00106.75 72华创证券1000.000.000.000.00 5.280.880.420.06 6.640.000.000.000.000.000.000.000.000.00106.64 73中信华南1000.000.000.000.00 5.020.000.400.90 6.320.000.000.000.000.000.000.000.000.00106.32-4-序号券商简称基础分值专业质量得分合规质量扣分合计分值北交所业务全国股转系统业务北交所、全国股转系统经纪及综合业务专业质量得分合计北交所业务全国股转系统业务北交所、全国股转系统经纪及综合业务合规质量扣分合计保荐业务发行并购业务推荐挂牌业务发行并购业务持续督导业务做市业务经纪业务综合业务保荐业务发行并购业务推荐挂牌业务发行并购业务持续督导业务做市业务经纪业务综合业务74大通证券1000.000.000.000.00 4.71 1.840.110.00 6.670.000.000.000.000.000.400.000.000.40106.27 75首创证券1000.000.00 2.500.50 5.87 4.930.360.0014.160.000.00 2.000.00 2.000.00 4.000.008.00106.16 76华鑫证券1000.000.000.000.00 5.130.400.510.00 6.040.000.000.000.000.000.000.000.000.00106.04 77华林证券1000.000.00 2.500.00 5.12 1.980.440.0010.030.000.000.000.000.00 4.000.000.00 4.00106.03 78信达证券1000.000.000.000.00 5.070.000.770.00 5.840.000.000.000.000.000.000.000.000.00105.84 79中银证券1000.000.000.000.00 4.940.000.790.00 5.730.000.000.000.000.000.000.000.000.00105.73 80诚通证券1000.000.000.000.32 5.050.000.270.00 5.640.000.000.000.000.000.000.000.000.00105.64 81大和证券1000.000.000.000.50 5.010.000.000.00 5.510.000.000.000.000.000.000.000.000.00105.51 82大同证券1000.000.000.000.26 5.030.000.160.00 5.450.000.000.000.000.000.000.000.000.00105.45 83银泰证券1000.000.000.000.00 5.010.000.070.33 5.410.000.000.000.000.000.000.000.000.00105.41 84星展证券1000.000.000.000.36 5.010.000.000.00 5.370.000.000.000.000.000.000.000.000.00105.37 85世纪证券1000.000.000.000.00 5.060.000.290.00 5.350.000.000.000.000.000.000.000.000.00105.35 86甬兴证券1000.000.000.000.00 5.030.000.120.00 5.140.000.000.000.000.000.000.000.000.00105.14 87长城国瑞1000.000.000.000.27 4.720.000.090.00 5.090.000.000.000.000.000.000.000.000.00105.09 88金圆统一1000.000.000.000.00 5.040.000.000.00 5.040.000.000.000.000.000.000.000.000.00105.04 89网信证券1000.000.000.000.00 5.020.000.020.00 5.040.000.000.000.000.000.000.000.000.00105.04 90国开证券1000.000.000.000.00 5.030.000.000.00 5.030.000.000.000.000.000.000.000.000.00105.03 91华兴证券1000.000.000.000.00 5.010.000.000.00 5.010.000.000.000.000.000.000.000.000.00105.01 92中金财富1000.000.000.000.00 2.510.00 2.150.29 4.950.000.000.000.000.000.000.000.000.00104.95 93川财证券1000.000.000.000.00 4.720.000.090.00 4.820.000.000.000.000.000.000.000.000.00104.82序号券商简称基础分值专业质量得分合规质量扣分合计分值北交所业务全国股转系统业务北交所、全国股转系统经纪及综合业务专业质量得分合计北交所业务全国股转系统业务北交所、全国股转系统经纪及综合业务合规质量扣分合计保荐业务发行并购业务推荐挂牌业务发行并购业务持续督导业务做市业务经纪业务综合业务保荐业务发行并购业务推荐挂牌业务发行并购业务持续督导业务做市业务经纪业务综合业务94中邮证券1000.000.000.000.00 4.340.000.130.00 4.470.000.000.000.000.000.000.000.000.00104.47 95中航证券1000.000.000.000.50 5.050.960.330.00 6.840.000.000.000.00 3.000.000.000.00 3.00103.84 96国联证券1000.000.000.000.00 5.60 1.320.780.007.70 4.000.000.000.000.000.000.000.00 4.00103.70 97中天证券1000.000.000.000.000.000.780.100.000.880.000.000.000.000.000.000.000.000.00100.88 98华宝证券1000.000.000.000.000.000.000.350.000.350.000.000.000.000.000.000.000.000.00100.35 99宏信证券1000.000.000.000.000.000.000.130.000.130.000.000.000.000.000.000.000.000.00100.13 100国新证券1000.000.00 2.500.26 5.040.000.240.008.058.000.000.000.000.000.000.000.008.00100.05 101瑞银证券1000.000.000.000.000.000.000.000.000.000.000.000.000.000.000.000.000.000.00100.00注:112家证券公司中,11家证券公司子公司纳入其母公司合并评价。
IPO上市的实际承销费用IPO上市的实际承销费用大体讲,企业发行上市成本包括三部分:中介机构费用、发行与交易所费用和推广辅助费用。
上述三项费用中,中介机构费用是大头,其余两项费用在整个上市成本中比例很小。
中介机构费用主要包括会计师费用、律师费用、保荐与承销费用、财务顾问费用等。
如果需要评估资产还需评估费用。
在中介机构费用中,会计师费用、律师费用、券商保荐与承销费用三项是最主要费用。
从以往实际情况看,会计师费用在80-150万之间,律师费用在80-120万之间,保荐与承销费用在1000-1500万之间。
根据深交所的对106家中小板企业统计,平均上市成本1676万元,占融资额的6%。
需要说明的是,在发行成本中,约占发行成本90%以上的证券承销费用是在发行股票成功后,从募集资金中扣除。
在进行企业是否上市的决策过程中,需要考虑的成本因素主要包括:税务成本、社保成本、上市筹备费用、高级管理人员报酬、中介费用、上市后的边际经营成本费用以及风险成本等几个方面。
发行费用的一块大头是承销费用,其收取金额是新股发行募资总额的5%-10%,甚至有的项目高达13%,由此发行费用=保荐审计等费用+发行股份数×发行价格×承销费用率。
一、税务成本企业在改制为股价公司之前即需补缴大量税款,这是拟上市公司普遍存在的问题。
一般情况下,导致企业少缴税款的原因主要包括:1、企业财务人员信息和业务层面的原因导致少缴税款。
比如对某些偶然发生的应税业务未申报纳税;税务与财务在计税基础的规定上不一致时,常导致未按照税务规定申报纳税的情况发生。
2、财务管理不规范,收入确认、成本费用列支等不符合税法规定,导致少缴税款。
这种现象在企业创立初期规模较小时普遍发生,尤其是规模较小时税务机关对企业实行核定征收、所得税代征等征税方式的情况下,许多企业对成本费用列支的要求不严,使得不合规发票入账、白条入账等情况大量存在。
一旦这些情况为税务机关掌握,税务机关有权要求企业补税并予以处罚。
2009-2010 券商IPO排名回顾重新开启的IPO市场,涤荡着无数令人激动的造富神话。
从2009年7月算起的12个月里,总共有398家企业上会,329家企业获得发审委通过成功上市,总计募资3888亿元。
企业成功上市后,除了公司市值翻番,大股东一跃成为富豪之外,分食IPO财富蛋糕的,还有一个特殊群体――券商。
《每日经济新闻》统计发现,在过去的一年时间,通过为企业提供承销保荐的60家券商在过去的12个月获得130亿承销保荐收入,平均保荐费率超过3.35%。
也就是说,平均每个企业募集100元资金,就要分3元给券商。
那么在130亿元承销保荐收入里面,哪家券商获得的收入最高?保荐的398家企业里,哪家券商的通过率最高?在公司上市后,哪家券商保荐公司的业绩最好,投资者收益最高?对此,《每日经济新闻》特推出《券商IPO承销年检报告》,全面呈现券商在承销保荐业务的表现。
承销保荐实力排行榜:中金领衔第一梯队,国泰君安、申万遭遇尴尬。
业务才是硬道理!业务量多大,收入多少,或是评判券商承销保荐上市企业能力的基础。
据WIND数据库相关数据,《每日经济新闻》综合考察在2009年7月至2010年6月的12个月内,各大券商保荐的企业数目及通过率,同一时期企业上市募集资金以及付出的承销保荐费用情况,排出了券商承销业务实力排行榜。
通过统计可以看到,中金公司、平安证券、国信证券、中信证券(13.71,-0.06,-0.44%)以及海通证券(10.20,0.05,0.49%)堪称承销保荐业务第一梯队;招商证券(19.82,-0.08,-0.40%)、国泰君安、申银万国等老牌券商则因保荐企业成功上市率较低或承销收入较少,而受到市场诟病。
中金15亿承销收入傲视群雄平安证券成最大黑马通过《每日经济新闻》对各家券商承销业务收入的排名,发现中金公司、平安证券、国信证券、中信证券、海通证券排名前列。
其中,中金公司以15亿承销收入傲视群雄;而平安证券通过高保荐数量,高通过率以及较高的承销保荐费率,一举超越多家老牌券商,成为IPO重启一年以来在承销业务方面的最大黑马。
保荐人考试--券商中的“贵族职位”券商中的“贵族职位”:千名保荐人年薪酬直逼20亿作为证券从业人员中的“金字塔尖”,注册保荐代表人(下称“保荐人”)的收入动辄上百万,因素就在于保荐人作为券商开展投行业务必备条件的同时,其数量又十分稀少。
根据业内人士的估算,2023年,证券行业千余名保荐人的薪酬总额接近20亿元,而中国证券业协会公布的券商赚钱数据显示,由于2023年9月以来IPO暂停,当年全行业证券承销业务净收入仅为77亿元,其中保荐业务利润也许不到40亿元,意味着2023年券商有一半的保荐收入用来支付保荐人的薪酬。
高薪成本加上诸多管理问题,使保荐人成为券商的一种“另类”的承担。
20亿元“圈养”千人中国证监会最新资料显示,截至2023年3月24日,具有保荐资格的机构共68家,已有近2300人通过保荐代表人胜任能力考试,其中完毕注册的保荐代表人共1175人。
这千余人都是重金受聘于各家保荐机构,薪酬相称可观。
“即使最近薪酬水平有一定下调,但目前平均一个保荐人的年薪都还能接近150万。
”多位资深保荐人对本报表达,自从去年9月IPO暂停以来,一些券商减少了给保荐人的津贴,但总体上薪酬仍然维持在一个较高的水平。
业内人士介绍,目前保荐代表人的收入由年薪、签字费和转会费三部分组成。
其中年薪最少在100万至150万之间,高者甚至接近200万;签字费是指在每一个保荐项目上署名的费用,一般是70万至80万;转会费是保荐人在“跳槽”到另一家保荐机构时,下家支付给保荐人的费用,通常都高达200万。
由于2023年推行的证券发行上市保荐制度规定每一个上市项目都必须有两个保荐人签字,签字费也就随之产生。
而转会费如此之高,则是由于成为一家保荐机构必须具有四个以上的保荐人,同时每一个保荐人一年只能签一个保荐项目,因此保荐机构要做更多的投行项目,只能储备更多的保荐人。
在保荐人数量有限的情况下,也自然形成了重金“挖人”的局面。
因此,大体匡算可知,券商支付给1175名保荐人的总体薪酬和各种隐性成本很也许接近20亿元。
成立时间先后:中金公司1995年2月建银投资摩根士丹利中国投资担保公司新加坡政府投资公司名利集团控股有限公司华欧国际2003年4月财富证券法国里昂证券海际大和2004年9月上海证券日本大和证券SMBC株式会社高盛高华2004年12月高华证券高盛集团瑞银证券2005年9月北京国翔资产公司瑞士银行建银投资中粮集团等瑞信方正2008年6月方正证券瑞士信贷中德证券2009年7月山西证券德意志银行华英证券2010年11月国联证券苏格兰皇家银行大摩华鑫证券2010年12月华鑫证券摩根士丹利第一创业摩根大通2010年12月第一创业摩根大通1.中金公司:投行“老大”难撼动中金公司是内地第一家合资券商,早在1995年8月即已成立。
由于中金公司的特殊地位,从其诞生起,投行业务就经营得风生水起,在所有券商排名中,曾一直稳居冠军宝座,可谓独领风骚。
虽然IPO重启后,中金公司承销收入在券商排名中下滑,但其国际投行业务优势明显,“老大”地位依旧难以撼动。
大盘股IPO的获益者IPO重启以来,7家合资券商分享了27.8亿元的承销收入。
其中,中金公司揽入承销与保荐费用18亿元,不仅高居合资券商之首,而且在所有券商排行中列第3位。
尽管中金公司去年从冠军宝座跌落,但仍然是新股重启以来的获益者。
中金公司共保荐承销了8家公司的IPO。
其中,有7家为大盘股,共为其带来16.9亿元的承销收入,占比高达94%,此外,在创业板上市的东方财富为其带来1.09亿元的承销收入,合计获得保荐承销费18亿元,占到7家合资券商总承销费的64.7%。
其实,单看承销IPO项目的数量,中金公司远逊于平安证券、国信证券等中型券商,但历年来的承销与保荐费用的排名,该公司均名列前茅,这主要缘于中金公司承销的项目通常是大型优质国企。
以2009年为例,当年,承销家数最多的是平安证券和国信证券,分别为13家,而中金公司只承销了3家IPO项目,但其承销保荐收入却比平安证券和国信证券加起来还要多3亿元。
一周数据回顾1. 行情数据本周沪深300上涨2.66%,创业板指上涨4.76%,证券行业下跌0.52%,保险行业下跌0.80%,互联网金融上涨2.46%。
图表1. 行业涨跌幅情况代码指数名称一周涨跌幅一月涨跌幅年初至今涨跌幅000300.SH 沪深300 2.66 3.18 18.25 399006.SZ 创业板指 4.76 (1.34)53.37 801193.SI 证券行业(0.52) 1.85 17.57 801194.SI 保险行业(0.80) 4.57 (6.61) 884136.WI 互联网金融 2.46 8.15 15.48资料来源:万得,中银证券本周板块排名前十个股表现:同花顺上涨16.91%、银之杰上涨9.89%、国金证券上涨4.77%、赢时胜上涨4.11%、宝德股份上涨4.04%、民生控股上涨2.80%、华泰证券上涨2.26%、国投资本上涨2.23%、锦龙股份上涨2.09%、光大证券上涨2.04%。
2. 市场数据经纪:本周市场股基日均成交额9,745亿元,环比上周下滑8.75%;日均换手率3.27%。
信用:本周市场股票质押参考市值48,740亿元,环比上周增加0.39%;两融余额14,816亿元(截至2020/8/27),环比上周增加0.22%。
承销:本周股票承销金额433亿元,债券承销金额1,562亿元,证监会IPO核准通过21家。
图表3. 本周日均股基成交额图表4.本周日均换手率图表7. 股票承销金额及环比图表8. 债券承销金额及环比 资料来源:万得,中银证券图表9. IPO过会情况图表10.上市券商估值表 代码 券商 股价(元)总市值(亿元) PBPE评级 20192020E 2021E 2022E2019 2020E 2021E 2022E 600030.SH 中信证券 31.99 3,780 2.40 2.39 2.23 2.08 31.67 26.18 22.87 20.54 买入 601066.SH 中信建投 53.46 3,543 8.77 6.74 6.02 5.50 79.79 56.54 49.05 42.44 未有评级 601688.SH 华泰证券 21.70 1,805 1.61 1.53 1.45 1.37 20.87 19.37 16.93 14.98 买入 600999.SH 招商证券 21.76 1,727 2.08 1.97 1.85 1.73 22.43 17.68 15.60 13.85 增持 600837.SH 海通证券 15.16 1,677 1.38 1.31 1.23 1.15 18.27 15.41 13.45 11.79 增持 601211.SH 国泰君安 19.70 1,634 1.45 1.39 1.33 1.27 21.89 17.63 15.47 13.75 增持 002736.SZ 国信证券 14.37 1,381 2.30 2.02 1.86 1.71 25.66 23.33 19.88 17.68 未有评级 000166.SZ 申万宏源 5.74 1,345 1.73 1.64 1.55 1.47 23.92 21.32 18.74 17.44 增持 000776.SZ 广发证券 15.93 1,080 1.33 1.27 1.21 1.15 16.09 14.21 12.51 11.23 增持 601881.SH 中国银河 13.55 1,028 1.94 1.82 1.69 1.54 26.06 24.30 22.06 20.11 未有评级 300059.SZ 东方财富 26.33 2,122 8.34 7.09 6.10 5.19 94.85 57.96 45.04 35.91 买入 300033.SZ 同花顺 165.07 887 22.24 18.28 15.00 12.39 98.84 72.58 57.25 47.48 增持 600918.SH 中泰证券 16.07 1,120 3.61 3.30 3.03 2.80 53.57 42.38 36.76 31.13 未有评级 601788.SH 光大证券 22.53 929 2.19 2.08 1.98 1.88 182.87 32.56 28.29 24.08 未有评级 601696.SH 中银证券 30.16 838 5.92 5.57 5.57 5.21 94.25 57.12 47.60 41.39 未有评级 601236.SH 红塔证券 20.97 762 5.70 5.34 4.97 4.62 87.38 82.98 73.40 66.59 未有评级 600958.SH 东方证券 11.98 759 1.55 1.51 1.45 1.39 34.23 25.31 19.60 17.06 中性 601901.SH 方正证券 8.84 728 1.89 1.82 1.76 1.66 73.67 52.37 42.46 35.02 未有评级 601878.SH 浙商证券 15.19 549 3.52 3.17 2.74 2.39 52.38 38.39 33.88 30.60 未有评级 601377.SH 兴业证券 8.19 548 1.59 1.55 1.50 1.45 31.50 28.53 24.99 21.11 中性 601108.SH 财通证券 14.68 527 2.53 2.39 2.28 2.26 28.23 26.66 25.84 22.47 未有评级 601990.SH 南京证券 14.64 483 4.35 4.09 4.09 3.81 66.55 40.33 33.61 29.23 未有评级 000783.SZ 长江证券 8.61 476 1.76 1.65 1.58 1.52 28.70 24.89 21.04 17.92 中性 601162.SH 天风证券 6.90 460 2.95 2.88 2.88 2.79 116.95 70.88 59.07 51.36 未有评级 600109.SH 国金证券 15.15 458 2.21 2.07 1.93 1.78 35.31 26.73 23.09 19.10 未有评级 002797.SZ 第一创业 10.79 453 4.18 3.79 3.54 3.30 73.90 59.81 47.70 40.79 未有评级 002939.SZ 长城证券 14.01 435 2.57 2.39 2.20 2.02 43.78 33.57 27.94 25.09 未有评级 002945.SZ 华林证券 15.47 418 7.82 7.23 6.64 6.09 96.69 81.12 74.05 67.14 未有评级 601555.SH 东吴证券 10.75 417 1.54 1.49 1.42 1.48 30.71 27.89 23.78 21.75 未有评级 600369.SH 西南证券 5.64 375 1.62 1.55 1.55 1.46 31.33 18.99 15.82 13.76 未有评级 601198.SH 东兴证券 13.51 373 1.84 1.73 1.73 1.62 30.50 18.48 15.40 13.39 未有评级 000728.SZ 国元证券 10.86 365 1.47 1.43 1.40 1.35 40.22 32.10 27.90 24.21 未有评级 002673.SZ 西部证券 9.80 343 1.94 1.88 1.88 1.81 56.26 34.10 28.41 24.71 未有评级 002926.SZ 华西证券 12.87 338 1.72 1.60 1.49 1.38 23.40 21.78 18.80 16.33 未有评级 600909.SH 华安证券 8.39 304 2.29 2.46 2.36 2.24 27.06 25.82 23.30 20.72 未有评级 000750.SZ 国海证券 5.55 302 1.67 1.61 1.55 1.48 46.25 40.25 35.81 32.42 未有评级 002500.SZ 山西证券 8.24 296 1.84 1.77 1.77 1.69 45.78 27.74 23.12 20.10 未有评级 601099.SH 太平洋 4.33 295 2.85 2.73 2.73 2.60 63.68 38.59 32.16 27.97 未有评级 000686.SZ 东北证券 10.74 251 1.61 1.52 1.52 1.41 24.98 15.14 12.61 10.97 未有评级 601375.SH中原证券 5.81 217 2.32 2.81 2.79 2.77 290.50 3417.65 272.77 217.60 未有评级大券商 19,001 1.80 1.70 1.60 1.50 22.98 19.94 17.50 15.71 行业 32,821 2.13 2.04 1.95 1.85 51.08 132.06 32.57 27.85中小券商13,820 2.252.16 2.091.9861.61 174.11 38.2232.41资料来源:万得,中银证券注:股价截止日2020年8月28日,未有评级公司盈利预测来自万得一致预期行业动态【创业板改革并试点注册制首批企业上市仪式召开】证监会主席易会满在仪式上指出,希望深交所坚守创业板定位,突出特色、错位发展,在深化金融供给侧结构性改革,推动科技、资本和实体经济高水平循环方面实现更大担当作为。
各证券公司佣金一览(申请加精) 2009年08月11日各证券公司佣金一览川财证券:0.27‰,限电话委托交易。
400元开通费。
宏源证券:年费600元,对40万元以下的场外交易(电话委托、网上交易、远程交易)中小散户实施。
金信证券:5月1日至7月31日所有客户免收佣金。
3个月后按累计交易金额分档收取,100万元以上的客户协商收取。
山西证券:300万元以上2.58‰至2.78‰,100万元-300万元2.48‰至2.68‰,30万元-100万元2.38‰至2.58‰,15万元-30万元2.38‰,中小散户最低2.28‰,网上交易1.00‰。
国泰君安根据当地市场情况,对不同资金规模、交易规模的客户,对不同交易方式的客户采取不同的价格策略;对现场客户按最高佣金标准;对机构客户、重要大户要通过一对一地谈判确定佣金标准,原则上不低于1.5‰;对网上交易客户,原则上不低于1.5‰;对电话等非现场客户原则上不低于2‰。
新设不到一年、客户基础较差的营业部可根据自己情况机动把握,不受公司佣金控制标准限制。
北京、上海、深圳、广州四城市营业部的佣金定价方案由分公司根据当地市场状况制定,经营销管理总部审批后实施。
申银万国各营业部可以根据实际情况决定佣金收取方式。
1、按客户类型或委托方式实行固定比率的佣金收取标准。
如:对现场交易的散户实行3‰的佣金率;2、按客户资产的多少及其交易周转率的估计,实行固定金额的佣金收取标准,即收取"年佣金"或"月佣金"等方式;3、按客户累计交易量实行超额递减佣金率的收取方式。
华夏证券只规定3‰的上限。
要求营业部根据客户交易量大小、场内场外交易方式等标准,以及营业部所处地区的当地成本和竞争对手情况来制定佣金价格。
海通证券公司不设统一标准,授权营业部自行制定。
对于非现场交易方式收取的佣金标准应该相对较低。
银河证券现场交易客户佣金标准为2.8‰;网上交易客户佣金标准为1.5‰。
中国十大证券公司排名中国证券市场自改革以来,迅速发展,吸引了诸多投资者的目光。
证券公司作为股票买卖的交易所,一直是市场的重要参与者。
那么,今天我们就来一探中国证券市场的表现,具体来看中国十大证券公司的排名。
第一名:中国证券。
作为我国最大的证券公司,中国证券具有较强的实力和影响力。
自成立以来,中国证券一直致力于为投资者提供优质的金融服务,积极参与国内外的股票交易。
第二名:海通证券。
作为中国证券市场的重要参与者之一,海通证券凭借着其优秀的团队和丰富的经验,赢得了众多投资者的认可和信赖。
海通证券经营范围广泛,凭借出色的业绩在市场上占有一席之地。
第三名:中信证券。
中信证券是中国证券市场的重要组成部分,也是国内外投资者的首选机构之一。
中信证券以专业化的服务和丰富的产品线,赢得了广大投资者的赞誉。
第四名:华泰证券。
作为中国证券市场的重要一员,华泰证券的业绩一直保持在较高的水平上。
华泰证券秉承着专业、诚信、创新的经营理念,为投资者提供全方位的金融服务。
第五名:光大证券。
光大证券以其较强的实力和优质的服务,成为了中国证券市场不可忽视的一部分。
光大证券始终坚持以客户为中心的原则,为投资者提供个性化的金融服务。
第六名:招商证券。
作为一家快速发展的证券公司,招商证券积极参与国内外的金融市场,秉承着稳健的风险管理理念和专业化的经营模式,为投资者提供多元化的投资产品。
第七名:国泰君安。
作为中国证券市场的重要参与者,国泰君安凭借其丰富的金融资源和雄厚的实力,赢得了广大投资者的青睐。
国泰君安以科技创新为驱动力,为投资者提供高效、安全的金融服务。
第八名:财通证券。
财通证券凭借其专业化的服务和多元化的金融产品,赢得了投资者的认可。
财通证券始终坚持以客户为中心的原则,为投资者提供高品质的金融服务。
第九名:广发证券。
广发证券以诚信经营的理念和稳健的业务风控,为投资者提供全方位的金融服务。
广发证券凭借其良好的声誉和优质的服务,成为了中国证券市场的核心力量之一。
矿产资源开发利用方案编写内容要求及审查大纲
矿产资源开发利用方案编写内容要求及《矿产资源开发利用方案》审查大纲一、概述
㈠矿区位置、隶属关系和企业性质。
如为改扩建矿山, 应说明矿山现状、
特点及存在的主要问题。
㈡编制依据
(1简述项目前期工作进展情况及与有关方面对项目的意向性协议情况。
(2 列出开发利用方案编制所依据的主要基础性资料的名称。
如经储量管理部门认定的矿区地质勘探报告、选矿试验报告、加工利用试验报告、工程地质初评资料、矿区水文资料和供水资料等。
对改、扩建矿山应有生产实际资料, 如矿山总平面现状图、矿床开拓系统图、采场现状图和主要采选设备清单等。
二、矿产品需求现状和预测
㈠该矿产在国内需求情况和市场供应情况
1、矿产品现状及加工利用趋向。
2、国内近、远期的需求量及主要销向预测。
㈡产品价格分析
1、国内矿产品价格现状。
2、矿产品价格稳定性及变化趋势。
三、矿产资源概况
㈠矿区总体概况
1、矿区总体规划情况。
2、矿区矿产资源概况。
3、该设计与矿区总体开发的关系。
㈡该设计项目的资源概况
1、矿床地质及构造特征。
2、矿床开采技术条件及水文地质条件。