铝合金轮毂基本尺寸报告.doc
- 格式:doc
- 大小:50.00 KB
- 文档页数:2
铝合金轮毂可行性研究报告一、铝合金轮毂的市场现状铝合金轮毂在国内外市场上已经得到广泛应用,其主要原因如下:(1)轻质高强度:铝合金轮毂比传统的铸铁和钢制轮毂更轻,提高了汽车的燃油经济性和行驶性能。
(2)耐磨耐腐蚀:铝合金具有优异的耐磨耐腐蚀性,不易生锈,使用寿命更长。
(3)设计多样化:铝合金轮毂的制造工艺灵活,可以根据客户的需求设计各式各样的外观和风格。
(4)环保低碳:铝合金轮毂的生产过程中产生的废料很少,符合环保要求。
二、铝合金轮毂的制造工艺铝合金轮毂的制造工艺主要包括原料准备、压力铸造、热处理、机加工、表面处理等环节。
具体步骤如下:(1)原料准备:选用优质的铝合金为原料,确保轮毂的质量和性能。
(2)压力铸造:将铝合金熔化后注入模具,经过高压铸造成型,确保轮毂的密度和外观质量。
(3)热处理:对铝合金轮毂进行固溶处理和时效处理,提高其强度和硬度。
(4)机加工:对轮毂进行车削、镗孔、铣削等机械加工操作,使轮毂的几何尺寸符合要求。
(5)表面处理:对轮毂进行喷砂、阳极氧化、电镀等表面处理,提高其耐腐蚀性和美观度。
三、铝合金轮毂的优势与不足铝合金轮毂具有以下优势:(1)轻质高强度,降低车辆燃油消耗。
(2)耐磨耐腐蚀,使用寿命更长。
(3)设计灵活多样,满足不同客户需求。
铝合金轮毂的不足之处主要包括:(1)成本较高:铝合金材料价格昂贵,加工工艺复杂,制造成本较高。
(2)易受冲击:铝合金轮毂相对铸铁和钢制轮毂来说,稍显脆弱,容易受到外力冲击而变形或破损。
四、铝合金轮毂的发展趋势随着汽车工业的迅速发展和对轮毂材料性能要求的提高,铝合金轮毂将逐渐成为汽车轮毂的主流材料。
未来铝合金轮毂的发展趋势主要包括以下几个方面:(1)材料研究:开发出更具强度和韧性的铝合金材料,提高轮毂的抗冲击性能。
(2)工艺创新:优化制造工艺,提高生产效率,降低成本。
(3)设计创新:注重轮毂的外观设计和功能性设计,提高产品附加值。
(4)环保节能:发展符合环保要求的轮毂制造技术,减少能源消耗和废物排放。
● 轮毂的相关参数一个小小的汽车轮毂所包含的参数众多,例如尺寸、形式、边槽级别、承重级别、孔距、偏距等,如果不是改装,我们只需知道轮毂直径和宽度尺寸便可算出与其相匹配的轮胎尺寸。
轮毂的直径及断面宽度包含在一组通常由两组数字和字母组成的编号中。
如图所示,16 X6J这组字符开头的16指轮毂直径,单位为英寸,这就是我们平时所说的16寸轮毂。
第三个数字是指轮毂的断面宽度,单位同为英寸,数值越大,轮胎就越宽。
这两个数字是最为常用。
中间的X并不是我们平时所理解的长×宽这个概念,而是表示这个轮毂的样式为一件深槽式轮毂,通常用于民用车辆,而大型载货汽车及专轮式机械会使用半深槽或平底式轮毂。
最后一个字母J代表轮毂边缘高度等级,这个级别最为常用。
除此以外还有D、K、E、L等级别。
●铝合金轮毂的品牌我们所熟知的轮毂品牌主要来自欧洲和日本。
诸如德国BBS、RONAL、意大利OZ等均为私人企业,它们多以手工制造起家;日系的ENKEI、TRD分别是本田及丰田旗下的子公司,日本轮毂企业多为这种形式成立。
而国内专业生产铝合金轮毂的集团厂家早已将触角伸向了奔驰、宝马等国际一流品牌,销量也都位列前几名甚至全球第一,但即使这样,它们的知名度还是远远不及国外企业。
究其原因是它们只专注于为各车厂提供OEM产品,几乎很少生产具有自己品牌特色的轮毂,并且也不涉及赛车运动和大力宣传。
国内有代表性的几家轮毂厂商如下:中信戴卡(Dicastal):戴卡成立于1988年,是国内最大的铝合金轮毂厂商之一,由中信控股,集团旗下拥有六个成员公司。
该公司为国内一汽-大众、上海大众、一汽丰田、广州本田、华晨宝马、长安铃木以及美国通用、福特、克莱斯勒、德国奔驰、宝马、奥迪等车厂提供铝合金轮毂。
2008、2009两年销量超过日本ENKEI取得世界第一的位置。
万丰奥威(ZCW):万丰奥威是万丰奥特控股集团的下属子公司,成立于1998年。
该公司拥有三个生产基地,成为美国通用、福特、德国大众、法国PSA、日本马自达以及一些国内合资品牌车厂的OEM供应商。
JWL轻合金制轮毂的安全标准乘用车用轻合金制轮毂的技术标准JWL标记是JAPANLIGHTALLOYWHEEL的简单)此标准是合适于乘用车(乘11人以上的汽车、二轮自动车除外)用轻合金制车轮的安全标准。
此技术标准中所规定的试验由制造者负责实行,切合此标准的产品用JWL标记表示。
卡车及大型汽车用轻合金制轮毂的技术标准(JWL-T标记是JAPANLIGHTALLOYWHEELTRUCK&BUS的简单)此标准是合用于卡车及大型汽车用轻合金轮毂的安全标准。
此技术标准中规定的试验由制造者负责实行,切合此标准的产品用JWL-T表示。
(质量检查合格标记INSPECTION是VEHICLEASSOCIATION的简单)JWL、JWL-T标准合用的产品能否合格由第三方公正机关[汽I车用轻合金制轮毂试验协议会]进行确认,依据JWL、JWL-T标准能经过严格质量、强度确认试验的产品用VIA标记表示。
领土交通省《对于道路运送车辆的保安标准及技术标准》(昭和58年10月1日自动车第899号)附1轻合金制轮毂的技术标准。
乘用车用轻合金制轮毂技术标准1. 合用范围此技术标准只合用于汽车(乘除外)用轻合金制轮毂。
11人以上的汽车、二轮自动车试验方法曲折疲惫试验2.1. 1弯距弯距为下式M=Sm×F×(μ×r+d)此处M:弯距[kN·m]Sm :系数(如相同或在此之上的试验条件,JISH4000《铝合金及铝合金板条》规定的合金号5000中镁含量在 3%以下时可为,铸铸造资料的铝合金可为):用于该轮的轮胎最大负载能力相对应的载荷最大值(依据日本汽车轮胎协会规定等)但,限制车辆作为对象时(以下称限制使用时)可指此车辆在静止时车轮反响力的最大值[kN](例:最大负载能力1000KG→载荷kN)μ:轮胎与路面间的摩擦系数:用于该轮的轮胎静负荷半径最大值(依据日本汽车轮胎协会规定等)[m]d:该轮偏距(安装面与轮辋中心线间的距离)[m]试验试验装置装置是指对必定速度旋转的车轮中心安装面施加必定的弯距的结构(图例一)试验方法将轮缘固定在旋转圆板上,高刚性轴与车轮按图一所示,像装车时相同安装,加弯距同时使之起码旋转10万转(拒系数为或时,相同或在此之上的条件则旋转 5万转)再次试验试验条件有异样变化时再次试验径向疲惫试验径向负载径向负载为下式Q=Sr ×F此处Q:径向负载[kN]Sr :系数(前轮在相同或在此之上的条件时可为)F :与中F相同[kN]试验试验装置装置一定具备以下条件(图例二所示装置)(1)比该轮毂试验用的轮胎幅度宽,表面光滑的滚筒2)可以使(1)中的滚筒按必定速度旋转3)安装了轮胎的车轮径向负载,能按动(1)中滚筒的结构试验方法合用于该轮的轮胎安装在轮毂上,与装车时相同的状态安装到试验装置上,在半径方向加重的同时使滚筒旋转,使车轮起码旋转50万转。
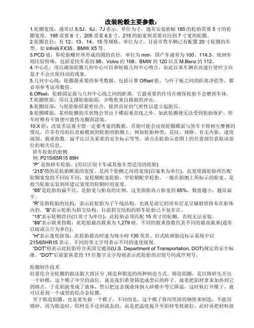
改装轮毂主要参数:1.轮圈宽度:通常以5.5J、6J、7J表示,单位为寸,通常安装胎幅185的轮胎需要5寸的轮圈宽度,195需要6寸、205需要6.5寸,215的胎宽则需要对应到7寸宽的轮圈。
2.轮圈直径:有12、13、14、15等规格,单位为寸,目前市售车辆已有配置20寸轮圈的车型,如Infiniti FX35、BMW X5等。
3.PCD值:即轮胎螺丝所形成的圆的直径,单位为mm,国产车通常为100、114.3,欧洲车则比较特殊,包括爱快车系的98、Volvo的108、BMW的120以及M.Benz的112。
4.中心孔:用以确保轮圈几何中心可以和轮毂几何中心吻合,如此以来车辆在高速行使时方向盘才不会出现抖动的现象。
5.几何中心线:轮圈最重要的参考数据,包括计算Offset值、与叶子板之间的距离净值等,都必须参考这项数值。
6.Offset:轮毂固定面与几何中心线之间的距离,它最重要的作用在确保轮胎不会磨到车体。
7.轮圈壁面:用以支撑轮胎胎面,并吸收来自路面的冲击。
8.轮圈肩部:与轮胎胎唇紧密结合,提供良好的气密性以建立起胎压。
9.轮圈碟面:某些轮圈的爪状物会突出于碟面垂直线之外,如此轮圈便无法受到轮胎保护,停车时稍有不慎便可能伤及圈面涂装。
10.X距:改装多活塞卡钳一定要考量的数据,否则可能会出现轮圈碟面与煞车卡钳相互摩擦的情况。
许多有用的信息被模制到轮胎的胎侧上,例如轮胎种类、花纹、规格、有无内胎、速度级别、载重指数、扁平比以及重要的安全标示等等。
请点击轮胎示意图上的任意部位获取该部位的相关信息。
轿车轮胎的胎侧例: P215/65R15 89H“P” 是指轿车轮胎。
(用以区别卡车或其他车型适用的轮胎)“215”指的是轮胎断面的宽度,是两个胎侧之间的宽度(以毫米为单位)。
此宽度随轮胎所匹配轮辋宽度的不同而不同:宽轮辋配宽轮胎,窄轮辋配窄轮胎。
一般在胎侧上所标示的胎宽,是指当轮胎安装到所建议宽度的轮辋时的宽度。
《低压铸造A356合金轮毂的组织与性能研究》篇一一、引言随着汽车工业的快速发展,轮毂作为汽车的重要组成部分,其性能与质量直接关系到整车的行驶安全与舒适性。
低压铸造是一种常用的轮毂制造工艺,其通过精确控制铸造过程中的压力、温度和时间等参数,能够有效地提高铸件的致密度和机械性能。
A356合金因其良好的流动性、可铸性和力学性能,在轮毂制造中得到了广泛应用。
本文旨在研究低压铸造A356合金轮毂的组织与性能,为轮毂的优化设计和制造提供理论依据。
二、材料与方法1. 材料选择选用A356合金作为轮毂的铸造材料。
A356合金是一种铝合金,具有良好的铸造性能和机械性能,适合用于轮毂等承受载荷的零部件。
2. 低压铸造工艺采用低压铸造工艺进行轮毂的制造。
该工艺通过控制铸造过程中的压力、温度和时间等参数,实现精确控制铸件的凝固过程,从而提高铸件的致密度和机械性能。
3. 组织与性能分析方法对铸造后的轮毂进行组织观察和性能测试。
组织观察主要采用金相显微镜和扫描电子显微镜等方法,观察铸件的组织形态、晶粒大小和分布等情况。
性能测试主要包括硬度测试、拉伸试验和疲劳试验等,评估铸件的机械性能。
三、结果与分析1. 组织观察结果通过金相显微镜和扫描电子显微镜观察发现,低压铸造A356合金轮毂的组织致密,晶粒大小均匀,没有明显的气孔、夹渣等缺陷。
组织中存在一定数量的第二相颗粒,这些颗粒对提高合金的机械性能具有重要作用。
2. 机械性能测试结果硬度测试表明,低压铸造A356合金轮毂的硬度较高,具有较好的耐磨性能。
拉伸试验结果显示,铸件具有较高的抗拉强度和屈服强度,表明其具有较好的抗变形能力。
疲劳试验结果表明,铸件具有良好的疲劳性能,能够承受长时间的交变载荷。
3. 组织与性能关系分析组织观察和机械性能测试结果表明,低压铸造A356合金轮毂的组织与性能之间存在密切关系。
致密的组织和均匀的晶粒分布是保证铸件具有较高机械性能的基础。
第二相颗粒的存在能够进一步提高合金的硬度、抗拉强度和屈服强度等性能。
《7A04高强铝合金轮毂锻造成形工艺研究》篇一一、引言随着汽车工业的快速发展,轻量化、高强度和高耐久性的轮毂材料已成为市场的重要需求。
7A04高强铝合金以其优良的机械性能、加工性能和抗腐蚀性能,成为制造汽车轮毂的理想材料。
本文针对7A04高强铝合金轮毂的锻造成形工艺进行深入研究,探讨其成形过程中的关键技术和影响因素,以提高轮毂的成形质量和生产效率。
二、7A04高强铝合金的特性7A04高强铝合金是一种以铝为基础的合金,通过添加适量的合金元素(如铜、镁、锰等)提高其强度和耐腐蚀性。
该合金具有优良的加工性能、抗腐蚀性能和高强度,广泛应用于航空、航天、汽车等工业领域。
三、锻造成形工艺7A04高强铝合金轮毂的锻造成形工艺主要包括原材料准备、模具设计、锻造过程和后续处理四个部分。
(一)原材料准备选用合格的7A04高强铝合金锭料,进行熔炼、精炼和均匀化处理,以获得纯净、组织均匀的合金材料。
同时,对材料进行热处理,以提高其成形性能。
(二)模具设计根据轮毂的形状和尺寸要求,设计合理的模具结构。
模具应具有良好的强度、耐磨性和热稳定性,以保证锻造过程的顺利进行。
(三)锻造过程锻造过程包括预处理、成形和后处理三个阶段。
预处理阶段主要对合金材料进行加热和保温,使其达到理想的锻造温度。
成形阶段通过模具将材料锻造成预定形状的轮毂。
后处理阶段包括冷却、去毛刺和热处理等工艺,以提高轮毂的机械性能和表面质量。
(四)后续处理对锻造后的轮毂进行表面处理,如喷涂、氧化等,以提高其耐腐蚀性和美观度。
同时,对轮毂进行质量检测,确保其符合设计要求。
四、关键技术和影响因素(一)模具设计及制造技术模具的设计和制造是锻造成形工艺的关键环节。
模具的结构应合理、尺寸应准确,以保证轮毂的成形质量和生产效率。
同时,模具的材料和热处理工艺也应考虑周全,以提高模具的使用寿命和降低制造成本。
(二)锻造温度及变形速率控制锻造温度和变形速率对轮毂的成形质量和机械性能有重要影响。
铝合金轮毂基础知识一、轮毂的概念及工作状况●轮毂的概念:轮毂又叫轮圈,在行业外也有一些不同的叫法:车轮、轮辋等。
它作为整车行驶部分的主要承载件,是左右整车性能最重要的安全部件,在OE主机厂被定为A级安全件。
●轮毂的受力状况:轮毂通常会受到两个力的作用:一是要承受静态时车辆本身垂直方向的自重载荷;二是要经受车辆行驶中来自各个方向因起动、制动、转弯、石块冲击、路面凹凸不平等各种动态载荷所产生的不规则应力。
轮毂的静态应力分布轮毂被安装到车上后,车轮便承受着整车垂直方向的自重力。
其中轮辋部分是通过轮胎的充气压力传递而来的,轮辐部分的力是通过轮辋传递来的车辆自重力,这些力都属于静态应力。
二、轮毂的工艺介绍及材质优缺点●轮毂的材质分类及应用车型:轮毂通常使用的材料有钢材和铝合金材料两大类,即钢圈和铝轮。
钢圈多应用于卡车、货车和大客车等;铝轮已普通应用于轿车、SUV/MPV等(不过有的汽车厂为降低成本给轿车配的备胎还有使用钢圈)。
●“钢圈”的工艺介绍及材质优缺点:生产工艺:是用合金钢板材通过轧辊和冲压制成轮辋、轮辐(或钢丝)的坯料,再经铆接、点焊、二氧化碳电弧焊、挤压等工序装配组合而成。
材质优缺点:优点:制造工艺简单,生产成本低、价格便宜,抗金属疲劳能力强不易变形等。
缺点:外形不美观造型单一,重量大耗油,惯性阻力大,散热性较差,易生锈等。
●“铝轮”的工艺介绍及材质优缺点:生产工艺:是将铝合金锭熔化成铝液后进行精炼变质、除气扒渣处理形成较纯净的铝液,铝液再进行铸造浇铸(重力或低压)成白毛坯之后去除浇口、帽口再进行热处理(固熔→淬火→时效),再通过数控车床和加工中心做机械加工形成半成品,再进行粗打磨、前处理清洗、吹水烘干、喷粉+烘烤固化形成粉坯,再进行精打磨、喷色漆、喷透明漆(或透明粉)+烘烤固化后形成最终成品。
●“铝轮”的工艺介绍及材质优缺点:材质优缺点:优点:外观美观造型丰富,重量轻省油,惯性阻力小增加改动机寿命,散热性较好提高轮胎寿命,制造精度高平衡性佳/舒适度好等,漆层附着不易生锈。
V字頭廠牌:Volkswagen(福斯)、VOLVO(富豪) 規格名詞: SIZE:鋁圈直徑(吋)x鋁圈寬度(吋,俗稱的J數不是單位量詞) HOLES:鋁圈螺絲孔數 PCD:鋁圈螺絲孔數所排列而成的圓形直徑(mm) ET:鋁圈寬度中心點至鋁圈安裝端面的距離(mm) HUB:鋁圈中心孔徑(mm) BOLT:鋁圈螺絲/螺帽尺寸(mm)· 原廠鋁圈規格 (T字頭廠牌)T字頭廠牌:TOYOTA(豐田) 規格名詞: SIZE:鋁圈直徑(吋)x鋁圈寬度(吋,俗稱的J數不是單位量詞) HOLES:鋁圈螺絲孔數 PCD:鋁圈螺絲孔數所排列而成的圓形直徑(mm) ET:鋁圈寬度中心點至鋁圈安裝端面的距離(mm) HUB:鋁圈中心孔徑(mm) BOLT:鋁圈螺絲/螺帽尺寸(mm)· 原廠鋁圈規格 (S字頭廠牌)S字頭廠牌:SAAB(紳寶)、Seat、Skoda、Ssyangyong(雙龍)、Starcraft、SUBARU(速霸陸)、SUZUKI(鈴木) 規格名詞: SIZE:鋁圈直徑(吋)x鋁圈寬度(吋,俗稱的J數不是單位量詞) HOLES:鋁圈螺絲孔數 PCD:鋁圈螺絲孔數所排列而成的圓形直徑(mm) ET:鋁圈寬度中心點至鋁圈安裝端面的距離(mm) HUB:鋁圈中心孔徑(mm)原廠鋁圈規格 (P、R字頭廠牌)P、R字頭廠牌:PEUGEOT(標緻)、Porsche(保時捷)、Proton(寶騰)、RENAULT(雷諾)、ROVER(路華) 規格名詞:SIZE:鋁圈直徑(吋)x鋁圈寬度(吋,俗稱的J數不是單位量詞) HOLES:鋁圈螺絲孔數 PCD:鋁圈螺絲孔數所排列而成的圓形直徑(mm) ET:鋁圈寬度中心點至鋁圈安裝端面的距離(mm) HUB:鋁圈中心孔徑(mm)原廠鋁圈規格 (N、O字頭廠牌)N、O字頭廠牌:NISSAN(日產)、OPEL(歐寶) 規格名詞:SIZE:鋁圈直徑(吋)x鋁圈寬度(吋,俗稱的J數不是單位量詞) HOLES:鋁圈螺絲孔數 PCD:鋁圈螺絲孔數所排列而成的圓形直徑(mm) ET:鋁圈寬度中心點至鋁圈安裝端面的距離(mm) HUB:鋁圈中心孔徑(mm)· 原廠鋁圈規格 (M字頭廠牌)BENZ(賓士)、Mazda(馬自達)、MCC SMART、MINI(迷你)、MITSUBISHI(三菱) 規格名詞:SIZE:鋁圈直徑(吋)x鋁圈寬度(吋,俗稱的J數不是單位量詞) HOLES:鋁圈螺絲孔數 PCD:鋁圈螺絲孔數所排列而成的圓形直徑(mm) ET:鋁圈寬度中心點至鋁圈安裝端面的距離(mm) HUB:鋁圈中心孔徑(mm)· 原廠鋁圈規格 (L字頭廠牌)廠牌:Lancia(蘭吉雅)、Land Rover、LEXUS、Lincoln(林肯)、LOTUS(蓮花) 規格名詞:SIZE:鋁圈直徑(吋)x鋁圈寬度(吋,俗稱的J數不是單位量詞) HOLES:鋁圈螺絲孔數 PCD:鋁圈螺絲孔數所排列而成的圓形直徑(mm) ET:鋁圈寬度中心點至鋁圈安裝端面的距離(mm) HUB:鋁圈中心孔徑(mm)原廠鋁圈規格 (I、J、K字頭廠牌)NFINITI、ISUZU(五十鈴)、IVECO(依維柯)、JAGUAR(積架)、JEEP(吉普)、KIA(起亞) 規格名詞:SIZE:鋁圈直徑(吋)x鋁圈寬度(吋,俗稱的J數不是單位量詞) HOLES:鋁圈螺絲孔數 PCD:鋁圈螺絲孔數所排列而成的圓形直徑(mm) ET:鋁圈寬度中心點至鋁圈安裝端面的距離(mm) HUB:鋁圈中心孔徑(mm)· 原廠鋁圈規格 (H字頭廠牌)字頭廠牌:HONDA(本田)、HUMMER(悍馬)、HYUNDAI(現代) 規格名詞:SIZE:鋁圈直徑(吋)x鋁圈寬度(吋,俗稱的J數不是單位量詞) HOLES:鋁圈螺絲孔數 PCD:鋁圈螺絲孔數所排列而成的圓形直徑(mm) ET:鋁圈寬度中心點至鋁圈安裝端面的距離(mm) HUB:鋁圈中心孔徑(mm)原廠鋁圈規格 (F、G字頭廠牌)、G字頭廠牌:FIAT(飛雅特)、FORD(福特)、FORMOSA(台塑)、GMC 規格名詞:SIZE:鋁圈直徑(吋)x鋁圈寬度(吋,俗稱的J數不是單位量詞) HOLES:鋁圈螺絲孔數 PCD:鋁圈螺絲孔數所排列而成的圓形直徑(mm) ET:鋁圈寬度中心點至鋁圈安裝端面的距離(mm) HUB:鋁圈中心孔徑(mm)· 原廠鋁圈規格 (D字頭廠牌)字頭廠牌:Daewoo(大宇)、Daihatsu(大發)、Dodge(道奇) 規格名詞:SIZE:鋁圈直徑(吋)x鋁圈寬度(吋,俗稱的J數不是單位量詞) HOLES:鋁圈螺絲孔數 PCD:鋁圈螺絲孔數所排列而成的圓形直徑(mm) ET:鋁圈寬度中心點至鋁圈安裝端面的距離(mm) HUB:鋁圈中心孔徑(mm) BOLT:鋁圈螺絲/螺帽尺寸(mm)· 原廠鋁圈規格 (C字頭廠牌)Cadillac(凱迪拉克)、Chevrolet(雪佛蘭)、Chrysler(克萊斯勒)、Citroen(雪鐵龍) 規格名詞:SIZE:鋁圈直徑(吋)x鋁圈寬度(吋,俗稱的J數不是單位量詞) HOLES:鋁圈螺絲孔數 PCD:鋁圈螺絲孔數所排列而成的圓形直徑(mm) ET:鋁圈寬度中心點至鋁圈安裝端面的距離(mm) HUB:鋁圈中心孔徑(mm)· 原廠鋁圈規格 (B字頭廠牌)字頭廠牌: BENTLFY(賓利)、BMW(米奶)、BUICK(別克) 規格名詞:SIZE:鋁圈直徑(吋)x鋁圈寬度(吋,俗稱的J數不是單位量詞) HOLES:鋁圈螺絲孔數 PCD:鋁圈螺絲孔數所排列而成的圓形直徑(mm) ET:鋁圈寬度中心點至鋁圈安裝端面的距離(mm) HUB:鋁圈中心孔徑(mm) BOLT:鋁圈螺絲/螺帽尺寸(mm)· 原廠鋁圈規格 (A字頭廠牌)A字頭廠牌: Alfa Romeo(愛快羅密歐)、Audi(奧迪) 規格名詞:SIZE:鋁圈直徑(吋)x鋁圈寬度(吋,俗稱的J數不是單位量詞) HOLES:鋁圈螺絲孔數 PCD:鋁圈螺絲孔數所排列而成的圓形直徑(mm) ET:鋁圈寬度中心點至鋁圈安裝端面的距離(mm) HUB:鋁圈中心孔徑(mm) BOLT:鋁圈螺絲/螺帽尺寸(mm)。
品牌车行原装尺寸PCD ET CB 配件轮胎大众帕萨特辉腾15*7 5*1125*112453857.157.114R14R195/65R15POLO奥迪A6/A4/A8 14*6 5*1005*112384557.157.114R14R185/60R14宝来高尔高尔夫5*1004*1005*10035383857.157.157.114R12T14R195/65R15捷达4*100 38 57.1 12T 195/60R14桑车途安4*1005*112384557.1 12T 195/60R14通用别克GS/君威15*6.55*11551 70.1 12T215/70R15别克GL8/路尊15*6.5 5*115 52 70 12T 215/70R15 赛欧14*5.5 4*100 36 57.1 12T凯越凯迪拉克GTS 雪弗兰/开辟者雪弗兰/景程15*6.5 4*114.35*1155*1274*114.34545-1557.170.18012T12T乐程14*5.5 4*100 45 56.5 12T本田雅阁4*114.3 42 64.1 12T 195/65R15 新雅阁5*114.3 42 64.1 12T 195/65R15奥德赛时韵STEAMCR-V 5*114.35*114.35*114.342354264.164.164.112T12T12T205/60/16HR-V 4*114.3 42 64.1 12T飞度4*100 42 57.1 12T思域4*100 42 56.1 12T 丰田佳美5*114.3 45 67.1 12T 威驰4*100 38 54.1 12T威姿4*100 38 54.1 12T威乐4*100 38 54.1 12T皇冠5*114.3 28 67.1 12T新皇冠5*114.3 48 60.1 12T花冠4*100 45 54.1 12T 陆地巡洋舰1 6*139.7 -25108陆地巡洋舰2 5*150-20 108霸王霸道5*114.36*139.74560.110812T斯巴鲁森林人5*100 42 56.1 12*1.25T 翼豹5*100 42 56.1 12*1.25T力狮5*100 45 56.1 12*1.25T 东风日产蓝鸟4*114.3 38 67.1 12*1.25T 阳光4*100 40 59 12*1.25T风度帕拉丁5*114.36*139.742 67.1 12*1.25T途乐天籁6*139.75*114.3-2542108 12*1.25T颐达15*6.5 4*114.3 40马自达M6 5*114.3 45 67.1 12T M323 4*100 42 54.1 12T福美来4*100 42 54.1 12TMPV 5*114.3 50 67.1 12TMX-3/5 5*114.3 45 54.1 12TMX-6 5*114.3 45 67.1 12TRX-7/8 5*114.3 55 67.1 12T 三菱蓝舍4*100 42 56戈蓝特4*114.3 42 67.1欧蓝德5*114.3 42 67.1L200/L300/4WD 6*139.7 0 108帕杰罗6*139.735 108宝马北京现代太空车华晨3 系华晨5 系7 系Z3Z4X5MINI华晨中华酷派伊蓝特圣达飞15*6.55*114.35*1205*1205*1205*1205*1205*1204*1004*1085*114.34*114.35*114.340352515454245424535424267.172.674.174.172.672.672.656.167.167.167.167.112T索那塔4*114.3 42 67.1御翔特拉卡5*150 10 110无限Q45/130/J30 5*114.3 40 66凌志ES300 5*114.3 42 60LS430 5*114.3 42 60RX300 5*114.3 35 60奔驰 C 级5*112 37 66.6 12R CL 5*112 55 66.6 12RCLK 5*112 37 66.6 12RE 级5*112 40 66.6 12RM 级5*11260 66.6 14*1.5RS 级5*112 50 66.6 14*1.5RSL 级5*112 35 66.6 12RSLK 5*112 37 66.6 12RV 级5*112 60 66.6 14*1.5R 福特蒙迪欧5*108 42 63.4 12*1.5M 嘉年华4*108 42 63.4 12*1.5M福克斯4*108 42 63.4 12*1.5M翼虎5*114.3 42 67.1雪铁龙C5 4*108 15 65毕加索4*108 15 65赛纳4*108 18 65富康4*108 15 65爱丽舍4*108 15 65标志P607P307P206P406 5*1084*1084*1084*1084025252065656565雷诺风景拉古娜梅甘娜5*1085*1084*100423840606060VOLVO S80S40 16x7.5 5*1085*1084942656514X1.5 螺栓SAAB S93S955*1105*11042426565欧宝欧美佳5*110 40 65 路虎神行者5*114.3 42 64缆胜5*120 42 72.6领行员5*135 10 86.8 飞亚特派利噢4*98 44 58西耶纳4*98 44 58周末风4*98 44 58 吉利美人豹4*100 40 54.1美日豪情优利欧自由舰起亚远舰嘉华4*114.3 5*114.3千里马14X5 4*100 46 54东南凌帅14*6 4*100 38 67.1 12T 羚羊14*5.5 4*100 45 54 12T赛马14*6 4*100 34 57.1 12T 奇瑞风云14*6 4*100 38 57.1 12T 东方之子15*6 4*100 38 57.1 12T QQ 13*5 4*114.3 45 64.6 12*1.25T。
摩托车铝合金车轮技术条件(doc 20页)部门: xxx时间: xxx整理范文,仅供参考,可下载自行编辑Q/ WF 浙江万丰摩轮有限公司企业标准Q/WF 01 01-2006 摩托车铝合金车轮技术条件浙江万丰摩轮有限公司发布前言本标准是对Q/WF 01 01-2004《摩托车铝合金车轮技术条件》的修订,在原标准的基础进行了添加,增加内容如下:——90度径向冲击性能(双锤)——30度径向冲击性能(双锤)——轮辋静压试验——动不平衡要求——车轮材料的化学成份——显微组织——规定了轮辋最大设计载荷——对后轮径向疲劳负荷系数根据试验进行更改——对型式试验检验频次进行详细规定——对机械性能试验的试样进行详细规定本标准由浙江万丰摩轮有限公司提出。
本标准起草单位:浙江万丰摩轮有限公司。
本标准主要起草人:陆仕平张金萍本标准于1999年首次发布试行,2004年发布版本为第一版。
摩托车铝合金车轮技术条件1 范围本标准规定了摩托车和轻便摩托车铝合金车轮的定义、技术条件、试验方法、检验规则、标志、包装、运输和储存。
本部分适用于摩托车和轻便摩托车用铝合金整体车轮车轮。
2规范性引用文件下列文件中的条款通过本标准引用而成为本标准的条款。
凡是注日期的引用文件,其随后所有的修改单(不包括勘误内容)或修订版均不适用于本标准。
然而,鼓励根据本标准达成协议的各方研究是否可使用这些文件的最新版本。
凡是不注日期的引用文件,其最新版本适用于本标准。
GB/T 1173 铸造铝合金GB/T 13202 摩托车轮辋系列ASTM E155-95 铸造铝合金和镁合金X-射线检验标准Q/WFM03.01-2006 车轮涂层质量要求Q/WFM03.02-2006 车轮电镀层质量要求JB/T79466 铸造铝合金金相QC/T 625-1999 汽车用涂镀层和化学处理层3术语和定义3.1 铝合金车轮车轮的轮辋、轮辐和轮毂全部是由铸造铝合金材料制造的车轮(以下简称为车轮)。
汽车轮圈的基本知识,铝合金轮毂的参数、优点及轮毂升级的好处汽车轮毂改装升级优点:升级后轮胎接地面积增大,抓地力增强,减少偏滑及漂浮现象,使操控性更佳更灵活,故安全度提高。
升级后采用了低扁平率的轮胎,轮胎变形量减小,转弯时能减少车身倾斜度。
胎面加宽,摩擦面积增大,缩短制动距离,刹车性更佳。
宽阔的胎面与加大直径的铝合金轮圈,提供了整车档次,更凸显高贵的价值感。
*轮圈升级会带来好处,但应首先了解升级的相关知识,并咨询专业人士以便选择正确的轮圈。
汽车轮圈改装升级概念:*升级概念的基本原则:保持轮胎高度即外直径不变,降低扁平率增加胎面宽度,升级加大轮圈直径。
轮圈的主要参数:PCD:是英文Pitch Center Diameter的缩写,表示几个安装螺丝孔的中心所在的圆的直径,是重要的装配参数。
PCD=pitch center diameterE T:是英文OFFSET的缩写,表示轮圈的安装面和中分面之间的距离,是重要的装配参数。
CBD:是英文Center Bore Diameter的缩写,表示轮圈中心孔的直径,与轴头配合,可加轴套环调整以配装相应的车型。
Center bore diameter.汽车使用铝合金轮毂的优点:重量较铁轮圈轻---节省燃料热传导性能好、散热好---更安全、延长轮胎及制动器的寿命加工精度高---具有良好的圆度和动平衡造型限制少---容易制作得时尚、张扬、高档、美观铝合金轮圈不生锈---美观轮圈尺寸说明:例如17*7前者表示轮辋上的胎环径即安全凸缘的直径,与轮胎直径配合,后者表示胎环宽即轮辋上两个J部(也称耳部)的内侧间距。
注意:直径、宽度都不是我们见到的轮圈的最大直径和宽度。
第一部分车轮的基本知识人们习惯所说的“轮毂”是指汽车中的一个部件,其英文是“WHEEL”,其实他的准确中文术语应是“车轮”。
车轮——作为汽车整车行驶部分的主要承载件,是影响整车性能最重要的安全部件之一。
它不仅要承受静态时车辆本身垂直方向的载荷(包括自重载荷以及人和货物的载重量),更需要经受车辆行驶中来自各个方向因起动、制动、转弯、风阻、石块冲击、路面凹凸不平等各种动态载荷所产生的不规则应力的考验。
矿产资源开发利用方案编写内容要求及审查大纲
矿产资源开发利用方案编写内容要求及《矿产资源开发利用方案》审查大纲一、概述
㈠矿区位置、隶属关系和企业性质。
如为改扩建矿山, 应说明矿山现状、
特点及存在的主要问题。
㈡编制依据
(1简述项目前期工作进展情况及与有关方面对项目的意向性协议情况。
(2 列出开发利用方案编制所依据的主要基础性资料的名称。
如经储量管理部门认定的矿区地质勘探报告、选矿试验报告、加工利用试验报告、工程地质初评资料、矿区水文资料和供水资料等。
对改、扩建矿山应有生产实际资料, 如矿山总平面现状图、矿床开拓系统图、采场现状图和主要采选设备清单等。
二、矿产品需求现状和预测
㈠该矿产在国内需求情况和市场供应情况
1、矿产品现状及加工利用趋向。
2、国内近、远期的需求量及主要销向预测。
㈡产品价格分析
1、国内矿产品价格现状。
2、矿产品价格稳定性及变化趋势。
三、矿产资源概况
㈠矿区总体概况
1、矿区总体规划情况。
2、矿区矿产资源概况。
3、该设计与矿区总体开发的关系。
㈡该设计项目的资源概况
1、矿床地质及构造特征。
2、矿床开采技术条件及水文地质条件。
乘用车铝合金轮毂1范围本文件规定了乘用车铝合金轮毂的技术要求、试验方法、检验规则、标志、包装、运输和贮存要求。
本文件适用于汽车和摩托车用铸造铝合金轮毂。
2规范性引用文件下列文件中的内容通过文中的规范性引用而构成本文件必不可少的条款。
其中,注日期的引用文件,仅该日期对应的版本适用于本文件;不注日期的引用文件,其最新版本(包括所有的修改单)适用于本文件。
GB/T231.1金属材料布氏硬度试验第1部分:试验方法GB/T228.1金属材料拉伸试验第1部分:室温试验方法GB/T1740漆膜耐湿热测定法GB/T2828.1计数抽样检验程序第1部分:按接收质量限(AQL)检索的逐批检验抽样计划GB/T3246.1变形铝及铝合金制品组织检验方法第1部分:显微组织检验方法GB/T5209色漆和清漆耐水性的测定浸水法GB/T5334乘用车车轮弯曲和径向疲劳性能要求及试验方法GB/T6739色漆和清漆铅笔法测定漆膜硬度GB/T7999铝及铝合金光电直读发射光谱分析方法GB/T9286色漆和清漆划格试验GB/T9761色漆和清漆色漆的目视比色GB/T10125人造气氛腐蚀试验盐雾试验GB/T11186.2涂膜颜色的测量方法第二部分:颜色测量GB/T11186.3涂膜颜色的测量方法第三部分:色差计算GB/T13452.2色漆和清漆漆膜厚度的测定GB/T26036汽车轮毂用铝合金模锻件QC∕T241汽车无内胎车轮密封性试验方法QC∕T242汽车车轮静不平衡量要求及检测方法QC∕T717汽车车轮跳动要求和检测方法QC/T991乘用车轻合金车轮90°冲击试验方法JB/T7946.1铸造铝合金金相第1部分:铸造铝硅合金变质JB/T7946.2铸造铝合金金相第2部分:铸造铝硅合金过烧JB/T7946.3铸造铝合金金相第3部分:铸造铝合金针孔JB/T7946.4铸造铝合金金相第4部分:铸造铝铜合金晶粒度ISO20567-1色漆和清漆涂层耐碎石性测定第1部分:多冲击试验(Paints and varnishesDetermination of stone-chip resistance of coatings-Part1:Multi-impact testing)3术语和定义本文件没有需要界定的术语和定义。
Q/XX铸造铝合金汽车车轮X X X X X铝轮有限公司发布目次前言 (II)1 范围 (1)2 规范性引用文件 (1)3 术语和定义 (1)4 分类和命名 (2)5 技术要求 (3)6 试验和检验方法 (4)7 检验规则 (5)8 标志、包装、运输和储存 (8)附录A (规范性附录)汽车铝合金车轮喷涂层质量要求和检验方法 (10)A.1 检验项目 (10)A.2 检验方法 (10)附录B (规范性附录)铝合金车轮的外观质量要求 (14)B.1 目的 (14)B.2 范围 (14)B.3 外观区域 (14)B.4 质量等级 (14)B.5 评审程序 (14)B.6 外观质量的一致性 (15)B.7 外观质量要求 (15)附录C (规范性附录)汽车铝合金车轮X-射线探伤试验方法 (19)C.1 检查设备 (19)C.2 检查程序 (19)C.3 含义和使用 (19)前言本标准的附录A、B、C为规范性附录。
本标准X X X X X铝轮有限公司提出并起草。
本标准主要起草人:XXX XXX XXX XXX XXX XXX。
本标准批准人:XXX本标准2011年08月首次发布。
铸造铝合金汽车车轮1 范围本标准规定了铸造铝合金汽车车轮的术语和定义、分类和命名、技术要求、试验方法、检验方法、检验规则、标志、包装、运输和贮存。
本标准适用于乘用车(包括轿车)和载货汽车的铝合金铸造车轮,也适合钢铝组合的车轮,以下简称车轮。
2 规范性引用文件下列文件中的条款通过本标准的引用而成为本标准的条款。
凡是注日期的引用文件,其随后所有的修改单(不包括勘误的内容)或修订版均不适用于本标准,然而,鼓励根据本标准达成协议的各方研究是否可使用这些文件的最新版本。
凡是不注日期的引用文件,其最新版本适用于本标准。
GB/T228-2002 金属材料室温拉伸试验方法GB/T231.1-2002 金属布氏硬度试验方法GB/T1173-1995 铸造铝合金GB/T1771-91 色漆和清漆耐中性盐雾性能的测定GB/T2933-1995 充气轮胎用车轮和轮辋的术语、规格代号和标志GB/T3487-1996 汽车轮辋规格系列GB/T4095-1995 载货汽车辐板式车轮在轮毂上的安装尺寸GB/T9769-1988 轮辋轮廓检测GB/T10125-1997 人造气氛腐蚀试验盐雾试验GB/T13298-91 金属显微组织检验方法GB/T15704-1995 轿车车轮冲击试验方法QC/T221-1997 汽车轻合金车轮的性能要求和试验方法QC/T241-1997 汽车无内胎车轮密封性试验方法QC/T242-1997 汽车车轮不平衡要求及测试方法QC/T297-1999 汽车轮辋检验用球带尺3 术语和定义GB/T2933-1995中确立的及下列术语和定义适用于本标准。
矿产资源开发利用方案编写内容要求及审查大纲
矿产资源开发利用方案编写内容要求及《矿产资源开发利用方案》审查大纲一、概述
㈠矿区位置、隶属关系和企业性质。
如为改扩建矿山, 应说明矿山现状、
特点及存在的主要问题。
㈡编制依据
(1简述项目前期工作进展情况及与有关方面对项目的意向性协议情况。
(2 列出开发利用方案编制所依据的主要基础性资料的名称。
如经储量管理部门认定的矿区地质勘探报告、选矿试验报告、加工利用试验报告、工程地质初评资料、矿区水文资料和供水资料等。
对改、扩建矿山应有生产实际资料, 如矿山总平面现状图、矿床开拓系统图、采场现状图和主要采选设备清单等。
二、矿产品需求现状和预测
㈠该矿产在国内需求情况和市场供应情况
1、矿产品现状及加工利用趋向。
2、国内近、远期的需求量及主要销向预测。
㈡产品价格分析
1、国内矿产品价格现状。
2、矿产品价格稳定性及变化趋势。
三、矿产资源概况
㈠矿区总体概况
1、矿区总体规划情况。
2、矿区矿产资源概况。
3、该设计与矿区总体开发的关系。
㈡该设计项目的资源概况
1、矿床地质及构造特征。
2、矿床开采技术条件及水文地质条件。
矿产资源开发利用方案编写内容要求及审查大纲
矿产资源开发利用方案编写内容要求及《矿产资源开发利用方案》审查大纲一、概述
㈠矿区位置、隶属关系和企业性质。
如为改扩建矿山, 应说明矿山现状、
特点及存在的主要问题。
㈡编制依据
(1简述项目前期工作进展情况及与有关方面对项目的意向性协议情况。
(2 列出开发利用方案编制所依据的主要基础性资料的名称。
如经储量管理部门认定的矿区地质勘探报告、选矿试验报告、加工利用试验报告、工程地质初评资料、矿区水文资料和供水资料等。
对改、扩建矿山应有生产实际资料, 如矿山总平面现状图、矿床开拓系统图、采场现状图和主要采选设备清单等。
二、矿产品需求现状和预测
㈠该矿产在国内需求情况和市场供应情况
1、矿产品现状及加工利用趋向。
2、国内近、远期的需求量及主要销向预测。
㈡产品价格分析
1、国内矿产品价格现状。
2、矿产品价格稳定性及变化趋势。
三、矿产资源概况
㈠矿区总体概况
1、矿区总体规划情况。
2、矿区矿产资源概况。
3、该设计与矿区总体开发的关系。
㈡该设计项目的资源概况
1、矿床地质及构造特征。
2、矿床开采技术条件及水文地质条件。