服装结构设计说课
- 格式:ppt
- 大小:1.42 MB
- 文档页数:28
服装结构设计教案一、教学内容本课程主要介绍服装结构设计的基础理论和实践技巧,通过讲解和实际操作,使学生了解服装结构设计的要点和方法。
二、教学目标1.了解服装结构设计的基本概念和分类。
2.熟悉常用的服装结构设计技巧和方法。
3.掌握服装结构设计的基本步骤和注意事项。
4.培养学生的创新思维和实践能力。
三、教学大纲1.服装结构设计概述a.服装结构设计的定义和作用b.服装结构设计的分类2.常用的服装结构设计技巧a.剪裁技巧:包括剪裁线的设计和处理方法b.缝制技巧:包括缝线的选择和处理方法c.连接技巧:包括面料和配饰的连接方式和方法3.服装结构设计的基本步骤a.创意搜集和灵感发掘b.草图和样板裁剪设计c.实际制作和试验d.修改和修饰4.服装结构设计的注意事项a.面料和配饰的选择和搭配b.服装的功能和使用场景c.人体工学和舒适性原则的应用四、教学方法1.理论讲解:通过讲解理论知识,介绍服装结构设计的基本概念和分类。
2.实践操作:学生进行实际操作,熟悉常用的服装结构设计技巧和方法。
3.个案分析:通过分析实际案例,让学生理解服装结构设计的基本步骤和注意事项。
4.小组讨论:学生分组进行讨论,分享彼此的创意和设计思路。
五、教学资源1.教材:服装结构设计教材,如《服装结构设计》。
2.工具:纸张、铅笔、剪刀、缝纫机等。
3.示范样品:展示不同款式和风格的服装样品。
六、教学评估1.作业:布置学生进行服装结构设计的实践作业,并进行评分和点评。
2.考试:组织考试,测试学生对服装结构设计知识的掌握程度。
3.实践操作评估:评估学生在实际操作中的技巧和创新能力。
七、教学计划本课程一般分为10个教学时段,具体教学计划如下:第一周:1.服装结构设计概述(1小时)2.常用的服装结构设计技巧(2小时)3.实践操作:剪裁线的设计和处理方法(2小时)第二周:1.实践操作:缝制技巧(2小时)2.个案分析:分享不同案例中的服装结构设计技巧和方法(2小时)第三周:1.服装结构设计的基本步骤(1小时)2.实践操作:草图和样板裁剪设计(2小时)第四周:1.实践操作:实际制作和试验(2小时)2.个案分析:分析实际案例中的服装结构设计步骤(2小时)第五周:1.服装结构设计的注意事项(1小时)2.实践操作:面料和配饰的选择和搭配(2小时)第六周:1.实践操作:服装的功能和使用场景(2小时)2.个案分析:分析实际案例中的服装结构设计注意事项(2小时)第七周:1.人体工学和舒适性原则的应用(1小时)2.实践操作:基于人体工学的服装结构设计(2小时)第八周:1.实践操作:基于舒适性原则的服装结构设计(2小时)2.小组讨论:分享创新设计思路(2小时)第九周:1.复习和总结(2小时)2.作业布置和答疑(2小时)第十周:1.期末考试(2小时)2.评审学生的作业和实践操作(2小时)。
服装结构设计教案第一章:服装结构设计概述1.1 学习目标了解服装结构设计的基本概念掌握服装结构设计的原则和方法了解服装结构设计的历史和发展1.2 教学内容服装结构设计的定义和意义服装结构设计的原则和方法服装结构设计的历史和发展趋势1.3 教学活动讲解和演示服装结构设计的基本概念和原则分析实例,让学生了解服装结构设计的方法和步骤展示服装结构设计的历史和发展趋势的图片和案例1.4 作业与评估让学生设计一款服装的草图,注重服装结构的设计评估学生的设计草图,注重服装结构的设计是否合理和创新第二章:服装测量与制图2.1 学习目标掌握服装测量的基本方法和技巧学会服装制图的基本步骤和技巧2.2 教学内容服装测量的基本方法和技巧服装制图的基本步骤和技巧常见服装款式的制图方法2.3 教学活动讲解和演示服装测量和制图的基本方法和步骤让学生进行实际操作,练习服装测量和制图的技巧分析实例,让学生了解常见服装款式的制图方法2.4 作业与评估让学生进行服装测量,并绘制服装图纸评估学生的测量和制图是否准确和规范第三章:服装原型设计3.1 学习目标掌握服装原型的设计和制作方法了解不同类型服装原型的特点和应用3.2 教学内容服装原型的设计和制作方法不同类型服装原型的特点和应用3.3 教学活动讲解和演示服装原型的设计和制作方法让学生进行实际操作,练习服装原型的设计和制作分析实例,让学生了解不同类型服装原型的特点和应用3.4 作业与评估让学生设计并制作一款服装原型评估学生的服装原型设计是否符合要求,并注重其创新性第四章:服装结构设计的基本技法4.1 学习目标掌握服装结构设计的基本技法学会运用不同的技法进行服装结构设计4.2 教学内容服装结构设计的基本技法不同技法在服装结构设计中的应用4.3 教学活动讲解和演示服装结构设计的基本技法让学生进行实际操作,练习不同的技法进行服装结构设计分析实例,让学生了解不同技法在服装结构设计中的应用4.4 作业与评估让学生运用不同的技法设计一款服装的结构评估学生的设计是否合理,并注重其创新性第五章:服装结构设计的创新与应用5.1 学习目标了解服装结构设计的创新方法掌握服装结构设计在实际应用中的技巧5.2 教学内容服装结构设计的创新方法服装结构设计在实际应用中的技巧5.3 教学活动讲解和演示服装结构设计的创新方法和实际应用技巧让学生进行实际操作,练习服装结构设计的创新方法和实际应用技巧分析实例,让学生了解服装结构设计的创新方法和实际应用技巧5.4 作业与评估让学生设计一款具有创新的服装结构,并注重其在实际应用中的可行性评估学生的设计是否具有创新性,并注重其可行性第六章:服装结构设计的实战应用6.1 学习目标学会将服装结构设计应用于实际生产掌握服装结构设计在实际生产中的注意事项6.2 教学内容服装结构设计在实际生产中的应用流程服装结构设计在实际生产中的注意事项6.3 教学活动讲解和演示服装结构设计在实际生产中的应用流程分析实例,让学生了解服装结构设计在实际生产中的注意事项组织学生进行实际操作,练习服装结构设计在实际生产中的应用6.4 作业与评估让学生设计一款服装,并将结构设计应用于实际生产评估学生的设计是否符合实际生产要求,并注重其创新性第七章:服装结构设计在各类服装中的应用7.1 学习目标了解服装结构设计在不同类型服装中的应用掌握各类服装结构设计的特点和技巧7.2 教学内容不同类型服装结构设计的特点和技巧各类服装结构设计在实际应用中的案例分析7.3 教学活动讲解和演示各类服装结构设计的特点和技巧分析实例,让学生了解服装结构设计在不同类型服装中的应用组织学生进行实际操作,练习各类服装结构设计的特点和技巧7.4 作业与评估让学生设计一款特定类型的服装,并注重结构设计在该类型服装中的应用评估学生的设计是否符合特定类型服装的结构设计要求,并注重其创新性第八章:服装结构设计的趋势与发展8.1 学习目标了解服装结构设计的最新趋势掌握服装结构设计的发展方向8.2 教学内容服装结构设计的最新趋势服装结构设计的发展方向8.3 教学活动讲解和演示服装结构设计的最新趋势和发展方向分析实例,让学生了解服装结构设计的最新趋势和发展方向组织学生进行讨论,探讨服装结构设计的发展前景8.4 作业与评估让学生调查和分析当前服装结构设计的最新趋势评估学生的分析是否准确,并注重其对服装结构设计发展方向的见解第九章:服装结构设计案例分析9.1 学习目标学会分析服装结构设计案例掌握服装结构设计案例的评估方法9.2 教学内容服装结构设计案例的分析和评估方法典型服装结构设计案例分析9.3 教学活动讲解和演示服装结构设计案例的分析和评估方法分析实例,让学生了解典型服装结构设计案例的分析和评估组织学生进行实际操作,练习服装结构设计案例的分析和评估9.4 作业与评估让学生选择一款服装结构设计案例,并进行分析和评估评估学生的分析是否全面,并注重其对服装结构设计案例的见解第十章:总结与展望10.1 学习目标总结服装结构设计的学习内容展望服装结构设计的发展前景10.2 教学内容回顾和总结服装结构设计的学习内容探讨服装结构设计的发展前景10.3 教学活动讲解和演示服装结构设计的总结内容组织学生进行讨论,探讨服装结构设计的发展前景分享学生对服装结构设计的见解和感悟10.4 作业与评估评估学生的报告是否全面,并注重其对服装结构设计的发展前景的展望重点和难点解析本文主要介绍了服装结构设计的基本概念、原则和方法,以及其在各类服装中的应用和发展趋势。
《裙装款式结构变化》说课稿尊敬的各位评委、老师们:大家好!我是来自九江科技中专的服装设计老师,我叫严巧。
今天我说课的课题是《裙装款式结构变化》,所选的教材为高等教育出版社出版的中等职业教育国家规划教材。
根据新课标的理念,对于本节课,我将以教什么,怎样教,为什么这样教为思路,从教材分析,教学目标分析,教学方法分析,教学过程分析,教学评价几个方面加以说明。
服装结构设计是处于服装设计与服装缝纫制作中间的一道程序,是将平面的面料转为立体的服装的中间环节,是实现造型效果的根本手段之一,为服装工艺制作提供成套的样板和实物。
一、说教材1、教材分析:本节课是选自高等教育出版社、魏静主编的《服装结构设计》中的第二章:下装的结构设计,第五节:裙、裤类款式实例。
本章的目标是对裙装的各类款式进行分析与结构制图,在满足人体基本尺寸的基础上,运用服装制图的原理与技巧,制作出符合款式要求的服装纸样。
而教材中一些款式过于陈旧,不符合现代流行趋势。
2、教学目标分析:本课主要教学目的是通过讲解,学生实际训练,提高学生的款式分析能力与制图能力。
需要达到的教学目标有:(1)、知识目标:掌握裙装的变化形式及款式分析的要点。
(2)、德育目标:培养学生发散思维和分析、解决问题的能力,积极发挥团结协作的作用,合作完成目标的规范严谨的结构纸样,正确使用制图工具,注意操作安全。
(3)、能力目标:通过款式分析,讨论作出符合款式要求的规范严谨的结构纸样。
3、教学重点分析:合理的进行款式分析,制定完成裙装的不同款式的结构纸样的设计。
4、教学难点分析:对裙装的款式细节的描画,切展法(剪开拉伸法)在裙装结构制图中的运用。
二、学情分析通过前期的学习,学生基本能完成对西服裙、裥裙、褶裙、小A裙等的结构设计,但是学生在制图时,对裙装款式把握不到位,切展法的运用不够熟练,裙装制图时一些细节考虑不周全,不规范严谨。
三、说教法1、情景导入法:模拟再现服装公司的情景表象,用会议的形式导入课程,使学生仿佛置身其间,如临其境,既严肃又紧张,激发学生的好奇心与求知欲。
服装结构设计教案-范文模板及概述示例1:标题:探索服装结构设计的奥秘——一份全面深入的教案大纲一、引言(内容概述)开篇介绍服装结构设计的重要性和在现代服装设计行业中的基础地位,阐述本教案的目标是引导学生理解并掌握服装结构设计的基本原理和技巧,培养其创新设计与实践操作能力。
二、教学目标1. 理解服装结构设计的基本概念,包括平面制版、立体裁剪等基础知识。
2. 掌握人体体型分析与测量方法,了解不同体型对应的服装结构特点。
3. 学会运用各类服装零部件(领子、袖子、口袋等)的结构设计及其变化规律。
4. 运用所学知识独立完成从设计构思到纸样制作、裁剪缝制的完整服装结构设计流程。
三、教学内容及步骤1. 服装结构设计基础:讲解服装结构设计的历史发展、基本元素以及相关专业术语。
2. 人体体型与测量:进行人体模型或真人模特的实际测量演示,分析常见的人体体型特点对服装结构的影响。
3. 平面制版技术:教授基础款式如衬衫、裙子、裤子等的平面制版过程,包括如何绘制、修改纸样。
4. 立体裁剪技术:通过实例展示,让学生体验三维立体裁剪的方法,感受空间造型的魅力。
5. 服装部件结构设计:详细介绍领型、袖型、袋型等各种服装部件的设计原则与变化形式。
6. 实际操作与项目实践:指导学生选择主题,从设计构思、制版、裁剪到缝制完成一个完整的服装结构设计作品。
四、教学方法与手段结合理论讲授、实物示例、实操演练、小组合作等多种教学方式,利用多媒体教学工具展示服装结构设计的具体过程,激发学生的参与热情和创新思维。
五、评价与反馈设立阶段性学习成果展示与评价机制,通过个人作业检查、小组互评、教师点评等方式,确保学生能够及时获取反馈,调整学习策略,逐步提升服装结构设计技能。
六、结语强调服装结构设计在未来职业发展和个人创作中的关键作用,鼓励学生持续探索、不断创新,以适应不断变化的时尚潮流和市场需求。
以上即为本次服装结构设计教案的大纲设计,旨在系统性、科学化地引领学生步入服装结构设计的世界,助力他们在该领域取得长足的进步。
服装结构制图公开课教案设计教案设计:服装结构制图公开课教学内容:本节课的教学内容选自某品牌服装结构制图教材,具体章节为第五章第二节,内容主要包括服装的测量、服装结构的基本原理、服装板式的绘制方法等。
通过本节课的学习,使学生们了解并掌握服装结构制图的基本知识和技巧。
教学目标:1. 了解服装测量的基本方法,掌握服装结构的基本原理。
2. 学会使用服装板式绘制方法,能够独立完成服装结构图的绘制。
3. 培养学生的动手能力和创新意识,提高学生的审美水平。
教学难点与重点:难点:服装结构的理解和服装板式的绘制方法。
重点:服装测量方法的掌握和服装结构图的绘制技巧。
教具与学具准备:教具:多媒体教学设备、黑板、粉笔、教材、示范服装。
学具:测量工具(软尺)、绘图工具(铅笔、橡皮、直尺)、图纸、透明胶带。
教学过程:1. 实践情景引入(5分钟):教师展示一件精美的服装,请同学们观察并思考这件服装的结构特点,引导学生对服装结构制图产生兴趣。
2. 教学内容讲解(10分钟):教师利用多媒体教学设备,讲解服装测量的基本方法,服装结构的基本原理,以及服装板式的绘制方法。
3. 例题讲解(15分钟):教师以一件简单的服装为例,现场演示服装结构图的绘制过程,讲解每一步的绘制技巧。
4. 随堂练习(10分钟):学生在教师的指导下,分组进行服装结构图的绘制练习,教师巡回指导,解答学生疑问。
5. 学生作品展示(5分钟):每组选出一件作品进行展示,全班同学共同评价,教师给予点评和指导。
6. 板书设计(10分钟):教师根据本节课的教学内容,设计板书,帮助学生巩固所学知识。
7. 作业设计(5分钟):(1)请同学们根据所学内容,绘制一件服装的结构图。
(2)分析一件自己喜欢的服装的结构特点,并简要说明其设计意图。
教学反思:在今后的教学中,我将更加关注学生的个体差异,针对不同学生提供个性化的指导,提高他们的审美水平。
同时,注重培养学生的团队合作精神,让他们在合作中共同进步。
服装结构设计教案范例一、教学内容本节课的教学内容选自《服装设计基础》教材第四章第三节,详细内容主要包括服装结构设计的基本原理、服装结构线的设定与变化、以及服装部件的结构设计。
通过本章学习,学生能够掌握服装结构设计的基本方法,并能够运用到实际设计中。
二、教学目标1. 理解并掌握服装结构设计的基本原理和技巧。
2. 能够运用所学知识设定服装结构线,并进行变化。
3. 学会分析和设计服装部件的结构,提高整体设计能力。
三、教学难点与重点难点:服装结构线的设定与变化,服装部件的结构设计。
重点:服装结构设计的基本原理,实际操作技巧。
四、教具与学具准备1. 教具:PPT课件、结构设计案例、直尺、画图板、剪刀、胶水等。
2. 学具:A4纸、铅笔、橡皮、直尺、画图板、剪刀、胶水等。
五、教学过程1. 导入:通过展示一组服装结构设计优秀作品,引发学生对服装结构设计的兴趣。
2. 理论讲解:介绍服装结构设计的基本原理,分析结构线设定与变化的方法。
3. 实践操作:a. 演示如何设定服装结构线,并进行变化。
b. 指导学生动手绘制服装结构图,练习结构线设定与变化。
4. 部件设计:a. 分析服装部件的结构设计方法。
b. 学生分组讨论,设计并绘制服装部件结构图。
六、板书设计1. 服装结构设计基本原理2. 结构线设定与变化方法3. 服装部件结构设计要点七、作业设计1. 作业题目:设计一款简单的服装结构图,包括上衣和裙子。
2. 答案要求:a. 结构线清晰,设定合理。
b. 部件结构设计完整,符合实际穿着需求。
八、课后反思及拓展延伸1. 反思:本节课学生对于结构线设定与变化部分掌握情况较好,但在部件结构设计方面还需加强练习。
2. 拓展延伸:鼓励学生在课后尝试设计复杂的服装结构图,提高自身设计能力。
同时,关注国内外服装设计大赛,了解前沿设计理念。
重点和难点解析1. 结构线设定与变化方法2. 服装部件结构设计要点3. 实践操作环节一、结构线设定与变化方法1. 结构线的分类:直线、曲线、弧线等。
课号 1 授课班级服装133 授课时间2013年12月29日授课时数 4授课单元名称第一章服装结构设计基础授课设计主要教学知识或能力要求1. 服装结构构成方法2. 基本概念和制图规则3. 人体体型特征和人体测量4. 服装规格系列主要教学方法主要以教师讲授为主,学生参与讨论,并且应用案例进行教学主要教学互动点通过让学生自己进行人体测量的使用,让学生初步了解人体特征与服装的关系。
采用教辅手段用图片进行展示和理论分析教学内容处理人体测量的现场示范授课环节引入新课通过不同服装造型方法,引入服装结构设计的基础和重要性教学内容及主要板书第一章服装结构设计基础1.1 服装结构设计概述1.2 服装结构构成方法一.间接法1、原型法2、基型法二.直接法1、比例制图法2、短寸法1.3基本概念和制图规则1、制图方法2、制图顺序3、制图工具4、纸样制图符号1.4人体体型特征与人体测量一、人体体型特征二、人体测量三、号型规格教学小结掌握人体体型特征与人体测量的技巧使用。
课后作业复习上课内容课后总结课号 2 授课班级服装133 授课时间2013年12月30日授课时数 4授课单元名称第二章服装基础纸样设计授课设计主要教学知识或能力要求2.1原形采得方法2.2英式、美式基础纸样2.3 标准女子基础纸样设计主要教学方法主要以教师讲授为主,学生参与讨论,并且应用案例进行教学主要教学互动点通过立体裁剪示范原形形成原理,并通过示范教学,讲解原型的平面制图方法采用教辅手段用图片进行展示和理论分析教学内容处理通过示范和巡回指导,讲解原型的结构制图原理授课环节引入新课通过在人台上进行立体构成,讲解原型构成中前后浮余量的处理方法第二章服装基础纸样设计2.1女装基本纸样采得方法一、立体方法二、立体、平面结合的方法2.2 英式、美式基本纸样适合套装设计基本纸样英式纸样分类贴身设计基本纸样适合弹性面料基本纸样青年型----发育成熟的妇女美式纸样分类少女型----体型较小的妇女3.3标准女装基本纸样一、衣身前、后浮余量二、原型的构成要素三、原型基本纸样制图(文化式)教学小结掌握选区工具的使用和属性设置课后作业复习上课内容课后总结课号 3 授课班级服装133 授课时间2013年12月31日授课时数 4授课单元名称第二章服装基础纸样设计授课设计主要教学知识或能力要求2.4 女装基本纸样与人体关系2.5 男装基本纸样设计主要教学方法主要以教师讲授为主,学生参与讨论,并且应用案例进行教学主要教学互动点通过示范让学生了解基本纸样的概念,并通过示范教学,讲解原型的平面制图方法采用教辅手段用图片进行展示和理论分析教学内容处理男装原型设计方法。
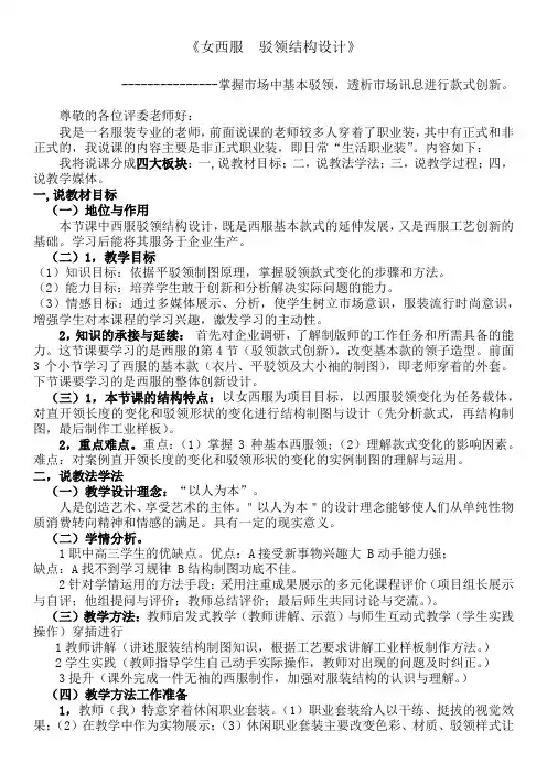
《女西服驳领结构设计》---------------掌握市场中基本驳领,透析市场讯息进行款式创新。
尊敬的各位评委老师好:我是一名服装专业的老师,前面说课的老师较多人穿着了职业装,其中有正式和非正式的,我说课的内容主要是非正式职业装,即日常“生活职业装”。
内容如下:我将说课分成四大板块:一,说教材目标;二,说教法学法;三,说教学过程;四,说教学媒体。
一,说教材目标(一)地位与作用本节课中西服驳领结构设计,既是西服基本款式的延伸发展,又是西服工艺创新的基础。
学习后能将其服务于企业生产。
(二)1,教学目标(1)知识目标:依据平驳领制图原理,掌握驳领款式变化的步骤和方法。
(2)能力目标:培养学生敢于创新和分析解决实际问题的能力。
(3)情感目标:通过多媒体展示、分析,使学生树立市场意识,服装流行时尚意识,增强学生对本课程的学习兴趣,激发学习的主动性。
2,知识的承接与延续:首先对企业调研,了解制版师的工作任务和所需具备的能力。
这节课要学习的是西服的第4节(驳领款式创新),改变基本款的领子造型。
前面3个小节学习了西服的基本款(衣片、平驳领及大小袖的制图),即老师穿着的外套。
下节课要学习的是西服的整体创新设计。
(三)1,本节课的结构特点:以女西服为项目目标,以西服驳领变化为任务载体,对直开领长度的变化和驳领形状的变化进行结构制图与设计(先分析款式,再结构制图,最后制作工业样板)。
2,重点难点。
重点:(1)掌握3种基本西服领;(2)理解款式变化的影响因素。
难点:对案例直开领长度的变化和驳领形状的变化的实例制图的理解与运用。
二,说教法学法(一)教学设计理念:“以人为本”。
人是创造艺术、享受艺术的主体。
"以人为本"的设计理念能够使人们从单纯性物质消费转向精神和情感的满足。
具有一定的现实意义。
(二)学情分析。
1职中高三学生的优缺点。
优点:A接受新事物兴趣大B动手能力强;缺点:A找不到学习规律B结构制图功底不佳。
2针对学情运用的方法手段:采用注重成果展示的多元化课程评价(项目组长展示与自评;他组提问与评价;教师总结评价;最后师生共同讨论与交流。
服装结构设计教案范例一、教学内容本节课选自《服装结构设计基础》教材第三章第一节,详细内容围绕“服装基础纸样制作”,包括服装纸样的基本概念、人体测量与尺寸计算、基础纸样的绘制方法以及纸样的修正与调整。
二、教学目标1. 理解服装纸样的基本概念,掌握人体测量和尺寸计算的方法。
2. 学会绘制基础纸样,并能对其进行修正和调整。
3. 培养学生的观察能力和动手能力,提高其服装结构设计的实际操作技能。
三、教学难点与重点教学难点:服装纸样的修正与调整方法。
教学重点:人体测量和尺寸计算、基础纸样的绘制。
四、教具与学具准备教具:人体模型、软尺、画笔、剪刀、胶带等。
学具:A4纸、铅笔、橡皮、直尺、圆规等。
五、教学过程1. 实践情景引入(5分钟)展示不同款式的服装,引导学生观察其结构特点,讨论如何将二维的布料转化为三维的服装。
2. 理论讲解(15分钟)(1)介绍服装纸样的基本概念,讲解人体测量的方法和尺寸计算。
(2)讲解基础纸样的绘制步骤,强调注意事项。
3. 例题讲解(15分钟)以一款简单的连衣裙为例,演示如何根据测量数据绘制基础纸样。
4. 随堂练习(20分钟)学生分组进行实际操作,绘制基础纸样,教师巡回指导。
5. 纸样修正与调整(10分钟)六、板书设计1. 服装纸样的基本概念2. 人体测量与尺寸计算3. 基础纸样的绘制步骤4. 纸样修正与调整方法七、作业设计1. 作业题目:根据所学知识,选择一款服装款式,绘制其基础纸样,并对纸样进行修正和调整。
2. 答案:略。
八、课后反思及拓展延伸1. 反思:本节课学生掌握了基础纸样的绘制方法,但部分学生在修正和调整环节存在一定难度,需要在今后的教学中加强练习。
2. 拓展延伸:(1)学习更多款式的服装纸样绘制方法。
(2)了解服装结构设计在服装行业中的应用。
(3)探索计算机辅助设计在服装结构设计中的应用。
重点和难点解析1. 人体测量与尺寸计算2. 基础纸样的绘制步骤3. 纸样修正与调整方法一、人体测量与尺寸计算1. 测量工具:使用软尺进行测量,确保其弹性适中,避免过度拉伸或压缩。
服装结构设计讲义一、服装结构的概念服装结构是指服装在构成形态上的组织方式,包括服装的整体轮廓、各个部位的形态特征以及其在人体上的位置关系等。
服装结构的设计不仅关乎服装的美观与舒适性,还与功能性、实用性、流行趋势等因素密切相关。
二、服装结构设计的方法1.分析研究:首先要对服装的功能、风格、设计主题等进行分析研究,了解设计师的意图和要求,并对服装的穿着对象进行调研,掌握他们的身体特征。
2.形态设计:在明确设计师意图的基础上,通过草图、手绘、电脑绘图等方式进行形态设计,确定服装的轮廓、线条和比例等方面的表现方式。
3.部位处理:对服装的各个部位进行设计处理,考虑人体的形态、活动特点以及穿着者的需求,使之合理布置、舒适美观。
4.材质选择:根据服装的风格、设计主题和穿着对象的需求,选择适合的面料、配饰等材质,使之与服装结构相互呼应、协调统一5.工艺应用:考虑服装的制作工艺,确定合适的剪裁、缝制和装饰方法,使之符合设计要求并便于生产制作。
三、服装结构设计的重要考虑因素1.人体工学:考虑到服装的穿着者,需要提供足够的舒适度和活动空间,使之能够适应日常活动需求,不束缚身体动作。
2.比例和造型:合理运用比例和造型技巧,使服装更好地衬托穿着者的身材优势,修饰不足之处,使整体形象更加美观和谐。
3.功能性需求:根据服装的用途和场合进行结构设计,使之具备相应的功能性特点,如抗寒、透气、隔热、防水等。
4.时尚趋势:紧跟潮流趋势,了解流行元素,将其巧妙地融入到服装结构设计中,保持创新性和时尚性。
5.工艺和材料:在选择材料和应用工艺上,要考虑到面料的质感、柔软度以及工艺的可行性和实用性。
四、总结服装结构设计是服装设计的重要环节之一,通过对服装的形态、材质、工艺等方面进行设计和组织,能够使服装更好地呈现设计师的创意和主题。
在进行服装结构设计时,需要对服装的功能性、人体工学、比例和造型、时尚趋势、材料和工艺等因素进行全面的考虑,以使设计作品既美观舒适又实用。
服装结构设计说课教案新化县职业中专潘艳艳课题:合体女上装款式变化结构设计教学计划:说教材地位、说教学对象、说教学目标、说教学重点难点、说教学方法、说学习方法、说教学过程、说教学心得教材地位:综合教材原有的知识,培养相关的专业能力教学目标:知识目标:让学生进一步理解服装结构的原理,掌握服装结构设计的方法。
能力目标:培养学生具备依款式图或实物进行制图打板的能力;培培养学生应用知识和解决实际问题的能力。
情感目标:希望通过这次课激发学生主动探究学习的热情;培养学生观察、分析和综合归纳的能力。
教学重点、难点:教学重点:1)正确分析款式设计图或实物2)合体女上衣结构设计的方法教学难点:省的转移与分割线的融合教学方法:一是突出知识结构;二是采用案例教学法、项目导入法、任务驱动教学法用于教学中,通过实例—创设主题情景—提出问题—探究验证—归纳总结学习方法:教师主导、学生主体,教、学、做合一的原则教学过程:1、课前准备阶段:准备实物或提供款式图2、新课导入阶段以某同学上次实训作业为例,她本来想做一件合体式女上衣,结果没考虑省转移与分割线的融合,所做出来的衣服不合体。
导入新课:3、分析引导阶段:设置了几个问题:1)什么是衣片基型?为什么要建立衣片基型?2)不同方位的胸省产生的效果是否一致?为什么?3)分割线的数量变化的原因4、布置任务阶段:布置两个任务:1)对款式进行结构设计2)讨论结构设计中分割线的设置和省的转移5、学生练习阶段:1)请两个学生到黑板上进行1:1比例结构设计;2)学生按1:5比例进行结构设计,教师巡回指导;3)学生提出问题,老师讲解疑难。
♦采用了学生示范练习,学生在台前画图过程中,要认真规范,起到示范作用,因此,学生在做图中进一步得到了充分的学习。
6、自我评议阶段:1)让学生对照台上两人的结构设计进行评议;2)点出几个学生根据自己的设计方法,对台上学生的作品进行分析评议。
7、点评总结阶段:根据款式图,分析其特点,总结结构设计方法、分割线与省的合理8、布置作业阶段:学生自主设计两款合体女上装款式并按1:5比例进行结构设计教学心得:叶圣陶先生说过:“教师务必启发学生的能动性,引导他们尽可能自己去探索”。
服装结构设计教案教案:服装结构设计一、教学目标1.了解服装结构设计的基本概念和原则2.掌握常见的服装结构设计方法和技巧3.能够运用所学知识进行服装结构设计二、教学内容1.服装结构设计的概念和分类2.服装结构设计的基本原则3.常见的服装结构设计方法和技巧4.实例分析和实践操作三、教学步骤Step 1:引入介绍服装结构设计的概念和重要性,以及在服装设计中的作用。
引导学生思考并讨论服装结构设计对服装质量、风格和功能的影响。
Step 2:讲解基本原则1.平衡和比例:解释服装结构设计中平衡的概念,介绍常见的平衡和比例设计方法。
通过展示不同比例和平衡设计的服装样品,引导学生分析和欣赏。
2.流线和动态:讲解服装结构设计中流线和动态的意义,介绍流线设计的方法和技巧。
通过展示流线设计的服装样品,引导学生感受服装流线和动态的效果。
3.合理的结构和功能:解释服装结构设计中合理的结构和功能的重要性,列举一些常见的合理结构设计方法。
通过展示功能性服装样品,让学生了解功能性设计的实际应用。
Step 3:讲解常见方法和技巧1.裁剪和剪裁:介绍裁剪和剪裁在服装结构设计中的作用和方法,通过展示不同裁剪和剪裁手法的服装样品,让学生了解其效果和应用。
2.廓形和曲线:讲解服装结构设计中廓形和曲线的意义和运用,介绍一些常用的廓形和曲线设计方法。
通过展示廓形和曲线设计的服装样品,让学生深入理解。
3.接缝和开片:解释服装结构设计中接缝和开片的作用和技巧,引导学生学会合理使用接缝和开片设计。
通过展示接缝和开片设计的服装样品,让学生理解其设计原理。
4.饰品和装饰:介绍服装结构设计中饰品和装饰的作用和方法,引导学生学会合理运用饰品和装饰设计。
通过展示饰品和装饰设计的服装样品,让学生体会到其美感和实用性。
Step 4:实例分析和实践操作选取几个具体的服装结构设计实例,供学生分析和讨论。
根据学生所学的知识和技巧,让他们设计自己的服装结构,并进行实践操作。