(完整版)白云东芝6KV开关真空断路器说明书
- 格式:doc
- 大小:9.21 MB
- 文档页数:21
目录一、随机文件明细表1 煤安证2 防爆证3 生产许可证二、产品使用说明书1 概述 (1)1)产品特点2)型号说明3)产品执行标准4)主要参数5)使用环境条件2 结构特征与工作原理 (2)1)结构特征2)工作原理a、电气原理b、机械原理3 尺寸、重量 (3)4 技术特性 (4)5 安装、调试 (6)1)安装程序2)调试6 使用、操作 (11)1)准备与检查2)操作程序及方法3)注意事项7 故障分析与排除 (12)8 保养、维修 (13)9 运输、贮存 (13)10 订货须知 (13)11 售后服务 (14)附1电气原理图 (15)附2产品规格型号 (17)1 概述1.1 产品特点KBG—□/□Y系列矿用隔爆型移动变电站用高压真空开关(以下简称“真空开关”),适用于具有爆炸性危险气体粉尘的矿井中,对井下10kV、6kV /50Hz,额定电流400A以下供电系统进行控制和保护。
主要特点:1)采用永磁机构高压真空断路器,故障率低,基本免维护;2)具有体积小、结构合理、操作直观的特性;3)具有先进完善的微电脑综合保护系统,提高了整体供电的可靠性,保护参数整定方便;4)在10kV、6kV电压下,额定电流至400A;5)具有故障原因跳闸长期记忆功能;6)具备模拟故障试验自检功能;7)具有电子微调功能;8)具有时间、日期、年显示功能。
1.2 型号说明K B G ——□/ □ Y移动变电站用额定电压额定电流高压防爆型开关1.3 产品引用下列标准:GB3836.1—2000 爆炸性气体环境用电气设备第1部分:通用要求GB3836.2—2000 爆炸性气体环境用电气设备第2部分:隔爆型“d”GB3836.3—2000 爆炸性气体环境用电气设备第3部分:增安型“e”GB8739—1998 矿用隔爆型高压真空开关GB1984—2003 高压交流断路器GB/T 11022—1999高压开关设备和控制设备标准的共用技术要求产品执行下列标准:GB8286—2005 矿用隔爆型移动变电站Q/STDS 03-2007 矿用隔爆型移动变电站用高压真空开关1.4 额定电压、电流1)额定电压:10 kV, 6kV ;2)额定电流:400A,315A,200A,100A,50A;1.5 防爆型式:矿用隔爆型1.6 防爆标志:ExdI1.7 使用环境条件1)海拔高度不超过1000m;2)周围环境温度不高于+40℃,不低于-20℃;3)空气相对湿度不大于95%(25℃时);4)在无强烈颠簸和冲击震动的地方;5)设备垂直面的安装倾斜度不大于15°;6)在无足以破坏金属和绝缘的腐蚀性气体及蒸汽的场所;7)在无滴水和浸水的地方;8)在有沼气及煤尘爆炸危险的环境中;9)污染等级3级,安装类别Ⅲ类。
1. 概述1.1 用途KYGC矿用一般型高压真空开关柜,是在我公司自行设计生产的的中置手车式高压真空开关柜.适用于煤矿井下井底车场和主要进风巷道机电峒室及其它湿度较大场所之高压供电系统中作为接受和分配电能之用, 适于直接或间接启动井下主排水泵电动机。
亦可用于电力、化工、冶金及其他工业企业、楼宇等供、配电场所。
断路器采用高性能的VS1(ZN63)高压真开关具有无油、无火灾、无爆炸危险,分断速度快,寿命长,体积小,重量轻等优点,设有五防装置及电气闭锁装置,使用安全可靠。
开柜采用智能微机综合保护器。
其继电保护采用先进的以16位单片机为核心的综合数字继电器,满足电力系统及各类用电设备对继电保护的全部要求;并可配备DCS后台监控,具有四遥功能(遥控、遥信、遥测、遥调(待选)),实现电力系统自动控制、集中调度。
开关柜亦可采用传统继电保护器。
1.2 产品型号及含义K Y G C —30 Z —主回路方案编号真空开关计序设号抽出式高压柜矿用一般型1.3 使用条件:●环境温度上限+40℃,下限-25℃;●海拔高度不超过1000米;●湿度:相对湿度:日平均值不大于95%;月平均不大于90%;●水蒸气压:日平均值不大于2.2×10MPa;月平均值不大于1.8×10MPa;●周围空气不受腐蚀性或可燃气体、水蒸气等明显污染;●无经常性的剧烈震动1.4 特殊使用条件●当开关柜安装在海拔高度大于2000m地区时,则订货时必须与制造厂协商采用必要的加强绝缘措施。
●环境最高温度超过+40℃时,开关柜的额定载流能力将按一定系数降低,在订货时必须得到制造厂的确认。
●当开关柜运行在高湿度或温度变化较大的气候环境中,必须采用特殊的防凝露措施。
●其它特殊要求,请在订货时和制造厂协商。
2. 技术参数2.1 开关柜技术参数见表1表1**电流互感器的短路容量应单独考虑.2.2(VS1)真空断路器技术数据见表2,表3.表2表3当断路器用于控制3-10KV电动机时,若启动电流小于600A必须加金属氧化物避雷器,具体要求同用户与制造厂联系协商;当断路器用于开断电容组时,电容器组的额定电流不应大于断路器额定电流的80%。
一、检修作业前的准备1、理论知识真空断路器因其灭弧介质和灭弧后触头间隙的绝缘介质都是高真空而得名;其具有体积小、重量轻、适用于频繁操作、灭弧后不用检修的优点,在配电网中应用较为普及,即为在真空容器中进行电流开断与关合的断路器。
真空是指在给定的空间内压力低于一个大气压的气体状态,绝对压力等于零的空间称为绝对真空。
真空间隙气体稀薄,气体分子的自由行程大,发生碰撞游离的机会少,击穿电压高,绝缘强度高。
真空度是表示或度量真空成都的,用气体的绝对压力值表示,绝对压力值越低表明真空度越高。
真空度之间的换算关系是:1 Torr=1mmHg=13.6g/mm2=1.33×103bar=133.32Pa。
我国通常将真空度划分为以下区域:粗真空:真空压力在1.01×105 Pa_1.33×102 Pa低真空:真空压力在1.33×102 Pa _ 1.33×10-1 Pa高真空:真空压力在1.33×10-1 Pa _ 1.33×10-6Pa超高真空:真空压力在1.33×10-6 Pa _1.33×10-10 Pa极高真空:真空压力小于1.33×10-10 Pa工厂出厂的新真空灭弧室的真空度要求达到1.33×10-6 Pa真空电弧的实质是触头电极蒸发出来的金属蒸汽导电,真空电弧的形成:在开断电流时,随着触头的分离,触头接触面积迅速减少,其电流密度非常大,温度急剧升高,使接触点的金属熔化并蒸发出大量的金属蒸汽。
由于金属蒸汽温度很高,同时又存在很强的电场,导致金属蒸汽的电离,从而发展成真空电弧。
真空断路器特点:1分断能力高,息弧能力强2触头电磨损小、电寿命长3触头开距小、机械寿命长4结构简单、维修方面真空断路器的组成真空灭弧室⏹ 支架⏹ 操动机构弹簧操作机构永磁操作机构2、 工器具回路电阻测试仪器、机械特性测试仪器、内六角扳手、万用表、棘轮扳手等等二、 作业内容图真空开关柜二次回路实物图如上图所示,为真空开关柜二次回路的实物图,对其进行检查,依据以下原则:××××××××××××××××××××××××××××××1.先通电,分合,观察整体情况2手动分合一次,排除机械故障(卡塞等)3根据分合情况,诊断电气回路,排除各个节点。
1.用途本公司生产的KBG系列矿用隔爆型移动变电站用高压真空开关(以下简称本高压开关),适用于爆炸性气体环境的矿井中,对矿山10KV和6KV供电系统进行控制和保护。
本高压开关与矿用干式变压器及本公司生产的XBD系列低压保护箱配套,共同组成矿用隔爆型移动变电站。
2.使用环境条件1.海拔高度不超过2000m;2.工作环境温度:-20℃~+40℃;3.周围空气相对湿度不大于95%(25℃时);4.无显著振动和冲击的地方;5.爆炸性气体环境的煤矿井下;6.无足已破坏金属及绝缘的气体和蒸气地方;7.无滴、淋水和水侵蚀地方。
3.产品规格型号含义3.1型号说明3.2防爆类型:矿用隔爆型3.3防爆标志:ExdI3.4执行标准:GB8286-2005、JB8739-1998、QB/YC01-20064.技术指标4.1主要技术参数(见表1)4.2绝缘水平 (见表2)表1表2项目名称 KBG - /6 KBG - /10额定电压 KV6 10 额定频率 Hz50 50 额定电流 A 50、200、400 50、200、400额定短路开断电流KA10 12.5 额定短路电流开断次数 30 30额定热稳定电流 KA10 12.5 额定热稳定时间 S2 2 额定动稳定电流 KA25 31.5 额定电流开断次数10000 10000 机戒寿命10000 10000 平均合闸速度 m/s 0.4~0.8 0.4~0.8 平均分闸速断 m/s 0.8~1.1 0.8~1.1触头开距 mm 8±1 9±1超行程 mm 3+13+1 外型尺寸 mm 1025×1050×900 1065×1050×940重量 Kg495 510 额定短时耐受电压(KV) 额定全波雷电冲击 耐受电压(KV) 额定电压(KV)相地 相间 隔离开关 断口 辅助回路对地相地 相间 隔离开关 断口 630 34 2 60 70 1042 48 2 75 855.结构及工作原理5.1结构本系列高压开关外形、结构如图一、图二。
KBG-100/10Y、KBG-100/6Y KBG-200/10Y、KBG-200/6YKBG-315/10Y、KBG-315/6Y矿用隔爆型移动变电站用永磁式高压真空开关使用说明书四平市平开矿用电器有限公司使用前请详细阅读使用说明书1概述:1.1用途:本开关适用于具有瓦斯和煤尘爆炸危险的矿井下,对10(6)kV电力线路进行控制和保护,作为配电或直接启动电机用。
开关具有绝缘监视、高压接地、过载、断相、欠压、短路、漏电以及过压等保护功能,为移动变电站作配电开关使用。
1.2防爆类别:矿用隔爆型;防爆标志:ExdI1.3执行标准:GB3836-2000GB8286-2005Q/PK03-20091.4特点:型号及定义:KBG—□/□Y移动变电站用额定工作电压,kV额定工作电流,A高压隔爆型开关本开关为KBG-□/□Y,本公司自行设计的改进型产品,充分考虑了井下现场的使用和维护条件,与同类产品相比,具有一定的先进性。
1.5真空开关的外形尺寸为:长1272mm宽930mm高1232mm重量为500kg2使用的环境条件:a)周围环境温度为-5℃~+40℃;b)海拔不超过1000m;c)周围空气相对湿度不大于95(+25℃时);d)有甲烷、煤尘爆炸混合物的矿井中;e)在无显著摇动与冲击振动的地方(有冲击与振动要求时,用户与制造厂协商解决);f)在无破坏绝缘的气体或蒸汽的环境中;g)与水平面的安装倾斜度不超过15°;h)能防止滴水的地方;I)污染等级:3级;3主要技术参数:3.1a)真空开关的基本参数见表1表1b)真空开关的绝缘水平见表2c)机械寿命10000次.3.2永磁高压真空断路器符合下表规定:3.3配用的电压互感器为单相电变压器。
表43.4配电用的LMZ-10(6)型电流互感器为母线式单绕组电流互感器。
3.5配用的ZLZB-7FYT型综合保护器具有漏电、过载、短路、绝缘监视等保护功能。
3.5.1、核心部分是电脑,具有强大的数据采集和处理功能,对传感器二次信号不经过任何变形处理,直接进行高速采样和实时测算、连续量化处理、获信息最接近于真实情况。
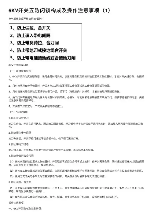
6KV开关五防闭锁构成及操作注意事项(1)电⽓操作必须严格执⾏的“五防”:6KV开关防误闭锁(⼀)闭锁装置介绍1.6KV开关均为真空断路器,采⽤⾦属封闭开关,该开关处在锁定后的试验位置或⼯作位置时,才能对开关进⾏分、合闸操作。
2.只有接地⼑在分闸位置时,开关才能从试验位置摇⾄⼯作位置或从⼯作位置摇⾄试验位置。
3.只有当开关处在试验位置或移出柜门外后,后下门(电缆室内)关好后,才能对接地⼑闸进⾏操作。
4.后下门只有在接地⼑闸处在合闸位置时才能开启。
必要时,可利⽤紧急解锁装置开启后下门,但要取得值长的同意,要密切注意间隔内是否带电。
5.开关在⼯作位置时,⼆次插头被锁定不能拔出。
(⼆)“五防”措施1. 防⽌带电合地⼑地⼑在分位,开关在运⾏状态,通过地⼑闭锁挡板,地⼑操作把⼿在开关处于运⾏状态时,⽆法放⼊地⼑操作孔进⾏地⼑操作。
2. 防⽌误⼊带电间隔地⼑分开后,开关下柜门通过闭锁⾆板卡住,使下柜门⽆法打开。
3. 防⽌带地⼑送电地⼑合上后,开关通过开关柜中间闭锁⾆⽚挡住⼿车滚轮,⽆法摇⾄⼯作位置。
4. 防⽌带负荷拉合⼑闸(1)开关未到试验位置或⼯作位置时,开关联锁弯板扣住合闸弯板上的销,使开关⽆法合闸,同时通过⾏程开关切断合闸回路,防⽌开关处于合闸状态,推进负荷区。
(2)开关在⼯作位置或试验位置合闸后,由滚轮压推进机械锁板⼿车⽆法移动,防⽌在合闸状态将⼿车拉出或推进负荷区。
(3)备⽤分⽀开关与⼿车之间准备加装电⽓闭锁,开关在合位时隔离⼿车⽆法进⾏操作。
5. 防⽌误拉、合开关(1)开关⾼压带电显⽰装置传感器装于开关下⼝,开关合闸时⾼压带电显⽰装置灯亮(标准运⽅下,备⽤分⽀开关上下⼝均带电,带电显⽰装置灯⼀直亮)。
(2)操作前必须认真核对设备名称、编号、位置,重要电机加装了机械锁,没有钥匙柜门⽆法打开。
操作注意事项⼀.6KV开关送电及注意事项:1.检查相关检修⼯作已结束,先到就地检查电机接线完好,如电机本体有“在此⼯作”标⽰牌应摘除。
6KV开关柜简介目录1、ZS1开关柜技术参数2、一次回路主要电器元件简介2.1、VD4真空断路器2.1.1、断路器本体的结构2.1.2、断路器操动机构的结构2.1.3、脱扣器、闭锁电磁铁和辅助开关2.1.4、功能2.1.5、调试与操作2.2、避雷器2.3、EK6 接地开关2.4、电流互感器和电压互感器2.5、二次元件3、ZS1开关柜结构3.1、外壳、隔板和压力释放装置3.2、断路器室3.3、手车3.4、触指系统3.5、母线室3.6、电缆室3.7、低压室3.8、防止误操作的联锁装置4、一次接线5、转检修操作程序5.1、操作程序5.2、检修后的操作程序1、ZS1开关柜技术参数ZS1 开关柜技术参数(见表1 )ZS1开关柜中所选用的一次回路主要电器均是ABB德国Calor Emag Schaltanlagen AG 公司研制,或采用ABB 集团所属公司生产的产品.或由ABB 公司确认的厂商提供的产品.这样可保证ZS1开关柜技术性能指标的一致性,相互匹配,从而保证了ZS1开关柜为技术先进、性能稳定和安全可靠的配电设备。
下面对251 开关柜所选用的一次回路的主要电器元件作简要介绍,供选型时参考。
更详细的说明请参阅相关的产品说明书。
2.1、VD4真空断路器VD4 真空断路器是ZS1开关柜一次回路中最主要的电器元件。
它是由德国Calor Emag Schaltanlagen AG 公司提供技术及主要部件,在本公司组装与生产的,断路器完全符合国际标准和国家标准的要求。
VD4 真空断路器可在工作电流范围内频萦操作及多次开断短路电流。
机械寿命可高达30000 次,满容量短路电流开断次数可高达100 次。
它适合于重合闸操作,并有极高的操作可靠性。
在正常的工作条件下,断路器在允许技术参数范围内使用,可保证安全,可靠地运行。
使用过程中仅需少量的清扫、润滑等维护工作。
VD4 真空断路器技术参数见表2当断路器用于控制3 . 6 - 12kV 电动机时,若起动电流小于600A .且为频繁起动时,建议装设氧化锌避宙器用来限制操作过电压。
6kv真空断路器回路电阻标准真空断路器是电力系统中常用的一种高压开关设备,用于切断或连接电力电路。
为了确保其正常运行和保障电力系统的安全稳定运行,需要对真空断路器的回路电阻进行标准化。
一、回路电阻的作用回路电阻是指电路中各部分之间的电阻,其作用在于限制电流的流动,从而确保真空断路器在正常操作模式下工作。
回路电阻能够实现以下几个方面的功能:1. 提供电源稳定性:通过合理设置回路电阻,可以降低系统的电流波动,提高电源的稳定性。
2. 保护电子元器件:回路电阻可以起到限流的作用,防止电流过大造成电路元器件的过载和损坏。
3. 控制电压和电流:合理设置回路电阻可以控制电流和电压的大小,保证电力系统的正常运行。
二、回路电阻的标准为了保证不同型号的真空断路器具备一致的性能和规格,需要对其回路电阻进行标准化。
标准化的回路电阻可以使真空断路器具备以下特点:1. 稳定性:标准的回路电阻能够提供稳定的电流和电压输出,使真空断路器能够可靠地工作。
2. 精度:标准化的回路电阻能够提供较高的精度,以确保真空断路器在各种工作环境下都能够准确地进行开关操作。
3. 安全性:标准的回路电阻能够提供足够的保护,确保电力系统的安全运行。
三、确定回路电阻标准的方法确定回路电阻标准的方法是根据真空断路器的额定工作电压和电流进行计算和实测。
具体的步骤如下:1. 确定额定工作电压:根据电力系统的需求和设备的规格,确定真空断路器的额定工作电压。
2. 确定额定工作电流:根据电力系统的负载需求和设备的规格,确定真空断路器的额定工作电流。
3. 计算回路电阻:根据真空断路器的额定工作电压、电流和相应的电阻计算公式,计算出回路电阻的标准值。
4. 实测回路电阻:使用专业的测试仪器对真空断路器的回路电阻进行实测,确保其符合标准要求。
四、回路电阻标准的应用回路电阻标准可以广泛应用于电力系统的设计、运维和检修等领域。
具体应用包括:1. 设备选型:在选购和配置真空断路器时,可以通过回路电阻标准的参考值,选择符合要求的设备。