第六讲 中古英国的“民主”化
- 格式:ppt
- 大小:2.27 MB
- 文档页数:81
第二单元 官员的选拔与管理第6课 西方的文官制度课标解读1.通过学习西方文官制度的历史变革进程,让学生能够对此有整体时空观念的认识。
2.分析西方文官制度变革的历史背景,及其与中国科举制度的渊源;认识政治、经济、文化等时代因素对选官制度的影响,树立学生唯物史观的核心素养。
3.从史料实证的角度进一步探讨西方文官制度的特点和影响。
时空线索知识点1 西方文官制度出现的背景 1.中国科举制的影响科举制度为所有西方国家以考试录用人员的文官考试制度提供了一个遥远的榜样。
2.传统官制的弊端 西方中古时期“恩赐官职制”不能满足处理繁多国家事务的需要;17—18世纪的“个人徇私制”和“政党分肥制”不但造成腐败泛滥,还严重影响政府工作的连续性和稳定性,降低了行政效率。
3.工业革命的推动 工业革命后资本主义迅速发展,政府主管事务急剧膨胀,亟须建立有能力、能迅速处理日常事务的职业官僚体系。
4.教育水平的提高 教育程度的提高使人们要求平等参与政府工作的愿望日益强烈。
5.启蒙思想的影响人人平等、天赋人权等思想为文官制度的建立提供了理论依据。
【微点拨】文官与文官制度西方国家的文官一般特指在政府行政部门任职的事务官(负责具体事务),他们既是维护资产阶级统治的工具,也担负着管理社会公共事务的职能。
英国是西方最早建立文官制度的国家。
文官制度又称公务员制度,就是由国家法律或法令规定的各级文官的分类、考试、录用、考核、奖惩、传递、培训、晋升、调动、解职、退休、保障等一系列规章制度和管理制度。
“恩赐官职”资产阶级革命胜利后,英国国王及其枢密大臣在很长一段时间里,仍保有任免政府官吏的实权,即所谓“恩赐官职”权。
直至19世纪中叶实行文官制度之后,恩赐制才被废除。
“政党分肥制”“政党分肥制”:到了19世纪初期,英国基本形成了两党制,重要官员的任免权为议会多数党所掌握。
两个政党的交替执政,经常引起政府行政人员的大批更换,新上台的执政党把官职作为战利品,“合法地”、公开地进行“肥缺分赃”,从而形成了“政党分肥制”。
教学过程一、新课导入14、15世纪英国出现资本主义萌芽,早期资本主义工商业得到快速发展,但却受到落后的封建体制的阻碍。
为了扫清资本主义发展的阻碍,英国进行了资产阶级革命,这次革命没有发生流血冲突所以也被史学家称为“光荣革命”。
现在我们就共同的来学习下英国资产阶级民主革命的具体内容。
二、知识讲解考点1.英国革命的背景1、经济:资本主义兴起和发展,资产阶级和新贵族形成,其中许多人成为限制王权的议会的议员。
2、宗教:出现了反映资产阶级和新贵利益的宗教派别清教,宗教矛盾尖锐。
3、思想:反对“君权神授”的资产阶级启蒙思想在不断滋长。
4、政治:斯图亚特王朝的专制统治损害了资产阶级和新贵族的利益,突出表现在国王与议会的矛盾进一步激化。
根本原因就是斯图亚特王朝的封建专制统治阻碍了资本主义的发展。
考点2.英国革命的经过1、议会斗争阶段(1640-1642年)2、两次内战阶段(1642-1649年)3、共和国和护国政体阶段(1649-1653-1660年)如何评价克伦威尔?4、王朝复辟阶段(1660-1688年)5、光荣革命阶段(1688年)考点3.英国民主政治的建立和发展1、君主立宪制的确立(1)背景:(2)1689年《权利法案》开始确立君主立宪政体(3)意义:《三年法案》和《王位继承法》等系列法案最终确立了君主立宪政体2、责任内阁制的形成(1)地位:最高行政机构、最高立法动议机构(2)意义:标志着资产阶级代议制民主政治最终确立。
3、1832年议会改革,工业资产阶级获得选举权4、1836年,工人阶级开始宪章运动,20世纪初基本实现普选权,代议制逐步完善。
5、英国民主政治(资产阶级代议制、君主立宪制、宪政)特点:(1)君主制、民主制、贵族制三者融为一体。
(2)保留君主,代表国家,但“统而不治”。
(3)君主立宪制下议会和责任内阁为权力核心。
(4)没有一部成文宪法,不成文的习惯法与惯例在政治生活起着更大作用。
(5)基本政治框架保留着中世纪的传统特征。
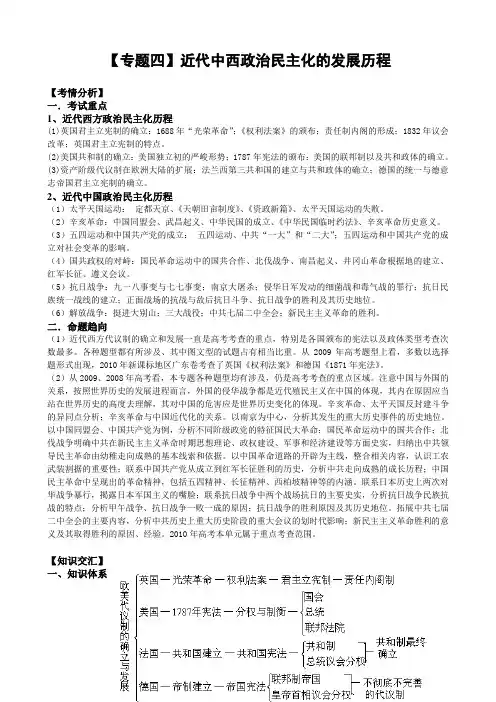
【专题四】近代中西政治民主化的发展历程【考情分析】一.考试重点1、近代西方政治民主化历程(1)英国君主立宪制的确立:1688年“光荣革命”;《权利法案》的颁布;责任制内阁的形成;1832年议会改革;英国君主立宪制的特点。
(2)美国共和制的确立:美国独立初的严峻形势;1787年宪法的颁布;美国的联邦制以及共和政体的确立。
(3)资产阶级代议制在欧洲大陆的扩展:法兰西第三共和国的建立与共和政体的确立;德国的统一与德意志帝国君主立宪制的确立。
2、近代中国政治民主化历程(1)太平天国运动:定都天京、《天朝田亩制度》、《资政新篇》、太平天国运动的失败。
(2)辛亥革命:中国同盟会、武昌起义、中华民国的成立、《中华民国临时约法》、辛亥革命历史意义。
(3)五四运动和中国共产党的成立:五四运动、中共“一大”和“二大”;五四运动和中国共产党的成立对社会变革的影响。
(4)国共政权的对峙:国民革命运动中的国共合作、北伐战争、南昌起义、井冈山革命根据地的建立、红军长征、遵义会议。
(5)抗日战争:九一八事变与七七事变;南京大屠杀;侵华日军发动的细菌战和毒气战的罪行;抗日民族统一战线的建立;正面战场的抗战与敌后抗日斗争、抗日战争的胜利及其历史地位。
(6)解放战争:挺进大别山;三大战役;中共七届二中全会;新民主主义革命的胜利。
二.命题趋向(1)近代西方代议制的确立和发展一直是高考考查的重点,特别是各国颁布的宪法以及政体类型考查次数最多。
各种题型都有所涉及、其中图文型的试题占有相当比重。
从2009年高考题型上看,多数以选择题形式出现,2010年新课标地区广东卷考查了英国《权利法案》和德国《1871年宪法》。
(2)从2009、2008年高考看,本专题各种题型均有涉及,仍是高考考查的重点区域。
注意中国与外国的关系,按照世界历史的发展进程而言,外国的侵华战争都是近代殖民主义在中国的体现,其内在原因应当站在世界历史的高度去理解,其对中国的危害应是世界历史变化的体现。
2.3 民主化浪潮萨缪尔·亨廷顿的民主化浪潮理论:民主化浪潮:一波民主化浪潮是指一组国家由非民主政权向民主政权的转变,这种转型通常发生在一段特定的时期内,并且在同一时期内,向民主化转型的国家在数量上明显超过向相反方向回归的国家数量。
近代历史上的三波民主化浪潮:第一波民主化浪潮、第一波回潮第一波民主化浪潮:出现于1828—1926年,有将近30个国家确立民主制度;第一波回潮(1922—1942)中,有许多国家又转回权威主义国家,但是有一些国家的民主制度巩固下来了,最主要的是:美国(当今自由民主的主要典型);英国(当今代议制民主的代表);美国的民主化美国的民主化进程1. 合众国最初并未构想成为民主政体,间接选举制度的确立使得大众对于政治治理的影响受到限制;最初宪法中的“人民”概念也只是指拥有财产的白人男性;2. 19世纪30年代,财产资格限制取消;3. 1919年,妇女得到选举权;4. 1965年,黑人得到选举权;美国民主制度的特点1. 宪法在政府各个机构之间设计了十分精巧复杂的权力制衡机制;2. 宪法包含民主的种子,但是依法执政的理念却在民治之前;3. 美国民主中,自由理念由于民主理念;英国的民主化英国的民主化进程英国民主制度的特点1. 英国优先强调民主制中的代议制因素——美国强调有限政府因素;2. 英国将权力放置于单一的执政党身上——美国力图分散政府权力;3. 英国的制度体现熊皮特的“民主即位政党竞争”观点;第二波民主化浪潮第二波民主化浪潮:出现于1943—1962年,战后,在前法西斯国家的废墟上,稳定的民主化国家建立起来,例如:德国、奥地利、日本、意大利;第二波民主化浪潮的特点:1. 在一定程度上拥有外来强加的特点,但其本身由于经济复兴等因素,这些民主政体还是在国内确立了牢固的根基;2. 第二波民主化国家不同于第一波民主化国家,自由的传统受到进一步的弱化,而政党的力量却更加强大;第三波民主化浪潮第三波民主化浪潮:出现于1974—1991年,这一波民主化浪潮极为多样化;第三波民主化浪潮的多样化因素:1. 70年代,南欧右翼独裁政权的终结:希腊、西班牙、葡萄牙;2. 80年代,拉美国家的军人政府退出历史舞台;3. 90年代,苏联、东欧国家的共产党政权瓦解;第三波民主化浪潮的特点:1. 极大的改变了世界政治的景观,对至今仍在执政的权威主义政府构成压力;2. 第三波浪潮中,只有南欧诸国因受益于欧盟及自身的经济发展,民主才真正得到巩固,其他的政府均未得到巩固,民主仍受到很大的挑战;。
论中世纪英国议会制度的起源、进展及方式特点摘要:英国历史上长期有着着“法律至上”的观念,进入中世纪以来,英国议会和议会制逐渐形成,历经了700多年的历史,演变成为现代社会资本主义代议民主制的重要组成部分。
中世纪英国议会制度方式一脉相承,与同时代的西欧诸国相比,极具特点。
关键词:中世纪英国议会制度英国议会制度诞生于中世纪,被誉为“议会之母”。
英国议会制度内容上及其深刻,其经验或教训具有定型力量,可供我们或借鉴,或引以为戒。
一、中世纪英国议会制的起源英国议会最早可以追溯到盎格鲁—撒克逊时期的贤人会议和诺曼底时期的大会议。
在早期盎格鲁—撒克逊人统治下的英国社会中,就有着着久远的民主和法制的传统。
如果追根溯源,就会发现,现代英国议会最早就源于早期郡法庭中集中地方代表的惯例。
后来的贤人(Witan)会议本是一个国王的顾问团体,没有具体的组织。
不过贤人议会在一定程度上开始萌生了英国各阶层民众参政议政的传统。
11世纪,诺曼底公爵威廉征服英国。
其后,诺曼诸王在继承了盎格鲁—撒克逊人习俗惯例的基础上又把诺曼底传统的管理国家的方式移植到了英格兰,其中最重要的就是“御前会议”。
这个团体的一部分是大地主,另一部分是国王特别召来的顾问。
御前会议最初执行国王的一般任务,其任务后来分成了若干部门。
在亨利一世统治期间(1100—1135),御前会议有了较固定的职能,由少数主教、宫廷官员、男爵等组成了一些比较固定的小委员会,其主要任务是协助国王管辖地方政府,处理重大案件,受理郡法庭和百户区法庭的上诉。
后来,亨利二世任命其中的五个成员组成一个驻在固定地点的法院,在国王的指导下审理各地的重大案件,这就逐渐演变出了“王座法庭”,即由各州市的代表与国王及其御前会议人员所组成的大会议。
之后,这种大议会在威斯敏斯特的集会最后逐渐转变成了一种国家的立法机构。
这实际上就成了近代英国议会制度的起源。
公元1215年,安茹王朝屡战屡败的国王约翰与贵族代表举行谈判,签署了著名的《大宪章》。
第6课中古时代的欧洲【教材分析】5世纪西罗马灭亡后,日耳曼人建立了强大的国家,其中最强大的是法兰克王国。
8世纪前期,查理马特进行改革,在封建贵族内部形成了严格的等级制度。
在西欧的封建社会时期,教皇和教会不但是西欧最大的土地所有者,还是西欧封建社会的精神支柱,罗马教廷有着至高无上的权力。
10世纪,西欧城市重新兴起,市民阶级逐渐形成,通过金钱赎买或武力赢得了自治权。
后来市民阶级中的富裕商人和银行家发展成为早期的资产阶级,为资本主义的兴起的准备了条件。
西欧的封建制度是中古欧洲历史的一项核心内容,而西欧封建制度的核心内容是西欧封建等级制度。
西欧的封建等级制度建立起以土地为纽带的封建主与附庸之间的关系,领主有责任保护附庸,附庸也有义务效忠,随时去前线作战,这样大大提高了国家的战斗力。
它加强了中小封建主阶层,是西欧封建骑士制度的基础。
国王、封建主和基督教会通过层层采邑分封建立起依次互为主从的金字塔般的封建等级制度。
在整个中古时期,罗马天主教在经济上占据当时西欧土地的三分之一,政治上与世俗王权分庭抗礼,在思想文化方面形成一元垄断,可谓是处于一种万流归宗的地位。
城市是文明形成的一个重要标志,西方文明与东方文明在许多方面存在着明显的差异,其根源因素有很多就是城市造成的。
经济方面,城市的商品经济从一开始就对封建制度起着瓦解作用;政治方面,那些拥有自由和自治权利的城市,成为新的政治实体,它们与王权联合,共同对付大贵族。
城市里的市民阶层不断发展壮大,成为近代资产阶级的前身。
思想文化方面,伴随着市民阶级在政治.经济生活方面地位的提高,一种新的世俗生活观念逐渐形成,这为以后出现的文艺复兴和某某改革运动奠定了基础。
拜占廷帝国的灭亡原因。
拜占廷帝国的统治者无视西欧城市出现之后悄然兴起的文明因素,依然陶醉于已有的辉煌成就,更不屑于学习和吸纳其他文明的优点和长处。
6世纪,东罗马帝国为恢复过去的罗马帝国,四处征讨,穷兵黩武,造成国库空虚,财尽民穷。
网络课程内部讲义西方近代政治思想由专制向民主的演进教师:石国鹏“在线名师”→ 资料室免费资料任你下载第6讲西方近代政治思想由专制向民主的演进西方专制主义理论一、阿奎那的“君权神圣”1.教权与王权的长期斗争①天主教会力量强大经济:中世纪教会是欧洲最大的封建主;政治:拥有世俗权力;教权高于王权;思想:是整个西欧世界的精神主宰。
②13世纪开始,教会权威受到挑战经济:城市发展,商品经济(资本主义萌芽)发展;政治:诸侯、市民、农民共同反对教权;思想:文艺复兴解放思想③神学家试图协调教权与君权之间的矛盾2.托马斯·阿奎那的神学理论①君权神圣,教权高于王权②中央集权或君主政体是最好的政府形式人天然是个社会的和政治的动物,注定比其他一切动物要过更多的合群生活。
物质世界存在着天道的某种秩序,在这种秩序之下,所有的物体都受到第一物体即天体的控制。
蜜蜂有一个王,而整个宇宙有一个上帝。
世俗权力之服从宗教权力,犹肉体之服从灵魂。
根据既为祭司又为国王的基督启示,教皇的权力在世俗问题和宗教问题上都是至高无上的。
——马清槐译《阿奎那政治著作选》商务印书馆1963年版二、詹姆士一世与“君权神授”1.西欧资本主义的发展和早期君主专制的产生①宗教改革以后,王权强大、教权相对衰弱②都铎王朝专制王权扩大:资产阶级与王权合作的结果③教权式微后,王权与资产阶级矛盾逐渐突出2.詹姆士一世的专制主义理论詹姆士一世名言录:“既然对上帝能做什么事提出质疑是无神论和亵渎的行为,那么臣民对国王所做的事提出质疑也是胆大妄为和对上帝的大不敬。
”“国王是神在人世间带着呼吸的翻版。
”“除上帝之外,国王不对任何人负责”“国王可以任意处置他的臣民:或加提升、或加贬斥;或生、或杀;在任何情况下都可以对他们进行审判”“在线名师”→答疑室随时随地提问互动“是国王创造了法律,而不是法律创造了国王”①君权神授②君主独裁③君权高于法权宪政国家采取分权的办法进行统治,而专制君主找到了另一种富国强兵的方式。
诺曼征服对中世纪英国政治与社会的影响一、诺曼征服概述1.1 诺曼征服的起因和过程1.2 诺曼征服的结果与影响二、诺曼征服对中世纪英国政治的影响2.1 建立封建制度2.1.1 封建制度的形成与特点2.1.2 封建制度对政治权力的影响 2.2 中央集权化的加强2.2.1 诺曼王朝的国家管理体系2.2.2 中央集权化对政治权力的巩固 2.3 管理与征服2.3.1 诺曼征服后的英国管理体系 2.3.2 征服对政治管理的改变三、诺曼征服对中世纪英国社会的影响3.1 社会等级的重组3.1.1 封建贵族的兴起3.1.2 农奴制度的影响3.2 文化和宗教的改变3.2.1 受拉丁文化的影响3.2.2 基督教在中世纪英国的发展3.3 经济变革3.3.1 封建经济的形成3.3.2 商业和手工业的发展四、结论4.1 诺曼征服对中世纪英国政治的影响总结4.2 诺曼征服对中世纪英国社会的影响总结4.3 诺曼征服对中世纪英国政治与社会的综合影响在1066年诺曼征服之前,英国是一个由不同部落和王国组成的分散国家。
诺曼征服是指当时法国公爵威廉在1066年征服了英国,建立了诺曼王朝,结束了英国安格鲁-撒克逊时期,对中世纪英国政治与社会产生了深远的影响。
诺曼征服对中世纪英国政治的影响主要体现在以下几个方面:诺曼征服导致了封建制度的形成。
威廉征服后,大量土地被没收,分封给信任的诺曼贵族,形成了封建制度。
这种制度加强了领主对土地和人民的控制,政治权力开始向封建贵族集中。
诺曼征服加强了中央集权化。
威廉建立了强大的国家管理体系,通过任命信任的官员和建立强大的国家军队,加强了对领主和贵族的控制,使中央集权化得以巩固。
再次,诺曼征服改变了政治管理的方式。
威廉征服后推行了“大地册”的统一管理制度,对土地和资源进行统一登记和管理,大大加强了国家对土地和资源的控制。
诺曼征服对中世纪英国社会的影响也是深远的:诺曼征服导致了社会等级的重组。
大量的土地被没收分封给诺曼贵族,使他们成为新的领主。
初中历史教案:世界民主国家的发展一、背景介绍民主是当代社会中最为重要的政治体制之一,而世界上的民主国家也在不断发展演变。
本文将以初中历史教案的形式,探讨世界民主国家的发展历程和特点。
二、民主国家的起源1. 古希腊雅典民主古希腊雅典被认为是民主政体的起源地,公元前5世纪时,雅典实施了广泛的民主制度。
居民在大会上讨论并投票决策,市民有平等参与政治事务的权利。
2. 美国独立与宪法制定美国独立战争结束后,美洲诸州联合制定了《美利坚合众国宪法》,确立了现代代议制和三权分立原则,并成为后来各国宪政走向的重要典范。
三、西方发达民主国家1. 英国议会制度英国议会制度是世界上最早形成并保持至今的议会制度。
从1215年《大宪章》开始到1688年《格鲁吉亚王朝宣言》,再到19世纪末20世纪初实行普选制度,英国的议会制度历经数百年的发展。
2. 法国大革命与民主改革法国大革命的爆发标志着民主思想在欧洲的蔓延。
《人权宣言》实现了个人自由和平等,并发展出代议制度,成为后来各国建立行政、立法和司法三权分立制度的范本。
四、亚洲新兴民主国家1. 印度的多元民主印度是世界上最大的多元民主国家之一。
1950年通过宪法规定了选举制度,保障了广泛的选举权和被选举权,同时也要应对种族、宗教和社会阶层差异带来的文化和政治挑战。
2. 日本的后战民主化二战后,日本进行了大规模政治改革。
通过新宪法确立了普选制度,并发展出议会政治。
日本逐渐形成稳定而繁荣的多党制民主体系。
五、非洲及拉美地区的挑战与进步1. 非洲地区挑战与困境非洲许多国家在民主进程中面临挑战与困境,如种族、部落冲突,政治腐败等问题。
然而也有积极的变化,如南非在种族隔离制度结束后实现了多元民主。
2. 拉美地区的民主发展与挑战拉美地区经历了民主和独裁之间的起伏。
一些国家成功进行民主改革,实现了良好的经济发展和政治稳定,如巴西、智利等;但也有一些国家陷入政治危机或长期不稳定状态。
六、全球民主社会共同特点1. 选举制度大多数民主国家采用选举制度,通过公正公平的选举来产生领导人和代表,并确保权力得到合法授权。